Sign in to use this feature.

Years

Between: -

Subjects

remove_circle_outline
remove_circle_outline
remove_circle_outline
remove_circle_outline
remove_circle_outline

Journals

Article Types

Countries / Regions

Search Results (3)

Search Parameters:
Keywords = Akt/NF-κB/MMP-9 cascade pathway

Order results
Result details
Results per page
Select all
Export citation of selected articles as:
10 pages, 3935 KB  
Article
Inhibitory Effect of Lotusine on Solar UV-Induced Matrix Metalloproteinase-1 Expression
by Tae-Kyeong Ryu, Eunmiri Roh, Han-Seung Shin and Jong-Eun Kim
Plants 2022, 11(6), 773; https://doi.org/10.3390/plants11060773 - 14 Mar 2022
Cited by 15 | Viewed by 3430
Abstract
Solar ultraviolet (sUV) radiation remains a major cause of skin aging. Nelumbo nucifera (lotus) is a well-known edible plant widely grown in Asia, including Korea, China, and Japan. The lotus consists of flowers, leaves, stems, and seeds, and all parts reportedly possess nutritional [...] Read more.
Solar ultraviolet (sUV) radiation remains a major cause of skin aging. Nelumbo nucifera (lotus) is a well-known edible plant widely grown in Asia, including Korea, China, and Japan. The lotus consists of flowers, leaves, stems, and seeds, and all parts reportedly possess nutritional and medical values. Traditionally, lotus flowers, leaves, stems, and seeds have been used as antidiarrheal agents, diuretics, antipyretics, and antimicrobial and antihyperlipidemic agents. In addition, the Nelumbo nucifera lotus embryo has been shown to possess sedative and antipyretic properties and can relieve hemostatic thirst and treat eye diseases. Recently, Nelumbo nucifera lotus flower extract has been widely used in cosmetics due to its ability to reduce wrinkles and its whitening effects. Numerous cosmetics using Nelumbo nucifera lotus embryo extracts are commercially available. However, the active components of Nelumbo nucifera remain elusive. Lotusine is a phytochemical and soluble alkaloid found in lotus embryos. Herein, we examined the anti-wrinkle effect of lotusine using sUV-exposed human keratinocytes. We observed that lotusine reduced sUV-induced matrix metalloproteinase (MMP)-1 expression and modulated transcriptional activities of activator protein (AP)-1 and nuclear factor kappa B (NF-κB). sUV-induced AP-1 and NF-κB activity could be activated via multiple signal transduction cascades, including the p38 MAPK, JNK, ERK1/2, and Akt pathways in the skin. Lotusine inhibited the MEK1/2-ERK1/2-p90RSK, MKK3/6-p38, and Akt-p70S6K pathways. Overall, our findings suggest that lotusine has potential benefits related to MMP-1 expression and skin aging following sUV exposure. Hence, the lotus can be developed as a valuable functional food and cosmetic material. Full article
(This article belongs to the Special Issue Natural Compounds in Plants and Their Anti-inflammatory Activity)
Show Figures

Graphical abstract

14 pages, 2825 KB  
Article
Evodiamine Mitigates Cellular Growth and Promotes Apoptosis by Targeting the c-Met Pathway in Prostate Cancer Cells
by Sun Tae Hwang, Jae-Young Um, Arunachalam Chinnathambi, Sulaiman Ali Alharbi, Acharan S. Narula, Ojas A. Namjoshi, Bruce E. Blough and Kwang Seok Ahn
Molecules 2020, 25(6), 1320; https://doi.org/10.3390/molecules25061320 - 13 Mar 2020
Cited by 35 | Viewed by 4614
Abstract
Evodiamine (EVO) is an indoloquinazoline alkaloid that exerts its various anti-oncogenic actions by blocking phosphatidylinositol-3-kinase/protein kinase B (PI3K/Akt), mitogen-activated protein kinase (MAPK), c-Met, and nuclear factor kappa B (NF-κB) signaling pathways, thus leading to apoptosis of tumor cells. We investigated the ability of [...] Read more.
Evodiamine (EVO) is an indoloquinazoline alkaloid that exerts its various anti-oncogenic actions by blocking phosphatidylinositol-3-kinase/protein kinase B (PI3K/Akt), mitogen-activated protein kinase (MAPK), c-Met, and nuclear factor kappa B (NF-κB) signaling pathways, thus leading to apoptosis of tumor cells. We investigated the ability of EVO to affect hepatocyte growth factor (HGF)-induced c-Met/Src/STAT3 activation cascades in castration-resistant prostate cancer (CRPC). First, we noted that EVO showed cytotoxicity and anti-proliferation activities in PC-3 and DU145 cells. Next, we found that EVO markedly inhibited HGF-induced c-Met/Src/STAT3 phosphorylation and impaired the nuclear translocation of STAT3 protein. Then, we noted that EVO arrested the cell cycle, caused apoptosis, and downregulated the expression of various carcinogenic markers such as B-cell lymphoma 2 (Bcl-2), B-cell lymphoma-extra large (Bcl-xL), cyclin D1, cyclooxygenase 2 (COX-2), survivin, vascular endothelial growth factor (VEGF), and matrix metallopeptidases 9 (MMP-9). Moreover, it was observed that in cPC-3 and DU145 cells transfected with c-Met small interfering RNA (siRNA), Src/STAT3 activation was also mitigated and led to a decrease in EVO-induced apoptotic cell death. According to our results, EVO can abrogate the activation of the c-Met/Src/STAT3 signaling axis and thus plays a role as a robust suppressor of tumor cell survival, proliferation, and angiogenesis. Full article
(This article belongs to the Special Issue Nature-Inspired Antitumor Agents)
Show Figures

Figure 1

23 pages, 1938 KB  
Article
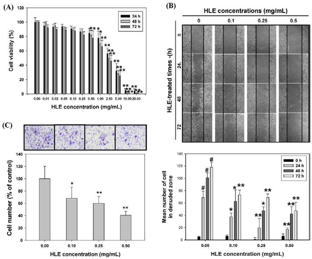
Hibiscus sabdariffa Leaf Extract Inhibits Human Prostate Cancer Cell Invasion via Down-Regulation of Akt/NF-kB/MMP-9 Pathway
by Chun-Tang Chiu, Jing-Hsien Chen, Fen-Pi Chou and Hui-Hsuan Lin
Nutrients 2015, 7(7), 5065-5087; https://doi.org/10.3390/nu7075065 - 24 Jun 2015
Cited by 79 | Viewed by 13433
Abstract
Hibiscus sabdariffa leaf has been previously shown to possess hypoglycemic, hypolipidemic, and antioxidant effects, and induce tumor cell apoptosis. However, the molecular mechanisms involved in the anticancer activity of H. sabdariffa leaf extract (HLE) are poorly understood. The object of the study was [...] Read more.
Hibiscus sabdariffa leaf has been previously shown to possess hypoglycemic, hypolipidemic, and antioxidant effects, and induce tumor cell apoptosis. However, the molecular mechanisms involved in the anticancer activity of H. sabdariffa leaf extract (HLE) are poorly understood. The object of the study was to examine the anti-invasive potential of HLE. First, HLE was demonstrated to be rich in polyphenols. The results of wound-healing assay and in vitro transwell assay revealed that HLE dose-dependently inhibited the migration and invasion of human prostate cancer LNCaP (lymph node carcinoma of the prostate) cells under non-cytotoxic concentrations. Our results further showed that HLE exerted an inhibitory effect on the activity and expressions of matrix metalloproteinase-9 (MMP-9). The HLE-inhibited MMP-9 expression appeared to be a consequence of nuclear factor-kappaB (NF-κB) inactivation because its DNA-binding activity was suppressed by HLE. Molecular data showed all these influences of HLE might be mediated via inhibition of protein kinase B (PKB, also known as Akt)/NF-kB/MMP-9 cascade pathway, as demonstrated by the transfection of Akt1 overexpression vector. Finally, the inhibitory effect of HLE was proven by its inhibition on the growth of LNCaP cells and the expressions of metastasis-related molecular proteins in vivo. These findings suggested that the inhibition of MMP-9 expression by HLE may act through the suppression of the Akt/NF-kB signaling pathway, which in turn led to the reduced invasiveness of the cancer cells. Full article
Show Figures

Figure 1

Back to TopTop