Sign in to use this feature.

Years

Between: -

Subjects

remove_circle_outline
remove_circle_outline
remove_circle_outline
remove_circle_outline
remove_circle_outline

Journals

Article Types

Countries / Regions

Search Results (11)

Search Parameters:
Keywords = ACTB mutation

Order results
Result details
Results per page
Select all
Export citation of selected articles as:
12 pages, 1137 KB  
Article
Which One Would You Choose?—Investigation of Widely Used Housekeeping Genes and Proteins in the Spinal Cord of an Animal Model of Amyotrophic Lateral Sclerosis
by Aimo Samuel Christian Epplen, Sarah Stahlke, Carsten Theiss and Veronika Matschke
NeuroSci 2025, 6(3), 69; https://doi.org/10.3390/neurosci6030069 - 23 Jul 2025
Viewed by 1194
Abstract
Amyotrophic lateral sclerosis (ALS) remains a progressive neurodegenerative disease, lacking effective causal therapies. The Wobbler mouse model harboring a spontaneous autosomal recessive mutation in the vacuolar protein sorting associated protein (Vps54), has emerged as a valuable model for investigating ALS pathophysiology and potential [...] Read more.
Amyotrophic lateral sclerosis (ALS) remains a progressive neurodegenerative disease, lacking effective causal therapies. The Wobbler mouse model harboring a spontaneous autosomal recessive mutation in the vacuolar protein sorting associated protein (Vps54), has emerged as a valuable model for investigating ALS pathophysiology and potential treatments. This model exhibits cellular and phenotypic parallels to human ALS, including protein aggregation, microglia and astrocyte activation, as well as characteristic disease progression at distinct stages. Exploring the underlying pathomechanisms and identifying therapeutic targets requires a comprehensive analysis of gene and protein expression. In this study, we examined the expression of three well-established housekeeping genes and proteins—calnexin, ß-actin, and ßIII-tubulin—in the cervical spinal cord of the Wobbler model. These candidates were selected based on their demonstrated stability across various systems like animal models or cell culture. Calnexin, an integral protein of the endoplasmic reticulum, ß-actin, a structural component of the cytoskeleton, and ß-tubulin III, a component of microtubules, were quantitatively assessed using quantitative reverse transcription-polymerase chain reaction (RT-PCR) for gene expression and Western blotting for protein expression. Our results revealed no significant differences in the expression of CANX, ACTB, and TUBB3 between spinal cords of wild-type and Wobbler mice at the symptomatic stage (p40) at both the gene and protein levels. These findings suggest that the pathophysiological alterations induced by the Wobbler mutation do not significantly affect the expression of these crucial housekeeping genes and proteins at p40. Overall, this study provides a basis for further investigations using the Wobbler mouse model, while highlighting the potential use of calnexin, ß-actin, and ßIII-tubulin as reliable reference genes and proteins in future research to aid in the discovery for effective therapeutic interventions. Full article
Show Figures

Figure 1

27 pages, 23025 KB  
Article
Disulfidptosis: A New Target for Parkinson’s Disease and Cancer
by Tingting Liu, Xiangrui Kong and Jianshe Wei
Curr. Issues Mol. Biol. 2024, 46(9), 10038-10064; https://doi.org/10.3390/cimb46090600 - 12 Sep 2024
Cited by 4 | Viewed by 3796
Abstract
Recent studies have uncovered intriguing connections between Parkinson’s disease (PD) and cancer, two seemingly distinct disease categories. Disulfidptosis has garnered attention as a novel form of regulated cell death that is implicated in various pathological conditions, including neurodegenerative disorders and cancer. Disulfidptosis involves [...] Read more.
Recent studies have uncovered intriguing connections between Parkinson’s disease (PD) and cancer, two seemingly distinct disease categories. Disulfidptosis has garnered attention as a novel form of regulated cell death that is implicated in various pathological conditions, including neurodegenerative disorders and cancer. Disulfidptosis involves the dysregulation of intracellular redox homeostasis, leading to the accumulation of disulfide bonds and subsequent cell demise. This has sparked our interest in exploring common molecular mechanisms and genetic factors that may be involved in the relationship between neurodegenerative diseases and tumorigenesis. The Gene4PD database was used to retrieve PD differentially expressed genes (DEGs), the biological functions of differential expression disulfidptosis-related genes (DEDRGs) were analyzed, the ROCs of DEDRGs were analyzed using the GEO database, and the expression of DEDRGs was verified by an MPTP-induced PD mouse model in vivo. Then, the DEDRGs in more than 9000 samples of more than 30 cancers were comprehensively and systematically characterized by using multi-omics analysis data. In PD, we obtained a total of four DEDRGs, including ACTB, ACTN4, INF2, and MYL6. The enriched biological functions include the regulation of the NF-κB signaling pathway, mitochondrial function, apoptosis, and tumor necrosis factor, and these genes are rich in different brain regions. In the MPTP-induced PD mouse model, the expression of ACTB was decreased, while the expression of ACTN4, INF2, and MYL6 was increased. In pan-cancer, the high expression of ACTB, ACTN4, and MYL6 in GBMLGG, LGG, MESO, and LAML had a poor prognosis, and the high expression of INF2 in LIHC, LUAD, UVM, HNSC, GBM, LAML, and KIPAN had a poor prognosis. Our study showed that these genes were more highly infiltrated in Macrophages, NK cells, Neutrophils, Eosinophils, CD8 T cells, T cells, T helper cells, B cells, dendritic cells, and mast cells in pan-cancer patients. Most substitution mutations were G-to-A transitions and C-to-T transitions. We also found that miR-4298, miR-296-3p, miR-150-3p, miR-493-5p, and miR-6742-5p play important roles in cancer and PD. Cyclophosphamide and ethinyl estradiol may be potential drugs affected by DEDRGs for future research. This study found that ACTB, ACTN4, INF2, and MYL6 are closely related to PD and pan-cancer and can be used as candidate genes for the diagnosis, prognosis, and therapeutic biomarkers of neurodegenerative diseases and cancers. Full article
(This article belongs to the Section Bioinformatics and Systems Biology)
Show Figures

Figure 1

13 pages, 4342 KB  
Case Report
Mutational Profile and Pathological Features of a Case of Interleukin-10 and RGS1-Positive Spindle Cell Variant Diffuse Large B-Cell Lymphoma
by Joaquim Carreras, Yara Yukie Kikuti, Masashi Miyaoka, Shinichiro Hiraiwa, Sakura Tomita, Haruka Ikoma, Yusuke Kondo, Atsushi Ito, Shunsuke Nagase, Hisanobu Miura, Giovanna Roncador, Lluis Colomo, Rifat Hamoudi, Elias Campo and Naoya Nakamura
Hematol. Rep. 2023, 15(1), 188-200; https://doi.org/10.3390/hematolrep15010020 - 12 Mar 2023
Cited by 6 | Viewed by 4647
Abstract
Diffuse large B-cell lymphoma with spindle cell morphology is a rare variant. We present the case of a 74-year-old male who initially presented with a right supraclavicular (lymph) node enlargement. Histological analysis showed a proliferation of spindle-shaped cells with narrow cytoplasms. An immunohistochemical [...] Read more.
Diffuse large B-cell lymphoma with spindle cell morphology is a rare variant. We present the case of a 74-year-old male who initially presented with a right supraclavicular (lymph) node enlargement. Histological analysis showed a proliferation of spindle-shaped cells with narrow cytoplasms. An immunohistochemical panel was used to exclude other tumors, such as melanoma, carcinoma, and sarcoma. The lymphoma was characterized by a cell-of-origin subtype of germinal center B-cell-like (GCB) based on Hans’ classifier (CD10-negative, BCL6-positive, and MUM1-negative); EBER negativity, and the absence of BCL2, BCL6, and MYC rearrangements. Mutational profiling using a custom panel of 168 genes associated with aggressive B-cell lymphomas confirmed mutations in ACTB, ARID1B, DUSP2, DTX1, HLA-B, PTEN, and TNFRSF14. Based on the LymphGen 1.0 classification tool, this case had an ST2 subtype prediction. The immune microenvironment was characterized by moderate infiltration of M2-like tumor-associated macrophages (TMAs) with positivity of CD163, CSF1R, CD85A (LILRB3), and PD-L1; moderate PD-1 positive T cells, and low FOXP3 regulatory T lymphocytes (Tregs). Immunohistochemical expression of PTX3 and TNFRSF14 was absent. Interestingly, the lymphoma cells were positive for HLA-DP-DR, IL-10, and RGS1, which are markers associated with poor prognosis in DLBCL. The patient was treated with R-CHOP therapy, and achieved a metabolically complete response. Full article
Show Figures

Graphical abstract

12 pages, 2355 KB  
Article
The Role of Superoxide Dismutase 1 in Amyotrophic Lateral Sclerosis: Identification of Signaling Pathways, Regulators, Molecular Interaction Networks, and Biological Functions through Bioinformatics
by Sharad Kumar Suthar and Sang-Yoon Lee
Brain Sci. 2023, 13(1), 151; https://doi.org/10.3390/brainsci13010151 - 15 Jan 2023
Cited by 14 | Viewed by 5073
Abstract
Mutations in superoxide dismutase 1 (SOD1) result in misfolding and aggregation of the protein, causing neurodegenerative amyotrophic lateral sclerosis (ALS). In recent years, several new SOD1 variants that trigger ALS have been identified, making it increasingly crucial to understand the SOD1 toxicity pathway [...] Read more.
Mutations in superoxide dismutase 1 (SOD1) result in misfolding and aggregation of the protein, causing neurodegenerative amyotrophic lateral sclerosis (ALS). In recent years, several new SOD1 variants that trigger ALS have been identified, making it increasingly crucial to understand the SOD1 toxicity pathway in ALS. Here we used an integrated bioinformatics approach, including the Ingenuity Pathway Analysis (IPA) tool to analyze signaling pathways, regulators, functions, and network molecules of SOD1 with an emphasis on ALS. IPA toxicity analysis of SOD1 identified superoxide radicals’ degradation, apelin adipocyte, ALS, NRF2-mediated oxidative stress response, and sirtuin signaling as the key signaling pathways, while the toxicity of SOD1 is exerted via mitochondrial swelling and oxidative stress. IPA listed CNR1, APLN, BTG2, MAPK, DRAP1, NFE2L2, SNCA, and CG as the upstream regulators of SOD1. IPA further revealed that mutation in SOD1 results in hereditary disorders, including ALS. The exploration of the relationship between SOD1 and ALS using IPA unveiled SOD1-ALS pathway molecules. The gene ontology (GO) analysis of SOD1-ALS pathway molecules with ShinyGO reaffirmed that SOD1 toxicity results in ALS and neurodegeneration. The GO analysis further identified enriched biological processes, molecular functions, and cellular components for SOD1-ALS pathway molecules. The construction of a protein–protein interaction network of SOD1-ALS pathway molecules using STRING and further analysis of that network with Cytoscape identified ACTB followed by TP53, IL6, CASP3, SOD1, IL1B, APP, APOE, and VEGFA as the major network hubs. Taken together, our study provides insight into the molecular underpinning of SOD1’s toxicity in ALS. Full article
(This article belongs to the Special Issue Neurobiology Research on Neurodegenerative Disorders)
Show Figures

Figure 1

15 pages, 1176 KB  
Case Report
De Novo ACTG1 Variant Expands the Phenotype and Genotype of Partial Deafness and Baraitser–Winter Syndrome
by Mateusz Dawidziuk, Anna Kutkowska-Kazmierczak, Ewelina Bukowska-Olech, Marta Jurek, Ewa Kalka, Dorothy Lys Guilbride, Mariusz Ireneusz Furmanek, Monika Bekiesinska-Figatowska, Jerzy Bal and Pawel Gawlinski
Int. J. Mol. Sci. 2022, 23(2), 692; https://doi.org/10.3390/ijms23020692 - 8 Jan 2022
Cited by 6 | Viewed by 4366
Abstract
Actin molecules are fundamental for embryonic structural and functional differentiation; γ-actin is specifically required for the maintenance and function of cytoskeletal structures in the ear, resulting in hearing. Baraitser–Winter Syndrome (B-WS, OMIM #243310, #614583) is a rare, multiple-anomaly genetic disorder caused by mutations [...] Read more.
Actin molecules are fundamental for embryonic structural and functional differentiation; γ-actin is specifically required for the maintenance and function of cytoskeletal structures in the ear, resulting in hearing. Baraitser–Winter Syndrome (B-WS, OMIM #243310, #614583) is a rare, multiple-anomaly genetic disorder caused by mutations in either cytoplasmically expressed actin gene, ACTB (β-actin) or ACTG1 (γ-actin). The resulting actinopathies cause characteristic cerebrofrontofacial and developmental traits, including progressive sensorineural deafness. Both ACTG1-related non-syndromic A20/A26 deafness and B-WS diagnoses are characterized by hypervariable penetrance in phenotype. Here, we identify a 28th patient worldwide carrying a mutated γ-actin ACTG1 allele, with mildly manifested cerebrofrontofacial B-WS traits, hypervariable penetrance of developmental traits and sensorineural hearing loss. This patient also displays brachycephaly and a complete absence of speech faculty, previously unreported for ACTG1-related B-WS or DFNA20/26 deafness, representing phenotypic expansion. The patient’s exome sequence analyses (ES) confirms a de novo ACTG1 variant previously unlinked to the pathology. Additional microarray analysis uncover no further mutational basis for dual molecular diagnosis in our patient. We conclude that γ-actin c.542C > T, p.Ala181Val is a dominant pathogenic variant, associated with mildly manifested facial and cerebral traits typical of B-WS, hypervariable penetrance of developmental traits and sensorineural deafness. We further posit and present argument and evidence suggesting ACTG1-related non-syndromic DFNA20/A26 deafness is a manifestation of undiagnosed ACTG1-related B-WS. Full article
(This article belongs to the Special Issue Partial Deafness: From Molecular Basis to Therapy)
Show Figures

Figure 1

9 pages, 1326 KB  
Article
ACTB Mutations Analysis and Genotype–Phenotype Correlation in Becker’s Nevus
by Shangzhi Dai, Huijun Wang and Zhimiao Lin
Biomedicines 2021, 9(12), 1879; https://doi.org/10.3390/biomedicines9121879 - 10 Dec 2021
Cited by 4 | Viewed by 3545
Abstract
Becker’s nevus (BN) is a cutaneous hamartoma which is characterized by circumscribed hyperpigmentation with hypertrichosis. Recent studies have revealed that BN patients harbored postzygotic ACTB mutations, which were restricted to arrector pili muscle lineage. We screened for ACTB mutations in 20 Chinese patients [...] Read more.
Becker’s nevus (BN) is a cutaneous hamartoma which is characterized by circumscribed hyperpigmentation with hypertrichosis. Recent studies have revealed that BN patients harbored postzygotic ACTB mutations, which were restricted to arrector pili muscle lineage. We screened for ACTB mutations in 20 Chinese patients with BN and found that recurrent mutations (c.C439A or c.C439T) in ACTB were detected in the majority of BN patients. However, more than 20% of the patients were negative for ACTB mutations, suggesting a possible genetic heterogeneity in Becker’s nevus. Interestingly, these mutations were also detected in dermal tissues outside the arrector pili muscle. We further performed genotype–phenotype correlation analysis, which revealed that lesions above the waistline, including the trunk above the anterior superior spine level, upper limbs and face, or covering more than 1% BSA were more likely to be positive for ACTB mutations. Altogether, our results provide further evidence of postzygotic ACTB mutations in BN patients and suggest a possible genotype–phenotype correlation of BN. Full article
(This article belongs to the Special Issue Somatic Mosaicism in Skin Disorders)
Show Figures

Figure 1

15 pages, 2890 KB  
Article
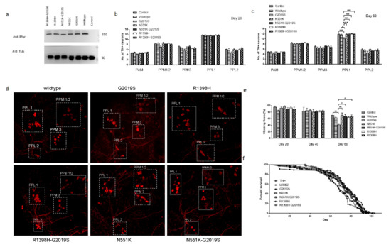
Identification of Targets from LRRK2 Rescue Phenotypes
by Joanne Toh, Ling Ling Chua, Patrick Ho, Edwin Sandanaraj, Carol Tang, Hongyan Wang and Eng King Tan
Cells 2021, 10(1), 76; https://doi.org/10.3390/cells10010076 - 5 Jan 2021
Cited by 5 | Viewed by 3953
Abstract
Parkinson’s disease (PD) is an age-dependent neurodegenerative condition. Leucine-rich repeat kinase 2 (LRRK2) mutations are the most frequent cause of sporadic and autosomal dominant PD. The exact role of LRRK2 protective variants (R1398H, N551K) together with a pathogenic mutant (G2019S) in aging and [...] Read more.
Parkinson’s disease (PD) is an age-dependent neurodegenerative condition. Leucine-rich repeat kinase 2 (LRRK2) mutations are the most frequent cause of sporadic and autosomal dominant PD. The exact role of LRRK2 protective variants (R1398H, N551K) together with a pathogenic mutant (G2019S) in aging and neurodegeneration is unknown. We generated the following myc-tagged UAS-LRRK2 transgenic Drosophila: LRRK2 (WT), N551K, R1398H, G2019S single allele, and double-mutants (N551K/G2019S or R1398H/G2019S). The protective variants alone were able to suppress the phenotypic effects caused by the pathogenic LRRK2 mutation. Next, we conducted RNA-sequencing using mRNA isolated from dopaminergic neurons of these different groups of transgenic Drosophila. Using pathway enrichment analysis, we identified the top 10 modules (p < 0.05), with “LRRK2 in neurons in Parkinson’s disease” among the candidates. Further dissection of this pathway identified the most significantly modulated gene nodes such as eEF1A2, ACTB, eEF1A, and actin cytoskeleton reorganization. The induction of the pathway was successfully restored by the R1398H protective variant and R1398H-G2019S or N551K-G2019S rescue experiments. The oxidoreductase family of genes was also active in the pathogenic mutant and restored in protective and rescue variants. In summary, we provide in vivo evidence supporting the neuroprotective effects of LRRK2 variants. RNA sequencing of dopaminergic neurons identified upregulation of specific gene pathways in the Drosophila carrying the pathogenic variant, and this was restored in the rescue phenotypes. Using protective gene variants, our study identifies potential new targets and provides proof of principle of a new therapeutic approach that will further our understanding of aging and neurodegeneration in PD. Full article
(This article belongs to the Section Cellular Aging)
Show Figures

Figure 1

12 pages, 1860 KB  
Article
Mutational Profile of Malignant Pleural Mesothelioma (MPM) in the Phase II RAMES Study
by Maria Pagano, Luca Giovanni Ceresoli, Paolo Andrea Zucali, Giulia Pasello, Marina Garassino, Federica Grosso, Marcello Tiseo, Hector Soto Parra, Francesca Zanelli, Federico Cappuzzo, Francesco Grossi, Filippo De Marinis, Paolo Pedrazzoli, Roberta Gnoni, Candida Bonelli, Federica Torricelli, Alessia Ciarrocchi, Nicola Normanno and Carmine Pinto
Cancers 2020, 12(10), 2948; https://doi.org/10.3390/cancers12102948 - 13 Oct 2020
Cited by 21 | Viewed by 5061
Abstract
Purpose: Malignant pleural mesothelioma (MPM) is an aggressive cancer. Data are not available in prospective trials on correlations between genetic alterations and outcomes of therapies. In this study, we assessed the genetic profile of MPM patients (pts) in tissue samples. Patients and Methods: [...] Read more.
Purpose: Malignant pleural mesothelioma (MPM) is an aggressive cancer. Data are not available in prospective trials on correlations between genetic alterations and outcomes of therapies. In this study, we assessed the genetic profile of MPM patients (pts) in tissue samples. Patients and Methods: From December 2016 to July 2018 (end of enrolment), 164 pts were enrolled. We evaluated by targeted sequencing the mutational profile of a panel of 34 genes: ACTB, ACTG1, ACTG2, ACTR1A, BAP1, CDH8, CDK4, CDKN2A, CDKN2B, COL3A1, COL5A2, CUL1, DHFR, GOT1, KDR, KIT, MXRA5, NF2, NFRKB, NKX6-2, NOD2, PCBD2, PDZK1IP1, PIK3CA, PIK3CB, PSMD13, RAPGEF6, RDX, SETDB1, TAOK1, TP53, TXNRD1, UQCRC1, XRCC6. Genetic profiling was correlated with clinical and pathological variables. Results: Overall, 110 pts (67%) from both treatment arms had samples available for molecular analysis. Median age was 63 years (45–81), 25.5% (n = 28) were females, and 74.5% (n = 82) were males. Tumor histotype was 81.8% (n = 90) epithelioid and 18.2% (n = 20) non-epithelioid; 28.5% of the tumors (n = 42) were stage IV, 71.5% (n = 68) were stage III. Targeted sequencing of tissue specimens identified 275 functional somatic mutations in the 34 genes analyzed. The number of mutated genes was positively associated with higher stage and metastatic disease (p = 0.025). RDX (42%), MXRA5 (23%), BAP1 (14%), and NF2 (11%) were the most frequently mutated genes. Mutations in RAPGEF6 (p = 0.03) and ACTG1 (p = 0.02) were associated with the non-epithelioid subtype, and mutations in BAP1 (p = 0.04) were related to progression-free survival (PFS) > 6 months. Conclusions: In the Ramucirumab Mesothelioma clinical trial (RAMES), mutation of the gene BAP1 is related to a prolonged PFS for patients treated with platinum/pemetrexed regimens (p = 0.04). Full article
(This article belongs to the Special Issue Molecularly Targeted Therapies in Solid Tumors)
Show Figures

Figure 1

16 pages, 2527 KB  
Article
Prevalence of Cytoplasmic Actin Mutations in Diffuse Large B-Cell Lymphoma and Multiple Myeloma: A Functional Assessment Based on Actin Three-Dimensional Structures
by Laura Witjes, Marleen Van Troys, Bruno Verhasselt and Christophe Ampe
Int. J. Mol. Sci. 2020, 21(9), 3093; https://doi.org/10.3390/ijms21093093 - 27 Apr 2020
Cited by 10 | Viewed by 4418
Abstract
Mutations in actins have been linked to several developmental diseases. Their occurrence across different cancers has, however, not been investigated. Using the cBioPortal database we show that human actins are infrequently mutated in patient samples of various cancers types. Nevertheless, ranking these studies [...] Read more.
Mutations in actins have been linked to several developmental diseases. Their occurrence across different cancers has, however, not been investigated. Using the cBioPortal database we show that human actins are infrequently mutated in patient samples of various cancers types. Nevertheless, ranking these studies by mutational frequency suggest that some have a higher percentage of patients with ACTB and ACTG1 mutations. Within studies on hematological cancers, mutations in ACTB and ACTG1 are associated with lymphoid cancers since none have currently been reported in myeloid cancers. Within the different types of lymphoid cancers ACTB mutations are most frequent in diffuse large B-cell lymphoma (DLBCL) and ACTG1 mutations in multiple myeloma. We mapped the ACTB and ACTG1 mutations found in these two cancer types on the 3D-structure of actin showing they are in regions important for actin polymer formation or binding to myosin. The potential effects of the mutations on actin properties imply that mutations in cytoplasmic actins deserve dedicated research in DLBCL and multiple myeloma. Full article
(This article belongs to the Collection Feature Papers in Molecular Genetics and Genomics)
Show Figures

Graphical abstract

28 pages, 11591 KB  
Article
Knockout of ACTB and ACTG1 with CRISPR/Cas9(D10A) Technique Shows that Non-Muscle β and γ Actin Are Not Equal in Relation to Human Melanoma Cells’ Motility and Focal Adhesion Formation
by Natalia Malek, Ewa Mrówczyńska, Aleksandra Michrowska, Ewa Mazurkiewicz, Iuliia Pavlyk and Antonina Joanna Mazur
Int. J. Mol. Sci. 2020, 21(8), 2746; https://doi.org/10.3390/ijms21082746 - 15 Apr 2020
Cited by 27 | Viewed by 7434
Abstract
Non-muscle actins have been studied for many decades; however, the reason for the existence of both isoforms is still unclear. Here we show, for the first time, a successful inactivation of the ACTB (CRISPR clones with inactivated ACTB, CR-ACTB) and [...] Read more.
Non-muscle actins have been studied for many decades; however, the reason for the existence of both isoforms is still unclear. Here we show, for the first time, a successful inactivation of the ACTB (CRISPR clones with inactivated ACTB, CR-ACTB) and ACTG1 (CRISPR clones with inactivated ACTG1, CR-ACTG1) genes in human melanoma cells (A375) via the RNA-guided D10A mutated Cas9 nuclease gene editing [CRISPR/Cas9(D10A)] technique. This approach allowed us to evaluate how melanoma cell motility was impacted by the lack of either β actin coded by ACTB or γ actin coded by ACTG1. First, we observed different distributions of β and γ actin in the cells, and the absence of one actin isoform was compensated for via increased expression of the other isoform. Moreover, we noted that γ actin knockout had more severe consequences on cell migration and invasion than β actin knockout. Next, we observed that the formation rate of bundled stress fibers in CR-ACTG1 cells was increased, but lamellipodial activity in these cells was impaired, compared to controls. Finally, we discovered that the formation rate of focal adhesions (FAs) and, subsequently, FA-dependent signaling were altered in both the CR-ACTB and CR-ACTG1 clones; however, a more detrimental effect was observed for γ actin-deficient cells. Our research shows that both non-muscle actins play distinctive roles in melanoma cells’ FA formation and motility. Full article
(This article belongs to the Special Issue Molecular Biology of Melanoma)
Show Figures

Graphical abstract

12 pages, 501 KB  
Article
Newborn Screening for Primary Immune Deficiencies with a TREC/KREC/ACTB Triplex Assay—A Three-Year Pilot Study in Sweden
by Rolf H. Zetterström, Michela Barbaro, Annika Ohlsson, Stephan Borte, Susanne Jonsson, Jacek Winiarski, Ulrika Von Döbeln and Lennart Hammarström
Int. J. Neonatal Screen. 2017, 3(2), 11; https://doi.org/10.3390/ijns3020011 - 19 May 2017
Cited by 20 | Viewed by 9114
Abstract
Background: Screening newborns for severe combined immunodeficiency (SCID) has become essential, since efficient methods to identify infants with these disorders exist and early stem cell transplantation is life-saving. Method: We performed a three-year screening trial in Stockholm comprised of 89,462 newborn [...] Read more.
Background: Screening newborns for severe combined immunodeficiency (SCID) has become essential, since efficient methods to identify infants with these disorders exist and early stem cell transplantation is life-saving. Method: We performed a three-year screening trial in Stockholm comprised of 89,462 newborn infants. The number of T-cell receptor excision circle (TREC)/kappa-deleting recombination excision circle (KREC)/β-actin (ACTB) copies were quantified simultaneously by real time polymerase chain reaction (PCR) in 3.2 mm punches from dried blood samples taken in the regular neonatal screening program. Results: Five patients with immune deficiencies were identified: two with SCID caused by mutations in the Artemis- and adenosine deaminase gene, respectively, one with ataxia telangiectasia and two with reversible agammagloblinemia, which so far, is of unknown cause. This points to an incidence of SCID at the same level as in other studies (around 1:50,000). In 19 recalled infants, low KREC levels and in one case, also low TREC levels, were caused by immunosuppressive treatment of the mother during pregnancy. The levels normalized within a month in all these infants. The total recall rate was 0.10%, and 40% of the recalled infants were born prematurely (<37 weeks gestation). Among 69 patients with inborn errors of metabolism screened retrospectively, only two, who were severely ill with organic acidemias when the sample was taken, and two with mitochondrial disorders, screened positive. Full article
Show Figures

Figure 1

Back to TopTop