Sign in to use this feature.

Years

Between: -

Subjects

remove_circle_outline
remove_circle_outline
remove_circle_outline
remove_circle_outline
remove_circle_outline

Journals

Article Types

Countries / Regions

Search Results (6)

Search Parameters:
Authors = Koen Raemdonck

Order results
Result details
Results per page
Select all
Export citation of selected articles as:
16 pages, 1150 KB  
Article
Guess Who’s Back: Persistence and Circulation of Salmonella Infantis on Broiler Farms with a History of Contamination
by Lisa De Witte, Koen De Reu, Maxim Van der Eycken, Joke Van Raemdonck, Nadine Botteldoorn, Filip Van Immerseel and Geertrui Rasschaert
Foods 2026, 15(2), 339; https://doi.org/10.3390/foods15020339 - 17 Jan 2026
Viewed by 616
Abstract
For several years, Infantis was the most common Salmonella serovar circulating in the Belgian broiler sector and persisting on broiler farms. To gain insight into its prevalence and circulation on broiler farms in Belgium, five farms (14 flocks) with a S. Infantis contamination [...] Read more.
For several years, Infantis was the most common Salmonella serovar circulating in the Belgian broiler sector and persisting on broiler farms. To gain insight into its prevalence and circulation on broiler farms in Belgium, five farms (14 flocks) with a S. Infantis contamination history were monitored during two consecutive production rounds. In total, ten sampling events were conducted using moist sponge sticks after cleaning and disinfection, during the delivery of the one-day-old chicks and during production until slaughter or until positive for S. Infantis. Salmonella presence on samples was determined based on the ISO 6579:2017 standard, and the isolated strains were typed using PFGE. The results showed that current cleaning and disinfection practices were unable to completely remove S. Infantis from the farms. Cleaning equipment (3 out of 9 sample times) and the floor (5 out of 10 sample times) were particularly contaminated. Furthermore, external environmental samples were also frequently contaminated (e.g., mortality containers, concrete driveway). During production, 12 of the 28 sampled flocks were colonized with S. Infantis after one week, indicating that S. Infantis quickly spreads throughout the broiler house, which raises the hypothesis that feeding and/or drinking water systems play a critical role in the circulation of the bacteria. This study gives insights into the circulation and difficulty of controlling S. Infantis in persistently contaminated broiler farms, highlighting the importance of thorough cleaning and disinfection and biosecurity. Full article
(This article belongs to the Special Issue Quality of Eggs, Poultry Meat and Egg Products)
Show Figures

Figure 1

19 pages, 3865 KB  
Article
mRNA Galsomes Vaccine Protects Budgerigars Against Virulent Chlamydia psittaci Challenge
by Anne De Meyst, Joeri Van Mieghem, Koen Chiers, Koen Raemdonck, Rein Verbeke, Ine Lentacker and Daisy Vanrompay
Vaccines 2025, 13(2), 206; https://doi.org/10.3390/vaccines13020206 - 19 Feb 2025
Cited by 3 | Viewed by 2825
Abstract
Background/Objectives: Chlamydia (C.) psittaci is an avian respiratory pathogen that regularly infects budgerigars (Melopsittacus undulatus) and is a known zoonosis. This study aimed to evaluate the efficacy of a nucleoside-modified mRNA vaccine formulated in lipid nanoparticles (LNPs), either with (mRNA Galsomes) [...] Read more.
Background/Objectives: Chlamydia (C.) psittaci is an avian respiratory pathogen that regularly infects budgerigars (Melopsittacus undulatus) and is a known zoonosis. This study aimed to evaluate the efficacy of a nucleoside-modified mRNA vaccine formulated in lipid nanoparticles (LNPs), either with (mRNA Galsomes) or without (mRNA LNPs) the glycolipid antigen α-Galactosylceramide, in protecting budgerigars against C. psittaci genotype A infection. Methods: Three groups of eight budgerigars received two intramuscular vaccinations with PBS, mRNA LNPs or mRNA Galsomes, and were subsequently challenged via aerosol with the C. psittaci genotype A strain 90/1051. Vaccine efficacy was assessed over 14 days post challenge by monitoring clinical signs, macroscopic and microscopic lesions, pathogen excretion and chlamydial burden in organs. Antibody levels were evaluated at baseline, after vaccination and post challenge. Results: Both mRNA LNPs and mRNA Galsomes induced significant serum antibody responses post booster. Vaccination significantly reduced clinical signs, chlamydial burden in the lungs and macroscopic lesions in conjunctiva, conchae, lungs and thoracic airsacs, compared to controls. Additionally, mRNA Galsomes-treated birds showed a significantly reduced lung inflammation and fewer macroscopic lesions in abdominal airsacs and liver, compared to non-vaccinated animals. These animals also experienced a significantly lower chlamydial burden in the spleen, fewer clinical signs at day 11 and fewer fecal shedding at day 14 post challenge, compared to mRNA LNP-treated animals. Conclusions: This study demonstrated that mRNA vaccination confers partial protection against C. psittaci in budgerigars, with mRNA Galsomes appearing to provide enhanced efficacy. However, the absence of species-specific reagents for assessing cellular immunity in Psittaciformes limits a comprehensive understanding of vaccine-induced protection. The development of psittacine-specific T cell markers and cytokine assays is necessary to further elucidate immune mechanisms and optimize vaccine formulations. Full article
(This article belongs to the Special Issue mRNA Vaccines: Pioneering the Future of Vaccination)
Show Figures

Figure 1

26 pages, 5484 KB  
Article
Increasing Angiogenesis Factors in Hypoxic Diabetic Wound Conditions by siRNA Delivery: Additive Effect of LbL-Gold Nanocarriers and Desloratadine-Induced Lysosomal Escape
by Elnaz Shaabani, Maryam Sharifiaghdam, Joris Lammens, Herlinde De Keersmaecker, Chris Vervaet, Thomas De Beer, Elahe Motevaseli, Mohammad Hossein Ghahremani, Parvin Mansouri, Stefaan De Smedt, Koen Raemdonck, Reza Faridi-Majidi, Kevin Braeckmans and Juan C. Fraire
Int. J. Mol. Sci. 2021, 22(17), 9216; https://doi.org/10.3390/ijms22179216 - 26 Aug 2021
Cited by 39 | Viewed by 5790
Abstract
Impaired wound healing in people with diabetes has multifactorial causes, with insufficient neovascularization being one of the most important. Hypoxia-inducible factor-1 (HIF-1) plays a central role in the hypoxia-induced response by activating angiogenesis factors. As its activity is under precise regulatory control of [...] Read more.
Impaired wound healing in people with diabetes has multifactorial causes, with insufficient neovascularization being one of the most important. Hypoxia-inducible factor-1 (HIF-1) plays a central role in the hypoxia-induced response by activating angiogenesis factors. As its activity is under precise regulatory control of prolyl-hydroxylase domain 2 (PHD-2), downregulation of PHD-2 by small interfering RNA (siRNA) could stabilize HIF-1α and, therefore, upregulate the expression of pro-angiogenic factors as well. Intracellular delivery of siRNA can be achieved with nanocarriers that must fulfill several requirements, including high stability, low toxicity, and high transfection efficiency. Here, we designed and compared the performance of layer-by-layer self-assembled siRNA-loaded gold nanoparticles with two different outer layers—Chitosan (AuNP@CS) and Poly L-arginine (AuNP@PLA). Although both formulations have exactly the same core, we find that a PLA outer layer improves the endosomal escape of siRNA, and therefore, transfection efficiency, after endocytic uptake in NIH-3T3 cells. Furthermore, we found that endosomal escape of AuNP@PLA could be improved further when cells were additionally treated with desloratadine, thus outperforming commercial reagents such as Lipofectamine® and jetPRIME®. AuNP@PLA in combination with desloratadine was proven to induce PHD-2 silencing in fibroblasts, allowing upregulation of pro-angiogenic pathways. This finding in an in vitro context constitutes a first step towards improving diabetic wound healing with siRNA therapy. Full article
(This article belongs to the Collection Feature Papers in Materials Science)
Show Figures

Figure 1

14 pages, 2356 KB  
Article
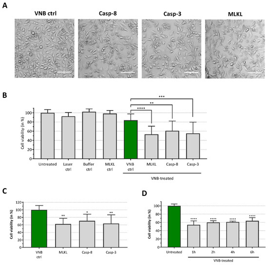
Delivery of Mixed-Lineage Kinase Domain-Like Protein by Vapor Nanobubble Photoporation Induces Necroptotic-Like Cell Death in Tumor Cells
by Lien Van Hoecke, Laurens Raes, Stephan Stremersch, Toon Brans, Juan C. Fraire, Ria Roelandt, Wim Declercq, Peter Vandenabeele, Koen Raemdonck, Kevin Braeckmans and Xavier Saelens
Int. J. Mol. Sci. 2019, 20(17), 4254; https://doi.org/10.3390/ijms20174254 - 30 Aug 2019
Cited by 31 | Viewed by 5039
Abstract
Modern molecular medicine demands techniques to efficiently deliver molecules directly into mammalian cells. As proteins are the final mediators of most cellular pathways, efficient intracellular protein delivery techniques are highly desired. In this respect, photoporation is a promising recent technique for the delivery [...] Read more.
Modern molecular medicine demands techniques to efficiently deliver molecules directly into mammalian cells. As proteins are the final mediators of most cellular pathways, efficient intracellular protein delivery techniques are highly desired. In this respect, photoporation is a promising recent technique for the delivery of proteins directly into living cells. Here, we show the possibility to deliver a model saccharide (FD70) and a model protein (FITC-BSA) into murine B16 melanoma cells by using the vapor nanobubble photoporation technique with an efficiency of 62% and 38%, respectively. Next, we delivered the mixed-lineage kinase domain-like (MLKL) protein, the most terminal mediator of necroptosis currently known, and caspase-8 and -3 protein, which are important proteins in the initiation and execution of apoptosis. A significant drop in cell viability with 62%, 71% and 64% cell survival for MLKL, caspase-8 and caspase-3, respectively, was observed. Remarkably, maximal cell death induction was already observed within 1 h after protein delivery. Transduction of purified recombinant MLKL by photoporation resulted in rapid cell death characterized by cell swelling and cell membrane rupture, both hallmarks of necroptosis. As necroptosis has been identified as a type of cell death with immunogenic properties, this is of interest to anti-cancer immunotherapy. On the other hand, transduction of purified recombinant active caspase-3 or -8 into the tumor cells resulted in rapid cell death preceded by membrane blebbing, which is typical for apoptosis. Our results suggest that the type of cell death of tumor cells can be controlled by direct transduction of effector proteins that are involved in the executioner phase of apoptosis or necroptosis. Full article
(This article belongs to the Section Molecular Biology)
Show Figures

Graphical abstract

16 pages, 2537 KB  
Article
Nanocarrier Lipid Composition Modulates the Impact of Pulmonary Surfactant Protein B (SP-B) on Cellular Delivery of siRNA
by Roberta Guagliardo, Pieterjan Merckx, Agata Zamborlin, Lynn De Backer, Mercedes Echaide, Jesus Pérez-Gil, Stefaan C. De Smedt and Koen Raemdonck
Pharmaceutics 2019, 11(9), 431; https://doi.org/10.3390/pharmaceutics11090431 - 23 Aug 2019
Cited by 17 | Viewed by 6667
Abstract
Two decades since the discovery of the RNA interference (RNAi) pathway, we are now witnessing the approval of the first RNAi-based treatments with small interfering RNA (siRNA) drugs. Nevertheless, the widespread use of siRNA is limited by various extra- and intracellular barriers, requiring [...] Read more.
Two decades since the discovery of the RNA interference (RNAi) pathway, we are now witnessing the approval of the first RNAi-based treatments with small interfering RNA (siRNA) drugs. Nevertheless, the widespread use of siRNA is limited by various extra- and intracellular barriers, requiring its encapsulation in a suitable (nanosized) delivery system. On the intracellular level, the endosomal membrane is a major barrier following endocytosis of siRNA-loaded nanoparticles in target cells and innovative materials to promote cytosolic siRNA delivery are highly sought after. We previously identified the endogenous lung surfactant protein B (SP-B) as siRNA delivery enhancer when reconstituted in (proteo) lipid-coated nanogels. It is known that the surface-active function of SP-B in the lung is influenced by the lipid composition of the lung surfactant. Here, we investigated the role of the lipid component on the siRNA delivery-promoting activity of SP-B proteolipid-coated nanogels in more detail. Our results clearly indicate that SP-B prefers fluid membranes with cholesterol not exceeding physiological levels. In addition, SP-B retains its activity in the presence of different classes of anionic lipids. In contrast, comparable fractions of SP-B did not promote the siRNA delivery potential of DOTAP:DOPE cationic liposomes. Finally, we demonstrate that the beneficial effect of lung surfactant on siRNA delivery is not limited to lung-related cell types, providing broader therapeutic opportunities in other tissues as well. Full article
(This article belongs to the Special Issue Self-Organizing Nanovectors for Drug Delivery)
Show Figures

Figure 1

16 pages, 2840 KB  
Article
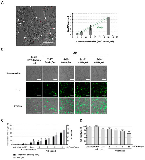
Gold Nanoparticle-Mediated Photoporation Enables Delivery of Macromolecules over a Wide Range of Molecular Weights in Human CD4+ T Cells
by Laurens Raes, Clarissa Van Hecke, Julie Michiels, Stephan Stremersch, Juan C. Fraire, Toon Brans, Ranhua Xiong, Stefaan De Smedt, Linos Vandekerckhove, Koen Raemdonck and Kevin Braeckmans
Crystals 2019, 9(8), 411; https://doi.org/10.3390/cryst9080411 - 7 Aug 2019
Cited by 38 | Viewed by 8156
Abstract
The modification of CD4+ T cells with exogenous nucleic acids or proteins is a critical step in several research and therapeutic applications, such as HIV studies and cancer immunotherapies. However, efficient cell transfections are not always easily achieved when working with these primary [...] Read more.
The modification of CD4+ T cells with exogenous nucleic acids or proteins is a critical step in several research and therapeutic applications, such as HIV studies and cancer immunotherapies. However, efficient cell transfections are not always easily achieved when working with these primary hard-to-transfect cells. While the modification of T cells is typically performed by viral transduction or electroporation, their use is associated with safety issues or cytotoxicity. Vapor nanobubble (VNB) photoporation with sensitizing gold nanoparticles (AuNPs) has recently emerged as a new technology for safe and flexible cell transfections. In this work, we evaluated the potential of VNB photoporation as a novel technique for the intracellular delivery of macromolecules in primary human CD4+ T cells using fluorescent dextrans as model molecules. Our results show that VNB photoporation enables efficient delivery of fluorescent dextrans of 10 kDa in Jurkat (>60% FD10+ cells) as well as in primary human CD4+ T cells (±40% FD10+ cells), with limited cell toxicity (>70% cell viability). We also demonstrated that the technique allows the delivery of dextrans that are up to 500 kDa in Jurkat cells, suggesting its applicability for the delivery of biological macromolecules with a wide range of molecular weights. Altogether, VNB photoporation represents a promising technique for the universal delivery of macromolecules in view of engineering CD4+ T cells for use in a wide variety of research and therapeutic applications. Full article
(This article belongs to the Special Issue Synthesis and Investigation of Gold Nanoparticles)
Show Figures

Figure 1

Back to TopTop