Lean Management Approach for Reengineering the Hospital Cardiology Consultation Process: A Report from AORN “A. Cardarelli” of Naples
Abstract
1. Introduction
2. Materials and Methods
2.1. Principles of Lean Thinking
- Value: define the value of the process and the sources of waste.
- Value stream: identify the value stream that describe the process.
- Flow: make the value flow across the process steps.
- Pull: make the flow pulled by the customers.
- Perfection: continue to improve to pursue the perfection (i.e., the total absence of wastes).
2.2. Goal Definition and Team Building
2.3. Study of the as-is Process: Identify the Value and the Value Stream
- Qualitative analysis of the process: this was conducted through periodic meetings and interviews with doctors and healthcare staff held by the representative of the management team.
- Quantitative analysis of the process: data about the consultation times were collected through the hospital information system from January 2018 to December 2018.
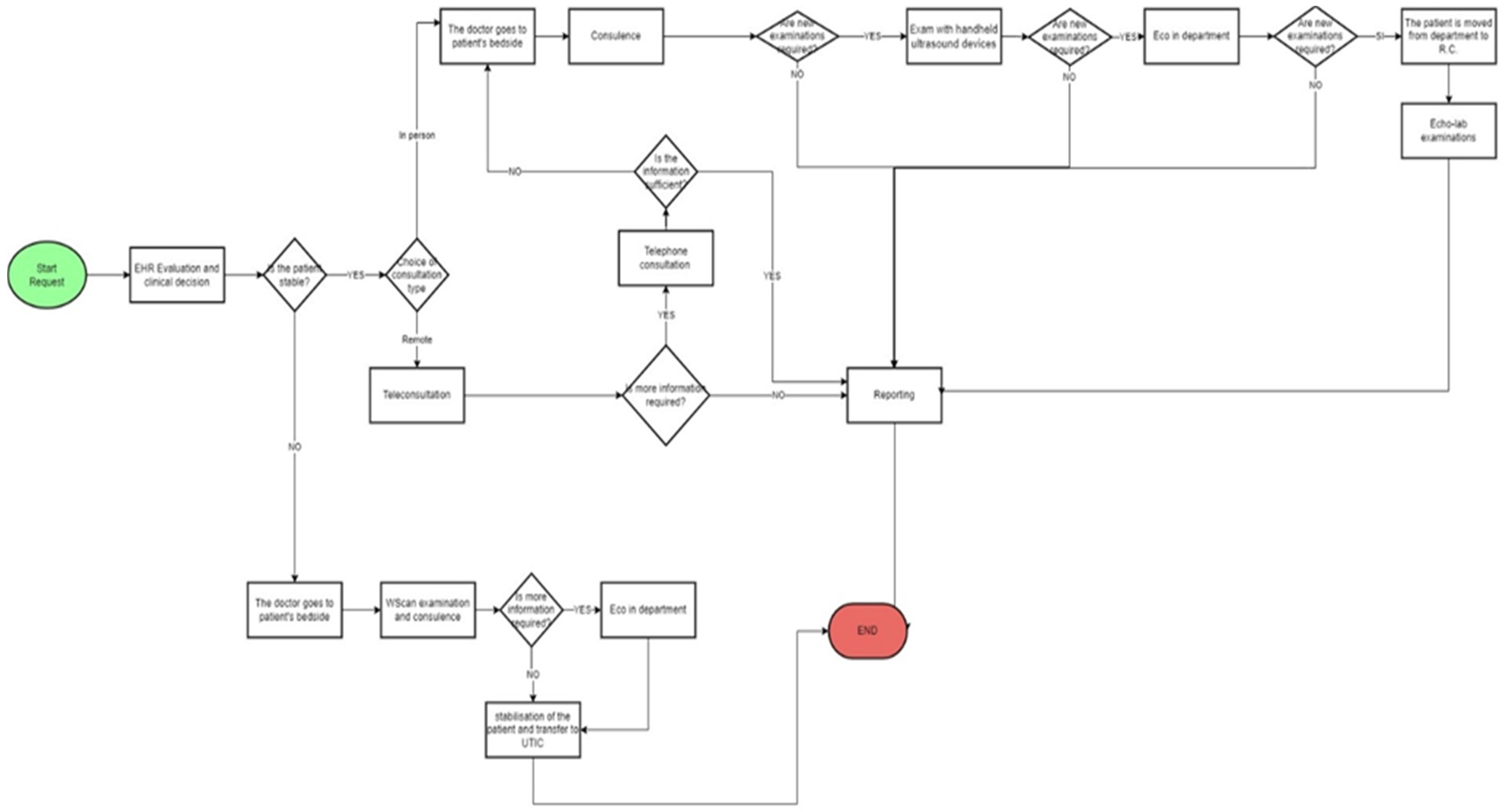
2.4. Design of the to-be Process: Improvement of the Value Stream and Flow
2.5. Assess and Monitoring the Improvement
3. Results
- Physical stress echo
- Pharmacological stress echo
4. Discussion
4.1. Previous Studies
4.2. Uniqueness of the Present Study
4.3. Clinical Implications, Limitations, and Future Directions of the Study
5. Conclusions
Author Contributions
Funding
Institutional Review Board Statement
Informed Consent Statement
Data Availability Statement
Conflicts of Interest
References
- Haywood, K.; Marshall, S.; Fitzpatrick, R. Patient participation in the consultation process: A structured review of intervention strategies. Patient Educ. Couns. 2006, 63, 12–23. [Google Scholar] [CrossRef] [PubMed]
- Janati, A.; Hasanpoor, E.; Aslan, F.; HaghGoshayie, E.; Hassanzadeh, E. Evaluating visit quality in plan of health sector evolution in Iran: A local survey from Tabriz. Int. J. Epidemiol. Res. 2017, 4, 69–77. [Google Scholar]
- Mohebbifar, R.; Hasanpoor, E.; Mohseni, M.; Sokhanvar, M.; Khosravizadeh, O.; Isfahani, H.M. Outpatient waiting time in health services and teaching hospitals: A case study in Iran. Glob. J. Health Sci. 2013, 6, 172–180. [Google Scholar] [CrossRef] [PubMed]
- Kuusela, M.; Vainiomäki, P.; Hinkka, S.; Rautava, P. The quality of GP consultation in two different salary systems A Finnish experience. Scand. J. Prim. Health Care 2004, 22, 168–173. [Google Scholar] [CrossRef]
- Mackenzie, T.B.; Popkin, M.K.; Collies, A.L.; Jorgensen, C.R.; Cohn, J.N. The effectiveness of cardiology consultation: Concordance with diagnostic and drug recommendations. Chest 1981, 79, 16–22. [Google Scholar] [CrossRef] [PubMed]
- Feigin, V.L.; Lawes, C.M.; Bennett, D.A.; Anderson, C.S. Stroke epidemiology: A review of population-based studies of incidence, prevalence, and case-fatality in the late 20th century. Lancet Neurol. 2003, 2, 43–53. [Google Scholar] [CrossRef]
- Piscitelli, P.; Iolascon, G.; Greco, M.; Marinelli, A.; Gimigliano, F.; Gimigliano, R.; Gisonni, P.; Giordano, A.; Migliore, A.; Granata, M.; et al. The occurrence of acute myocardial infarction in Italy: A five-year analysis of hospital discharge records. Aging Clin. Exp. Res. 2011, 23, 49–54. [Google Scholar] [CrossRef]
- Kristensen, S.D.; Knuuti, J.; Saraste, A.; Anker, S.D.; Bøtker, H.E.; de Hert, S.; Ford, I.; Juanatey, J.R.G.; Gorenek, B.; Heyndrickx, G.R.; et al. 2014 ESC/ESA guidelines on non-cardiac surgery: Cardiovascular assessment and management. Eur. Heart J. 2014, 35, 2383–2431. [Google Scholar] [CrossRef]
- Fleisher, L.A.; Fleischmann, K.E.; Auerbach, A.; Barnason, S.A.; Beckman, J.; Bozkurt, B.; Davila-Roman, V.G.; Gerhard-Herman, M.D.; Holly, T.A.; Kane, G.C.; et al. 2014 ACC/AHA guideline on perioperative cardiovascular evaluation and management of patients undergoing noncardiac surgery. Circulation 2014, 130, e278–e333. [Google Scholar]
- Bossone, E.; Cademartiri, F.; AlSergani, H.; Chianese, S.; Mehta, R.; Capone, V.; Ruotolo, C.; Tarrar, I.H.; Frangiosa, A.; Vriz, O.; et al. Mehta RH preoperative assessment and management of cardiovascular risk in patients undergoing non-cardiac surgery: Implementing a systematic stepwise approach during the COVID-19 pandemic era. J. Cardiovasc. Dev. Dis. 2021, 8, 126. [Google Scholar] [CrossRef]
- Smilowitz, N.R.; Berger, J.S. Perioperative cardiovascular risk assessment and management for noncardiac surgery. JAMA 2020, 324, 279. [Google Scholar] [CrossRef] [PubMed]
- Duceppe, E.; Parlow, J.; MacDonald, P.; Lyons, K.; McMullen, M.; Srinathan, S.; Graham, M.; Tandon, V.; Styles, K.; Bessissow, A.; et al. Canadian cardiovascular society guidelines on perioperative cardiac risk assessment and management for patients who undergo noncardiac surgery. Can. J. Cardiol. 2016, 33, 17–32. [Google Scholar] [CrossRef] [PubMed]
- Vardas, P.E.; Asselbergs, F.W.; van Smeden, M.; Friedman, P. The year in cardiovascular medicine 2021: Digital health and innovation. Eur. Heart J. 2022, 43, 271–279. [Google Scholar] [CrossRef] [PubMed]
- Improta, G.; Ponsiglione, A.M.; Parente, G.; Romano, M.; Cesarelli, G.; Rea, T.; Russo, M.; Triassi, M. Evaluation of medical training courses satisfaction: Qualitative analysis and analytic hierarchy process. In European Medical and Biological Engineering Conference; Springer: Cham, Switzerland, 2020; pp. 518–526. [Google Scholar]
- Improta, G.; Scala, A.; Trunfio, T.A.; Guizzi, G. Application of supply chain management at drugs flow in an Italian hospital district. J. Phys. Conf. Ser. 2021, 1828, 012081. [Google Scholar] [CrossRef]
- Giovanni, I.; Pasquale, N.; Carmela, S.L.; Triassi, M. Health worker monitoring: Kalman-based software design for fault isolation in human breathing. In Proceedings of the European Modeling and Simulation Symposium (EMSS) 2014, Bordeaux, France, 22–24 September 2014. [Google Scholar]
- Di Laura, D.; D’Angiolella, L.; Mantovani, L.; Squassabia, G.; Clemente, F.; Santalucia, I.; Improta, G.; Triassi, M. Efficiency measures of emergency departments: An Italian systematic literature review. BMJ Open Qual. 2021, 10, e001058. [Google Scholar] [CrossRef] [PubMed]
- Improta, G.; Triassi, M.; Guizzi, G.; Santillo, L.C.; Revetria, R.; Catania, A.; Cassettari, L. An innovative contribution to health technology assessment. In Modern Advances in Intelligent Systems and Tools; Springer: Berlin/Heidelberg, Germany, 2012; Volume 431, pp. 127–131. [Google Scholar]
- Ponsiglione, A.M.; Cosentino, C.; Cesarelli, G.; Amato, F.; Romano, M. A comprehensive review of techniques for processing and analyzing fetal heart rate signals. Sensors 2021, 21, 6136. [Google Scholar] [CrossRef] [PubMed]
- Ponsiglione, A.M.; Amato, F.; Romano, M. Multiparametric investigation of dynamics in fetal heart rate signals. Bioengineering 2021, 9, 8. [Google Scholar] [CrossRef] [PubMed]
- Profeta, M.; Ponsiglione, A.M.; Ponsiglione, C.; Ferrucci, G.; Giglio, C.; Borrell, A. Comparison of machine learning algorithms to predict length of hospital stay in patients undergoing heart bypass surgery. In Proceedings of the 2021 International Symposium on Biomedical Engineering and Computational Biology, Nanchang, China, 13–15 August 2021; pp. 1–5. [Google Scholar]
- Ferraro, A.; Centobelli, P.; Cerchione, R.; Cicco, M.V.D.; Montella, E.; Raiola, E.; Triassi, M.; Improta, G. Implementation of lean practices to reduce healthcare associated infections. Int. J. Healthc. Technol. Manag. 2020, 18, 51. [Google Scholar] [CrossRef]
- Papadopoulos, T.; Radnor, Z.; Merali, Y. The role of actor associations in understanding the implementation of lean thinking in healthcare. Int. J. Oper. Prod. Manag. 2011, 31, 167–191. [Google Scholar] [CrossRef]
- Hines, P.; Holweg, M.; Rich, N. Learning to evolve: A review of contemporary lean thinking. Int. J. Oper. Prod. Manag. 2004, 24, 994–1011. [Google Scholar] [CrossRef]
- Atanda, A.; Pelton, M.; Fabricant, P.D.; Tucker, A.; Shah, S.A.; Slamon, N. Telemedicine utilisation in a paediatric sports medicine practice: Decreased cost and wait times with increased satisfaction. J. ISAKOS Jt. Disord. Orthop. Sports Med. 2018, 3, 94–97. [Google Scholar] [CrossRef]
- Moller, D.S.; Dideriksen, A.; Sorensen, S.; Madsen, L.D.; Pedersen, E.B. Tele-monitoring of home blood pressure in treated hypertensive patients. Blood Press 2003, 12, 56–62. [Google Scholar] [CrossRef] [PubMed]
- Kaliyadan, F.; Ramsey, M.L. Teledermatology. In StatPearls; StatPearls Publishing: Treasure Island, FL, USA, 2017. [Google Scholar]
- Bauer, B.S.; Nguyen-Phan, A.L.; Ong, M.K.; Ziaeian, B.; Nguyen, K.L. Cardiology electronic consultations: Efficient and safe, but consultant satisfaction is equivocal. J. Telemed. Telecare 2020, 26, 341–348. [Google Scholar] [CrossRef] [PubMed]
- Salzano, A.; D’Assante, R.; Stagnaro, F.M.; Valente, V.; Crisci, G.; Giardino, F.; Arcopinto, M.; Bossone, E.; Marra, A.M.; Cittadini, A. Heart failure management during COVID-19 outbreak in Italy. Telemedicine experience from a heart failure university tertiary referral centre. Eur. J. Heart Fail. 2020, 22, 1048–1050. [Google Scholar] [CrossRef]
- Bossone, E.; Mauro, C.; Maiellaro, A.; Raiola, E.; Cocchia, R.; Ranieri, B.; Sepe, C.; Capone, V.; Chianese, S.; Maramaldi, R.; et al. Cardiac teleconsulting in the time of COVID-19 global pandemic: The “Antonio Cardarelli” hospital project. Monaldi Arch. Chest Dis. 2021, 91. [Google Scholar] [CrossRef]
- Skulstad, H.; Cosyns, B.; Popescu, B.A.; Galderisi, M.; Salvo, G.D.; Donal, E.; Petersen, S.; Gimelli, A.; Haugaa, K.H.; Muraru, D.; et al. COVID-19 pandemic and cardiac imaging: EACVI recommendations on precautions, indications, prioritization, and protection for patients and healthcare personnel. Eur. Heart J. Cardiovasc. Imaging 2020, 21, 592–598. [Google Scholar] [CrossRef]
- Sicari, R.; Galderisi, M.; Voigt, J.U.; Habib, G.; Zamorano, J.L.; Lancellotti, P.; Badano, L.P. The use of pocket-size imaging devices: A position statement of the European Association of Echocardiography. Eur. J. Echocardiogr. 2011, 12, 85–87. [Google Scholar] [CrossRef]
- Cardim, N.; Dalen, H.; Voigt, J.-U.; Ionescu, A.; Price, S.; Neskovic, A.N.; Edvardsen, T.; Galderisi, M.; Sicari, R.; Donal, E.; et al. The use of handheld ultrasound devices: A position statement of the European Association of Cardiovascular Imaging (2018 update). Eur. Heart J. Cardiovasc. Imaging 2019, 20, 245–252. [Google Scholar] [CrossRef]
- Robinson, J.D.; Baker, J. Psychological consultation and services in a general medical hospital. Prof. Psychol. Res. Pract. 2006, 37, 264. [Google Scholar] [CrossRef]
- Penrod, J.D.; Deb, P.; Dellenbaugh, C.; Burgess, J.F., Jr.; Zhu, C.W.; Christiansen, C.L.; Luhrs, C.A.; Cortez, T.; Livote, E.; Allen, V.; et al. Hospital-based palliative care consultation: Effects on hospital cost. J. Palliat. Med. 2010, 13, 973–979. [Google Scholar] [CrossRef]
- Pantilat, S.Z.; O’Riordan, D.L.; Dibble, S.L.; Landefeld, C.S. Hospital-based palliative medicine consultation: A randomized controlled trial. Arch. Intern. Med. 2010, 170, 2038–2040. [Google Scholar] [CrossRef] [PubMed]
- Schellings, D.A.A.M.; Symersky, T.; Ottervanger, J.P.; Ramdat Misier, A.R.; de Boer, M.J. Clinical cardiology consultation at non-cardiology departments: Stepchild of patient care? Neth. Heart J. 2012, 20, 260–263. [Google Scholar] [CrossRef] [PubMed][Green Version]
- Cohen, M.C. The role of the cardiology consultant: Putting it all together. Prog. Cardiovasc. Dis. 1998, 40, 419–440. [Google Scholar] [CrossRef]
- Kishi, Y.; Meller, W.H.; Kathol, R.G.; Swigart, S.E. Factors affecting the relationship between the timing of psychiatric consultation and general hospital length of stay. Psychosomatics 2004, 45, 470–476. [Google Scholar] [CrossRef] [PubMed]
- Geist, S.-M.R.Y.; Geist, J.R. Improvement in medical consultation responses with a structured request form. J. Dent. Educ. 2008, 72, 553–561. [Google Scholar] [CrossRef] [PubMed]
- Bidary, M.Z.; Sahranavard, M.; Rezayat, A.A.; Omranzadeh, A.; Hoseiny, S.H.; Kabirian, A.; Sahebkar, A. Opium as a carcinogen: A systematic review and meta-analysis. Clin. Med. 2021, 33, 100768. [Google Scholar] [CrossRef]
- Gandhi, T.K.; Sittig, D.F.; Franklin, M.; Sussman, A.J.; Fairchild, D.G.; Bates, D.W. Communication breakdown in the outpatient referral process. J. Gen. Intern. Med. 2000, 15, 626–631. [Google Scholar] [CrossRef]
- Burgess, N.; Radnor, Z. Evaluating lean in healthcare. Int. J. Health Care Qual. Assur. 2013, 26, 220–235. [Google Scholar] [CrossRef]
- Young, T.P.; McClean, S.I. A critical look at lean thinking in healthcare. Qual. Saf. Health Care 2008, 17, 382–386. [Google Scholar] [CrossRef]
- Armstrong, D.G.; Giovinco, N.; Mills, J.L.; Rogers, L.C. FaceTime for physicians: Using real time mobile phone-based videoconferencing to augment diagnosis and care in telemedicine. Eplasty 2011, 11, e23. [Google Scholar]
- Zennaro, F.; Grosso, D.; Fascetta, R.; Marini, M.; Odoni, L.; di Carlo, V.; Dibello, D.; Vittoria, F.; Lazzerini, M. Teleradiology for remote consultation using iPad improves the use of health system human resources for paediatric fractures: Prospective controlled study in a tertiary care hospital in Italy. BMC Health Serv. Res. 2014, 14, 327. [Google Scholar] [CrossRef] [PubMed]
- Vimalananda, V.G.; Gupte, G.; Seraj, S.M.; Orlander, J.; Berlowitz, D.; Fincke, B.G.; Simon, S.R. Electronic consultations (e-consults) to improve access to specialty care: A systematic review and narrative synthesis. J. Telemed. Telecare 2015, 21, 323–330. [Google Scholar] [CrossRef] [PubMed]
- Neskovic, A.N.; Skinner, H.; Price, S.; Via, G.; de Hert, S.; Stankovic, I.; Galderisi, M.; Donal, E.; Muraru, D.; Sloth, E.; et al. Reviewers: This document was reviewed by members of the 2016–2018 EACVI scientific documents committee. Focus cardiac ultrasound core curriculum and core syllabus of the European Association of Cardiovascular Imaging. Eur. Heart J. Cardiovasc. Imaging 2018, 19, 475–481. [Google Scholar] [CrossRef]
- Santini, S.; Pescapé, A.; Valente, A.S.; Abate, V.; Improta, G.; Triassi, M.; Ricchi, P.; Filosa, A. Using fuzzy logic for improving clinical daily-care of β-thalassemia patients. In Proceedings of the 2017 IEEE International Conference on Fuzzy Systems (FUZZ-IEEE), Naples, Italy, 9–12 July 2017; pp. 1–6. [Google Scholar]
- Improta, G.; Mazzella, V.; Vecchione, D.; Santini, S.; Triassi, M. Fuzzy logic–based clinical decision support system for the evaluation of renal function in post-transplant patients. J. Eval. Clin. Pract. 2020, 26, 1224–1234. [Google Scholar] [CrossRef]
- Scala, A.; Loperto, I.; Carrano, R.; Federico, S.; Triassi, M.; Improta, G. Assessment of proteinuria level in nephrology patients using a machine learning approach. In Proceedings of the 2021 5th International Conference on Medical and Health Informatics (ICMHI 2021), Kyoto, Japan, 14–16 May 2021; Association for Computing Machinery: New York, NY, USA, 2021; pp. 13–16. [Google Scholar] [CrossRef]
- Ponsiglione, A.M.; Cesarelli, G.; Amato, F.; Romano, M. Optimization of an artificial neural network to study accelerations of fetal heart rhythm. In Proceedings of the 2021 IEEE 6th International Forum on Research and Technology for Society and Industry (RTSI), Naples, Italy, 6–9 September 2021; pp. 159–164. [Google Scholar] [CrossRef]
- Montella, E.; Alfano, R.; Sacco, A.; Bernardo, C.; Ribera, I.; Triassi, M.; Ponsiglione, A.M. Healthcare associated infections in the neonatal intensive care unit of the “Federico II” university hospital: Statistical analysis and study of risk factors. In Proceedings of the 2021 International Symposium on Biomedical Engineering and Computational Biology, Nanchang, China, 13–15 August 2021; pp. 1–4. [Google Scholar]
- Colella, Y.; de Lauri, C.; Ponsiglione, A.M.; Giglio, C.; Lombardi, A.; Borrelli, A.; Amato, F.; Romano, M. A comparison of different Machine Learning algorithms for predicting the length of hospital stay for pediatric patients. In Proceedings of the 2021 International Symposium on Biomedical Engineering and Computational Biology, Nanchang, China, 13–15 August 2021; pp. 1–4. [Google Scholar]
- Ponsiglione, A.M.; Romano, M.; Amato, F. A finite-state machine approach to study patients dropout from medical examinations. In Proceedings of the 2021 IEEE 6th International Forum on Research and Technology for Society and Industry (RTSI), Naples, Italy, 6–9 September 2021; pp. 289–294. [Google Scholar] [CrossRef]
- Trunfio, T.A.; Scala, A.; Borrelli, A.; Sparano, M.; Triassi, M.; Improta, G. Application of the lean six sigma approach to the study of the LOS of patients who undergo laparoscopic cholecystectomy at the San Giovanni di Dio and Ruggi d’Aragona university hospital. In Proceedings of the 2021 5th International Conference on Medical and Health Informatics (ICMHI 2021), Kyoto, Japan, 14–16 May 2021; Association for Computing Machinery: New York, NY, USA, 2021; pp. 50–54. [Google Scholar] [CrossRef]
- Trunfio, T.A.; Ponsiglione, A.M.; Ferrara, A.; Borrelli, A.; Gargiulo, P. A comparison of different regression and classification methods for predicting the length of hospital stay after cesarean sections. In Proceedings of the 2021 5th International Conference on Medical and Health Informatics (ICMHI 2021), Kyoto, Japan, 14–16 May 2021. [Google Scholar]
- Cesarelli, G.; Scala, A.; Vecchione, D.; Ponsiglione, A.M.; Guizzi, G. An innovative business model for a multi-echelon supply chain inventory management pattern. J. Phys. Conf. Ser. 2021, 1828, 012082. [Google Scholar] [CrossRef]
- Ponsiglione, A.M.; Ricciardi, C.; Scala, A.; Fiorillo, A.; Sorrentino, A.; Triassi, M.; Dell’Aversana Orabona, G.; Improta, G. Application of DMAIC cycle and modeling as tools for health technology assessment in a university hospital. J. Healthc. Eng. 2021, 2021, 8826048. [Google Scholar] [CrossRef] [PubMed]
- Improta, G.; Luciano, M.A.; Vecchione, D.; Cesarelli, G.; Rossano, L.; Santalucia, I.; Triassi, M. Management of the diabetic patient in the diagnostic care pathway. In Proceedings of the 8th European Medical and Biological Engineering Conference: Proceedings of the EMBEC 2020, Portorož, Slovenia, 29 November–3 December 2020; Jarm, T., Cvetkoska, A., Mahnič-Kalamiza, S., Miklavcic, D., Eds.; Springer: Cham, Switzerland, 2020; Volume 80. [Google Scholar] [CrossRef]
- Converso, G.; Improta, G.; Mignano, M.; Santillo, L.C. A simulation approach for agile production logic implementation in a hospital emergency unit. In Intelligent Software Methodologies, Tools, and Techniques; Springer International Publishing: Cham, Switzerland, 2015; Volume 532, pp. 623–634. [Google Scholar]







| Process Activity | Cause of Inefficiency | Proposed Solution |
|---|---|---|
| The doctor goes to patient’s bedside | Waste of time and resource | Teleconsultation |
| PMR Evaluation | Can be used by one user at time Paper deteriorability Space occupation | EHR Evaluation |
| Patient transfer from department to cardiac rehabilitation | Elevated risk of infection and worsening of the patient’s health condition | Handheld ultrasound devices and echocardiographic exam in department |
| Parameter | Before Intervention (min) | After Intervention (min) | Percentage of Reduction (%) | p-Value |
|---|---|---|---|---|
| Mean waiting time for overall consultations | 27.5 ± 39.2 | 24.5 ± 60.7 | −10.9 | 0.000 |
| Mean waiting time for in person consultations | 27.5 ± 39.2 | 29.6 ± 66.4 | +7.6 | 0.000 |
| Mean waiting time for remote consultations (EHR and teleconsulting) | 27.5 ± 39.2 | 18.3 ± 52.2 | −33.4 | 0.008 |
| Mean waiting time for EHR consultations | 27.5 ± 39.2 | 18.1 ± 52.2 | −34.2 | 0.024 |
| Mean waiting time for teleconsultations | 27.5 ± 39.2 | 18.9 ± 52.4 | −31.3 | 0.006 |
| Parameter | In Person Consultations | Remote Consultations | Percentage of Reduction (%) | p-Value |
|---|---|---|---|---|
| Mean waiting time (min) | 29.6 ± 66.4 | 18.3 ± 52.2 | −38.2 | 0.000 |
Publisher’s Note: MDPI stays neutral with regard to jurisdictional claims in published maps and institutional affiliations. |
© 2022 by the authors. Licensee MDPI, Basel, Switzerland. This article is an open access article distributed under the terms and conditions of the Creative Commons Attribution (CC BY) license (https://creativecommons.org/licenses/by/4.0/).
Share and Cite
Bossone, E.; Majolo, M.; D’Ambrosio, S.; Raiola, E.; Sparano, M.; Russo, G.; Longo, G.; Triassi, M.; Rosa, A. Lean Management Approach for Reengineering the Hospital Cardiology Consultation Process: A Report from AORN “A. Cardarelli” of Naples. Int. J. Environ. Res. Public Health 2022, 19, 4475. https://doi.org/10.3390/ijerph19084475
Bossone E, Majolo M, D’Ambrosio S, Raiola E, Sparano M, Russo G, Longo G, Triassi M, Rosa A. Lean Management Approach for Reengineering the Hospital Cardiology Consultation Process: A Report from AORN “A. Cardarelli” of Naples. International Journal of Environmental Research and Public Health. 2022; 19(8):4475. https://doi.org/10.3390/ijerph19084475
Chicago/Turabian StyleBossone, Eduardo, Massimo Majolo, Serena D’Ambrosio, Eliana Raiola, Michele Sparano, Giuseppe Russo, Giuseppe Longo, Maria Triassi, and Angelo Rosa. 2022. "Lean Management Approach for Reengineering the Hospital Cardiology Consultation Process: A Report from AORN “A. Cardarelli” of Naples" International Journal of Environmental Research and Public Health 19, no. 8: 4475. https://doi.org/10.3390/ijerph19084475
APA StyleBossone, E., Majolo, M., D’Ambrosio, S., Raiola, E., Sparano, M., Russo, G., Longo, G., Triassi, M., & Rosa, A. (2022). Lean Management Approach for Reengineering the Hospital Cardiology Consultation Process: A Report from AORN “A. Cardarelli” of Naples. International Journal of Environmental Research and Public Health, 19(8), 4475. https://doi.org/10.3390/ijerph19084475

