Unraveling the Etiology of Dilated Cardiomyopathy through Differential miRNA–mRNA Interactome
Abstract
1. Introduction
2. Materials and Methods
2.1. Study Population
2.2. Myocardial Tissue Collection
2.3. RNA Isolation and qRT-PCR
2.4. RNA-Seq Analysis and Bioinformatics
2.5. Luciferase Reporter Assay
2.6. Statistical Analysis
3. Results
3.1. Baseline Characteristics
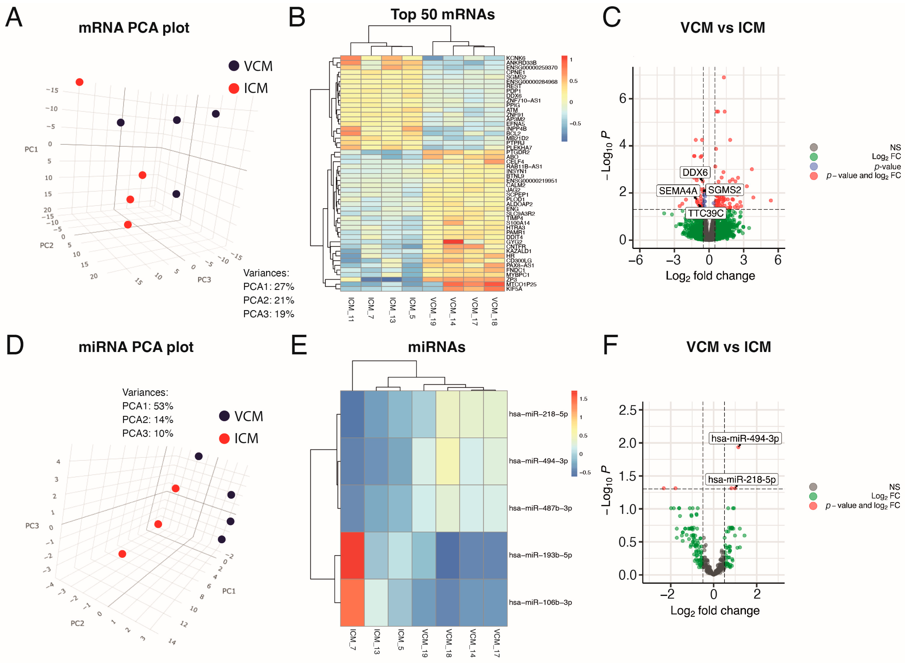
3.2. VCM and ICM Have Distinct mRNA and miRNA Expression Profiles
3.3. miRNA–Target Transcript Interaction Network
3.4. Validation of Differentially Expressed Genes and miRNAs by qRT-PCR
4. Discussion
Supplementary Materials
Author Contributions
Funding
Institutional Review Board Statement
Informed Consent Statement
Data Availability Statement
Acknowledgments
Conflicts of Interest
References
- Fatkin, D. Guidelines for the Diagnosis and Management of Familial Dilated Cardiomyopathy. Heart Lung Circ. 2011, 20, 691–693. [Google Scholar] [CrossRef] [PubMed]
- Kittleson, M.M.; Ye, S.Q.; Irizarry, R.A.; Minhas, K.M.; Edness, G.; Conte, J.V.; Parmigiani, G.; Miller, L.W.; Chen, Y.; Hall, J.L.; et al. Identification of a Gene Expression Profile That Differentiates between Ischemic and Nonischemic Cardiomyopathy. Circulation 2004, 110, 3444–3451. [Google Scholar] [CrossRef] [PubMed]
- Merlo, M.; Gentile, P.; Artico, J.; Cannatà, A.; Paldino, A.; De Angelis, G.; Barbati, G.; Alonge, M.; Gigli, M.; Pinamonti, B.; et al. Arrhythmic Risk Stratification in Patients with Dilated Cardiomyopathy and Intermediate Left Ventricular Dysfunction. J. Cardiovasc. Med. 2019, 20, 343–350. [Google Scholar] [CrossRef] [PubMed]
- Merlo, M.; Cannatà, A.; Gobbo, M.; Stolfo, D.; Elliott, P.M.; Sinagra, G. Evolving Concepts in Dilated Cardiomyopathy. Eur. J. Heart Fail. 2018, 20, 228–239. [Google Scholar] [CrossRef] [PubMed]
- Liew, C.-C.; Dzau, V.J. Molecular Genetics and Genomics of Heart Failure. Nat. Rev. Genet. 2004, 5, 811–825. [Google Scholar] [CrossRef] [PubMed]
- Hannenhalli, S.; Putt, M.E.; Gilmore, J.M.; Wang, J.; Parmacek, M.S.; Epstein, J.A.; Morrisey, E.E.; Margulies, K.B.; Cappola, T.P. Transcriptional Genomics Associates FOX Transcription Factors with Human Heart Failure. Circulation 2006, 114, 1269–1276. [Google Scholar] [CrossRef] [PubMed]
- Dewaswala, N.; Chait, R. Aortic Regurgitation. In StatPearls; StatPearls Publishing: Treasure Island, FL, USA, 2023. [Google Scholar]
- Walpot, J.; Vermeiren, G.L.; Al Mafragi, A.; Malbrain, M.L.N.G. Comprehensive Assessment of the Aortic Valve in Critically Ill Patients for the Non-Cardiologist. Part II: Chronic Aortic Regurgitation of the Native Valve. Anaesthesiol. Intensive Ther. 2021, 53, 55–68. [Google Scholar] [CrossRef]
- Otto, C.M.; Nishimura, R.A.; Bonow, R.O.; Carabello, B.A.; Erwin, J.P.; Gentile, F.; Jneid, H.; Krieger, E.V.; Mack, M.; McLeod, C.; et al. 2020 ACC/AHA Guideline for the Management of Patients with Valvular Heart Disease: A Report of the American College of Cardiology/American Heart Association Joint Committee on Clinical Practice Guidelines. Circulation 2021, 143, e72–e227. [Google Scholar] [CrossRef]
- Callis, T.E.; Wang, D.-Z. Taking microRNAs to Heart. Trends Mol. Med. 2008, 14, 254–260. [Google Scholar] [CrossRef]
- Bartel, D.P. MicroRNAs: Target Recognition and Regulatory Functions. Cell 2009, 136, 215–233. [Google Scholar] [CrossRef]
- Friedman, R.C.; Farh, K.K.-H.; Burge, C.B.; Bartel, D.P. Most Mammalian mRNAs Are Conserved Targets of microRNAs. Genome Res. 2009, 19, 92–105. [Google Scholar] [CrossRef] [PubMed]
- Yuan, Z.; Murakoshi, N.; Xu, D.; Tajiri, K.; Okabe, Y.; Aonuma, K.; Murakata, Y.; Li, S.; Song, Z.; Shimoda, Y.; et al. Identification of Potential Dilated Cardiomyopathy-Related Targets by Meta-Analysis and Co-Expression Analysis of Human RNA-Sequencing Datasets. Life Sci. 2022, 306, 120807. [Google Scholar] [CrossRef] [PubMed]
- Calderon-Dominguez, M.; Belmonte, T.; Quezada-Feijoo, M.; Ramos-Sánchez, M.; Fernández-Armenta, J.; Pérez-Navarro, A.; Cesar, S.; Peña-Peña, L.; Vea, À.; Llorente-Cortés, V.; et al. Emerging Role of microRNAs in Dilated Cardiomyopathy: Evidence Regarding Etiology. Transl. Res. 2020, 215, 86–101. [Google Scholar] [CrossRef] [PubMed]
- Alonso-Villa, E.; Bonet, F.; Hernandez-Torres, F.; Campuzano, Ó.; Sarquella-Brugada, G.; Quezada-Feijoo, M.; Ramos, M.; Mangas, A.; Toro, R. The Role of MicroRNAs in Dilated Cardiomyopathy: New Insights for an Old Entity. Int. J. Mol. Sci. 2022, 23, 13573. [Google Scholar] [CrossRef] [PubMed]
- Laggerbauer, B.; Engelhardt, S. MicroRNAs as Therapeutic Targets in Cardiovascular Disease. J. Clin. Investig. 2022, 132, e159179. [Google Scholar] [CrossRef] [PubMed]
- Sessa, F.; Salerno, M.; Esposito, M.; Cocimano, G.; Pomara, C. miRNA Dysregulation in Cardiovascular Diseases: Current Opinion and Future Perspectives. Int. J. Mol. Sci. 2023, 24, 5192. [Google Scholar] [CrossRef] [PubMed]
- Ikeda, S.; Kong, S.W.; Lu, J.; Bisping, E.; Zhang, H.; Allen, P.D.; Golub, T.R.; Pieske, B.; Pu, W.T. Altered microRNA Expression in Human Heart Disease. Physiol. Genom. 2007, 31, 367–373. [Google Scholar] [CrossRef]
- Yang, K.-C.; Yamada, K.A.; Patel, A.Y.; Topkara, V.K.; George, I.; Cheema, F.H.; Ewald, G.A.; Mann, D.L.; Nerbonne, J.M. Deep RNA Sequencing Reveals Dynamic Regulation of Myocardial Noncoding RNAs in Failing Human Heart and Remodeling With Mechanical Circulatory Support. Circulation 2014, 129, 1009–1021. [Google Scholar] [CrossRef] [PubMed]
- Poller, W.; Dimmeler, S.; Heymans, S.; Zeller, T.; Haas, J.; Karakas, M.; Leistner, D.-M.; Jakob, P.; Nakagawa, S.; Blankenberg, S.; et al. Non-Coding RNAs in Cardiovascular Diseases: Diagnostic and Therapeutic Perspectives. Eur. Heart J. 2018, 39, 2704–2716. [Google Scholar] [CrossRef]
- Mably, J.D.; Wang, D.-Z. Long Non-Coding RNAs in Cardiac Hypertrophy and Heart Failure: Functions, Mechanisms and Clinical Prospects. Nat. Rev. Cardiol. 2023, 21, 326–345. [Google Scholar] [CrossRef]
- Lu, P.; Ding, F.; Xiang, Y.K.; Hao, L.; Zhao, M. Noncoding RNAs in Cardiac Hypertrophy and Heart Failure. Cells 2022, 11, 777. [Google Scholar] [CrossRef] [PubMed]
- Liu, Y.; Morley, M.; Brandimarto, J.; Hannenhalli, S.; Hu, Y.; Ashley, E.A.; Tang, W.H.W.; Moravec, C.S.; Margulies, K.B.; Cappola, T.P.; et al. RNA-Seq Identifies Novel Myocardial Gene Expression Signatures of Heart Failure. Genomics 2015, 105, 83–89. [Google Scholar] [CrossRef] [PubMed]
- Sweet, M.E.; Cocciolo, A.; Slavov, D.; Jones, K.L.; Sweet, J.R.; Graw, S.L.; Reece, T.B.; Ambardekar, A.V.; Bristow, M.R.; Mestroni, L.; et al. Transcriptome Analysis of Human Heart Failure Reveals Dysregulated Cell Adhesion in Dilated Cardiomyopathy and Activated Immune Pathways in Ischemic Heart Failure. BMC Genom. 2018, 19, 812. [Google Scholar] [CrossRef] [PubMed]
- Li, X.; Liu, C.Y.; Li, Y.S.; Xu, J.; Li, D.G.; Han, D. Deep RNA Sequencing Elucidates microRNA-Regulated Molecular Pathways in Ischemic Cardiomyopathy and Nonischemic Cardiomyopathy. Genet. Mol. Res. 2016, 15, 15027465. [Google Scholar] [CrossRef] [PubMed]
- Levine, G.N.; Bates, E.R.; Bittl, J.A.; Brindis, R.G.; Fihn, S.D.; Fleisher, L.A.; Granger, C.B.; Lange, R.A.; Mack, M.J.; Mauri, L.; et al. 2016 ACC/AHA Guideline Focused Update on Duration of Dual Antiplatelet Therapy in Patients With Coronary Artery Disease: A Report of the American College of Cardiology/American Heart Association Task Force on Clinical Practice Guidelines: An Update of the 2011 ACCF/AHA/SCAI Guideline for Percutaneous Coronary Intervention, 2011 ACCF/AHA Guideline for Coronary Artery Bypass Graft Surgery, 2012 ACC/AHA/ACP/AATS/PCNA/SCAI/STS Guideline for the Diagnosis and Management of Patients With Stable Ischemic Heart Disease, 2013 ACCF/AHA Guideline for the Management of ST-Elevation Myocardial Infarction, 2014 AHA/ACC Guideline for the Management of Patients with Non–ST-Elevation Acute Coronary Syndromes, and 2014 ACC/AHA Guideline on Perioperative Cardiovascular Evaluation and Management of Patients Undergoing Noncardiac Surgery. Circulation 2016, 134, e123–e155. [Google Scholar] [CrossRef]
- Elliott, P.; Andersson, B.; Arbustini, E.; Bilinska, Z.; Cecchi, F.; Charron, P.; Dubourg, O.; Kuhl, U.; Maisch, B.; McKenna, W.J.; et al. Classification of the Cardiomyopathies: A Position Statement from the European Society of Cardiology Working Group on Myocardial and Pericardial Diseases. Eur. Heart J. 2007, 29, 270–276. [Google Scholar] [CrossRef] [PubMed]
- Grankvist, R.; Chireh, A.; Sandell, M.; Mukarram, A.K.; Jaff, N.; Berggren, I.; Persson, H.; Linde, C.; Arnberg, F.; Lundberg, J.; et al. Myocardial Micro-Biopsy Procedure for Molecular Characterization with Increased Precision and Reduced Trauma. Sci. Rep. 2020, 10, 8029. [Google Scholar] [CrossRef] [PubMed]
- Bustin, S.A.; Benes, V.; Garson, J.A.; Hellemans, J.; Huggett, J.; Kubista, M.; Mueller, R.; Nolan, T.; Pfaffl, M.W.; Shipley, G.L.; et al. The MIQE Guidelines: Minimum Information for Publication of Quantitative Real-Time PCR Experiments. Clin. Chem. 2009, 55, 611–622. [Google Scholar] [CrossRef] [PubMed]
- Afgan, E.; Baker, D.; Batut, B.; van den Beek, M.; Bouvier, D.; Čech, M.; Chilton, J.; Clements, D.; Coraor, N.; Grüning, B.A.; et al. The Galaxy Platform for Accessible, Reproducible and Collaborative Biomedical Analyses: 2018 Update. Nucleic Acids Res. 2018, 46, W537–W544. [Google Scholar] [CrossRef]
- Dobin, A.; Davis, C.A.; Schlesinger, F.; Drenkow, J.; Zaleski, C.; Jha, S.; Batut, P.; Chaisson, M.; Gingeras, T.R. STAR: Ultrafast Universal RNA-Seq Aligner. Bioinformatics 2013, 29, 15–21. [Google Scholar] [CrossRef]
- Liao, Y.; Smyth, G.K.; Shi, W. The R Package Rsubread Is Easier, Faster, Cheaper and Better for Alignment and Quantification of RNA Sequencing Reads. Nucleic Acids Res. 2019, 47, e47. [Google Scholar] [CrossRef] [PubMed]
- Paraskevopoulou, M.D.; Georgakilas, G.; Kostoulas, N.; Vlachos, I.S.; Vergoulis, T.; Reczko, M.; Filippidis, C.; Dalamagas, T.; Hatzigeorgiou, A.G. DIANA-microT Web Server v5.0: Service Integration into miRNA Functional Analysis Workflows. Nucleic Acids Res. 2013, 41, W169–W173. [Google Scholar] [CrossRef] [PubMed]
- Zhao, B.; Xue, B. Improving Prediction Accuracy Using Decision-Tree-Based Meta-Strategy and Multi-Threshold Sequential-Voting Exemplified by miRNA Target Prediction. Genomics 2017, 109, 227–232. [Google Scholar] [CrossRef] [PubMed]
- Sethupathy, P.; Corda, B.; Hatzigeorgiou, A.G. TarBase: A Comprehensive Database of Experimentally Supported Animal microRNA Targets. RNA 2006, 12, 192–197. [Google Scholar] [CrossRef] [PubMed]
- Huang, H.-Y.; Lin, Y.-C.-D.; Cui, S.; Huang, Y.; Tang, Y.; Xu, J.; Bao, J.; Li, Y.; Wen, J.; Zuo, H.; et al. miRTarBase Update 2022: An Informative Resource for Experimentally Validated miRNA-Target Interactions. Nucleic Acids Res. 2022, 50, D222–D230. [Google Scholar] [CrossRef] [PubMed]
- Vila-Casadesús, M.; Gironella, M.; Lozano, J.J. MiRComb: An R Package to Analyse miRNA-mRNA Interactions. Examples across Five Digestive Cancers. PLoS ONE 2016, 11, e0151127. [Google Scholar] [CrossRef] [PubMed]
- Väremo, L.; Nielsen, J.; Nookaew, I. Enriching the Gene Set Analysis of Genome-Wide Data by Incorporating Directionality of Gene Expression and Combining Statistical Hypotheses and Methods. Nucleic Acids Res. 2013, 41, 4378–4391. [Google Scholar] [CrossRef] [PubMed]
- Boyle, E.I.; Weng, S.; Gollub, J.; Jin, H.; Botstein, D.; Cherry, J.M.; Sherlock, G. GO::TermFinder—Open Source Software for Accessing Gene Ontology Information and Finding Significantly Enriched Gene Ontology Terms Associated with a List of Genes. Bioinformatics 2004, 20, 3710–3715. [Google Scholar] [CrossRef] [PubMed]
- Yu, G.; Wang, L.-G.; Han, Y.; He, Q.-Y. clusterProfiler: An R Package for Comparing Biological Themes among Gene Clusters. OMICS J. Integr. Biol. 2012, 16, 284–287. [Google Scholar] [CrossRef] [PubMed]
- Toro, R.; Pérez-Serra, A.; Mangas, A.; Campuzano, O.; Sarquella-Brugada, G.; Quezada-Feijoo, M.; Ramos, M.; Alcalá, M.; Carrera, E.; García-Padilla, C.; et al. miR-16-5p Suppression Protects Human Cardiomyocytes against Endoplasmic Reticulum and Oxidative Stress-Induced Injury. Int. J. Mol. Sci. 2022, 23, 1036. [Google Scholar] [CrossRef]
- Ali, Z.; Bhaskar, S.B. Basic Statistical Tools in Research and Data Analysis. Indian J. Anaesth. 2016, 60, 662–669. [Google Scholar] [CrossRef] [PubMed]
- Sinagra, G.; Elliott, P.M.; Merlo, M. Dilated Cardiomyopathy: So Many Cardiomyopathies! Eur. Heart J. 2020, 41, 3784–3786. [Google Scholar] [CrossRef] [PubMed]
- Frangogiannis, N.G. The Extracellular Matrix in Ischemic and Nonischemic Heart Failure. Circ. Res. 2019, 125, 117–146. [Google Scholar] [CrossRef] [PubMed]
- Frangogiannis, N.G. Cardiac Fibrosis. Cardiovasc. Res. 2021, 117, 1450–1488. [Google Scholar] [CrossRef] [PubMed]
- Frangogiannis, N.G. Fibroblasts and the Extracellular Matrix in Right Ventricular Disease. Cardiovasc. Res. 2017, 113, 1453–1464. [Google Scholar] [CrossRef] [PubMed]
- Nagatomo, Y.; Carabello, B.A.; Coker, M.L.; McDermott, P.J.; Nemoto, S.; Hamawaki, M.; Spinale, F.G. Differential Effects of Pressure or Volume Overload on Myocardial MMP Levels and Inhibitory Control. Am. J. Physiol.-Heart Circ. Physiol. 2000, 278, H151–H161. [Google Scholar] [CrossRef]
- Zheng, J.; Chen, Y.; Pat, B.; Dell’Italia, L.A.; Tillson, M.; Dillon, A.R.; Powell, P.C.; Shi, K.; Shah, N.; Denney, T.; et al. Microarray Identifies Extensive Downregulation of Noncollagen Extracellular Matrix and Profibrotic Growth Factor Genes in Chronic Isolated Mitral Regurgitation in the Dog. Circulation 2009, 119, 2086–2095. [Google Scholar] [CrossRef] [PubMed]
- Corporan, D.; Onohara, D.; Hernandez-Merlo, R.; Sielicka, A.; Padala, M. Temporal Changes in Myocardial Collagen, Matrix Metalloproteinases, and Their Tissue Inhibitors in the Left Ventricular Myocardium in Experimental Chronic Mitral Regurgitation in Rodents. Am. J. Physiol.-Heart Circ. Physiol. 2018, 315, H1269–H1278. [Google Scholar] [CrossRef] [PubMed]
- Irqsusi, M.; Mansouri, A.L.; Ramaswamy, A.; Rexin, P.; Salman, M.; Mahmood, S.; Mirow, N.; Ghazi, T.; Ramzan, R.; Rastan, A.J.; et al. Role of Matrix Metalloproteinases in Mitral Valve Regurgitation: Association between the of MMP-1, MMP-9, TIMP-1, and TIMP-2 Expression, Degree of Mitral Valve Insufficiency, and Pathologic Etiology. J. Card. Surg. 2022, 37, 1613–1622. [Google Scholar] [CrossRef]
- Kong, P.; Christia, P.; Frangogiannis, N.G. The Pathogenesis of Cardiac Fibrosis. Cell. Mol. Life Sci. 2014, 71, 549–574. [Google Scholar] [CrossRef]
- Swynghedauw, B. Molecular Mechanisms of Myocardial Remodeling. Physiol. Rev. 1999, 79, 215–262. [Google Scholar] [CrossRef] [PubMed]
- Okamura, K.; Nakagama, Y.; Takeda, N.; Soma, K.; Sato, T.; Isagawa, T.; Kido, Y.; Sakamoto, M.; Manabe, I.; Hirata, Y.; et al. Therapeutic Targeting of Mitochondrial ROS Ameliorates Murine Model of Volume Overload Cardiomyopathy. J. Pharmacol. Sci. 2019, 141, 56–63. [Google Scholar] [CrossRef] [PubMed]
- Ramaccini, D.; Montoya-Uribe, V.; Aan, F.J.; Modesti, L.; Potes, Y.; Wieckowski, M.R.; Krga, I.; Glibetić, M.; Pinton, P.; Giorgi, C.; et al. Mitochondrial Function and Dysfunction in Dilated Cardiomyopathy. Front. Cell Dev. Biol. 2021, 8, 624216. [Google Scholar] [CrossRef] [PubMed]
- Bisaccia, G.; Ricci, F.; Gallina, S.; Di Baldassarre, A.; Ghinassi, B. Mitochondrial Dysfunction and Heart Disease: Critical Appraisal of an Overlooked Association. Int. J. Mol. Sci. 2021, 22, 614. [Google Scholar] [CrossRef] [PubMed]
- Javadov, S.; Huang, C.; Kirshenbaum, L.; Karmazyn, M. NHE-1 Inhibition Improves Impaired Mitochondrial Permeability Transition and Respiratory Function during Postinfarction Remodelling in the Rat. J. Mol. Cell. Cardiol. 2005, 38, 135–143. [Google Scholar] [CrossRef] [PubMed]
- Marcil, M.; Ascah, A.; Matas, J.; Belanger, S.; Deschepper, C.; Burelle, Y. Compensated Volume Overload Increases the Vulnerability of Heart Mitochondria without Affecting Their Functions in the Absence of Stress. J. Mol. Cell. Cardiol. 2006, 41, 998–1009. [Google Scholar] [CrossRef] [PubMed]
- Singh, H. Mitochondrial Ion Channels in Cardiac Function. Am. J. Physiol.-Cell Physiol. 2021, 321, C812–C825. [Google Scholar] [CrossRef]
- Chang, X.; Liu, R.; Li, R.; Peng, Y.; Zhu, P.; Zhou, H. Molecular Mechanisms of Mitochondrial Quality Control in Ischemic Cardiomyopathy. Int. J. Biol. Sci. 2023, 19, 426–448. [Google Scholar] [CrossRef] [PubMed]
- Marin, W.; Marin, D.; Ao, X.; Liu, Y. Mitochondria as a Therapeutic Target for Cardiac Ischemia-reperfusion Injury (Review). Int. J. Mol. Med. 2020, 47, 485–499. [Google Scholar] [CrossRef]
- Lopaschuk, G.D.; Ussher, J.R.; Folmes, C.D.L.; Jaswal, J.S.; Stanley, W.C. Myocardial Fatty Acid Metabolism in Health and Disease. Physiol. Rev. 2010, 90, 207–258. [Google Scholar] [CrossRef]
- Montaigne, D.; Butruille, L.; Staels, B. PPAR Control of Metabolism and Cardiovascular Functions. Nat. Rev. Cardiol. 2021, 18, 809–823. [Google Scholar] [CrossRef] [PubMed]
- De Vries, S.; Naarmann-de Vries, I.S.; Urlaub, H.; Lue, H.; Bernhagen, J.; Ostareck, D.H.; Ostareck-Lederer, A. Identification of DEAD-Box RNA Helicase 6 (DDX6) as a Cellular Modulator of Vascular Endothelial Growth Factor Expression under Hypoxia*. J. Biol. Chem. 2013, 288, 5815–5827. [Google Scholar] [CrossRef] [PubMed]
- Di Stefano, B.; Luo, E.-C.; Haggerty, C.; Aigner, S.; Charlton, J.; Brumbaugh, J.; Ji, F.; Rabano Jiménez, I.; Clowers, K.J.; Huebner, A.J.; et al. The RNA Helicase DDX6 Controls Cellular Plasticity by Modulating P-Body Homeostasis. Cell Stem Cell 2019, 25, 622–638.e13. [Google Scholar] [CrossRef]
- Chu, C.; Rana, T.M. Translation Repression in Human Cells by MicroRNA-Induced Gene Silencing Requires RCK/P54. PLoS Biol. 2006, 4, e210. [Google Scholar] [CrossRef]
- Eulalio, A.; Rehwinkel, J.; Stricker, M.; Huntzinger, E.; Yang, S.-F.; Doerks, T.; Dorner, S.; Bork, P.; Boutros, M.; Izaurralde, E. Target-Specific Requirements for Enhancers of Decapping in miRNA-Mediated Gene Silencing. Genes Dev. 2007, 21, 2558–2570. [Google Scholar] [CrossRef]
- Kim, J.; Muraoka, M.; Okada, H.; Toyoda, A.; Ajima, R.; Saga, Y. The RNA Helicase DDX6 Controls Early Mouse Embryogenesis by Repressing Aberrant Inhibition of BMP Signaling through miRNA-Mediated Gene Silencing. PLoS Genet. 2022, 18, e1009967. [Google Scholar] [CrossRef]
- Hanna, A.; Frangogiannis, N.G. The Role of the TGF-β Superfamily in Myocardial Infarction. Front. Cardiovasc. Med. 2019, 6, 140. [Google Scholar] [CrossRef]
- Ke, X.; Yang, R.; Wu, F.; Wang, X.; Liang, J.; Hu, X.; Hu, C. Exosomal miR-218-5p/miR-363-3p from Endothelial Progenitor Cells Ameliorate Myocardial Infarction by Targeting the P53/JMY Signaling Pathway. Oxid. Med. Cell. Longev. 2021, 2021, 5529430. [Google Scholar] [CrossRef] [PubMed]
- Sun, B.; Zhao, C.; Mao, Y. MiR-218-5p Mediates Myocardial Fibrosis after Myocardial Infarction by Targeting CX43. Curr. Pharm. Des. 2021, 27, 4504–4512. [Google Scholar] [CrossRef]
- Yang, Y.; Zhao, F.; Yuan, Z.; Wang, C.; Chen, K.; Xiao, W. Inhibition of miR-218-5p Reduces Myocardial Ischemia–Reperfusion Injury in a Sprague-Dawley Rat Model by Reducing Oxidative Stress and Inflammation through MEF2C/NF-κB Pathway. Int. Immunopharmacol. 2021, 101, 108299. [Google Scholar] [CrossRef]
- Guo, J.; Chen, L.-W.; Huang, Z.-Q.; Guo, J.-S.; Li, H.; Shan, Y.; Chen, Z.-R.; Yan, Y.-M.; Zhu, J.-N.; Guo, H.-M.; et al. Suppression of the Inhibitory Effect of Circ_0036176-Translated Myo9a-208 on Cardiac Fibroblast Proliferation by miR-218-5p. J. Cardiovasc. Transl. Res. 2022, 15, 548–559. [Google Scholar] [CrossRef] [PubMed]
- Meda, C.; Molla, F.; De Pizzol, M.; Regano, D.; Maione, F.; Capano, S.; Locati, M.; Mantovani, A.; Latini, R.; Bussolino, F.; et al. Semaphorin 4A Exerts a Proangiogenic Effect by Enhancing Vascular Endothelial Growth Factor—A Expression in Macrophages. J. Immunol. 2012, 188, 4081–4092. [Google Scholar] [CrossRef] [PubMed]
- Saxena, A.; Russo, I.; Frangogiannis, N.G. Inflammation as a Therapeutic Target in Myocardial Infarction: Learning from Past Failures to Meet Future Challenges. Transl. Res. 2016, 167, 152–166. [Google Scholar] [CrossRef]
- Grant, F.M.; Yang, J.; Nasrallah, R.; Clarke, J.; Sadiyah, F.; Whiteside, S.K.; Imianowski, C.J.; Kuo, P.; Vardaka, P.; Todorov, T.; et al. BACH2 Drives Quiescence and Maintenance of Resting Treg Cells to Promote Homeostasis and Cancer Immunosuppression. J. Exp. Med. 2020, 217, e20190711. [Google Scholar] [CrossRef] [PubMed]
- Jin, A.; Cheng, H.; Xia, L.; Ye, S.; Yang, C. Inhibition of Sphingomyelin Synthase 2 Relieves Hypoxia-Induced Cardiomyocyte Injury by Reinforcing Nrf2/ARE Activation via Modulation of GSK-3β. Hum. Exp. Toxicol. 2021, 40, 791–800. [Google Scholar] [CrossRef] [PubMed]
- Niture, S.K.; Jaiswal, A.K. Nrf2 Protein Up-Regulates Antiapoptotic Protein Bcl-2 and Prevents Cellular Apoptosis. J. Biol. Chem. 2012, 287, 9873–9886. [Google Scholar] [CrossRef] [PubMed]
- Mu, N.; Zhang, T.; Zhu, Y.; Lu, B.; Zheng, Q.; Duan, J. The Mechanism by Which miR-494-3p Regulates PGC1-α-Mediated Inhibition of Mitophagy in Cardiomyocytes and Alleviation of Myocardial Ischemia—Reperfusion Injury. BMC Cardiovasc. Disord. 2023, 23, 204. [Google Scholar] [CrossRef] [PubMed]
- Zheng, W.; Xie, Q.; Zhang, Z.; Li, J.; Fang, L.; Li, W. Inhibited HDAC3 or Elevated MicroRNA-494-3p Plays a Protective Role in Myocardial Ischemia-Reperfusion Injury via Suppression of BRD4. Mol. Neurobiol. 2021, 58, 4268–4279. [Google Scholar] [CrossRef] [PubMed]
- Xue, J.; Yu, Y.; Zhang, X.; Zhang, C.; Zhao, Y.; Liu, B.; Zhang, L.; Wang, L.; Chen, R.; Gao, X.; et al. Sphingomyelin Synthase 2 Inhibition Ameliorates Cerebral Ischemic Reperfusion Injury Through Reducing the Recruitment of Toll-like Receptor 4 to Lipid Rafts. J. Am. Heart Assoc. 2019, 8, e012885. [Google Scholar] [CrossRef]
- Sabbah, H. Apoptotic Cell Death in Heart Failure. Cardiovasc. Res. 2000, 45, 704–712. [Google Scholar] [CrossRef]
- Kittleson, M.M.; Minhas, K.M.; Irizarry, R.A.; Ye, S.Q.; Edness, G.; Breton, E.; Conte, J.V.; Tomaselli, G.; Garcia, J.G.N.; Hare, J.M. Gene Expression Analysis of Ischemic and Nonischemic Cardiomyopathy: Shared and Distinct Genes in the Development of Heart Failure. Physiol. Genom. 2005, 21, 299–307. [Google Scholar] [CrossRef] [PubMed]
- Kuner, R.; Barth, A.S.; Ruschhaupt, M.; Buness, A.; Zwermann, L.; Kreuzer, E.; Steinbeck, G.; Poustka, A.; Sültmann, H.; Nabauer, M. Genomic Analysis Reveals Poor Separation of Human Cardiomyopathies of Ischemic and Nonischemic Etiologies. Physiol. Genom. 2008, 34, 88–94. [Google Scholar] [CrossRef] [PubMed][Green Version]
- Onrat, S.T.; Onrat, E.; Ercan Onay, E.; Yalım, Z.; Avşar, A. The Genetic Determination of the Differentiation between Ischemic Dilated Cardiomyopathy and Idiopathic Dilated Cardiomyopathy. Genet. Test. Mol. Biomark. 2018, 22, 644–651. [Google Scholar] [CrossRef] [PubMed]






| Gene | Forward | Reverse |
|---|---|---|
| DDX6 | 5′-AATACTGAACTATGGACCTATGAGCA-3′ | 5′-TTGCAGGGCTCACACTAGG-3′ |
| SEMA4A | 5′-TGGGGACTACTCTGCCTACTACA-3′ | 5′-GGGTTACTCTGCTCCATGTCA-3′ |
| SGMS2 | 5′-AGCACGTGCACAGCTTCA-3′ | 5′-GTCCACGGGTGAAACAGC-3′ |
| TTC39C | 5′-TCTGGACAAGTACAATGCTGAGA-3′ | 5′-TAAGCTTCGCTGCACAGGT-3′ |
| GAPDH | 5′-AGCCACATCGCTCAGACAC-3′ | 5′-AATACGACCAAATCCGTTGACT-3′ |
| ß-ACTIN | 5′-TGTGGCATCCACGAAACTACC-3′ | 5′-CTCAGGAGGAGCAATGATCTTGAT-3′ |
| Variable | ICM (N = 6) | VCM (N = 9) | p-Value |
|---|---|---|---|
| Age (years), means ± SD | 66.33 ± 7.84 | 63.67 ± 11.78 | 0.637 |
| Sex (male, %) | 100 | 88.89 | 0.699 |
| LVEF (%) | 38 ± 15.87 | 48.13 ± 10.88 | 0.164 |
| LVEDD (mm) | 60.33 ± 2.16 | 60 ± 5.15 | 0.885 |
| LVESD (mm) | 44 ± 2.16 | 44.13± 7.62 | 0.969 |
| LA (mm) | 47.50 ± 2.65 | 52 ± 5.61 | 0.092 |
| High blood pressure (%) | 66.67 | 88.89 | 0.574 |
| Dyslipidemia (%) | 66.67 | 55.56 | 0.975 |
| Diabetes Mellitus (%) | 50 | 66.67 | 0.519 |
| ACEI/ARAII (y/n, %) | 83.33 | 77.77 | 0.792 |
| Diuretics (y/n, %) | 83.33 | 88.89 | 0.757 |
| Calcium antagonist (y/n, %) | 16.67 | 22.22 | 0.792 |
| Statins (y/n, %) | 83.33 | 77.78 | 0.792 |
| Ezetrol (%) | 16.67 | 22.22 | 0.792 |
| Metformin (%) | 33.33 | 33.33 | >0.999 |
| Metformin/IGP4 (%) | 16.67 | 22.22 | 0.792 |
| Insulin (%) | 16.67 | 22.22 | 0.792 |
| Aspirin (y/n, %) | 100 | 22.22 | 0.003 |
| Beta-blocker (%) | 83.33 | 77.78 | 0.792 |
| Database | Mature Mirna acc | Mature Mirna ID | Target Symbol | Target Entrez | Target Ensembl | Type | Pubmed ID | Score |
|---|---|---|---|---|---|---|---|---|
| mirtarbase | MIMAT0000275 | hsa-miR-218-5p | ATM | 472 | ENSG00000149311 | validated | 23212916 | |
| mirtarbase | MIMAT0002816 | hsa-miR-494-3p | BCL2 | 596 | ENSG00000171791 | validated | 24960059 | |
| mirtarbase | MIMAT0000275 | hsa-miR-218-5p | DDX6 | 1656 | ENSG00000110367 | validated | 23212916 | |
| mirtarbase | MIMAT0000275 | hsa-miR-218-5p | GOLGA3 | 2802 | ENSG00000090615 | validated | 23212916 | |
| mirtarbase | MIMAT0002816 | hsa-miR-494-3p | REST | 5978 | ENSG00000084093 | validated | 23446348 | |
| mirtarbase | MIMAT0000275 | hsa-miR-218-5p | KCNK6 | 9424 | ENSG00000099337 | validated | 23313552 | |
| mirtarbase | MIMAT0000275 | hsa-miR-218-5p | ARSG | 22901 | ENSG00000141337 | validated | 23622248 | |
| mirtarbase | MIMAT0000275 | hsa-miR-218-5p | MB21D2 | 151963 | ENSG00000180611 | validated | 23212916 | |
| tarbase | MIMAT0000275 | hsa-miR-218-5p | REST | 5978 | ENSG00000084093 | validated | 20371350 | |
| tarbase | MIMAT0003180 | hsa-miR-487b-3p | SGMS2 | 166929 | ENSG00000164023 | validated | 24038734 | |
| tarbase | MIMAT0002816 | hsa-miR-494-3p | CPNE1 | 8904 | ENSG00000214078 | validated | 25653011 | |
| tarbase | MIMAT0004672 | hsa-miR-106b-3p | SCPEP1 | 59342 | ENSG00000121064 | validated | 22291592 | |
| diana_microt | MIMAT0000275 | hsa-miR-218-5p | DUSP5 | 1847 | ENSG00000138166 | predicted | 0.992 | |
| diana_microt | MIMAT0002816 | hsa-miR-494-3p | SGMS2 | 166929 | ENSG00000164023 | predicted | 0.978 | |
| diana_microt | MIMAT0002816 | hsa-miR-494-3p | INPP4B | 8821 | ENSG00000109452 | predicted | 0.889 | |
| diana_microt | MIMAT0002816 | hsa-miR-494-3p | GATAD2B | 57459 | ENSG00000143614 | predicted | 0.85 | |
| elmmo | MIMAT0000275 | hsa-miR-218-5p | TTC39C | 125488 | ENSG00000168234 | predicted | 0.712 | |
| elmmo | MIMAT0000275 | hsa-miR-218-5p | SEMA4A | 64218 | ENSG00000196189 | predicted | 0.63 | |
| elmmo | MIMAT0000275 | hsa-miR-218-5p | SORL1 | 6653 | ENSG00000137642 | predicted | 0.533 | |
| elmmo | MIMAT0002816 | hsa-miR-494-3p | GATAD2B | 57459 | ENSG00000143614 | predicted | 0.505 | |
| elmmo | MIMAT0002816 | hsa-miR-494-3p | SORL1 | 6653 | ENSG00000137642 | predicted | 0.504 | |
| diana_microt | MIMAT0004767 | hsa-miR-193b-5p | PLXDC1 | 57125 | ENSG00000161381 | predicted | 0.831 |
Disclaimer/Publisher’s Note: The statements, opinions and data contained in all publications are solely those of the individual author(s) and contributor(s) and not of MDPI and/or the editor(s). MDPI and/or the editor(s) disclaim responsibility for any injury to people or property resulting from any ideas, methods, instructions or products referred to in the content. |
© 2024 by the authors. Licensee MDPI, Basel, Switzerland. This article is an open access article distributed under the terms and conditions of the Creative Commons Attribution (CC BY) license (https://creativecommons.org/licenses/by/4.0/).
Share and Cite
Bonet, F.; Hernandez-Torres, F.; Ramos-Sánchez, M.; Quezada-Feijoo, M.; Bermúdez-García, A.; Daroca, T.; Alonso-Villa, E.; García-Padilla, C.; Mangas, A.; Toro, R. Unraveling the Etiology of Dilated Cardiomyopathy through Differential miRNA–mRNA Interactome. Biomolecules 2024, 14, 524. https://doi.org/10.3390/biom14050524
Bonet F, Hernandez-Torres F, Ramos-Sánchez M, Quezada-Feijoo M, Bermúdez-García A, Daroca T, Alonso-Villa E, García-Padilla C, Mangas A, Toro R. Unraveling the Etiology of Dilated Cardiomyopathy through Differential miRNA–mRNA Interactome. Biomolecules. 2024; 14(5):524. https://doi.org/10.3390/biom14050524
Chicago/Turabian StyleBonet, Fernando, Francisco Hernandez-Torres, Mónica Ramos-Sánchez, Maribel Quezada-Feijoo, Aníbal Bermúdez-García, Tomás Daroca, Elena Alonso-Villa, Carlos García-Padilla, Alipio Mangas, and Rocio Toro. 2024. "Unraveling the Etiology of Dilated Cardiomyopathy through Differential miRNA–mRNA Interactome" Biomolecules 14, no. 5: 524. https://doi.org/10.3390/biom14050524
APA StyleBonet, F., Hernandez-Torres, F., Ramos-Sánchez, M., Quezada-Feijoo, M., Bermúdez-García, A., Daroca, T., Alonso-Villa, E., García-Padilla, C., Mangas, A., & Toro, R. (2024). Unraveling the Etiology of Dilated Cardiomyopathy through Differential miRNA–mRNA Interactome. Biomolecules, 14(5), 524. https://doi.org/10.3390/biom14050524

