Digital Coercive Control, Institutional Trust, and Help-Seeking Among Women Experiencing Violence: Evidence from Greece and the UK
Abstract
1. Introduction
2. Materials and Methods
2.1. Institution-Facing and Interpersonal Resources: Trust, Procedural Justice, and Social Support
2.2. Formal Help-Seeking in Violence Against Women (VAW)
2.3. Psychological Distress and Perceived Control as Mediating Mechanisms
2.4. Cross-Country Expectations (Greece vs. UK): Invariance and Path Differences
2.5. Integrative Theoretical Framework
2.6. Research Methodology
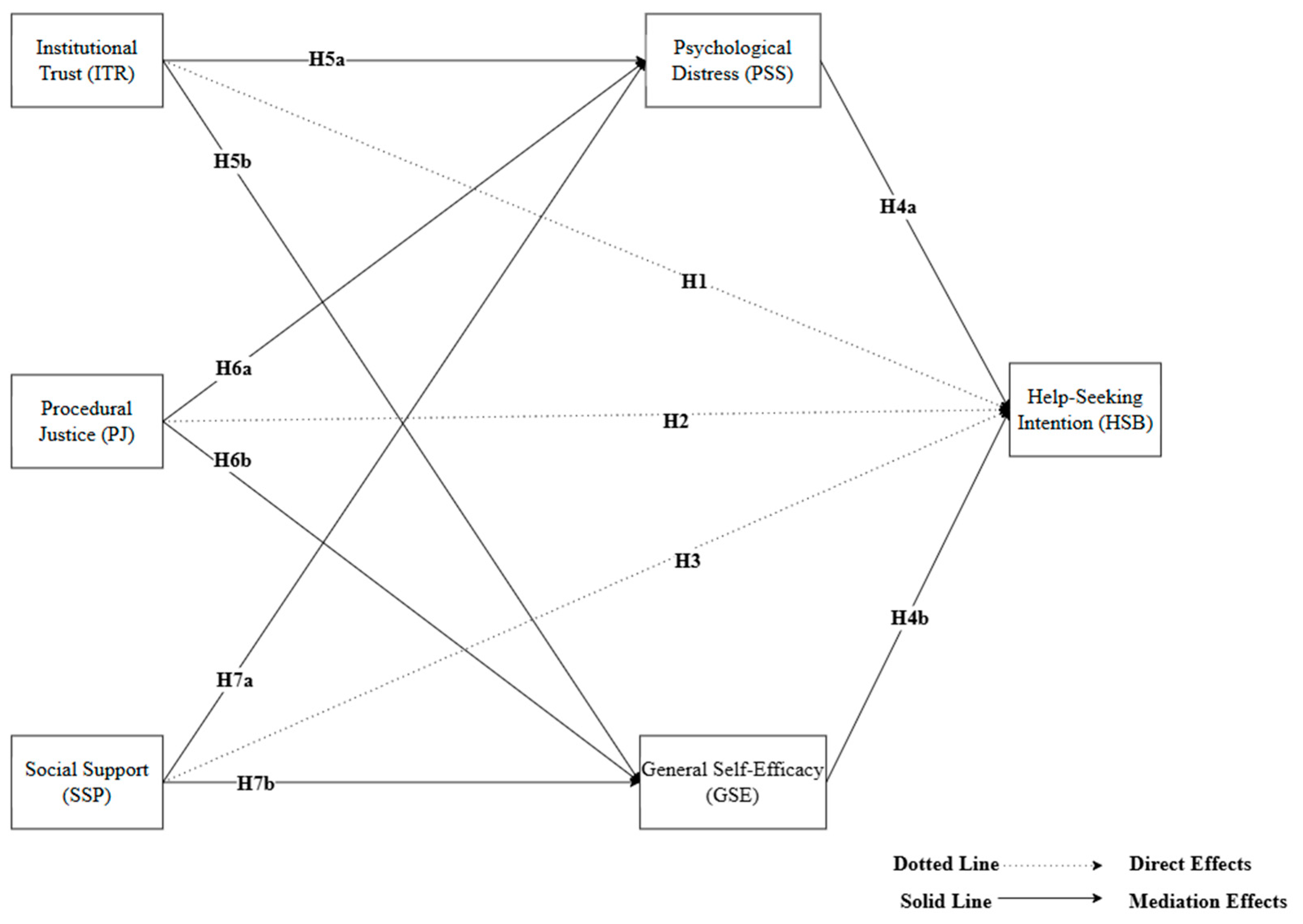
2.6.1. Conceptual Model and Rationale
2.6.2. Data Collection and Sampling
2.6.3. Measurement Scales
2.6.4. Sample Profile
3. Results
3.1. Common Method Bias
3.2. Measurement Model
3.3. Structural Model
3.4. Mediation Analysis
3.5. Multi-Group Comparison: Greece Versus the United Kingdom
4. Discussion
4.1. Direct Relationships
4.2. Mediation Mechanisms Interpretation
4.3. Multi-Group Analysis: Greece Versus the United Kingdom
5. Practical Implications for Policy and Practice
6. Conclusions
Author Contributions
Funding
Institutional Review Board Statement
Informed Consent Statement
Data Availability Statement
Conflicts of Interest
Appendix A
| Institutional Trust (ITR) | ||
| “Thinking about public services in my country (e.g., police, health services, NGOs)…” | ||
| ITR1 | I trust these services to treat people fairly. | |
| ITR2 | These services treat people with respect. | |
| ITR3 | These institutions act in the public interest. | (Akter, 2022; Córdova & Kras, 2020; Ninković et al., 2024) |
| ITR4 | I have confidence they will protect people’s rights. | |
| ITR5 | They take reports seriously and follow through. | |
| Procedural Justice (PJ) | ||
| PJ1 | Staff listen and allow people to tell their side before deciding. | |
| PJ2 | Decisions are explained clearly so people understand what will happen next. | |
| PJ3 | Rules are applied consistently, without favoritism or bias. | (Akter, 2022; Córdova & Kras, 2020; Ninković et al., 2024) |
| PJ4 | People are treated with dignity and courtesy throughout the process. | |
| PJ5 | Similar cases are handled in similar ways. (deleted) | |
| Social Support (SSP) | ||
| SSP1 | I have people I can count on when things go wrong. | |
| SSP2 | I can talk about my problems with someone close to me. | |
| SSP3 | There is someone who shows real interest in my well-being. | (Akhtar et al., 2010; Katsiroumpa et al., 2023) |
| SSP4 | I get the emotional support I need from my network. | |
| Psychological Distress (PSS) | ||
| “In the past 30 days, how often did you feel…” | ||
| PSS1 | Nervous? | |
| PSS2 | Hopeless? | |
| PSS3 | restless or fidgety? | (Andrews & Slade, n.d.; Inoue et al., 2018) |
| PSS4 | Worthless? | |
| General Self-Efficacy (GSE) | ||
| GSE1 | I can always manage to solve difficult problems if I try hard enough. | |
| GSE2 | I am confident that I could deal efficiently with unexpected events. | |
| GSE3 | It is easy for me to stick to my aims and accomplish my goals. | (Chen et al., 2001; Luszczynska et al., 2005) |
| GSE4 | I can solve most problems if I invest the necessary effort. | |
| GSE5 | If I am in trouble, I can usually think of a solution. | |
| Help-Seeking Intention (HSB) | ||
| “If I needed help in the next 3 months…” | ||
| HSB1 | I would contact a national or local hotline. | |
| HSB2 | I would contact the police. | (Goodman et al., 2023; Rickwood & Thomas, 2012) |
| HSB3 | I would contact an NGO or specialist support service. | |
References
- Adams, C., Gringart, E., & Strobel, N. (2022). Explaining adults’ mental health help-seeking through the lens of the theory of planned behavior: A scoping review. Systematic Reviews, 11(1), 160. [Google Scholar] [CrossRef] [PubMed]
- Adhikara, R., & Putranto, P. Y. (2025). Revisiting police legitimacy: Exploring determinants beyond performance, procedural justice, public satisfaction, and its practices. Policing and Society. [Google Scholar] [CrossRef]
- Akhtar, A., Rahman, A., Husain, M., Chaudhry, I. B., Duddu, V., & Husain, N. (2010). Multidimensional scale of perceived social support: Psychometric properties in a South Asian population. Journal of Obstetrics and Gynaecology Research, 36(4), 845–851. [Google Scholar] [CrossRef] [PubMed]
- Akter, S. (2022). The link between a husband’s trust in informal institutions and domestic violence against his wife: Evidence from Pakistan. Journal of Interpersonal Violence, 37(9–10), NP7654–NP7678. [Google Scholar] [CrossRef] [PubMed]
- Al-Krenawi, A., Graham, J. R., Al-Bedah, E. A., Kadri, H. M., & Sehwail, M. A. (2009). Cross-national comparison of middle eastern university students: Help-seeking behaviors, Attitudes toward Helping professionals, and cultural beliefs about mental health problems. Community Mental Health Journal, 45(1), 26–36. [Google Scholar] [CrossRef]
- Andrews, G., & Slade, T. (n.d.). Interpreting scores on the Kessler Psychological Distress Scale (K10). Available online: www.crufad.org (accessed on 24 November 2024).
- Bradford, B. (2011). Voice, neutrality and respect: Use of victim support services, procedural fairness and confidence in the criminal justice system. Criminology and Criminal Justice, 11(4), 345–366. [Google Scholar] [CrossRef]
- Brewer, K. R. W. (1999). Design-based or prediction-based inference? Stratified random vs stratified balanced sampling. International Statistical Review, 67(1), 35–47. [Google Scholar] [CrossRef]
- Buffel, V., Van de Velde, S., & Bracke, P. (2014). Professional care seeking for mental health problems among women and men in Europe: The role of socioeconomic, family-related and mental health status factors in explaining gender differences. Social Psychiatry and Psychiatric Epidemiology, 49(10), 1641–1653. [Google Scholar] [CrossRef]
- Chen, G., Gully, S. M., & Eden, D. (2001). Validation of a New General Self-Efficacy Scale. Organizational Research Methods, 4(1), 62–83. [Google Scholar] [CrossRef]
- Cho, H., Kwon, I., Shamrova, D., & Seon, J. (2021). Factors for formal help-seeking among female survivors of intimate partner violence. Journal of Family Violence, 36(2), 143–152. [Google Scholar] [CrossRef]
- Chroni, S. A., & Kavoura, A. (2022). From silence to speaking up about sexual violence in Greece: Olympic journeys in a culture that neglects safety. Frontiers in Psychology, 13, 862450. [Google Scholar] [CrossRef]
- Cohen, B.-Z., Guttmann, D., & Lazar, A. (1998). The willingness to seek help: A cross-national comparison. Cross-Cultural Research, 32(4), 342–357. [Google Scholar] [CrossRef]
- Córdova, A., & Kras, H. (2020). Addressing violence against women: The effect of women’s police stations on police legitimacy. Comparative Political Studies, 53(5), 775–808. [Google Scholar] [CrossRef]
- Cuesta-García, A., Fernández-Lansac, V., & Crespo, M. (2024). Intimate partner violence and formal help-seeking in Spain: Comparing experiences of Spanish and immigrant women. Journal of Social Service Research, 50(6), 974–990. [Google Scholar] [CrossRef]
- Ebert, D. D., Mortier, P., Kaehlke, F., Bruffaerts, R., Baumeister, H., Auerbach, R. P., Alonso, J., Vilagut, G., Martínez, K. U., Lochner, C., Cuijpers, P., Kuechler, A. M., Green, J., Hasking, P., Lapsley, C., Sampson, N. A., & Kessler, R. C. (2019). Barriers of mental health treatment utilization among first-year college students: First cross-national results from the WHO world mental health international college student initiative. International Journal of Methods in Psychiatric Research, 28(2), e1782. [Google Scholar] [CrossRef] [PubMed]
- Fornell, C., & Larcker, D. F. (1981). Evaluating structural equation models with unobservable variables and measurement error. Journal of Marketing Research, 18(1), 39–50. [Google Scholar]
- Fugate, M., Landis, L., Riordan, K., Naureckas, S., & Engel, B. (2005). Barriers to domestic violence help seeking: Implications for intervention. Violence Against Women, 11(3), 290–310. [Google Scholar] [CrossRef]
- Gefen, D., & Straub, D. (2005). A practical guide to factorial validity using PLS-Graph: Tutorial and annotated example. Communications of the Association for Information Systems, 16(1), 5. [Google Scholar] [CrossRef]
- Golinelli, D., Sanmarchi, F., Guarducci, G., Palombarini, J., Benetti, P., Rosa, S., & Lenzi, J. (2025). Gender differences in healthcare utilization across Europe: Evidence from the European health interview survey. Health Policy, 162, 105448. [Google Scholar] [CrossRef]
- Goodman, L. A., Epstein, D., Nnawulezi, N., Zhang, E., Hailes, H., & Slocum, A. (2023). Informal help-seeking in moments of acute danger: Intimate partner violence survivors’ emergency outreach efforts and the forces that shape them. Journal of Interpersonal Violence, 38(5–6), 4742–4767. [Google Scholar] [CrossRef]
- Goodson, A., & Hayes, B. E. (2021). Help-seeking behaviors of intimate partner violence victims: A cross-national analysis in developing nations. Journal of Interpersonal Violence, 36(9–10), NP4705–NP4727. [Google Scholar] [CrossRef]
- Hair, J., & Alamer, A. (2022). Partial least squares structural equation modeling (PLS-SEM) in second language and education research: Guidelines using an applied example. Research Methods in Applied Linguistics, 1(3), 100027. [Google Scholar] [CrossRef]
- Hair, J. F., Hult, G. T. M., Ringle, C. M., Sarstedt, M., Danks, N. P., & Ray, S. (2021). An introduction to structural equation modeling. In Partial least squares structural equation modeling (PLS-SEM) using R (pp. 1–29). Springer International Publishing. [Google Scholar] [CrossRef]
- Hair, J. F., Ringle, C. M., & Sarstedt, M. (2011). PLS-SEM: Indeed a silver bullet. Journal of Marketing Theory and Practice, 19(2), 139–152. [Google Scholar] [CrossRef]
- Henseler, J., Ringle, C. M., & Sarstedt, M. (2015). A new criterion for assessing discriminant validity in variance-based structural equation modeling. Journal of the Academy of Marketing Science, 43, 115–135. [Google Scholar]
- Hilbink, L., Salas, V., Gallagher, J. K., & Restrepo Sanín, J. (2022). Why people turn to institutions they detest: Institutional mistrust and justice system engagement in uneven democratic states. Comparative Political Studies, 55(1), 3–31. [Google Scholar] [CrossRef]
- Inoue, A., Kawakami, N., Eguchi, H., & Tsutsumi, A. (2018). Interaction effect of job insecurity and role ambiguity on psychological distress in Japanese employees: A cross-sectional study. International Archives of Occupational and Environmental Health, 91(4), 391–402. [Google Scholar] [CrossRef]
- Johansen, V. A., Milde, A. M., Nilsen, R. M., Breivik, K., Nordanger, D. Ø., Stormark, K. M., & Weisæth, L. (2022). The Relationship between perceived social support and PTSD symptoms after exposure to physical assault: An 8 years longitudinal study. Journal of Interpersonal Violence, 37(9–10), NP7679–NP7706. [Google Scholar] [CrossRef]
- Katsiroumpa, A., Moisoglou, I., Konstantakopoulou, O., Vraka, I., Gallos, P., Tsiachri, M., Tsakalaki, A., & Galanis, P. (2023). Translation and validation of the “Multidimensional Scale of Perceived Social Support” in the Greek general population. Research Square. [Google Scholar] [CrossRef]
- Kesmodel, U. S. (2018). Cross-sectional studies–what are they good for? Acta Obstetricia et Gynecologica Scandinavica, 97(4), 388–393. [Google Scholar]
- Kim, J. E., & Zane, N. (2016). Help-seeking intentions among Asian American and White American students in psychological distress: Application of the health belief model. Cultural Diversity and Ethnic Minority Psychology, 22(3), 311–321. [Google Scholar] [CrossRef]
- Kissi, E., Mireku, E. K., Labaran, M., & Simons, B. (2024). Sexual harassment and employee performance in the construction industry: The mediating role of psychological distress and employee engagement. Engineering, Construction and Architectural Management. [Google Scholar] [CrossRef]
- Ko, J. (2018). Help-seeking pathway among working-age adults with suicidal ideation: Testing the integrated model of suicide help-seeking. Social Work in Public Health, 33(7–8), 467–482. [Google Scholar] [CrossRef]
- Kock, N. (2015). Common method bias in PLS-SEM: A full collinearity assessment approach. International Journal of e-Collaboration (IJeC), 11(4), 1–10. [Google Scholar]
- Kock, N., & Hadaya, P. (2018). Minimum sample size estimation in PLS-SEM: The inverse square root and gamma-exponential methods. Information Systems Journal, 28(1), 227–261. [Google Scholar] [CrossRef]
- Kovess-Masfety, V., Boyd, A., Van De Velde, S., De Graaf, R., Vilagut, G., Haro, J. M., Florescu, S., O’neill, S., Weinberg, L., Alonso, J., & EU-WMH investigators. (2014). Are there gender differences in service use for mental disorders across countries in the European Union? Results from the EU-World mental health survey. Journal of Epidemiology and Community Health, 68(7), 649–656. [Google Scholar] [CrossRef] [PubMed]
- Lacey, K. K., Jiwatram-Negron, T., & Sears, K. P. (2021). Help-seeking behaviors and barriers among black women exposed to severe intimate partner violence: Findings from a nationally representative sample. Violence Against Women, 27(6–7), 952–972. [Google Scholar] [CrossRef] [PubMed]
- Liu, J. (2024). Temporary trust: Legal cynicism, protection, and the paradox of victim participation in justice. Women and Criminal Justice, 1–23. [Google Scholar] [CrossRef]
- Lomazzi, V. (2023). The cultural roots of violence against women: Individual and institutional gender norms in 12 countries. Social Sciences, 12(3), 117. [Google Scholar] [CrossRef]
- Luszczynska, A., Scholz, U., & Schwarzer, R. (2005). The general self-efficacy scale: Multicultural validation studies. Journal of Psychology: Interdisciplinary and Applied, 139(5), 439–457. [Google Scholar] [CrossRef]
- Lynn, P. (2019). The advantage and disadvantage of implicitly stratified sampling. Methods, Data, Analyses: A Journal for Quantitative Methods and Survey Methodology (Mda), 13(2), 253–266. [Google Scholar] [CrossRef]
- Matar, J. L., Laletas, S., & Lubman, D. I. (2024). Mental health concerns and help-seeking behaviors among adolescents in high socioeconomic status groups: A scoping review. Adolescent Research Review, 9(1), 93–134. [Google Scholar] [CrossRef]
- Matthews, L. (2017). Applying multigroup analysis in PLS-SEM: A step-by-step process. In Partial Least Squares Path Modeling: Basic Concepts, Methodological Issues and Applications (pp. 219–243). Springer International Publishing. [Google Scholar]
- Murayama, Y., Yamazaki, S., Hasebe, M., Takahashi, T., Yamaguchi, J., & Kobayashi, E. (2022). Psychological factors that suppress help-seeking among middle-aged and older adults living alone. International Journal of Environmental Research and Public Health, 19(17), 10620. [Google Scholar] [CrossRef]
- Nelson, T., Gebretensay, S. B., Sellers, A. M., & Moreno, O. (2025). Contextualizing help-seeking attitudes and help-seeking intention: The role of superwoman schema among black college women. Journal of Racial and Ethnic Health Disparities, 12(4), 2623–2632. [Google Scholar] [CrossRef]
- Nicolosi, A., Buvat, J., Glasser, D. B., Hartmann, U., Laumann, E. O., & Gingell, C. (2006). Sexual behaviour, sexual dysfunctions and related help seeking patterns in middle-aged and elderly Europeans: The global study of sexual attitudes and behaviors. World Journal of Urology, 24(4), 423–428. [Google Scholar] [CrossRef]
- Ninković, M., Ilić, S., & Damnjanović, K. (2024). Women’s trust in the healthcare system in Serbia: Validation of the women’s trust and confidence in healthcare system scale. Women’s Health, 20, 17455057241249864. [Google Scholar] [CrossRef] [PubMed]
- Nitzl, C., Roldan, J. L., & Cepeda, G. (2016). Mediation analysis in partial least squares path modeling: Helping researchers discuss more sophisticated models. Industrial Management & Data Systems, 116(9), 1849–1864. [Google Scholar]
- Olsen, C., & St George, D. M. M. (2004). Cross-sectional study design and data analysis. College Entrance Examination Board, 26(03), 2006. [Google Scholar]
- Podsakoff, P. M., MacKenzie, S. B., Lee, J.-Y., & Podsakoff, N. P. (2003). Common method biases in behavioral research: A critical review of the literature and recommended remedies. Journal of Applied Psychology, 88(5), 879–903. [Google Scholar] [CrossRef]
- Podsakoff, P. M., MacKenzie, S. B., & Podsakoff, N. P. (2012). Sources of method bias in social science research and recommendations on how to control it. Annual Review of Psychology, 63, 539–569. [Google Scholar] [CrossRef]
- Preacher, K. J., & Hayes, A. F. (2008). Assessing mediation in communication research. In The Sage sourcebook of advanced data analysis methods for communication research. Sage. [Google Scholar]
- Rahman, M. M. (2023). Sample size determination for survey research and non-probability sampling techniques: A review and set of recommendations. Journal of Entrepreneurship, Business and Economics, 11(1), 42–62. [Google Scholar]
- Ranjan, S. (2020). Domestic violence legislation in Greece: Analysis of penal mediation. Women and Criminal Justice, 30(1), 42–68. [Google Scholar] [CrossRef]
- Ravi, K. E., Robinson, S. R., & Schrag, R. V. (2022). Facilitators of formal help-seeking for adult survivors of IPV in the United States: A systematic review. Trauma, Violence, and Abuse, 23(5), 1420–1436. [Google Scholar] [CrossRef]
- Reeves, E. (2023). A culture of consent: Legal practitioners’ experiences of representing women who have been misidentified as predominant aggressors on family violence intervention orders in Victoria, Australia. Feminist Legal Studies, 31(3), 369–390. [Google Scholar] [CrossRef]
- Rickwood, D., & Thomas, K. (2012). Conceptual measurement framework for help-seeking for mental health problems. Psychology Research and Behavior Management, 5, 173–183. [Google Scholar] [CrossRef]
- Robinson, S. R., Ravi, K., & Voth Schrag, R. J. (2021). A systematic review of barriers to formal help seeking for adult survivors of IPV in the United States, 2005–2019. Trauma, Violence, and Abuse, 22(5), 1279–1295. [Google Scholar] [CrossRef] [PubMed]
- Roxo, L., Silva, M., & Perelman, J. (2021). Gender gap in health service utilisation and outcomes of depression: A cross-country longitudinal analysis of European middle-aged and older adults. Preventive Medicine, 153, 106847. [Google Scholar] [CrossRef] [PubMed]
- Sarstedt, M., Henseler, J., & Ringle, C. M. (2011). Multigroup analysis in partial least squares (PLS) path modeling: Alternative methods and empirical results. In Measurement and research methods in international marketing (pp. 195–218). Emerald Group Publishing Limited. [Google Scholar]
- Sarstedt, M., Ringle, C. M., & Hair, J. F. (2021). Partial least squares structural equation modeling. In Handbook of market research (pp. 587–632). Springer. [Google Scholar]
- Satyen, L., Rogic, A. C., & Supol, M. (2019). Intimate partner violence and help-seeking behaviour: A systematic review of cross-cultural differences. Journal of Immigrant and Minority Health, 21(4), 879–892. [Google Scholar] [CrossRef] [PubMed]
- Shea, M., Wong, Y. J., Nguyen, K. K., & Baghdasarian, S. (2017). College women’s subjective femininity stress, gender solidarity, and psychological help-seeking intentions. Counseling Psychologist, 45(3), 438–461. [Google Scholar] [CrossRef]
- Sikder, S. S., Ghoshal, R., Bhate-Deosthali, P., Jaishwal, C., & Roy, N. (2021). Mapping the health systems response to violence against women: Key learnings from five LMIC settings (2015–2020). BMC Women’s Health, 21(1), 360. [Google Scholar] [CrossRef]
- Silva, T., Agampodi, T., Evans, M., Knipe, D., Rathnayake, A., & Rajapakse, T. (2022). Barriers to help-seeking from healthcare professionals amongst women who experience domestic violence—A qualitative study in Sri Lanka. BMC Public Health, 22(1), 721. [Google Scholar] [CrossRef]
- Sommovigo, V., Bernuzzi, C., & Setti, I. (2022). Helping others not always helps ourselves: The relationship between victim incivility and emergency workers’ burnout through work-to-family conflict. International Journal of Workplace Health Management, 15(4), 467–492. [Google Scholar] [CrossRef]
- Spector, P. E. (2019). Do not cross me: Optimizing the use of cross-sectional designs. Journal of Business and Psychology, 34(2), 125–137. [Google Scholar] [CrossRef]
- Stiller, M., Wilson, M. L., Bärnighausen, T., Adedimeji, A., Lewis, E., & Abio, A. (2025). Help-seeking behaviors among survivors of intimate partner violence during pregnancy in 54 low- and middle-income countries: Evidence from Demographic and Health Survey data. BMC Public Health, 25(1), 413. [Google Scholar] [CrossRef]
- Streukens, S., & Leroi-Werelds, S. (2016). Bootstrapping and PLS-SEM: A step-by-step guide to get more out of your bootstrap results. European Management Journal, 34(6), 618–632. [Google Scholar]
- Sultana, R., Husain, N., Femi-Ajao, O., & Taylor, P. (2025). Hard to reach services or survivors? Perceptions of service providers on barriers and facilitators for help-seeking behaviours in addressing domestic violence among British South Asian women. BMC Public Health, 25(1), 3202. [Google Scholar] [CrossRef]
- Tomczyk, S., Schomerus, G., Stolzenburg, S., Muehlan, H., & Schmidt, S. (2020). Ready, willing and able? An investigation of the theory of planned behaviour in help-seeking for a community sample with current untreated depressive symptoms. Prevention Science, 21(6), 749–760. [Google Scholar] [CrossRef] [PubMed]
- Van de Velde, S., Bracke, P., & Levecque, K. (2010). Gender differences in depression in 23 European countries. Cross-national variation in the gender gap in depression. Social Science and Medicine, 71(2), 305–313. [Google Scholar] [CrossRef]
- Van Zyl, L. E., & Ten Klooster, P. M. (2022). Exploratory structural equation modeling: Practical guidelines and tutorial with a convenient online tool for Mplus. Frontiers in Psychiatry, 12, 795672. [Google Scholar] [CrossRef] [PubMed]
- Velten, J., & Margraf, J. (2023). Exploring barriers and facilitators to women’s intention and behavior to seek treatment for distressing sexual problems. PLoS ONE, 18(7), e0288205. [Google Scholar] [CrossRef] [PubMed]
- Vinzi, V. E., Chin, W. W., Henseler, J., & Wang, H. (2010). Handbook of partial least squares (Vol. 201). Springer. [Google Scholar]
- Wagner, R., & Grimm, M. S. (2023). Empirical validation of the 10-times rule for SEM. In L. Radomir, R. Ciornea, H. Wang, Y. Liu, C. M. Ringle, & M. Sarstedt (Eds.), State of the art in partial least squares structural equation modeling (PLS-SEM) (pp. 3–7). Springer International Publishing. [Google Scholar] [CrossRef]
- Wasko, M. M., & Faraj, S. (2005). Why should I share? Examining social capital and knowledge contribution in electronic networks of practice. MIS Quarterly, 29, 35–57. [Google Scholar] [CrossRef]
- Wong, K. K.-K. (2013). Partial least squares structural equation modeling (PLS-SEM) techniques using SmartPLS. Marketing Bulletin, 24(1), 1–32. [Google Scholar]
- Wright, E. N., Anderson, J., Phillips, K., & Miyamoto, S. (2022). Help-seeking and barriers to care in intimate partner sexual violence: A systematic review. In Trauma, violence, and abuse (Vol. 23, Issue 5, pp. 1510–1528). SAGE Publications Ltd. [Google Scholar] [CrossRef]
- Xiong, T., Milios, A., McGrath, P. J., & Kaltenbach, E. (2022). The influence of social support on posttraumatic stress symptoms among children and adolescents: A scoping review and meta-analysis. European Journal of Psychotraumatology, 13(1), 2011601. [Google Scholar] [CrossRef]
- Zark, L., Toumbourou, J. W., & Satyen, L. (2023). Help-seeking for intimate partner and family violence among tertiary students in Australia: Nature, extent, and cross-cultural differences. Journal of Family Violence, 38(3), 491–508. [Google Scholar] [CrossRef]

| Demographics | Category | GR (n = 392) n (%) | UK (n = 326) n (%) |
|---|---|---|---|
| Age | 18–20 | 86 (21.9%) | 76 (23.3%) |
| 21–23 | 85 (21.7%) | 71 (21.8%) | |
| 24–26 | 127 (32.4%) | 105 (32.2%) | |
| 27–29 | 69 (17.6%) | 49 (15.0%) | |
| 30+ | 25 (6.4%) | 25 (7.7%) | |
| Ever supported a friend/peer to access formal services? | No | 110 (28.1%) | 80 (24.5%) |
| Yes | 114 (29.1%) | 105 (32.2%) | |
| Prefer not to answer | 168 (42.9%) | 141 (43.3%) | |
| Awareness/use of online support services | Not aware | 73 (18.6%) | 70 (21.5%) |
| Aware in general | 140 (35.7%) | 102 (31.3%) | |
| Know how to access | 141 (36.0%) | 126 (38.7%) | |
| Have used before | 38 (9.7%) | 28 (8.6%) | |
| Comfort using online systems to request support | Very low | 48 (12.2%) | 58 (17.8%) |
| Low | 110 (28.1%) | 73 (22.4%) | |
| Medium | 97 (24.7%) | 97 (29.8%) | |
| High | 73 (18.6%) | 74 (22.7%) | |
| Very high | 64 (16.3%) | 24 (7.4%) | |
| Primary information channels about policies/support | 95 (24.2%) | 95 (29.1%) | |
| LMS (e.g., e-class/Moodle) | 56 (14.3%) | 16 (4.9%) | |
| Social media | 73 (18.6%) | 25 (7.7%) | |
| Peers/Student unions | 68 (17.3%) | 35 (10.7%) | |
| University website | 40 (10.2%) | 33 (10.1%) | |
| Faculty/staff | 47 (12.0%) | 53 (16.3%) | |
| Other | 13 (3.3%) | 69 (21.2%) |
| Overall Sample | Greece | United Kingdom | ||||||||||||||
|---|---|---|---|---|---|---|---|---|---|---|---|---|---|---|---|---|
| Constructs | Items | λ | Alpha | rho_A | CR | AVE | λ | Alpha | rho_A | CR | AVE | λ | Alpha | rho_A | CR | AVE |
| General Self-Efficacy | GSE1 | 0.870 | 0.823 | 0.824 | 0.894 | 0.738 | 0.881 | 0.844 | 0.847 | 0.906 | 0.763 | 0.860 | 0.790 | 0.793 | 0.877 | 0.705 |
| GSE2 | 0.856 | 0.894 | 0.794 | |||||||||||||
| GSE3 | 0.852 | 0.844 | 0.864 | |||||||||||||
| Help-Seeking Intention | HSB1 | 0.812 | 0.804 | 0.815 | 0.884 | 0.717 | 0.810 | 0.799 | 0.815 | 0.881 | 0.712 | 0.817 | 0.810 | 0.816 | 0.887 | 0.724 |
| HSB2 | 0.900 | 0.915 | 0.875 | |||||||||||||
| HSB3 | 0.826 | 0.802 | 0.859 | |||||||||||||
| Institutional Trust | ITR1 | 0.836 | 0.871 | 0.881 | 0.906 | 0.659 | 0.859 | 0.877 | 0.899 | 0.909 | 0.668 | 0.807 | 0.863 | 0.873 | 0.901 | 0.647 |
| ITR2 | 0.768 | 0.803 | 0.703 | |||||||||||||
| ITR3 | 0.839 | 0.840 | 0.839 | |||||||||||||
| ITR4 | 0.776 | 0.754 | 0.821 | |||||||||||||
| ITR5 | 0.836 | 0.826 | 0.844 | |||||||||||||
| Procedural Justice | PJ1 | 0.778 | 0.812 | 0.816 | 0.876 | 0.639 | 0.773 | 0.819 | 0.823 | 0.881 | 0.649 | 0.776 | 0.803 | 0.832 | 0.869 | 0.625 |
| PJ2 | 0.803 | 0.824 | 0.776 | |||||||||||||
| PJ3 | 0.790 | 0.781 | 0.819 | |||||||||||||
| PJ4 | 0.825 | 0.841 | 0.790 | |||||||||||||
| Psychological Distress | PSS1 | 0.823 | 0.852 | 0.871 | 0.902 | 0.701 | 0.836 | 0.862 | 0.874 | 0.908 | 0.714 | 0.806 | 0.840 | 0.851 | 0.895 | 0.684 |
| PSS2 | 0.911 | 0.911 | 0.900 | |||||||||||||
| PSS3 | 0.920 | 0.918 | 0.912 | |||||||||||||
| PSS4 | 0.670 | 0.695 | 0.668 | |||||||||||||
| Social Support | SSP1 | 0.887 | 0.881 | 0.903 | 0.916 | 0.732 | 0.882 | 0.880 | 0.890 | 0.917 | 0.734 | 0.899 | 0.881 | 0.940 | 0.912 | 0.723 |
| SSP2 | 0.878 | 0.866 | 0.899 | |||||||||||||
| SSP3 | 0.850 | 0.865 | 0.818 | |||||||||||||
| SSP4 | 0.804 | 0.813 | 0.778 | |||||||||||||
| Overall Sample | ||||||
| GSE | HSB | ITR | PJ | PSS | SSP | |
| GSE | ||||||
| HSB | 0.687 | |||||
| ITR | 0.069 | 0.049 | ||||
| PJ | 0.462 | 0.660 | 0.074 | |||
| PSS | 0.080 | 0.169 | 0.462 | 0.131 | ||
| SSP | 0.411 | 0.542 | 0.089 | 0.699 | 0.086 | |
| Greece | ||||||
| GSE | HSB | ITR | PJ | PSS | SSP | |
| GSE | ||||||
| HSB | 0.703 | |||||
| ITR | 0.128 | 0.082 | ||||
| PJ | 0.544 | 0.731 | 0.079 | |||
| PSS | 0.129 | 0.112 | 0.498 | 0.109 | ||
| SSP | 0.503 | 0.612 | 0.072 | 0.695 | 0.087 | |
| United Kingdom | ||||||
| GSE | HSB | ITR | PJ | PSS | SSP | |
| GSE | ||||||
| HSB | 0.664 | |||||
| ITR | 0.131 | 0.141 | ||||
| PJ | 0.339 | 0.558 | 0.197 | |||
| PSS | 0.292 | 0.353 | 0.418 | 0.184 | ||
| SSP | 0.284 | 0.451 | 0.147 | 0.699 | 0.102 | |
| Overall Sample | ||||||
| GSE | HSB | ITR | PJ | PSS | SSP | |
| GSE | 0.859 | |||||
| HSB | 0.568 | 0.847 | ||||
| ITR | −0.038 | 0.039 | 0.812 | |||
| PJ | 0.381 | 0.550 | 0.057 | 0.799 | ||
| PSS | 0.063 | 0.129 | 0.405 | 0.023 | 0.837 | |
| SSP | 0.361 | 0.470 | 0.059 | 0.613 | −0.011 | 0.856 |
| Greece | ||||||
| GSE | HSB | ITR | PJ | PSS | SSP | |
| GSE | 0.873 | |||||
| HSB | 0.587 | 0.844 | ||||
| ITR | −0.119 | −0.024 | 0.817 | |||
| PJ | 0.456 | 0.608 | −0.020 | 0.806 | ||
| PSS | −0.062 | 0.016 | 0.444 | −0.004 | 0.845 | |
| SSP | 0.439 | 0.522 | 0.039 | 0.606 | −0.000 | 0.857 |
| United Kingdom | ||||||
| GSE | HSB | ITR | PJ | PSS | SSP | |
| GSE | 0.840 | |||||
| HSB | 0.542 | 0.851 | ||||
| ITR | 0.085 | 0.125 | 0.804 | |||
| PJ | 0.277 | 0.476 | 0.165 | 0.790 | ||
| PSS | 0.239 | 0.287 | 0.363 | 0.070 | 0.827 | |
| SSP | 0.261 | 0.411 | 0.098 | 0.622 | −0.016 | 0.850 |
| Complete Sample | Greece | United Kingdom | ||||||||
|---|---|---|---|---|---|---|---|---|---|---|
| Hypoth. | Path | Coeff. (β) | t-Value | p-Value | Coeff. (β) | t-Value | p-Value | Coeff. (β) | t-Value | p-Value |
| H1 | ITR → HSB | −0.015 | 0.491 | 0.312 | 0.004 | 0.096 | 0.462 | −0.036 | 0.785 | 0.216 |
| H2 | PJ → HSB | 0.315 | 9.311 | 0.000 | 0.353 | 7.510 | 0.000 | 0.269 | 5.673 | 0.000 |
| H3 | SSP → GSE | 0.206 | 4.717 | 0.000 | 0.267 | 4.672 | 0.000 | 0.145 | 2.124 | 0.017 |
| H4a | PSS → HSB | 0.104 | 2.809 | 0.002 | 0.038 | 0.807 | 0.210 | 0.192 | 3.326 | 0.000 |
| H4b | GSE → HSB | 0.392 | 11.403 | 0.000 | 0.292 | 5.980 | 0.000 | 0.179 | 2.824 | 0.002 |
| Overall Sample | Greece | United Kingdom | |||||||
|---|---|---|---|---|---|---|---|---|---|
| Paths | Coeff. (β) | t-Value | p-Value | Coeff. (β) | t-Value | p-Value | Coeff. (β) | t-Value | p-Value |
| H5a: ITR → PSS → HSB | 0.042 | 2.793 | 0.003 | 0.017 | 0.797 | 0.213 | 0.069 | 3.246 | 0.001 |
| H5b: ITR → GSE → HSB | −0.025 | 1.899 | 0.029 | −0.045 | 2.436 | 0.007 | 0.016 | 0.829 | 0.204 |
| H6a: PJ → PSS → HSB | 0.003 | 0.730 | 0.233 | 0.001 | 0.256 | 0.399 | 0.013 | 0.928 | 0.177 |
| H6b: PJ → GSE → HSB | 0.101 | 5.824 | 0.000 | 0.106 | 4.638 | 0.000 | 0.069 | 2.700 | 0.003 |
| H7a: SSP → PSS → HSB | −0.006 | 1.088 | 0.138 | −0.001 | 0.303 | 0.381 | −0.018 | 1.287 | 0.099 |
| H7b: SSP → GSE → HSB | 0.081 | 4.279 | 0.000 | 0.097 | 3.680 | 0.000 | 0.056 | 2.039 | 0.021 |
| Δβ (Greece − UK) | p (Two-Tailed) | |
|---|---|---|
| ITR → GSE | −0.165 | 0.006 |
| PSS → HSB | −0.154 | 0.020 |
| PJ → GSE | 0.112 | 0.041 |
| SSP → GSE | 0.122 | 0.045 |
Disclaimer/Publisher’s Note: The statements, opinions and data contained in all publications are solely those of the individual author(s) and contributor(s) and not of MDPI and/or the editor(s). MDPI and/or the editor(s) disclaim responsibility for any injury to people or property resulting from any ideas, methods, instructions or products referred to in the content. |
© 2026 by the authors. Licensee MDPI, Basel, Switzerland. This article is an open access article distributed under the terms and conditions of the Creative Commons Attribution (CC BY) license.
Share and Cite
Balaskas, S.; Yfantidou, I. Digital Coercive Control, Institutional Trust, and Help-Seeking Among Women Experiencing Violence: Evidence from Greece and the UK. Psychol. Int. 2026, 8, 3. https://doi.org/10.3390/psycholint8010003
Balaskas S, Yfantidou I. Digital Coercive Control, Institutional Trust, and Help-Seeking Among Women Experiencing Violence: Evidence from Greece and the UK. Psychology International. 2026; 8(1):3. https://doi.org/10.3390/psycholint8010003
Chicago/Turabian StyleBalaskas, Stefanos, and Ioanna Yfantidou. 2026. "Digital Coercive Control, Institutional Trust, and Help-Seeking Among Women Experiencing Violence: Evidence from Greece and the UK" Psychology International 8, no. 1: 3. https://doi.org/10.3390/psycholint8010003
APA StyleBalaskas, S., & Yfantidou, I. (2026). Digital Coercive Control, Institutional Trust, and Help-Seeking Among Women Experiencing Violence: Evidence from Greece and the UK. Psychology International, 8(1), 3. https://doi.org/10.3390/psycholint8010003
