Abstract
Background: This study evaluated the validity and reliability of the Health Action Process Approach model to predict physical activity behaviours in women experiencing urinary incontinence. Methods: Participants (n = 389) completed a series of measures evaluating motivational and volitional factors related to health behaviour change, with data analysed using Partial Least Squares Structural Equation Modelling. Results: The results demonstrated the model’s reliability, with the constructs of self-efficacy and outcome expectancies being strongly associated with behavioural intentions. Maintenance self-efficacy was identified as a key predictor of planning constructs, but intention and planning were less predictive of physical activity behaviour than anticipated. The inclusion of specific constructs to measure urinary incontinence outcome expectancies also highlighted the complex nature of the way urinary incontinence is experienced by women inside and outside of the physical environment. Conclusions: These findings emphasise the need for tailored interventions addressing both motivational and planning processes to bridge the intention–behaviour gap in this population. Further research is recommended to refine models for specific subgroups, incorporating age and health condition variables, to enhance intervention efficacy and promote lifelong physical activity engagement for women experiencing urinary incontinence.
1. Introduction
Physical activity (PA) plays a crucial role in maintaining health and well-being across all population groups. Levels of PA engagement are often influenced by a range of physiological, psychological, and socio-environmental factors. Women experiencing urinary incontinence (UI) specifically face unique barriers that hinder their participation in regular PA (). Defined by an involuntary loss of bladder control, UI is a common condition affecting women (; ), particularly in those who have given birth or are post-menopause (). The prevalence rate of UI in exercising women has been reported to be as high as 70% (), and the impact of UI on women’s quality of life in the context of PA is significant. For example, the psychological burden of experiencing UI can also cause physically active women to withdraw from PA; indeed, 50% of women who experience UI during PA reported having to modify or stop exercises due to experiencing leaking (), and this can lead to women not performing enough PA to meet current PA guideline amounts (). Physically active women have also reported withdrawing from social exercise opportunities, such as group spin classes, due to a fear of leaking in front of others.
Understanding the specific behavioural determinants of a physically active lifestyle would allow for the targeting of key factors to affect behaviour change, improving intervention effectiveness and increasing PA engagement, which, in turn, would improve women’s quality of life (). To understand the full gamut of women’s PA health behaviours, a health behaviour model that affords some explanation of the mechanisms involved in converting intention to action would be useful. One such model is the Health Action Process Approach (HAPA), which is distinct from other health behaviour models as it bridges the intention–behaviour gap by exploring both the motivational and volitional phases of behaviour (). The model provides a comprehensive framework that incorporates key psychosocial constructs, with each playing a specific role in explaining health behaviours.
The motivational phase is where the intention to perform the desired behaviour is formed and is influenced by three factors: Risk Perceptions, Outcome Expectancies, and Action Self-Efficacy. Risk perceptions has two components: the degree to which an individual perceives the severity of a health condition, and how much they believe they are personally vulnerable to it; however, () suggests risk perception alone is not enough to enable a change in behaviour and recommends that whilst understanding risk is important, individuals should not be purposely scared into adopting the desired behaviour. Where risk perception is considered a weak predictor of intention, outcome expectancies have been shown to be a stronger predictor, representing the anticipated consequences of performing the desired behaviour (). However, action self-efficacy is reported to be essential for developing motivation and is a strong predictor of intent. () suggests an individual’s confidence in their ability to perform the desired behaviour is imperative in changing their behaviour because it helps overcome obstacles that prevent successful engagement with the behaviour, and thus self-efficacy becomes the foundation on which motivation is built. Ultimately, all three factors influence the development of motivation, and high levels of each would strongly indicate an intention to perform the desired behaviour ().
The volitional phase focuses on the processes that aid individuals in converting their motivation into the sustained performance of the desired health behaviour. The HAPA suggests individuals who plan how to achieve the desired behaviour are more likely to translate their intentions to action; planning is a central tenet of the HAPA, in the form of action planning and coping planning, and has been shown to mediate between intention and action, bridging the intention–behaviour gap (). Action planning consists of creating a detailed plan of where, when, and how the behaviour is to be performed, whilst coping planning involves anticipating barriers or distractions that may hinder behaviour success and strategising how to overcome them. Planning works alongside maintenance self-efficacy (the belief an individual has in their ability to continue the behaviour long-term) and recovery self-efficacy (the belief an individual has in their ability to maintain the behaviour after setbacks) to help individuals adopt and maintain the desired behaviour long-term (; ).
The HAPA model has been utilised to explain a broad array of health behaviours in a diverse range of populations and can be used as both a continuum model, where behaviour change is viewed as an ongoing process, and a stage model, where individuals may display different behaviours or mindsets in relation to where they are in the behavioural change process (; ). In their scoping review, () provide a comprehensive list of PA interventions that report using the HAPA as a framework in interventions for adults with long-term conditions; however, despite it being known that women reduce the amount of PA they participate in due to experiencing UI (), there appears to be a lack of research using HAPA to explore the specific PA behaviours of women with UI. Of the few continence studies located, such as that by (), which aimed to evaluate a group intervention for urinary and bowel incontinence, confirmation that the HAPA model was used as a framework for the intervention has been reported; however, no additional detail is provided to suggest the HAPA was used to explore specific behaviours or evaluated in any way. The HAPA model has, however, been used to explain the PA behaviours of women in midlife; for example, () sought to explore the HAPA predictors of exercise in postmenopausal women and provide an evaluation of HAPA’s applicability for this midlife population. The authors found that in their groups, the ‘intenders’ (those wanting to change their sedentary behaviour) and the ‘actives’ (those regularly physically active) reported higher outcome expectancies, intention, action planning, coping planning, and maintenance self-efficacy in comparison to the sedentary control group (women who did not change their behaviour) and concluded that the HAPA model was a suitable framework for predicting PA behaviour in midlife postmenopausal women. These findings corroborate those of an earlier study, which also utilised HAPA to examine the predictors of PA in sedentary midlife women (). Midlife is a particularly important age to target with PA interventions in women, as being physically active during this period and beyond contributes to the healthy ageing process and those who continue to maintain their PA into older age have been reported as having, for example, higher cognition and less frailty (; ).
In addition, whilst the HAPA model has been tested and shown to predict PA behaviour in adults of all ages and both sexes, research has demonstrated that women also utilise different resources throughout the behaviour change process. For example, the role of self-efficacy differs between men and women, with the planning factors seemingly especially important for women (; ). Where women experience long-term health conditions, similar findings have been reported; a 2018 study by Pinidiyapathirage et al. reported action self-efficacy to be the most significant predictor of PA intention in women who have a recent history of gestational diabetes mellitus. They also found action and coping planning directly predicted PA, and planning mediated the effect of self-efficacy on PA. In corroboration, a more recent study by () also found that in women survivors of breast cancer, self-efficacy was positively correlated with intention to participate in PA and planning predicted PA behaviour. Such findings would suggest that tailoring PA interventions to take the sex, age, and health conditions (such as UI) of individuals into account would likely yield superior results compared to a one-size-fits-all approach.
To ensure the behaviours of women experiencing UI benefit from any such tailored interventions, and due to the overall lack of research including this population in health behaviour studies, it is important to ensure the availability of a behaviour change measure that is valid and reliable for use in women experiencing UI. It is, therefore, the aim of the current study to test a modified HAPA behaviour change measure for reliability and validity when applied to women experiencing urinary incontinence.
2. Materials and Methods
2.1. Study Design
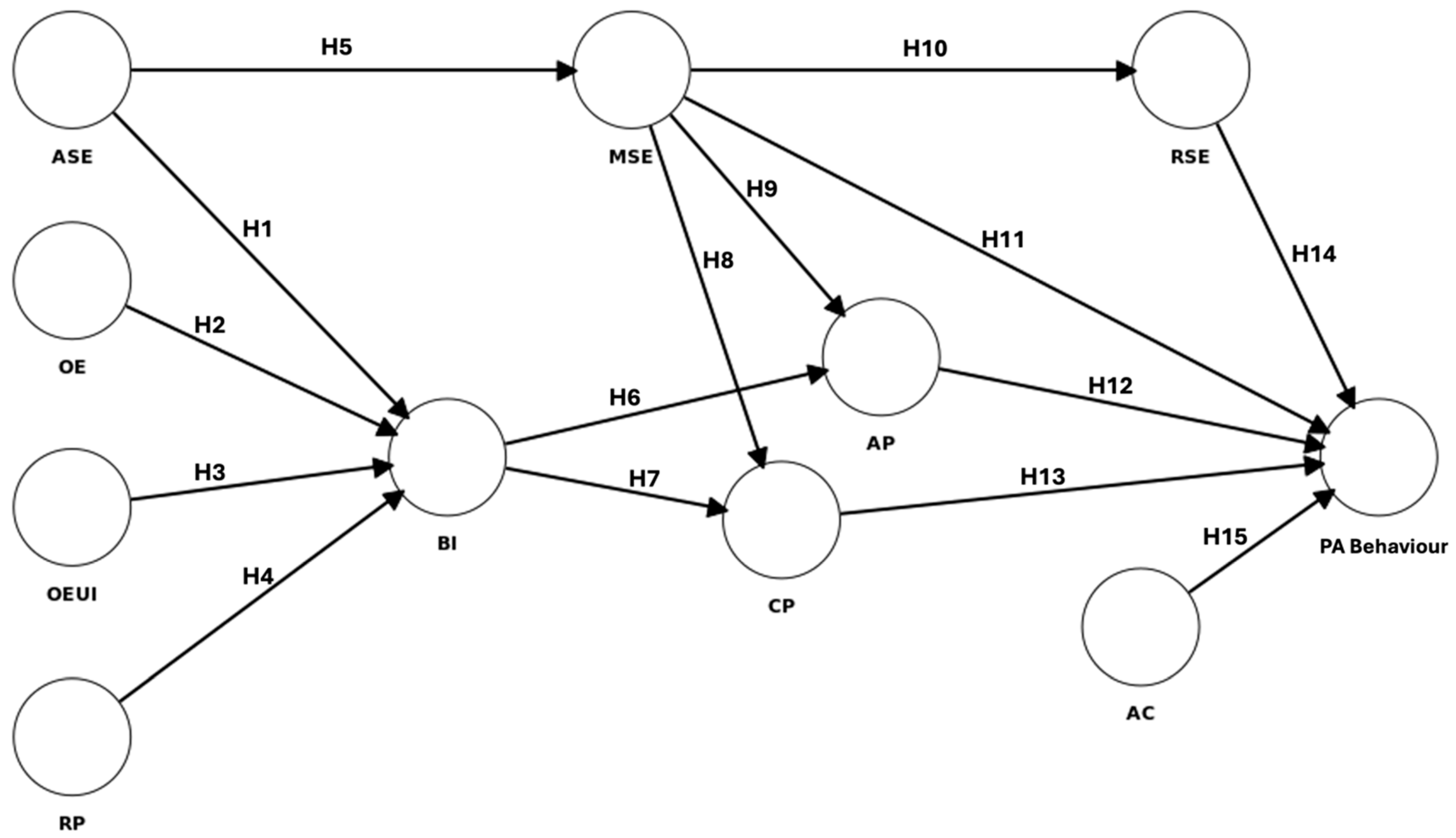
This study tested a HAPA-based model through a longitudinal approach to understand the PA behaviours in women with UI. There were fifteen hypotheses (Ha) tested in this study, as illustrated in Figure 1. The HAPA measures informing the hypotheses are detailed in Section 2.6.1 below. The HAPA model integrates multiple constructs that interact to explain health behaviour adoption and maintenance, ensuring that all aspects of its theoretical framework are systematically addressed. Each hypothesis in this study corresponds to a specific construct or relationship within the model.

Figure 1.
Hypothesis model, adapted from (). Note. ASE = action self-efficacy; BI = behaviour intention; OE = outcome expectancies; OEUI = outcome expectancies urinary incontinence; RP = risk perception; MSE = maintenance self-efficacy; RSE = recovery self-efficacy; AP = action planning; CP = coping planning; AC = action control; PA = physical activity.
The hypotheses include the following: H1: action self-efficacy (ASE) has a positive and significant effect on behaviour intention (BI); H2: outcome expectancies (OE) have a positive and significant effect on behaviour intention (BI); H3: outcome expectancies of urinary incontinence (OEUI) have a positive and significant effect on behaviour intention (BI); H4: risk perception (RP) has a positive and significant effect on behaviour intention (BI); H5: action self-efficacy (ASE) has a positive and significant effect on maintenance self-efficacy (MSE); H6: behaviour intention (BI) has a positive and significant effect on action planning (AP); H7: behaviour intention (BI) has a positive and significant effect on coping planning (CP); H8: maintenance self-efficacy (MSE) has a positive and significant effect on coping planning (CP); H9: maintenance self-efficacy (MSE) has a positive and significant effect on action planning (AP); H10: maintenance self-efficacy (MSE) has a positive and significant effect on recovery self-efficacy (RSE); H11: maintenance self-efficacy (MSE) has a positive and significant effect on physical activity (PA) behaviour; H12: action planning (AP) has a positive and significant effect on physical activity (PA) behaviour; H13: coping planning (CP) has a positive and significant effect on physical activity (PA) behaviour; H14: recovery self-efficacy (RSE) has a positive and significant effect on physical activity (PA) behaviour; and H15: action control (AC) has a positive and significant effect on physical activity (PA) behaviour.
2.2. Procedure
Figure 2 provides a diagram of the study procedures.

Figure 2.
Study procedures.
2.3. Drafting and Pre-Testing the HAPA-Based Measure
Firstly, the HAPA-based measurement questionnaire needed to be drafted and tested for question understanding and ease of completion. The drafting of the HAPA questionnaire was guided by recommendations on question construction by () and (). Particular attention was given to the construction of the Outcome Expectancies Urinary Incontinence (OEUI) questions, as these indicators (OEUI 1–5) were an addition to the standard HAPA measure. By adding a UI-specific construct that measures an individual’s perceived outcomes from performing PA whilst experiencing UI, it was hoped that physical activity and health practitioners undertaking a PA behaviour assessment on women would help to both identify the presence of UI in the individual and understand the impact UI has on PA behaviours. Additionally, it was hoped that by adding specific UI-based questions to a questionnaire aimed at predicting women’s PA behaviours, it would help women consider the impacts of UI in their PA planning and give them confidence that they are in a supportive UI-aware environment where their needs have been considered and where they can discuss strategies to manage their condition during PA with practitioners. Overall, the practical application of the HAPA-based questionnaire in terms of identifying UI in women in the PA setting was deemed as important as determining the reliability and validity of the model to predict PA behaviours in this population of women.
Once suitable questions had been drafted and feedback had been provided as to question suitability by an academic familiar with the HAPA model and in the field of health behaviour psychology and a sports-qualified physiotherapist specialising in women’s pelvic health, the draft questionnaire was added to SurveyHero.com to both check that the platform was easily navigable and to allow pre-testing to take place. Pre-test participants were recruited by personal invite delivered verbally. Pre-test participant information was also provided verbally at the time of recruitment to each participant and provided again on the paper participant consent form, which participants signed prior to the first feedback session commencing. The participant pre-test consent forms contained no personal information beyond names and were stored securely. All participants completed pre-testing of the questionnaire on an iPad provided by the first author or via a link emailed to them allowing them to use their own device. This also allowed for the assessment of how the questionnaire was presented on different devices to ensure accessibility. Whether conducted via iPad or own device, all pre-testing was conducted with the first author present.
A basic ‘think out loud’-type approach was taken to test the draft questionnaire for question usability and understanding. Face-to-face appointments were made with each participant individually in a quiet location convenient to them. Participants were asked to read and respond to each question drafted and, at the same time, voice their thought processes. From this feedback, notes were made on each question based on the participant’s understanding of the questionnaire and how easy they felt it was to complete. Using this process, amendments were made to the questions as necessary. Whilst some amendments were made at the point of feedback being received, other edits were undertaken only after a period of analysis and reflection. For example, several participants felt they were unsure how to answer the questions that were designed to measure maintenance or recovery self-efficacy if they were not currently, or had no intention of, participating in PA. The corresponding questions were adjusted after taking all relevant feedback into account to give more detailed instructions, all the while being mindful to avoid leading participants and eliciting any form of response bias. Once completed, the fully edited questionnaire was given to participants a second time following the same procedure, after which it was felt that no further amendments were necessary. The pre-test stage took 16 days to complete, and once the final questionnaire was ready, it was re-uploaded to SurveyHero.com to clear all pre-test responses and to ensure the correct version was in use. At this point, the questionnaire was split into three waves: wave 1—participant demographics survey; wave 2—motivational phase HAPA questionnaire; wave 3—volitional phase HAPA questionnaire and International Physical Activity Questionnaire—Short Form (IPAQ-SF; details in Section 2.6.2). The decision to split the questionnaire into three waves was due to feedback from most pre-test participants that the full questionnaire was too long (; ), and some required encouragement from the first author.
2.4. Questionnaire Administration
Recruitment for the main study was undertaken over a two-week period by posting an invite to the first author’s social media profiles on Facebook, Instagram, X, and LinkedIn, as well as several women’s groups to which the first author belonged. The invite provided a link and QR Code, which led participants to a webpage detailing the full study and participant requirements, and asked participants to enter their email address if they would like to take part. After two weeks, the list of email addresses provided was downloaded by the first author, and participants were emailed the link to begin wave 1, which was the participant informed consent (PIC) form and demographic questions. The demographic questions served to provide additional participant information and ensure participants met the study requirements of sex, age, and UI-experience. The PIC form was completed once, but each of the subsequent two waves was preluded by a brief outline of that questionnaire’s requirements, an estimate of completion time, and confirmation of the anonymity and data protection safeguards in place. In all respects, participants were required to acknowledge they were happy to continue with participation by checking the box to confirm before beginning each wave. Participation confirmation was mandatory, and anyone who failed to complete the PIC form was thanked for their participation thus far, and the session ended. A confirmation of the right to withdraw at any time was also given at the start of each wave of questionnaires, and the first author’s contact details were clearly displayed throughout, with participants directed to email the first author should they have any queries; none were received. All other questions not related to consent were marked as non-mandatory, and participants did not have to complete any they were uncomfortable answering.
Participants were asked to complete the wave 1 questionnaire within 7 days of receiving the link. On the seventh day, if any participants had not submitted or had partially completed the questionnaire, a reminder email was sent requesting the participant complete the questionnaire within the next 7 days. Responses were accepted if fewer than 10% of required responses were omitted. If no response was received from a participant within 14 days, their email was removed from the research administration records. Fourteen days after emailing the first questionnaire link, all participants who completed wave 1 were emailed the wave 2 questionnaire (HAPA-based motivational measure), and those completing wave 2 were emailed the link for the wave 3 questionnaires (HAPA-based volitional measure and IPAQ-SF PA measure), with each following the same timescale/reminder protocol as the first wave. The final questionnaire ended with a thank you to participants for completing the full study and confirmation of the first author’s contact details should participants have any questions. There was also a checkbox for any participant who was willing to be involved in future research and another to indicate if participants would like notification of any publications or media attention that may occur in relation to the study. Fourteen days after the wave 3 questionnaires were emailed to participants, the study data collection phase was ended, and the data were collated into the data book ready for statistical analysis.
2.5. Participants
Firstly, to pre-test the drafted HAPA-based questionnaire, ten women were recruited using a convenience sampling method, and all women were well-known to the first author. Participants were aged between 22 and 79 years. No further demographic information was gathered at this stage as participants were required only to read the questionnaire and provide feedback on question understanding and ease of completion, although it is known some participants experienced UI. Where feedback was provided and questions edited, participants were asked to re-complete the questionnaire and provide feedback on the changes until no further edits/changes were deemed necessary.
For the main study, a convenience sampling method was employed for participant recruitment, which took place both online, in private and within public women’s groups to which the first author belonged, as well as via the first author’s personal social media profiles on Facebook, LinkedIn, X, and Instagram. Participants were included in the study if they were natal women aged ≥ 18 years who self-reported ‘regular’ unexpected urine leakage at some point during adulthood (age ≥ 18 years). ‘Regular’ was defined as ‘multiple occurrences over a period of months or years’. There was no requirement for participants to experience UI specifically during PA, and participants were not required to be currently, or historically, physically active. No upper age limit was deemed necessary given that UI often worsens with age—see review by ()—and there also being a need to encourage women to continue PA participation in older age (). It therefore seemed important to ensure responses were included in the data from as wide an age demographic as possible to fully test the reliability and validity of the HAPA-based model.
In total, 625 participants expressed their willingness to take part in the study and were sent the study information and a link to the first part of the online questionnaire (wave 1), which was designed to gather demographic data and provide additional checks to ensure participants met all the study requirements. There were 602 responses received from the demographic survey; however, 23 women did not respond to the survey link after previously agreeing to participate, and 5 participants were removed from the study due to either a failure to meet the natal sex requirements of the study (n = 2) or because much of the survey was incomplete (n = 3). In total, 597 women meeting the study requirements fully completed the demographic section of the data-gathering questionnaire. Several participants were lost over the course of administering the 2-wave HAPA-based questionnaire and the IPAQ-SF PA questionnaire, and anyone who did not complete all three waves was removed from the study. No requests to withdraw from the study were received, and no reasons were ascertained as to participants’ failure to continue. Overall, 389 participants completed all three waves of the study, and it is their responses which form the basis of the model evaluation findings.
Participant demographics are shown in Table 1. All participants were natal women between the ages of 18 years and 79 years. Almost 73% of participants experienced urine leakage at least once a week, with the remainder (27%) leaking less frequently. Data relating to common UI risk factors show that 58% of participants recorded a BMI that indicated they were overweight or obese, whilst 38.4% had a healthy BMI. Over 95% of participants were non-smokers. However, 41% reported drinking 1–2 cups of caffeinated drinks per day, with 22% drinking between three and six cups per day. Only 14.7% of participants had not given birth, but of those who had delivered at least one baby, almost 65% had done so vaginally. Birth injury was a common experience, with 35% of women experiencing some degree of tearing and 37.7% receiving an episiotomy. In terms of PA, 56% of participants were meeting the current WHO guidelines for vigorous/moderate PA of 150 min per week of moderate-intensity activity, 75 min of vigorous-intensity activity, or a combination of both, spread evenly over 4 to 5 days per week (). The guidelines also recommend muscle strength training for adults at least twice per week; however, no strength training data were collected for this study.

Table 1.
Study participant demographic characteristics.
2.6. Research Measures
2.6.1. Health Action Process Approach
The adapted HAPA-based measure used in this study was based on the social cognition behaviour model postulated by (). The measure included 9 original HAPA latent factors with 68 indicators. An additional latent factor (OEUI) and its indicators (n = 5) was added to the model to aid physical activity and health practitioners in identifying individuals who experience UI rather than to measure a particular behaviour. The PA behaviour construct and its single indicator (PA1) were also added as the behaviour the model is attempting to predict. In total, the adapted HAPA-based measure consisted of 11 latent factors and 74 indicators. Each indicator was rated on a 7-point Likert scale with anchors that varied according to the indicator topic, with the exception of PA1, which had binary values of 0 and 1. All indicators were focused on performing at least 150 minutes of moderate-intensity PA over the following week as the outcome, as per current UK PA guidelines, and question formulation was guided primarily by Schwarzer, (2008) with some refining using previous research papers utilising a HAPA measure, such as that by () and (), with final editing taking place during pre-testing.
Action self-efficacy (ASE) was assessed using three indicators on a scale from 1 (Definitely False) to 7 (Definitely True). Each indicator began with ‘I am sure that …’ and continued with a statement, such as ‘I can change my behaviour to be more physically active, even if I find it difficult’.
Outcome expectancies (OU) were assessed with seven indicators, each on a scale from 1 to 7, though the indicator anchors differed. A single statement preceded the seven indicators: ‘For me, participating in at least 150 minutes of moderate intensity physical activity over the next week would be …’, and participants were required to indicate their agreement with the most accurate response between each pair of anchors, where 1 represented the negative response and 7 is positive (not fun/fun, boring/interesting, distressing/calming, exhausting/energising, unenjoyable/enjoyable, unpleasant/pleasant, and hard/easy).
Outcome expectancies of UI (OEUI) were assessed with five indicators on a scale from 1 (Definitely False) to 7 (Definitely True). Indicators were preceded by the question, ‘In regard to leaking urine, which consequences will arise if you participate in at least 150 min of moderate intensity physical activity?’, followed by an indicator statement, such as, ‘I will leak during all physical activity’.
Risk perceptions (RP) were assessed using four indicators that draw upon the chance dimension of the RP scale (‘if nothing changes in my behaviour, my chance of developing or continuing to have …’). Participants were asked to rate their chance of developing obesity, poor mental health, poor mobility, and urinary leaking in the future on a scale of 1 (Very Unlikely) to 7 (Very Likely), as these are known risks of physical inactivity except for leaking urine, which was a study-specific inclusion not found in previous literature but based on the main aims of this study to provide an additional opportunity to identify UI as a barrier to PA and allow for targeted behaviour change intervention.
Behaviour intentions (BI) were assessed using three indicators on a scale of 1 (Definitely False) to 7 (Definitely True), and participants were asked to rate the truthfulness of three statements: ‘I will try to do …’, ‘I plan to do …’, and ‘I will do …’ ‘…at least 150 minutes of at least moderate intensity physical activity over the next week’.
Maintenance self-efficacy (MSE) assessed the confidence participants held in their ability to overcome specific barriers to ensure their participation in at least 150 minutes of at least moderate intensity PA over the next week. Twenty-one commonly reported barriers to PA, such as having no social support, family demands, or experiencing pain/illness, were identified in the literature (; ), including three UI-specific barriers also identified in study one, such as needing to use the toilet urgently or not being sure of toilet locations when exercising. A seven-point scale was used for all indicators (1 = Not Confident, 7 = Totally Confident).
Action planning (AP) was assessed with five indicators asking participants to agree with each statement, for example, ‘I have made a detailed plan about when I will do physical activity’, on a scale of 1 (Strongly Disagree) to 7 (Strongly Agree). Each statement was worded to assess whether participants have made a detailed plan regarding where, when, how often, and what type of PA they will do.
Coping planning (CP) assessed the ability of participants to overcome setbacks that may interfere with their PA plans. Nine indicator statements were provided, such as ‘I have made a detailed plan about what to do if illness/family demands/bad weather interferes with my plans’, and participants were requested to indicate whether they agree/disagree with each statement on a scale of 1 (Strongly Disagree) to 7 (Strongly Agree).
Recovery self-efficacy (RSE) was measured using nine indicators, each on a scale of 1 (Not Confident) to 7 (Totally Confident). Participants were required to indicate how confident they were that they could resume their planned PA session after experiencing a setback. All indicators began with ‘regarding moderate intensity physical activity, over the next week how confident are you that you can …’, and an example indicator is, ‘… continue with physical activity for the rest of the week if a single session is interrupted?’.
Action control (AC) assesses the participants’ self-regulatory strategies and whether they are evaluating their PA behaviours continuously (). AC was assessed using seven indicators, and participants were asked to rate how true each was on a scale of 1 (Definitely False) to 7 (Definitely True). Each indicator was preceded by ‘Regarding your moderate intensity physical activity, to what extent are the following statements true for you?’ An example indicator statement is ‘I always monitor whether I participate in enough physical activity’ and ‘I am constantly aware of my physical activity program’.
2.6.2. International Physical Activity Questionnaire—Short Form
Self-reported PA data were collected using the validated International Physical Activity Questionnaire-Short Form (IPAQ-SF) (). The questionnaire provides an estimate of the PA of adults aged 15–69 years (). Vigorous intensity, moderate intensity, and walking are measured in four domains: leisure time PA, domestic PA, work PA, and PA derived through active travel. Within each domain, participants are asked to record how many days in the previous 7 days and how many minutes on one of those days they spent exercising at each of the three intensities. The metabolic equivalent (MET-min/week) was then calculated for each response using the formula MET value × minutes of vigorous, moderate, or walking intensity x the number of days per week (). The MET value multiplier for walking was 3.3, that for moderate activities was 4, and that for vigorous was 8. The IPAQ Scoring Protocol was followed () to categorise the levels of PA into Active, Minimally Active, and Inactive. The three categories were condensed to those who are physically active and those who are inactive, with the active responses given a value of ‘1’ and the inactive responses given a value of ‘0’. These values were used as the indicator for the PA Behaviour construct in the adapted HAPA model.
2.7. Statistical Analysis
Partial Least Squares Structural Equation Modelling (PLS-SEM) was used in this study. PLS-SEM is a version of structural equation modelling (SEM), which is recommended by () to analyse HAPA variables, and is a statistical technique most often employed in the social sciences, business management, and marketing research to analyse complex relationships among latent constructs (). Unlike covariance-based SEM (CB-SEM), PLS-SEM does not require strict adherence to multivariate normality assumptions, making it suitable for small sample sizes and non-normal data distributions (). One of the primary advantages of PLS-SEM is its ability to handle complex models with numerous latent variables and indicators, making it suitable for exploratory research or theory development. PLS-SEM also allows for the simultaneous assessment of measurement (outer) and structural (inner) models, enabling the evaluation of the reliability and validity of constructs, and particularly the evaluation of the model’s predictive validity (), making it particularly suitable for the analysis of the HAPA-based model used in this study. Of additional importance to the current study is the ability of PLS-SEM to analyse smaller sample sizes than other methods of SEM, though it is equally useful for large datasets (, ).
SmartPLS 4 () was used to perform all model assessments. There are different assessment criteria depending on whether a model is reflective or formative; the HAPA-based model is a reflective model, and therefore, the following evaluations were conducted as recommended by (): 1. reflective measurement (outer) model assessment, a. indicator reliability, b. internal consistency, c. convergent validity, and d. discriminant validity; and 2. structural (inner) model assessment, a. collinearity, b. structural model relationships—significance and relevance, c. explanatory power, and d. predictive power.
2.7.1. Measurement (Outer) Model
It is important to assess the measurement model accurately, as its validity and reliability can impact the accuracy of the structural model assessment; this is particularly true of discriminant validity (; ). Firstly, internal consistency reliability was derived from the relationship between model constructs and their indicators using rho_a (ρA), Cronbach’s alpha (CA), and rho_c (ρC). All three have a recommended threshold of ≥0.7, and values closer to 1.0 indicate greater reliability (). However, a value of over 0.95 is often considered problematic as it may indicate variables are closely related and are measuring the same latent construct (). In a reflective model, a higher value is not considered problematic, as it is desirable for all indicators to reflect the same latent construct. It is worthy to note that there appear to be contradictory arguments in the limited literature about CA, ρA, or ρC and which is the most accurate to report in PLS-SEM, though it does appear that CA is the least favoured. For example, () suggest CA is less ‘precise’ since items are weighted equally, unlike composite reliability (CR) (measured by ρC), where individual indicators are weighted and result in higher CR values. However, it has been suggested these may be too high, resulting in ρA being proposed as a compromise since its values tend to be located between CA and CR (). Acknowledging that there appears to be no definitive conclusion in the literature, all three values are reported in the current study.
Next, indicator reliability was assessed using the outer loading value and a threshold of ≥0.708, which reflects that the value explains 50% of the indicator’s variance (). Any indicators not meeting this threshold should be assessed based on meeting a lower threshold of ≥0.4, and if not meeting the lower threshold, they should be removed, and the PLS Algorithm should be re-run (). Where indicators are between the two thresholds, the CA, CR (ρC), and AVE values should be observed, and only if these values fail to meet their individual thresholds should the indicators be removed (). Convergent validity was assessed through average variance extracted (AVE) for each construct’s indicators. This measures the level to which an indicator correlates with a construct’s other indicators and requires a threshold of 0.5 or higher to confirm that the construct illustrates at least 50% of its indicators’ variance ().
Finally, the last evaluation of the measurement model assesses discriminant validity. Whilst convergent validity evaluates the correlation of all indicators on a construct, discriminant validity assesses the construct to determine whether it is measuring a similar phenomenon to other constructs in the model (). In lay terms, discriminant validity values alert researchers to the possibility that participants are perhaps perplexed by the questionnaire items and that they may not be measuring the phenomenon expected ().
Whilst there have been several metrics used to assess discriminant validity in PLS-SEM, there seems to be some criticism of them in the literature. Assessing cross-loadings appears to have been a popular choice, though it seems out of favour currently, namely, due to its failure to guarantee that constructs are distinct (). Another common metric is ’s () Criterion; however, due to criticisms in the literature that it performs inadequately when construct indicator’s loadings are marginally distinct (), the heterotrait–monotrait ratio of correlations (HTMT) has been proposed as an alternative (; ). The threshold recommended by () is below 0.90 if the model being assessed consists of constructs that are considered to be theoretically alike, whilst, and more appropriately for the model in the current study, values below 0.85 are recommended for constructs that are evidently distinct. Given these recommendations, only HTMT values have been reported in the current study.
2.7.2. Structural (Inner) Model
Unlike the analysis of the measurement model, the assessment of the structural model utilises the same tests whether the model being examined is formative, reflective, or a mix of both (). First, the structural model is assessed for collinearity issues using the variance inflation factor (VIF) metric. The collinearity of the structural model indicates whether the model is experiencing response/method bias, and a VIF value of 3.3 or less indicates no/low collinearity; however, several literature authors have suggested that values between 3.3 and 5.0 are satisfactory (; ).
Significance and relevance are tested next by observing the path coefficient values and the metrics of the t-value and p-value. Firstly, the relationship between constructs in the hypothesis can be described by assessing the path coefficients value. These can range from −1 to +1, and regardless of whether the value is negative or positive, the closer the value is to 1, the stronger the relationship is indicated. The t-value threshold is ≥1.96 as this is significant at the 95% confidence level, indicating the difference between two sample means likely did not occur by chance (). A t-value close to 0 suggests no significant difference. The p-value is also commonly used by researchers to assess significance and test the hypothesis. A threshold value of less than 0.05 is sought, which implies a significant relationship at a 5% level and explains how likely the dataoccurred at random, therefore indicating whether the null hypothesis (H0) or alternative hypothesis (Ha) is true—a value of ≤0.05 indicates evidence against H0. The p-values are categorised from ‘weak/no evidence’ to ‘very strong’ as per the thresholds advised by () (p. 408): >0.10 weak/no evidence (no significance), ≤0.10 moderate (marginally significant), ≤0.05 strong (significant), and ≤0.01 very strong (highly significant). All three of these metrics are not always required when reporting significance/relevance, and it is acknowledged that there is currently considerable debate regarding the usefulness of reporting p-values at the 0.05 level (), so all three metrics have been included here, and in the findings report, to aid study transparency.
Next, the model’s predictive accuracy (explanatory power) is measured; the estimated spread, shape, and biases of the sampling distribution of the population that the study sample is drawn from are represented by the r2 value and range from 0 to 1. There are various thresholds suggested for explanatory power, and which one is used often depends on the subject area. In this study, which aims to predict human behaviour, thresholds of 0.26 (substantial), 0.13 (moderate) and 0.02 (weak), as suggested by (), are used to describe the proportion of variance between variables.
In the final step, f2 and q2 values represent effect size and predictive relevance, respectively. Effect size indicates how practically meaningful the relationship is between variables or groups and provides an assessment of how meaningful the findings are in reality, as opposed to statistical significance (p-value), which indicates the size of effect within a study. A large effect size (≥0.35) suggests the findings have practical significance, whilst a small effect size (≥0.02) indicates little practical significance, and values of less than 0.02 suggest no effect (). The q2 thresholds used are as per those recommended by (): Small Predictive Relevance (≥0.00 to <0.25), Medium Predictive Relevance (≥0.25 to <0.50), and Large Predictive Relevance (≥0.50). All values above zero indicate that the predictive relevance of the endogenous construct is valid.
2.7.3. Model Fit
In contrast to covariance-based SEM (CB-SEM), PLS-SEM does not heavily depend on ‘model fit’ (). Although model fit tests can be performed in SmartPLS, and whilst () provide an overview of the fit tests available in the software, several researchers have implied caution in reporting model-fit values in PLS-SEM (; ). Many suggest that reporting model fit in PLS-SEM has so far been unproven to sufficiently add any value to rigorous model validation, and, furthermore, other tests conducted during validation and reliability testing, such as the HTMT criterion, are likely to provide more plausible model validation/reliability analysis (, ). Moreover, the historically used fit measure—the Goodness of Fit Index—has been shown to fail at distinguishing between valid and invalid models in PLS-SEM () and, consequently, is specifically not recommended by the SmartPLS academic authors (). Thus, the Goodness of Fit index value has not been calculated for the model in the current study; however, the recommendations by () to including multiple model-fit tests in the analysis has been followed, as they suggest that this will encourage transparency and help manage the possibility that each test could produce contradictory results (). It is acknowledged that journals may also request the inclusion of specific tests, and therefore, all SmartPLS SEM fit-test values have been made available in the Section 3 to both satisfy reader curiosity and satisfy the need for study transparency. However, only two have been specifically reported upon, chosen from critical analysis of the literature. The two values specifically discussed and reported are Standardised Room Mean Square Residual (SRMR) and Normed Fit Index (NFI), and these have been specifically chosen as they are the only available tests that require no additional calculations to make an interpretation.
Before model fit thresholds are discussed, it seems prudent to discuss the inclusion of values for both the estimated and saturated models in the findings section of this study. () state, ‘The distinction of estimated and saturated models in PLS-SEM is in its very early stages’ and further research is needed to explain and form recommendations on how these are calculated, utilised, and interpreted. All constructs are assessed for correlation in the saturated model, whilst the estimated model considers model structure by basing its values on a ‘total effect scheme’, making it a less forgiving measure of model fit. () suggest the act of choosing between both versions when reporting model fit in PLS-SEM can be troublesome for researchers as there is little clarity in the literature to guide decision making. Therefore, both have been included in the current study’s findings, though, as already discussed, there is little value in reporting model fit measures in PLS-SEM, and therefore, choosing between the estimated or saturated models appears equally insignificant at this time.
SRMR is an approximate model fit measure, and its threshold is suggested to be ≤0.05 (). A value closer to 0.00 indicates ‘perfect fit’; however, as SRMR values above 0.06 have been reported in models that are correctly specified, () suggest a threshold of ≤0.08 be considered to indicate satisfactory model fit; this is the threshold in the current study (). It should be noted that () question the differences of how SRMR is calculated in CB-SEM compared to PLS-SEM and suggest this may not provide as reliable results in PLS-SEM.
NFI, also known as the Bentler–Bonett index, is another ‘approximate model fit’ measure (). Results range between 0.00 and 1.00, with those closer to 1.00 indicating good model fit. For factor models such as HAPA, a threshold of ≥0.90 is generally considered indicative of good model fit; however NFI highly correlates with sample size and model complexity and, therefore, caution should be taken when reporting the NFI value as ‘good’ or ‘poor’ model fit (; ).
3. Results
3.1. Research Variables
The descriptive analysis of the model measurement indicators is provided in Table S1. Missed responses were treated as the mean value using SmartPLS software Version 4, with outcome expectancy accounting for 75 of the 92 total missing values. The minimum value of each indicator response is 1, and the maximum is 7 for all indicators except PA behaviour (measured by the single indicator PA1), which has a minimum value of 0 and a maximum of 1.
3.2. Measurement (Outer) Model
3.2.1. Internal Consistency Reliability
Cronbach’s alpha and composite reliability values of the constructs are shown in Table 2. All CR (rho_C) values and Cronbach’s alpha values are above 0.7, indicating good internal consistency. All rho_a values are above the threshold of 0.7, indicating good composite reliability.

Table 2.
Internal consistency reliability.
3.2.2. Indicator Reliability
The indicator reliability of the measurement model is shown in Table 3. Upon initially conducting the data analysis in SmartPLS, six indicators (RP2, MSE18, CP1, CP3, CP8, and AC3) were below the minimum threshold of 0.708. However, as recommended by (), since each was above the lower threshold of 0.4, and removing the low indicators resulted in only minor increases in the CA, CR, and AVE values of the relevant construct, all indicators were retained as adequate measures of their latent construct. All other indicator loadings were above the threshold of 0.708, indicating they are a good measurement of their latent construct.

Table 3.
Indicator reliability and convergent validity.
3.2.3. Convergent Validity
The AVE results are shown in Table 3, and all reveal values are above 0.5, confirming all items on each construct have an acceptable level of convergent validity.
3.2.4. Discriminant Validity
Table 4 shows the HTMT criterion values used to calculate discriminant validity. HTMT values are all below the threshold of 0.85, indicating that the measurement model has good discriminant validity.

Table 4.
Discriminant validity—HTMT criterion.
3.3. Structural (Inner) Model
3.3.1. Collinearity
VIF values are reported in Table 5. The results indicate there are no collinearity issues in the structural model; all variables are below 3.3 except for RSE > PA behaviour, which has a VIF value of 3.449. However, this value is less than 5, and although a low collinearity issue is indicated, this is deemed to still be satisfactory ().

Table 5.
Structural model collinearity.
3.3.2. Path Coefficients
The results indicate that six hypotheses are rejected (Table 6); H3 is rejected due to a higher than threshold p-value of 0.083, a below threshold t-statistic of 1.73, and an f2 value under 0.02, indicating outcome expectancies UI has no significant effect on behaviour intention. H7 is rejected due to the p-value of 0.843 being higher than the threshold of 0.05 and the f2 value was less than 0.02, suggesting that behaviour intention has no significant effect on coping planning. H11 (MSE > PA behaviour), H12 (AP > PA behaviour), H13 (CP > PA behaviour), and H14 (RSE > PA behaviour) are also similarly rejected due to their p-values, t-statistic, and f2 values also indicating no significant relationship between the constructs.

Table 6.
Path coefficients/hypothesis testing and effect size.
All remaining hypotheses were accepted due to t-statistics, p-values, and f2 values meeting the stated statistical thresholds. It is noted that the relationships involving maintenance self-efficacy (H8, H9, and H10) are particularly strong and statistically significant; however, the relationships related to PA behaviour (H11, H12, H13, and H14) are mostly not supported, except for action control (H15), which shows a small, but significant, positive effect.
3.3.3. Explanatory Power and Predictive Relevance
Table 7 displays the values of r2, which calculates the structural model’s predictive accuracy and suggests that the explanatory power of CP (0.121), MSE (0.102), and PA behaviour (0.079) constructs are weak. The remaining constructs’ explanatory power indicates substantial predictive accuracy ().

Table 7.
Explanatory power (r2) and predictive relevance (q2).
Values for q2 are also shown in Table 7. All constructs are shown to have small predictive relevance (<0.25), except for BI (0.304), where the predictive relevance of the independent construct by the latent variables is medium (≥0.25 to <0.50).
3.3.4. Model Fit
Given the debatable efficacy of performing model fit measures in PLS-SEM, as previously discussed above, the results of two fit tests are reported upon in Table 8. However, all available results under the fit criteria in SmartPLS are included in Table 8 to aid analysis transparency. Reporting the saturated model values, as suggested by many authors (; ; ), indicates the value for SRMR is 0.059, which is below the threshold of 0.08, indicating good model fit. The NFI value, whilst relatively close to 1 (0.747), does not meet the ≥0.90 threshold, which would suggest the model is not a good fit. These contradictory results are indicative of the lack of value these metrics lend to PLS-SEM, which many researchers have discussed (, ; ; ).

Table 8.
Model fit.
4. Discussion
Encouraging women to start or continue being physically active across their lifespan is crucial if women are to spend less of their longer lives in poor health. In order to improve the effectiveness of PA interventions aimed at women, this study sought to evaluate the validity and reliability of a modified HAPA model for use in predicting PA behaviours among women experiencing UI. To accomplish this, the two-step PLS-SEM process as prescribed in () was followed; step one evaluated the reliability and validity of the modified HAPA model, and step two assessed the model’s predictive capabilities.
Findings from step 1 (the measurement model) indicate that the modified HAPA model demonstrates satisfactory validity and reliability across most constructs. Internal consistency reliability metrics, including Cronbach’s alpha, rho_A, and rho_C values, exceed the recommended thresholds, confirming that the constructs consistently measure their respective latent variables. The high average variance extracted (AVE) values further validate the convergent validity of the model, and the HTMT criterion demonstrates adequate discriminant validity. Together, these results affirm the robustness of the modified HAPA measure in capturing constructs related to PA behaviour in women experiencing UI, and the modified model can therefore be viewed as having good reliability, validity, and consistency.
The step 2 analysis of the structural model found that not all components of the modified model performed as expected. The constructs of action self-efficacy and outcome expectancies were strongly associated with behavioural intention, consistent with previous applications of the HAPA model in other populations. For example, () and () also report both constructs as significant predictors of behaviour intention in their studies examining women’s PA behaviours and compliance behaviour with COVID-19 protocols, respectively. () deduced that action self-efficacy is the strongest predictor of midlife women’s PA intention, and this finding is corroborated in the current study, suggesting that the belief incontinent women have in their own capability to perform PA strongly predicts the formation of intention. In contrast, the outcome expectancy UI construct, which was introduced in this study to address UI-specific barriers, failed to significantly predict behavioural intention. Though it does offer PA practitioners a novel lens to identify and understand UI-related concerns, the findings show that outcome expectancies UI may not be as influential as traditional constructs in driving intention or behaviour, perhaps in part due to the complex nature of the way UI is experienced by women inside and outside of the PA environment. For example, the degree to which UI bothers women is known to correlate with PA levels, but the level of bother appears to be individually subjective, and symptom severity does not appear to be predictive of bother severity. This has been demonstrated in a recent study that discovered almost 50% of their female participants reported that UI symptoms bothered them at least ‘a moderate amount’ but also found that less than 18% reported UI severity as ‘severe’ or ‘very severe’ (), suggesting that not all women who experience moderate or severe UI find it severely or very severely bothersome. The authors of the same study asserted that even women who experience urine loss irregularly or in small amounts can be bothered sufficiently to change their PA behaviours, which introduces to the current study the possibility that overlooked factors may be implicated in the formation of PA intention when considering outcome expectancies through the lens of UI.
Risk perception was found to have a significant correlation with behaviour intention; however, the effect size (f2 = 0.018) was below the minimum threshold of 0.20. These findings appear like those of most PA studies reporting that risk perception does not significantly predict intention (; ; ). () suggests that risk perception is the least influential predictor in forming intention as any influence it has may dissipate prior to the commencement of the intention-forming process (; ). This assertion may be exacerbated in the current study by the way women with UI assess ‘risk’; it is important to note that all four conditions included in the section of the HAPA questionnaire assessing risk perception are known risk factors for physical inactivity, including UI (; ). However, it may be that due to inadequate health messaging, participants have failed to understand that inactivity is also a risk factor for developing UI, and instead perceive the risk to be in performing PA and subsequently leaking, possibly reducing the indicator’s effectiveness and further reducing the influence of risk perception on behaviour intention.
One of the main draws of the HAPA model is that it offers post-intentional mediators to explain the intention–behaviour gap in the form of action planning and coping planning. Though the effect size was larger between maintenance self-efficacy and action planning in the current study, maintenance self-efficacy was found to predict both forms of planning. Comparing these results to the literature has proven problematic as, where they are included in analysis, most PA studies combine action and coping planning into a single ‘planning’ construct, often due to their higher convergent validity. This is in direct contrast to the recommendation made by () that planning be retained as two individual constructs since it is more beneficial when using HAPA to guide intervention design. Of the few PA studies that maintain distinct action and coping planning constructs, studies exploring the relationship between both the planning constructs and maintenance self-efficacy are scant, as confirmed by () in their study assessing the suitability of HAPA to predict PA in obese individuals. Whilst () included both planning constructs in their study, they tested only the relationship between maintenance self-efficacy and coping planning. Nevertheless, the reported findings are reflective of the current study; maintenance self-efficacy positively relates to coping planning ().
Alongside maintenance self-efficacy, behaviour intentions have a highly significant positive relationship with action planning, although the effect size is small. Similar effects have been reported in other PA studies (; ); however, in contrast to these studies, behaviour intention had no influence on coping planning and, in contrast to the specific tenets of HAPA, neither planning construct predicted PA behaviour. Whilst the HAPA model has been widely reported as applicable to individuals of all ages, several studies have reported that the HAPA is particularly well suited to predicting the health behaviours of midlife (over 35 years old) and older adults (). With over 85% of the current study’s participants being categorised in the midlife and older age group (aged 36 years and older), it seems feasible that the analysis findings would resemble previous research utilising this demographic, particularly given that the high prevalence rate of UI reported in the literature would likely mean other studies comprising of this cohort would have included at least some women experiencing UI. However, it appears all constructs may not be suitable for all age groups; there is some evidence in the literature that suggests action planning, particularly in PA interventions, may not be useful for older adults (), though this was not reflected in the current study. Therefore, it may be possible that, given the age demographics of the current study, the older age of the majority of participants may have played some part in these confounding results. Upon reviewing the literature, few PA HAPA studies appear to include age as a mediating factor; however, one study (i.e., ) was found to include the exploration of age differences through regression analysis and reported, in their midlife and older age group, the association between behavioural intentions and PA behaviour decreased significantly when planning was included in the regression. This further suggests that age may have an untested effect on the planning constructs in the current study. It was also surprising that coping planning was not significantly predicted by behaviour intention given the level of planning women have been shown to undertake to manage their UI symptoms when considering participating in PA, such as restricting fluid and bladder voiding prior to exercise as well as making exercise adaptions or avoiding some modes of activity (). In their study on the experiences of women with pelvic floor symptoms playing sport or exercising, () discovered symptoms were managed through ‘meticulous coping strategies’ and that these strategies required planning in advance of the PA taking place. It is likely at least some of these strategies are planned prior to intentions forming and, therefore, not captured by the coping planning indicators. It is also possible that during this early planning, some women are dissuaded from forming intentions or carrying out any further planning due to the effort it takes to become confident the decided upon strategies will successfully manage leaking when they exercise. This may also explain why action planning is predicted by behaviour intention; for those women already in the volitional stage of the behaviour, confidence in the chosen management strategy has likely already been achieved and planning how, where, and when they will exercise takes precedence.
The planning process to avoid leaking during PA may also help explain action control’s relationship with PA behaviour. Few PA studies include the construct of action control; however, it emerged as the only construct to predict PA behaviour, either directly or indirectly, in the current study. Whilst the effect size was small, the positive relationship between action control and PA behaviours was highly significant, suggesting physically active participants were performing high levels of self-monitoring where their PA behaviour, and the quality to which it is being performed, is constantly under review (, ). For women with incontinence who are performing PA, this is likely to include the continual assessment of UI symptoms and the successfulness of carrying out particular activities or moves despite these symptoms. In the previously mentioned study, () also reported that their participants gave coping strategies (e.g., not exercising too far from toilet, carrying extra clothing, and limiting fluids), continuous attention which is in-keeping with the tenets of the coping planning construct, and given that only those participants in the volitional stages were physically active, the ability of action control to predict PA behaviour indicates these UI management strategies are contributing to the ability of women to become and remain physically active.
Overall, the model’s ability to predict PA behaviour was less robust. While behavioural intention was a significant predictor of action planning, its relationship with coping planning was weak, and its direct translation to PA behaviour was limited. Most volitional phase constructs, including coping planning and recovery self-efficacy, did not significantly influence PA behaviour. This points to a potential gap in the modified HAPA model’s ability to fully capture the transition from intention to action in this specific population. Similar findings have been reported in the literature (), with earlier studies suggesting that the failure of volitional factors to predict PA may be due to them becoming less important as PA becomes a habit (). Indeed, habit has been shown to mediate between past and present PA () and may therefore warrant inclusion in future HAPA PA studies that include women experiencing UI.
Lastly, although action self-efficacy predicted behaviour intentions in the motivational phase, and maintenance self-efficacy predicted both planning constructs and recovery self-efficacy in the volitional phase, neither of the volitional phase self-efficacy constructs predicted PA behaviour. This is in direct contrast to the majority of HAPA studies that have overwhelmingly found the self-efficacy constructs to be particularly important in both stages of the HAPA model (). Though it appears rare, similar findings to the current study have been reported in the literature. For example, a study that utilised the HAPA model to predict walking in adults (mean age = 65.5 years) with type 2 diabetes reported action control as the only volitional factor to predict walking behaviour (). It has been suggested that perhaps having multiple types of self-efficacy in the HAPA model is not necessary for some populations, and using a single ‘self-efficacy’ construct may be more useful (; ). Some studies have indeed opted for a single self-efficacy construct, such as (), who took this action after discovering discriminant validity issues between both the volitional constructs. A collinearity analysis conducted whilst assessing the current measurement model suggests no collinearity issues are present. However, it is feasible that participants at different stages of behaviour change may respond differently to these two constructs and perhaps perceive them differently depending on the stage of change they are at. () explains that the justification for differentiating between phase-specific self-efficacy beliefs lies in the fact that throughout the process of health behaviour change, individuals must master different skills, and to do so successfully requires different self-efficacy beliefs. It may, therefore, be that an individual believes themselves capable of performing PA (high action self-efficacy) but feels they are incapable of continuing PA when experiencing a challenge (low maintenance self-efficacy). For women experiencing UI, it may be that self-efficacy beliefs regarding their UI symptoms during exercise may be interfering with this process. For example, a woman may believe herself capable of performing a particular mode of PA and believes she can continue PA long-term despite setbacks and obstacles, resulting in her self-efficacy through all stages being high, yet this is not translated into PA behaviour because the beliefs she has regarding being able to manage any leaks during exercise are not being captured by the current measures and, thus, the self-efficacy constructs fail to predict PA.
This study contributes meaningfully to the understanding of PA behaviours among women experiencing UI through the application of a modified HAPA model in several ways. The use of PLS-SEM to analyse the study data represents a significant methodological strength. PLS-SEM is well-suited to analyse complex models containing multiple latent variables and indicators, particularly in exploratory research or theory development. Unlike covariance-based SEM, PLS-SEM does not impose stringent assumptions regarding multivariate normality, making it particularly appropriate for this study’s sample size and data distribution. This approach also enabled a robust two-step process to evaluate both the measurement and structural models, providing rigorous assessments of reliability, validity, and predictive power.
The study’s inclusion of UI-specific constructs, such as the novel outcome expectancies UI, is another key strength. By adapting the HAPA model to account for UI-related barriers, this research addresses a critical gap in the literature where the impact of UI on PA participation remains underexplored. This novel construct provides a tailored perspective that offers PA practitioners a tool for understanding and identifying concerns specific to women with UI. This study also benefits from its diverse participant sample, which included women aged between 18 and 79 years across various levels of physical activity and UI severity. By not imposing an upper age limit and including women with different experiences of UI, this study enhances the generalisability of its findings to a wider demographic. This inclusivity ensures that the study findings are reflective of the complex and individualised experiences of women with UI. Additionally, this study demonstrates robust measurement model reliability and validity. Internal consistency reliability metrics, including Cronbach’s alpha, rho_A, and rho_C values, exceeded recommended thresholds, confirming that the adapted HAPA constructs reliably measured the intended latent variables. The convergent and discriminant validity tests, particularly the use of the Heterotrait–Monotrait (HTMT) ratio, further support the strength of the measurement model. This methodological rigour enhances confidence in the study’s results. Finally, the rare inclusion of action control as a predictor of PA behaviour provides important insights into the role of self-monitoring and behaviour regulation among women managing UI symptoms during PA. The findings highlight the importance of action control for bridging the gap between intention and behaviour, offering practical implications for intervention development.
In terms of limitations, this study used a self-reported questionnaire to gather the data and is therefore subject to social desirability bias; however, participants were prompted regarding the likelihood of inadvertently overestimating their responses throughout the recruitment and data collection process, with the hope this would reduce any response bias. Secondly, the HAPA questionnaire used to gather data was long and incomplete responses were of concern. To mitigate against this scenario, the questionnaire was split between the motivational and volitional stages of the model. The results suggest this may have been somewhat effective as most missing data occurred with the motivational stage questionnaire, which was completed two weeks ahead of the volitional stage questionnaire. However, by splitting the HAPA questionnaire, participant drop-off occurred in larger numbers than expected. It also may be possible that a change in some participants’ PA behaviours may have occurred between data-gathering stages, possibly altering the observed relationships between motivational and volitional variables.
The insufficient predictive capacity of the modified HAPA model limits its usefulness, particularly in the volitional phase. While behavioural intention significantly predicted action planning, coping planning did not demonstrate a significant relationship with intention, and neither planning construct predicted PA behaviour. This unexpected finding suggests the presence of unmeasured factors that influence the intention–behaviour gap, such as habitual behaviours. Additionally, recovery self-efficacy failed to predict PA, and the overall explanatory power of the model for PA behaviour was weak, as indicated by the low r2 values. These findings suggest that the modified HAPA model, while useful in explaining intentions, may require further refinement to fully capture the complexities of PA behaviours in women with UI.
This study also encountered challenges in the measurement of the outcome expectancies UI construct, which was introduced to reflect UI-specific barriers. Despite its theoretical relevance, outcome expectancies of UI did not significantly predict behavioural intention, raising questions about its sensitivity and ability to capture the subjective experience of UI bother. The complex, individualised nature of how women perceive and respond to UI may require more refined measures that account for variations in symptom severity, bother, and psychological distress. Also, while this study included participants from a wide age range, it did not explore the potential moderating effect of age on the HAPA constructs. Given that age can influence behavioural predictors such as self-efficacy and planning, as suggested in previous research, examining age-related differences could provide further insights into how the model performs across different life stages, and finally, the study’s sampling method may introduce selection bias. The use of convenience sampling through social media and women’s groups may have attracted participants who are already motivated to discuss or address their UI experiences, potentially limiting the generalisability of the findings to women less engaged with PA or UI management. While the sample size was adequate for the analysis, future studies employing randomised sampling methods would improve the external validity of the findings.
5. Conclusions
This research aimed to evaluate the validity and reliability of a modified HAPA model in understanding PA behaviours among women experiencing UI and, to the best of our knowledge, is the first study to do so in this population. The findings contribute valuable insights into the psychological and behavioural determinants of PA, offering a complex understanding of how women perceive, plan, and engage with PA despite the challenges presented by UI. This study provides evidence of both the strengths and limitations of the HAPA model in this specific population, highlighting areas for further exploration, and is one of very few to include all the standard HAPA model constructs.
The results of this study demonstrate that behavioural intention remains a central construct within the motivational phase of the HAPA model. Consistent with previous research, action self-efficacy and outcome expectancies were significant predictors of behavioural intention, reaffirming the importance of individual confidence and positive expectations in the intention-forming process. Specifically, women who believe they are capable of performing PA and anticipate favourable outcomes are more likely to form intentions to be physically active. However, the outcome expectancies—UI construct, introduced in this study to reflect the unique barriers faced by women experiencing UI, failed to predict behavioural intention. This suggests that the complex and individualised nature of UI-related bother may not be adequately captured by current measures of outcome expectancies. Risk perception, while statistically significant, emerged as a relatively weak predictor of behavioural intention, aligning with findings from broader PA studies that highlight its limited influence. ’s () assertion that risk perception exerts minimal impact on intention formation was supported in this study, as participants appeared to perceive risks associated with performing PA, such as leakage, more prominently than risks related to inactivity. This highlights a potential gap in health messaging; women may not fully appreciate the long-term risks of physical inactivity in relation to developing UI.
In the volitional phase, maintenance self-efficacy played a key role, predicting both action and coping planning, thus bridging the gap between intention and volitional behaviours. Behavioural intention significantly predicted action planning, but its influence on coping planning was negligible. This finding contrasts with the HAPA model’s framework, which posits that both forms of planning are integral to transitioning from intention to behaviour. The weak relationship between behavioural intention and coping planning suggests that the substantial effort required to plan UI management strategies may deter some women from progressing to active participation in PA. For those who did engage in PA, action control emerged as the only significant predictor of behaviour. The strong relationship between action control and PA behaviour indicates that women with UI are actively engaged in self-monitoring and continually assess their UI symptoms and the effectiveness of related coping strategies during PA. Participation in the action control process may help explain why some women with severe UI continue to be physically active whilst others with less severe symptoms do not and may, therefore, be an important phenomenon to consider in women’s PA intervention design.
Despite the strengths of the modified HAPA model, its overall ability to predict PA behaviour was limited. Most volitional phase constructs, including coping planning, recovery self-efficacy, and maintenance self-efficacy, failed to significantly influence PA behaviour. This discrepancy suggests a potential exacerbation of the intention–behaviour gap within this population, where intentions and plans do not reliably translate into action. Such findings are consistent with studies reporting that volitional constructs may lose their predictive utility as PA becomes habitual. The complexity of UI-related barriers may further exacerbate this gap, as women may lack confidence in their ability to manage symptoms during exercise, leading to avoidance behaviours. The findings also underscore the importance of habit in understanding PA behaviour. While habit was not explicitly measured in this study, evidence from the literature suggests that habitual PA can mediate the transition from intention to behaviour, particularly as volitional factors diminish in importance over time. Incorporating measures of habit in future HAPA-based studies may enhance the model’s explanatory power and provide a more comprehensive understanding of PA behaviour among women experiencing UI.
This study’s demographic findings further highlight the need for targeted interventions. The majority of participants were midlife and older women, a demographic group known to experience higher rates of UI and lower levels of PA. While the HAPA model is generally applicable across age groups, some constructs, such as action planning, may be less relevant for older adults. Given the age profile of this study’s participants, future research should explore the potential moderating role of age in the HAPA model, particularly regarding planning constructs.
The practical implications of this study are significant for healthcare professionals, policymakers, and PA practitioners. Firstly, interventions aimed at promoting PA among women with UI should prioritise enhancing self-efficacy, particularly action self-efficacy, to build confidence in performing PA despite perceived barriers. Secondly, tailored health messaging is needed to address misconceptions around risk perception, emphasising the long-term health risks of inactivity and by providing information on the benefits of PA on UI development, as well as helping to provide safe strategies for managing UI during PA. Thirdly, interventions should focus on developing action control and self-monitoring skills, as these were shown to significantly predict PA behaviour in this population. Practical coping strategies, such as bladder voiding before exercise, using absorbent products, and signposting help-seeking pathways (such as pelvic health physiotherapy), should be incorporated into intervention designs to reduce the perceived burden of managing UI symptoms.
Additionally, this study highlights the need for further research into the development of UI-specific constructs within health behaviour models. The outcome expectancies—UI construct, while novel, failed to predict behavioural intention, indicating that it may not fully capture the complexities of UI-related barriers. Future research should explore alternative measures that account for the subjective experience of bother and its impact on PA behaviours. Similarly, the role of habit in mediating the intention–behaviour gap warrants further investigation, particularly among midlife and older women, to better understand how PA can be instigated and maintained over time.
From a methodological perspective, this study demonstrated the robustness of the modified HAPA model in terms of reliability and validity, as evidenced by satisfactory internal consistency, convergent validity, and discriminant validity. However, the structural model revealed areas for improvement, particularly in its ability to predict PA behaviour. This highlights the need for ongoing refinement of the HAPA model to ensure its applicability to diverse populations and health behaviours.
This study represents an important step in understanding the PA behaviours of women with UI using an adapted HAPA model. The methodological rigour, inclusion of a novel UI-specific construct, and robust evaluation of the measurement model strengthen this study’s contributions to the field. However, limitations such as the reliance on self-reported measures, limited predictive capacity in the volitional phase, and potential sampling biases highlight areas for future research. Addressing these limitations through longitudinal designs, objective PA measures, and refined constructs will enhance the ability to develop targeted interventions that promote PA participation among women experiencing UI.
Supplementary Materials
The following supporting information can be downloaded at: https://www.mdpi.com/article/10.3390/psycholint7010013/s1, Table S1: Descriptive analysis.
Author Contributions
Conceptualisation, A.J.M.G.; methodology, A.J.M.G.; data analysis, A.J.M.G. and A.A., writing—original draft preparation, A.J.M.G.; writing—review and editing, A.J.M.G. and D.L.; supervision, D.L. All authors have read and agreed to the published version of the manuscript.
Funding
This research was funded by The Carnegie Trust for the Universities of Scotland.
Institutional Review Board Statement
This study was conducted in accordance with the Declaration of Helsinki and approved by the Ethics Committee of Abertay University (protocol code: EMS6106; 8 September 2022).
Informed Consent Statement
Informed consent was obtained from all participants involved in the study.
Data Availability Statement
The data presented in this article are not readily available due to privacy restrictions. Requests to access the datasets can be directed to the first author.
Conflicts of Interest
The authors declare no conflicts of interest.
Abbreviations
The following abbreviations are used in this manuscript:
PA | Physical Activity |
UI | Urinary Incontinence |
HAPA | Health Action Process Approach |
OEUI | Outcome Expectancies Urinary Incontinence |
PIC | Participant Informed Consent |
ASE | Action Self-Efficacy |
OUs | Outcome Expectancies |
RPs | Risk Perceptions |
BIs | Behaviour Intentions |
MSE | Maintenance Self-Efficacy |
AP | Action Planning |
CP | Coping Planning |
RSE | Recovery Self-Efficacy |
AC | Action Control |
IPAQ-SF | International Physical Activity Questionnaire—Short Form |
PLS-SEM | Partial Least Squares Structural Equation Modelling |
SEM | Structural Equation Modelling |
SRMR | Standardised Room Mean Square Residual |
NFI | Normed Fit Index |
MET | Metabolic Equivalent |
VIF | Variance Inflation Factor |
HTMT | Heterotrait–Menotrait Ratio of Correlations |
References
- Aburumman, O. J., Omar, K., Shbail, M. A., & Aldoghan, M. (2022, November 12–13). How to deal with the results of PLS-SEM? [Lecture notes in networks and systems]. International Conference on Business and Technology (pp. 1196–1206), Istanbul, Turkey. [Google Scholar]
- Angulo, J., Assar, M. E., Álvarez-Bustos, A., & Rodríguez-Mañas, L. (2020). Physical activity and exercise: Strategies to manage frailty. Redox Biology, 35, 101513. [Google Scholar] [CrossRef] [PubMed]
- Arbour-Nicitopoulos, K. P., Duncan, M., Remington, G., Cairney, J., & Faulkner, G. E. (2014). Development and reliability testing of a health action process approach inventory for physical activity participation among individuals with schizophrenia. Frontiers in Psychiatry, 5, 68. [Google Scholar] [CrossRef][Green Version]
- Bandura, A. (2004). Health promotion by social cognitive means. Health Education & Behavior, 31(2), 143–164. [Google Scholar]
- Barg, C. J., Latimer, A. E., Pomery, E. A., Rivers, S. E., Rench, T. A., Prapavessis, H., & Salovey, P. (2012). Examining predictors of physical activity among inactive middle-aged women: An application of the health action process approach. Psychology & Health, 27(7), 829–845. [Google Scholar]
- Bösch, V. D., & Inauen, J. (2022). Older adults’ physical activity after lockdown: Testing the health action process approach and the moderating role of fear of COVID-19. Applied Psychology: Health and Well-Being, 15(1), 369–389. [Google Scholar] [CrossRef] [PubMed]
- Braun, V., Clarke, V., Boulton, E., Davey, L., & McEvoy, C. (2021). The online survey as a qualitative research tool. International Journal of Social Research Methodology, 24(6), 641–654. [Google Scholar] [CrossRef]
- Brennand, E., Ruiz-Mirazo, E., Tang, S., Kim-Fine, S., & Calgary Women’s Pelvic Health Research Group. (2018). Urinary leakage during exercise: Problematic activities, adaptive behaviors, and interest in treatment for physically active Canadian women. International Urogynecology Journal, 29(4), 497–503. [Google Scholar] [CrossRef] [PubMed]
- Brown, H. W., Braun, E. J., Wise, M. E., Myers, S., Li, Z., Sampene, E., Jansen, S. M., Moberg, D. P., Mahoney, J. E., & Rogers, R. G. (2019). Small-group, community-member intervention for urinary and bowel incontinence: A randomized controlled trial. Obstetrics & Gynecology, 134(3), 600–610. [Google Scholar]
- Brown, N., & Bowmer, Y. (2019). A comparison of perceived barriers and motivators to physical activity in young and middle-aged women. Women in Sport and Physical Activity Journal, 27(1), 52–59. [Google Scholar] [CrossRef]
- Bull, F. C., Al-Ansari, S. S., Biddle, S., Borodulin, K., Buman, M. P., Cardon, G., Carty, C., Chaput, J.-P., Chastin, S., Chou, R., Dempsey, P. C., DiPietro, L., Ekelund, U., Firth, J., Friedenreich, C. M., Garcia, L., Gichu, M., Jago, R., Katzmarzyk, P. T., … Willumsen, J. F. (2020). World Health Organization 2020 guidelines on physical activity and sedentary behaviour. British Journal of Sports Medicine, 54(24), 1451–1462. [Google Scholar] [CrossRef] [PubMed]
- Campbell, K. G., Batt, M. E., & Drummond, A. (2023). Prevalence of pelvic floor dysfunction in recreational athletes: A cross-sectional survey. International Urogynecology Journal, 34(10), 2429–2437. [Google Scholar] [CrossRef]
- Cheung, G. W., Cooper-Thomas, H. D., Lau, R. S., & Wang, L. C. (2023). Reporting reliability, convergent and discriminant validity with structural equation modeling: A review and best-practice recommendations. Asia Pacific Journal of Management, 41(2), 745–783. [Google Scholar] [CrossRef]
- Cohen, J. (1988). Statistical power analysis for the behavioral sciences. Erlbaum. [Google Scholar]
- Craciun, C., Schüz, N., Lippke, S., & Schwarzer, R. (2012). A mediator model of sunscreen use: A longitudinal analysis of social-cognitive predictors and mediators. International Journal of Behavioral Medicine, 19(1), 65–72. [Google Scholar] [CrossRef]
- Craig, C. L., Marshall, A. L., Sjostrom, M., Bauman, A. E., Booth, M. L., Ainsworth, B. E., Pratt, M., Ekelund, U., Yngve, A., Sallis, J. F., & Oja, P. (2003). International physical activity questionnaire; 12-country reliability and validity. Medicine & Science in Sports & Exercise, 35(8), 1381–1395. [Google Scholar]
- Crawford, D., Terry, R., Ciro, C., Sisson, S. B., & Dionne, C. P. (2018). Examining the health action process approach for predicting physical activity behavior in adults with back pain. Health Behavior Research, 1(2), 6. [Google Scholar] [CrossRef]
- Dakic, J., Cook, J., Hay-Smith, J., Lin, K.-Y., & Frawley, H. (2021a). Pelvic floor disorders stop women exercising: A survey of 4556 symptomatic women. Journal of Science and Medicine in Sport, 24(12), 1211–1217. [Google Scholar] [CrossRef] [PubMed]
- Dakic, J., Hay-Smith, J., Cook, J., Lin, K.-Y., Calo, M., & Frawley, H. (2021b). Effect of pelvic floor symptoms on women’s participation in exercise: A mixed-methods systematic review with meta-analysis. Journal of Orthopaedic & Sports Physical Therapy, 51(7), 345–361. [Google Scholar]
- Dakic, J., Hay-Smith, J., Lin, K.-Y., Cook, J., & Frawley, H. C. (2023). Experience of playing sport or exercising for women with pelvic floor symptoms: A qualitative study. Sports Medicine—Open, 9(1), 25. [Google Scholar] [CrossRef]
- Dash, G., & Paul, J. (2021). CB-SEM vs. PLS-SEM methods for research in social sciences and technology forecasting. Technological Forecasting and Social Change, 173, 121092. [Google Scholar] [CrossRef]
- Dijkstra, T. K., & Henseler, J. (2015). Consistent partial least squares path modeling. MIS Quarterly, 39(2), 297–316. [Google Scholar] [CrossRef]
- Di Leo, G., & Sardanelli, F. (2020). Statistical significance: P value, 0.05 threshold, and applications to radiomics—Reasons for a conservative approach. European Radiology Experimental, 4(1), 18. [Google Scholar] [CrossRef]
- Edwards, P. J., Roberts, I., Clarke, M. J., DiGuiseppi, C., Woolf, B., & Perkins, C. (2023). Methods to increase response to postal and electronic questionnaires. Cochrane Database of Systematic Reviews, 2023(11), MR000008. [Google Scholar] [CrossRef]
- Faleiro, D. J. A., Menezes, E. C., Capeletto, E., Fank, F., Porto, R. M., & Mazo, G. Z. (2019). Association of physical activity with urinary incontinence in older women: A systematic review. Journal of Aging and Physical Activity, 27(6), 906–913. [Google Scholar] [CrossRef] [PubMed]
- Farrell, A. M. (2010). Insufficient discriminant validity: A comment on Bove, Pervan, Beatty, and Shiu (2009). Journal of Business Research, 63(3), 324–327. [Google Scholar] [CrossRef]
- Fok, C. S., Gotlieb, R., & Nakib, N. (2022). Epidemiology, definitions, and cost of incontinence in women, female urinary incontinence (pp. 3–17). Springer International Publishing. [Google Scholar]
- Fornell, C., & Larcker, D. F. (1981). Evaluating structural equation models with unobservable variables and measurement error. Journal of Marketing Research, 18, 39–50. [Google Scholar] [CrossRef]
- Gajewski, J. B., Schurch, B., Hamid, R., Averbeck, M., Sakakibara, R., Agrò, E. F., Dickinson, T., Payne, C. K., Drake, M. J., & Haylen, B. T. (2018). An International Continence Society (ICS) report on the terminology for adult neurogenic lower urinary tract dysfunction (ANLUTD). Neurourology and Urodynamics, 37(3), 1152–1161. [Google Scholar] [CrossRef]
- Godoy-Izquierdo, D., Lara-Moreno, R., Ogallar-Blanco, A. I., González, J., de Teresa, C., & Mendoza, N. (2023a). Applying the Health Action Process Approach to lifestyle changes in women at postmenopause: The case of an exercise program for health promotion. Maturitas, 173, 39. [Google Scholar] [CrossRef]
- Godoy-Izquierdo, D., Lara-Moreno, R., Ogallar-Blanco, A. I., González, J., de Teresa, C., & Mendoza, N. (2023b). The AHAWOMEN project: Study protocol of a multi-design research for exploring HAPA predictors of exercise in postmenopausal women. BMC Psychology, 11(1), 204. [Google Scholar] [CrossRef]
- Hair, J. F., Jr., Hult, G. T. M., Ringle, C. M., & Sarstedt, M. (2022). A primer on Partial Least Squares Structural Equation Modeling (PLS-SEM) (3rd ed.). SAGE. [Google Scholar]
- Hair, J. F., Jr., Matthews, L. M., Matthews, R. L., & Sarstedt, M. (2017). PLS-SEM or CB-SEM: Updated guidelines on which method to use. International Journal of Multivariate Data Analysis, 1(2), 107. [Google Scholar] [CrossRef]
- Hair, J. F., Jr., Risher, J. J., Sarstedt, M., & Ringle, C. M. (2019a). When to use and how to report the results of PLS-SEM. European Business Review, 31(1), 2–24. [Google Scholar] [CrossRef]
- Hair, J. F., Jr., Sarstedt, M., & Ringle, C. M. (2019b). Rethinking some of the rethinking of partial least squares. European Journal of Marketing, 53(4), 566–584. [Google Scholar] [CrossRef]
- Hair, J. F., Jr., Sarstedt, M., Ringle, C. M., & Gudergan, S. P. (2018). Advanced issues in partial least squares structural equation modeling. SAGE Publications Ltd. [Google Scholar]
- Hankonen, N., Absetz, P., Ghisletta, P., Renner, B., & Uutela, A. (2010). Gender differences in social cognitive determinants of exercise adoption. Psychology & Health, 25(1), 55–69. [Google Scholar]
- Henseler, J., Hubona, G., & Ray, P. A. (2017). Partial least squares path modeling: Updated guidelines. In H. Latan, & R. Noonan (Eds.), Partial least squares path modeling (pp. 19–39). Springer. [Google Scholar]
- Henseler, J., Ringle, C. M., & Sarstedt, M. (2015). A new criterion for assessing discriminant validity in variance-based structural equation modeling. Journal of the Academy of Marketing Science, 43(1), 115–135. [Google Scholar] [CrossRef]
- Henseler, J., & Sarstedt, M. (2013). Goodness-of-fit indices for partial least squares path modeling. Computational Statistics, 28(2), 565–580. [Google Scholar] [CrossRef]
- Herbert, P. (2022). Promoting exercise in older people to support healthy ageing. Nursing Standard, 37(4), 46–50. [Google Scholar] [CrossRef] [PubMed]
- Hu, L.-T., & Bentler, P. M. (1999). Cutoff criteria for fit indexes in covariance structure analysis: Conventional criteria versus new alternatives. Structural Equation Modeling, 6(1), 1–55. [Google Scholar] [CrossRef]
- IPAQ. (2005). Guidelines for data processing and analysis of the International Physical Activity Questionnaire (IPAQ). IPAQ. [Google Scholar]
- James, S.-N., Chiou, Y.-J., Fatih, N., Needham, L. P., Schott, J. M., & Richards, M. (2023). Timing of physical activity across adulthood on later-life cognition: 30 years follow-up in the 1946 British birth cohort. Journal of Neurology, Neurosurgery & Psychiatry, 94(5), 349–356. [Google Scholar]
- Johnson, B. T., & Acabchuk, R. L. (2018). What are the keys to a longer, happier life? Answers from five decades of health psychology research. Social Science & Medicine, 196, 218–226. [Google Scholar]
- Kim, J. H., Jeon, H. S., YI, C. H., & Kim, Y. J. (2022). Factors influencing physical activity on quality of life in urinary incontinence. Archives of Physical Medicine and Rehabilitation, 103(3), e33. [Google Scholar] [CrossRef]
- Kock, N. (2017). Common method bias: A full collinearity assessment method for PLS-SEM. In H. Latan, & R. Noonan (Eds.), Partial least squares path modeling (pp. 245–257). Springer. [Google Scholar]
- Kono, S., & Sato, M. (2023). The potentials of partial least squares structural equation modeling (PLS-SEM) in leisure research. Journal of Leisure Research, 54(3), 309–329. [Google Scholar] [CrossRef]
- Lamerton, T. J., Gregore, M., Mielke, I., & Brown, W. J. (2021). Urinary incontinence, body mass index, and physical activity in young women. American Journal of Obstetrics & Gynecology, 225(2), 164-e1. [Google Scholar]
- Luszczynska, A., & Schwarzer, R. (2003). Planning and self-efficacy in the adoption and maintenance of breast self-examination: A longitudinal study on self-regulatory cognitions. Psychology & Health, 18(1), 93–108. [Google Scholar]
- Malik, K., Amir, N., Kusumawardhani, A. A. A. A., Lukman, P. R., Karnovinanda, R., Melisa, L., Dewi, L. P., & Lasmono, A. (2022). Health Action Process Approach (HAPA) as a framework to Understand compliance issues with health protocols among people undergoing isolation at emergency hospital for COVID-19 Wisma Atlet Kemayoran and RSCM Kiara Ultimate Jakarta Indonesia. Frontiers in Psychiatry, 13, 871448. [Google Scholar] [CrossRef]
- Namadian, M., Presseau, J., Watson, M. C., Bond, C. M., & Sniehotta, F. F. (2016). Motivational, volitional and multiple goal predictors of walking in people with type 2 diabetes. Psychology of Sport and Exercise, 26, 83–93. [Google Scholar] [CrossRef]
- NHS. (2023). Overview: Urinary incontinence. Available online: https://www.nhs.uk/conditions/urinary-incontinence/ (accessed on 18 June 2024).
- Parschau, L., Barz, M., Richert, J., Knoll, N., Lippke, S., & Schwarzer, R. (2014). Physical activity among adults with obesity: Testing the health action process approach. Rehabilitation Psychology, 59(1), 42–49. [Google Scholar] [CrossRef] [PubMed]
- Pedersen, M. R. L., Hansen, A. F., & Elmose-Østerlund, K. (2021). Motives and barriers related to physical activity and sport across social backgrounds: Implications for health promotion. International Journal of Environmental Research and Public Health, 18(11), 5810. [Google Scholar] [CrossRef] [PubMed]
- Peinado-Molina, R. A., Martínez-Vázquez, S., Hernández-Martínez, A., & Martínez-Galiano, J. M. (2023). Impact and influence of urinary incontinence on physical activity levels. European Urology Open Science, 55, 50–58. [Google Scholar] [CrossRef]
- Renner, B., Spivak, Y., Kwon, S., & Schwarzer, R. (2007). Does age make a difference? predicting physical activity of South Koreans. Psychology and Aging, 22(3), 482–493. [Google Scholar] [CrossRef] [PubMed]
- Rhodes, R. E., & de Bruijn, G.-J. (2010). Automatic and motivational correlates of physical activity: Does intensity moderate the relationship? Behavioral Medicine, 36(2), 44–52. [Google Scholar] [CrossRef]
- Ringle, C. M., Sarstedt, M., Sinkovics, N., & Sinkovics, R. R. (2023). A perspective on using Partial Least Squares Structural Equation Modelling in data articles. Data in Brief, 48, 109074. [Google Scholar] [CrossRef] [PubMed]
- Ringle, C. M., Wende, S., & Becker, J.-M. (2024a). Model fit measures in SmartPLS. Available online: https://www.smartpls.com/documentation/algorithms-and-techniques/model-fit/ (accessed on 14 March 2024).
- Ringle, C. M., Wende, S., & Becker, J.-M. (2024b). SmartPLS 4, bonningstedt. Available online: https://www.smartpls.com (accessed on 14 March 2024).
- Schuberth, F., Rademaker, M. E., & Henseler, J. (2022). Assessing the overall fit of composite models estimated by partial least squares path modeling. European Journal of Marketing, 57(6), 1678–1702. [Google Scholar] [CrossRef]
- Schwarzer, R. (2008). Modeling health behavior change: How to predict and modify the adoption and maintenance of health behaviors. Applied Psychology, 57(1), 1–29. [Google Scholar] [CrossRef]
- Schwarzer, R. (2016). Health Action Process Approach (HAPA) as a theoretical framework to understand behavior change. Actualidades en Psicología, 30(121), 119–130. [Google Scholar] [CrossRef]
- Schwarzer, R., & Hamilton, K. (2020). Changing behavior using the health action process approach. In M. Hagger, L. D. Cameron, K. Hamilton, N. Hankonen, & T. Lintunen (Eds.), The handbook of behavior change (pp. 89–103). Cambridge University Press. [Google Scholar]
- Schwarzer, R., Lippke, S., & Luszczynska, A. (2011). Mechanisms of health behavior change in persons with chronic illness or disability: The Health Action Process Approach (HAPA). Rehabilitation Psychology, 56(3), 161–170. [Google Scholar] [CrossRef] [PubMed]
- Schwarzer, R., & Luszczynska, A. (2008). How to overcome health-compromising behaviors: The health action process approach. European Psychologist, 13(2), 141–151. [Google Scholar] [CrossRef]
- Schwarzer, R., Schüz, B., Ziegelmann, J. P., Lippke, S., Luszczynska, A., & Scholz, U. (2007). Adoption and maintenance of four health behaviors: Theory-guided longitudinal studies on dental flossing, seat belt use, dietary behavior, and physical activity. Annals of Behavioral Medicine, 33(2), 156–166. [Google Scholar] [CrossRef]
- Schwarzer, R., Sniehotta, F. F., Lippke, S., Luszczynska, A., Schüz, U. S. B., Wegner, M., & Ziegelmann, J. P. (2003). On the assessment and analysis of variables in the health action process approach conducting an investigation. Freie Universität. [Google Scholar]
- Sequeira, M., Pereira, C., & Alvarez, M.-J. (2023). Predicting physical activity in survivors of breast cancer: The health action process approach at the intrapersonal level. International Journal of Behavioral Medicine, 30(6), 777–789. [Google Scholar] [CrossRef]
- Silva-Smith, A. L., Hanson, C. L., Neubeck, L., Rowat, A., & McHale, S. (2024). Physical activity interventions framed by the health action process approach for adults with long-term conditions: A scoping review. International Journal of Behavioral Medicine, 31(6), 987–1017. [Google Scholar] [PubMed]
- Taber, K. S. (2018). The use of Cronbach’s alpha when developing and reporting research instruments in science education. Research in Science Education, 48(6), 1273–1296. [Google Scholar] [CrossRef]
- Tang, C., Raat, H., Yan, M., Zhang, Q., Li, K., Jiang, M., Tang, W., Chen, J., Zhao, Y., & Liu, Q. (2021). Application of the health action process approach model for reducing excessive internet use behaviors among rural adolescents in China: A school-based intervention pilot study. BMC Public Health, 21(1), 986. [Google Scholar] [CrossRef]
- Tummers, S. C. M. W., Hommersom, A., Lechner, L., Bemelmans, R., & Bolman, C. A. W. (2022). Determinants of physical activity behaviour change in (online) interventions, and gender-specific differences: A Bayesian network model. International Journal of Behavioral Nutrition and Physical Activity, 19(1), 155. [Google Scholar] [CrossRef] [PubMed]
- van Bree, R. J. H., van Stralen, M. M., Mudde, A. N., Bolman, C., de Vries, H., & Lechner, L. (2015). Habit as mediator of the relationship between prior and later physical activity: A longitudinal study in older adults. Psychology of Sport and Exercise, 19, 95–102. [Google Scholar] [CrossRef]
- Warner, L. M., Wolff, J. K., Ziegelmann, J. P., Schwarzer, R., & Wurm, S. (2016). Revisiting self-regulatory techniques to promote physical activity in older adults: Null-findings from a randomised controlled trial. Psychology & Health, 31(10), 1145–1165. [Google Scholar]
- Weiss, N. A. (2017). Introductory statistics—Global edition (10th ed.). Pearson Education Limited. [Google Scholar]
- World Health Organization. (2020). World Health Organization guidelines on physical activity and sedentary behavior. World Health Organization. [Google Scholar]
- Zhang, C.-Q., Zhang, R., Schwarzer, R., & Hagger, M. S. (2019). A Meta-analysis of the health action process approach. Health Psychology, 38(7), 623–637. [Google Scholar] [CrossRef]
Disclaimer/Publisher’s Note: The statements, opinions and data contained in all publications are solely those of the individual author(s) and contributor(s) and not of MDPI and/or the editor(s). MDPI and/or the editor(s) disclaim responsibility for any injury to people or property resulting from any ideas, methods, instructions or products referred to in the content. |
© 2025 by the authors. Licensee MDPI, Basel, Switzerland. This article is an open access article distributed under the terms and conditions of the Creative Commons Attribution (CC BY) license (https://creativecommons.org/licenses/by/4.0/).