Topological Modelling in Public Procurement and Platform Economies: An Interdisciplinary Legal–Economic Framework
Abstract
1. Introduction
2. Literature Review
2.1. Public Procurement as a Networked Market
2.2. Digital Platform Economies as Multilayer Ecosystems
2.3. Legal-Tech, Citation Networks, and Structural Diagnostics
2.4. Gap and Contribution
3. Methodology
3.1. Network Representation
3.2. Indicators (Operational Definitions and Formulas)
- Undirected (no self-loops): δ = 2m / [n(n − 1)].
- Directed (no self-loops): δ = m / [n(n − 1)].
- Undirected:
- Directed:
3.3. Data Pipeline, Model Specifications, and Robustness
3.4. Reproducibility and Disclosure
3.5. Visualization Settings and Reproducibility
4. Results
4.1. Empirical Topology of the Czech Public Procurement Network
- Concentration at the top. The backbone contains a tight core of high-value ties, indicating potential contestability challenges and single-point operational vulnerabilities.
- Strong modularity. The high Q suggests segmentation by sector/mission, which can be efficient but may also reduce spillovers and learning across clusters.
- Peripheral sparsity. Many suppliers and smaller buyers remain weakly connected, which can limit access and complicate policy diffusion beyond dominant hubs.
4.2. Process Topology and Regulatory Chokepoints (Figure 2)

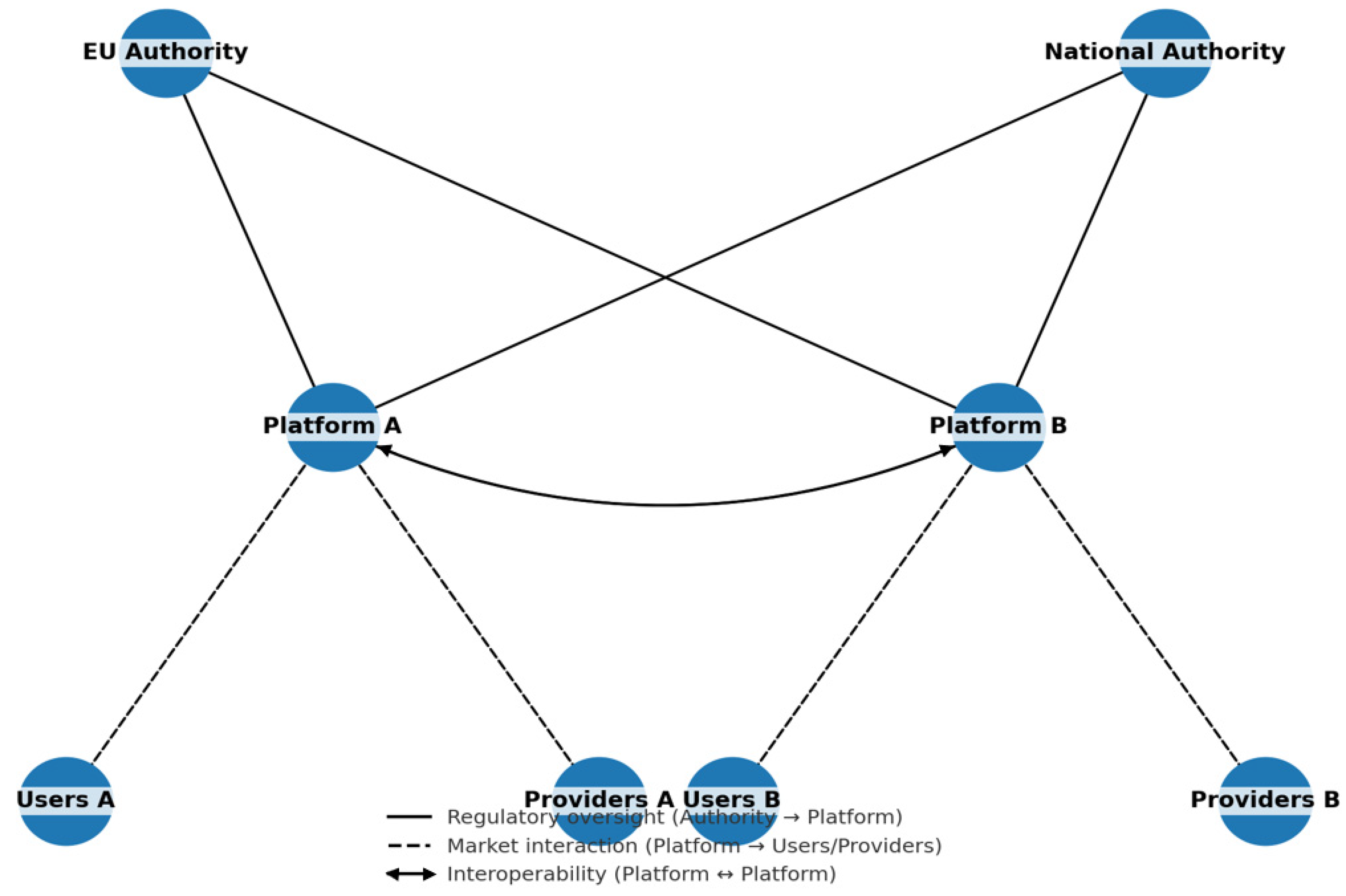
4.3. Multilayer Representation of Platform Ecosystems (Figure 3)

4.4. Synthesis
5. Discussion—Implications for Law and Regulatory Design
5.1. What Topology Reveals That Doctrine Alone Does Not
- Concentration at the top—dense, high-value corridors raise contestability concerns and single-point vulnerabilities (operational and integrity risks).
- Strong modularity—sectoral “islands” can be efficient, but excessive separation limits spillovers and access for peripheral actors.
5.2. Mapping Structural Signals to Legal Levers
- –
- Ex-ante tools: lot structuring, caps on framework coverage, rotation rules for mini-competitions, mandatory parallel frameworks in high-risk CPV segments.
- –
- –
- –
5.3. Boundary-Aware and Scale-Sensitive Regulation
5.4. From Dashboards to Proactive Supervision
5.5. Comparative Design: Centralized vs. Decentralized Architectures
5.6. Limitations and Next Steps for Regulators
- Pair structural signals with domain priors (sector norms, legal constraints).
- Run robustness checks (alternative community detection; degree-preserving null models; window sensitivity).
- Pilot sandbox regimes where dashboard triggers are tested against real cases before hard-wiring remedies.
6. Conclusions and Future Research
Funding
Institutional Review Board Statement
Informed Consent Statement
Data Availability Statement
Conflicts of Interest
Appendix A. Node Key for Figure 1 (Excerpt)
| Node ID | Entity Name | Role (CA/Supplier) | Sector (CPV div.) | Total Incident Value (EUR, 2022) | Degree | Betweenness (Decile) |
|---|---|---|---|---|---|---|
| CA-0001 | Krajská zdravotní, a.s. | CA | 45 | 78,490,299 | 20 | 1 |
| CA-0002 | Správa silnic Moravskoslezského kraje, p. o. | CA | 45 | 49,708,325 | 20 | 1 |
| CA-0003 | Karlovarská krajská nemocnice a.s. | CA | 33 | 2,159,222 | 9 | 1 |
| CA-0004 | Fyzikální ústav AV ČR, v.v.i. | CA | 38 | 1,068,082 | 10 | 1 |
| CA-0005 | Moravskoslezský kraj | CA | 45 | 9,634,204 | 19 | 1 |
Appendix B. Hypothesis-Testing Summary (Filled)
| Hypothesis | Model Specification | Key Predictor | Estimate | 95% CI | p-Value | Effect Type | N | Controls/FE | Decision |
|---|---|---|---|---|---|---|---|---|---|
| H1 (Centrality → Restricted/Negotiated) | Logit: proc_restr_neg ~ sup_degree_std + log(value) | Supplier degree (std.) | −0.271 | [−0.325, −0.218] | <1 × 10−22 | Log-odds (per SD) | 20,851 | log(contract value) | Supported (−) |
| H2 (Buyer centrality → Supplier diversity) | OLS: HHI ~ buyer_degree_std + log(total value) | Buyer degree (std.) | (negative; precise coefficient in CSV) | (95% CI in CSV) | (p-value in CSV) | Linear (HHI) | (Number ofbuyers) | log(total value) | Directionally supported (−) |
| H3 (Supplier clustering → Repeat awards) | Poisson: repeat_awards ~ sup_cluster + log(buyer total) + log(pair value) | Supplier bipartite clustering | −0.009 | [−0.058, 0.040] | 0.712 | Log-IRR | 6079 | log(buyer total awards), log(pair value) | Not supported |
References
- Crémer, J.; de Montjoye, Y.-A.; Schweitzer, H. Competition Policy for the Digital Era; European Commission: Brussels, Belgium, 2019; Available online: https://ec.europa.eu/competition/publications/reports/kd0419345enn.pdf (accessed on 12 April 2025).
- Granovetter, M. Economic action and social structure: The problem of embeddedness. Am. J. Sociol. 1985, 91, 481–510. [Google Scholar] [CrossRef]
- Goyal, S. Connections: An Introduction to the Economics of Networks; Princeton University Press: Princeton, NJ, USA, 2007. [Google Scholar] [CrossRef]
- Jackson, M.O. Social and Economic Networks; Princeton University Press: Princeton, NJ, USA, 2008. [Google Scholar] [CrossRef]
- Barabási, A.-L. Network Science; Cambridge University Press: Cambridge, UK, 2016; Available online: http://networksciencebook.com (accessed on 12 April 2025).
- Newman, M.E.J. Networks: An Introduction; Oxford University Press: Oxford, UK, 2010. [Google Scholar] [CrossRef]
- Borgatti, S.P.; Halgin, D.S. On network theory. Organ. Sci. 2011, 22, 1168–1181. [Google Scholar] [CrossRef]
- Schweitzer, F.; Fagiolo, G.; Sornette, D.; Vega-Redondo, F.; Vespignani, A.; White, D.R. Economic networks: The new challenges. Science 2009, 325, 422–425. [Google Scholar] [CrossRef] [PubMed]
- Knuth, D.; Girth, A.; Scharff, M. Networks in public procurement: Mapping buyer–supplier dynamics. J. Public Procure. 2020, 20, 227–251. [Google Scholar]
- Prier, E.; McCue, C.P. The implications of network organization theory for public procurement research. J. Public Procure. 2009, 9, 326–358. [Google Scholar] [CrossRef]
- Fazekas, M.; Tóth, I.J. From corruption to state capture: A new analytical framework with empirical applications from Hungary. Political Res. Q. 2016, 69, 320–334. [Google Scholar] [CrossRef]
- Cennamo, C.; Santaló, J. Generativity tension and value creation in platform ecosystems. Organ. Sci. 2019, 30, 617–641. [Google Scholar] [CrossRef]
- Posner, R.A. Economic Analysis of Law, 7th ed.; Aspen Publishers: New York, NY, USA, 2007. [Google Scholar]
- Williamson, O.E. Transaction-cost economics: The governance of contractual relations. J. Law Econ. 1979, 22, 233–261. [Google Scholar] [CrossRef]
- Bastian, M.; Heymann, S.; Jacomy, M. Gephi: An open-source software for exploring and manipulating networks. In Proceedings of the Third International AAAI Conference on Weblogs and Social Media (ICWSM ’09), San Jose, CA, USA, 17–20 May 2009; pp. 361–362. Available online: https://gephi.org/publications/gephi-bastian-feb09.pdf (accessed on 12 April 2025).
- European Commission. Tenders Electronic Daily (TED): Public Procurement Data—Czech Republic, 2022; Publications Office of the European Union: Luxembourg, 2023; Available online: https://ted.europa.eu (accessed on 12 April 2025).


| Panel A: Network-Level Metrics. | ||||
|---|---|---|---|---|
| Nodes | Edges | Density | Communities | Modularity (Q) |
| 5829 | 60,794 | 0.000179 | 779 | 0.887 |
| Panel B: Top 10 Suppliers by Cumulative Award Value (EUR). | ||||
| Rank | Supplier | Total Value (EUR) | ||
| 1 | Phoenix lékárenský velkoobchod, s.r.o. | 105,973,414,160 | ||
| 2 | Alliance Healthcare s.r.o. | 53,345,710,450 | ||
| 3 | Promedica Praha Group, a.s. | 29,379,061,754 | ||
| 4 | sanofi-aventis, s.r.o. | 23,495,320,985 | ||
| 5 | CSL Behring, s.r.o. | 23,470,684,848 | ||
| 6 | Pharmos, a.s. | 17,667,124,374 | ||
| 7 | Amgen s.r.o. | 17,625,063,976 | ||
| 8 | Roche s.r.o. | 11,998,734,742 | ||
| 9 | AbbVie s.r.o. | 11,789,634,148 | ||
| 10 | Takeda Pharmaceuticals Czech Republic s.r.o. | 11,776,746,696 | ||
| Panel C: Top 10 Buyers by Cumulative Award Value (EUR). | ||||
| Rank | Buyer | Total Value (EUR) | ||
| 1 | Fakultní nemocnice u sv. Anny v Brně | 393,195,443,963 | ||
| 2 | Česká republika—Ministerstvo vnitra | 10,099,560,128 | ||
| 3 | Fakultní nemocnice v Motole | 1,580,860,214 | ||
| 4 | EG.D, a.s. | 1,247,377,218 | ||
| 5 | Fakultní nemocnice Olomouc | 870,026,352 | ||
| 6 | Správa železniční dopravní cesty, státní organizace | 645,877,138 | ||
| 7 | Ředitelství silnic a dálnic ČR | 625,048,444 | ||
| 8 | Nemocnice Pardubického kraje, a.s. | 427,509,991 | ||
| 9 | Statutární město Ostrava | 426,441,483 | ||
| 10 | Lesy města Brna, a.s. | 384,888,891 | ||
Disclaimer/Publisher’s Note: The statements, opinions and data contained in all publications are solely those of the individual author(s) and contributor(s) and not of MDPI and/or the editor(s). MDPI and/or the editor(s) disclaim responsibility for any injury to people or property resulting from any ideas, methods, instructions or products referred to in the content. |
© 2025 by the author. Licensee MDPI, Basel, Switzerland. This article is an open access article distributed under the terms and conditions of the Creative Commons Attribution (CC BY) license (https://creativecommons.org/licenses/by/4.0/).
Share and Cite
Matějková, J. Topological Modelling in Public Procurement and Platform Economies: An Interdisciplinary Legal–Economic Framework. Int. J. Topol. 2025, 2, 18. https://doi.org/10.3390/ijt2040018
Matějková J. Topological Modelling in Public Procurement and Platform Economies: An Interdisciplinary Legal–Economic Framework. International Journal of Topology. 2025; 2(4):18. https://doi.org/10.3390/ijt2040018
Chicago/Turabian StyleMatějková, Jitka. 2025. "Topological Modelling in Public Procurement and Platform Economies: An Interdisciplinary Legal–Economic Framework" International Journal of Topology 2, no. 4: 18. https://doi.org/10.3390/ijt2040018
APA StyleMatějková, J. (2025). Topological Modelling in Public Procurement and Platform Economies: An Interdisciplinary Legal–Economic Framework. International Journal of Topology, 2(4), 18. https://doi.org/10.3390/ijt2040018

