Antiprotozoal Activity and Cytotoxicity Screening of Lippia adoensis (Hochst.) Extracts: Growth Inhibition of Plasmodium, Leishmania, and Trypanosoma Parasites
Abstract
1. Introduction
2. Materials and Methods
2.1. Plant Material
2.1.1. Plant Collection and Identification
2.1.2. Plant Extraction
2.2. In Vitro Antiparasitic Activity of Lippia adoensis Extracts
2.2.1. In Vitro Antiplasmodial Test
a. Plasmodium falciparum Culture and Maintenance
b. In Vitro Assay on P. falciparum
2.2.2. Antileishmanial Screening
a. Parasite Culture and Maintenance
b. Inhibitory Assay Against L. donovani Promastigotes
2.2.3. Antitrypanosomal Screening
a. Parasite Growth Conditions
b. Inhibition Test Against Trypanosoma brucei Brucei
2.3. Cytotoxicity Assay
2.3.1. Maintenance of Mammalian Cells
2.3.2. Cytotoxic Effect of Extracts
2.3.3. Buildout of Feature-Based Molecular Networking
2.3.4. In Vitro Phytochemical Screening
a. Liebermann–Burchard Test
b. Molisch Assay
c. Ferric Chloride (FeCl3) Test
d. Dragendorff Test
2.4. Statistical Analysis
3. Results
3.1. Antiparasitic Tests
3.1.1. Antiplasmodial Effect
3.1.2. Antileishmanial Activity
3.1.3. Antitrypanosomal Role
3.2. Cytotoxicity Test
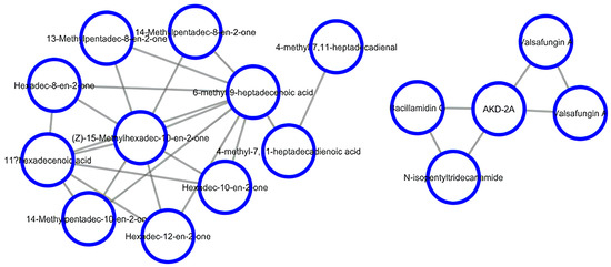
3.3. Development of Molecular Networking
3.4. Phytochemical Analysis
4. Discussion
5. Limitations and Perspectives
6. Conclusions
Author Contributions
Funding
Institutional Review Board Statement
Informed Consent Statement
Data Availability Statement
Acknowledgments
Conflicts of Interest
References
- The World Health Organization (WHO). Neglected Tropical Diseases. 2023. Available online: https://www.who.int/news-room/questions-and-answers/item/neglected-tropical-diseases (accessed on 5 April 2024).
- Tchatat Tali, M.B.; Pone Kamdem, B.; Tchouankeu, J.C.; Boyom, F.F. Current developments on the antimalarial, antileishmanial, and antitrypanosomal potential and mechanisms of action of Terminalia spp. S. Afr. J. Bot. 2023, 156, 309–333. [Google Scholar] [CrossRef]
- Yang, D.; He, Y.; Wu, B.; Deng, Y.; Li, M.; Yang, Q.; Huang, L.; Cao, Y.; Liu, Y. Drinking water and sanitation conditions are associated with the risk of malaria among children under five years old in sub-Saharan Africa: A logistic regression model analysis of national survey data. J. Adv. Res. 2020, 21, 1–13. [Google Scholar] [CrossRef] [PubMed]
- Tigabu, A.; Taye, S.; Aynalem, M.; Adane, K. Prevalence and associated factors of intestinal parasitic infections among patients attending Shahura Health Center, Northwest Ethiopia. BMC Res. Notes 2019, 12, 333. [Google Scholar] [CrossRef] [PubMed]
- The World Health Organization (WHO). World Malaria Report 2023. 2024. Available online: https://cdn.who.int/media/docs/default-source/malaria/world-malaria-reports/world-malaria-report-2023-spreadview.pdf (accessed on 21 March 2025).
- Hustedt, J.; Prasetyo, D.B.; Fiorenzano, J.M.; von Fricken, M.E.; Hertz, J.C. Phlebotomine sand flies (Diptera: Psychodidae) and sand fly-borne pathogens in the Greater Mekong Subregion: A systematic review. Parasit. Vectors 2022, 15, 355. [Google Scholar] [CrossRef]
- The World Health Organization (WHO). Health Topics/Leishmaniasis. 2024. Available online: https://www.who.int/health-topics/leishmaniasis#tab=tab_1 (accessed on 27 May 2024).
- Hannan, T.B.; Hossain, Z.; Roy, U.; Rahman, S.M.M.; Rahman, M.S.; Sabah, S.; Rahat, M.A.; Chowdhury, R.; Hossain, F.; Mondal, D.; et al. Successful treatment of recurrent visceral leishmaniasis relapse in an immunocompetent adult female with functional hypopituitarism in Bangladesh. PLoS Negl. Trop. Dis. 2024, 18, e0012134. [Google Scholar] [CrossRef]
- Olías-Molero, A.I.; de la Fuente, C.; Cuquerella, M.; Torrado, J.J.; Alunda, J.M. Antileishmanial Drug Discovery and Development: Time to Reset the Model? Microorganisms 2021, 9, 2500. [Google Scholar] [CrossRef]
- The World Health Organization (WHO). Key Facts. Trypanosomiasis, African. 2024. Available online: https://www.afro.who.int/health-topics/trypanosomiasis-african#:~:text=Since%20the%20number%20of%20new,public%20health%20problem%20by%202020.&text=Sleeping%20sickness%20threatens%20millions%20of,countries%20in%20sub%2DSaharan%20Africa (accessed on 20 April 2024).
- Castro, J.A.; de Mecca, M.M.; Bartel, L.C. Toxic side effects of drugs used to treat Chagas’ disease (American trypanosomiasis). Hum. Exp. Toxicol. 2006, 25, 471–479. [Google Scholar] [CrossRef]
- Kwofie, K.D.; Tung, N.H.; Suzuki-Ohashi, M.; Amoa-Bosompem, M.; Adegle, R.; Sakyiamah, M.M.; Ayertey, F.; Owusu, K.B.; Tuffour, I.; Atchoglo, P.; et al. Antitrypanosomal activities and mechanisms of action of novel tetracyclic iridoids from Morinda lucida Benth. Antimicrob. Agents Chemother. 2016, 60, 3283–3290. [Google Scholar] [CrossRef]
- Lozano-Cruz, O.A.; Jiménez, J.V.; Olivas-Martinez, A.; Ortiz-Brizuela, E.; Cárdenas-Fragos, J.L.; Azamar-Llamas, D.; Rodríguez-Rodríguez, S.; Oseguera-Moguel, J.C.; Dorantes-García, J.; Barrón-Magdaleno, C.; et al. Adverse effects associated with the use of antimalarials during the COVID-19 pandemic in a tertiary care center in Mexico City. Front. Pharmacol. 2021, 12, 668678. [Google Scholar] [CrossRef]
- Scariot, D.B.; Staneviciute, A.; Zhu, J.; Li, X.; Scott, E.A.; Engman, D.M. Leishmaniasis and Chagas disease: Is there hope in nanotechnology to fight neglected tropical diseases? Front. Cell Infect. Microbiol. 2022, 12, 1000972. [Google Scholar] [CrossRef]
- Ceravolo, I.P.; Aguiar, A.C.; Adebayo, J.O.; Krettli, A.U. Studies on activities and chemical characterization of medicinal plants in search for new antimalarials: A ten-year review on ethnopharmacology. Front. Pharmacol. 2021, 12, 734263. [Google Scholar] [CrossRef] [PubMed]
- Charlton, R.L.; Rossi-Bergmann, B.; Denny, P.W.; Steel, P.G. Repurposing as a strategy for the discovery of new anti-leishmanials: The-state-of-the-art. Parasitology 2018, 145, 219–236. [Google Scholar] [CrossRef] [PubMed]
- Kourbeli, V.; Chontzopoulou, E.; Moschovou, K.; Pavlos, D.; Mavromoustakos, T.; Papanastasiou, I.P. An overview on target-based drug design against kinetoplastid protozoan infections: Human African Trypanosomiasis, Chagas Disease and Leishmaniases. Molecules 2021, 26, 4629. [Google Scholar] [CrossRef] [PubMed]
- Atanasov, A.G.; Zotchev, S.B.; Dirsch, V.M. The International Natural Product Sciences Taskforce, Supuran CT, 2021. Natural products in drug discovery: Advances and opportunities. Nat. Drug Discov. 2021, 20, 200–216. [Google Scholar] [CrossRef]
- Laftouhi, A.; Eloutassi, N.; Ech-Chihbi, E.; Rais, Z.; Abdellaoui, A.; Taleb, A.; Beniken, M.; Nafidi, H.-A.; Salamatullah, A.M.; Bourhia, M.; et al. The impact of environmental stress on the secondary metabolites and the chemical compositions of the essential oils from some medicinal plants used as food supplements. Sustainability 2023, 15, 7842. [Google Scholar] [CrossRef]
- Butler, M.S. Natural products to drugs: Natural product-derived compounds in clinical trials. Nat. Prod. Rep. 2005, 22, 162–195. [Google Scholar] [CrossRef]
- Ranasinghe, S.; Armson, A.; Lymbery, A.J.; Zahedi, A.; Ash, A. Medicinal plants as a source of antiparasitics: An overview of experimental studies. Pathog. Glob. Health 2023, 117, 535–553. [Google Scholar] [CrossRef]
- Godeto, Y.G.; Bachheti, R.K.; Bachheti, A.; Saini, S.; Wabaidur, S.M.; Mohammed, A.A.A.; Širić, I.; Kumar, P.; Fayssal, S.A.; Rai, N. Sustainable use of extracts of some plants growing in Ethiopia for the formulation of herbal shampoo and its antimicrobial evaluation. Sustainability 2023, 15, 3189. [Google Scholar] [CrossRef]
- Shiferaw, M.; Yusuf, Z.; Desta, M. Physicochemical properties and biological activities of Koseret (Lippia adoensis Hochst. Var. Koseret) seed and leaf oil extracts. Recent Pat. Biotechnol. 2023, 17, 142–150. [Google Scholar] [CrossRef]
- Quattrocchi, U. CRC World Dictionary of Medicinal and Poisonous Plants: Common Names, Scientific Names, Eponyms, Synonyms, and Etymology 1–5; CRC Press: Boca Raton, FL, USA, 2012. [Google Scholar]
- Wansi, J.D.; Sewald, N.; Nahar, L.; Martin, C.; Sarker, S.D. Bioactive essential oils from the Cameroonian rain forest: A review—Part II. Trends Phytochem. Res. 2019, 3, 3–52. [Google Scholar]
- Maroyi, A. Lippia javanica (Burm.f.) Spreng.: Traditional and commercial uses and phytochemical and pharmacological significance in the African and Indian Subcontinent. Evid. Based Complement. Alternat. Med. 2017, 2017, 6746071. [Google Scholar] [CrossRef] [PubMed]
- Boye, A.T.; Ekanem, P.E.; Hailu, T.B.; Hordofa, I.D.; Asfaw, M.S. Histopathological evaluation of ethanolic leaf extract of Lippia adoensis on liver, kidney, and biochemical parameters in Swiss albino mice. Hepatic Med. Evid. Res. 2022, 14, 123–133. [Google Scholar] [CrossRef] [PubMed]
- Stella, D.; Elakovich, S.D.; Oguntimein, B.O. The essential oil of Lippia adoensis leaves and flowers. J. Nat. Prod. 1987, 50, 503–506. [Google Scholar]
- Abegaz, B.; Asfaw, N.; Lwande, W. Constituents of the essential oils from Wild and cultivated Lippia adoensis Hochst. ex Walp. J. Essent. Oil Res. 1993, 5, 487–491. [Google Scholar] [CrossRef]
- Kasali, A.A.; Ekundayo, O.; Winterhalter, P.; Koenig, W.A.; Eshilokun, A.O. Chemical constituents of the essential oil of Lippia adoensis Hochst. ex Walp. Flavour Fragr. J. 2004, 19, 210–212. [Google Scholar] [CrossRef]
- Adelani, B.S.; Olusegun, O.S.; Olulakin, A.G.; Adeolu, A.M. Chemical composition and bioactivity of Lippia adoensis Hochst ex. Walp (Verneneaceae) leaf essential oil against Callosobruchus maculatus Fabricius (Coleoptera: Chrysomelidae). J. Northeast Agric. Univ. 2016, 23, 8–14. [Google Scholar] [CrossRef]
- Fikadu, Y.; Yaya, E.E.; Chandravanshi, B.S. Chemical composition and antioxidant activities of the essential oils of Lippia adoensis hochst ex. walp and Ocimum sanctum linn. Bull. Chem. Soc. Ethiop. 2022, 36, 95–108. [Google Scholar] [CrossRef]
- Dessalegn, E.; Bultosa, G.; Haki, G.D.; Rupasinghe, H.P.V. Effect of extraction solvents on total phenolic contents and in vitro antioxidant activity of the leaves of Lippia adoensis var. Koseret Sebsebe. Food Sci. Qual. Manag. 2020, 94, 29–37. [Google Scholar]
- Watrous, J.; Roach, P.; Alexandrov, T.; Heath, B.S.; Yang, J.Y.; Kersten, R.D.; van der Voort, M.; Pogliano, K.; Gross, H.; Raaijmakers, J.M.; et al. Mass spectral molecular networking of living microbial colonies. Proc. Natl. Acad. Sci. USA 2012, 109, E1743–E1752. [Google Scholar] [CrossRef]
- Quinn, R.A.; Nothias, L.F.; Vining, O.; Meehan, M.; Esquenazi, E.; Dorrestein, P.C. Molecular networking as a drug discovery, drug metabolism, and precision medicine strategy. Trends Pharmacol. Sci. 2017, 38, 143–154. [Google Scholar] [CrossRef]
- Fox Ramos, A.E.; Evanno, L.; Poupon, E.; Champy, P.; Beniddir, M.A. Natural products targeting strategies involving molecular networking: Different manners, one goal. Nat. Prod. Rep. 2019, 36, 960–980. [Google Scholar] [CrossRef] [PubMed]
- Wang, M.; Carver, J.J.; Phelan, V.V.; Sanchez, L.M.; Garg, N.; Peng, Y.; Nguyen, D.D.; Watrous, J.; Kapono, C.A.; Luzzatto-Knaan, T.; et al. Sharing and community curation of mass spectrometry data with Global Natural Products Social Molecular Networking. Nat. Biotechnol. 2016, 34, 828–837. [Google Scholar] [CrossRef] [PubMed]
- Buli, G.A.; Duga, A.G.; Dessalegn, E. Antimicrobial activity of Lippia adoensis var. koseret against human pathogenic bacteria and fungi. Adv. J. Clin. Exp. Med. 2015, 3, 118–123. [Google Scholar] [CrossRef]
- Trager, W.; Jensen, J.B. Human malaria parasites in continuous culture. Science 1976, 193, 673–675. [Google Scholar] [CrossRef]
- Kaushik, N.K.; Bagavan, A.; Rahuman, A.A.; Zahir, A.A.; Kamaraj, C.; Elango, G.; Jayaseelan, C.; Kirthi, A.V.; Santhoshkumar, T.; Marimuthu, S.; et al. Evaluation of antiplasmodial activity of medicinal plants from North Indian Buchpora and South Indian Eastern Ghats. Malar. J. 2015, 14, 65. [Google Scholar] [CrossRef]
- Smilkstein, M.; Sriwilaijaroen, N.; Kelly, J.X.; Wilairat, P.; Riscoe, M. Simple and inexpensive fuorescence-based technique for high-throughput antimalarial drug screening. Antimicrob. Agents Chemother. 2004, 48, 1803–1806. [Google Scholar] [CrossRef]
- Lambros, C.; Vanderberg, J.P. Synchronization of Plasmodium falciparum erythrocytic stages in culture. J. Parasitol. 1979, 65, 418–420. [Google Scholar] [CrossRef]
- Khanjani, J.S.; Farazmand, A.; Amin, M.; Doroodgar, A.; Shirzadi, M.; Razavi, M. Methanolic extract’s activity of Artemisia absinthium, Vitex agnuscastus and Phytolaca americana against Leishmania major in vitro and in vivo. Int. Arch. Health Sci. 2015, 2, 69–74. [Google Scholar]
- Siqueira-Neto, J.L.; Song, O.R.; Oh, H.; Sohn, J.H.; Yang, G.; Nam, J.; Jang, J.; Cechetto, J.; Lee, C.B.; Moon, S.; et al. Antileishmanial high-throughput drug screening reveals drug candidates with new scaffolds. PLoS Negl. Trop. Dis. 2010, 4, e675. [Google Scholar] [CrossRef]
- Hirumi, H.; Hirumi, K. Continuous cultivation of Trypanosoma brucei blood stream forms in a medium containing a low concentration of serum protein without feeder cell layers. J. Parasitol. 1989, 75, 985–989. [Google Scholar] [CrossRef]
- Bowling, T.; Mercer, L.; Don, R.; Jacobs, R.; Nare, B. Application of a resazurin-based high-throughput screening assay for the identification and progression of new treatments for Human African Trypanosomiasis. Int. J. Parasitol. Drugs Drug Resist. 2012, 2, 262–270. [Google Scholar] [CrossRef] [PubMed]
- Singh, A.; Rosenthal, P.J. Comparison of efficacies of cysteine protease inhibitors against five strains of Plasmodium falciparum. Antimicrob. Agents Chemother. 2001, 45, 949–951. [Google Scholar] [CrossRef] [PubMed]
- Wang, M.; Jarmusch, A.K.; Vargas, F.; Aksenov, A.A.; Gauglitz, J.M.; Weldon, K.; Petras, D.; da Silva, R.; Quinn, R.; Melnik, A.; et al. Mass spectrometry searches using MASST. Nat. Biotechnol. 2020, 38, 23–26. [Google Scholar] [CrossRef] [PubMed]
- Ono, K.; Demchak, B.; Ideker, T. Cytoscape tools for the web age: D3.js and Cytoscape.js exporters. F1000Research 2014, 3, 143. [Google Scholar] [CrossRef]
- Shannon, P.; Markiel, A.; Ozier, O.; Baliga, N.S.; Wang, J.T.; Ramage, D.; Amin, N.; Schwikowski, B.; Ideker, T. Cytoscape: A software environment for integrated models of biomolecular interaction networks. Genome Res. 2003, 13, 2498–2504. [Google Scholar] [CrossRef]
- Evans, W.C.; Evans, D. General methods associated with the phytochemical investigation of herbal products. In Trease and Evans’ Pharmacognosy; Elsevier: Amsterdam, The Netherlands, 1989; pp. 135–147. [Google Scholar]
- Odebiyi, O.O.; Sofowora, E.A. Antimicrobial alkaloids from a Nigerian chewing stick (Fagara zanthoxyloides). Planta Medica 1979, 36, 204–207. [Google Scholar] [CrossRef]
- Harborne, J.B. Phytochemical Methods; Springer: Dordrecht, The Netherlands, 1984; Epub ahead of print. [Google Scholar] [CrossRef]
- Ishijima, H.; Uchida, R.; Ohtawa, M.; Kondo, A.; Nagai, K.; Shima, K.; Nonaka, K.; Masuma, R.; Iwamoto, S.; Onodera, H.; et al. Simplifungin and valsafungins, antifungal antibiotics of fungal origin. J. Org. Chem. 2016, 81, 7373–7383. [Google Scholar] [CrossRef]
- Phillipson, J.D.; Wright, C.W. Antiprotozoal agents from plant sources. Planta Medica 1991, 57, 53–59. [Google Scholar] [CrossRef]
- Chan-Bacab, M.J.; Peña-Rodríguez, L.M. Plant natural products with leishmanicidal activity. Nat. Prod. Rep. 2001, 18, 674–688. [Google Scholar]
- Al-Musayeib, N.M.; Mothana, R.A.; Matheeussen, A.; Cos, P.; Maes, L. In vitro antiplasmodial, antileishmanial and antitrypanosomal activities of selected medicinal plants used in the traditional Arabian Peninsular region. BMC Complement. Altern. Med. 2012, 12, 49. [Google Scholar] [CrossRef]
- Boniface, P.K.; Pal, A. Susbtantiation of the ethnopharmacological use of Conyza sumatrensis in the treatment of malaria through in vivo evaluation in Plasmodium berghei K173 infected mice. J. Ethnopharmacol. 2013, 145, 373–377. [Google Scholar] [CrossRef] [PubMed]
- Boniface, P.K.; Singh, M.; Maurya, A.K.; Pal, A. Acute and sub-chronic toxicity of HPLC fingerprinted extract of Conyza sumatrensis in rodents. J. Ethnopharmacol. 2013, 149, 833–837. [Google Scholar] [CrossRef] [PubMed]
- Tajbakhsh, E.; Kwenti, T.E.; Kheyri, P.; Nezaratizade, S.; Lindsay, D.S.; Khamesipour, F. Antiplasmodial, antimalarial activities and toxicity of African medicinal plants: A systematic review of literature. Malar. J. 2021, 20, 349. [Google Scholar] [CrossRef] [PubMed]
- Amang, À.; Ngnoung, G.A.; Sidjui, L.S.; Leutcha, P.B.; Nganso Ditchou, Y.O.; Tchokouaha, L.R.Y.; Herbette, G.; Baghdikian, B.; Kowa, T.K.; Soh, D.; et al. Antileishmanial and antiplasmodial activities of secondary metabolites from the root of Antrocaryon klaineanum Pierre (Anacardiaceae). Molecules 2023, 28, 2730. [Google Scholar] [CrossRef]
- Osorio, E.J.; Robledo, S.M.; Bastida, J. Alkaloids with antiprotozoal activity. Alkaloids Chem. Biol. 2008, 66, 113–190. [Google Scholar]
- Tempone, A.G.; Pieper, P.; Borborema, S.E.T.; Thevenard, F.; Lago, J.H.G.; Croft, S.L.; Anderson, E.A. Marine alkaloids as bioactive agents against protozoal neglected tropical diseases and malaria. Nat. Prod. Rep. 2021, 38, 2214–2235. [Google Scholar] [CrossRef]
- Durão, R.; Ramalhete, C.; Madureira, A.M.; Mendes, E.; Duarte, N. Plant terpenoids as hit compounds against trypanosomiasis. Pharmaceuticals 2022, 15, 340. [Google Scholar] [CrossRef]
- Rodrigues, A.C.J.; Carloto, A.C.M.; Gonçalves, M.D.; Concato, V.M.; Detoni, M.B.; Dos Santos, Y.M.; Cruz, E.M.S.; Madureira, M.B.; Nunes, A.P.; Pires, M.F.M.K.; et al. Exploring the leishmanicidal potential of terpenoids: A comprehensive review on mechanisms of cell death. Front. Cell Infect. Microbiol. 2023, 13, 1260448. [Google Scholar] [CrossRef]
- Mamede, L.; Ledoux, A.; Jansen, O.; Frédérich, M. Natural phenolic compounds and derivatives as potential antimalarial agents. Planta Medica 2020, 86, 585–618. [Google Scholar] [CrossRef]
- Dziduch, K.; Greniuk, D.; Wujec, M. The current directions of searching for antiparasitic drugs. Molecules 2022, 27, 1534. [Google Scholar] [CrossRef]
- Santos, E.C.D.; Silva, L.S.; Pinheiro, A.S.; Teixeira, D.E.; Peruchetti, D.B.; Silva-Aguiar, R.P.; Wendt, C.H.C.; Miranda, K.R.; Coelho-de-Souza, A.N.; Leal-Cardoso, J.H.; et al. The monoterpene 1,8-cineole prevents cerebral edema in a murine model of severe malaria. PLoS ONE 2022, 17, e0268347. [Google Scholar] [CrossRef] [PubMed]
- Boyom, F.F.; Ngouana, V.; Kemgne, E.A.; Zollo, P.H.; Menut, C.; Bessiere, J.M.; Gut, J.; Rosenthal, P.J. Antiplasmodial volatile extracts from Cleistopholis patens Engler & Diels and Uvariastrum pierreanum Engl. (Engl. & Diels) (Annonaceae) growing in Cameroon. Parasitol. Res. 2011, 108, 1211–1217. [Google Scholar] [PubMed]
- Pagola, S.; Stephens, P.W.; Bohle, D.S.; Kosar, A.D.; Madsen, S.K. The structure of malaria pigment beta-haematin. Nature 2000, 404, 307–310. [Google Scholar] [CrossRef] [PubMed]
- Egan, T.J. Haemozoin formation. Mol. Biochem. Parasitol. 2008, 157, 127–136. [Google Scholar] [CrossRef]
- Kamatou, P.P.; Viljoen, A.M. Linalool—A review of a biologically active compound of commercial importance. Nat. Prod. Commun. 2008, 3, 1183–1192. [Google Scholar] [CrossRef]
- Rodrigues Goulart, H.; Kimura, E.A.; Peres, V.J.; Couto, A.S.; Aquino Duarte, F.A.; Katzin, A.M. Terpenes arrest parasite development and inhibit biosynthesis of isoprenoids in Plasmodium falciparum. Antimicrob. Agents Chemother. 2004, 48, 2502–2509. [Google Scholar] [CrossRef]
- van Schaijk, B.C.; Kumar, T.R.; Vos, M.W.; Richman, A.; van Gemert, G.J.; Li, T.; Eappen, A.G.; Williamson, K.C.; Morahan, B.J.; Fishbaugher, M.; et al. Type II fatty acid biosynthesis is essential for Plasmodium falciparum sporozoite development in the midgut of Anopheles mosquitoes. Eukaryot. Cell 2014, 13, 550–559. [Google Scholar] [CrossRef]
- Parreira de Aquino, G.; Mendes Gomes, M.A.; Köpke Salinas, R.; Laranjeira-Silva, M.F. Lipid and fatty acid metabolism in trypanosomatids. Microb. Cell 2021, 8, 262–275. [Google Scholar] [CrossRef]
- Arya, R.; Dhembla, C.; Makde, R.D.; Sundd, M.; Kundu, S. An overview of the fatty acid biosynthesis in the protozoan parasite Leishmania and its relevance as a drug target against leishmaniasis. Mol. Biochem. Parasitol. 2021, 246, 111416. [Google Scholar] [CrossRef]
- Almeida Rezende, B.; Pereira, A.C.; Cortes, S.F.; Lemos, V.S. Vascular effects of flavonoids. Curr. Med. Chem. 2016, 23, 87–102. [Google Scholar] [CrossRef]
- Gupta, M.; Kumar, S.; Kumar, R.; Kumar, A.; Verma, R.; Darokar, M.P.; Rout, P.; Pal, A. Inhibition of heme detoxification pathway in malaria parasite by 3-hydroxy-11-keto-β-boswellic acid isolated from Boswellia serrata. Biomed. Pharmacother. 2021, 144, 112302. [Google Scholar] [CrossRef]


| Extracts/ Compounds | IC50 (μg/mL)/SI | CC50 (μg/mL) Vero Cells | |||||||
|---|---|---|---|---|---|---|---|---|---|
| P. falciparum 3D7 | SI | P. falciparum Dd2 | SI | L. donovani | SI | T. brucei Brucei | SI | ||
| Leaves | 10.008 ± 0.420 | 22.85 | 29.480 ± 1.000 | 7.757 | 22.879 ± 1.369 | 9.99 | 2.308 ± 0.492 | 99.066 | 228.700 ± 20.930 |
| Twigs | 97.467 ± 0.955 | 1.490 | 26.960 ± 1.590 | 5.387 | 10.522 ± 1.085 | 13.804 | 55.060 ± 4.652 | 2.638 | 145.250 ± 4.870 |
| Chloroquine | 0.051 ± 0.005 | - | 0.859 ± 0.003 | - | - | - | - | - | |
| Artemisinin | 0.065 ± 0.002 | - | 0.004 ± 0.003 | - | - | - | - | - | |
| Amphotericin B | - | - | - | - | 1.110 ± 0.076 | - | - | - | |
| Pentamidine | - | - | - | - | - | 0.006 ± 0.001 | - | - | |
| Podophyllotoxin | - | - | - | - | - | - | - | - | 0.059 ± 0.007 |
| Alkaloïds | Terpenoids | Phenolic Compounds | Carbohydrates (Sugars) | |
|---|---|---|---|---|
| Reagent | Dragendorf | Libermann-Buchard | FeCl3 (5℅) | Molisch |
| Leaf extract | Orange (+) | Purple red (++) | Dark green (++) | Purple red (+) |
| Twig extract | Orange (+) | Purple red (++) | Dark green (++) | Purple red (+) |
Disclaimer/Publisher’s Note: The statements, opinions and data contained in all publications are solely those of the individual author(s) and contributor(s) and not of MDPI and/or the editor(s). MDPI and/or the editor(s) disclaim responsibility for any injury to people or property resulting from any ideas, methods, instructions or products referred to in the content. |
© 2025 by the authors. Published by MDPI on behalf of the Oman Medical Association. Licensee MDPI, Basel, Switzerland. This article is an open access article distributed under the terms and conditions of the Creative Commons Attribution (CC BY) license (https://creativecommons.org/licenses/by/4.0/).
Share and Cite
Madiesse Kemgne, E.A.; Tchatat Tali, M.B.; Dize, D.; Njanpa Ngansop, C.A.; Pone Kamdem, B.; Fekam Boyom, F. Antiprotozoal Activity and Cytotoxicity Screening of Lippia adoensis (Hochst.) Extracts: Growth Inhibition of Plasmodium, Leishmania, and Trypanosoma Parasites. J. Oman Med. Assoc. 2025, 2, 6. https://doi.org/10.3390/joma2010006
Madiesse Kemgne EA, Tchatat Tali MB, Dize D, Njanpa Ngansop CA, Pone Kamdem B, Fekam Boyom F. Antiprotozoal Activity and Cytotoxicity Screening of Lippia adoensis (Hochst.) Extracts: Growth Inhibition of Plasmodium, Leishmania, and Trypanosoma Parasites. Journal of the Oman Medical Association. 2025; 2(1):6. https://doi.org/10.3390/joma2010006
Chicago/Turabian StyleMadiesse Kemgne, Eugenie Aimée, Mariscal Brice Tchatat Tali, Darline Dize, Cyrille Armel Njanpa Ngansop, Boniface Pone Kamdem, and Fabrice Fekam Boyom. 2025. "Antiprotozoal Activity and Cytotoxicity Screening of Lippia adoensis (Hochst.) Extracts: Growth Inhibition of Plasmodium, Leishmania, and Trypanosoma Parasites" Journal of the Oman Medical Association 2, no. 1: 6. https://doi.org/10.3390/joma2010006
APA StyleMadiesse Kemgne, E. A., Tchatat Tali, M. B., Dize, D., Njanpa Ngansop, C. A., Pone Kamdem, B., & Fekam Boyom, F. (2025). Antiprotozoal Activity and Cytotoxicity Screening of Lippia adoensis (Hochst.) Extracts: Growth Inhibition of Plasmodium, Leishmania, and Trypanosoma Parasites. Journal of the Oman Medical Association, 2(1), 6. https://doi.org/10.3390/joma2010006

