Monitoring the Calibration Status of a Universal Testing Machine Through the Implementation of Acoustic Methods: Development of Equipment and a Suitable Interface
Abstract
1. Introduction
2. Theoretical Considerations
2.1. Uncertainty Measurements
- (a)
- Those related to test piece measurements;
- (b)
- Those associated with testing apparatus;
- (c)
- Those due to the environment;
- (d)
- Those due to operator procedures.
2.2. E Measurement by Acoustic Means
3. Methods
3.1. Reference Sample
3.2. Tension Test Equipment and Methodology
3.3. Acoustic Equipment and Associated Test Methodology
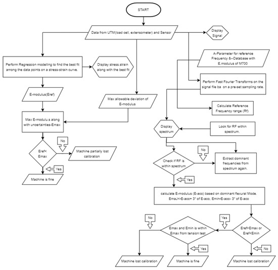
3.4. Methodology for Developing a Graphical User Interface (GUI) to Keep Track of Calibration of UTMs
4. Results and Discussions
4.1. Comparison of Frequencies from Simulations and Experiments for the Reference Sample
4.2. Tension Tests and Comparison with Intermittent Frequency Checks
4.3. The Use of GUI to Ascertain Machine Calibration Status
- Processing machine data from tension tests and generating uncertainties outcomes and hence informing the user about the machine status vis-à-vis the extensometer and load cells.
- Processing data from sound signals and generating outcomes in the form of frequency spectrum and calibration status of the machine based on sound emission analysis carried out by the algorithm.
- Generating regression fits based on the linear regression model.
- Ascertaining the co-efficient of regression.
- Checking for uncertainties and deviations from levels mentioned in the calibration certificate.
- Taking in user input with regard to geometric parameters of the reference sample.
- Generating relevant plots such as frequency spectrum.
- Lastly, checking for the calibration status based on the sound signal analysis carried out by the algorithm.
5. Conclusions
Author Contributions
Funding
Institutional Review Board Statement
Informed Consent Statement
Data Availability Statement
Acknowledgments
Conflicts of Interest
References
- Lord, J.; Rides, M.; Loveday, M. ‘Tenstand’ WP3 Final Report: Modulus Measurement Methods; DEPC-MPE 016; NPL Report; NFL: New York, NY, USA, 2018. [Google Scholar]
- Loveday, M.S. Towards a tensile reference material. In Harmonisation of Testing Practise for High Temperature Materials; Loveday, M.S., Gibbons, T.B., Eds.; Springer: Dordrecht, The Netherlands, 1992. [Google Scholar] [CrossRef]
- ISO 9001; Quality Management Systems—Requirements. The International Organization for Standarization: Geneva, Switzerland, 2015.
- EN 10001-1; Metallic Materials-Tensile Testing-Part 1: Method of Test at Ambient Temperature. European Committee for Standardization: Brussels, Belgium, 2001.
- ASTM E8; Standard Test Methods for Tension Testing of Metallic Materials. ASTM International: West Conshohocken, PA, USA, 2024.
- ISO 6892-1:2019; International Standard for Metallic Materials-Tensile Testing at Ambient Temperature. ISO: Geneva, Switzerland, 2019.
- ISO 9513:2012; Metallic Materials-Calibration of Extensometer Systems Used in Uniaxial Testing. The International Organization for Standarization: Geneva, Switzerland, 2012.
- Sebastian, S.; Marion, M. A new approach for the determination of the linear elastic modulus from uniaxial tensile tests of sheet metals. J. Mater. Process. Technol. 2017, 241, 64–72. [Google Scholar]
- Kostic, S.; Miljojkovic, J.; Simunovic, G.; Vukelic, D.; Tadic, B. Uncertainty in the determination of elastic modulus by tensile testing. Eng. Sci. Technol. Int. J. 2022, 25, 100998. [Google Scholar] [CrossRef]
- Sebastián, T.; Walter, S.; Alberto, S.; Angel, M. Measurement of the Young’s modulus in particulate epoxy composites using the impulse excitation technique. Mater. Sci. Eng. A 2010, 527, 4619–4623. [Google Scholar]
- Lord, J.D.; Morrell, R.M. Elastic Modulus Measurement, Good Practice Guide No. 98; National Laboratory: Teddington, UK, 2006.
- Ho, H.C.; Chung, K.F.; Huang, M.X.; Nethercot, D.A.; Liu, X.; Jin, H.; Wang, G.D.; Tian, Z.H. Mechanical properties of high strength S690 steel welded sections through tensile tests on heat-treated coupons. J. Constr. Steel Res. 2020, 166, 105922. [Google Scholar] [CrossRef]
- Viala, R.; Placet, V.; Cogan, S. Identification of the anisotropic elastic and damping properties of complex shape composite parts using an inverse method based on finite element model updating and 3D velocity fields measurements (FEMU-3DFV): Application to bio-based composite violin soundboards. Compos. Part A Appl. Sci. Manuf. 2018, 106, 91–103. [Google Scholar] [CrossRef]
- EN 843-2:2006; Advanced Technical Ceramics-Mechanical Properties of Monolithic Ceramics at Room Temperature-Part 2:Determination of Young’s Modulus, Shear Modulus and Poisson’s Ratio. German Version; Beuth Publishing DIN: Berlin, Germany, 2007.
- Roebben, G.; Bollen, B.; Brebels, A.; van Humbeeck, J.; van der Biest, O. Impulse excitation apparatus to measure resonant frequencies, elastic moduli, and internal friction at room and high temperature. Rev. Sci. Instrum. 1997, 68, 4511–4515. [Google Scholar] [CrossRef]
- Trubitz, P.; Rehmer, B.; Pusch, G. Tagung wekstoffprüffung. In Die Ermittlung Elastischer Konstanten Von Gusseisenwerkstoffen; Werkstoff-Informationsges: Neu-Ulm, Germany, 2004; pp. 267–272. [Google Scholar]
- Antunes, J.M.; Fernandes, J.V.; Sakharova, N.A.; Oliveira, M.C.; Menezes, L.F. On the determination of the Young’s modulus of thin films using indentation test. Int. J. Solids Struct. 2007, 44, 8313–8334. [Google Scholar] [CrossRef]
- Rossin, J.; Goodlet, B.; Torbet, C.; Musinski, W.; Cox, M.; Miller, J.; Groeber, M.; Mayes, A.; Biedermann, E.; Smith, S.; et al. Assessment of grain structure evolution with resonant ultrasound spectroscopy in additively manufactured nickel alloys. Mater. Charact. 2020, 167, 110501. [Google Scholar] [CrossRef]
- Gabauer, W. The Determination of Uncertainties in Tensile Testing, UNCERT Manual of Codes of Practice for the Determination of Uncertainties in Mechanical Tests on Metallic Materials; Code of Practice No. 07; VOEST-ALPINE STAHL LINZ GmbH: Linz, Austria, 2000. [Google Scholar]
- Moffat, R.J. Describing the uncertainties in experimental results. Exp. Therm. Fluid Sci. 1988, 1, 3–17. [Google Scholar] [CrossRef]
- Holman, J.P. Experimental Methods for Engineers, 8th ed.; McGraw-Hill series in mechanical engineering; McGraw-Hill: New York, NY, USA, 2011. [Google Scholar]
- BIPM; IEC; IFCC; ISO; IUPAC; IUPAP; OIML. Guide to the Expression of Uncertainty in Measurement; Geneva First Edition; International Organization for Standardization: Geneva, Switzerland, 1993; ISBN 92-67-10188-9. [Google Scholar]
- Bell, S. A beginner’s guide to uncertainty of measurement. In Measurement Good Practise Guide; No 11; NPL: Teddington, UK, 1999. [Google Scholar]
- Kłysz, S.; Lisiecki, J. Selected problems of measurement uncertainty-Part 2. Tech. Sci. 2008, 11, 265–276. [Google Scholar]
- Lord, J.D.; Morrell, R.M. Elastic modulus measurement-obtaining reliable data from the tensile test. Metrologia 2010, 47, 41–49. [Google Scholar] [CrossRef]
- Barboni, L.; Gillich, G.R.; Chioncel, C.P.; Hamat, C.O.; Mituletu, I.C. A method to precise determine the Young’s modulus from dynamic measurements. IOP Conf. Ser. Mater. Sci. Eng. 2018, 416, 012063. [Google Scholar] [CrossRef]
- Hockauf, K.; Wagner, M.F.X.; Halle, T.; Niendorf, T.; Hockauf, M.; Lampke, T. Influence of precipitates on low-cycle fatigue and crack growth behavior in an ultrafine-grained aluminum alloy. Acta Mater. 2014, 80, 250–263. [Google Scholar] [CrossRef]
- Hockauf, K.; Halle, T.; Hockauf, M.; Wagner, M.F.X.; Lampke, T. Near-threshold fatigue crack propagation in an ECAP-processed ultrafine-grained aluminium alloy. Mater. Sci. Forum 2010, 667, 873–878. [Google Scholar] [CrossRef]
- Bray, G.H.; Glazov, M.; Rioja, R.J.; Li, D.; Gangloff, R.P. Effect of artificial aging on the fatigue crack propagation resistance of 2000 series aluminum alloys. Int. J. Fatigue 2001, 23, 265–276. [Google Scholar] [CrossRef]
- Andersen, S.J.; Zandbergen, H.W.; Jansen, J.; TrÆholt, C.; Tundal, U.; Reiso, O. The crystal structure of the β′′ phase in Al–Mg–Si alloys. Acta Mater. 1998, 46, 3283–3298. [Google Scholar] [CrossRef]
- Rymer, L.M.; Winter, L.; Hockauf, K.; Lampke, T. Artificial aging time influencing the crack propagation behavior of the aluminium alloy 6060 processed by equal channel angular pressing. Mater. Sci. Eng. A 2021, 811, 141039. [Google Scholar] [CrossRef]
- DIN 50125; Prüfung Metallischer Werkstoffe-Zugproben (Testing of Metallic Materials-Tensile Tests Pieces). Deutsches Institut für Normung: Berlin, Germany, 2022.
- Vieth, P.; Borgert, T.; Homberg, W.; Grundmeier, G. Assessment of mechanical and optical properties of Al 6060 alloy particles by removal of contaminants. Adv. Eng. Mater. 2023, 25, 2201081. [Google Scholar] [CrossRef]
- Klein, M.; Spindler, H.; Luger, A.; Rauch, R.; Stiaszny, P.; Eigelsberger, M. Thermomechanically hot rolled high and ultra high strength steel grades-processing, properties and applications. Mater. Sci. Forum 2005, 500–501, 543–550. [Google Scholar] [CrossRef]
- Alaparthi, S.; Subadra, S.P.; Sheikhi, S. A smart, data-driven approach to qualify additively manufactured steel samples for print-parameter-based imperfection. Materials 2024, 17, 2513. [Google Scholar] [CrossRef]
- Alaparthi, S.; Subadra, S.P.; Skaria, R.; Mayer, E.; Sheikhi, S. A study on the effect of print parameters on the internal structural quality of 316L samples via laser powder bed fusion: Experimental and algorithmic approach. Eng. Rep. 2024, 6, e12996. [Google Scholar] [CrossRef]
- Ozmen, G.C.; Safaei, M.; Lan, L.; Inan, O.T. A novel accelerometer mounting method for sensing performance improvement in acoustic measurements from the knee. J. Vib. Acoust. 2021, 143, 031006. [Google Scholar] [CrossRef]
- Beniz, D.B.; Espindola, A.M. Using Tkinter of python to create graphical user interface (GUI) fir scripts in LNLS. In Proceedings of the Proceedings if PCaPAC2016, Campinas, Brazil, 25–28 October 2016. [Google Scholar]
- Leitner, M.; Barsoum, Z. Effect of increased yield strength, R-ratio, and plate thickness on the fatigue resistance of high-frequency mechanical impact (HFMI)-treated steel joints. Weld. World 2020, 64, 1245–1259. [Google Scholar] [CrossRef]
















| ISO 6892 | ASTM E8 | |
|---|---|---|
| Scope | Mechanical properties at room temperature. No explicit method to determine E, though ISO 6892 [6] elaborates on a range that can be used to determine the slope. Linear regression of the linear range is as follows: Lower limit: ~10% of Rp0.2 Upper limit: ~50% of Rp0.2 | |
| Test conditions | Hysteresis tests can be employed to measure the modulus and the slope. Preloads permitted, but the value must be noted. | |
| Speed of testing | Different speeds recommended along the entire stress–strain curve. | |
| Extensometer | For determination of proof strength, the extensometer can be used in accordance with ISO 9513 (Class 1). For other properties, Class 2 based on ISO 9513 is used [7]. | Class B-2 for ReL, ReH and At. Average extensometry recommended for ReL, ReH. |
| Repeat measurements | Not applicable | |
| Uncertainty | There is a detailed measurement routine to determine uncertainties in measured properties such as ReH, ReL, etc., but not for E. | Some advice regarding precision statistics, but no uncertainty calculations. |
| Modes (n) | Boundary Conditions | ||
|---|---|---|---|
| Simply Supported | Fixed–Fixed | Fixed–Free | |
| 1 | 22.3733 | 3.5160 | |
| 2 | 61.6728 | 22.0345 | |
| 3 | 120.9034 | 61.6972 | |
| 4 | 199.8594 | 120.0902 | |
| 5 | 298.5555 | 199.8600 | |
| Element | Fe | Cu | Mn | Mg | Cr | Zn | Ti | Al |
|---|---|---|---|---|---|---|---|---|
| % composition | 0.10–0.30 | 0.10 | 0.10 | 0.35–0.6 | 0.05 | 0.15 | 0.10 | Rest |
| Element | Ti | Nb | V |
|---|---|---|---|
| % composition | 0.18 | 0.10 | 0.08 |
| lt [µm] | li [µm] | qb [µm] | Measuring Uncertainty |
|---|---|---|---|
| Rel [in +/− %] | |||
| 2000 | 1985 | −15.00 | 0.18 |
| 4000 | 3972 | −28.000 | 0.17 |
| Fi [N] | F1 [N] | F2 [N] | F3 [N] | Favg [N] | Mu [±%] |
|---|---|---|---|---|---|
| 5000 | 5042 | 5041.3 | 5044.3 | 5042.5 | 0.12 |
| 20,000 | 20,092 | 20,023 | 20,029 | 20,048 | 0.24 |
| 80,000 | 79,979 | 79,936 | 79,939 | 79,951 | 0.12 |
| 120,000 | 119,847 | 119,714 | 119,740 | 119,767 | 0.12 |
| 200,000 | 199,866 | 199,822 | 199,741 | 199,810 | 0.12 |
| Material | Density [kg/m3] | E-Modulus [GPa] | Poisson’s Ratio | Rp0.2 [MPa] | Rm [MPa] |
|---|---|---|---|---|---|
| M700 | 7990 | 206 | 0.28 | 781 | 800 |
| AL6060 | 2700 | 66 | 0.33 | 182 | 211 |
| Tests Serial Number | E in Stage 1 [Gpa] | E in Stage 2 [Gpa] | E in Stage 3 [Gpa] |
|---|---|---|---|
| 1 | 64.67 | 61.04 | 60.23 |
| 2 | 63.06 | 61.02 | 60.74 |
| 3 | 62.13 | 60.03 | 61.75 |
| 4 | 62.92 | 60.19 | 60.89 |
| 5 | 63.03 | 60.72 | 61.81 |
| Standard deviation | 0.928 | 0.468 | 0.68 |
| Tests Serial Number | E in Stage 1 [Gpa] | E in Stage 2 [Gpa] |
|---|---|---|
| 1 | 179.17 | 212.88 |
| 2 | 209.2 | 223.06 |
| 3 | 186.35 | 224.05 |
| 4 | 191.52 | 223.75 |
| 5 | 214.01 | 218.92 |
| Standard deviation | 4.75 | 4.75 |
| Tests Serial Number | E in Stage 2 [Gpa] |
|---|---|
| 1 | 203.97 |
| 2 | 205.54 |
| 3 | 204.08 |
| 4 | 204.06 |
| 5 | 204.84 |
| Standard deviation | 0.67 |
Disclaimer/Publisher’s Note: The statements, opinions and data contained in all publications are solely those of the individual author(s) and contributor(s) and not of MDPI and/or the editor(s). MDPI and/or the editor(s) disclaim responsibility for any injury to people or property resulting from any ideas, methods, instructions or products referred to in the content. |
© 2025 by the authors. Licensee MDPI, Basel, Switzerland. This article is an open access article distributed under the terms and conditions of the Creative Commons Attribution (CC BY) license (https://creativecommons.org/licenses/by/4.0/).
Share and Cite
Subadra, S.P.; Skaria, R.; Hasselmann, A.; Mayer, E.; Sheikhi, S. Monitoring the Calibration Status of a Universal Testing Machine Through the Implementation of Acoustic Methods: Development of Equipment and a Suitable Interface. NDT 2025, 3, 2. https://doi.org/10.3390/ndt3010002
Subadra SP, Skaria R, Hasselmann A, Mayer E, Sheikhi S. Monitoring the Calibration Status of a Universal Testing Machine Through the Implementation of Acoustic Methods: Development of Equipment and a Suitable Interface. NDT. 2025; 3(1):2. https://doi.org/10.3390/ndt3010002
Chicago/Turabian StyleSubadra, Sharath P., Roy Skaria, Andrea Hasselmann, Eduard Mayer, and Shahram Sheikhi. 2025. "Monitoring the Calibration Status of a Universal Testing Machine Through the Implementation of Acoustic Methods: Development of Equipment and a Suitable Interface" NDT 3, no. 1: 2. https://doi.org/10.3390/ndt3010002
APA StyleSubadra, S. P., Skaria, R., Hasselmann, A., Mayer, E., & Sheikhi, S. (2025). Monitoring the Calibration Status of a Universal Testing Machine Through the Implementation of Acoustic Methods: Development of Equipment and a Suitable Interface. NDT, 3(1), 2. https://doi.org/10.3390/ndt3010002

