Dialogues with AI: Comparing ChatGPT, Bard, and Human Participants’ Responses in In-Depth Interviews on Adolescent Health Care
Abstract
1. Introduction
Study Aims
2. Materials and Methods
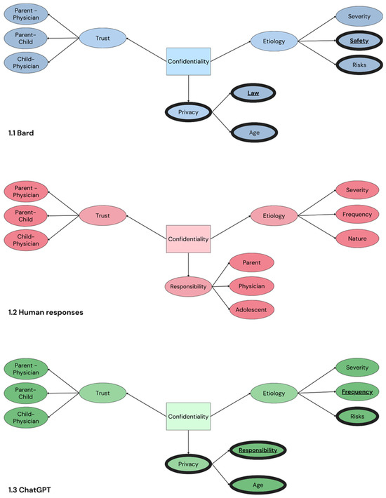
3. Results
3.1. Trust
3.1.1. Between Parent and Physician
3.1.2. Between Adolescent and Physician
3.1.3. Between Parent and Adolescent
3.2. Etiology
3.2.1. Severity
3.2.2. Safety
3.2.3. Frequency
3.2.4. Risks
3.3. Privacy
3.4. Differences in Responses between LLMs and Human Participants
4. Discussion
4.1. Using AI Models in Qualitative Research, with a Focus on Adolescent Health-Related Confidentiality
4.1.1. Trust Dynamics
4.1.2. Etiological Considerations
4.1.3. Privacy Dynamics
4.1.4. Overall Differences
4.2. Distinguishing AI and Human Interviews
4.3. Limitations of AI Models in Qualitative Research
4.4. Future Perspectives
4.5. Broader Implications
Author Contributions
Funding
Institutional Review Board Statement
Informed Consent Statement
Data Availability Statement
Conflicts of Interest
Appendix A. Fictional Cases Presented to AI and Human Participants
Appendix A.1. Case 1
Appendix A.2. Case 2
Appendix A.3. Case 3
Appendix A.4. Case 4
Appendix B. Key Quotes of in-Depth Interviews with AI and Human Participants
| Human Participants | ChatGPT | Bard |
|---|---|---|
| Trust between parent and physician | ||
| I would expect that our own family physician will be more likely to provide me with information [compared to a specialist], because of the established relationship of trust. (Parent K) | Ideally, the physician would be able to convince my daughter to talk to me herself or meet with me with her. As a parent, I would want to work with the physician to make sure my daughter gets the help she needs. (16.4) | I would also ask the physician for advice about how I can talk to my son about his care. (4.4) |
| Obviously, I would trust the information from the family physician a little bit more than from a physician that I do not know at all. (Parent D) | A general practitioner often has known the family and the patient for years and therefore has a deeper understanding of the family dynamics. There is an existing relationship of trust. (15.2) | I trust my physician’s judgement and I know he will always put my own interests first. (1.1) |
| Ideally, the physician would be able to convince my daughter to talk to me herself or meet with me with her. As a parent, I would want to work with the physician to make sure my daughter gets the help she needs. (16.4) | If the physician were my general practitioner, I’d probably take into account the fact that he or she has known my child for a long time and he or she probably has a better understanding of my concerns. I’d also be more likely to follow his advice. (19.4) | |
| Trust between physician and adolescent | ||
| I would hate for that [physician informing the parents] to stop her [to ask for help]. (Parent U) | It is essential that adolescents have confidence in their doctor and that they feel comfortable speaking openly about their health problems without fear of judgement or reprisal (3.1) | |
| It may also be important for the [minor] to have a confidant separate from the parents. (Parent C) | ||
| The risk [of asking the physician for information] is that [the minor] will not go to that physician anymore, because their trust was violated there. (Parent N) | ||
| Trust between parent and adolescent | ||
| We are a warm-hearted family, with open communication. Here, we tell each other [about it]. (Parent L) | My greatest hope would be that, despite her decision not to tell me directly, she eventually feels comfortable enough to discuss it with me or her mother so that we can support her. (11.1) | If you give your child their privacy, you build a bond with them which is stronger than any secrecy. (13.2) |
| For me, the physician does not need to call me, I will find out from my own son or daughter what happened. (Parent B) | But I believe that creating an environment of trust and respect is the best way to ensure that my children feel comfortable coming to me with their concerns and problems when they are ready. (1.2) | I don’t want my son to feel forced to lie to me, and I don’t want him to be afraid of the consequences of his actions. (13.2) |
| I would prefer to hear it all in detail, but if my daughter indicates that she would rather solve it in confidence with the physician, then I do not think that they [the physician] should say it. (Parent M) | ||
| Etiology (severity) | ||
| I think the doctor should report or say why the ultrasound took place. I would be anxious that it might be in response to a potentially serious illness or incurable disease. (Parent C) | A specialist would likely have more specific or deeper expertise in a particular area, and that may increase my concerns about the severity or complexity of the medical issue. (5.1) | The physician has to take all relevant factors into consideration, including the adolescent’s age, the nature of the situation and the risk of harm. (1.1) |
| Of course, it also depends on the severity. (Parent X) | For me as a parent, it would depend on the nature and severity of the medical situation. When it comes to issues that could threaten my child’s life or long-term health, regardless of their age, I would want the doctor to inform me. (3.1) | Nevertheless, if the STD were serious, I might ask to physician to inform me, so that we could make a plan to limit the risks. (15.2) |
| This could be the case if the child has thoughts of suicide or if the child were abused. (20.4) | ||
| Etiology (frequency) | ||
| If that happens systematically or gets completely out of hand, then it’s important to inform the parents. (Parent Z) | If I noticed a pattern of risky behaviour, I would want to intervene and support my child. But if this was a one-time misstep, I would also want to respect my child’s privacy. It’s a difficult balance. (1.2) | |
| If that happens once and they ask not to report it, okay. [If] this is the second or the third incident, then the physician should inform the parents. (Parent O) | ||
| Etiology (risks) | ||
| On the other hand, given the severity of the symptoms and my role as her guardian, I would hope that the doctor would approach me if he or she believes there is a serious risk to her health or well-being. If it’s something that requires immediate action or support, it’s crucial that I, as a parent, am informed. (2.4) | If I weren’t informed about my child’s STD, I think there are extra risks. My child could transmit the STD to other people, including his/her sexual partners and myself. My child could also encounter health problems if he/she doesn’t get the correct treatment. I’d also be worried about my child’s mental and emotional health. If my child has an STD, it can have a big impact on his/her self-image and self-esteem. I want to make sure my child gets the support and guidance he/she needs to get through this difficult time. (9.1) | |
| If the doctor feels that there is a serious risk to my son, such as suicidal thoughts or self-harm, then I believe it is absolutely necessary to share this with me as a parent. In such critical situations, it is vital that the family is informed and can take the appropriate steps to provide assistance. (4.4) | ||
| Etiology (safety) | ||
| I understand my child could get in trouble if I know that he/she drunk, but I think his/her safety is more important (9.1) | ||
| It’s important that parents support their children and help them to make safe sexual choices. (20.2) | ||
| As a parent of a 14 year old daughter I’d be worried about her safety in a few different ways. Firstly, I’d be worried that she could end up in a dangerous situation if she’s drunk. For instance, she could be hit by a car, she could fall and hurt herself, or she could be sexually assaulted. Secondly, I’d be worried she could make wrong decisions if she’s drunk. For example, she could leave with someone she doesn’t know, or she could do something that could land her in trouble. Thirdly, I’d be worried about the impact alcohol could have on her development. Alcohol can damage an adolescent’s brain, which can make it more difficult to learn and develop. (15.1) | ||
| Etiology (nature) | ||
| I do think that a child who does not feel comfortable in their own skin [psychological problem], is much more important than a physical problem that can be solved medically. (Parent N) | ||
| This is indeed a psychological problem, which makes this case a little more difficult. A mental health problem is always more difficult. (Parent D) | ||
| It depends on the child, on the situation, on the relationship of trust, on the nature of the contamination or infection. (Parent V) | ||
| Responsibility of the parents | ||
| I think that under the age of 18, it is still your job as a parent to guide them and, if something goes wrong, to make them aware of their actions and how to solve their problems. (Parent R) | ||
| We have full responsibility over our children, on every level. So yes, I would want that to be reported to me. (Parent K) | ||
| Responsibility of the adolescent | ||
| I think everyone has the right to commit one or a few mistakes. If you give your child a number of norms and values and they cross the line, they might learn a lot from it. (Parent O) | ||
| The youth should be allowed to experiment and test their limits. (Parent H) | ||
| Responsibility of the physician | ||
| But if the physician chooses not to communicate this to the parents, I think that he needs to take over a part of the parental role from the parents. I perhaps expect too much. But I expect that he takes care of the problem, that he pays attention to prevention and that he also gives her at least some advice. (Parent A) | ||
| Hopefully, we can assume, especially at that young age, that the GP will sound the alarm if something needs to be discussed. (Parent H) | ||
| Age | ||
| The younger the child, the more active and direct my involvement and concerns would be. With a younger child, I would also expect the doctor to be more open with me as a parent. (7.4) | This is because 13 year olds are old enough to make well-thought-out decisions about their own body and own privacy. Yes, I think the child in the aforementioned case is old enough to make decisions about his own health. This is because he is 13 years old and has reached a cognitive and emotional development which enables him to make well-thought-out decisions. He is also able to cope with the stress of making decisions about his own health. (13.3) | |
| At that age, children are generally less mature and less able to make fully informed decisions about their health. (3.3) | My daughter is still a minor and she is not capable to fully understand the consequences of her decisions. (19.3) | |
| The balance between the child’s privacy and the parent’s right to know shifts as the child grows older, and what is acceptable or expected for a 13-year-old child may not be the same as for a 16-year-old. (3.3) | For example, in the case of the 16-year-old daughter, I would be more mindful of her privacy than if she were 17 or 18 years old. This is because at 16 she already has more developed autonomy and can take more responsibility for her own health. (12.3) | |
| Privacy | ||
| Yes, the child’s age plays a crucial role in how I think about the situation. The older the child gets, the more I would respect their autonomy and privacy. (1.1) | ||
| Dependency on the law | ||
| Moreover, in Belgium, from the age of 12, young people have the right to request confidentiality from doctors about medical information, unless it poses a danger to the young person. (2.2) | In Belgium it is illegal for adolescents below 18 years old to drink alcohol. Adolescents aged 18 or older are allowed to drink alcohol, but there are limits to the amount of alcohol they can drink. (6.1) | |
| In most European countries, including Belgium, medical confidentiality is often protected for minors, especially as they get older. (13.2) | This is stipulated in the Medical Treatment Agreement Act (4.3) | |
| Correctness | ||
| I understand that there are differences between boys and girls. For example, boys are more often involved in violence and girls are more often a victim of sexual abuse. (1.1) | ||
| For example, some parents may worry that their son is not strong enough or athletic enough. Other parents may worry that their daughter is not feminine enough or does not get enough attention from boys. (16.4) | ||
| Consistency | ||
| In that case I’d trust the physician to do the best for my son and I’d try not to invade his privacy. I’d ask the physician to inform me about the reason for the ultrasound and I’d ask him for his advice about how I can talk to my son about it. (13.3) | ||
| If she does not want to tell me why she had the ultrasound done, I would respect her and respect her privacy. However, I would also call my daughter’s doctor to ask what the reason for the ultrasound was. (15.3) | ||
References
- Sun, L.; Yin, C.; Xu, Q.; Zhao, W. Artificial intelligence for healthcare and medical education: A systematic review. Am. J. Transl. Res. 2023, 15, 4820–4828. [Google Scholar]
- Gutiérrez, B.J.; McNeal, N.; Washington, C.; Chen, Y.; Li, L.; Sun, H.; Su, Y. Thinking About GPT-3 in-Context Learning for Biomedical IE? Think Again. arXiv 2022, arXiv:2203.08410. [Google Scholar] [CrossRef]
- Abd-alrazaq, A.; AlSaad, R.; Alhuwail, D.; Ahmed, A.; Healy, P.M.; Latifi, S.; Aziz, S.; Damseh, R.; Alrazak, S.A.; Sheikh, J. Large language models in medical education: Opportunities, challenges, and future directions. JMIR Med. Educ. 2023, 9, e48291. [Google Scholar] [CrossRef] [PubMed]
- Hagendorff, T.; Fabi, S.; Kosinski, M. Human-like intuitive behavior and reasoning biases emerged in large language models but disappeared in ChatGPT. Nat. Comput. Sci. 2023, 3, 833–838. [Google Scholar] [CrossRef]
- Herbold, S.; Hautli-Janisz, A.; Heuer, U.; Kikteva, Z.; Trautsch, A. A large-scale comparison of human-written versus ChatGPT-generated essays. Sci. Rep. 2023, 13, 18617. [Google Scholar] [CrossRef]
- Sallam, M. ChatGPT utility in healthcare education, research, and practice: Systematic review on the promising perspectives and valid concerns. Healthcare 2023, 11, 887. [Google Scholar] [CrossRef] [PubMed]
- Singh, S.K.; Kumar, S.; Mehra, P.S. ChatGPT & Google Bard AI: A Review. In Proceedings of the 2023 International Conference on IoT, Communication and Automation Technology, Gorakhpur, India, 23 June 2023. [Google Scholar]
- Levin, G.; Horesh, N.; Brezinov, Y.; Meyer, R. Performance of ChatGPT in medical examinations: A systematic review and a meta-analysis. BJOG 2023, 131, 378–380. [Google Scholar] [CrossRef] [PubMed]
- Lin, Z. Why and how to embrace AI such as ChatGPT in your academic life. R. Soc. Open Sci 2023, 10, 230658. [Google Scholar] [CrossRef]
- Savery, M.; Abacha, A.B.; Gayen, S.; Demner-Fushman, D. Question-driven summarization of answers to consumer health questions. Sci. Data 2020, 7, 322. [Google Scholar] [CrossRef]
- Tustumi, F.; Andreollo, N.A.; Aguilar-Nascimento, J.E. Future of the language models in healthcare: The role of ChatGPT. Arq. Bras. Cir. Dig. 2023, 36, e1727. [Google Scholar] [CrossRef] [PubMed]
- Denzin, N.K.; Lincoln, Y.S. The SAGE Handbook of Qualitative Research; SAGE Publications: Thousand Oaks, CA, USA, 2011. [Google Scholar]
- Hannes, K.; Lockwood, C. Synthesizing Qualitative Research: Choosing the Right Approach; John Wiley & Sons: Hoboken, NJ, USA, 2011. [Google Scholar]
- Akter, S.; McCarthy, G.; Sajib, S.; Michael, K.; Dwivedi, Y.K.; D’Ambra, J.; Shen, K.N. Algorithmic bias in data-driven innovation in the age of AI. Int. J. Inf. Manag. 2021, 60, 102387. [Google Scholar] [CrossRef]
- Shanahan, M.; McDonell, K.; Reynolds, L. Role play with large language models. Nature 2023, 623, 493–498. [Google Scholar] [CrossRef] [PubMed]
- Morgan, D.L. Exploring the use of artificial intelligence for qualitative data analysis: The case of ChatGPT. Int. J. Qual. Methods 2023. Advance online publication. [Google Scholar] [CrossRef]
- Christou, P.A. The use of artificial intelligence (AI) in qualitative research for theory development. Qual. Rep. 2023, 28, 2739–2755. [Google Scholar] [CrossRef]
- Ashwin, J.; Chhabra, A.; Rao, V. Using large language models for qualitative analysis can introduce serious bias. arXiv 2023, arXiv:2309.17147. [Google Scholar] [CrossRef]
- Donck, E.; Devillé, C.; Van Doren, S.; De Coninck, D.; Van Bavel, J.; de Winter, P.; Toelen, J. Parental perspectives on adolescent health-related confidentiality: Trust, responsibility, and disease etiology as key themes. J. Adolesc. Health 2023, 72, 21–26. [Google Scholar] [CrossRef]
- Van Doren, S.; Hermans, K.; Declercq, A. Conceptualising relevant social context indicators for people receiving home care: A multi-method approach in Flanders, Belgium. Health Soc. Care Community 2022, 30, e1244–e1254. [Google Scholar] [CrossRef]
- de Casterlé, B.D.; Gastmans, C.; Bryon, E.; Denier, Y. QUAGOL: A guide for qualitative data analysis. Int. J. Nurs. Stud. 2012, 49, 360–371. [Google Scholar] [CrossRef] [PubMed]
- Holmes, J.; Liu, Z.; Zhang, L.; Ding, Y.; Sio, T.T.; McGee, L.A.; Ashman, J.B.; Li, X.; Liu, T.; Shen, J.; et al. Evaluating large language models on a highly-specialized topic, radiation oncology physics. Front. Oncol. 2023, 13, 1219326. [Google Scholar] [CrossRef] [PubMed]

Disclaimer/Publisher’s Note: The statements, opinions and data contained in all publications are solely those of the individual author(s) and contributor(s) and not of MDPI and/or the editor(s). MDPI and/or the editor(s) disclaim responsibility for any injury to people or property resulting from any ideas, methods, instructions or products referred to in the content. |
© 2024 by the authors. Licensee MDPI, Basel, Switzerland. This article is an open access article distributed under the terms and conditions of the Creative Commons Attribution (CC BY) license (https://creativecommons.org/licenses/by/4.0/).
Share and Cite
Fostier, J.; Leemans, E.; Meeussen, L.; Wulleman, A.; Van Doren, S.; De Coninck, D.; Toelen, J. Dialogues with AI: Comparing ChatGPT, Bard, and Human Participants’ Responses in In-Depth Interviews on Adolescent Health Care. Future 2024, 2, 30-45. https://doi.org/10.3390/future2010003
Fostier J, Leemans E, Meeussen L, Wulleman A, Van Doren S, De Coninck D, Toelen J. Dialogues with AI: Comparing ChatGPT, Bard, and Human Participants’ Responses in In-Depth Interviews on Adolescent Health Care. Future. 2024; 2(1):30-45. https://doi.org/10.3390/future2010003
Chicago/Turabian StyleFostier, Jelle, Elena Leemans, Lien Meeussen, Alix Wulleman, Shauni Van Doren, David De Coninck, and Jaan Toelen. 2024. "Dialogues with AI: Comparing ChatGPT, Bard, and Human Participants’ Responses in In-Depth Interviews on Adolescent Health Care" Future 2, no. 1: 30-45. https://doi.org/10.3390/future2010003
APA StyleFostier, J., Leemans, E., Meeussen, L., Wulleman, A., Van Doren, S., De Coninck, D., & Toelen, J. (2024). Dialogues with AI: Comparing ChatGPT, Bard, and Human Participants’ Responses in In-Depth Interviews on Adolescent Health Care. Future, 2(1), 30-45. https://doi.org/10.3390/future2010003

