Local Shear Stress and Dyslipidemia Interfere with Actin Cyto-Skeleton and Lysosomal Organization Contributing to Vascular Fragility
Highlights
- Dyslipidemia increases endothelial cell susceptibility to membrane injury, which is further worsened by altered shear stress patterns;
- Lipid accumulation in the vascular wall, combined with shear stress disturbances, leads to structural changes in the actin cytoskeleton;
- Excess lipids and altered shear stress disrupt lysosomal vesicle distribution in the vascular wall and endothelium.
- Chronic lipid overload and shear stress disturbances alter endothelial biomechanics, vesicle trafficking, and membrane stability, potentially impacting cell viability and atherosclerosis progression.
Abstract
1. Introduction
2. Materials and Methods
2.1. Animal Experimentation
2.2. Tissue Embedding and Cryosectioning
2.3. Oil-Red O Staining
2.4. Immunofluorescence
2.5. Fluorescence Intensity Measurements
2.6. Statistical Analysis
3. Results
3.1. Disturbances on Shear Stress Patterns Induce Atherosclerotic Lesions as Early as 2 Weeks in ApoE−/− Mice
3.2. Shear Stress and Dyslipidemia Enhance Cell Susceptibility to Injury in the Endothelium
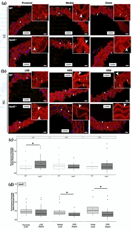
3.3. Accumulation of Lipids in the Vascular Wall Associated with Disturbances on Shear Stress Induces Alterations on Cell Actin Labelling
3.4. Lysosomal Content Is Modulated by Dyslipidemia and Shear Stress in the Vascular Wall and in the Endothelium
4. Discussion
Supplementary Materials
Author Contributions
Funding
Institutional Review Board Statement
Informed Consent Statement
Data Availability Statement
Acknowledgments
Conflicts of Interest
References
- Otero-Cacho, A.; Aymerich, M.; Flores-Arias, M.T.; Abal, M.; Álvarez, E.; Pérez-Muñuzuri, V.; Muñuzuri, A.P. Determination of hemodynamic risk for vascular disease in planar artery bifurcations. Sci. Rep. 2018, 8, 2795. [Google Scholar] [CrossRef] [PubMed]
- Souilhol, C.; Serbanovic-Canic, J.; Fragiadaki, M.; Chico, T.J.; Ridger, V.; Roddie, H.; Evans, P.C. Endothelial responses to shear stress in atherosclerosis: A novel role for developmental genes. Nat. Rev. Cardiol. 2020, 17, 52–63. [Google Scholar] [CrossRef] [PubMed]
- Cheng, C.; Tempel, D.; van Haperen, R.; van der Baan, A.; Grosveld, F.; Daemen, M.J.; Krams, R.; de Crom, R. Atherosclerotic lesion size and vulnerability are determined by patterns of fluid shear stress. Circulation 2006, 113, 2744–2753. [Google Scholar] [CrossRef] [PubMed]
- Cheng, C.; Tempel, D.; van Haperen, R.; de Boer, H.C.; Segers, D.; Huisman, M.; van Zonneveld, A.J.; Leenen, P.J.; van der Steen, A.; Serruys, P.W.; et al. Shear stress-induced changes in atherosclerotic plaque composition are modulated by chemokines. J. Clin. Investig. 2007, 117, 616–626. [Google Scholar] [CrossRef]
- Fraga-Silva, R.A.; Savergnini, S.Q.; Montecucco, F.; Nencioni, A.; Caffa, I.; Soncini, D.; Costa-Fraga, F.P.; De Sousa, F.B.; Sinisterra, R.D.; Capettini, L.A.S.; et al. Treatment with Angiotensin-(1-7) reduces inflammation in carotid atherosclerotic plaques. Thromb. Haemost. 2014, 111, 736–747. [Google Scholar]
- De Wilde, D.; Trachet, B.; De Meyer, G.R.; Segers, P. Shear Stress Metrics and Their Relation to Atherosclerosis: An In Vivo Follow-up Study in Atherosclerotic Mice. Ann. Biomed. Eng. 2016, 44, 2327–2338. [Google Scholar] [CrossRef]
- Cunningham, K.S.; Gotlieb, A.I. The role of shear stress in the pathogenesis of atherosclerosis. Lab. Investig. 2005, 85, 9–23. [Google Scholar] [CrossRef]
- Rodriguez, I.; Gonzalez, M. Physiological mechanisms of vascular response induced by shear stress and effect of exercise in systemic and placental circulation. Front. Pharmacol. 2014, 5, 209. [Google Scholar] [CrossRef]
- Rajendran, P.; Rengarajan, T.; Thangavel, J.; Nishigaki, Y.; Sakthisekaran, D.; Sethi, G.; Nishigaki, I. The vascular endothelium and human diseases. Int. J. Biol. Sci. 2013, 9, 1057–1069. [Google Scholar] [CrossRef]
- Fisher, A.B.; Chien, S.; Barakat, A.I.; Nerem, R.M. Endothelial cellular response to altered shear stress. Am. J. Physiol. Lung Cell. Mol. Physiol. 2001, 281, L529–L533. [Google Scholar] [CrossRef]
- Kowalsky, G.B.; Byfield, F.J.; Levitan, I. oxLDL facilitates flow-induced realignment of aortic endothelial cells. Am. J. Physiol. Cell Physiol. 2008, 295, C332–C340. [Google Scholar] [CrossRef] [PubMed]
- Shentu, T.-P.; Titushkin, I.; Singh, D.K.; Gooch, K.J.; Subbaiah, P.; Cho, M.; Levitan, I. oxLDL-induced decrease in lipid order of membrane domains is inversely correlated with endothelial stiffness and network formation. Am. J. Physiol. Cell Physiol. 2010, 299, C218–C229. [Google Scholar] [CrossRef] [PubMed]
- Byfield, F.J.; Tikku, S.; Rothblat, G.H.; Gooch, K.J.; Levitan, I. OxLDL increases endothelial stiffness, force generation, and network formation. J. Lipid Res. 2006, 47, 715–723. [Google Scholar] [CrossRef]
- Chouinard, J.A.; Grenier, G.; Khalil, A.; Vermette, P. Oxidized-LDL induce morphological changes and increase stiffness of endothelial cells. Exp. Cell Res. 2008, 314, 3007–3016. [Google Scholar] [CrossRef]
- Couto, N.F.; Rezende, L.; Fernandes-Braga, W.; Alves, A.P.; Agero, U.; Alvarez-Leite, J.; Damasceno NR, T.; Castro-Gomes, T.; Andrade, L.O. OxLDL alterations in endothelial cell membrane dynamics leads to changes in vesicle trafficking and increases cell susceptibility to injury. Biochim. Biophys. Acta Biomembr. 2020, 1862, 183139. [Google Scholar] [CrossRef] [PubMed]
- Reddy, A.; Caler, E.V.; Andrews, N.W. Plasma membrane repair is mediated by Ca2+-regulated exocytosis of lysosomes. Cell 2001, 106, 157–169. [Google Scholar] [CrossRef]
- McNeil, P.L.; Miyake, K.; Vogel, S.S. The endomembrane requirement for cell surface repair. Proc. Natl. Acad. Sci. USA 2003, 100, 4592–4597. [Google Scholar] [CrossRef]
- Idone, V.; Tam, C.; Goss, J.W.; Toomre, D.; Pypaert, M.; Andrews, N.W. Repair of injured plasma membrane by rapid Ca2+-dependent endocytosis. J. Cell Biol. 2008, 180, 905–914. [Google Scholar] [CrossRef]
- Tam, C.; Idone, V.; Devlin, C.; Fernandes, M.C.; Flannery, A.; He, X.; Schuchman, E.; Tabas, I.; Andrews, N.W. Exocytosis of acid sphingomyelinase by wounded cells promotes endocytosis and plasma membrane repair. J. Cell Biol. 2010, 189, 1027–1038. [Google Scholar] [CrossRef]
- Olivon, V.C.; Fraga-Silva, R.A.; Segers, D.; Demougeot, C.; de Oliveira, A.M.; Savergnini, S.S.; Berthelot, A.; de Crom, R.; Krams, R.; Stergiopulos, N.; et al. Arginase inhibition prevents the low shear stress-induced development of vulnerable atherosclerotic plaques in ApoE−/− mice. Atherosclerosis 2013, 227, 236–243. [Google Scholar] [CrossRef]
- Fraga-Silva, R.A.; Costa-Fraga, F.P.; Montecucco, F.; Sturny, M.; Faye, Y.; Mach, F.; Pelli, G.; Shenoy, V.; da Silva, R.F.; Raizada, M.K.; et al. Diminazene protects corpus cavernosum against hypercholesterolemia-induced injury. J. Sex. Med. 2015, 12, 289–302. [Google Scholar] [CrossRef] [PubMed]
- Sommer, C.; Straehle, C.; Koethe, U.; Hamprecht, F.A. ilastik: Interactive Learning and Segmentation Toolkit. In Proceedings of the 2011 IEEE International Symposium on Biomedical Imaging: From Nano to Macro, Chicago, IL, USA, 30 March–2 April 2011; pp. 230–233. [Google Scholar]
- Hissa, B.; Pontes, B.; Roma, P.M.S.; Alves, A.P.; Rocha, C.D.; Valverde, T.M.; Aguiar, P.H.N.; Almeida, F.P.; Guimarães, A.J.; Guatimosim, C.; et al. Membrane cholesterol removal changes mechanical properties of cells and induces secretion of a specific pool of lysosomes. PLoS ONE 2013, 8, e82988. [Google Scholar] [CrossRef] [PubMed]
- Hissa, B.; de Oliveira Andrade, L. Trypasonoma cruzi uses a specific subset of host cell lysosomes for cell invasion. Parasitol. Int. 2015, 64, 135–138. [Google Scholar] [CrossRef] [PubMed]
- Segers, D.; Lipton, J.A.; Leenen, P.J.M.; Cheng, C.; Tempel, D.; Pasterkamp, G.; Moll, F.L.; de Crom, R.; Krams, R. Atherosclerotic Plaque Stability Is Affected by the Chemokine CXCL10 in Both Mice and Humans. Int. J. Inflam. 2011, 2011, 936109. [Google Scholar] [CrossRef] [PubMed][Green Version]
- Sinha, B.; Köster, D.; Ruez, R.; Gonnord, P.; Bastiani, M.; Abankwa, D.; Stan, R.V.; Butler-Browne, G.; Vedie, B.; Johannes, L.; et al. Cells respond to mechanical stress by rapid disassembly of caveolae. Cell 2011, 144, 402–413. [Google Scholar] [CrossRef]
- Batchelder, E.L.; Hollopeter, G.; Campillo, C.; Mezanges, X.; Jorgensen, E.M.; Nassoy, P.; Sens, P.; Plastino, J. Membrane tension regulates motility by controlling lamellipodium organization. Proc. Natl. Acad. Sci. USA 2011, 108, 11429–11434. [Google Scholar] [CrossRef]
- Gauthier, N.C.; Fardin, M.A.; Roca-Cusachs, P.; Sheetz, M.P. Temporary increase in plasma membrane tension coordinates the activation of exocytosis and contraction during cell spreading. Proc. Natl. Acad. Sci. USA 2011, 108, 14467–14472. [Google Scholar] [CrossRef]
- Palombo, C.; Kozakova, M. Arterial stiffness, atherosclerosis and cardiovascular risk: Pathophysiologic mechanisms and emerging clinical indications. Vasc. Pharmacol. 2016, 77, 1–7. [Google Scholar] [CrossRef]
- Aunis, D.; Bader, M.-F. The cytoskeleton as a barrier to exocytosis in secretory cells. J. Exp. Biol. 1988, 139, 253–266. [Google Scholar] [CrossRef]
- Koseoglu, S.; Love, S.A.; Haynes, C.L. Cholesterol effects on vesicle pools in chromaffin cells revealed by carbon-fiber microeouectrode amperometry. Anal. Bioanal. Chem. 2011, 400, 2963–2971. [Google Scholar] [CrossRef]
- Hissa, B.; Duarte, J.G.; Kelles, L.F.; Santos, F.P.; del Puerto, H.L.; Gazzinelli-Guimarães, P.H.; de Paula, A.M.; Agero, U.; Mesquita, O.N.; Guatimosim, C.; et al. Membrane cholesterol regulates lysosome-plasma membrane fusion events and modulates Trypanosoma cruzi invasion of host cells. PLOS Neglected Trop. Dis. 2012, 6, e1583. [Google Scholar] [CrossRef] [PubMed]
- Cabukusta, B.; Neefjes, J. Mechanisms of lysosomal positioning and movement. Traffic 2018, 19, 761–769. [Google Scholar] [CrossRef] [PubMed]
- Lie, P.P.; Nixon, R.A. Lysosome trafficking and signaling in health and neurodegenerative diseases. Neurobiol. Dis. 2019, 122, 94–105. [Google Scholar] [CrossRef] [PubMed]




Disclaimer/Publisher’s Note: The statements, opinions and data contained in all publications are solely those of the individual author(s) and contributor(s) and not of MDPI and/or the editor(s). MDPI and/or the editor(s) disclaim responsibility for any injury to people or property resulting from any ideas, methods, instructions or products referred to in the content. |
© 2024 by the authors. Licensee MDPI, Basel, Switzerland. This article is an open access article distributed under the terms and conditions of the Creative Commons Attribution (CC BY) license (https://creativecommons.org/licenses/by/4.0/).
Share and Cite
Do Couto, N.F.; Lima, A.M.; Rezende, L.; Fraga-Silva, R.; Fernandes-Braga, W.; Michelin, L.A.B.; Castro-Gomes, T.; Stergiopulos, N.; Andrade, L.O. Local Shear Stress and Dyslipidemia Interfere with Actin Cyto-Skeleton and Lysosomal Organization Contributing to Vascular Fragility. J. Vasc. Dis. 2024, 3, 360-374. https://doi.org/10.3390/jvd3040028
Do Couto NF, Lima AM, Rezende L, Fraga-Silva R, Fernandes-Braga W, Michelin LAB, Castro-Gomes T, Stergiopulos N, Andrade LO. Local Shear Stress and Dyslipidemia Interfere with Actin Cyto-Skeleton and Lysosomal Organization Contributing to Vascular Fragility. Journal of Vascular Diseases. 2024; 3(4):360-374. https://doi.org/10.3390/jvd3040028
Chicago/Turabian StyleDo Couto, Natalia F., Augusto M. Lima, Luisa Rezende, Rodrigo Fraga-Silva, Weslley Fernandes-Braga, Lucas A. B. Michelin, Thiago Castro-Gomes, Nikolaos Stergiopulos, and Luciana O. Andrade. 2024. "Local Shear Stress and Dyslipidemia Interfere with Actin Cyto-Skeleton and Lysosomal Organization Contributing to Vascular Fragility" Journal of Vascular Diseases 3, no. 4: 360-374. https://doi.org/10.3390/jvd3040028
APA StyleDo Couto, N. F., Lima, A. M., Rezende, L., Fraga-Silva, R., Fernandes-Braga, W., Michelin, L. A. B., Castro-Gomes, T., Stergiopulos, N., & Andrade, L. O. (2024). Local Shear Stress and Dyslipidemia Interfere with Actin Cyto-Skeleton and Lysosomal Organization Contributing to Vascular Fragility. Journal of Vascular Diseases, 3(4), 360-374. https://doi.org/10.3390/jvd3040028

