The Effect of High-Fidelity Simulation vs. Simulation with Standardized Patients on the Development of Reflective Practice Among Medical Students
Abstract
1. Introduction
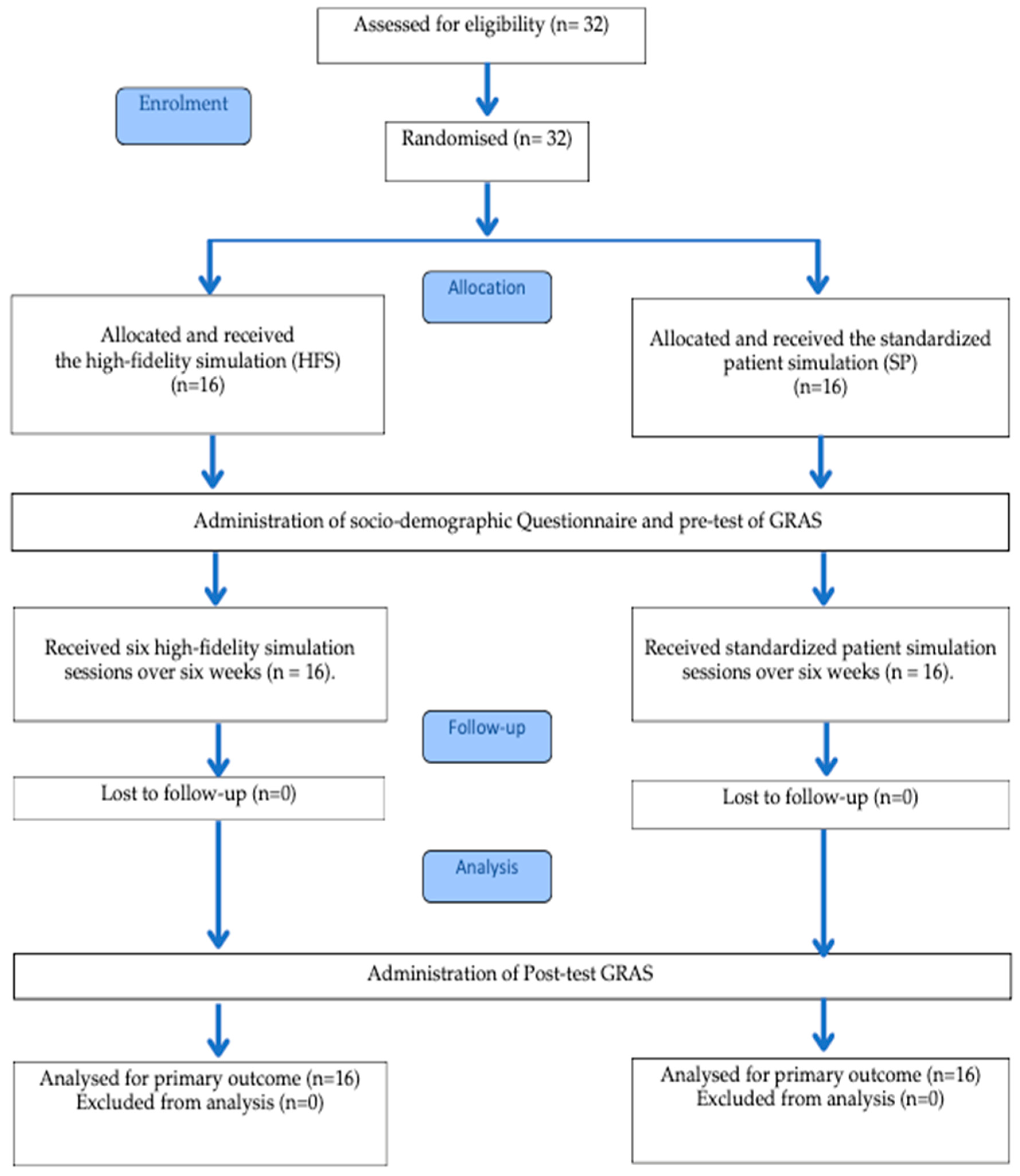
2. Methods
2.1. Study Design and Settings
2.2. Participants
2.3. Randomization
2.4. Instruments
2.5. Intervention
- The emotional phase (reaction phase) gave students time to express their emotions and feelings, helping to offer a secure climate.
- The descriptive phase aimed to establish and understand the events that occurred during the simulation.
- The analysis phase was to explore the students’ actions, clinical decisions, and the reasons behind any errors made during the simulation, as well as any problems encountered.
- The synthesis phase aimed to summarize the key learning and teaching objectives, and to discuss the transfer of this learning to real clinical contexts.
2.6. Statistical Analysis
3. Results
3.1. Participant Characteristics
3.2. Comparison of Pre- and Post-Simulation GRAS Scores
3.3. Comparison of GRAS Scores Across Simulation Types
4. Discussion
5. Conclusions
Author Contributions
Funding
Institutional Review Board Statement
Informed Consent Statement
Data Availability Statement
Conflicts of Interest
References
- Padilha, J.M.; Machado, P.P.; Ribeiro, A.; Ramos, J.; Costa, P. Clinical Virtual Simulation in Nursing Education: Randomized Controlled Trial. J. Med. Internet Res. 2019, 21, e11529. [Google Scholar] [CrossRef]
- Herrera-Aliaga, E.; Estrada, L.D. Trends and Innovations of Simulation for Twenty First Century Medical Education. Front. Public Health 2022, 10, 619769. [Google Scholar] [CrossRef]
- Elendu, C.B.; Amaechi, D.C.M.; Okatta, A.U.M.; Amaechi, E.C.M.; Elendu, T.C.B.; Ezeh, C.P.M.; Elendu, I.D.B. The impact of simulation-based training in medical education: A review. Medicine 2024, 103, e38813. [Google Scholar] [CrossRef]
- Macnamara, A.F.; Bird, K.; Rigby, A.; Sathyapalan, T.; Hepburn, D. High-fidelity simulation and virtual reality: An evaluation of medical students’ experiences. BMJ Simul. Technol. Enhanc. Learn. 2021, 7, 528–535. [Google Scholar] [CrossRef] [PubMed]
- Hanshaw, S.L.; Dickerson, S.S. High fidelity simulation evaluation studies in nursing education: A review of the literature. Nurse Educ. Pract. 2020, 46, 102818. [Google Scholar] [CrossRef] [PubMed]
- Cura, Ş.Ü.; Kocatepe, V.; Yıldırım, D.; Küçükakgün, H.; Atay, S.; Ünver, V. Examining Knowledge, Skill, Stress, Satisfaction, and Self-Confidence Levels of Nursing Students in Three Different Simulation Modalities. Asian Nurs. Res. (Korean Soc. Nurs. Sci.) 2020, 14, 158–164. [Google Scholar]
- Park, S.; Hur, H.K.; Chung, C. Learning effects of virtual versus high-fidelity simulations in nursing students: A crossover comparison. BMC Nurs. 2022, 21, 100. [Google Scholar] [CrossRef] [PubMed]
- Lane, A.S.; Roberts, C. Contextualised reflective competence: A new learning model promoting reflective practice for clinical training. BMC Med. Educ. 2022, 22, 71. [Google Scholar] [CrossRef]
- Caty, M.-È. La réflexion critique et la réflexivité en tant qu’objets de formation au service de l’apprentissage de la pratique réflexive: Quelques clarifications et enjeux. Pédagog. Médicale 2021, 22, 1–4. [Google Scholar] [CrossRef]
- Spaska, A. Systematic theoretical study on the application of reflective practice in enhancing medical students’ learning experience. Educ. Medica 2025, 26, 101088. [Google Scholar] [CrossRef]
- Yun, J.-A.; Kang, I.-S. Development and evaluation of a collaborative reflection-based debriefing strategy for simulation-based education using virtual simulations in practical nursing: A randomized controlled trial. Nurse Educ. Pract. 2024, 81, 104170. [Google Scholar] [CrossRef]
- Bowers, M.; Terry, D.; Irwin, P. The impact of reflective practice on nursing students: A scoping review. Nurse Educ. Pract. 2025, 87, 104468. [Google Scholar] [CrossRef]
- Loubbairi, S.; Lahlou, L.; Amechghal, A.; Nassik, H. The impact of simulation on the development of critical thinking and reflection among nursing and medical students: A systematic review. Korean J. Med Educ. 2025, 37, 187–202. [Google Scholar] [CrossRef] [PubMed]
- Hu, L.-Y.; Li, S.-Q.; Zhou, Z.-Y.; Wang, M.-L.; Zhou, L.-S. Effect of high-fidelity human patient simulator manikins combined with standardized patient simulation scenario on clinical thinking in pediatric nursing education. BMC Nurs. 2025, 24, 1129. [Google Scholar] [CrossRef] [PubMed]
- Kim, J.; Park, J.-H.; Shin, S. Effectiveness of simulation-based nursing education depending on fidelity: A meta-analysis. BMC Med. Educ. 2016, 16, 152. [Google Scholar] [CrossRef]
- Aukes, L.C.; Geertsma, J.; Cohen-Schotanus, J.; Zwierstra, R.P.; Slaets, J.P. The development of a scale to measure personal reflection in medical practice and education. Med. Teach. 2007, 29, 177–182. [Google Scholar] [CrossRef]
- Rueda-Medina, B.; Reina-Cabello, J.C.; Buendía-Castro, M.; Aguilar-Ferrándiz, M.E.; Gil-Gutiérrez, R.; Tapia-Haro, R.M.; Casas-Barragán, A.; Correa-Rodríguez, M. Effectiveness of video-assisted debriefing versus oral debriefing in simulation-based interdisciplinary health professions education: A randomized trial. Nurse Educ. Pract. 2024, 75, 103901. [Google Scholar] [CrossRef]
- Abdulmohdi, N.; McVicar, A. Student Nurses’ Perceptions of the Role of High-Fidelity Simulation in Developing Decision-Making Skills for Clinical Practice: A Qualitative Research Study. SAGE Open Nurs. 2024, 10, 23779608241255299. [Google Scholar] [CrossRef] [PubMed]
- Schön, D.A. The Reflective Practitioner: How Professionals Think in Action; Routledge: New York, NY, USA, 2017. [Google Scholar]
- Cant, R.P.; Cooper, S.J. Use of simulation-based learning in undergraduate nurse education: An umbrella systematic review. Nurse Educ. Today 2017, 49, 63–71. [Google Scholar] [CrossRef]
- Park, Y.-S.; Lee, S.-J.; Hur, Y. Facilitators, barriers, and future direction of high-fidelity simulation in nursing education: A qualitative descriptive study. BMC Nurs. 2025, 24, 881. [Google Scholar] [CrossRef]
- Wojcieszek, A.; Kurowska, A.; Wróbel, A.; Bodys-Cupak, I.; Kamińska, A.; Majda, A. Analysis of high-fidelity simulation effects and their connection with educational practices in early nursing education. BMC Nurs. 2025, 24, 457. [Google Scholar] [CrossRef]
- Walsh, J.A.; Sethares, K.A.; Viveiros, J.D.; Asselin, M.E. Reflective Journaling to Promote Critical Reflective Thinking Post-Simulation-Based Education. Clin. Simul. Nurs. 2024, 88, 101511. [Google Scholar] [CrossRef]
- Fleming, T. Mezirow and the theory of transformative learning. In Critical Theory and Transformative Learning; Taylor, E.W., Cranton, P., Eds.; Advances in Standardization Research; IGI Global: Hershey, PA, USA, 2018; pp. 120–136. [Google Scholar]
- Alrashidi, N.; An, E.P.; Alrashedi, M.S.; Alqarni, A.S.; Gonzales, F.; Bassuni, E.M.; Pangket, P.; Estadilla, L.; Benjamin, L.S.; Ahmed, K.E. Effects of simulation in improving the self-confidence of student nurses in clinical practice: A systematic review. BMC Med. Educ. 2023, 23, 815. [Google Scholar] [CrossRef] [PubMed]
- Santos, E.C.N.; Almeida, R.G.D.S.; Meska, M.H.G.; Mazzo, A. Simulated patient versus high-fidelity simulator: Satisfaction, self-confidence and knowledge among nursing students in Brazil. Cogitare Enferm. 2021, 26, e76730. [Google Scholar]


| Scenarios | Themes |
|---|---|
| Shock scenarios | |
| Scenario 1 | Hypovolemic shock |
| Scenario 2 | Septic shock due to acute pyelonephritis |
| Scenario 3 | Hemorrhagic shock secondary to a stab wound |
| Acute respiratory distress scenarios | |
| Scenario 4 | Rapidly progressing pneumonia with respiratory decompensation |
| Scenario 5 | Pulmonary embolism |
| Scenario 6 | Severe acute asthma with respiratory distress |
| Characteristics | Total (n = 32) | HFS Group (n = 16) | SP Group (n = 16) | p Value | |
|---|---|---|---|---|---|
| Age (mean ± SD) | 24.8 ± 2.00 | 25.2 ± 2.20 | 24.5 ± 1.79 | 0.34 | |
| Sex—n(%) | Female | 20 (62.5) | 11 (68.75) | 9 (56.25) | 0.46 |
| Male | 12 (37.5) | 5 (31.25) | 7 (43.75) | ||
| Previous simulation experience—n(%) | Yes | 32 (100) | 16 (100) | 16 (100) | |
| Items | Pre-Test (Mean ± SD) | Post Test (Mean ± SD) | p Value |
|---|---|---|---|
| Self-reflection | 31.3 ± 7.11 | 36.8 ± 5.34 | <0.001 |
| Empathic reflection | 19.1 ± 4.68 | 20.6 ± 4.51 | 0.020 |
| Reflective Communication | 23.1 ± 5.11 | 25.5 ± 4.35 | 0.001 |
| Total score GRAS | 73.5 ± 15.93 | 82.9 ± 13.23 | <0.001 |
| Items | Post-Test Group 1: HFS (Mean ± SD) | Post-Test Group 2: PS (Mean ± SD) | p Value | Cohen’s d | 95% CI |
|---|---|---|---|---|---|
| Self-reflection | 40.6 ± 2.73 | 33.0 ± 4.52 | <0.001 | 2.04 | [1.17–2.89] |
| Empathic reflection | 22.8 ± 3.56 | 18.3 ± 4.32 | 0.003 | 1.14 | [0.38–1.88] |
| Reflective Communication | 28.4 ± 2.75 | 22.7 ± 3.77 | <0.001 | 1.72 | [0.89–2.53] |
| Total score GRAS | 91.8 ± 7.70 | 74.0 ± 11.55 | <0.001 | 1.82 | [0.97–2.63] |
Disclaimer/Publisher’s Note: The statements, opinions and data contained in all publications are solely those of the individual author(s) and contributor(s) and not of MDPI and/or the editor(s). MDPI and/or the editor(s) disclaim responsibility for any injury to people or property resulting from any ideas, methods, instructions or products referred to in the content. |
© 2026 by the authors. Published by MDPI on behalf of the Academic Society for International Medical Education. Licensee MDPI, Basel, Switzerland. This article is an open access article distributed under the terms and conditions of the Creative Commons Attribution (CC BY) license.
Share and Cite
Loubbairi, S.; Lahlou, L.; Moussaoui, Y.E.; Amechghal, A.; Nassik, H. The Effect of High-Fidelity Simulation vs. Simulation with Standardized Patients on the Development of Reflective Practice Among Medical Students. Int. Med. Educ. 2026, 5, 19. https://doi.org/10.3390/ime5010019
Loubbairi S, Lahlou L, Moussaoui YE, Amechghal A, Nassik H. The Effect of High-Fidelity Simulation vs. Simulation with Standardized Patients on the Development of Reflective Practice Among Medical Students. International Medical Education. 2026; 5(1):19. https://doi.org/10.3390/ime5010019
Chicago/Turabian StyleLoubbairi, Sana, Laila Lahlou, Yassmine El Moussaoui, Abdelkader Amechghal, and Hicham Nassik. 2026. "The Effect of High-Fidelity Simulation vs. Simulation with Standardized Patients on the Development of Reflective Practice Among Medical Students" International Medical Education 5, no. 1: 19. https://doi.org/10.3390/ime5010019
APA StyleLoubbairi, S., Lahlou, L., Moussaoui, Y. E., Amechghal, A., & Nassik, H. (2026). The Effect of High-Fidelity Simulation vs. Simulation with Standardized Patients on the Development of Reflective Practice Among Medical Students. International Medical Education, 5(1), 19. https://doi.org/10.3390/ime5010019

