Next Article in Journal
Deep Learning Approaches to Chronic Venous Disease Classification
Previous Article in Journal
Preface to the First International Conference on Computational Intelligence and Soft Computing (CISCom 2025)
 
 
Font Type:
Arial Georgia Verdana
Font Size:
Aa Aa Aa
Line Spacing:
Column Width:
Background:
Proceeding Paper

Gender-Aware ADHD Detection Framework Combining XGBoost and FLAML Models: Exploring Predictive Features in Women Advancing Personalized ADHD Diagnosis †

by
Srushti Honnangi
*,
Anushri Kajagar
,
Shashank Shetgeri
,
Tanvi Korgaonkar
,
Salma Shahapur
and
Rajashri Khanai
Department of Computer Science Engineering, KLE Technological University, Dr. M.S. Sheshgiri, Belgavi Campus, Belagavi 590008, Karnataka, India
*
Author to whom correspondence should be addressed.
Presented at the First International Conference on Computational Intelligence and Soft Computing (CISCom 2025), Melaka, Malaysia, 26–27 November 2025.
Comput. Sci. Math. Forum 2025, 12(1), 6; https://doi.org/10.3390/cmsf2025012006
Published: 18 December 2025

Abstract

A machine learning architecture is introduced to predict attention deficit hyperactivity disorder (ADHD) and biological sex from multimodal inputs. The problem sidesteps the clinical task of early ADHD detection and adds prediction of sex as a meta-feature to enhance robustness. The architecture is applied to demographic profiles, quantitative tests, and functional brain connectomes as 200 × 200 matrices. Preprocessing includes data harmonization, matrix symmetrization, graph-based descriptor extraction, including total strength, mean, and standard deviation, categorical encoding, variance thresholding, and imputation of missing values using k-nearest neighbors. Sex classification is performed using XGBoost with stratified cross-validation to generate probability outputs that enhance the ADHD model. ADHD classification is tuned using FLAML’s automatic hyperparameter search for XGBoost and class-weighting to address imbalance. Findings show that combining imaging-derived features and automated model selection yields a robust method of ADHD detection, underscoring the utility of multimodal data fusion in neuropsychiatric studies.

1. Introduction

Attention deficit hyperactivity disorder (ADHD) [1] is a neurodevelopmental condition marked by persistent patterns of inattention, hyperactivity, impulsivity, and difficulties in emotional regulation. These symptoms are excessive relative to developmental problems, occur across multiple settings, and significantly impair daily functioning. ADHD is associated with executive dysfunction [1], which affects self-regulation abilities, such as time management, impulse control, task initiation, and sustained attention. As a result, individuals with ADHD often experience academic or occupation challenges, interpersonal difficulties, and increased health risks, collectively predisposing them to a diminished quality of life and a reduction in life expectancy. It is associated with other mental disorders as well as non-psychiatric disorders, which can cause additional impairment. The disorder costs society hundreds of billions of US dollars each year worldwide.
ADHD affects approximately 11.3% overall prevalence, with a diagnosis rate of about 14.5% in boys and 8% in girls [2]. Research suggests that girls with ADHD are more likely to be undiagnosed, as they often exhibit inattentive symptoms that are less noticeable and harder to detect. Girls with ADHD who are undiagnosed will continue suffering from symptoms that burden their mental health and capacity to function [2].
Figure 1 is the introduction to ADHD in women. XGBoost and FLAML are used as machine learning models in this work. XGBoost is a strong gradient boosting framework that improves prediction accuracy over single decision trees at the cost of losing the interpretability present in less complex models. FLAML, or the fast, lightweight, and modular automated machine learning framework, automates model optimization by choosing algorithms and optimizing hyperparameters in an efficient manner. In this research, a predictive model was trained to predict both the likelihood of an ADHD diagnosis and the sex of an individual. The model combines functional brain imaging information with socio-demographic information, emotional profiles, and parent data, allowing for multimodal learning.
A multi-output framework was used to target two distinct objectives: (1) ADHD status (1 = yes, 0 = no) and (2) sex classification (1 = female, 0 = male). With this method, an overall accuracy of 78% was achieved, using an 80/20 train–test split. Performance assessment involved F1-score, recall, precision, and confusion matrix analysis to ensure robustness. Apart from baseline comparisons between logistic regression, random forest, CatBoost, and k-nearest neighbors, the XGBoost model provided higher predictive ability. Unlike prior studies that analyzed a single data modality like EEG signals or text features, this study implements a data fusion methodology by combining connectome-derived brain connectivity features with behavioral and demographic variables. A two-stage learning pipeline is used. In this pipeline, XGBoost was used to predict sex as a meta-feature to predict ADHD, followed by hyperparameter tuning via FLAML. By incorporating neuroimaging features, demographic features, and automatic machine learning model selection methods, better generalization and diagnostic reliability definitely support integration based on individual data modalities.

2. Challenges

One of the most significant issues was the complexity and increased dimensionality of the brain connectome data, which were 200 × 200 functional matrices that required extensive computational power and careful preprocessing (symmetry) to obtain meaningful statistical representations of the data without adding artifacts. There may have been additional complications with data integration, especially with the combination of categorical, numerical, and brain imaging data that required standardized feature engineering and encoding strategies, and reasonable risk of embedding bias into the predictive model remained high.
The generalization of the model was another major concern. In predicting sex, the model achieved a training accuracy of 0.99 but a test AUC of 0.78, which was indicative of overfitting. Models were regularized by limiting depth, dropout-like boosting, and early stopping, but the high level of dimensionality of the connectome features increased the chance of memorization despite regularization. The imbalanced ADHD dataset added an additional consequence of decreased performance, as the model was less sensitive to positive cases when removing sampling and cost-sensitive strategies. There was also an incredible impact of threshold tuning for decision boundaries, which presented a challenge in identifying optimal cutoffs for each task.
The sequential nature of the design of the framework introduced even more risk. Any misclassification error for sex prediction could “carry forward” into the ADHD stage and consequently compromise results when sex was incorrectly modeled as a positive attribute.

3. Literature Survey

Faraone S.V. et al. provide a comprehensive primer on ADHD, summarizing current evidence on its epidemiology, genetics, neurobiology, clinical presentation, comorbidities, and treatment, and emphasizing that ADHD is a highly heritable, lifelong neurodevelopmental disorder with validated diagnostic criteria and effective pharmacological and non-pharmacological interventions [1]. Reuben C. et al. investigated the prevalence of diagnosed ADHD among U.S. children aged 5–17 years using data from the 2020–2022 National Health Interview Survey (NHIS). The study reported that 11.3% of children had ever been diagnosed with ADHD, with higher prevalence in boys (14.5%) than girls (8.0%) [2]. Lohani D. C. and Rana B. utilized support vector machine (SVM), random forest (RF), and logistic regression (LR) on structural brain MRI and demographic features, reaching an accuracy of 75% [3]. Zhang-James Y. et al. applied an ensemble model to the ADHD-200 dataset, achieving accuracy of 61% with 21% sensitivity using both structural and resting-state fMRI data [4]. Yoo J. H. et al. employed ensemble classifiers combining ExtraTrees, random forest, and SVM on eye-tracking features, obtaining an accuracy of 76.3% [5]. Liu Z et al. developed an eye-tracking + digital biomarker ML pipeline (feature selection + tree ensembles/soft voting) for auxiliary ADHD diagnosis; the eye-tracking model achieved an accuracy of 76.3% [6]. Mikolas P. et al. utilized a linear support vector machine (SVM) classifier for detection in a population with a broad spectrum of psychiatric disorders, achieving an accuracy of 66.1% [7]. Cao et al. conducted a narrative review of existing machine learning studies on ADHD classification, achieving an accuracy of 61.2%, demonstrating the challenge of diagnosis ADHD using sMRI [8]. Vimalajeewa D. et al. employed a wavelet-based self-similarity analysis on pupil diameter data, achieving an accuracy of 78% [9]. Kim et al. used LightGBM, XgBoost, and random forest on wearable device data, achieving 79.8% accuracy for ADHD and 73.7% for sleep problems. This shows that wearable devices can aid early detection of ADHD in children [10]. Firouzi et al. used an SVM-based approach and achieved a mean accuracy of 72% [11]. Rezaei M. et al investigates brain alterations in drug-naive children with ADHD using resting-state fMRI data achieved an accuracy of 78.2% in classifying ADHD children from typically developing controls using a gradient boosting classifier [12].

4. Methodology

The ADHD in women dataset included categorical, quantitative, and functional connectome data. Preprocessing involved harmonizing formats, encoding categorical variables, and preparing training/testing splits as provided.
The methodology involved a two-phase prediction framework created to be robust. For Phase 1 sex prediction was performed using a dart booster in the XGBoost model trained using stratified K-fold cross-validation to increase the generalizability of the final model. The resulting predicted probabilities of sex were used as one of the meta-features in Phase 2 for ADHD outcome prediction. In Phase 2, ADHD outcome prediction was performed using FLAML (Fast Lightweight AutoML) to quickly identify the best hyperparameters for an XGBoost classifier while ensuring tuning robustness and efficiency. The class imbalance in ADHD labels was also handled using the scale_pos_weight parameters in XGBoost. Rather than choosing a fixed probability threshold (0.5), a single classification threshold was used based on a combination of Youden’s J statistic (which maximizes the sensitivity–specificity trade-off) and the F1-optimal cutoff (which balances precision and recall). In this instance, the classification threshold recommendation was the average of both thresholds to encourage balanced performance across multiple metrics.
Feature Selection (Sex Model): The sex prediction stage employed a filter method for feature selection. The data was preprocessed using a variance threshold and KNN imputation for missing values, after which the features were ranked based on mutual information scores. At most 300 features were kept using SelectKBest, which reflected behavioral and psychological assessment, such as impulsivity, prosocial behavior, hyperactivity, parenting involvement, handedness, and color vision scores. The XGBoost sex classifier was created using the dart booster, which is useful for its robustness against overfitting, along with variant dropout-based regularization (rate_drop and skip_drop). To obtain out-of-fold predictions that reduced bias in model evaluation, stratified 10-fold cross-validation was applied. The best probability threshold for sex classification was established using the combined Youden–F1 method, ensuring valid classification before being used as a meta-feature in the ADHD model.
Feature Selection (ADHD Model): For the ADHD classification task, the feature space consisted of all preprocessed numerical, categorical, and brain connectivity features along with the predicted sex meta-feature. A maximum of 450 features were selected using SelectKBest with mutual information scores to retain important variables for the task; the feature selection process retained a mixture of behavioral scores, brain connectivity measures, and demographic attributes. Among the highest-ranked features were SDQ behavioral subscales, such as hyperactivity, externalizing problems, and total difficulties, which showed stronger mutual information scores than most imaging measures. FLAML was then employed to conduct automated hyperparameter optimization of the ADHD classifier with roc_auc as the metric. Once the best configuration was found, a final model was trained with stratified 10-fold cross-validation to reduce variability. Similarly to the sex model, the final classification decision was made with a dynamic threshold calculated from Youden’s J statistic and the F1-optimal cutoff to ensure some equity in the sensitivity–precision trade-off.
Common Features Among Models: The retained parameters highlight various dimensions of brain connectivity, and they capture both the strength and variability of neural interaction. For example features like conn_strength_41 and conn_strength_43 quantify the intensity of connectivity between particular pairs of brain regions, including how intensively these regions are connected, while features like conn_mean_41 and conn_mean_43 display the average levels of connectivity of these pairs, including a benchmark of how generally they communicate. Conversely, measures such as conn_std_98, conn_std_37, and conn_std_115 emphasize variation, that is, whether the connections are stable or varying over observations. Collectively, these metrics integrate the baseline and stability of brain connectivity, providing complementary results that enhance prediction modeling.

4.1. Evaluation Metric

The preprocessing workflow combined categorical metadata, quantitative metadata, and functional connectome matrices into an analytical framework. First, participant identifiers within datasets were harmonized to ensure the alignment of diagnostic labels. Second, training and testing partitions were concatenated, generating joint categorical, numerical, and connectome tables. Third, functional connectome characteristics were flattened, and reconstruction took place as symmetric 200 × 200 adjacency matrices using a regular expression “r’(\d+)throw_(\d+)thcolumn’”. Last, nodes, namely, connection strength, mean connectivity, and standard deviation, were calculated from matrices relating to global and local operating patterns of brain networks. Categorical attributes such as race and ethnicity were label-encoded. String attributes and enrollment year were excluded. After integration, the datasets formed a single feature matrix with categorical descriptors in encoded form, other quantitative descriptors, and descriptors from connectome-related features. Subsequently, attributes with low variance were filtered with a variance step-wise thresholding process to remove non-informative features from the overall dataset while decreasing dimensionality and noise. Missing data points were addressed with k-nearest neighbors imputation (k = 5) to address missing values, which provided robust handling of partial data while preventing deletions of participants with complete record deletions. The last set of imputed matrices is defined within the current investigation as final training and testing inputs for feature selection and predictive modeling of sex and ADHD outcomes.
The process of treating missing values was completed after combining features. After the quantitative, categorical, and connectome-derived variables were amassed into a singular feature matrix, missing values still remained due to incomplete records of participants. To fill in any missing values, a k-nearest neighbor (KNN) imputation method was used with 5 neighbors (n_neighbors = 5), which used the nearest samples in the feature space (KNN preserves the structure of the original data and avoids bias that could be created by substituting the mean or median). The KNN imputation method produced two fully defined datasets (train_imputed and test_imputed); KNN still preserved participant-level information and provided robust downstream learning for both the prediction of sex and ADHD outcomes. Prior to imputation, the dataset underwent a variance threshold filter to filter out features with nearly zero variance ( 1 × 10 6 ) in order to avoid the influence of noise variables when calculating KNN distances.

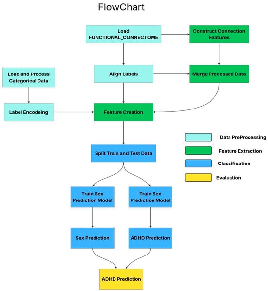
4.2. Flowchart

Figure 2 is a flowchart that illustrates the end-to-end pipeline for an ADHD prediction system based on functional connectome and categorical metadata. The process first involves data preprocessing, during which functional connectome information and categorical variables are loaded, aligned, and encoded. Features of interest are extracted and combined to form a complete dataset. The data is then divided between training and test sets for modeling. Independent classification models are trained for predicting sex and ADHD status.

4.3. Model Evaluation and Thresholding

From Table 1 the performance of the model is measured through stratified K-fold cross-validation, which maintains class proportions within each fold and generates fair out-of-fold (OOF) probabilities for classification tasks. In each fold, an XGBoost classifier is trained with the evaluation metric as AUC and early stopping enabled (50 rounds for the sex classification model and 70 rounds for the final ADHD model), with a separate validation split dedicated to driving convergence. This configuration provides fold-level AUC metrics and an overall OOF AUC that reflects overall discrimination ability, with test set predictions produced by averaging probabilities over folds to minimize variance. To counteract class imbalance, training uses scale_pos_weight = (neg + 1   × 10 12 )/(pos + 1 ×   10 12 ), which modulates the gradient updates to balance minority- and majority-class losses and improve calibration while stabilizing the AUC score under imbalanced labels. Leakage-free preprocessing was ensured by fitting variance thresholding and KNN imputation solely on training data, preventing test distribution influence, mitigating leakage risk, and preventing robust generalization to unseen datasets. Two auxiliary thresholds are estimated: (i) Youden’s J, which is defined by the ROC threshold maximizing sensitivity minus (1-specificity), setting a balanced compromise between true and false positives, and (ii) the F1-optimal threshold, which is the probability cutoff achieving the highest F1-score in a fine-grained search between 0.05 and 0.95, prioritizing precision–recall balance under imbalance. The last threshold is taken as the average of these two best cutoffs to achieve maximum generalizability over both ROC-level discrimination and positive-class utility, subject to an additional constraint in the case of the ADHD model that keeps thresholds in [0.05, 0.95] to prevent pathological extremes.

5. Results

The results below are based on the dataset provided for the WiDS Datathon 2025, available at https://www.kaggle.com/competitions/widsdatathon2025 (accessed on 1 March 2025) [13]. The key observations and insights derived from the initial data analysis are outlined to highlight notable patterns and potential factors related to ADHD prediction.

5.1. Parent 1’s Level of Education (Data Dictionary)

Figure 3a has the values for the below graph. Figure 3b indicates Parent 1’s education level frequency (Barratt_P1_Edu) in the dataset. As can be observed, the dominant education level is 21, i.e., graduate degree, and 470 parents have this level. Figure 3c also divides ADHD outcomes (1 = Positive, 0 = Negative) based on Parent 1’s education level. The train_CATEGORICAL dataset was combined with train_solutions dataset using participant_id as the key, allowing for a comparison between the educational background of Parent 1 and the ADHD diagnosis in children. The plot shows that among children whose Parent 1 has an education level of 21 (graduate degree), over 300 participants were diagnosed with ADHD. Approximately 150 participants did not have a diagnosis of ADHD. This shows that in the households where Parent 1 is graduate-educated, the prevalence of ADHD remains relatively high.

5.2. Parent 2 (P2) Level of Education (Data Dictionary)

Figure 4a has the values for the below graph. Figure 4b shows the distribution of education levels for Parent 2 (Barratt_P2_Edu) within the dataset. The highest education level is 21, a graduate degree, with 323 parents. Figure 4c is a plot comparing Parent 2’s education to the number of children diagnosed with ADHD. The train_CATEGORICAL and train_solutions datasets were combined using participant_id to explore this relationship. For the parents who possess a graduate degree, more than 200 children were diagnosed with ADHD. Around 110 children were not diagnosed with ADHD. This observation is consistent with the findings related to Parent 1’s education level. It suggests that ADHD may exist in children across all levels of education, and the level of education of a parent may not have a significant impact on whether or not a child has ADHD.

5.3. Parent 1 Occupation (Data Dictionary)

Figure 5a has the values for the below graph. Figure 5b shows that 317 parents in the dataset have a job category labeled as 0, which corresponds to the category ‘homemaker’ or ‘stay-at-home parent’. This makes it one of the more common job categories among parents. It indicates that a significant number of participants come from households where one parent does not work outside the home. This factor might be worth considering when analyzing how the home environment impacts ADHD outcomes in children. The occupation of Parent 1 from the table has been plotted using the train_CATEGORICAL dataset and compared with the dataset of train_Solutions, which shows the ADHD outcomes (Figure 5c). Using the participant_id as a reference, it can be observed that ADHD is found in the children whose parent 1 occupation is 0 = homemaker or stay-at-home parent. About 210+ people reported ADHD positive, and around 110 people reported ADHD negative.

5.4. Parent 2 Occupation (Data Dictionary)

Figure 6a has the values for the below graph. Most of the Parents 2s of this study can be seen from the data with higher occupational prestige scores, notably at 45.0, 35.0, and 30.0. The implication is that many of them hold well-esteemed or professional occupations. Figure 6b shows that the number of parents rises with rising occupational prestige. To see how this applies to ADHD in kids, the second bar graph shows the number of ADHD and non-ADHD cases for each level of occupation. It indicates that ADHD kids are more prevalent in almost all categories, particularly among parents with lower prestige scores (such as 0.0 to 20.0). The occupation of Parent 2 from the table has been plotted using the data from the train_CATEGORICAL dataset and comparing it with the dataset of train_Solutions, which shows the ADHD outcomes (Figure 6c); using the participant_id as a reference, it is observed that the ADHD is found in the children whose parent 1 occupation is 0 = homemaker or stay at home parent, about 210+ people are reported as ADHD-positive, and around 110 people are reported as ADHD-negative. Even in more prestigious groups (such as 40.0 and 45.0), ADHD is more common. This indicates that children with parents in lower-prestige occupations might be more likely to have ADHD, though the disorder occurs at all levels of jobs. Therefore, although parent occupation appears to have some bearing, it is most likely not the sole factor; other factors such as the environment, stress, or genetics could be involved.

5.5. Emotional Problems vs. ADHD Outcome

In Figure 7, the box plot illustrates the spread of scores for “SDQ_SDQ_Emotional_Problems” across two groups, ADHD outcome: no ADHD (coded as 0) and ADHD (coded as 1). Both samples share similar distributions, with a median score around 2 and interquartile ranges around 1 to 4. The shape and spread of the distributions are roughly equivalent, indicating that emotional problems, as measured on this SDQ subscale, are not notably different between the two ADHD outcome groups. There are outliers in each set, with scores of 9 or 10. This concordance suggests that there may not be a significant predictor of emotional difficulties, as the difference between those with and without ADHD in this sample is small.

5.6. Correlation Heatmap of Selected Attributes

Figure 8 shows that the heatmap illustrates how the various traits and scores in the dataset are interconnected, independent of gender. Clear positive correlations (in red) exist between several SDQ subscales—namely, hyperactivity, conduct problems, emotional problems, and difficulties total—meaning these behavioral/emotional problems frequently co-occur in an individual. The prosocial score (indicating behaviors such as kindness, cooperativeness, and care for others) is negatively related to most of these problem traits and implies that greater prosocial behavior is associated with fewer problems. Other measures, such as age at scan and color vision score, are weakly or not strongly related to most features. Overall, this heatmap reveals how emotional and behavioral problems tend to aggregate across the dataset.

5.7. Machine Learning Models for ADHD and Gender Prediction

After exploring the data and analyzing the features’ interactions, this section will focus on building a robust set of machine learning pipelines. There were two classification goals: prediction of ADHD diagnosis and prediction of sex. A two-phase model was used, in which sex was predicted by an XGBoost dart classifier, with the predicted probabilities used as meta-features in the ADHD outcome prediction. Using FLAML, hyperparameter optimization on the ADHD model proceeded to ensure robustness and efficiency. In addition to standard accuracy, this study employed threshold-based evaluation strategies utilizing Youden’s J statistic and F1-derived thresholds to evaluate classification trade-offs. In the subsequent section, results and compared performance will be discussed.

5.8. Gender and ADHD Classification Model

Figure 9a,b presents the histograms of predicted probabilities (distributions) for the training and test sets. It is likely that the distributions are centralized, suggesting overfitting risk. For the sex prediction, this paper has used the parameters Learning_rate = 0.02, max_depth = 2, rate_drop = 0.1 n_estimators = 880, and Scale_pos_weight = (neg/pos ratio). The shape of the distributions in both training and test sets is uniform, indicating that generalization is stable, with prediction probabilities centered around 0 or 1 rather than around 0.5. In this sense, the XGBoost dart classifier indicated confidence with its predicted probabilities. Nonetheless, despite nearly perfect results in the training set, the test AUC is at 0.78, indicating limits to generalization and potential overfitting. The ADHD model produced flatter curves, mainly because of high class imbalance, even with KNN imputation, variance filtering, and threshold tuning with Youden’s J and F1 measures. Since the ADHD pipeline uses the sex prediction as a meta-feature, the downstream misclassifications spread from the sex classifier, making it more important to interpret both distributions in Figure 9a and Figure 9b with caution.

5.9. Threshold Classification Model

As shown in Figure 10a,b, threshold optimization was explicitly incorporated to refine classification decisions beyond default probability cutoffs. Two complementary strategies were applied: Youden’s J statistic and F1-score maximization. For the sex prediction task, both thresholds were computed from out-of-fold predictions of the XGBoost dart model, and their mean value was selected. The code reports a final sex threshold of 0.5 × (Youden + F1) = 0.5 × (0.4687 + 0.5475) ≈ 0.5081, ensuring a balance between sensitivity and precision. For ADHD outcome prediction, the same dual-criterion approach was implemented after FLAML hyperparameter tuning and robust cross-validation. The Youden threshold and F1 threshold were first derived separately and then averaged. The final ADHD threshold was clipped to the interval [0.05, 0.95] to avoid degenerate cutoffs. The chosen value in the run was 0.4762 (Youden = 0.4521, F1 = 0.5002).
This explicit threshold calibration improves the interpretability of predicted probabilities, mitigates the effects of class imbalance observed in ADHD labels, and stabilizes decision boundaries when transferring predictions from training to unseen test data.

6. Conclusions

Taken together, this leads to a sizable leap forward in the field of ADHD diagnosis. This pipeline demonstrates significant innovation in the prediction of ADHD outcomes by combining categorical traits (i.e., race and ethnicity), numerical metadata, and high-resolution connectome matrices into a single machine learning model. While each of these approaches may have pursued various individual biomarkers or unimodal features, this model is superior in the sense that it captures both biological and behavioral elements of ADHD in a more meaningful way. The prediction task is an important two-step process, where the first step applies an XGBoost dart classifier to predict sex, and this probability is considered a meta-feature in the final ADHD model. The hyperparameter optimization of the ADHD classifier parenting was performed through FLAML, allowing for improved generalization to class imbalance. Although the sex classifier has achieved high performance on training data, the observed test AUC of ~0.78 suggests the possibility of overfitting. Therefore, it is important to be cautious in how downstream influences of the sex classification are interpreted for ADHD prediction.

Author Contributions

Conceptualization, S.S. (Shashank Shetgeri) and S.H.; methodology and result, A.K.; software, S.S. (Shashank Shetgeri); validation, S.S. (Shashank Shetgeri) and R.K.; formal analysis, T.K.; investigation, S.H.; resources, T.K.; data curation, S.S. (Shashank Shetgeri); writing—original draft preparation, A.K.; writing—review and editing, A.K.; visualization, S.H.; supervision, S.S. (Salma Shahapur); project administration, S.S. (Salma Shahapur). All authors have read and agreed to the published version of the manuscript.

Funding

This research received no external funding.

Institutional Review Board Statement

Not applicable.

Informed Consent Statement

Not applicable.

Data Availability Statement

The Datathon 2025 Women ADHD Challenge, which focuses on women with ADHD, provided the publicly accessible dataset used in this study. Connectome matrices and other relevant data useful for diagnosing ADHD are included in the dataset. The authors are unable to disclose the individual-level data directly for ethical and privacy reasons. According to their data use policy, other researchers may, however, contact the data providers or submit a request for access via the official challenge platform. Please contact the organizers or go to the official Datathon 2025 portal for further information.

Conflicts of Interest

The authors declare no conflicts of interest.

References

  1. Faraone, S.V.; Bellgrove, M.A.; Brikell, I.; Cortese, S.; Hartman, C.A.; Hollis, C.; Newcorn, J.H.; Philipsen, A.; Polanczyk, G.V.; Rubia, K.; et al. Attention-deficit/hyperactivity disorder. Nat. Rev. Dis. Primers 2024, 10, 11. [Google Scholar] [CrossRef] [PubMed]
  2. Reuben, C.; Elgaddal, N. Attention-Deficit/Hyperactivity Disorder in Children Ages 5–17 Years: United States, 2020–2022; NCHS Data Brief 499; Centers for Disease Control and Prevention: Hyattsville, MD, USA, 2024. Available online: https://eric.ed.gov/?id=ED648408 (accessed on 1 March 2025).
  3. Lohani, D.C.; Rana, B. ADHD diagnosis using structural brain MRI and personal characteristic data with machine learning framework. Psychiatry Res. Neuroimaging 2023, 334, 111689. [Google Scholar] [CrossRef] [PubMed]
  4. Zhang-James, Y.; Razavi, A.S.; Hoogman, M.; Franke, B.; Faraone, S.V. Machine Learning and MRI-based Diagnostic Models for ADHD: Are We There Yet? J. Atten. Disord. 2023, 27, 335–353. [Google Scholar] [CrossRef] [PubMed]
  5. Yoo, J.H.; Kang, C.; Lim, J.S.; Wang, B.; Choi, C.H.; Hwang, H.; Han, D.H.; Kim, H.; Cheon, H.; Kim, J.W. Development of an innovative approach using portable eye tracking to assist ADHD screening: A machine learning study. Front. Psychiatry 2024, 15, 1337595. [Google Scholar] [CrossRef] [PubMed]
  6. Lee, D.Y.; Shin, Y.; Park, R.W.; Cho, S.M.; Han, S.; Yoon, C.; Choo, J.; Shim, J.M.; Kim, K.; Jeon, S.W.; et al. Use of eye tracking to improve the identification of attention-deficit/hyperactivity disorder in children. Sci. Rep. 2023, 13, 14469. [Google Scholar] [CrossRef] [PubMed]
  7. Mikolas, P.; Vahid, A.; Bernardoni, F.; Süß, M.; Martini, J.; Beste, C.; Bluschke, A. Training a machine learning classifier to identify ADHD based on real-world clinical data from medical records. Sci. Rep. 2022, 12, 12934. [Google Scholar] [CrossRef] [PubMed]
  8. Cao, M.; Martin, E.; Li, X. Machine learning in attention-deficit/hyperactivity disorder: New approaches toward understanding the neural mechanisms. Transl. Psychiatry 2023, 13, 236. [Google Scholar] [CrossRef] [PubMed]
  9. Vimalajeewa, D.; McDonald, E.; Bruce, S.A.; Vidakovic, B. Wavelet-based approach for diagnosing attention deficit hyperactivity disorder (ADHD). Sci. Rep. 2022, 12, 21928. [Google Scholar] [CrossRef] [PubMed]
  10. Kim, W.P.; Kim, H.J.; Pack, S.P.; Lim, J.H.; Cho, C.H.; Lee, H.J. Machine Learning-Based Prediction of Attention-Deficit/Hyperactivity Disorder and Sleep Problems With Wearable Data in Children. JAMA Netw. Open 2023, 6, e233502. [Google Scholar] [CrossRef] [PubMed]
  11. Firouzi, M.; Kazemi, K.; Ahmadi, M.; Helfroush, M.S.; Aarabi, A. Enhanced ADHD classification through deep learning and dynamic resting state fMRI analysis. Sci. Rep. 2024, 14, 24473. [Google Scholar] [CrossRef] [PubMed]
  12. Rezaei, M.; Zare, H.; Hakimdavoodi, H.; Nasseri, S.; Hebrani, P. Classification of drug-naive children with attention-deficit/hyperactivity disorder from typical development controls using resting-state fMRI and graph theoretical approach. Front. Hum. Neurosci. 2022, 16, 948706. [Google Scholar] [CrossRef] [PubMed]
  13. WiDS Datathon. WiDS Datathon 2025 Starter Notebook. 2025. Available online: https://www.kaggle.com/competitions/widsdatathon2025 (accessed on 1 March 2025).
Figure 1. ADHD in women, predicting gender [2].
Figure 1. ADHD in women, predicting gender [2].
Csmf 12 00006 g001
Figure 2. Flowchart of ADHD prediction.
Figure 2. Flowchart of ADHD prediction.
Csmf 12 00006 g002
Figure 3. Parent 1’s level of education.
Figure 3. Parent 1’s level of education.
Csmf 12 00006 g003
Figure 4. Barratt P2 education.
Figure 4. Barratt P2 education.
Csmf 12 00006 g004
Figure 5. Barratt P1.
Figure 5. Barratt P1.
Csmf 12 00006 g005
Figure 6. Barratt P2.
Figure 6. Barratt P2.
Csmf 12 00006 g006
Figure 7. Emotional problems vs. ADHD outcome.
Figure 7. Emotional problems vs. ADHD outcome.
Csmf 12 00006 g007
Figure 8. Correlation on heatmap of selected attributes.
Figure 8. Correlation on heatmap of selected attributes.
Csmf 12 00006 g008
Figure 9. Sex prediction graph and ADHD prediction graphs.
Figure 9. Sex prediction graph and ADHD prediction graphs.
Csmf 12 00006 g009
Figure 10. Threshold optimization graphs for sex prediction and ADHD prediction.
Figure 10. Threshold optimization graphs for sex prediction and ADHD prediction.
Csmf 12 00006 g010
Table 1. Classification report.
Table 1. Classification report.
PrecisionRecallF1-ScoreSupport
00.700.520.60382
10.800.900.85831
Accuracy 0.781213
Macro avg0.750.710.721213
Weighted avg0.770.780.771213
Disclaimer/Publisher’s Note: The statements, opinions and data contained in all publications are solely those of the individual author(s) and contributor(s) and not of MDPI and/or the editor(s). MDPI and/or the editor(s) disclaim responsibility for any injury to people or property resulting from any ideas, methods, instructions or products referred to in the content.

Share and Cite

MDPI and ACS Style

Honnangi, S.; Kajagar, A.; Shetgeri, S.; Korgaonkar, T.; Shahapur, S.; Khanai, R. Gender-Aware ADHD Detection Framework Combining XGBoost and FLAML Models: Exploring Predictive Features in Women Advancing Personalized ADHD Diagnosis. Comput. Sci. Math. Forum 2025, 12, 6. https://doi.org/10.3390/cmsf2025012006

AMA Style

Honnangi S, Kajagar A, Shetgeri S, Korgaonkar T, Shahapur S, Khanai R. Gender-Aware ADHD Detection Framework Combining XGBoost and FLAML Models: Exploring Predictive Features in Women Advancing Personalized ADHD Diagnosis. Computer Sciences & Mathematics Forum. 2025; 12(1):6. https://doi.org/10.3390/cmsf2025012006

Chicago/Turabian Style

Honnangi, Srushti, Anushri Kajagar, Shashank Shetgeri, Tanvi Korgaonkar, Salma Shahapur, and Rajashri Khanai. 2025. "Gender-Aware ADHD Detection Framework Combining XGBoost and FLAML Models: Exploring Predictive Features in Women Advancing Personalized ADHD Diagnosis" Computer Sciences & Mathematics Forum 12, no. 1: 6. https://doi.org/10.3390/cmsf2025012006

APA Style

Honnangi, S., Kajagar, A., Shetgeri, S., Korgaonkar, T., Shahapur, S., & Khanai, R. (2025). Gender-Aware ADHD Detection Framework Combining XGBoost and FLAML Models: Exploring Predictive Features in Women Advancing Personalized ADHD Diagnosis. Computer Sciences & Mathematics Forum, 12(1), 6. https://doi.org/10.3390/cmsf2025012006

Article Metrics

Back to TopTop