Management, Production, Infection Events, and Antimicrobial Use on 25 Commercial Turkey Farms in Germany (2019–2021)—A Descriptive Analysis
Abstract
1. Introduction
2. Materials and Methods
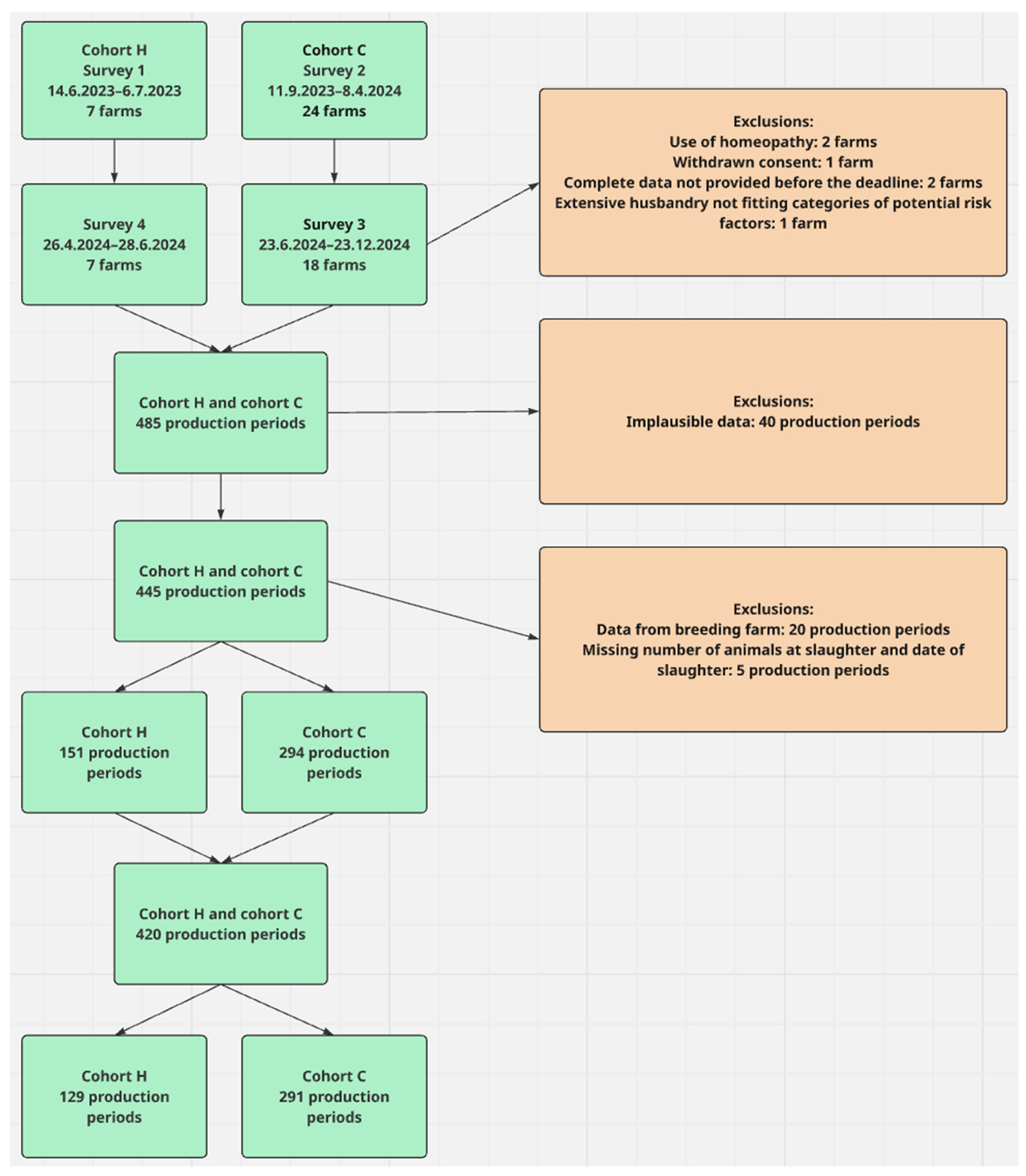
2.1. Participant Recruitment and Data Collection
2.2. Eligibility Criteria and Potential Risk Factors
2.3. Data Management
2.4. Statistical Analysis
2.5. Ethics and Data Protection
3. Results
3.1. Parameter-Specific Heterogeneity
3.1.1. Heterogeneity Between Farms
3.1.2. Heterogeneity Between Production Periods Within and Between Farms
3.2. Description of the Two Cohorts (H, C) at Farm Level
3.3. Description of the Two Cohorts’ Raising and Fattening Periods at the Production Period Level and of the Breeding Farm
3.3.1. Outdoor Husbandry
3.3.2. In-House Ventilation Technique
3.3.3. Number of Animals at the Beginning of the Production Period
3.3.4. Stocking Rate
3.3.5. Litter
3.3.6. Watering System
3.3.7. Feed Origin
3.3.8. Functional Phytochemicals
3.3.9. Hygiene Score
3.3.10. Government Measures
3.3.11. Season
3.3.12. Genetics and Gender
3.3.13. Raising Location
3.3.14. Relocation of Birds During the Production Period
3.3.15. Raising in Groups
3.3.16. Vaccination According to Recommended Standard Vaccination Schedule
3.3.17. Breeding Companies
3.3.18. Slaughterhouses
3.3.19. Egg-Laying Week 5–24 of Parents
3.3.20. Specifics of the Single Breeding Farm
3.3.21. Treatment Intensity, Production, Performance-Specific, and Animal Welfare Parameters
4. Discussion
5. Conclusions
Supplementary Materials
Author Contributions
Funding
Institutional Review Board Statement
Informed Consent Statement
Data Availability Statement
Acknowledgments
Conflicts of Interest
References
- Food and Agriculture Organization of the United Nations. Meat Market Review, Overview of Global Market Developments in 2024. Available online: https://openknowledge.fao.org/items/b553c447-f6b2-4ff8-825e-024767b27760 (accessed on 28 August 2025).
- Bundesministerium für Landwirtschaft, E.u.H. Tierhaltung, Geflügelhaltung. Available online: https://www.bmel-statistik.de/landwirtschaft/tierhaltung/gefluegelhaltung/ (accessed on 28 August 2025).
- Van Limbergen, T.; Sarrazin, S.; Chantziaras, I.; Dewulf, J.; Ducatelle, R.; Kyriazakis, I.; McMullin, P.; Méndez, J.; Niemi, J.K.; Papasolomontos, S.; et al. Risk factors for poor health and performance in European broiler production systems. BMC Vet. Res. 2020, 16, 287. [Google Scholar] [CrossRef]
- Junghans, A.; Deseniß, L.; Louton, H. Data evaluation of broiler chicken rearing and slaughter-An exploratory study. Front. Vet. Sci. 2022, 9, 957786. [Google Scholar] [CrossRef]
- Sonnenschein-Swanson, L.; Baur-Bernhardt, S.; Käsbohrer, A.; Doherr, M.G.; Meemken, D.; Weiermayer, P. Potential Risk Factors Related to Antimicrobial Usage and Antimicrobial Resistance in Commercial Poultry Production—A Scoping Review. Poultry 2025, 4, 39. [Google Scholar] [CrossRef]
- Zentralverband der Deutschen Geflügelwirtschaft e.V. Geflügeljahrbuch; Eugen Ulmer KG: Stuttgart, Germany, 2020. [Google Scholar]
- Zentralverband der Deutschen Geflügelwirtschaft e.V. Geflügeljahrbuch 2021—Was Kostet Tierwohl? Eugen Ulmer KG: Stuttgart, Germany, 2021. [Google Scholar]
- Zentralverband der Deutschen Geflügelwirtschaft e.V. Geflügeljahrbuch 2022—Nachhaltige Geflügelerzeugung; Eugen Ulmer KG: Stuttgart, Germany, 2022. [Google Scholar]
- Bundesministerium für Landwirtschaft, E.u.H. Wie Funktioniert das Konzept zur Antibiotikaminimierung in der Nutztierhaltung? Available online: https://www.bmleh.de/DE/themen/tiere/tierarzneimittel/konzept-antibiotikaminimierung.html (accessed on 4 February 2026).
- Bundesinstitut für Risikobewertung. Antibiotika-Verbrauchsmengen und Therapiehäufigkeit 2024. Available online: https://www.bfr.bund.de/wisenschaftsbericht/antibiotika-verbrauchsmengen-und-therapiehaeufigkeit-2024/ (accessed on 10 September 2025).
- Bundesinstitut für Risikobewertung. Tabellen zur Entwicklung der Therapiehäufigkeit und der Antibiotikaverbrauchsmengen 2018–2021. Available online: https://www.bfr.bund.de/cm/343/therapiehaeufigkeit-und-antibiotikaverbrauchsmengen-2018-2021-bericht.pdf (accessed on 3 August 2025).
- Global burden of bacterial antimicrobial resistance 1990–2021: A systematic analysis with forecasts to 2050. Lancet 2024, 404, 1199–1226. [CrossRef]
- European Commission. Communication from the Commission to the European Parliament, the Council, the European Economic and Social Committee and the Committee of the Regions A Farm to Fork Strategy for a Fair, Healthy and Environmentally-Friendly Food System. Available online: https://eur-lex.europa.eu/legal-content/EN/TXT/?uri=CELEX:52020DC0381 (accessed on 15 June 2022).
- European Union. Regulation (EU) 2019/6 of the European Parliament and of the Council of 11 December 2018 on Veterinary Medicinal Products and Repealing Directive 2001/82/EC (Text with EEA relevance). Available online: https://eur-lex.europa.eu/eli/reg/2019/6/oj/eng (accessed on 15 May 2025).
- Europäisches Parlament und Rat. Verordnung (EU) 2018/848 des Europäischen Parlaments und des Rates vom 30. Mai 2018 über die Ökologische/Biologische Produktion und die Kennzeichnung von Ökologischen/Biologischen Erzeugnissen Sowie zur Aufhebung der Verordnung (EG) Nr. 834/2007 des Rates. Available online: https://eur-lex.europa.eu/eli/reg/2018/848/oj?locale=de (accessed on 31 March 2022).
- Sousa, A.; de Rago, L.; Pinho, J.O.; Estrela, M.; Coelho, A.C.; Oliveira, P.A.; Figueiras, A.; Roque, F.; Herdeiro, M.T. Understanding how veterinarians’ knowledge, attitudes, and practices influence antibiotic prescription: A systematic review of survey studies. BMC Vet. Res. 2025, 21, 543. [Google Scholar] [CrossRef]
- Forster, P.; Käsbohrer, A.; Cramer, H.; Frass, M.; Maeschli, A.; Martin, D.; Panhofer, P.; Stetina, B.U.; Wolf, U.; Zentek, J.; et al. CIMUVET-survey: Complementary and Integrative Medicine (CIM) use in veterinary practice in Austria and CIM education at universities in Austria, Germany and Switzerland. PLoS ONE 2025, 20, e0327599. [Google Scholar] [CrossRef]
- Baars, E.W.; Weiermayer, P.; Szőke, H.P.; van der Werf, E.T. The Introduction of the Global Traditional, Complementary, and Integrative Healthcare (TCIH) Research Agenda on Antimicrobial Resistance and Its Added Value to the WHO and the WHO/FAO/UNEP/WOAH 2023 Research Agendas on Antimicrobial Resistance. Antibiotics 2025, 14, 102. [Google Scholar] [CrossRef]
- Baur-Bernhardt, S.; Käsbohrer, A.; Doherr, M.G.; Meemken, D.; Sonnenschein-Swanson, L.; Stetina, B.U.; Sommer, M.A.; Weiermayer, P. Assessing the Feasibility of a Two-Cohort Design to Assess the Potential of Homeopathic Medicinal Products to Reduce Antimicrobial Resistance in Turkeys (The HOMAMR Project)-Study Protocol. Homeopathy 2025, 114, 50–57. [Google Scholar] [CrossRef]
- Humphrey-Murto, S.; Varpio, L.; Wood, T.J.; Gonsalves, C.; Ufholz, L.A.; Mascioli, K.; Wang, C.; Foth, T. The Use of the Delphi and Other Consensus Group Methods in Medical Education Research: A Review. Acad. Med. 2017, 92, 1491–1498. [Google Scholar] [CrossRef] [PubMed]
- Kempf, I.; Le Roux, A.; Perrin-Guyomard, A.; Mourand, G.; Le Devendec, L.; Bougeard, S.; Richez, P.; Le Pottier, G.; Eterradossi, N. Effect of in-feed paromomycin supplementation on antimicrobial resistance of enteric bacteria in turkeys. Vet. J. 2013, 198, 398–403. [Google Scholar] [CrossRef] [PubMed]
- Mughini-Gras, L.; Di Martino, G.; Moscati, L.; Buniolo, F.; Cibin, V.; Bonfanti, L. Natural immunity in conventionally and organically reared turkeys and its relation with antimicrobial resistance. Poult. Sci. 2020, 99, 763–771. [Google Scholar] [CrossRef]
- Cornell, K.A.; Smith, O.M.; Crespo, R.; Jones, M.S.; Crossley, M.S.; Snyder, W.E.; Owen, J.P. Prevalence Patterns for Enteric Parasites of Chickens Managed in Open Environments of the Western United States. Avian Dis. 2022, 66, 60–68. [Google Scholar] [CrossRef]
- Jones, E.M.; Snow, L.C.; Carrique-Mas, J.J.; Gosling, R.J.; Clouting, C.; Davies, R.H. Risk factors for antimicrobial resistance in Escherichia coli found in GB turkey flocks. Vet. Rec. 2013, 173, 422. [Google Scholar] [CrossRef] [PubMed]
- Campe, A.; Koesters, S.; Niemeyer, M.; Klose, K.; Ruddat, I.; Baumgarte, J.; Kreienbrock, L. Epidemiology of influences on the performance in broiler flocks--a field study in Germany. Poult. Sci. 2013, 92, 2576–2587. [Google Scholar] [CrossRef] [PubMed]
- Holt, R.V.; Skånberg, L.; Keeling, L.J.; Estevez, I.; Newberry, R.C. Resource choice during ontogeny enhances both the short- and longer-term welfare of laying hen pullets. Sci. Rep. 2024, 14, 3360. [Google Scholar] [CrossRef] [PubMed]
- Smith, R.P.; Lawes, J.; Davies, R.H.; Hutchison, M.L.; Vidal, A.; Gilson, D.; Rodgers, J. UK-wide risk factor study of broiler carcases highly contaminated with Campylobacter. Zoonoses Public Health 2023, 70, 523–541. [Google Scholar] [CrossRef]
- Aksoy, T.; Çürek, D.; Narinç, D.; Önenç, A. Effects of season, genotype, and rearing system on broiler chickens raised in different semi-intensive systems: Performance, mortality, and slaughter results. Trop. Anim. Health Prod. 2021, 53, 189. [Google Scholar] [CrossRef]
- Lüning, J.; Auerbach, M.; Lindenwald, R.; Campe, A.; Rautenschlein, S. Retrospective Investigations of Recurring Histomonosis on a Turkey Farm. Avian Dis. 2022, 66, 410–417. [Google Scholar] [CrossRef]
- Adcock, K.G.; Berghaus, R.D.; Goodwin, C.C.; Ruder, M.G.; Yabsley, M.J.; Mead, D.G.; Nemeth, N.M. Lymphoproliferative Disease Virus and Reticuloendotheliosis Virus Detection and Disease in Wild Turkeys (Meleagris gallopavo). J. Wildl. Dis. 2024, 60, 139–150. [Google Scholar] [CrossRef]
- Gretarsson, P.; Kittelsen, K.; Oppermann Moe, R.; Toftaker, I. Causes of carcass condemnation in Norwegian aviary housed layers. Acta Vet. Scand. 2023, 65, 18. [Google Scholar] [CrossRef]
- Baxter, M.; Richmond, A.; Lavery, U.; O’Connell, N.E. A comparison of fast growing broiler chickens with a slower-growing breed type reared on Higher Welfare commercial farms. PLoS ONE 2021, 16, e0259333. [Google Scholar] [CrossRef]
- Çapar Akyüz, H.; Onbaşılar, E.E.; Bayraktaroğlu, A.G.; Ceylan, A. Age and sex related changes in fattening performance, dermatitis, intestinal histomorphology, and serum IgG level of slow- and fast-growing broilers under the intensive system. Trop. Anim. Health Prod. 2022, 54, 312. [Google Scholar] [CrossRef]
- Montalcini, C.M.; Petelle, M.B.; Toscano, M.J. Commercial hatchery practices have long-lasting effects on laying hens’ spatial behaviour and health. PLoS ONE 2023, 18, e0295560. [Google Scholar] [CrossRef]
- Biodynamnic Federation Demeter. Biodynamics. Available online: https://demeter.net/biodynamics/ (accessed on 16 September 2025).
- Pfeiffer, C.; Stevenson, M.; Firestone, S.; Larsen, J.; Campbell, A. Using farmer observations for animal health syndromic surveillance: Participation and performance of an online enhanced passive surveillance system. Prev. Vet. Med. 2021, 188, 105262. [Google Scholar] [CrossRef]
- Heinze, G.; Wallisch, C.; Dunkler, D. Variable selection—A review and recommendations for the practicing statistician. Biom. J. 2018, 60, 431–449. [Google Scholar] [CrossRef] [PubMed]
- Bundesinstitut für Risikobewertung. Therapiehäufigkeit und Antibiotikaverbrauchsmengen 2018–2021. Entwicklung in zur Fleischerzeugung gehaltenen Rindern, Schweinen, Hühnern und Puten. Available online: www.bfr.bund.de/cm/343/therapiehaeufigkeit-und-antibiotikaverbrauchsmengen-2018-2021-bericht.pdf (accessed on 15 July 2025).
- Pannek, J.; Pannek-Rademacher, S.; Jus, M.S.; Wöllner, J.; Krebs, J. Usefulness of classical homeopathy for the prophylaxis of recurrent urinary tract infections in individuals with chronic neurogenic lower urinary tract dysfunction. J. Spinal Cord. Med. 2019, 42, 453–459. [Google Scholar] [CrossRef] [PubMed]
- Banik, N.; De Jaegere, S.; Niederle, S.; Reineke, T. Homeopathic and Conventional Treatments for Acute Upper Respiratory Tract Infections: Real-World Cohort Study on Recurrence and Antibiotic Prescriptions. Complement. Med. Res. 2025, 32, 13–25. [Google Scholar] [CrossRef]
- Palm, J.; Kishchuk, V.V.; Ulied, À.; Fernández, J.P.; De Jaegere, S.; Jong, M.C.; Keller, T.; Kosakovskyi, A.; Kompaniiets, K.; Mityuryayeva-Korniiko, I.; et al. Effectiveness of an add-on treatment with the homeopathic medication SilAtro-5-90 in recurrent tonsillitis: An international, pragmatic, randomized, controlled clinical trial. Complement. Ther. Clin. Pract. 2017, 28, 181–191. [Google Scholar] [CrossRef] [PubMed]
- Matta, E.C.D.; Takeda, M.; Salles Scortegagna de Medeiros, N.; Hosomi, J.K.; Bonamin, L.V. Homeopathy, Acupuncture and Phytotherapy in the Veterinary Treatment or Prophylaxis of Diseases in Animals: An Overview of Systematic Reviews. Homeopathy 2024, 114, 106–116. [Google Scholar] [CrossRef]
- López-Carvallo, J.A.; Mazón-Suástegui, J.M.; Arcos-Ortega, G.F.; Hernández-Oñate, M.Á.; Tovar-Ramírez, D.; Abasolo-Pacheco, F.; García-Bernal, M. Highly diluted bioactive compounds in marine aquaculture: A potential alternative for sustainable production. Rev. Aquac. 2022, 14, 1170–1193. [Google Scholar] [CrossRef]
- Universität Bern. Institut für Komplementäre und Integrative Medizin, Studienprogramme. Available online: https://www.ikim.unibe.ch/studium/lehrveranstaltungen/index_ger.html (accessed on 22 September 2024).
- Jonas, W.B.; Kaptchuk, T.J.; Linde, K. A critical overview of homeopathy. Ann. Intern. Med. 2003, 138, 393–399. [Google Scholar] [CrossRef]
- Bell, I.R.; Boyer, N.N. Homeopathic medications as clinical alternatives for symptomatic care of acute otitis media and upper respiratory infections in children. Glob. Adv. Health Med. 2013, 2, 32–43. [Google Scholar] [CrossRef]
- Commission, E. Commission Implementing Regulation (EU) 2019/627 of 15 March 2019 laying down uniform practical arrangements for the performance of official controls on products of animal origin intended for human consumption in accordance with Regulation (EU) 2017/625 of the European Parliament and of the Council and amending Commission Regulation (EC) No 2074/2005 as regards official controls. Off. J. Eur. Union 2019, L 131/51, 51–100. [Google Scholar]
- Lüning, J.; Wunderl, D.; Rautenschlein, S.; Campe, A. Histomonosis in German turkey flocks: Possible ways of pathogen introduction. Avian Pathol. 2023, 52, 199–208. [Google Scholar] [CrossRef] [PubMed]
- Baars, E.W.; Zoen, E.B.; Breitkreuz, T.; Martin, D.; Matthes, H.; von Schoen-Angerer, T.; Soldner, G.; Vagedes, J.; van Wietmarschen, H.; Patijn, O.; et al. The Contribution of Complementary and Alternative Medicine to Reduce Antibiotic Use: A Narrative Review of Health Concepts, Prevention, and Treatment Strategies. Evid. Based Complement. Altern. Med. 2019, 2019, 5365608. [Google Scholar] [CrossRef] [PubMed]
- Maeschli, A.; Schmidt, A.; Ammann, W.; Schurtenberger, P.; Maurer, E.; Walkenhorst, M. Einfluss eines komplementärmedizinischen telefonischen Beratungssystems auf den Antibiotikaeinsatz bei Nutztieren in der Schweiz. Complement. Med. Res. 2019, 26, 174–181. [Google Scholar] [CrossRef] [PubMed]
- Sommer, M.-A. Epidemiologische Untersuchung zur Tiergesundheit in Schweinezuchtbetrieben unter besonderer Berücksichtigung von Managementfaktoren und des Einsatzes von Antibiotika und Homöopathika; Tierärztliche Hochschule Hannover: Hannover, Germany, 2009. [Google Scholar]



| Parameter | Calculation |
|---|---|
| Sum of antibiotic treatment animal days | For each individual antimicrobial treatment, the number of animals treated is multiplied by the number of days the veterinary medicinal product (VMP) containing an antimicrobial is applied. Each antibiotic substance class is counted separately. Treatments with NSAID, Triazin derivates and Aminopyridines are not considered here. These figures are summarized for the production period. |
| Animal days at risk (denominator 1) | The average number of animals at risk is calculated as follows: (the number of animals at the beginning of the period added to the number of animals at the end of the period) divided by two. To arrive at the number of animal days at risk, this average number of animals at risk is multiplied by the duration of the production period in days, calculated as the difference between the starting and the end dates of the production period. |
| Animal days at risk/period (denominator 2) | For fattening periods this calculation takes into account changes in the number of animals at risk due to partly depopulation for slaughter or death. To take mortality into account, an average daily mortality rate was calculated and applied (see below). For each period (e.g., first period from start of fattening to first slaughter event), the number of animals under risk was calculated by using the number of animals at the beginning of the period, reduced by the number of animals assumed to have died in that period (daily mortality rate multiplied by duration of the period in days); this number of animals was multiplied with the duration of the respective period. For the next period, the same was applied, using the number of remaining animals as the start value, deducing the died fraction and multiplying this with the duration (days) since the last change in number of animals. Duration of each period was based on the difference between date for start of fattening, and individual consecutive slaughtering dates. The animal days at risk were calculated as the sum of the figures calculated for the specific periods, divided by the full duration (days) of the period. For raising periods, this figure was calculated by dividing the animal days at risk (as explained above) by the duration of the raising period. |
| Incidence of antibiotic treatment days | Sum of all antibiotic animal treatment days divided by the animal days at risk (denominator 1). |
| Treatment frequency | Sum of all antibiotic animal treatment days divided by animal days at risk per period (denominator 2). |
| Mortality | The number of animals lost per day was calculated as follows: lost animals (number of animals at the beginning of the production period minus number of animals at the end of the production period) divided by the length of stay on the farm (= number of days). |
| Farm Level Potential Risk Factors (Categorical). | ||||||
|---|---|---|---|---|---|---|
| Variable | Level | Total | C (%) | H (%) | FET_p | |
| Score for working engagement of the farmers | 1 | high score | 21 | 88.9 | 71.4 | 0.285 |
| 2 | moderate score | 4 | 11.1 | 28.6 | ||
| 3 | low score | 0 | ||||
| Attitude towards use of homeopathy | 1 | Positive | 15 | 50.0 | 85.7 | 0.246 |
| 2 | Neutral | 8 | 38.9 | 14.3 | ||
| 3 | Negative | 2 | 11.1 | 0.0 | ||
| 4 | no answer | 0 | ||||
| Attitude towards use of antibiotics | 1 | prudent use | 18 | 77.8 | 57.1 | 0.302 |
| 2 | Overuse | 7 | 22.2 | 42.9 | ||
| Gender of the farmer | 1 | Male | 23 | 94.4 | 85.7 | 0.47 |
| 2 | Female | 2 | 5.6 | 14.3 | ||
| Highest education | 1 | academic degree | 5 | 22.2 | 14.3 | 0.551 |
| 2 | A-level degree | 4 | 11.1 | 28.6 | ||
| 3 | secondary school leaving certificate or less | 16 | 66.7 | 57.1 | ||
| Highest vocational qualification | 1 | academic degree | 8 | 33.3 | 28.6 | 0.819 |
| 2 | completed apprenticeship with/without master craftsman | 17 | 66.7 | 71.4 | ||
| Husbandry type | 1 | biodynamic and organic | 1 | 0.0 | 14.3 | 0.102 |
| 2 | Conventional | 24 | 100.0 | 85.7 | ||
| Poultry farms nearby | 1 | none | 7 | 38.9 | 0.0 | <0.001 |
| 2 | 1–3 farms | 13 | 61.1 | 28.6 | ||
| 3 | >3 farms | 5 | 0.0 | 71.4 | ||
| Number of stables at the farm | 1 | 1–3 stables | 13 | 61.1 | 28.6 | 0.144 |
| 2 | <3 stables | 12 | 38.9 | 71.4 | ||
| Years as head of the farm | Median | 18.5 | 21.0 | 0.647 | ||
| Min–Max | 4–38 | 11–32 | ||||
| Age of the farmer | Median | 48.5 | 52 | 0.287 | ||
| Min–Max | 34–69 | 41–59 | ||||
| Number of the stables at the farm | Median | 3 | 5 | 0.12 | ||
| Min–Max | 2–6 | 2–5 | ||||
| Poultry farms nearby | Median | 1 | 8 | <0.001 | ||
| Min–Max | 0–3 | 2–30 | ||||
| Production Period Level Potential Risk Factors (Categorical) | ||||||||||||||||||
|---|---|---|---|---|---|---|---|---|---|---|---|---|---|---|---|---|---|---|
| 445 Production Periods | 420 Production Periods | Cohort C 291 Production Periods | Cohort H 129 Production Periods | |||||||||||||||
| Variable | Level | Total | C (%) | H (%) | FET_p | Total | R (%) | F (%) | FET_p | Total | R (%) | F (%) | FET_p | Total | R (%) | F (%) | FET_p | |
| Housing conditions and management related factors | ||||||||||||||||||
| Type of production | 1 | fattening | 227 | 49.7 | 53.6 | <0.001 | 222 | 0.0 | 100.0 | <0.001 | 143 | 0.0 | 100.0 | <0.001 | 79 | 0.0 | 100.0 | <0.001 |
| 2 | breeding | 20 | 0.0 | 13.3 | 0 | 0 | 0 | |||||||||||
| 3 | raising | 198 | 50.3 | 33.1 | 198 | 100.0 | 0.0 | 148 | 100.0 | 0.0 | 50 | 100.0 | 0.0 | |||||
| Outdoor husbandry | 1 | no | 385 | 100.0 | 60.3 | <0.001 | 361 | 100.0 | 73.4 | <0.001 | 291 | 100.0 | 100.0 | 70 | 100.0 | 25.3 | <0.001 | |
| 2 | yes | 60 | 0.0 | 39.7 | 59 | 0.0 | 26.6 | 0 | 0.0 | 0.0 | 59 | 0.0 | 74.7 | |||||
| In-house ventilation technique | 1 | forced ventilation | 59 | 15.0 | 9.9 | <0.001 | 44 | 22.2 | 0.0 | <0.001 | 44 | 29.7 | 0.0 | <0.001 | 0 | <0.001 | ||
| 2 | inlet air flaps | 34 | 0.3 | 21.9 | 29 | 14.7 | 0.0 | 1 | 0.7 | 0.0 | 28 | 56.0 | 0.0 | |||||
| 3 | air supply via doors, windows or shutters | 0 | 0 | 0 | 0 | |||||||||||||
| 4 | combination | 22 | 5.1 | 4.6 | 22 | 4.0 | 6.3 | 15 | 5.4 | 4.9 | 7 | 0.0 | 8.9 | |||||
| 5 | open housing | 330 | 79.6 | 63.6 | 325 | 59.1 | 93.7 | 231 | 64.2 | 95.1 | 94 | 44.0 | 91.1 | |||||
| Number of animals at beginning of production period | 1 | <5000 animals | 68 | 6.8 | 31.8 | <0.001 | 56 | 8.1 | 18.0 | <0.001 | 19 | 10.8 | 2.1 | 0.001 | 37 | 0.0 | 46.8 | <0.001 |
| 2 | 5000-15,000 animals | 258 | 63.3 | 47.7 | 246 | 56.6 | 60.4 | 184 | 54.7 | 72.0 | 62 | 62.0 | 39.2 | |||||
| 3 | >15,000 animals | 119 | 29.9 | 20.5 | 118 | 35.4 | 21.6 | 88 | 34.5 | 25.9 | 30 | 38.0 | 13.9 | |||||
| Stocking rate ** | 1 | >53–≤58 kg/sqm | 87 | 27.0 | 5.3 | <0.001 | 86 | 3.5 | 35.8 | <0.001 | 78 | 4.7 | 50.0 | <0.001 | 8 | 0.0 | 10.1 | <0.001 |
| 2 | >30–≤53 kg/sqm | 166 | 37.2 | 37.8 | 143 | 23.7 | 43.4 | 108 | 31.8 | 43.0 | 35 | 0.0 | 44.3 | |||||
| 3 | ≤30 kg/sqm | 191 | 35.8 | 57.0 | 190 | 72.7 | 20.8 | 104 | 63.5 | 7.0 | 86 | 100.0 | 45.6 | |||||
| Litter | 1 | wood shavings respread with straw | 82 | 10.9 | 33.1 | <0.001 | 82 | 37.9 | 3.2 | <0.001 | 32 | 16.9 | 4.9 | <0.001 | 50 | 100.0 | 0.0 | <0.001 |
| 2 | wood shavings straw mix | 126 | 19.7 | 45.0 | 106 | 24.8 | 25.7 | 58 | 33.1 | 6.3 | 48 | 0.0 | 60.8 | |||||
| 3 | wood shavings | 37 | 12.6 | 0.0 | 37 | 18.7 | 0.0 | 37 | 25.0 | 0.0 | 0 | |||||||
| 4 | straw | 189 | 53.1 | 21.9 | 184 | 16.2 | 68.5 | 153 | 21.6 | 84.6 | 31 | 0.0 | 39.2 | |||||
| 5 | others | 11 | 3.7 | 0.0 | 11 | 2.5 | 2.7 | 11 | 3.4 | 4.2 | 0 | |||||||
| Watering system | 1 | city water hygienized | 223 | 54.4 | 41.7 | <0.001 | 201 | 64.1 | 33.3 | <0.001 | 159 | 65.5 | 43.4 | 0.002 | 42 | 60.0 | 15.2 | <0.001 |
| 2 | city water | 96 | 27.2 | 10.6 | 94 | 18.2 | 26.1 | 78 | 18.9 | 35.0 | 16 | 16.0 | 10.1 | |||||
| 3 | fountain water hygienized | 46 | 9.5 | 11.9 | 45 | 11.6 | 9.9 | 28 | 7.4 | 11.9 | 17 | 24.0 | 6.3 | |||||
| 4 | fountain water | 80 | 8.8 | 35.8 | 80 | 6.1 | 30.6 | 26 | 8.1 | 9.8 | 54 | 0.0 | 68.4 | |||||
| Feed origin | 1 | purchased feed only | 234 | 56.5 | 45.0 | 0.022 | 230 | 68.2 | 42.8 | <0.001 | 164 | 66.9 | 45.5 | <0.001 | 66 | 72.0 | 38.0 | <0.001 |
| 2 | own and purchased feed | 211 | 43.5 | 55.0 | 190 | 31.8 | 57.2 | 127 | 33.1 | 54.6 | 63 | 28.0 | 62.0 | |||||
| 3 | own feed | 0 | 0 | 0 | 0 | |||||||||||||
| Feed change during production period | 1 | Yes—feed supplement | 0 | 0 | 0 | 0 | ||||||||||||
| 2 | yes—special mixture | 0 | 0 | 0 | 0 | |||||||||||||
| 3 | none | 445 | 100.0 | 100.0 | 420 | 100.0 | 100.0 | 291 | 100.0 | 100.0 | 129 | 100.0 | 100.0 | |||||
| Functional phytochemical use | 1 | mix | 83 | 4.4 | 46.4 | <0.001 | 63 | 10.6 | 18.9 | 0.056 | 13 | 8.8 | 0.0 | <0.001 | 50 | 16.0 | 53.2 | <0.001 |
| 2 | single | 19 | 6.5 | 0.0 | 19 | 5.1 | 4.1 | 19 | 6.8 | 6.3 | 0 | 0.0 | 0.0 | |||||
| 3 | none | 343 | 89.1 | 53.6 | 338 | 84.3 | 77.0 | 259 | 84.5 | 93.7 | 79 | 84.0 | 46.8 | |||||
| Hygiene score | 1 | high score | 315 | 73.5 | 65.6 | 0.082 | 290 | 75.8 | 63.1 | <0.005 | 213 | 73.0 | 73.4 | 0.93 | 77 | 84.0 | 44.3 | <0.001 |
| 2 | moderate score | 130 | 26.5 | 34.4 | 130 | 24.2 | 36.9 | 78 | 27.0 | 26.6 | 52 | 16.0 | 55.7 | |||||
| 3 | low score | 0 | 0 | 0 | 0 | |||||||||||||
| Government measures | 1 | none | 369 | 81.0 | 86.8 | 0.124 | 346 | 75.3 | 88.7 | <0.001 | 237 | 75.7 | 87.4 | 0.01 | 109 | 74.0 | 91.1 | 0.009 |
| 2 | above benchmark value II | 76 | 19.0 | 13.3 | 74 | 24.8 | 11.3 | 54 | 24.3 | 12.6 | 20 | 26.0 | 8.9 | |||||
| 3 | salmonella | 0 | 0 | 0 | 0 | |||||||||||||
| 4 | flu | 0 | 0 | 0 | 0 | |||||||||||||
| Season | 1 | spring | 116 | 26.2 | 25.8 | 0.848 | 110 | 25.8 | 26.6 | 0.901 | 76 | 25.7 | 26.6 | 0.746 | 34 | 26.0 | 26.6 | 0.933 |
| 2 | autumn | 107 | 22.8 | 26.5 | 107 | 24.2 | 26.6 | 67 | 21.0 | 25.2 | 40 | 34.0 | 29.1 | |||||
| 3 | summer | 116 | 26.5 | 25.2 | 105 | 25.3 | 24.8 | 76 | 26.4 | 25.9 | 29 | 22.0 | 22.8 | |||||
| 4 | winter | 106 | 24.5 | 22.5 | 98 | 24.8 | 22.1 | 72 | 27.0 | 22.4 | 26 | 18.0 | 21.5 | |||||
| Animal-related factors | ||||||||||||||||||
| Genetics | 1 | B.U.T. Big Six | 445 | 100.0 | 100.0 | 420 | 100.0 | 100.0 | 291 | 100.0 | 100.0 | 129 | 100.0 | 100.0 | ||||
| 2 | other than B.U.T Big Six | 0 | 0 | 0 | 0 | |||||||||||||
| Gender | 1 | female | 152 | 37.1 | 28.5 | 0.070 | 141 | 32.4 | 32.9 | 0.601 | 108 | 41.2 | 32.9 | 0.141 | 33 | 16.0 | 31.6 | 0.047 |
| 2 | male | 293 | 62.9 | 71.5 | 279 | 67.6 | 67.1 | 183 | 58.8 | 67.1 | 96 | 84.0 | 68.4 | |||||
| Raising location * | 1 | external on another farm | 125 | 48.0 | 60.4 | 0.123 | 124 | 55.9 | 69 | 48.3 | 55 | 69.6 | ||||||
| 2 | external in another stable on the same farm | 79 | 37.7 | 26.4 | 65 | 29.3 | 53 | 37.1 | 12 | 15.2 | ||||||||
| 3 | internal in the same stable in the same farm | 14 | 4.8 | 7.7 | 14 | 6.3 | 7 | 4.9 | 7 | 8.9 | ||||||||
| 4 | combination | 19 | 9.6 | 5.5 | 19 | 8.6 | 14 | 9.8 | 5 | 6.3 | ||||||||
| Relocation of turkeys during production period | 1 | none | 204 | 49.0 | 39.7 | <0.001 | 194 | 90.4 | 6.8 | <0.001 | 144 | 92.6 | 4.9 | <0.001 | 50 | 84.0 | 10.1 | <0.001 |
| 2 | yes once | 177 | 50.3 | 19.2 | 169 | 6.1 | 70.7 | 145 | 7.4 | 93.7 | 24 | 2.0 | 29.1 | |||||
| 3 | yes more than once | 64 | 0.7 | 41.1 | 57 | 3.5 | 22.5 | 2 | 0.0 | 1.4 | 55 | 14.0 | 60.8 | |||||
| Raising in groups | 1 | separated-sex | 409 | 100.0 | 76.2 | <0.001 | 384 | 100.0 | 83.8 | <0.001 | 291 | 100.0 | 100.0 | 93 | 100.0 | 54.4 | <0.001 | |
| 2 | mixed-sex | 36 | 0.0 | 23.8 | 36 | 0.0 | 16.2 | 0 | 36 | 0.0 | 45.6 | |||||||
| Vaccination according to recommended standard vaccination schedule | 1 | standard vaccination schedule | 241 | 45.6 | 70.9 | <0.001 | 240 | 52.5 | 61.3 | 0.109 | 134 | 47.3 | 44.8 | 0.667 | 106 | 68.0 | 91.1 | <0.001 |
| 2 | more than standard vaccination schedule | 91 | 18.7 | 23.8 | 68 | 16.2 | 16.2 | 53 | 16.2 | 20.3 | 15 | 16.0 | 8.9 | |||||
| 3 | less than standard vaccination schedule | 113 | 35.7 | 5.3 | 112 | 31.3 | 22.5 | 104 | 36.5 | 35.0 | 8 | 16.0 | 0.0 | |||||
| Slaughterhouse ***, **** | 1 | S1 | 10 | 4.2 | 5.1 | <0.001 | 10 | 4.5 | 6 | 4.2 | 4 | 5.1 | ||||||
| 2 | S2 | 53 | 37.1 | 0.0 | 53 | 23.9 | 53 | 37.1 | 0 | |||||||||
| 3 | S3 | 83 | 30.8 | 49.4 | 83 | 37.4 | 44 | 30.8 | 39 | 49.4 | ||||||||
| 4 | S4 | 39 | 27.3 | 0.0 | 39 | 17.6 | 39 | 27.3 | 0 | |||||||||
| 5 | S5 | 36 | 0.0 | 45.6 | 36 | 16.2 | 0 | 36 | 45.6 | |||||||||
| 6 | S6 **** | 1 | 1.0 | 0.0 | 1 | 0.5 | 1 | 0.7 | 0 | |||||||||
| Breeding company **** | 1 | B1 | 140 | 44.2 | 6.6 | <0.001 | 136 | 36.4 | 28.8 | <0.001 | 127 | 44.6 | 42.7 | <0.001 | 9 | 12.0 | 3.8 | 0.048 |
| 2 | B2 | 20 | 0.0 | 13.3 | 0 | 0 | 0 | |||||||||||
| 3 | B3 | 58 | 10.5 | 17.9 | 58 | 18.2 | 9.9 | 31 | 14.9 | 6.3 | 27 | 28.0 | 16.5 | |||||
| 4 | B4 | 159 | 22.8 | 60.9 | 158 | 35.9 | 39.2 | 67 | 28.4 | 17.5 | 91 | 58.0 | 78.5 | |||||
| 5 | B5 | 66 | 22.5 | 0.0 | 66 | 9.1 | 21.6 | 66 | 12.2 | 33.6 | 0 | |||||||
| 6 | B6 **** | 2 | 0.0 | 1.3 | 2 | 0.5 | 0.5 | 0 | 2 | 2.0 | 1.3 | |||||||
| Number of breeding companies | 1 | one | 443 | 100.0 | 98.7 | 0.115 | 418 | 99.5 | 99.6 | 1.0 | 291 | 100.0 | 100.0 | 127 | 98.0 | 98.7 | 1.0 | |
| 2 | > one | 2 | 0.0 | 1.3 | 2 | 0.5 | 0.5 | 0 | 0.0 | 0.0 | 2 | 2.0 | 1.3 | |||||
| Egg-laying week 5–24 of parents | 1 | yes | 108 | 36.7 | 0.0 | 0.001 | 107 | 33.3 | 18.5 | <0.001 | 107 | 44.6 | 28.7 | 0.005 | 0 | |||
| 2 | no information | 337 | 63.3 | 100.0 | 313 | 66.7 | 81.5 | 184 | 55.4 | 71.3 | 129 | 100.0 | 100.0 | |||||
| Production Period Level Count/Interval-Level Variables | |||||||||||||||||
|---|---|---|---|---|---|---|---|---|---|---|---|---|---|---|---|---|---|
| 445 Production Periods | 420 Production Periods | Cohort C 291 Production Periods | Cohort H 129 Production Periods | ||||||||||||||
| Variable | Level | Total | C | H | KW_p | Total | R | F | KW_p | Total | R | F | KW_p | Total | R | F | KW_p |
| Technical Data for Statistical Analysis | |||||||||||||||||
| Number of animals at beginning of the production period | Median | 11,684 | 6501 | <0.001 | 11,825 | 9574 | <0.001 | 12,090 | 11,354 | 0.635 | 9743 | 5500 | <0.001 | ||||
| Min–Max | 1647–54,608 | 275–20,215 | 1647–54,608 | 275–24,500 | 1647–54,608 | 4526–24,500 | 5670–20,215 | 275–19,913 | |||||||||
| Age at housing (days) | Median | 0 | 0 | <0.001 | 0 | 28 | <0.001 | 0 | 0 | <0.001 | 0 | 35 | <0.001 | ||||
| Min–Max | 0–79 | 0–51 | 0–1 | 0–79 | 0–1 | 0–79 | 0–0 | 0–51 | |||||||||
| Age at start of fattening (days) | Median | 42 | 41 | 0.001 | 42 | 42 | 37 | ||||||||||
| Min–Max | 26–83 | 18–204 | 18–83 | 26–83 | 18–61 | ||||||||||||
| Age at end of raising * (days) | Median | 45.5 | 36 | 0.009 | 41.5 | 45.5 | 35 | ||||||||||
| Min–Max | 26–83 | 20–204 | 20–83 | 26–83 | 20–61 | ||||||||||||
| Age at end of fattening all * (days) | Median | 145 | 174 | <0.001 | 146 | 145 | 149 | ||||||||||
| Min–Max | 106–183 | 111–413 | 106–245 | 106–183 | 111–245 | ||||||||||||
| Age at end of fattening males * (days) | Median | 150 | 148 | 0.367 | 149 | ||||||||||||
| Min–Max | 139–183 | 138–413 | 139–245 | ||||||||||||||
| Age at end of fattening females * (days) | Median | 113 | 219 | <0.001 | 117 | ||||||||||||
| Min–Max | 106–125 | 111–413 | 106–245 | ||||||||||||||
| Age at end of individual period *** (days) | Median | 81 | 144 | <0.001 | 42 | 146 | <0.001 | 46 | 145 | <0.001 | 35 | 149 | <0.001 | ||||
| Min–Max | 26–183 | 20–413 | 20–83 | 106–245 | 26–83 | 106–183 | 20–61 | 111–245 | |||||||||
| Sum of homeopathic treatment days (days) | Median | 0 | 25 | <0.001 | 0 | 0 | 0.01 | 0 | 0 | 19 | 20 | 0.079 | |||||
| Min–Max | 0–0 | 3–80 | 0–35 | 0–40 | 3–35 | 5–40 | |||||||||||
| Sum of treatment days (days) | Median | 10 | 3 | <0.001 | 10 | 5 | <0.001 | 11.5 | 8 | <0.001 | 7 | 1 | <0.001 | ||||
| Min–Max | 0–55 | 0–36 | 0–55 | 0–36 | 0–55 | 0–34 | 0–23 | 0–36 | |||||||||
| Sum of antibiotic treatment days (days) | Median | 9 | 3 | <0.001 | 8 | 5 | <0.001 | 10 | 8 | 0.012 | 5 | 0 | <0.001 | ||||
| Min–Max | 0–45 | 0–27 | 0–45 | 0–33 | 0–45 | 0–33 | 0–21 | 0–27 | |||||||||
| Number of animals slaughtered | Median | 10,711 | 4864 | <0.001 | 9138 | 10,711 | 5285 | ||||||||||
| Min–Max | 4431–22,660 | 225–19,403 | 225–22,660 | 4431–22,660 | 225–19,403 | ||||||||||||
| Length of stay during production period *** (days) | Median | 72 | 108 | <0.001 | 42 | 89 | <0.001 | 46 | 83 | <0.001 | 35 | 122 | <0.001 | ||||
| Min–Max | 26–148 | 20–375 | 20–83 | 62–202 | 26–83 | 62–148 | 20–61 | 76–202 | |||||||||
| Average animal days at risk *** (days) | Median | 715,390 | 362,853 | <0.001 | 433,002 | 823,985 | <0.001 | 468,291 | 898,179 | <0.001 | 288,648 | 597,595 | 0.348 | ||||
| Min–Max | 75,348–3,438,873 | 12,953–1,706,086 | 75,348–2,950,371 | 37,750–3,438,873 | 75,348–2,950,371 | 353,213 –3,438,873 | 121,380–941,070 | 37,750–1,706,086 | |||||||||
| Treatment frequency (with losses) *** (number of antibiotic treatments per production period) | Median | 9.4 | 2.14 | <0.001 | 8.0 | 5.1 | <0.001 | 10.1 | 8.1 | 0.095 | 5.0 | 0 | <0.001 | ||||
| Min–Max | 0–31.6 | 0–26.5 | 0–29.5 | 0–31.6 | 0–29.5 | 0–32.1 | 0–20.8 | 0–26.5 | |||||||||
| Treatment-intensity-specific and animal welfare parameters | |||||||||||||||||
| Incidence of antibiotic treatment days *** (proportion (%) of days at risk) | Median | 0.14 | 0.01 | <0.001 | 0.19 | 0.06 | <0.001 | 0.23 | 0.09 | <0.001 | 0.14 | 0 | <0.001 | ||||
| Min–Max | 0–0.6 | 0–0.4 | 0–0.6 | 0–0.4 | 0–0.6 | 0–0.4 | 0–0.4 | 0–0.3 | |||||||||
| Mortality raising (%) | Median | 3.1 | 1.9 | <0.001 | |||||||||||||
| Min–Max | 0.5–18.4 | 0.2–9.1 | |||||||||||||||
| Mortality fattening *** (%) | Median | 4.8 | 4.4 | 0.308 | |||||||||||||
| Min–Max | 0.3–30.2 | 1.3–18.2 | |||||||||||||||
| Mortality all *** (%) | Median | 3.7 | 3.7 | 0.081 | 2.7 | 4.5 | <0.001 | 3.1 | 4.8 | <0.001 | 1.9 | 4.3 | <0.001 | ||||
| Min–Max | 0.3–30.2 | 0.2–18.2 | 0.2–18.4 | 0.3–30.2 | 0.5–18.4 | 0.3–30.2 | 0.2–9.1 | 1.3–18.2 | |||||||||
| Production and performance-specific and animal welfare parameters | |||||||||||||||||
| Weight at slaughter all ** (kg) | Median | 20.1 | 20.6 | 0.165 | 20.4 | 20.1 | 20.6 | ||||||||||
| Min–Max | 9.1–24.1 | 9.3–23.3 | 9.1–24.1 | 9.1–24.1 | 9.3–23.3 | ||||||||||||
| Weight at slaughter males ** (kg) | Median | 21.0 | 20.7 | 0.155 | 20.9 | ||||||||||||
| Min–Max | 16.3–24.1 | 18.8–23.3 | 16.3–24.1 | ||||||||||||||
| Weight at slaughter females ** (kg) | Median | 10.2 | 10.3 | 0.928 | 10.2 | ||||||||||||
| Min–Max | 9.1–11.7 | 9.3–10.6 | 9.1–11.7 | ||||||||||||||
| Average daily weight gain all ** (g) | Median | 135.4 | 142.7 | 0.003 | 137.9 | 135.4 | 142.7 | ||||||||||
| Min–Max | 77.3–152.3 | 81.8–161.2 | 77.3–161.2 | 77.3–152.3 | 81.8–161.2 | ||||||||||||
| Average daily weight gain males ** (g) | Median | 141.8 | 143.5 | 0.017 | 142.3 | ||||||||||||
| Min–Max | 116.2–152.3 | 127.4–161.2 | 116.2–161.2 | ||||||||||||||
| Average daily weight gain females ** (g) | Median | 89.8 | 85.6 | 0.102 | 89.4 | ||||||||||||
| Min–Max | 77.3–99.5 | 81.8–91.0 | 77.3–99.54 | ||||||||||||||
| Number of infectious disease events confirmed by laboratory findings | Median | 2 | 1 | <0.001 | 2 | 1 | <0.001 | 2 | 1 | <0.001 | 1.5 | 0 | <0.001 | ||||
| Min–Max | 0–13 | 0–8 | 0–13 | 0–8 | 0–13 | 0–7 | 0–6 | 0–8 | |||||||||
| Number of suspected infectious disease events based on clinical diagnosis and/or necropsy results | Median | 2 | 1 | <0.001 | 2 | 1 | <0.001 | 3 | 2 | 0.001 | 2 | 1 | <0.001 | ||||
| Min–Max | 0–14 | 0–10 | 0–14 | 0–10 | 0–14 | 0–7 | 0–6 | 0–10 | |||||||||
| Totally condemned carcasses ** (%) | Median | 0.7 | 0.4 | <0.001 | 0.6 | 0.7 | 0.4 | ||||||||||
| Min–Max | 0.1–3.9 | 0.1–2.3 | 0.1–3.9 | 0.1–3.9 | 0.1–2.3 | ||||||||||||
| Death on arrival ** (%) | Median | 0.09 | 0.06 | 0.002 | 0.1 | 0.09 | 0.06 | ||||||||||
| Min–Max | 0.01–4.6 | 0–0.2 | 0–4.6 | 0.01–4.6 | 0–0.2 | ||||||||||||
| Adverse events | no | 445 | 100.0 | 100.0 | 420 | 100.0 | 100.0 | 291 | 100.0 | 100.0 | 129 | 100.0 | 100.0 | ||||
| Serious adverse events | no | 445 | 100.0 | 100.0 | 420 | 100.0 | 100.0 | 291 | 100.0 | 100.0 | 129 | 100.0 | 100.0 | ||||
Disclaimer/Publisher’s Note: The statements, opinions and data contained in all publications are solely those of the individual author(s) and contributor(s) and not of MDPI and/or the editor(s). MDPI and/or the editor(s) disclaim responsibility for any injury to people or property resulting from any ideas, methods, instructions or products referred to in the content. |
© 2026 by the authors. Licensee MDPI, Basel, Switzerland. This article is an open access article distributed under the terms and conditions of the Creative Commons Attribution (CC BY) license.
Share and Cite
Sonnenschein-Swanson, L.; Baur-Bernhardt, S.; Käsbohrer, A.; Doherr, M.G.; Meemken, D.; Sommer, M.-A.; Stetina, B.U.; Weiermayer, P. Management, Production, Infection Events, and Antimicrobial Use on 25 Commercial Turkey Farms in Germany (2019–2021)—A Descriptive Analysis. Poultry 2026, 5, 19. https://doi.org/10.3390/poultry5020019
Sonnenschein-Swanson L, Baur-Bernhardt S, Käsbohrer A, Doherr MG, Meemken D, Sommer M-A, Stetina BU, Weiermayer P. Management, Production, Infection Events, and Antimicrobial Use on 25 Commercial Turkey Farms in Germany (2019–2021)—A Descriptive Analysis. Poultry. 2026; 5(2):19. https://doi.org/10.3390/poultry5020019
Chicago/Turabian StyleSonnenschein-Swanson, Lena, Silvia Baur-Bernhardt, Annemarie Käsbohrer, Marcus Georg Doherr, Diana Meemken, Mary-Ann Sommer, Birgit Ursula Stetina, and Petra Weiermayer. 2026. "Management, Production, Infection Events, and Antimicrobial Use on 25 Commercial Turkey Farms in Germany (2019–2021)—A Descriptive Analysis" Poultry 5, no. 2: 19. https://doi.org/10.3390/poultry5020019
APA StyleSonnenschein-Swanson, L., Baur-Bernhardt, S., Käsbohrer, A., Doherr, M. G., Meemken, D., Sommer, M.-A., Stetina, B. U., & Weiermayer, P. (2026). Management, Production, Infection Events, and Antimicrobial Use on 25 Commercial Turkey Farms in Germany (2019–2021)—A Descriptive Analysis. Poultry, 5(2), 19. https://doi.org/10.3390/poultry5020019

