Self-Energy-Harvesting Pacemakers: An Example of Symbiotic Synthetic Biology
Abstract
1. Introduction
2. Results and Discussion
2.1. Electrical Response Results from Our Research Group’s Piezo-Electric Composite Materials
2.2. Previous Analytic Work on a Forced, Damped Resonant Model for Self-Energy Harvesting Pacemakers
2.3. Power Dissipation per Cycle
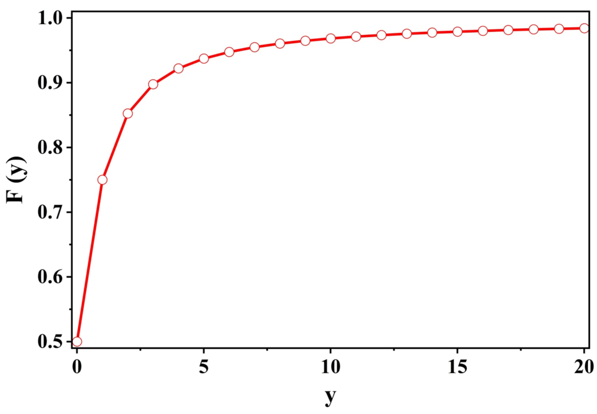
2.4. Further Studies of Power Outputs per Cycle and Extension of the Previous Theoretical Model
2.5. EM Oscillators in the Body
2.6. Self-Regulationof the Heart
2.7. More on Damped Oscillators with Transients and Various Harmonic Inputs
2.8. Can a Pacemaker Be Powered by Modulating the Casimir Vacuum Energy via Motions of the Heart?
3. Materials and Methods
In Vivo Animal Studies of Battery-Less Pacemakers
4. Conclusions
Author Contributions
Funding
Data Availability Statement
Conflicts of Interest
References
- Basu, B. Biomaterials Science and Tissue Engineering: Principles and Methods; Cambridge University Press: Cambridge, UK, 2017. [Google Scholar]
- Basu, B. Biomaterials Science and Implants: Status, Challenges and Recommendations; Springer Nature: Singapore, 2020. [Google Scholar]
- Panda, A.; Basu, B. Biomaterials-based bioengineering strategies for bioelectronic medicine. Mater. Sci. Eng. R Rep. 2021, 146, 100630. [Google Scholar] [CrossRef]
- Thrivikraman, G.; Boda, S.; Basu, B. Unraveling the mechanistic effects of electric field stimulation towards directing stem cell fate and function: A tissue engineering perspective. Biomaterials 2018, 150, 60–86. [Google Scholar] [CrossRef] [PubMed]
- Dubey, A.; Mukhopadhyay, A.; Basu, B. Interdisciplinary Engineering Sciences: Concepts and Applications to Materials Science; CRC Press: Boca Raton, FL, USA, 2020. [Google Scholar]
- Das, K.; Kesarwani, U.; Prakash, R.; Maiti, P.; Shankar, O.; Dubey, A. Piezoelectric catalyst BaTiO3 and K0.5Na0.5NbO3 induced cellular and antibacterial response in poly (vinylidene fluoride) for self-powered implants for orthopedic applications. Catal. Today 2025, 452, 115255. [Google Scholar]
- Kesarwani, U.; Dubey, A. Cytocompatibility and osteogenic response of 1-and 2-dimensional (D) nanostructured hydroxyapatite: Influence of surface chemistry, ion release and hydrophilicity. Inorg. Chem. Commun. 2025, 173, 113824. [Google Scholar] [CrossRef]
- Tripathi, P.; Dubey, A. Role of Piezoelectricity in Disease Diagnosis and Treatment: A Review. ACS Biomater. Sci. Eng. 2024, 10, 6061–6077. [Google Scholar] [CrossRef] [PubMed]
- Kesarwani, U.; Basu, B.; Dubey, A. 1-and 2-dimensional (1D/2D) hydroxyapatite nanocrystals: A deep insight into synthesis strategies and multidimensional applications. Appl. Mater. Today 2024, 36, 102062. [Google Scholar] [CrossRef]
- Khare, D.; Basu, B.; Dubey, A. Electrical stimulation and piezoelectric biomaterials for bone tissue engineering applications. Biomaterials 2020, 258, 120280. [Google Scholar]
- Dagdeviren, C.; Su, Y.; Joe, P.; Yona, R.; Liu, Y.; Kim, Y.; Huang, Y.; Damadoran, A.; Xia, J.; Martin, L.; et al. Conformable amplified lead zirconate titanate sensors with enhanced piezoelectric response for cutaneous pressure monitoring. Nat. Commun. 2014, 5, 4496. [Google Scholar] [CrossRef]
- Goto, H.; Sugiura, T.; Harada, Y.; Kazui, T. Feasibility of using the automatic generating system for quartz watches as a lead-less pacemaker power source. Med. Biol. Eng. Comput. 1999, 37, 377. [Google Scholar] [CrossRef]
- Zurbuchen, A.; Haeberlin, A.; Bereuter, L.; Pfenniger, A.; Bosshard, S.; Kernen, M.; Heinisch, P.; Fuhrer, J.; Vogel, R. Endocardial Energy Harvesting by Electromagnetic Induction. IEEE Trans. Biomed. Eng. 2018, 65, 424. [Google Scholar] [CrossRef]
- Zheng, Q.; Shi, B.; Fan, F.; Wang, X.; Yan, L.; Yuan, W.; Wang, S.; Liu, H.; Li, Z.; Wang, Z. In Vivo Powering of Pacemaker by Breathing-Driven Implanted Tribo-electric Nano-generator. Adv. Mater. 2014, 26, 5851. [Google Scholar] [CrossRef]
- Dagdeviren, C.; Yang, B.; Su, Y.; Tran, P.; Joe, P.; Anderson, E.; Xia, J.; Doraiswamy, V.; Dehdashti, B.; Feng, X.; et al. Conformal piezoelectric energy harvesting and storage from motions of the heart, lung, and diaphragm. Proc. Natl. Acad. Sci. USA 2014, 111, 1927. [Google Scholar] [CrossRef] [PubMed]
- Sezer, N.; Koç, M. A comprehensive review on the state-of-the-art of piezoelectric energy harvesting. Nano Energy 2021, 80, 105567. [Google Scholar] [CrossRef]
- Ali, F.; Raza, W.; Li, X.; Gul, H.; Kim, K. Piezoelectric energy harvesters for biomedical applications. Nano Energy 2019, 57, 879. [Google Scholar] [CrossRef]
- Wood, M.; Ellenbogen, K. Cardiac Pacemakers From the Patient’s Perspective. Circulation 2002, 105, 2136. [Google Scholar] [CrossRef]
- Wilhelm, M.; Schmid, C.; Hammel, D.; Kerber, S.; Loick, H.; Herrmann, M.; Scheld, H. Cardiac Pacemaker Infection: Surgical Management With and Without Extracorporeal Circulation. Ann. Thorac. Surg. 1997, 64, 1707. [Google Scholar] [CrossRef]
- Song, H.; Karakurt, I.; Wei, M.; Liu, N.; Chu, Y.; Zhong, J.; Lin, L. Lead iodide nano-sheets for piezoelectric energy conversion and strain sensing. Nano Energy 2018, 49, 7. [Google Scholar] [CrossRef]
- Park, S.; Lee, H.; Yeon, S.; Park, J.; Lee, N. Flexible and Stretchable Piezoelectric Sensor with Thickness-Tunable Configuration of Electrospun Nanofiber Mat and Elastomeric Substrates. ACS Appl. Mater. Interfaces 2016, 8, 24773. [Google Scholar] [CrossRef]
- Jakobs, M.; Fomenko, A.; Lozano, A.; Kiening, K. Cellular, molecular, and clinical mechanisms of action of deep brain stimulation-a systematic review on established indications and outlook on future developments. EMBO Mol. Med. 2019, 11, e9575. [Google Scholar] [CrossRef]
- Yang, Z.; Zhou, S.; Zu, J.; Inman, D. High-Performance Piezoelectric Energy Harvesters and Their Applications. Joule 2018, 2, 642. [Google Scholar] [CrossRef]
- Hwang, G.; Kim, Y.; Lee, J.; Oh, S.; Jeong, C.; Park, D.; Ryu, J.; Kwon, H.; Lee, S.; Joung, B.; et al. Self-powered deep brain stimulation via a flexible PIMNT energy harvester. Energy Environ. Sci. 2015, 8, 2677. [Google Scholar] [CrossRef]
- Yang, Y.; Xu, L.; Jiang, D.; Chen, B.; Luo, R.; Liu, Z.; Qu, X.; Wang, C.; Shan, Y.; Cui, Y.; et al. Self-Powered Controllable Transdermal Drug Delivery System. Adv. Funct. Mater. 2021, 31, 2104092. [Google Scholar] [CrossRef]
- Kao, F.; Ho, H.; Chiu, P.; Hsieh, M.; Liao, J.; Lai, P.; Huang, Y.; Dong, M.; Tsai, T.; Lin, Z. Self-assisted wound healing using piezoelectric and triboelectric nanogenerators. Sci. Technol. Adv. Mater. 2022, 23, 1–16. [Google Scholar] [CrossRef] [PubMed]
- Hwang, G.-T.; Park, H.; Lee, J.-H.; Oh, S.; Park, K.-I.; Byun, M.; Park, H.; Ahn, G.; Jeong, C.K.; No, K.; et al. Self-Powered Cardiac Pacemaker Enabled by Flexible Single Crystalline PMN-PT Piezoelectric Energy Harvester. Adv. Mater. 2014, 26, 4880–4887. [Google Scholar] [CrossRef] [PubMed]
- Das, K.; Srivastava, Y.; Basu, B.; Dubey, A. Mathematical modeling and critical assessment of analytical solutions of forced-damped vibrations of the cardiovascular-implant system. J. Med. Eng. Technol. 2025, 49, 179–186. [Google Scholar] [CrossRef]
- Landau, L.; Lifshitz, E. Mechanics, 3rd ed.; Butterworth & Heinmann: London, UK, 1976; p. 78. [Google Scholar]
- Schwinger, J.; DeRaad, L.L.; Milton, K.A.; Tsai, W.-Y. Classical Electrodynamics; Advanced Book Program; Perseus Books: Reading, MA, USA, 1998. [Google Scholar]
- Bahramali, H.; Melkonian, D.; O’Connell, O. Self Regulation of the Heart: Natural Frequency and Damping of the Heart Contractions. Open Cybern. Syst. J. 2008, 2, 1–10. [Google Scholar] [CrossRef]
- Doyle, J.; Francis, B.; Tannenbaum, A. Feedback Control Theory; Macmillan Publishing Co.: London, UK, 1990. [Google Scholar]
- Pfenniger, A.; Obrist, D.; Stahel, A.; Koch, V.; Vogel, R. Energy harvesting through arterial wall 630 deformation: Design considerations for a magneto-hydrodynamic generator. Med. Biol. Eng. Comput. 2013, 51, 741. [Google Scholar] [CrossRef]
- Srivastava, Y.; Widom, A.; Friedman, M. Microchips as Precision Quantum Electrodynamic Probes. Phys. Rev. Lett. 1985, 55, 2246. [Google Scholar] [CrossRef]
- Srivastava, Y.; Widom, A. Quantum electrodynamic processes in electrical engineering circuits. Phys. Rep. 1987, 148, 1–65. [Google Scholar] [CrossRef]
- Bradonji’c, K.; Swain, J.; Widom, A.; Srivastava, Y. The Casimir Effect in Biology: The Role of Molecular Quantum Electrodynamics in Linear Aggregations of Red Blood Cells. IOP Publ. J. Phys. Conf. Ser. 2009, 161, 012035. [Google Scholar] [CrossRef]
- Serry, F.; Walliser, D.; Maclay, G. The Anharmonic Casimir Oscillator (ACO)-The Casimir Effect in a Model Microelectromechanical System. J. Microelectromechanical Syst. 1995, 4, 193. [Google Scholar] [CrossRef]
- Zwolak, M.; Wilson, J.; Di Ventra, M. Dehydration and ionic conductance quantization in nanopores. arXiv 2010, arXiv:1005.2550. [Google Scholar] [CrossRef]
- Blicher, A. Electrical Aspects of Lipid Membranes. Ph.D. Thesis, Membrane Biophysics Group, Niels Bohr Institute, University of Copenhagen, Copenhagen, Denmark, 2011. [Google Scholar]
- Das, K.K.; Basu, B.; Maiti, P.; Dubey, A.K. Piezoelectric nano-generators for self-powered wearable and implantable bioelectronic devices. Acta Biomater. 2023, 171, 85–113. [Google Scholar] [CrossRef]
- Maiti, S.; Kumar Karan, S.; Lee, J.; Kumar Mishra, A.; Bhusan Khatua, B.; Kon Kim, J. Bio-waste onion skin as an innovative nature-driven piezoelectric material with high energy conversion efficiency. Nano Energy 2017, 42, 282–293. [Google Scholar] [CrossRef]
- Zheng, Q.; Zhang, H.; Mi, H.; Cai, Z.; Ma, Z.; Gong, S. High-performance flexible piezoelectric nano-generators consisting of porous cellulose nanofibril (CNF)/poly(dimethylsiloxane) (PDMS) aerogel films. Nano Energy 2016, 26, 504–512. [Google Scholar] [CrossRef]
- Briscoe, J.; Dunn, S. Piezoelectric nano-generators—A review of nano-structured piezoelectric energy harvesters. Nano Energy 2015, 14, 15–29. [Google Scholar] [CrossRef]
- Zhang, C.; Fan, W.; Wang, S.; Wang, Q.; Zhang, Y.; Dong, K. Recent Progress of Wearable Piezoelectric Nano-generators. ACS Appl. Electron. Mater. 2021, 3, 2449–2467. [Google Scholar] [CrossRef]
- Wang, Y.; Cao, X.; Wang, N. Recent Progress in Piezoelectric-Tribo-electric Effects Coupled Nano-generators. Nanomater. 2023, 13, 385. [Google Scholar] [CrossRef]
- Deng, W.; Zhou, Y.; Libanori, A.; Chen, G.; Yang, W.; Chen, J. Piezoelectric nano-generators for personalized healthcare. Chem. Soc. Rev. 2022, 51, 3380–3435. [Google Scholar] [CrossRef]
- Islam, M.; Lee, H.; Lee, K.; Cho, C.; Kim, B. Piezoelectric Nano-generators Fabricated Using Spin Coating of Poly(vinylidene fluoride) and ZnO Composite. Nanomaterials 2023, 13, 1289. [Google Scholar] [CrossRef]
- Das, K.K.; Pandey, R.; Dubey, A.K. Piezo-electronics: A paradigm for self-powered bioelectronics. Biomaterials 2025, 318, 123118. [Google Scholar] [CrossRef]
- Das, K.K.; Basu, B.; Maiti, P.; Dubey, A.K. Interplay of piezoelectricity and electrical stimulation in tissue engineering and regenerative medicine. Appl. Mater. Today 2024, 39, 102332. [Google Scholar] [CrossRef]
- Li, N.; Yi, Z.; Ma, Y.; Xie, F.; Huang, Y.; Tian, Y.; Dong, X.; Liu, Y.; Shao, X.; Li, Y.; et al. Direct Powering a Real Cardiac Pacemaker by Natural Energy of a Heartbeat. ACS Nano 2019, 13, 2822–2830. [Google Scholar] [CrossRef]
- Xu, Z.; Jin, C.; Cabe, A.; Escobedo, D.; Hao, N.; Trase, I.; Closson, A.B.; Dong, L.; Nie, Y.; Elliott, J.; et al. Flexible Energy Harvester on a Pacemaker Lead Using Multi-beam Piezoelectric Composite Thin Films. ACS Appl. Mater. Interfaces 2020, 12, 34170–34179. [Google Scholar] [CrossRef] [PubMed]
- Kim, D.H.; Shin, H.J.; Lee, H.; Jeong, C.K.; Park, H.; Hwang, G.-T.; Lee, H.-Y.; Joe, D.J.; Han, J.H.; Lee, S.H.; et al. In Vivo Self-Powered Wireless Transmission Using Biocompatible Flexible Energy Harvesters. Adv. Funct. Mater. 2017, 27, 1700341. [Google Scholar] [CrossRef]
- An, J.; Park, H.; Jung, Y.H.; Min, S.; Kim, D.H.; Joe, D.J.; Lee, S.-G.; Hyeon, D.Y.; Je, Y.; Seo, H.-S.; et al. In vivo flexible energy harvesting on porcine heart via highly-piezoelectric PIN–PMN–PT single crystal. Nano Energy 2024, 121, 109227. [Google Scholar] [CrossRef]
- Ouyang, H.; Liu, Z.; Li, N.; Shi, B.; Zou, Y.; Xie, F.; Ma, Y.; Li, Z.; Li, H.; Zheng, Q.; et al. Symbiotic cardiac pacemaker. Nat. Commun. 2019, 10, 1821. [Google Scholar] [CrossRef]
- Azimi, S.; Golabchi, A.; Nekookar, A.; Rabbani, S.; Amiri, M.H.; Asadi, K.; Abolhasani, M.M. Self-powered cardiac pacemaker by piezoelectric polymer nano-generator implant. Nano Energy 2021, 83, 105781. [Google Scholar] [CrossRef]
- Zhang, Y.; Zhou, L.; Liu, C.; Gao, X.; Zhou, Z.; Duan, S.; Deng, Q.; Song, L.; Jiang, H.; Yu, L.; et al. Self-powered pacemaker based on all-in-one flexible piezoelectric nano-generator. Nano Energy 2022, 99, 107420. [Google Scholar] [CrossRef]
- Xie, F.; Qian, X.; Li, N.; Cui, D.; Zhang, H.; Xu, Z. An experimental study on a piezoelectric vibration energy harvester for self-powered cardiac pacemakers. Ann. Transl. Med. 2021, 9, 880. [Google Scholar] [CrossRef]
- Haeberlin, A.; Zurbuchen, A.; Walpen, S.; Schaerer, J.; Niederhauser, T.; Huber, C.; Tanner, H.; Servatius, H.; Seiler, J.; Haeberlin, H.; et al. The first battery-less, solar-powered cardiac pacemaker. Heart Rhythm. 2015, 12, 1317–1323. [Google Scholar] [CrossRef]


Disclaimer/Publisher’s Note: The statements, opinions and data contained in all publications are solely those of the individual author(s) and contributor(s) and not of MDPI and/or the editor(s). MDPI and/or the editor(s) disclaim responsibility for any injury to people or property resulting from any ideas, methods, instructions or products referred to in the content. |
© 2025 by the authors. Licensee MDPI, Basel, Switzerland. This article is an open access article distributed under the terms and conditions of the Creative Commons Attribution (CC BY) license (https://creativecommons.org/licenses/by/4.0/).
Share and Cite
Das, K.K.; Dubey, A.K.; Basu, B.; Srivastava, Y.N. Self-Energy-Harvesting Pacemakers: An Example of Symbiotic Synthetic Biology. SynBio 2025, 3, 15. https://doi.org/10.3390/synbio3040015
Das KK, Dubey AK, Basu B, Srivastava YN. Self-Energy-Harvesting Pacemakers: An Example of Symbiotic Synthetic Biology. SynBio. 2025; 3(4):15. https://doi.org/10.3390/synbio3040015
Chicago/Turabian StyleDas, Kuntal Kumar, Ashutosh Kumar Dubey, Bikramjit Basu, and Yogendra Narain Srivastava. 2025. "Self-Energy-Harvesting Pacemakers: An Example of Symbiotic Synthetic Biology" SynBio 3, no. 4: 15. https://doi.org/10.3390/synbio3040015
APA StyleDas, K. K., Dubey, A. K., Basu, B., & Srivastava, Y. N. (2025). Self-Energy-Harvesting Pacemakers: An Example of Symbiotic Synthetic Biology. SynBio, 3(4), 15. https://doi.org/10.3390/synbio3040015

