Previous Article in Journal
The New Normal and the Era of Misknowledge—Understanding Generative AI and Its Impacts on Knowledge Work
Previous Article in Special Issue
A Mathematical Model on Brain’s Ability of Learning
 
 
Font Type:
Arial Georgia Verdana
Font Size:
Aa Aa Aa
Line Spacing:
Column Width:
Background:
Article

Navigating Emotional Barriers and Cognitive Drivers in Mobile Learning Adoption Among Greek University Students

by
Stefanos Balaskas
1,*,
Vassilios Tsiantos
1,
Sevaste Chatzifotiou
2,
Dionysia Filiopoulou
1,
Kyriakos Komis
3 and
George Androulakis
4
1
Department of Physics, School of Sciences, Democritus University of Thrace, Kavala Campus, 65404 Kavala, Greece
2
Department of Social Work, School of Social, Political and Economic Sciences, Democritus University of Thrace, 69100 Komotini, Greece
3
Department of Electrical and Computer Engineering, School of Engineering, University of Patras, 26504 Patras, Greece
4
Department of Business Administration, University of Patras, 26504 Patras, Greece
*
Author to whom correspondence should be addressed.
Knowledge 2025, 5(4), 23; https://doi.org/10.3390/knowledge5040023 (registering DOI)
Submission received: 31 July 2025 / Revised: 17 September 2025 / Accepted: 1 October 2025 / Published: 11 October 2025
(This article belongs to the Special Issue Knowledge Management in Learning and Education)

Abstract

Mobile learning (m-learning) technologies are gaining popularity in universities but not uniformly across institutions because of cognitive, affective, and behavior obstacles. This research tested and applied an expansion of the Technology Acceptance Model (TAM) with technostress (TECH) and resistance to change (RTC) as affective obstacles, as well as the core predictors of perceived usefulness (PU), perceived ease of use (PE), and perceived risk (PR). By employing a cross-sectional survey of Greek university students (N = 608) and partial least squares structural equation modeling (PLS-SEM), we tested direct and indirect impacts on behavioral intention (BI) to apply m-learning applications. The results affirm that PU and PE are direct predictors of BI, while PR has no direct impact on BI but acts indirectly through TECH and RTC. Mediation is partial in terms of PE and PU and indirect-only (complete) in terms of PR with respect to the impact of affective states on adoption. Multi-group comparisons found differences in terms of gender, age, confidence, and years of use but not frequency of use, implying that psychological and experiential characteristics have a greater impact on intention than habitual patterns. These results offer theory-driven and segment-specific guidelines for psychologically aware, user-focused m-learning adoption in higher education.

1. Introduction

The last decade witnessed a deep digital transformation in higher education that significantly changed the nature of how universities provide education, carry out academic processes, and interact with students [1,2]. This revolution does not consist of the adoption of standalone tools but is a teaching, learning, research, and administration structural revolution intended to make educational environments more inclusive, malleable, and equitable. In alignment with international agendas like the United Nations Sustainable Development Goal 4 (SDG 4), digitalization has since been imperative in the pursuit of inclusive and quality education in the 21st century [3,4]. The COVID-19 pandemic most forcefully accelerated this transformation, pushing institutions globally to employ digital platforms and mobile technology to guarantee the continuity of learning. But this rapid assimilation has also thrown enormous challenges into play—anything from infrastructural limitations to disparate degrees of digital readiness among faculty and students [5,6].
One of the most powerful innovations of this digital revolution has been the development of mobile learning (m-learning)—i.e., the use of smartphones and tablets for on-demand learning content and from anywhere [3,7,8]. While m-learning was already gaining popularity well before the pandemic, its use went up a thousandfold during periods of remote learning, granting students more flexibility, affordability, and autonomy. Mobile learning platforms were for many a lifeline in managing the disruption brought about by the pandemic, and students in nations like Greece reported that mobile applications helped make learning more equitable and crisis-resistant [9,10]. However, the instant adoption of m-learning has also served to display its confines publicly. Accounts of student experience throughout this time exhibit a variety of frustrations, including technical issues, inadequate internet connectivity, cognitive overload, and loneliness [1,2]. These remind one of the cognitive cost of ongoing digital consumption, in that mobile apps, with all their pedagogical potential, have the ability to be user-fatiguing and resistance-generating.
Current Technology Acceptance Models, including the one studied herein, conventionally focus on cognitive predictors—specifically, perceived usefulness (PU) and perceived ease of use (PE)—as core determinants of behavioral intention to use learning technologies. Perceived risk, expressed typically as data privacy concern or concern for system stability, has also been added in extended TAMs to account for resistance to adoption [1,2]. Yet, they underrepresent affective and behavioral obstacles that surface in technology adoption. Two such constructs—resistance to change and technostress—are gaining prominence as crucial yet underinvestigated variables in the literature [3,4]. Technostress refers to the affective and cognitive strain created by technology use, especially when users feel that they are being overwhelmed or inadequately supported. Resistance to change, conversely, represents an unwillingness to alter existing learning inclinations, sometimes in the form of doubt in new electronic systems [3,4].
Though pertinent, technostress and resistance to change have rarely been studied in conjunction within the TAM, much less mobile learning in European or Greek universities. In spite of Greece’s efforts to boost digital education in its national strategy (2020–2025), empirical investigations into psychological and emotional factors’ impact on mobile learning adoption are still sparse [10,11]. The majority of research carried out in Greece during the pandemic concentrated on emergency remote teaching’s logistical concerns, with comparatively minimal interest in students’ internal processes or intentions to sustain the use of mobile apps beyond the pandemic. Throughout the world, some efforts have been directed towards combining stress theories with acceptance models, yet overall models addressing perceived usefulness, perceived ease of use, perceived risk, technostress, and resistance to change remain few—particularly in the self-directed learning context [10,11].
This study addresses a critical theoretical and empirical gap by examining how Greek university students’ perceptions of usefulness, ease of use, and perceived risk shape their behavioral intention to adopt mobile learning applications [12,13,14,15]. Importantly, this research introduces technostress and resistance to change as mediating variables within an extended Technology Acceptance Model (TAM), thereby offering a more holistic understanding of the psychological and emotional mechanisms that influence technology adoption. Employing structural equation modeling (SEM), this study enables the simultaneous analysis of both measurement and structural relationships, yielding robust insights into how cognitive beliefs interact with affective barriers to influence behavioral outcomes. The contributions of this research are threefold [10,11]. Theoretically, it extends the TAM by incorporating affective mediators, addressing growing calls in the literature for models that account for second-order barriers such as psychological strain and inertia [10,11].
This research has two brief contributions. Theoretically, it extends the Technology Acceptance Model (TAM) by adding technostress and resistance to change as affective–behavioral mediators to explain how underlying cognitions (PU, PE, perceived risk) are translated into intention in mobile learning; we also demonstrate that perceived risk indirectly influences these mediators and, not directly, intention. Empirically, across a sample of 608 Greek students of higher education and by conducting PLS-SEM multi-group analysis, we provide one of the first post-pandemic European m-learning adoption studies that estimates direct and mediated effects simultaneously and records demographic/experiential contingencies, providing actionable user-sensitive guidance to higher education.
This research contributes to m-learning studies by adding to the attitudinal and affective variables of the Technology Acceptance Model (TAM). Perceived ease of use (H2) and perceived usefulness (H1) had significant effects on behavioral intention, but also technostress (H4a) and resistance to change (H4b) emerged as key drivers, pointing to emotional and attitudinal barriers. Perceived risk (H3) indirectly affected behavior, via such affective channels. These results contribute to earlier work emphasizing the affective character of digital uptake. Multi-group analysis indicated differences in gender, age, confidence, and years of use—enlightening us that psychological elements are more important than the rate of use in distinguishing uptake. The results in aggregate point to the importance of user-responsive, affect-sensitive approaches to facilitate m-learning inclusion that is equitable.
The remaining part of this paper follows in this order: Section 2 provides a literature review of m-learning adoption and TAM extensions. Section 3 specifies the conceptual model and hypotheses. Section 4 delivers the methodology, that is, data collection and analysis. Section 5 presents the findings, that is, direct, mediating, and moderating effects. Section 6 provides reporting practical implications, and Section 7 concludes with study limitations and future research directions.

2. Literature Review

2.1. M-Learning in TAM and Extensions

The most globally accepted theory for explaining and predicting technology adoption in universities, e.g., mobile learning (m-learning), is represented by the Technology Acceptance Model by Venkatesh et al. [16]. The TAM predicts perceived usefulness (PU) and perceived ease of use (PEOU) as they are influential determinants of behavior intention (BI) to use new technologies. Later revisions, TAM2 and TAM3, augmented the belief construct [3,4,6], while UTAUT [16] integrated performance/effort expectancy with social influence and facilitating conditions. Drawing on these threads, newer m-learning research introduces contextual and affective mediators/sub-group differences in PU/PE in terms of BI relationships [3,4,6].
One of the dominant trends in research involves enlarging the TAM by incorporating more psychological, environmental, and social variables. The research conducted by Almogren et al. [17] on Saudi university students demonstrated that integrating the TAM with social cognitive theory offers a more sophisticated explanation of students’ satisfaction and usage intention of m-learning. Their model that explained 52.5% of the variance of actual use identifies the importance of including constructs such as collaboration and social influence in PU and PE. Equally, Alyoussef [18], who conducted flipped classroom research, highlighted the mediating effect of PU and PE on students’ attitude and intention towards innovative pedagogy technology, confirming that positive attitude and behavioral intention are shaped by both system design and user engagement.
Fear and emotional responses, investigated by Alhumaid et al. [19], were ignored but remained salient factors that drive technology adoption in times of crisis. Their extension of the TAM with affect constructs in the context of the COVID-19 pandemic created a digital divide that confirmed the fear of being alone, educational failure, and loss of social networks as capable of strongly moderating m-learning use intentions. Although traits like PU and PE remained predictive of intention, fear variables made linear models irrelevant, and hence dynamic, context-aware models became imperative.
A broader perspective is offered by Moya et al. [8], who projected a taxonomy of the sustainable adoption of m-learning based on expert consultation and empirical review in Catalonia. Their work, not empirically testing the TAM, offered the growing importance of pedagogical alignment, digital literacy, and leadership as contextual determinants. This is complemented by Almaiah et al. [2] and Alotaibi et al. [20], who listed IT infrastructure and institutional readiness as important antecedents to m-learning readiness that indirectly influences PU and PE.
Geographic and cultural differences also arose. Valencia-Arias et al. [21] conducted a systematic review of the literature that identified that the majority of empirical TAM-based m-learning studies were from Asia and the Middle East, while European and Latin American studies were scarce with regional imbalances. Though the TAM is still predominant, this review confirmed the sustained application of cross-sectional designs and student samples, while methodological homogeneity is an emerging pattern. This is supported by the meta-review by Al-Emran et al. [1], which identified an overwhelming preoccupation with extensions to the TAM via external variables but reported a lack of longitudinal and multi-stakeholder studies.
Conversely, research by Alturki et al. [22] and Al-Rahmi et al. [23] focused on the significance of affective and behavioral factors in real m-learning implementation. Their research authenticated the strength of the TAM but also confirmed other constructs like satisfaction, task–technology fit, and perceived enjoyment that impact PU and BI. Consistent with this, Baldauf et al.’s [24] integration of the TAM and TPB illustrates that social norms and peer pressure are central, and thus social context is not on the periphery but central to technology acceptance.
Though there is congruence for the predictive potential of PU and PE in research, there can be extreme variation in the case of perceived risk. While there are some studies validating its negative impact on BI [6], there are others like Al-Rahmi et al.’s [23] study of metaverse adoption that rendered PE statistically insignificant, defeating one of the TAM’s most fundamental assumptions. This inconsistency raises questions concerning the universality of TAM constructs and points to new technology needing to be approached with alternate or modified theoretical constructs.
The literature reviewed substantiates PU and PEOU as strong predictors of BI but illustrates how affective and contextual factors can deflect or reinterpret their impact. Consistent with this, our model maintains PU/PEOU and PR as exogenous predictors of BI and adds two formally tested affective–behavioral mediators—technostress (TECH) and resistance to change (RTC)—to account for how cognitive beliefs are translated (or not translated) into intention in m-learning. This method answers demands for mediated (as opposed to additive) TAM extensions and European (Greek) evidence gaps by applying SEM in a post-pandemic context.

2.2. Technostress and Resistance to Change as Mediators

Current research highlights the increasing role of the affective and dispositional technology adoption barriers of learning technologies, in the guise of mobile learning (m-learning) herein. Two of the constructs herein, technostress (TECH) and resistance to change (RTC), are increasingly being identified as important mediators in Technology Acceptance Models [7,25,26]. These constructs measure the emotional, psychological, and behavioral reaction that is exhibited by users when faced with the challenge of embracing digital instruments as part of learning environments.
Technostress, Saleem et al. [27] posited, arises when users feel that technology demands surpass their ability to cope. Five stressors characterize this state: techno-overload, techno-invasion, techno-complexity, techno-insecurity, and techno-uncertainty. In learning environments, these stressors take the form of anxiety, mental exhaustion, and information overload, especially for students with low digital competences or without institutional support. Saleem et al. [27] showed that technostress has negative influences on the quality of online learning, but university and instructor support can moderate these influences. In the same vein, Cao et al. [28] showed that information and system overload had a significant positive impact on older users’ fatigue and technostress and consequently facilitated their resistance to mobile health apps. These results are consistent with the transactional theory of stress and coping that states that both environmental support and personal resources influence stress outcomes.
Notably, technostress is not always detrimental. Zhang [7] found that its impact is mediated by self-efficacy: technostress lowered academic self-efficacy, which in turn heightened resistance to innovation. There are other moderators—constructive deviant behavior and knowledge-sharing culture—that may unfetter such a chain, in other words, the complicated nature of the technostress–performance relationship. Technostress also entails an interaction with usefulness perceptions in higher education. For instance, Khlaif et al. [29] demonstrated that technostress did not have a direct influence on continuance intentions to use mobile technology but had a negative impact on perceived usefulness, a determinant of continued adoption.
Concurrently with technostress, resistance to change (RTC) is one of the major obstacles that impacts behavioral intention. It relates to its influence on perceptions and attitudes. Oreg’s [30] early work describes RTC as being a trait that relates to routine seeking, emotional response, short-term orientation, and cognitive rigidity. Although long viewed as a trait personality dimension, Sverdlik et al. [31] and Oreg [30] contended that it was possible to move it to the organizational level and show how collective RTC can be used to predict institutional resistance to change instead of individual dispositions. There is empirical support for the negative influence of RTC on adopting educational technology. For example, Sánchez-Prieto et al. [32] established that greater RTC among preservice teachers reduced perceived usefulness and intention to use mobile tools significantly.
Green [33] also examined RTC in nursing education and found that perceived ease of use and emotional response mediate between short-term concern (one of the subdimensions of RTC) and behavioral intention to utilize technology-based learning. Likewise, Sánchez-Prieto et al. [32] established that RTC impacted the TAM’s four most significant variables—PU, PE, attitude, and behavioral intention—negatively among Spanish preservice teachers. Such an observation implies that RTC not only functions as an independent barrier, but it also turns around the manner in which TAM variables affect technology adoption.
Theoretically, RTC and technostress are intervening variables that can be applied to explain technology adoption behavior differences. As an example, a well-functioning (PU) system can still be rejected by individuals if the system causes high levels of technostress or invades users’ experience with habitual patterns. Both constructs are therefore mediating belief–intention change, moderating the TAM’s original linear model efficiency. This assertion is corroborated by the empirical evidence highlighted by Alturki et al. [22] and Al-Rahmi et al. [23], which determined that emotional and dispositional reactions, PU, and PE influence learners’ satisfaction and behavioral intention towards the utilization of m-learning.
Although they are seen to be significant, empirical studies on technostress and RTC in the adoption of m-learning are limited, especially in European and Mediterranean settings. The current study aims to bridge this gap by employing both constructs as mediators under a modified TAM for Greek student–university environments. By investigating the mediating roles of RTC and technostress in influencing PU, PE, and perceived risk on behavioral intention, this research provides greater insight into mobile learning acceptance and presents practical implications for guiding resistance and stress management for users during educational reform.

2.3. Studies on Mobile Learning in Greek and European Higher Education

There has been a corpus of research that has grown in the last few years on applying mobile learning (m-learning) within higher education, especially the European and Greek context [21,34,35]. Broadly speaking, these pieces of work reveal the ambivalence of mobile learning as both a promising and problematic innovation in education. The available literature reveals that despite students and teachers increasingly realizing the benefit of making use of mobile technologies, there exist barriers to their uptake, especially to infrastructural concerns, pedagogical preparedness, and psychological responses at the individual level [5,36,37].
In Greece, limited empirical studies were conducted to explore students’ experiences and perceptions of mobile learning, both in the context of and beyond the COVID-19 pandemic [38,39,40]. Greek students used Moodle frequently through smartphones but tended to view its mobile version as stripped-down, employing it more as a repository than an interactive learning environment, as reported by Papadakis et al. [38]. The same problems arose in Nikolopoulou and Nikolopoulou et al.’s [39] study where students had positive feelings about blended learning, especially enjoying audiovisual content and the flexibility of mobile learning but expressing uncertainty and less engagement in peer-to-peer collaboration, which indicated ongoing problems in mobile learning’s social aspects.
This is supported by Nikolopoulou et al.’s [41] research, which supports these positive attitudes, particularly among postgraduate students, in that mobile learning devices enhance access to learning materials and encourage independent learners. However, in another concurrent study by Nikolopoulou et al. [40], students raised concerns related to infrastructural constraints (e.g., legacy hardware and poor networks) as well as organizational aspects (e.g., tutor readiness and online distractions), attesting to the fact that mobile learning adoption is contingent upon infrastructural, pedagogical, and personal factors. These results are consistent with Zaimakis et al. [34] and Papadakis et al. [38], who found various student perceptions while teaching in emergency online contexts. Their qualitative research displayed techno-enthusiastic, ambivalent, and techno-skeptical orientations and the sociocultural and psychological determinants of m-learning adoption.
In a broader European context, García De Blanes Sebastián et al. [13] applied the Unified Theory of Acceptance and Use of Technology (UTAUT-2) for testing Spanish students’ intention to adopt m-learning in post-pandemic contexts. Habit and satisfaction were found to be better predictors than performance or effort expectancy and suggested that emotional and behavior variables are extremely impactful. They also discovered that system, information, and content design quality had large effects on student satisfaction, an outcome with design and implementation consequences for European higher education.
Teachers’ views, typically not catered to in mobile learning research, have come under the limelight in the Greek context too. Nikolopoulou et al. [12] reported that Greek K-12 teachers perceived m-learning readiness to be positive and that the level of use and ICT training exerted a beneficial impact on attitudes. Troulinaki [35] discovered that secondary school teachers acknowledged m-learning’s potential but simultaneously needed more institutional support and focused training too. The blend of science studies with support from mobile research, as in Nikolopoulou and Nikolopoulou et al. [15], was very promising, but the absence of systematic implementation continues to hinder it.
Research also identifies contextual factors that affect m-learning adoption. Antoniadis et al. [14] tested the adoption of COVID-19 distance learning for a Greek university and added “Trust in Government” and “University Efficiency” to an extended UTAUT model. Their research finds the prominence of macro-level institutional and societal factors in determining user behavior, as in larger European research that found that contextual readiness and cultural variables play a significant mediating role in technology adoption.
Generally, these studies assume the generalizability of models such as the TAM and UTAUT but at the same time refer to contextual adjustment. The Greek and European findings indicate that even though the perceived ease of use and perceived usefulness are pivotal, they are moderated by technostress, institutional trust, satisfaction, and norms [10,11,42]. The present research aims to close this gap by including technostress and resistance to change as mediators, thus presenting a balanced situational explanation of m-learning adoption in Greek higher education. By combining local knowledge with pan-European trends, the current research brings a more comprehensive framework for the study of m-learning adoption within grasp, bridging theoretical gaps and making pragmatic contributions for education stakeholders [13,14,43].
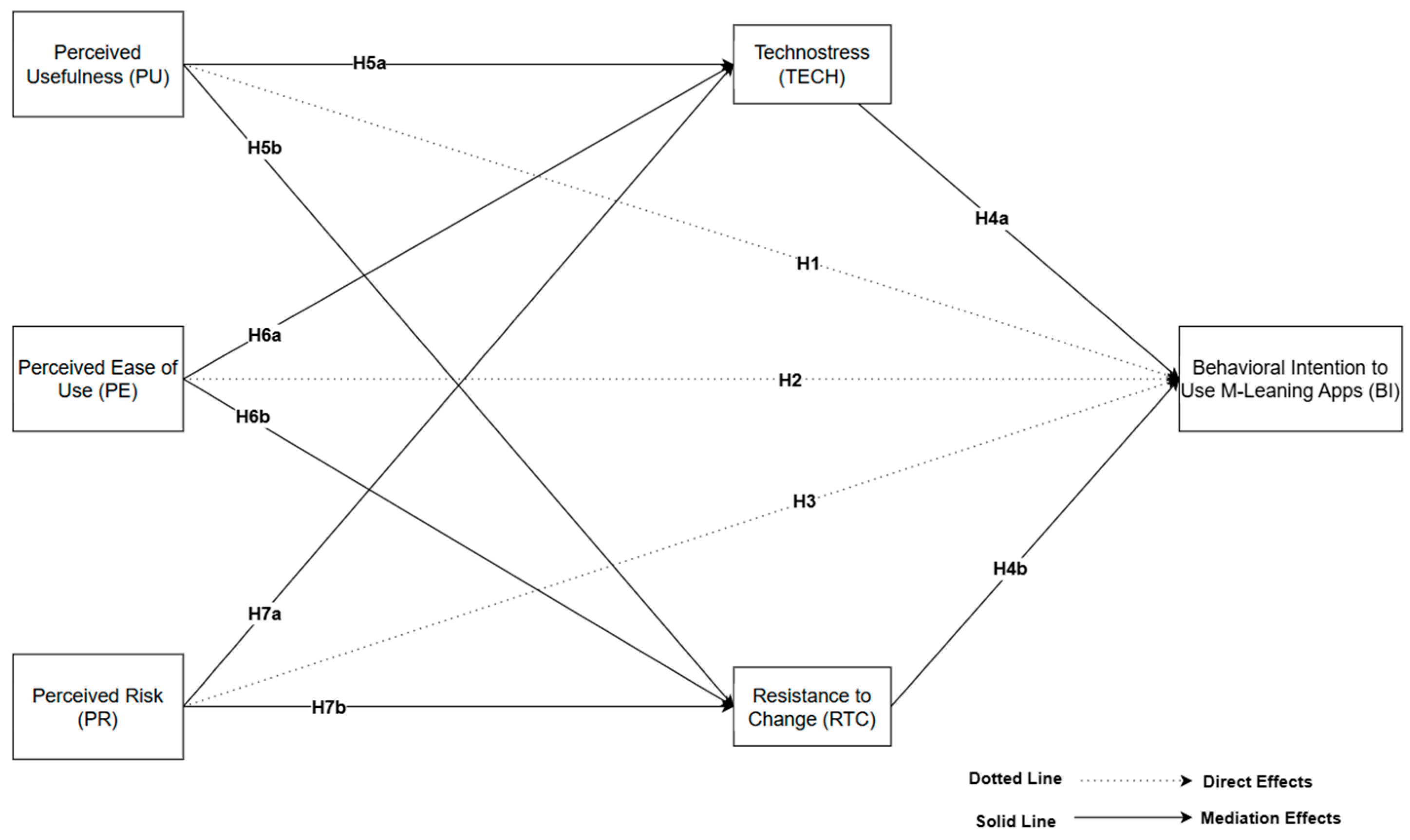
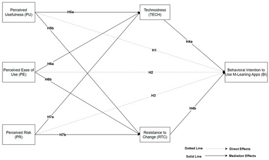
Based on the literature discussed, the current research posits a model where perceived usefulness (PU), perceived ease of use (PE), and perceived risk are exogenous predictors of behavioral intention (BI) to utilize mobile learning apps, and technostress and resistance to change (RTC) are mediator variables. The extended model depicts a multidimensional conceptualization of technology adoption, including cognitive and affective–behavioral considerations [5,15,37,40]. As the relationship entails interdependent complex latent constructs and indirect effects, the most suited mode of analysis is Structural Equation Modeling (SEM). SEM is a common approach in TAM-based studies as it provides the simultaneous estimation of both measurement and structural models with control over observed and latent variables. Following this methodological precedence, the present study employs partial least squares SEM (PLS-SEM), which is well-suited for theory development, mediation tests, and non-normal data—features shared by educational technology research. This enables us to stringently test the hypothesized conceptual model and assess the direct and indirect construct effects. We posit PU, PE, and PR as exogenous predictors of BI, with TECH and RTC as mediators. Due to indirect effects and the interdependent latent structure, measurement models and structural models are estimated by the use of PLS-SEM to examine direct and mediated paths that are in line with theory building in educational technology.
H1. 
Perceived usefulness (PU) directly influences Behavioral Intention to Use Mobile Learning Apps (BI).
H2. 
Perceived ease of use (PE) directly influences Behavioral Intention to Use Mobile Learning Apps (BI).
H3. 
Perceived risk (PR) directly influences Behavioral Intention to Use Mobile Learning Apps (BI).
H4a. 
Technostress (TECH) directly influences Behavioral Intention to Use Mobile Learning Apps (BI).
H4b. 
Resistance to change (RTC) directly influences Behavioral Intention to Use Mobile Learning Apps (BI).
H5a. 
Technostress (TECH) mediates the relationship between perceived usefulness (PU) and Behavioral Intention to Use Mobile Learning Apps (BI).
H5b. 
Resistance to change (RTC) mediates the relationship between perceived usefulness (PU) and Behavioral Intention to Use Mobile Learning Apps (BI).
H6a. 
Technostress (TECH) mediates the relationship between perceived ease of use (PE) and Behavioral Intention to Use Mobile Learning Apps (BI).
H6b. 
Resistance to change (RTC) mediates the relationship between perceived ease of use (PE) and Behavioral Intention to Use Mobile Learning Apps (BI).
H7a. 
Technostress (TECH) mediates the relationship between perceived risk (PR) and Behavioral Intention to Use Mobile Learning Apps (BI).
H7b. 
Resistance to change (RTC) mediates the relationship between perceived risk (PR) and Behavioral Intention to Use Mobile Learning Apps (BI).

3. Research Methodology

3.1. Conceptual Model and Rationale

The present research explores the behavioral predictors of adopting mobile learning (m-learning) apps among Greek university students based on the psychological and technology constructs driving their usage intention. Based on the Technology Acceptance Model (TAM) and its extensions, this research adopts five major constructs—perceived usefulness (PU), perceived ease of use (PE), perceived risk (PR), technostress (TECH), and resistance to change (RTC)—to develop a theoretically based and empirically estimable structural equation model. The theory model tries to capture not only the rational decision-making that incites technology acceptance but also the affective and behavior barriers that can hinder adoption. This is especially urgent in the post-COVID-19 world, as mobile learning became an indispensable pillar of higher education, but psychological resistance and stress-induced disengagement are under-theorized [44,45,46].
The Technology Acceptance Model is the central model of this research [2,9,47]. PU and PE are well-established predictors of users’ behavioral intention (BI) towards adopting technology. PU is used to describe how much students believe that using a mobile learning app improves their performance, and PE is used to measure their perception that using such apps is easy. The majority of research studies validate the strong impact of such constructs in e-learning and m-learning environments [2,20,23]. In the model proposed in this paper, PU and PE are supposed to drive BI positively, just like with the TAM’s predictive logic.
In order to overcome the boundaries of conventional TAMs with the omission of emotional and psychological aspects, two affective mediators—technostress and resistance to change—are postulated in this paper. Technostress, first conceptualized by Urukovičová et al. [45], is the stress individuals perceive from the persistent calls of technology usage, for example, overload, invasion, and complexity. In learning environments, technostress has been linked to decreased participation, cognitive fatigue, and the lower utilization of digital technology [48,49]. We speculate that PE is negatively correlated with technostress—when it is hard to use apps, students are more likely to experience overload and anxiety, which in turn decreases their adoption intention. In addition, high perceived risk—concerning fear about information security, misinformation, or app reliability—can enhance technostress and resistance and therefore further hinder behavioral intention.
Resistance to change (RTC), theoretically conceived by Oreg [30], is operationally defined in the current setting as a dispositional tendency to oppose innovations, manifested in the form of a student opposing altering familiar learning habits. RTC encompasses cognitive rigidity and emotional opposition and is of specific applicability in the university setting, where students might view mobile apps as disruptive or threatening to customary pedagogical frameworks, as shown by Sánchez-Prieto et al. [32]. Previous studies demonstrate that RTC does not just moderate but also mediate the effect of TAM variables on BI, sometimes overshadowing usefulness perceptions when the change is seen to be too radical or risky [50]. In our model, we anticipate RTC to mediate the effect of PU, PE, and PR on BI, offering an insight into the “second-order” affective processes underlying technology acceptance.
Perceived risk (PR) is added to the model as another exogenous construct. PR in the context of m-learning comprises data privacy concerns, learning effectiveness, and reliability concerns related to the app [51]. It has been established in previous research that greater PR levels negatively affect PU and BI and positively affect psychological tension in the shape of technostress [23]. Therefore, our model suggests direct and indirect effects from PR to BI with the mediation of TECH and RTC. This synthesis extends the TAM through the recognition of the inhibitive influence of uncertainty and fear on student choice.
With the inclusion of cognitive, affective, and dispositional constructs, this conceptual model fills critical research gaps. Although the TAM is still a prevalent model in educational technology research, comparatively few studies have empirically tested the mediating role of stress and behavioral resistance within the mobile learning environment in the European context. In addition, Greek higher education institutions have moved quickly towards digitalization owing to the COVID-19 pandemic, yet there is little local empirical evidence on the adoption or rejection of mobile learning applications by students [34,42]. This study contributes to the existing literature as it empirically confirms a theoretically enhanced TAM integrating PR, TECH, and RTC into a consistent analytic framework.
Practically, the results have implications for mobile learning program design and implementation at institutions of higher education. Understanding the mediating impact of stress and behavioral resistance on adoption can inform more targeted institutional interventions—such as optimizing app usability, minimizing cognitive load, and providing personalized onboarding support.
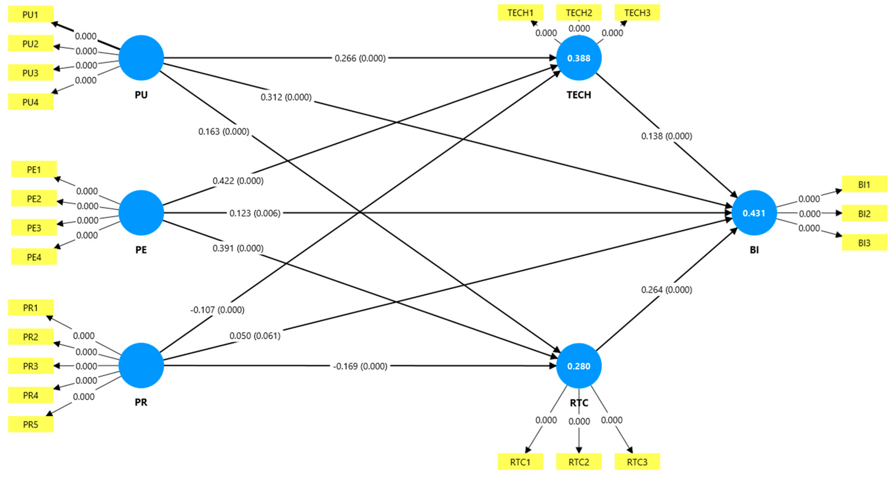
The suggested model is shown in Figure 1, revealing the presumed relationships between PU, PE, PR, TECH, RTC, and BI and providing a systematic basis for the subsequent empirical test.

3.2. Data Collection and Sampling

This research follows a quantitative cross-sectional research design, suitable for the task of examining the behavioral determinants of mobile learning app use among Greek university students [52,53]. This model allows for an investigation of alleged correlations among the main psychological and technological factors—i.e., perceived usefulness (PU), perceived ease of use (PE), perceived risk (PR), technostress, resistance to change (RTC), and behavioral intention (BI)—at the same time, without the need for longitudinal follow-up. Cross-sectional design in technology acceptance research is prevalent, especially that which is TAM-based and analyzed using Structural Equation Modeling (SEM) [53,54]. Consistent with a cross-sectional, self-report survey, we interpret coefficients as associative rather than causal, and we note that future research should adopt longitudinal designs to establish temporal ordering.
To achieve representativeness in multicultural Greek higher education, a combination sampling strategy was utilized. Stratified random sampling was adopted to accommodate significant population strata like study field (faculty), level of study (postgraduate/undergraduate), gender, and mobile app use frequency [55,56]. Stratification allowed for a sub-group analysis that could be interpreted and promoted the generalizability of the results. Snowball sampling was used to reach participants in more resistant sub-groups, i.e., doctorate students or students at smaller, specialized institutions. Snowball sampling is an non-probability sampling method, but its use together with stratification introduced diversity into the sample and enabled more diverse demographic representation, which negated single-method flaws [57,58,59,60]. Because the sampling frame comprises Greek university students, external validity beyond this context is limited; we therefore recommend replication across other cultural and institutional settings to assess generalizability.
The recruits were eligible to participate if they (a) were students of a Greek university during data collection, (b) were over 18 years of age, and (c) had experience with using mobile learning applications (e.g., Moodle, Coursera, MS Teams, or YouTube for educational purposes). The respondents were excluded if they were younger than 18 years of age, failed to report at least one instance of the use of mobile learning tools, or did not respond to questionnaires. These filters served to make the resulting dataset valid, applicable, and contextually suitable.
Data was gathered using an online structured questionnaire filled in using Google Forms. The survey instrument was disseminated via institutional mailing lists, student networks, academic forums, and social media platforms for three months (January–March 2025) to cover as much scope as possible and be easily accessible. The questionnaire was distributed through institutional email lists (48% of completes), student clubs and department/program coordinators’ newsletters (24%), academic discussion forums/LMS notifications (11%), and social media (Facebook/WhatsApp/Telegram) groups (17%) during a three-month period (January–March 2025). From email campaign reports and platform logs, about 2400 invitations were sent; 1020 distinct link clicks were captured; 860 people agreed; 608 people gave full, valid answers; 142 partials were excluded because they had >20% missing data; and 110 cases failed attention/eligibility filtering. This means that there was an estimated response rate (completes/invitations) of 25.3% and cooperation rate (completes/consented) of 70.7%. The questionnaire had two generic sections: (1) usage behavior and demographic background and (2) items quantifying the six main study constructs. These were taken from established sources in earlier TAM and education technology studies. PU, PE, and BI measures were taken from the original established TAM [59], PR items from [46,55,56,60], technostress from [43,44,48], and RTC from Oreg et al. [61]. All items were rated on a five-point Likert scale from 1 = strongly disagree to 5 = strongly agree.
Before full-scale administration, the questionnaire was piloted with a convenience sample of 90 Greek university students for item clarity testing, cultural appropriateness, and technical usability. Minor wording and instruction changes were undertaken based on the pilot findings. The final instrument consisted of 23 items within six constructs (Appendix A, Table A1). Internal consistency and construct validity were also tested with Cronbach’s alpha and outer loadings in the SEM routine. Following scale purification (Section 4.2), 3 indicators were removed (PE5, TECH4, RTC4) due to low outer loadings (<0.50), leaving 23 retained items across six constructs (Appendix A, Table A1).
For the statistical power required in SEM testing, 250–300 participants were aimed for recruitment based on the common rule of thumb that there should be at least 10 participants per indicator in SEM [57,58]. With 23 indicators in the final measurement model, a minimum of ~230 valid responses was required. The questionnaire was able to obtain 608 valid responses, which exceeded the minimum requirement [62,63]. This sample size allowed for a rigorous analysis of direct and indirect (mediated) effects in the given model and sub-group analysis. All participation was voluntary, anonymous, and in compliance with ethical research standards. Informed consent was obtained electronically from all subjects before the survey began.

3.3. Measurement Scales

To operationalize the measures of this study, we applied known multi-item scales to render them valid and context-specific to higher education mobile learning use. To measure perceived usefulness (PU), we employed a 4-item scale to measure the beliefs that mobile learning use enhances academic performance, productivity, and learning efficiency [3,8,64]. Perceived ease of use (PE) was measured using a 4-item scale adapted from the original TAM to capture students’ own feelings of the ease, simplicity, and mental effort involved in using mobile learning applications. Perceived risk (PR) was measured with a 5-item scale from Oreg [30] that included items on the issues of data privacy, technical flaws, and adverse effects of mobile app usage on education. Technostress (TECH) was measured with a 4-item scale from [61] that was related to emotional distress, cognitive overload, and pressure induced by the utilization of digital learning technologies. Resistance to change (RTC) was assessed using a 4-item scale based on [61], which noted students’ resistance in adopting mobile-based learning from conventional methods, such as affective discomfort and behavior avoidance. Finally, BI to employ mobile learning apps was assessed using a 3-item scale that captured students’ future usage plans, probability of repeat use, and intent to recommend mobile learning apps to other people. All items were rated on a 5-point Likert scale from 1 = strongly disagree to 5 = strongly agree.
All scales were scored in the positive direction; specifically, higher TECH scores indicate greater technostress (i.e., more stress), and no items were reverse-coded. Small-scale pilot testing with university students was used to screen items for clarity, relevance, and reliability before full-scale administration.

3.4. Sample Profile

The final sample included 608 valid questionnaires from students at universities across Greece (Table 1). The sample was balanced regarding gender distribution, with 49.2% describing themselves as male (n = 299) and 50.8% as female (n = 309). Most of the participants (34.4%) were in the age group of 18–24 years, followed by 31–40 years, 27.8%; 25–30 years, 25.8%; and a smaller percentage (12.0%) above 40 years. In terms of the level of study, 49.7% of the participants were undergraduate students, 44.7% graduate (Master’s) students, and 5.6% doctoral students. In regard to the patterns of use of mobile learning apps, 33.6% stated that they used them infrequently (less than once weekly), and 32.2% used them occasionally (1–2 times a week), with 14.1% and 20.1% using them frequently (2–5 times) and very frequently (more than 5 times a week), respectively. In terms of experience, 56.6% of the participants have been using mobile learning apps for 1–2 years, 28.3% for less than a year, and 15.1% for more than 2 years. The levels of digital confidence differed: 23.0% of the students perceived themselves as being moderately confident, followed by slightly confident (20.9%), very confident (19.9%), not at all confident (18.6%), and extremely confident (17.6%) when using mobile apps for learning activities. As regards the participants’ favorite mobile learning platforms, the most utilized was LinkedIn Learning (26.3%), followed by Moodle (22.4%), Duolingo (21.7%), learning on YouTube (20.1%), and Coursera (3.5%). Another 6.1% of the participants reported using other applications not mentioned as the main ones.

4. Data Analysis and Results

Smart-PLS 4.1.0.0 supported the analysis conducted in this research and applied structural equation modeling (SEM) as the primary analytical strategy. SEM is the best variance-based modeling technique used mainly in social sciences and management, as noted by Nitzl et al. [65]. PLS-SEM was warranted given the capacity of the method to estimate causal models that may provide the maximum explained variance for endogenous latent variables [66,67]. MGA was also utilized to examine sub-group differences and estimate relationship heterogeneity in other contexts that were not examined through conventional regression approaches [66,67]. Analysis was conducted based on methodological standards outlined in Wong [68] to ensure the proper estimation of path coefficients, reliability, and standard errors. For reflective measurement model item reliability, outer loadings of 0.70 and above were used as acceptable, meaning that the observed indicators had a good fit with the corresponding latent constructs.

4.1. Common Method Bias

To authenticate the reliability and validity of the results, a systematic test of CMB was carried out, taking methodological recommendations by Podsakoff et al. [69]. Specifically, Harman’s single-factor test was performed to determine whether there was a general factor accounting for the largest share of variance of the measured variables. The unrotated principal components analysis outcome indicated that the largest solitary factor explained only 30.936% of the variance—a far cry from the widely used threshold value of 50%. Although, according to analysis, CMB was not a concern for this research, its correction contributes to a part of the overall robustness of the findings by enhancing the model’s internal validity and the reduction in biases in measurements’ [69,70]. Additionally, collinearity diagnostics were checked. Although we utilized reflective items, outer VIFs were used as a redundancy test; all were <3.10 (Table 2). Additionally, inner (structural) VIFs for all predictor sets varied from 1.008 to 1.993, well within accepted cut-offs (ideal <3.3; acceptable <5), such that multicollinearity will not artificially inflate structural paths. In general, these statistical and procedural safeguards provide assurance that collinearity and CMB will not distort the reported relations.

4.2. Measurement Model

The first stage of the PLS-SEM process is the assessment of the measurement model, with reflective indicators being used to represent each construct. Key psychometric properties such as composite reliability, indicator reliability, convergent validity, and discriminant validity are assessed, as suggested by Hair et al. [71].
Indicator reliability is the degree to which the variance of a measurable variable is captured by its corresponding latent construct. It is typically measured based on outer loadings in a manner such that values greater than 0.70 are found to be acceptable based on criteria by Wong [68] and Chin [72]. Yet, as Vinzi et al. [73] observe, smaller values of loadings are not new to social science studies. Hence, such indicators with loadings of 0.40 to 0.70 would be deleted only if dropping them would appreciably increase the composite reliability or average variance extracted (AVE) of the construct, as recommended by Hair et al. [74].
According to the procedure illustrated by Gefen et al. [75], the end model dropped three items—PE5, TECH4, and RTC4—because their factor loadings were below the cut-off point of 0.50, as presented in Table 3.
Cronbach’s alpha, rho_A, and composite reliability were utilized in this study to estimate reliability. As suggested by Wasko et al. [76], coefficients for constructs like behavioral intention (BI), perceived ease of use (PE), perceived risk (PR), perceived usefulness (PU), and resistance to change (RTC) were more than 0.70 and showed very good internal consistency. For the rest of the constructs, reliability coefficients were moderately to highly consistent with previous empirical evidence [71,74]. The rho_A coefficient, which is between Cronbach’s alpha and composite reliability conceptually, was also above 0.70 for most of the constructs, consistent with the reliability results following Sarstedt et al. [67] and Vinzi et al. [73].
Convergent validity was confirmed by employing the average variance extracted (AVE), and all the constructs were found to have an AVE above the 0.50 mark recommended by Fornell et al. [77]. Whenever the AVE was below this value, convergent validity was also deemed satisfactory if composite reliability was higher than 0.60, as given by Fornell et al. Discriminant validity was verified on the basis of the Fornell–Larcker criterion that demands that the square root of the AVE of each construct should be higher than correlations with all other constructs. This was met by all the constructs. Additional validation was performed on the basis of the heterotrait–monotrait (HTMT) ratio of correlations, where all were below the conservative threshold value of 0.85 as suggested by Vinzi et al. [73]. The results are shown in Table 4 and Table 5 in more detail.
Item-level descriptives yielded full data on all measures (N = 608). All distributions were well-obedient for PLS-SEM: skewness −1.503 to +0.589 and kurtosis −1.329 to +1.414, within typical robustness thresholds for SEM. Some items had moderate negative skew (e.g., BI2, BI3; PR2–PR3), indicating greater endorsement, while RTC2 had the highest positive skew (0.589). The ranges observed were 2–5 or 3–5, without floor effects and minimal ceiling tendencies on individual items (Appendix A, Table A2). Cross-loadings were checked (Appendix A, Table A3), and it was found that each item loaded the highest on the construct for which it was intended, with the lowest margin to any cross-loading ≥ 0.10 and no cross-loading greater than its primary loading, asserting discriminant validity as well as HTMT and Fornell–Larcker standards. These distributional characteristics and the reliability/validity measures (CR > 0.80; AVE > 0.50; HTMT < 0.85) ensure the indicators’ redundancy for later structural analysis.

4.3. Structural Model

The structural model was assessed by examining the coefficient of determination (R2), predictive relevance (Q2), and statistical significance of the path coefficients, as suggested by Hair et al. [71]. R2 values of 0.431 for behavioral intention, 0.28 for resistance to change, and 0.388 for technostress were all within the acceptable limit (0–1), thus reflecting moderate explanatory power. As such, the Q2 values reflected moderate to high predictive importance, with values of 0.358 for behavioral intention, 0.269 for resistance to change, and 0.388 for technostress. As Figure 2 illustrates, the model accounts for 43.1% of BI, with PU and PE directly and positively influencing BI, TECH and RTC (β = 0.264) contributing additionally to BI, and PR not directly affecting BI but indirectly through TECH and RTC.
Hypothesis testing also complemented model validation, in which the statistical significance of the hypothesized construct relationships was ascertained. Path coefficient estimation through the bootstrapping procedure was congruent with conventional standards based on Hair et al. [71]. Mediation effects were tested via the bias-corrected bootstrap procedure with 10,000 resamples, adhering to the methodological recommendations of Preacher et al. [78] and Streukens et al. [79]. The results of the structural model are summarized in an overview in Table 6.
Perceived usefulness (PU) was significantly positively related to BI, β = 0.312, t = 8.39, p < 0.001, which was very strong evidence for H1. Likewise, perceived ease of use (PE) also significantly predicted BI, β = 0.123, t = 2.50, p = 0.006, which was in line with H2. The influence of perceived risk (PR) on BI, however, was not statistically significant, β = 0.050, t = 1.54, p = 0.061, and hence H3 was not supported. Technostress (TECH) was also found to have a large and significant positive correlation between it and BI, β = 0.138, t = 3.57, p < 0.001, with evidence for H4a. Likewise, resistance to change (RTC) also showed a large and significant influence on BI, β = 0.264, t = 6.22, p < 0.001, with evidence for H4b. These findings mean that both cognitive appraisals (PU, PE) and emotional barriers (TECH, RTC) were significant predictors of behavioral intention, while perceived risk was not an essential deterrent in this case.

4.3.1. Mediation Analysis

The indirect effects of perceived usefulness (PU), perceived ease of use (PE), and perceived risk (PR) on behavioral intention (BI) via technostress (TECH) and resistance to change (RTC) were also investigated with a bias-corrected bootstrapping procedure with 10,000 samples. All of the hypothesized paths of mediation were found to be statistically significant, as presented below in Table 7.
Mediation analyses with BCa 95% CIs (two-tailed, 10,000 bootstraps) indicated that PU significantly directly affected BI (β = 0.312) and boasted two significant positive specific indirect effects via TECH (β = 0.037, CI [0.018, 0.060]) and RTC (β = 0.043, CI [0.024, 0.066]), summing to ≈ 0.080—a show of partial (complementary) mediation, with slightly higher RTC than TECH. PE also showed some partial mediation: a moderate direct path to BI (β = 0.123) and some indirect paths through TECH (β = 0.058, CI [0.032, 0.087]) and RTC (β = 0.103, CI [0.069, 0.142]), for a total indirect effect of ≈ 0.161; RTC again contributed the greater percentage. Conversely, PR was mediated only indirectly: the direct pathway with BI was not significant, but the indirect pathways through TECH (β = −0.015, CI [−0.026, −0.007]) and RTC (β = −0.045, CI [−0.067, −0.024]) were significant and negative (total indirect ≈ −0.060), where increased perceived risk reduces intention through lower readiness for technology and increased resistance to change, and RTC is the main mediator.
Perceived usefulness had strong indirect impacts on BI via both TECH (β = 0.037, t = 2.84, p = 0.002) and RTC (β = 0.043, t = 3.37, p < 0.001), supporting H5a and H5b, respectively. Since the direct impact of PU on BI was still significant, it reflects partial mediation via both technostress and resistance to change. Likewise, perceived ease of use had strong indirect effects on BI through TECH (β = 0.058, t = 3.43, p < 0.001) and RTC (β = 0.103, t = 4.70, p < 0.001), confirming H6a and H6b. Since the direct relationship from PE to BI was also significant, the results imply partial mediation by both the mediators. For perceived risk, both indirect routes were significant and in the negative: through TECH (β = −0.015, t = 2.59, p = 0.005) and through RTC (β = −0.045, t = 3.31, p < 0.001), confirming H7a and H7b.
As the direct impact of PR on BI was not statistically significant (p = 0.061), the results above confirm full mediation through the two affective constructs. Briefly, the results indicate that technostress and change resistance mediating effects are substantial in the explanation of cognitive appraisals’ influence (usefulness, ease, and risk) on students’ behavioral intention to use mobile learning applications. Given the non-significant direct effect PR → BI (p = 0.061), these findings are consistent with full mediation. For transparency, Table 6 relabels the former “Total Effects” rows as “Total Indirect Effects” and additionally reports “Total Effects (Direct + Total Indirect)”.

4.3.2. Multi-Group Analysis

We confirmed measurement invariance through the MICOM procedure before conducting multi-group comparisons. Configural invariance was confirmed because the same indicators, data treatment, and algorithm parameters were employed for all groups, and the model specifications were equal. To test compositional invariance, we utilized the permutation test and compared the starting correlation of composite scores with the 5% quantile of the empirical distribution. In each of the groups and models, the initial correlation was larger than the 5% quantile, thus ensuring compositional invariance. Lastly, the equality of means and variances of composites was confirmed by testing whether the Mean Original Difference (MOD) and Variance Original Difference (VOD) were within the 95% confidence limits derived through permutation (p-values > 0.05). All reflective composites were within this, and this was evidence of full measurement invariance (Steps 1–3) across the research groups. We report the multi-group results as between-group differences (Δβ), where Δβ = β(Group A) − β(Group B). Signs indicate relative magnitude across groups, not the sign of any group’s path coefficient.
To check whether the structural relationships among the variables in the model were significantly different for male and female respondents, a multi-group analysis (MGA) was conducted. Statistical differences were indicated on several paths (Table 8). The effect of technostress on behavioral intention (TECH → BI) was weaker in females (β = –0.298, p < 0.001), indicating the more intense negative effects of technostress on adoption behavior by female students. On the other hand, men demonstrated significantly larger effects of perceived usefulness on behavioral intention (PU → BI; Δβ = 0.218, p = 0.002) and on resistance to change (PU → RTC; Δβ = 0.233, p = 0.003), which reflect more motivational and affective impact from perceived utility. In addition, perceived risk negatively predicted behavioral intention stronger in females (PR → BI; Δβ = –0.244, p = 0.004), whereas perceived ease of use had a stronger positive effect in males (PE → BI; Δβ = 0.185, p = 0.031). Finally, there was also a gender difference in the way perceived risk influences technostress (PR → TECH; Δβ = –0.143, p = 0.039). These results imply that gender is a moderator of the direct relationships between the processing of technostress and perceived usefulness by the students in the mobile learning adoption model.
A multi-group test was used to examine whether age was a moderator of structural relationships between constructs in the model of mobile learning adoption. Statistically significant differences between age groups were present for several constructs. The influence of perceived ease of use (PE) on behavioral intention (BI) varied across age groups. In particular, the correlation was greater for the age range of 18–24 years than for 25–30 (Δβ = –0.386, p = 0.001), 31–40 (Δβ = 0.211, p = 0.036), and 40+ (Δβ = 0.255, p = 0.060) years. The findings indicate that ease of use would be a stronger predictor for younger users in creating adoption intentions for mobile learning technologies. Additionally, the behavioral intention impact of technostress (TECH) was significantly greater in the 25–30-year-old group than in the younger (18–24; Δβ = 0.294, p = 0.001) and older groups (31–40; Δβ = –0.419, p < 0.001). This indicates that there is higher stress-related impediment sensitivity in the 25–30-year-old group. Perceived usefulness (PU) had much stronger effects on decreasing technostress among the younger age group of respondents (18–24) than in the 25–30 age group (Δβ = –0.335, p = 0.003). The same pattern was observed in the perceived ease of use affecting technostress, where greater effects were observed in the 18–24 age group compared to the 25–30 age group (Δβ = 0.307, p = 0.004). Lastly, perceived risk (PR) had a stronger effect on resistance to change (RTC) on the oldest age group (40+) than on the other age groups. This was especially observed between 18–24 and 40+ (Δβ = 0.392, p = 0.001) and between 31–40 and 40+ (Δβ = 0.202, p = 0.026), and this shows that older learners resist mobile learning when they experience a higher risk.
To investigate whether the confidence of users to employ mobile learning applications as a moderator of relationships in the structural model, multi-group analysis was carried out across three levels of self-reported confidence (high, moderate, and low). Most paths were found to have substantive differences. The effect of resistance to change (RTC) on behavioral intention (BI) was more pronounced for high-confidence than for low-confidence (Δβ = –0.253, p = 0.003) and moderate-confidence (Δβ = 0.266, p = 0.028) participants, which means that confident users are more adversely affected by perceived behavior rigidity. Perceived usefulness (PU) had a greater influence on behavior intention among high-confidence users compared to low-confidence (Δβ = 0.186, p = 0.023) and moderate users (Δβ = –0.210, p = 0.016), suggesting that confidence in the usability of mobile applications has a greater influence on high-confidence users. There was also a difference found in the impact of perceived ease of use (PE) on resistance to change (RTC) between the high- and low-confidence groups (Δβ = –0.163, p = 0.043) and the low- and moderate-confidence groups (Δβ = 0.255, p = 0.021), meaning that ease of use can specifically lower resistance among less confident users. Also, technostress (TECH) had a negative impact on behavioral intention in low-confidence users much more compared to moderately (p = 0.010) and highly confident (p = 0.002) users, highlighting their susceptibility to stress factors when operating an app. Lastly, the impact of PE on behavioral intention was stronger in the high-confidence group than in the moderate-confidence group (Δβ = 0.249, p = 0.028), indicating that users with high confidence convert usability perceptions directly into intentions to use.
Multi-group analysis (MGA) across years of mobile learning application usage identified a set of large structural differences, but frequency of use identified no significant differences. In particular, the influence of perceived usefulness (PU) on resistance to change (RTC) was very contrasting for those with 1–2 years and less than 1 year of experience and less than 1 year and more than 2 years of experience (Δβ = –0.313, p < 0.001, and Δβ = 0.384, p = 0.007). Perceived ease of use (PE) was a better predictor of behavioral intention (BI) for the 1–2 year group than less experienced users (Δβ = 0.318, p = 0.001), but technostress (TECH) more negatively affected BI for the same group than for less experienced (p = 0.001) and more experienced (p = 0.050) users. Privacy risk (PR) affected BI stronger in the 1–2 year group than in the <1 year group (Δβ = 0.161, p = 0.019), and resistance to change (RTC) affected BI more negatively in the 1–2 year group than in both the <1 year (Δβ = –0.143, p = 0.034) and >2 year (Δβ = –0.277, p = 0.027) groups. Moreover, PR had a stronger impact on RTC in the 1–2 year user group compared to more beginners (Δβ = 0.187, p = 0.037), and PE influenced TECH stronger in the 1–2 versus >2 year category (Δβ = 0.426, p = 0.018). Lastly, PU was better explained for users with experience levels exceeding 2 years than for those with 1–2 years (p = 0.006) or <1 year (p = 0.001).
To investigate whether or not structural relationships were different among groups based on the frequency of application of mobile learning apps (i.e., rarely, sometimes, often, very often), a multi-group analysis (MGA) was performed. The findings indicated no statistically significant difference in path coefficients between frequency groups. This implies that the structural relationships between the constructs—perceived usefulness, perceived ease of use, perceived risk, technostress, resistance to change, and behavioral intention—are invariant irrespective of the frequency or otherwise with which students utilize mobile learning applications.

5. Discussion

This research investigated the affective and cognitive precursors of mobile learning (m-learning) app use intention among university students based on an integrative Structural Equation Modeling (SEM) framework. The results provide theoretical and practical contributions to the adoption of digital learning through the synthesis of fundamental constructs of the Technology Acceptance Model (TAM), behavioral resistance theory, and technostress studies.

5.1. Direct Effects

According to the Technology Acceptance Model (TAM), the present results confirm the predictive validity of perceived ease of use (PE) and perceived usefulness (PU) on students’ behavioral intention (BI) to use mobile learning (m-learning) apps [2,17,19]. Hypothesis H1, which expected a positive correlation between PU and BI, was substantially confirmed. This strong impact emphasizes the focal role of utilitarian mind-sets in generating adoption intention, as supported by previous studies that have identified the belief level among adopters that shows that a system improves their academic performance, and the higher the belief level, the higher the adoption intention [1,64]. In higher education, where autonomous learning would most probably be facilitated through electronic means, perceived usefulness would most probably be the degree to which m-learning tools facilitate learning goals, effectiveness, and productivity.
Hypothesis H2, which had proposed perceived ease of use (PE) to positively affect BI, also came out as supported but with a lesser effect size than PU. This indicates that although students prefer technologies that are easy and simple to use, ease of use is not as much an adoption enablement as a cause or motivation of adoption. These findings are consistent with earlier TAM-grounded studies where PE functions as a facilitator of system use, particularly for lower-experience users or less technophobic individuals [40,42,64]. This, therefore, indicates to designers and educators that reducing interface simplicity and cognitive load continues to be important to achieve uptake—especially within m-learning environments with heterogeneous user populations.
Conversely, Hypothesis H3, which hypothesizes a negative association between perceived risk (PR) and BI, was not supported. This insignificant path informs us that perceived concerns about data privacy, info security, or system failure were not significantly discouraging students from intending to use m-learning apps. This result contradicts previous studies [17,18,38], where risk-based barriers were robust inhibitors of digital adoption. A probable reason might be the heightened digital literacy of present-day students and greater familiarity with organizational websites, which may lower privacy or technical risk sensitivity. An alternative explanation is that there are other affect variables, e.g., technostress and resistance to change, that suppress or mediate the influence of PR—an explanation further substantiated by the mediation results discussed in Section 5.2.
Regarding the addition of affective constructs to the TAM, Hypothesis H4a, stating that technostress (TECH) would be a predictor of BI, was supported. Technostress, defined as perceived psychological stress due to the intrusiveness, complexity, or capacity of technology, was a strong suppressor [2,17]. This is also consistent with recent works focusing on the mental exhaustion and burnout of users in virtual learning environments [2]. Learning students confronted with app alerts, feature density, or requests related to their multi-tasking capabilities may hesitate to adopt m-learning platforms, even if they comprehend their operation.
Hypothesis H4b, which posited that RTC and BI were strongly associated, was also confirmed. RTC refers to users’ resistance of motivation, emotional dissonance, or inertia towards change in established behavior or habits [45,49,60]. In already established classrooms where students might already be comfortable with face-to-face methods or traditional e-learning sites, the implementation of m-learning tools will most likely create dissonance or resistance even if advantages are realized.
In combination, the support of H1, H2, H4a, and H4b and the negation of H3 signify the dual function of cognitive appraisals and affective response to behavioral intention. Perceived usefulness and ease motivate students, while psychological strain and behavioral rigidity deter them. These results highlight the promise of using general TAMs supplemented with emotional and resistance factors, especially in increasingly dynamic digital learning settings where students need to continuously adapt. They hold practical implications that imply that growing usability and value perceptions in m-learning interfaces must be complemented by offsetting stress levels and easing adjustments in learning routines.

5.2. Mediation Analysis Effects

The mediation analysis provides a greater understanding of the psychological processes by which the cognitive appraisals—perceived usefulness (PU), perceived ease of use (PE), and perceived risk (PR)—affect behavioral intention (BI) to use mobile learning applications. With the incorporation of technostress (TECH) and resistance to change (RTC) as mediators, this research expands the explanatory power of the Technology Acceptance Model (TAM) to the current fertile calls in the scholarly literature to merge emotional and behavioral resistance constructs with models of the adoption of digital technology [32,33,49,60].
The findings supported partial mediation influences on both PU and PE. Precisely, PU had significant indirect effects through TECH and RTC, thereby supporting Hypotheses H5a and H5b. The significant direct impact from PU to BI implies that although perceived usefulness is mostly a rational driver, its impact is also emotion-transformed via the level of users’ stress and behavioral rigidity. This movement signifies that although students might feel that m-learning tools are helpful, extreme technostress or resistance to shed old learning practices can lower the chances of usage. This assumes that online usability is dealt with in an affective–cognitive system and not within a vacuum [32,33,49,60].
In the same way, PE had an indirect effect on BI through both TECH and RTC, with the direct effect also being significant, thus verifying H6a and H6b. This implies that the convenience with which students use mobile learning platforms alleviates psychological resistance and emotional stress, thus making behavioral intention more convenient. This is corroborated by the existing literature on user experience and e-learning uptake, which attests that self-explanatory systems lower stress in users and ease learning practice integrations [27,29].
Conversely, PR did not influence BI directly but was fully mediated by both TECH and RTC, in support of Hypotheses H7a and H7b. This result is especially intriguing inasmuch as it indicates that the adverse impact of perceived risk on behavioral intention is not directly felt but is rather transmitted through affective and behavioral opposition. That is, students who find mobile learning risky might not reject it outright but will be more inclined to be stressed or resist a change in the way they learn—both of which affect their intention to use the technology to a lesser extent. This is consistent with research by Saleem et al. [27] and Khlaif et al. [29], which highlights the indirect influences of risk through affective or motivational channels.
Overall, the mediation results confirm the role of emotional and behavioral barriers as middlemen in mediating the effect of universal TAM variables. In proving partial and full mediation, this paper explains that TECH and RTC play the role of middlemen of paramount importance, transforming cognitive judgments into performances of behavior. This implies the need for m-learning intervention design to maximize functionality and reverse user stress and resistance tendencies towards trying to achieve the maximum adoption success.

5.3. Path Differences and Multi-Group Analysis

The multi-group analysis (MGA) established a significant moderation of experiential and demographic factors such as confidence in mobile learning utilization, years of usage, age, and gender on the structural relations in the model. The results enrich the theoretical model by situating the paths of completing tasks with heterogeneity embraced in mobile learning and ascertaining user-specific facilitators and impediments.
Gender-specific differences appeared. Male students had stronger effects of perceived usefulness (PU) on both behavioral intention (BI) and resistance to change (RTC), which suggests that functional advantages were more motivating for male students. Female students were more negatively affected by technostress (TECH on BI) and perceived risk (PR on BI), which suggests stronger emotional and security-related sensitivity in digital uptake. These findings are consistent with gendered technology acceptance research and underscore the importance of gender-sensitive intervention strategies like support provisions in overcoming emotional resistance among women users [6,11,21].
Age-wise, the younger users (18–24) were more affected by perceived ease of use (PE on BI) and experienced higher technostress reduction because of PU and PE, which is in line with their expertise in the digital world and higher adjustability. The 25–30 age group showed higher technostress sensitivity and its effect on BI, indicating that mid-range users may experience more cognitive overload or work–study stress. Surprisingly, older subjects (40+) were more resistant to change when they experienced high risk (PR on RTC), which indicated ingrained habits and the suspicion of new technology [6,11,21].
Mobile learning confidence also acted as a moderator for significant relations. Users with high self-reported confidence were more heavily positively influenced by PU and PE and more severely negatively impacted by RTC on BI. Low-confidence users were significantly impacted by technostress, however, indicating their susceptibility to emotional disruption in learning. Finally, years of experience in m-learning varied substantially. The group with 1–2 years of experience were found to be the most sensitive to both benefits (PU, PE) and barriers (TECH, RTC), reflecting a habituation phase in technology. It was interesting that frequency of use did not moderate any path significantly, suggesting that just habitual use is not sufficient to differentiate the psychological processes in adoption. Together, these findings underscore the need to tailor mobile learning strategies to user profiles to achieve the maximum impact and avoid resistance [6,11,21].

6. Practical Implications

6.1. Implications for Educators and Higher Education Institutions

The results provide a clear direction for instructors and facility administrators who would like to encourage the increased use of mobile learning (m-learning). The moderate impacts of perceived usefulness (PU) and perceived ease of use (PE) on behavioral intention (BI) once again verify the Technology Acceptance Model, with an eye to students embracing mobile tools as much as they perceive direct academic benefit and recognize that the tools are easy to use. This corresponds with earlier research in tertiary studies indicating PU as the most powerful predictor of adopting digital tools [6,11,21].
Thus, institutions need to embrace mobile platforms with proven capacity to enhance student performance—i.e., by offering easy access to lectures, exams, or group projects. And professional development should include not only technical skills but also pedagogical appropriateness: demonstrating for educators the processes whereby mobile tools can facilitate active learning, autonomous revision, or peer-to-peer sharing. This directly targets the significant pathway regarding PU and BI reported above. Emphasizing these instrumental values will probably strengthen students’ PU perceptions.
Alongside this, the high-level mediating functions of technostress (TECH) and resistance to change (RTC) underscore the importance of emotional and cognitive adaptation management. Technostress is associated with digital fatigue and performance hindrance, while RTC indicates hesitance in adopting new technologies [6,11,21]. Universities would therefore have to provide official digital induction training, peer mentoring schemes, and embedded support positions (e.g., chat helpdesks or FAQs) to balance fear and enable smoother embeddings.
The multi-group analysis also showed that low-confidence learners and female learners are more responsive to the effect of PR and TECH. The results are in agreement with existing research showing gendered disparities in anxiety online and coping [41,42]. Support processes related to specific needs—e.g., accessible interface, confidence-enhancing interventions, or tutorial levels provided as an option—must therefore be included in m-learning deployment. Specifically, scaffolding onboarding and confidence-boosting micro-walkthroughs for low-confidence learners (connecting to stronger PR/TECH sensitivity) should be offered, and notification hygiene, load management, and paced rollouts should be provided where TECH effects are high (connecting to TECH on BI and PR-mediated channels).

6.2. Implications for Policymakers

At the policy level, this research stresses the need for the incorporation of behavioral, emotional, and technical factors in national digital learning plans. The PU and PE construct using the TAM implies that the mere availability of mobile infrastructure is not enough; user-driven, pedagogically sound m-learning solutions must be enabled by policies as well. This could be achieved through standards for educational applications to be certified or public repositories of government-vetted learning tools.
While perceived risk (PR) did not influence BI directly, it influenced adoption indirectly through TECH and RTC. This confirms past research showing perceived privacy and data protection issues impacting technology resistance indirectly [41,42]. Policymakers must accordingly continue emphasizing the integration of digital ethics and adherence to data protection legislation (e.g., GDPR) in m-learning environments. Having transparency policies and audit processes in institution-based m-learning programs can also limit latent issues [41,42].
Interestingly, the demographic results imply that universal solutions will not work. Sex and age were found to be moderators to most adoption routes, i.e., younger students were more impacted by PE, and older users were best reached by PR and RTC. Such findings necessitate multifaceted digital inclusion policies—responding, for instance, to the re-return of adult re-learners to classrooms or rural areas with low digital self-efficacy. Likewise, age-specific micro-training modules (more PE-focused for younger users) and privacy assurance/change management packs should be offered for older users (alleviating PR/RTC sensitivities revealed in sub-group analyses). Investment by policymakers in context-specific support programs and cross-sectoral coordination is needed to close adoption gaps [41,42]. Lastly, since frequency of use did not significantly moderate the salient paths, it is necessary to move away from volume-based policies (e.g., “greater use” requirements) and toward psychological segmentation and support (confidence/readiness/resistance).

6.3. Implications for M-Learning App Developers and Designers

For developers and designers, this research provides actionable data regarding the factors of resistance and user preference. The discovered effects of PU and PE suggest that apps should emphasize utility-based, user-centered features. Facility of use, readable instructional material, offline support, and tracking functionality are significant in creating perceived value. Also, personalization functionalities such as learning paths or user-type customization can increase PE by minimizing interface complexity [41,42]. Emotional well-being must be constructed also. Technostress is accompanied by cognitive overload, usability issues, and recurring intrusive notifications. Its solution would be minimalist UI/UX, restricting alert fatigue, and offering in-app assistance such as tooltips or tutorials. The rollout of new functionality over time, rather than dramatic change, can also avoid RTC by slowly allowing users to adapt [41,42].
Cross-group differences in experience and confidence levels indicate that intelligent design scaffolding is necessary. New users, for instance, may have a “guided mode” with tutorial walkthroughs, but experienced ones can be open to shortcuts or expert capabilities. Anchor scaffolding to sub-group performance can lead to more detailed onboarding and stress reduction queries for low-confidence and female learners (MGA implies greater PR/TECH sensitivity) but lead to opt-in enhanced functionality and lower guidance for high-confidence learners. Features such as the gamification of progress (e.g., badges or streaks) need to be psychologically tested rigorously—encouraging some users while stressing others out [41,42]. Lastly, as frequency of use was not found to moderate adoption trends, developers cannot exclusively depend on effectiveness inferences from engagement metrics. Qualitative user data, dropout analysis, and affective usage information need to be determined systematically and inputted into iterative development cycles to permit sustainable adoption and satisfaction [41,42]. Accordingly, in-app psychometrics (confidence/readiness/resistance) and notification load telemetry should be prioritized over raw use counts to drive adaptive, segment-specific experiences.

7. Conclusions, Limitations, and Future Work

This study extends knowledge of m-learning adoption by supplementing the Technology Acceptance Model (TAM) with emotional and behavioral predictors, alongside conventional cognitive determinants. Perceived usefulness (H1) and perceived ease of use (H2) strongly impacted behavioral intention (BI), but introducing technostress (H4a) and resistance to change (H4b) ensured that emotional burden and attitudinal rigidity were equally at the core of influencing adoption behavior. Perceived risk (H3) did not have a direct impact but had full indirect effects through technostress and resistance, emphasizing the mediating function of affective states. The results are consistent with earlier research emphasizing affective learning barriers to digital adoption [6,11,21]. Multi-group tests also uncovered significant gender, age, confidence, and usage length differences—illuminating, for example, that low-confidence users and women are more prone to technostress, and youth and high-confidence users are more influenced by ease of use. Differences between groups were not significant in frequency of use, which indicates that psychological characteristics and attitude, not habits, are superior predictors of intention to use m-learning. Generally, the findings indicate the need to create user-sensitive, psychologically grounded strategies to facilitate the fair and sustainable integration of mobile learning.
This research is not without limitations. First, cross-sectional design limits causal inference and temporal trend analyses of adoption. One would only know, for instance, that behavioral intention will be modified when students become more comfortable with m-learning platforms or when external conditions change, through longitudinal studies. Accordingly, we recommend longitudinal panel or multi-wave designs (e.g., cross-lagged PLS-SEM) to assess temporal ordering and change. Second, the measures were all gathered via self-report measures, which, although validated, do risk social desirability or recall bias [80,81]. Although common method bias checks were undertaken, it would be valuable for future work to include objective usage measures (e.g., app log data or time-on-task measures) in an attempt to triangulate over self-reported outcomes. Multi-source designs that link survey responses with LMS/app telemetry would further reduce shared method variance.
In the same fashion, since the direct impact of perceived risk (PR) on behavioral intention (BI) was not significant, subsequent studies should simulate other mediators that would potentially transfer PR’s effect—i.e., perceived data control, privacy assurance/transparency, institutional trust, perceived intrusiveness/surveillance, and perceived procedural fairness—and examine whether or not such processes co-exist with technostress (TECH) and resistance to change (RTC). Third, the sample for this research drew from only university students in Greece, limiting the generalizability of this study. Cultural and institutional idiosyncrasies in education systems, like the dominance of centralized education systems, the speed of digitalization, or the level of government intervention for mobile learning, may shape student attitudes and take-up differently between different regions [6,11]. This research needs to be replicated across several education systems and cultures to increase the external validity of the model. In addition, boundary conditions that could potentially influence PR’s indirect effects—e.g., privacy literacy/data literacy, past breach exposure, institutional transparency measures, or privacy/regulatory prominence (e.g., GDPR messages)—should be addressed explicitly (e.g., as moderators of the PR → mediator → BI relationships). Fourth, although the current study adds emotion-related variables to the TAM, several other variables of potential importance were not included. Perceived interactivity, social connectedness, self-regulation, or social presence might potentially enhance the explanatory capability of follow-up models. In addition, the qualitative aspects of the process of m-learning—such as the end-user’s satisfaction with specific content types or peer social interaction effects—are outside of this investigation but are necessary to completely analyze mobile learning spaces [6,11]. Future work could also adopt moderated mediation designs to test whether institutional trust or privacy literacy buffers PR’s effects by dampening TECH/RTC or by strengthening perceived control.
Lastly, this research did not examine academic field of study or learning style preference as contextual moderators of adoption behavior. Students in STEM fields, for example, might react to mobile tools differently than students in social science or humanities [6,11]. Likewise, learners with a collaborative learning style preference might value varying app features more than learners with a self-instruction preference. Incorporating such contextual moderators into subsequent models might provide a more sophisticated explanation of m-learning adoption [6,11].
In summary, this research warns us that the road to effective mobile learning uptake is not paved with technological proficiency singularly but with the subtle fibers of the human experience—emotion, perception, and flexibility. It is not sufficient for m-learning tools to simply work; they need to also feel natural, minimize cognitive load, and empower instead of overwhelm. As mobile devices become interwoven in the university fabric, these results highlight the need to design with empathy, simplicity, and inclusivity. If learning is a profoundly individualized process, then our digital tools must also learn to conform to the varied rhythms and resistances of their users. Future studies must continue to examine such complexities so that mobile learning is not merely adopted—but embraced, enriched, and made transformative for all learners.

Author Contributions

Conceptualization, S.B. and V.T.; methodology, S.B., V.T. and S.C.; validation, S.B. and G.A.; formal analysis, S.B.; data curation, S.B.; writing—original draft preparation, S.B. and D.F.; writing—review and editing, S.B., K.K. and D.F.; visualization, S.B.; supervision, V.T., S.C. and G.A. All authors have read and agreed to the published version of the manuscript.

Funding

This research received no external funding.

Institutional Review Board Statement

This study was conducted in accordance with the Declaration of Helsinki and approved by the Institutional Review Board of Kavala (Protocol code: 687 on 21 January 2023).

Informed Consent Statement

Informed consent was obtained from all subjects involved in this study.

Data Availability Statement

The data presented in this study are available on request from the corresponding author.

Conflicts of Interest

The authors declare no conflicts of interest.

Appendix A

Table A1. Measurements used for data analysis.
Table A1. Measurements used for data analysis.
Perceived Usefulness (PU)
PU1Using mobile learning apps improves my academic performance.Adapted from Qazi et al. [3], Moya et al. [8] and Pham Thi et al. [64]
PU2Mobile learning apps increase my productivity in studying.
PU3Mobile learning apps help me complete tasks more quickly.
PU4Using mobile apps enhances the effectiveness of my learning.
Perceived Ease of Use (PE)
PE1Learning to use mobile learning apps is easy for me.Adapted from Qazi et al. [3], Moya et al. [8] and Pham Thi et al. [64]
PE2I find mobile learning apps easy to use.
PE3Mobile learning apps are user-friendly.
PE4I can quickly become skillful at using mobile learning apps.
PE5Interacting with mobile apps does not require much mental effort. (deleted)
Perceived Risk (PR)
PR1I am concerned about the privacy of my data when using mobile learning apps.Adapted from Oreg [30]
PR2I worry about potential technical problems when using mobile apps.
PR3Using mobile apps might lead to errors in my academic tasks.
PR4I find mobile learning apps unreliable.
PR5I am hesitant to use mobile apps because of potential risks.
Technostress (TECH)
TECH1I feel overwhelmed when I have to use multiple digital learning tools.Adapted from Oreg et al. [61]
TECH2Mobile learning apps make me feel stressed.
TECH3I feel emotionally drained after using mobile learning apps.
TECH4I find it difficult to concentrate when using multiple apps for learning. (deleted)
Resistance to Change (RTC)
RTC1I prefer using traditional learning methods over new apps.Adapted from Oreg et al. [61]
RTC2I feel uncomfortable when I’m required to use a new mobile app for learning.
RTC3I resist changes in the way I learn, especially involving technology.
RTC4I get upset when new learning apps are introduced suddenly. (deleted)
Behavioral Intention to Use Mobile Learning Apps (BI)
BI1I intend to use mobile learning apps for my studies in the future.Adapted from Qazi et al. [3], Moya et al. [8] and Pham Thi et al. [64]
BI2I will regularly use mobile apps for my academic activities.
BI3I am likely to recommend mobile learning apps to peers.
Table A2. Item-level descriptive statistics.
Table A2. Item-level descriptive statistics.
ItemSDSkewnessKurtosis
PU10.710−0.182−1.006
PU20.844−0.194−1.293
PU30.7860.131−1.009
PU40.902−0.122−1.329
PE10.7030.231−0.653
PE20.6760.112−0.434
PE30.790−0.478−0.729
PE40.813−0.377−0.952
TECH10.7540.525−1.029
TECH20.750−0.8960.194
TECH30.8950.059−0.974
RTC10.7120.256−0.223
RTC20.6430.5890.556
RTC30.7610.455−0.381
BI10.7750.073−0.977
BI20.794−0.666−0.680
BI30.736−1.5031.414
PR10.714−0.070−1.034
PR20.724−0.843−0.638
PR30.782−1.3931.189
PR40.8430.068−1.284
PR50.8250.288−0.893
PR60.9480.151−1.454
Table A3. Cross-loadings.
Table A3. Cross-loadings.
BI PE PR PU RTC TECH
BI10.714 0.321 0.038 0.360 0.416 0.218
BI20.914 0.515 −0.002 0.588 0.464 0.496
BI30.876 0.432 0.007 0.419 0.340 0.408
PE10.503 0.883 0.029 0.559 0.478 0.513
PE20.485 0.823 0.038 0.546 0.439 0.425
PE30.397 0.904 −0.036 0.467 0.389 0.524
PE40.412 0.894 −0.069 0.474 0.400 0.563
PR1−0.004 −0.001 0.829 0.013 −0.161 −0.082
PR20.053 0.041 0.781 0.096 −0.112 −0.033
PR30.010 0.043 0.780 0.149 −0.147 −0.052
PR40.007 −0.029 0.668 −0.021 −0.000 −0.059
PR5−0.002 −0.106 0.732 −0.021 −0.096 −0.118
PU10.474 0.378 0.005 0.742 0.248 0.384
PU20.400 0.420 0.128 0.798 0.296 0.435
PU30.415 0.558 0.057 0.797 0.322 0.382
PU40.455 0.474 0.023 0.789 0.323 0.379
RTC10.402 0.429 −0.117 0.344 0.898 0.283
RTC20.472 0.416 −0.183 0.337 0.886 0.314
RTC30.427 0.461 −0.130 0.337 0.893 0.411
TECH10.229 0.382 −0.079 0.391 0.240 0.738
TECH20.489 0.545 −0.022 0.535 0.299 0.854
TECH30.276 0.356 −0.157 0.140 0.346 0.687

References

  1. Al-Emran, M.; Mezhuyev, V.; Kamaludin, A. Technology Acceptance Model in M-learning context: A systematic review. Comput. Educ. 2018, 125, 389–412. [Google Scholar] [CrossRef]
  2. Almaiah, M.; Al-Otaibi, S.; Lutfi, A.; Almomani, O.; Awajan, A.; Alsaaidah, A.; Alrawad, M.; Awad, A. Employing the TAM Model to Investigate the Readiness of M-Learning System Usage Using SEM Technique. Electronics 2022, 11, 1259. [Google Scholar] [CrossRef]
  3. Qazi, A.; Qazi, J.; Naseer, K.; Hasan, N.; Hardaker, G.; Bao, D. M-Learning in education during COVID-19: A systematic review of sentiment, challenges, and opportunities. Heliyon 2024, 10, e32638. [Google Scholar] [CrossRef]
  4. Senaratne, S.I.; Samarasinghe, S.M. Factors Affecting the Intention to Adopt M-Learning. Int. Bus. Res. 2019, 12, 150. [Google Scholar] [CrossRef]
  5. Mehrfar, A.; Zolfaghari, Z.; Bordbar, A.; Mohabbat, Z. Influencing Factors on the Success of Mobile Learning: A Systematic Review and Meta-Analysis. Investig. Educ. Enferm. 2024, 42. [Google Scholar] [CrossRef]
  6. Singun, A. Unveiling the barriers to digital transformation in higher education institutions: A systematic literature review. Discov. Educ. 2025, 4, 37. [Google Scholar] [CrossRef]
  7. Zhang, H. Technostress, Academic Self-Efficacy, and Resistance to Innovation: Buffering Roles of Knowledge Sharing Culture and Constructive Deviant Behavior. Psychol. Res. Behav. Manag. 2023, 16, 3867–3881. [Google Scholar] [CrossRef]
  8. Moya, S.; Camacho, M. Identifying the key success factors for the adoption of mobile learning. Educ. Inf. Technol. 2021, 26, 3917–3945. [Google Scholar] [CrossRef]
  9. Matsieli, M.; Mutula, S. COVID-19 and Digital Transformation in Higher Education Institutions: Towards Inclusive and Equitable Access to Quality Education. Educ. Sci. 2024, 14, 819. [Google Scholar] [CrossRef]
  10. Krokhina, J.A.; Kruse, I.I.; Khairullina, E.R.; Ibragimov, G.; Kochneva, L.V.; Pashanova, O.V. An examination of mobile learning adoption in higher education: Research trends in twenty years. Contemp. Educ. Technol. 2024, 16, ep542. [Google Scholar] [CrossRef]
  11. Naveed, Q.N.; Choudhary, H.; Ahmad, N.; Alqahtani, J.; Qahmash, A.I. Mobile Learning in Higher Education: A Systematic Literature Review. Sustainability 2023, 15, 13566. [Google Scholar] [CrossRef]
  12. Nikolopoulou, K.; Gialamas, V.; Lavidas, K.; Komis, V. Teachers’ Readiness to Adopt Mobile Learning in Classrooms: A Study in Greece. Technol. Knowl. Learn. 2021, 26, 53–77. [Google Scholar] [CrossRef]
  13. García De Blanes Sebastián, M.; Sarmiento Guede, J.R.; Azuara Grande, A.; Filipe, A.F. UTAUT-2 predictors and satisfaction: Implications for mobile-learning adoption among university students. Educ. Inf. Technol. 2025, 30, 3201–3237. [Google Scholar] [CrossRef]
  14. Antoniadis, K.; Zafiropoulos, K.; Mitsiou, D. Measuring Distance Learning System Adoption in a Greek University during the Pandemic Using the UTAUT Model, Trust in Government, Perceived University Efficiency and Coronavirus Fear. Educ. Sci. 2022, 12, 625. [Google Scholar] [CrossRef]
  15. Nikolopoulou, K.; Kousloglou, M. Mobile Learning in Science: A Study in Secondary Education in Greece. Creat. Educ. 2019, 10, 1271–1284. [Google Scholar] [CrossRef]
  16. Venkatesh, V.; Bala, H. Technology Acceptance Model 3 and a Research Agenda on Interventions. Decis. Sci. 2008, 39, 273–315. [Google Scholar] [CrossRef]
  17. Almogren, A.S.; Aljammaz, N.A. The integrated social cognitive theory with the TAM model: The impact of M-learning in King Saud University art education. Front. Psychol. 2022, 13, 1050532. [Google Scholar] [CrossRef] [PubMed]
  18. Alyoussef, I.Y. Acceptance of a flipped classroom to improve university students’ learning: An empirical study on the TAM model and the unified theory of acceptance and use of technology (UTAUT). Heliyon 2022, 8, e12529. [Google Scholar] [CrossRef]
  19. Alhumaid, K.; Habes, M.; Salloum, S.A. Examining the Factors Influencing the Mobile Learning Usage During COVID-19 Pandemic: An Integrated SEM-ANN Method. IEEE Access 2021, 9, 102567–102578. [Google Scholar] [CrossRef]
  20. Alotaibi, R.; Houghton, L.; Sandhu, K. Exploring the Potential Factors Influencing the Adoption of M-Government Services in Saudi Arabia: A Qualitative Analysis. Int. J. Bus. Manag. 2016, 11, 56–72. [Google Scholar] [CrossRef]
  21. Valencia-Arias, A.; Cardona-Acevedo, S.; Gómez-Molina, S.; Vélez Holguín, R.M.; Valencia, J. Adoption of mobile learning in the university context: Systematic literature review. PLoS ONE 2024, 19, e0304116. [Google Scholar] [CrossRef]
  22. Alturki, U.; Aldraiweesh, A. Students’ Perceptions of the Actual Use of Mobile Learning during COVID-19 Pandemic in Higher Education. Sustainability 2022, 14, 1125. [Google Scholar] [CrossRef]
  23. Al-Rahmi, A.M.; Al-Rahmi, W.M.; Alturki, U.; Aldraiweesh, A.; Almutairy, S.; Al-Adwan, A.S. Exploring the Factors Affecting Mobile Learning for Sustainability in Higher Education. Sustainability 2021, 13, 7893. [Google Scholar] [CrossRef]
  24. Baldauf, M.; Zimmermann, H.-D.; Pedron, C. Exploring Citizens’ Attitudes Towards Voice-Based Government Services in Switzerland. In Human-Computer Interaction. Design and User Experience Case Studies; Kurosu, M., Ed.; Springer International Publishing: Cham, Switzerland, 2021; pp. 229–238. [Google Scholar] [CrossRef]
  25. Yang, Y.; Shamim, S.; De Massis, A.; Gao, D. Defensive routines as coping mechanisms against technostress: Roles of digital leadership and employee goal orientation. Technol. Forecast. Soc. Change 2025, 216, 124143. [Google Scholar] [CrossRef]
  26. Wang, X.; Tan, S.C.; Li, L. Measuring university students’ technostress in technology-enhanced learning: Scale development and validation. Australas. J. Educ. Technol. 2020, 36, 96–112. [Google Scholar] [CrossRef]
  27. Saleem, F.; Chikhaoui, E.; Malik, M.I. Technostress in students and quality of online learning: Role of instructor and university support. Front. Educ. 2024, 9, 1309642. [Google Scholar] [CrossRef]
  28. Cao, Y.; Li, J.; Qin, X.; Hu, B. Examining the Effect of Overload on the MHealth Application Resistance Behavior of Elderly Users: An SOR Perspective. Int. J. Environ. Res. Public Health 2020, 17, 6658. [Google Scholar] [CrossRef]
  29. Khlaif, Z.N.; Sanmugam, M.; Ayyoub, A. Impact of Technostress on Continuance Intentions to Use Mobile Technology. Asia-Pac. Edu. Res. 2023, 32, 151–162. [Google Scholar] [CrossRef]
  30. Oreg, S. Resistance to change: Developing an individual differences measure. J. Appl. Psychol. 2003, 88, 680–693. [Google Scholar] [CrossRef]
  31. Sverdlik, N.; Oreg, S. Beyond the individual-level conceptualization of dispositional resistance to change: Multilevel effects on the response to organizational change. J. Organ. Behav. 2023, 44, 1066–1077. [Google Scholar] [CrossRef]
  32. Sánchez-Prieto, J.C.; Huang, F.; Olmos-Migueláñez, S.; García-Peñalvo, F.J.; Teo, T. Exploring the unknown: The effect of resistance to change and attachment on mobile adoption among secondary pre-service teachers. Br. J. Educ. Technol. 2019, 50, 2433–2449. [Google Scholar] [CrossRef]
  33. Green, G. Analysis of the mediating effect of resistance to change, perceived ease of use, and behavioral intention to use technology-based learning among younger and older nursing students. J. Prof. Nurs. 2024, 50, 66–72. [Google Scholar] [CrossRef]
  34. Zaimakis, Y.; Papadaki, M. On the digitalisation of higher education in times of the pandemic crisis: Techno-philic and techno-sceptic attitudes of social science students in Crete (Greece). SN Soc. Sci. 2022, 2, 77. [Google Scholar] [CrossRef] [PubMed]
  35. Troulinaki, E. Greek secondary school teachers’ degree of readiness in adopting mobile learning in the educational process. Adv. Mob. Learn. Educ. Res. 2023, 3, 658–670. [Google Scholar] [CrossRef]
  36. Romero-Rodríguez, J.-M.; Aznar-Díaz, I.; Hinojo-Lucena, F.-J.; Cáceres-Reche, M.-P. Models of good teaching practices for mobile learning in higher education. Palgrave Commun. 2020, 6, 80. [Google Scholar] [CrossRef]
  37. Romero-Rodriguez, J.-M.; Aznar-Diaz, I.; Hinojo-Lucena, F.-J.; Gomez-Garcia, G. Mobile Learning in Higher Education: Structural Equation Model for Good Teaching Practices. IEEE Access 2020, 8, 91761–91769. [Google Scholar] [CrossRef]
  38. Papadakis, S.; Kalogiannakis, M.; Sifaki, E.; Vidakis, N. Access Moodle Using Smart Mobile Phones. A Case Study in a Greek University. In Interactivity, Game Creation, Design, Learning, and Innovation; Brooks, A.L., Brooks, E., Vidakis, N., Eds.; Lecture Notes of the Institute for Computer Sciences, Social Informatics and Telecommunications Engineering; Springer International Publishing: Cham, Switzerland, 2018; Volume 229, pp. 376–385. ISBN 978-3-319-76907-3. [Google Scholar] [CrossRef]
  39. Nikolopoulou, K.; Zacharis, G. Blended Learning in a Higher Education Context: Exploring University Students’ Learning Behavior. Educ. Sci. 2023, 13, 514. [Google Scholar] [CrossRef]
  40. Nikolopoulou, K.; Tsimperidis, I.; Tsinakos, A. Undergraduate students’ perceived mobile technology-learning barriers in their academic studies: A study in Greece. Discov. Educ. 2023, 2, 46. [Google Scholar] [CrossRef]
  41. Nikolopoulou, K.; Saltas, V.; Tsiantos, V. Postgraduate Students’ Perspectives on Mobile Technology Benefits and Learning Possibilities: Insights from Greek Students. Trends High. Educ. 2023, 2, 140–151. [Google Scholar] [CrossRef]
  42. Nikolopoulou, K. Mobile Devices and Mobile Learning in Greek Secondary Education: Policy, Empirical Findings and Implications. In Handbook for Online Learning Contexts: Digital, Mobile and Open; Marcus-Quinn, A., Hourigan, T., Eds.; Springer International Publishing: Cham, Switzerland, 2021; pp. 67–80. ISBN 978-3-030-67348-2. [Google Scholar] [CrossRef]
  43. Kouri, G.; Stamatopoulou, M.; Tzavella, F.; Prezerakos, P. The Greek Resistance to Change Scale: A further validation. Int. J. Caring Sci. 2020, 13, 294–306. [Google Scholar]
  44. Vega-Muñoz, A.; Estrada-Muñoz, C.; Andreucci-Annunziata, P.; Contreras-Barraza, N.; Bilbao-Cotal, H. Validation of a Measurement Scale on Technostress for University Students in Chile. Int. J. Environ. Res. Public Health 2022, 19, 14493. [Google Scholar] [CrossRef]
  45. Urukovičová, N.; Rošková, E.; Schraggeová, M.; Smoroň, J. Psychometric properties of the Technostress Creators Inventory among employed Slovak respondents. Comput. Hum. Behav. Rep. 2023, 12, 100324. [Google Scholar] [CrossRef]
  46. Porcari, D.E.; Ricciardi, E.; Orfei, M.D. A new scale to assess technostress levels in an Italian banking context: The Work-Related Technostress Questionnaire. Front. Psychol. 2023, 14, 1253960. [Google Scholar] [CrossRef]
  47. Hamdan, A.; Harraf, A.; Buallay, A.; Arora, P.; Alsabatin, H. (Eds.) From Industry 4.0 to Industry 5.0: Mapping the Transitions; Studies in Systems, Decision and Control; Springer Nature Switzerland: Cham, Switzerland, 2023; Volume 470, ISBN 978-3-031-28313-0. [Google Scholar] [CrossRef]
  48. Di Fabio, A.; Gori, A. Developing a New Instrument for Assessing Acceptance of Change. Front. Psychol. 2016, 7, 802. [Google Scholar] [CrossRef]
  49. Nimrod, G. Technostress: Measuring a new threat to well-being in later life. Aging Ment. Health 2018, 22, 1086–1093. [Google Scholar] [CrossRef]
  50. Acosta-Enriquez, B.G.; Arbulú Pérez Vargas, C.G.; Huamaní Jordan, O.; Arbulú Ballesteros, M.A.; Paredes Morales, A.E. Exploring attitudes toward ChatGPT among college students: An empirical analysis of cognitive, affective, and behavioral components using path analysis. Comput. Educ. Artif. Intell. 2024, 7, 100320. [Google Scholar] [CrossRef]
  51. Bélanger, F.; Carter, L. Trust and risk in e-government adoption. J. Strateg. Inf. Syst. 2008, 17, 165–176. [Google Scholar] [CrossRef]
  52. Taherdoost, H. Sampling methods in research methodology; how to choose a sampling technique for research. Int. J. Acad. Res. Manag. (IJARM) 2016, 5, 18–27. [Google Scholar]
  53. Stratton, S.J. Population research: Convenience sampling strategies. Prehospital Disaster Med. 2021, 36, 373–374. [Google Scholar] [CrossRef]
  54. Spector, P.E. Do not cross me: Optimizing the use of cross-sectional designs. J. Bus. Psychol. 2019, 34, 125–137. [Google Scholar] [CrossRef]
  55. Lynn, P. The Advantage and Disadvantage of Implicitly Stratified Sampling. Methods Data Anal. J. Quant. Methods Surv. Methodol. (MDA) 2019, 13, 253–266. [Google Scholar] [CrossRef]
  56. Koyuncu, N.; Kadilar, C. Ratio and product estimators in stratified random sampling. J. Stat. Plan. Inference 2009, 139, 2552–2558. [Google Scholar] [CrossRef]
  57. Naderifar, M.; Goli, H.; Ghaljaie, F. Snowball sampling: A purposeful method of sampling in qualitative research. Strides Dev. Med. Educ. 2017, 14, e67670. [Google Scholar] [CrossRef]
  58. Goodman, L.A. Snowball sampling. Ann. Math. Stat. 1961, 32, 148–170. [Google Scholar] [CrossRef]
  59. Venkatesh, V.; Morris, M.G.; Davis, G.B.; Davis, F.D. User acceptance of information technology: Toward a unified view. MIS Q. 2003, 27, 425–478. [Google Scholar] [PubMed]
  60. Penado Abilleira, M.; Rodicio-García, M.L.; Ríos-de-Deus, M.P.; Mosquera-González, M.J. Technostress in Spanish University Students: Validation of a Measurement Scale. Front. Psychol. 2020, 11, 582317. [Google Scholar] [CrossRef]
  61. Oreg, S.; Bayazit, M.; Vakola, M.; Arciniega, L.; Armenakis, A.; Barkauskiene, R.; Bozionelos, N.; Fujimoto, Y.; González, L.; Han, J.; et al. Dispositional resistance to change: Measurement equivalence and the link to personal values across 17 nations. J. Appl. Psychol. 2008, 93, 935–944. [Google Scholar] [CrossRef]
  62. Wagner, R.; Grimm, M.S. Empirical Validation of the 10-Times Rule for SEM. In State of the Art in Partial Least Squares Structural Equation Modeling (PLS-SEM); Radomir, L., Ciornea, R., Wang, H., Liu, Y., Ringle, C.M., Sarstedt, M., Eds.; Springer Proceedings in Business and Economics; Springer International Publishing: Cham, Switzerland, 2023; pp. 3–7. ISBN 978-3-031-34588-3. [Google Scholar] [CrossRef]
  63. Van Zyl, L.E.; Ten Klooster, P.M. Exploratory Structural Equation Modeling: Practical Guidelines and Tutorial With a Convenient Online Tool for Mplus. Front. Psychiatry 2022, 12, 795672. [Google Scholar] [CrossRef]
  64. Pham Thi, T.D.; Pham, V.K.; Duong, N.T. Understanding M-learning app adoption: An integrated model for college students in Vietnam. Interact. Learn. Environ. 2025, 1–23. [Google Scholar] [CrossRef]
  65. Nitzl, C.; Roldan, J.L.; Cepeda, G. Mediation analysis in partial least squares path modeling: Helping researchers discuss more sophisticated models. Ind. Manag. Data Syst. 2016, 116, 1849–1864. [Google Scholar] [CrossRef]
  66. Matthews, L. Applying multigroup analysis in PLS-SEM: A step-by-step process. In Partial Least Squares Path Modeling: Basic Concepts, Methodological Issues and Applications; Springer: Cham, Switzerland; Springer International Publishing: New York, NY, USA, 2017; pp. 219–243. ISBN 978331964069. [Google Scholar]
  67. Sarstedt, M.; Henseler, J.; Ringle, C.M. Multigroup analysis in partial least squares (PLS) path modeling: Alternative methods and empirical results. In Measurement and Research Methods in International Marketing; Emerald Group Publishing Limited: Leeds, UK, 2011; pp. 195–218. ISBN 1474-7979. [Google Scholar]
  68. Wong, K.K.-K. Partial least squares structural equation modeling (PLS-SEM) techniques using SmartPLS. Mark. Bull. 2013, 24, 1–32. [Google Scholar]
  69. Podsakoff, P.M.; MacKenzie, S.B.; Lee, J.-Y.; Podsakoff, N.P. Common method biases in behavioral research: A critical review of the literature and recommended remedies. J. Appl. Psychol. 2003, 88, 879–903. [Google Scholar] [CrossRef]
  70. Podsakoff, P.M.; MacKenzie, S.B.; Podsakoff, N.P. Sources of method bias in social science research and recommendations on how to control it. Annu. Rev. Psychol. 2012, 63, 539–569. [Google Scholar] [CrossRef]
  71. Hair, J.F.; Ringle, C.M.; Sarstedt, M. PLS-SEM: Indeed a silver bullet. J. Mark. Theory Pract. 2011, 19, 139–152. [Google Scholar] [CrossRef]
  72. Chin, W.W. How to write up and report PLS analyses. In Handbook of Partial Least Squares: Concepts, Methods and Applications; Springer: Berlin/Heidelberg, Germany, 2009; pp. 655–690. [Google Scholar]
  73. Vinzi, V.E.; Chin, W.W.; Henseler, J.; Wang, H. Handbook of Partial Least Squares; Springer: Berlin/Heidelberg, Germany, 2010; Volume 201. [Google Scholar]
  74. Hair, J.; Sarstedt, M.; Matthews, L.M.; Ringle, C.M. Identifying and treating unobserved heterogeneity with FIMIX-PLS: Part I–method. Eur. Bus. Rev. 2016, 28, 63–76. [Google Scholar]
  75. Gefen, D.; Straub, D. A practical guide to factorial validity using PLS-Graph: Tutorial and annotated example. Commun. Assoc. Inf. Syst. 2005, 16, 91–109. [Google Scholar] [CrossRef]
  76. Wasko, M.M.; Faraj, S. Why should I share? Examining social capital and knowledge contribution in electronic networks of practice. MIS Q. 2005, 29, 35–57. [Google Scholar] [CrossRef]
  77. Fornell, C.; Larcker, D.F. Evaluating structural equation models with unobservable variables and measurement error. J. Mark. Res. 1981, 18, 39–50. [Google Scholar] [PubMed]
  78. Preacher, K.J.; Hayes, A.F. Contemporary approaches to assessing mediation in communication research. In The Sage Sourcebook of Advanced Data Analysis Methods for Communication Research; Sage: Thousand Oaks, CA, USA, 2008. [Google Scholar]
  79. Streukens, S.; Leroi-Werelds, S. Bootstrapping and PLS-SEM: A step-by-step guide to get more out of your bootstrap results. Eur. Manag. J. 2016, 34, 618–632. [Google Scholar] [CrossRef]
  80. Brewer, K.R.W. Design-based or Prediction-based Inference? Stratified Random vs Stratified Balanced Sampling. Int. Stat. Rev. 1999, 67, 35–47. [Google Scholar] [CrossRef]
  81. Ding, C.-S.; Haieh, C.-T.; Wu, Q.; Pedram, M. Stratified random sampling for power estimation. In Proceedings of the International Conference on Computer Aided Design, San Jose, CA, USA, 10–14 November 1996; pp. 576–582. [Google Scholar] [CrossRef]
Figure 1. Conceptual model.
Figure 1. Conceptual model.
Knowledge 05 00023 g001
Figure 2. PLS-SEM structural model results: standardized path coefficients (β) and explained variance (R2).
Figure 2. PLS-SEM structural model results: standardized path coefficients (β) and explained variance (R2).
Knowledge 05 00023 g002
Table 1. Sample profile.
Table 1. Sample profile.
FrequencyPercentage
GenderMale29949.2%
Female30950.8%
Age18–2420934.4%
25–3015725.8%
31–4016927.8%
40+7312.0%
Educational LevelUndergraduate (Bachelor’s)30249.7%
Graduate (Master’s)27244.7%
Doctoral (PhD)345.6%
How often do you use mobile learning apps for academic purposes?Rarely (less than once a week)20433.6%
Sometimes (1–2 times per week)19632.2%
Often (2–5 times per week)8614.1%
Very often (>5 times per week)12220.1%
For how many years have you used mobile learning apps?Less than 1 year17228.3%
1–2 years34456.6%
More than 2 years9215.1%
How confident are you using mobile apps for learning purposes?Not at all confident11318.6%
Slightly confident12720.9%
Moderately confident14023.0%
Very confident12119.9%
Extremely confident10717.6%
Which of the following mobile learning apps do you use most often for your studies?Moodle13622.4%
Coursera213.5%
Duolingo13221.7%
YouTube (educational use)12220.1%
LinkedIn Learning16026.3%
Other376.1%
Table 2. Collinearity diagnostics (outer indicators and inner/structural paths).
Table 2. Collinearity diagnostics (outer indicators and inner/structural paths).
Panel A. Indicator (Outer) VIFVIFPanel B. Inner/Structural VIF (Predictor → Criterion)VIF
BI1 1.306 PE → BI1.993
BI2 2.402 PE → RTC1.526
BI3 2.342 PE → TECH1.526
PE1 2.899 PR → BI1.063
PE2 2.422 PR → RTC1.008
PE3 3.568 PR → TECH1.008
PE4 4.231 PU → BI1.676
PR1 1.689 PU → RTC1.533
PR2 1.952 PU → TECH1.533
PR3 1.724 RTC → BI1.398
PR4 1.945 TECH → BI1.645
PR5 1.861
PU1 1.447
PU2 1.754
PU3 1.786
PU4 1.596
RTC1 2.529
RTC2 2.165
RTC3 2.353
TECH1 1.312
TECH2 1.262
TECH3 1.265
Table 3. Factor loading reliability and convergent validity.
Table 3. Factor loading reliability and convergent validity.
ConstructsItemsFactor LoadingsCronbach’s Alpharho_ACRAVE
Behavioral IntentionBI10.7140.7860.8330.8760.704
BI20.914
BI30.876
Perceived Ease of Use PE10.8830.8990.9010.9300.768
PE20.823
PE30.904
PE40.894
Perceived RiskPR10.8290.8270.8370.8720.577
PR20.781
PR30.780
PR40.668
PR50.732
Perceived UsefulnessPU10.7420.7880.7880.8630.611
PU20.798
PU30.797
PU40.789
Resistance to Change RTC10.8980.8720.8730.9210.796
RTC20.886
RTC30.893
TechnostressTECH10.7380.6550.7210.8060.582
TECH20.854
TECH30.687
This table presents the outer factor loadings of each item on its associated latent construct, as well as the internal consistency indicators: Cronbach’s alpha, rho_A, composite reliability (CR), and average variance extracted (AVE).
Table 4. HTMT ratio.
Table 4. HTMT ratio.
BIPEPRPURTCTECH
BI
PE0.599
PR0.0610.097
PU0.6920.6940.135
RTC0.5850.5500.1710.458
TECH0.5830.7240.1570.6430.506
Note: This table shows the HTMT ratios between each pair of latent constructs. HTMT values below the threshold of 0.85 indicate acceptable discriminant validity. All values in this analysis meet this requirement, confirming that each construct is empirically distinct.
Table 5. Fornell and Larcker criterion.
Table 5. Fornell and Larcker criterion.
BIPEPRPURTCTECH
BI0.839
PE0.5140.876
PR0.014−0.0100.760
PU0.5580.5850.0680.782
RTC0.4870.488−0.1620.3800.892
TECH0.4620.578−0.0930.5050.3770.763
Note: The diagonal values (in bold) represent the square roots of the AVE for each construct, which should be greater than the inter-construct correlations in the corresponding rows and columns. This condition is met across all constructs, supporting discriminant validity in the measurement model.
Table 6. Hypothesis testing.
Table 6. Hypothesis testing.
HypothesisPathCoeff. (β)SDt-Valuep-Value[95% CI]Results
H1PU → BI0.3120.0378.3850.000[0.250, 0.371]Supported
H2PE → BI0.1230.0492.4970.006[0.044, 0.206]Supported
H3PR → BI0.0500.0321.5430.061[0.073, 0.200]Not Supp.
H4aTECH → BI0.1380.0393.5680.000[0.073, 0.200]Supported
H4bRTC → BI0.2640.0426.2180.000[0.193, 0.332]Supported
Note: This table summarizes the direct relationships between latent variables and behavioral intention (BI), including standardized path coefficients (β), standard deviations (SDs), t-values, and p-values. Significant results are marked as “Supported” and indicate the acceptance of the corresponding hypotheses (H1–H4b).
Table 7. Mediation analysis.
Table 7. Mediation analysis.
HypothesisDirect EffectsCoeff. (β)SDt-Valuep-Value[95% CI]ResultsMediation Type
PU → BI0.3120.0378.3850.000[0.250, 0.371]
PE → BI0.1230.0492.4970.006[0.044, 0.206]
PR → BI0.0500.0321.5430.061[0.073, 0.200]
TECH → BI0.1380.0393.5680.000[0.073, 0.200]
RTC → BI0.2640.0426.2180.000[0.193, 0.332]
Total Effects (Direct + Total Indirect)Coeff. (β)SDt-valuep-value[95% CI]
PE → BI0.2850.0407.0790.000[0.219, 0.351]
PR → BI−0.0090.0330.2840.388[−0.060, 0.049]
PU → BI0.3920.03710.6460.000[0.329, 0.449]
TECH → BI0.1380.0393.5680.000[0.073, 0.200]
RTC → BI0.2640.0426.2180.000[0.193, 0.332]
Specific Indirect EffectsCoeff. (β)SDt-valuep-value
H5aPU → TECH → BI0.0370.0132.8430.002[0.018, 0.060]Supp.Partial Mediation
H5bPU → RTC → BI0.0430.0133.3690.000[0.024, 0.066]Supp.Partial Mediation
H6aPE → TECH → BI0.0580.0173.4330.000[0.032, 0.087]Supp.Partial Mediation
H6bPE → RTC → BI0.1030.0224.6950.000[0.069, 0.142]Supp.Partial Mediation
H7aPR → TECH → BI−0.0150.0062.5890.005[−0.026, −0.007]Supp.Full Mediation
H7bPR → RTC → BI−0.0450.0133.3090.000[−0.067, −0.024]Supp.Full Mediation
Note: This table includes direct, total, and specific indirect effects for each hypothesized path, using bootstrapped standard errors and significance testing. The results classify mediation as full, partial, or not supported, following Preacher and Hayes’ bias-corrected bootstrap method.
Table 8. Significant MGA results with comparisons.
Table 8. Significant MGA results with comparisons.
PathGroup ComparisonsΔβ p-Value
TECH → BIMale–Female−0.298<0.001
PU → BIMale–Female0.2180.002
PU → RTCMale–Female0.2330.003
PR → BIMale–Female−0.2440.004
PE → BIMale–Female0.1850.031
PR → TECHMale–Female−0.1430.039
PE → BI18–24 vs. 25–30−0.3860.001
PE → BI18–24 vs. 31–400.2110.036
TECH → BI18–24 vs. 25–300.2940.001
TECH → BI25–30 vs. 31–40−0.419<0.001
PU → TECH18–24 vs. 25–30−0.3350.003
PE → TECH18–24 vs. 25–300.3070.004
PE → TECH25–30 vs. 31–40−0.1750.048
PR → RTC18–24 vs. 31–400.1900.036
PR → RTC18–24 vs. 40+0.3920.001
PR → RTC31–40 vs. 40+0.2020.026
RTC → BIHigh Confidence vs. Low−0.2530.003
RTC → BILow Confidence vs. Moderate0.2660.028
PU → BIHigh Confidence vs. Low0.1860.023
PU → BILow Confidence vs. Moderate−0.2100.016
PE → RTCHigh Confidence vs. Low−0.1630.043
PE → RTCLow Confidence vs. Moderate0.2550.021
PE → BIHigh Confidence vs. Moderate0.2490.028
TECH → BIHigh Confidence vs. Moderate−0.2900.002
TECH → BILow Confidence vs. Moderate−0.2270.010
PU → RTC1–2 years vs. <1 year−0.313<0.001
PU → RTC<1 year vs. >2 years0.3840.007
PE → BI1–2 years vs. <1 year0.3180.001
TECH → BI1–2 years vs. <1 year−0.2500.001
TECH → BI1–2 years vs. >2 years−0.2080.050
PR → BI1–2 years vs. <1 year0.1610.019
RTC → BI1–2 years vs. <1 year−0.1430.034
RTC → BI1–2 years vs. >2 years−0.2770.027
PR → RTC1–2 years vs. <1 year0.1870.037
PE → TECH1–2 years vs. >2 years0.4260.018
PU → BI1–2 years vs. >2 years0.3550.006
PU → BI<1 year vs. >2 years0.4470.001
Note. Only statistically significant differences are reported (p < 0.05). Positive Δβ values indicate stronger effects for the first group listed; negative values indicate stronger effects for the comparison group.
Disclaimer/Publisher’s Note: The statements, opinions and data contained in all publications are solely those of the individual author(s) and contributor(s) and not of MDPI and/or the editor(s). MDPI and/or the editor(s) disclaim responsibility for any injury to people or property resulting from any ideas, methods, instructions or products referred to in the content.

Share and Cite

MDPI and ACS Style

Balaskas, S.; Tsiantos, V.; Chatzifotiou, S.; Filiopoulou, D.; Komis, K.; Androulakis, G. Navigating Emotional Barriers and Cognitive Drivers in Mobile Learning Adoption Among Greek University Students. Knowledge 2025, 5, 23. https://doi.org/10.3390/knowledge5040023

AMA Style

Balaskas S, Tsiantos V, Chatzifotiou S, Filiopoulou D, Komis K, Androulakis G. Navigating Emotional Barriers and Cognitive Drivers in Mobile Learning Adoption Among Greek University Students. Knowledge. 2025; 5(4):23. https://doi.org/10.3390/knowledge5040023

Chicago/Turabian Style

Balaskas, Stefanos, Vassilios Tsiantos, Sevaste Chatzifotiou, Dionysia Filiopoulou, Kyriakos Komis, and George Androulakis. 2025. "Navigating Emotional Barriers and Cognitive Drivers in Mobile Learning Adoption Among Greek University Students" Knowledge 5, no. 4: 23. https://doi.org/10.3390/knowledge5040023

APA Style

Balaskas, S., Tsiantos, V., Chatzifotiou, S., Filiopoulou, D., Komis, K., & Androulakis, G. (2025). Navigating Emotional Barriers and Cognitive Drivers in Mobile Learning Adoption Among Greek University Students. Knowledge, 5(4), 23. https://doi.org/10.3390/knowledge5040023

Article Metrics

Back to TopTop