Assessing Soil and Land Suitability of an Olive–Maize Agroforestry System Using Machine Learning Algorithms
Abstract
1. Introduction
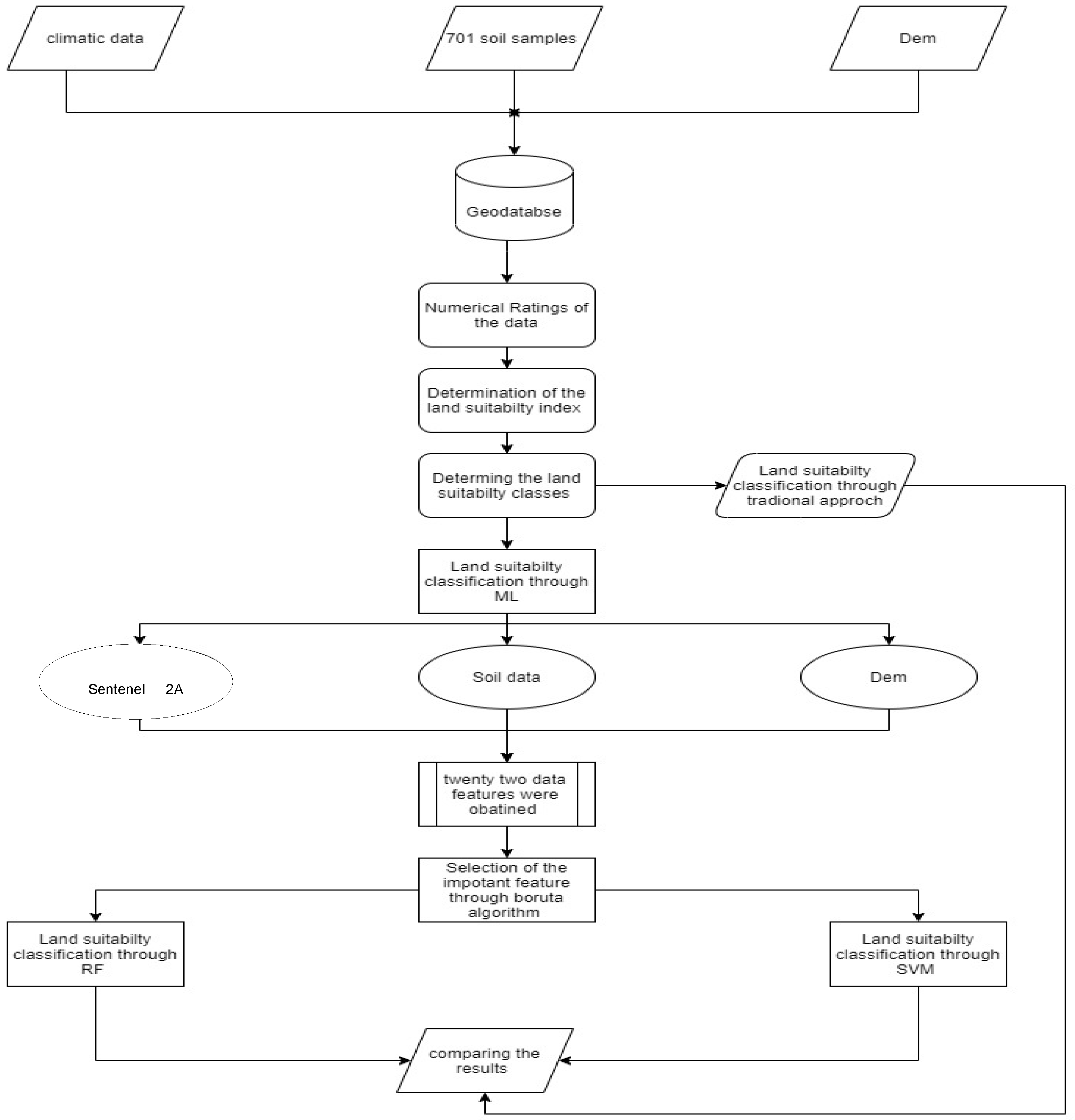
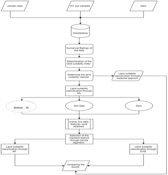
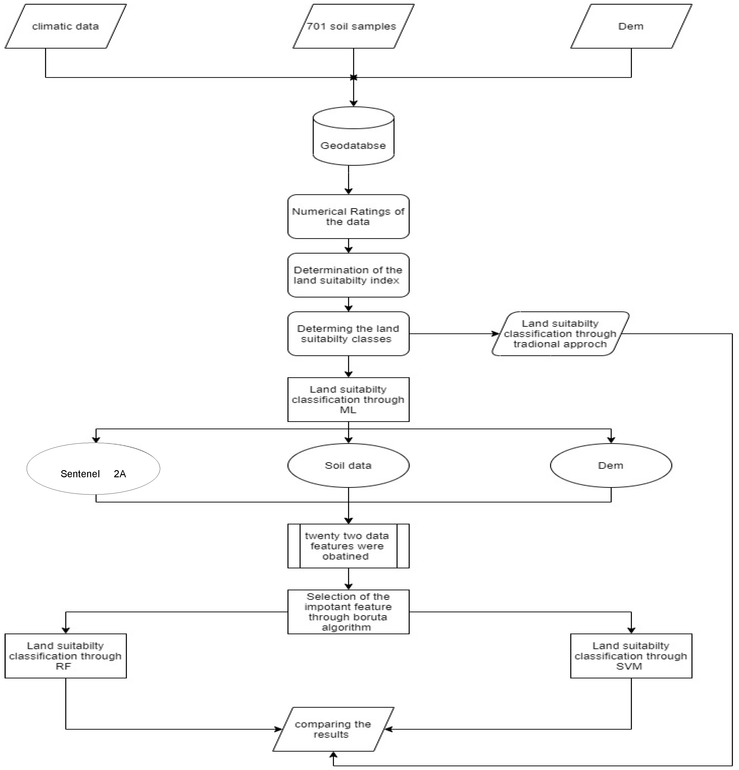
2. Materials and Methods
2.1. Description of Experimental Region
2.2. Soil Sampling and Lab Analysis
2.3. Land Suitability Analysis
2.3.1. Determining Land Suitability Index Using Parametric Methods
2.3.2. Determination of Land Suitability Classes
2.4. Construction of Models for the Classification of the Land Suitability Classes
2.4.1. Traditional Method of Weighted Overlay (WOL)
2.4.2. Machine Learning Models: Random Forest (RF) and Support Vector Machine (SVM)
2.5. Auxiliary Data
2.6. Selection of Important Features
2.7. Machine Learning Algorithms
2.8. Model Evaluation
3. Results
3.1. Summary of Statistics
3.2. Selected Auxiliary Features
3.3. Comparison of the ML and Traditional Technique
3.4. Land Suitability Class
3.4.1. Highly Suitable Class (S1)
3.4.2. Moderately Suitable Class (S2)
3.4.3. Marginally Suitable Class (S3)
3.4.4. Permanently Non-Suitable Class (N2)
4. Discussion
5. Conclusions
Author Contributions
Funding
Institutional Review Board Statement
Informed Consent Statement
Data Availability Statement
Conflicts of Interest
References
- Hsu, H.-H.; Chern, W.S.; Gale, F. How will rising income affect the structure of food demand? In China’s Food and Agriculture: Issues for the 21st Century; USDA: Washington, DC, USA, 2001; pp. 10–13. [Google Scholar]
- Xiong, B.; Sumner, D.; Matthews, W. A new market for an old food: The US demand for olive oil. Agric. Econ. 2014, 45, 107–118. [Google Scholar] [CrossRef]
- Zaidi, S.M.H. Edible oil imports in Pakistan. S. Asian J. Manag. 2014, 8, 1–8. [Google Scholar]
- Lutz, W.; Sanderson, W.; Scherbov, S. The end of world population growth. Nature 2001, 412, 543–545. [Google Scholar] [CrossRef]
- Rahman, S.A.; Jacobsen, J.B.; Healey, J.R.; Roshetko, J.M.; Sunderland, T. Finding alternatives to swidden agriculture: Does agroforestry improve livelihood options and reduce pressure on existing forest? Agrofor. Syst. 2017, 91, 185–199. [Google Scholar] [CrossRef]
- Jamil, M.; Ahmed, R.; Sajjad, H. Land suitability assessment for sugarcane cultivation in Bijnor district, India using geographic information system and fuzzy analytical hierarchy process. GeoJournal 2018, 83, 595–611. [Google Scholar] [CrossRef]
- Tariq, M.; Iqbal, H. Maize in Pakistan—An overview. Agric. Nat. Resour. 2010, 44, 757–763. [Google Scholar]
- Viswanath, S.; Sandhya, M. Traditional agroforestry systems and practices: A review. Adv. Agric. Res. Technol. J. 2018, 2, 18–29. [Google Scholar]
- Jiang, X.J.; Liu, W.; Wu, J.; Wang, P.; Liu, C.; Yuan, Z.Q. Land Degradation Controlled and Mitigated by Rubber-based Agroforestry Systems through Optimizing Soil Physical Conditions and Water Supply Mechanisms: A Case Study in Xishuangbanna, China. Land Degrad. Dev. 2017, 28, 2277–2289. [Google Scholar] [CrossRef]
- Zou, X.; Sanford, R.L. Agroforestry systems in China: A survey and classification. Agrofor. Syst. 1990, 11, 85–94. [Google Scholar] [CrossRef]
- Dagar, J. Agroforestry systems for the Andaman and Nicobar Islands. Int. Tree Crops J. 1995, 8, 107–128. [Google Scholar] [CrossRef]
- May, P.H.; Anderson, A.B.; Frazão, J.M.F.; Balick, M.J. Babassu palm in the agroforestry systems in Brazil’s Mid-North region. Agrofor. Syst. 1985, 3, 275–295. [Google Scholar] [CrossRef]
- Paris, P.; Camilli, F.; Rosati, A.; Mantino, A.; Mezzalira, G.; Dalla Valle, C.; Franca, A.; Seddaiu, G.; Pisanelli, A.; Lauteri, M.; et al. What is the future for agroforestry in Italy? Agrofor. Syst. 2019, 93, 2243–2256. [Google Scholar] [CrossRef]
- Hayat, M.; Zha, T.; Nizami, S.M.; Gulzar, S.; Khan, A.; Iqbal, S.; Khan, M.S. Productive role of agroforestry system in context of ecosystem services in district dir lower. pakistan. Pak. J. Bot. 2020, 52, 1411–1419. [Google Scholar] [CrossRef] [PubMed]
- FAO. Statistical Yearbook; FAO: Rome, Italy, 2013. [Google Scholar]
- Rossiter, D.G. Land evaluation: Towards a revised framework; Land and Water Discussion Paper 6, FAO. FAO, Rome (2007). Geoderma 2009, 148, 428–429. [Google Scholar] [CrossRef]
- Halder, J.C. Land suitability assessment for crop cultivation by using remote sensing and GIS. J. Geogr. Geol. 2013, 5, 65. [Google Scholar] [CrossRef]
- Taghizadeh-Mehrjardi, R.; Nabiollahi, K.; Rasoli, L.; Kerry, R.; Scholten, T. Land suitability assessment and agricultural production sustainability using machine learning models. Agronomy 2020, 10, 573. [Google Scholar] [CrossRef]
- FAO. A Framework for Land Evaluation; FAO and Agriculture Organization of the United Nations: Rome, Italy, 1976. [Google Scholar]
- Sys, C.; Van Ranst, E.; Debaveye, J. Land Evaluation. Part III: Crop Requirements. Agricultural Publications N° 7, G.A.D.C., Brussels, Belgium. 1993. Available online: https://biblio.ugent.be/publication/233235 (accessed on 2 December 2020).
- Mustafa, A.; Singh, M.; Sahoo, R.; Ahmed, N.; Khanna, M.; Sarangi, A.; Mishra, A. Land suitability analysis for different crops: A multi criteria decision making approach using remote sensing and GIS. Researcher 2011, 3, 61–84. [Google Scholar]
- Hassan, I.; Javed, M.A.; Asif, M.; Luqman, M.; Ahmad, S.R.; Ahmad, A.; Akhtar, S.; Hussain, B. Weighted overlay based land suitability analysis of agriculture land in Azad Jammu and Kashmir using GIS and AHP. Pak. J. Agric. Sci. 2020, 57, 1509–1519. [Google Scholar]
- Perveen, S.; Arsalan, M.H.; Siddiqui, M.F.; Khan, I.A.; Anjum, S.; Abid, M. GIS-based multi-criteria model for cotton crop land suitability: A perspective from Sindh province of Pakistan. FUUAST J. Biol. 2013, 3, 31–37. [Google Scholar]
- Naz, A.; Rasheed, H. Modeling the rice land suitability using GIS and multi-criteria decision analysis approach in Sindh, Pakistan. J. Basic Appl. Sci. 2017, 13, 26–33. [Google Scholar]
- Behrens, T.; Scholten, T. Digital soil mapping in Germany—A review. J. Plant Nutr. Soil Sci. 2006, 169, 434–443. [Google Scholar] [CrossRef]
- Hengl, T.; Mendes de Jesus, J.; Heuvelink, G.B.; Ruiperez Gonzalez, M.; Kilibarda, M.; Blagotić, A.; Shangguan, W.; Wright, M.N.; Geng, X.; Bauer-Marschallinger, B. SoilGrids250m: Global gridded soil information based on machine learning. PLoS ONE 2017, 12, e0169748. [Google Scholar] [CrossRef] [PubMed]
- Mokarram, M.; Hamzeh, S.; Aminzadeh, F.; Zarei, A.R. Using machine learning for land suitability classification. West Afr. J. Appl. Ecol. 2015, 23, 63–73. [Google Scholar]
- Ghiasi, R.; Ghasemi, M.R.; Noori, M. Comparative studies of metamodeling and AI-Based techniques in damage detection of structures. Adv. Eng. Softw. 2018, 125, 101–112. [Google Scholar] [CrossRef]
- Fidêncio, P.H.; Poppi, R.J.; de Andrade, J.C.; Cantarella, H. Determination of organic matter in soil using near-infrared spectroscopy and partial least squares regression. Commun. Soil Sci. Plant Anal. 2002, 33, 1607–1615. [Google Scholar] [CrossRef]
- Gruba, P.; Socha, J. Exploring the effects of dominant forest tree species, soil texture, altitude, and pHH2O on soil carbon stocks using generalized additive models. For. Ecol. Manag. 2019, 447, 105–114. [Google Scholar] [CrossRef]
- Puente, C.; Olague, G.; Trabucchi, M.; Arjona-Villicaña, P.D.; Soubervielle-Montalvo, C. Synthesis of vegetation indices using genetic programming for soil erosion estimation. Remote Sens. 2019, 11, 156. [Google Scholar] [CrossRef]
- Bui, D.T.; Bui, Q.-T.; Nguyen, Q.-P.; Pradhan, B.; Nampak, H.; Trinh, P.T. A hybrid artificial intelligence approach using GIS-based neural-fuzzy inference system and particle swarm optimization for forest fire susceptibility modeling at a tropical area. Agric. For. Meteorol. 2017, 233, 32–44. [Google Scholar]
- Azeez, N.; Yahya, W.; Al-Taie, I.; Basbrain, A.; Clark, A. Regional Agricultural Land Classification Based on Random Forest (RF), Decision Tree, and SVMs Techniques. In Fourth International Congress on Information and Communication Technology; Springer: Singapore, 2020; pp. 73–81. [Google Scholar]
- Löw, F.; Schorcht, G.; Michel, U.; Dech, S.; Conrad, C. Per-field crop classification in irrigated agricultural regions in middle Asia using random forest and support vector machine ensemble. In Earth Resources and Environmental Remote Sensing/GIS Applications III; SPIE: Bellingham, WA, USA, 2012; p. 85380R. [Google Scholar]
- McBratney, A.B.; Santos, M.M.; Minasny, B. On digital soil mapping. Geoderma 2003, 117, 3–52. [Google Scholar] [CrossRef]
- Ranjitkar, S.; Sujakhu, N.M.; Lu, Y.; Wang, Q.; Wang, M.; He, J.; Mortimer, P.E.; Xu, J.; Kindt, R.; Zomer, R.J. Climate modelling for agroforestry species selection in Yunnan Province, China. Environ. Model. Softw. 2016, 75, 263–272. [Google Scholar] [CrossRef]
- Chen, Y.; Wu, B.; Chen, D.; Qi, Y. Using machine learning to assess site suitability for afforestation with particular species. Forests 2019, 10, 739. [Google Scholar] [CrossRef]
- Jiang, Z.-D.; Owens, P.R.; Ashworth, A.J.; Fuentes, B.A.; Thomas, A.L.; Sauer, T.J.; Wang, Q.-B. Evaluating tree growth factors into species-specific functional soil maps for improved agroforestry system efficiency. Agrofor. Syst. 2021, 96, 479–490. [Google Scholar] [CrossRef]
- Kharel, T.P.; Ashworth, A.J.; Owens, P.R.; Philipp, D.; Thomas, A.L.; Sauer, T.J. Teasing apart silvopasture system components using machine learning for optimization. Soil Syst. 2021, 5, 41. [Google Scholar] [CrossRef]
- Tan, K.H. Soil Sampling, Preparation, and Analysis; CRC Press: Boca Raton, FL, USA, 1995. [Google Scholar]
- Carter, M.R.; Gregorich, E.G. Soil Sampling and Methods of Analysis; CRC Press: Boca Raton, FL, USA, 2007. [Google Scholar]
- Beretta, A.N.; Silbermann, A.V.; Paladino, L.; Torres, D.; Bassahun, D.; Musselli, R.; García-Lamohte, A. Soil texture analyses using a hydrometer: Modification of the Bouyoucos method. Int. J. Agric. Nat. Resour. 2014, 41, 263–271. [Google Scholar] [CrossRef]
- Allison, L.E. Wet-combustion apparatus and procedure for organic and inorganic carbon in soil. Soil Sci. Soc. Am. J. 1960, 24, 36–40. [Google Scholar] [CrossRef]
- Zhang, R.; Wienhold, B.J. The effect of soil moisture on mineral nitrogen, soil electrical conductivity, and pH. Nutr. Cycl. Agroecosystems 2002, 63, 251–254. [Google Scholar] [CrossRef]
- Chaney, R.; Slonim, S.; Slonim, S. Determination of calcium carbonate content in soils. In Geotechnical Properties, Behavior, and Performance of Calcareous Soils; ASTM International: West Conshohocken, PA, USA, 1982. [Google Scholar]
- Eckert, D.; Sims, J.T. Recommended soil pH and lime requirement tests. Recomm. Soil Test. Proced. Northeast. USA Northeast Reg. Bull. 1995, 493, 11–16. [Google Scholar]
- Kursa, M.B.; Rudnicki, W.R. Feature selection with the Boruta package. J. Stat. Softw. 2010, 36, 1–13. [Google Scholar] [CrossRef]
- Sys, C.; Van Ranst, E.; Debavey, J.; Beernaert, F. Land Evaluation, Part III Crop Requirements Agricultural Publication No. 7 General Administration for Development Cooperation; Ghent University: Ghent, Belgium, 1993. [Google Scholar]
- Mbwambo, S.; Maro, G.; Monyo, H.; Mosi, E. Towards Expansion of Coffea canephora Production in Tanzania: The Land Suitability Perspective. World 2020, 8, 52–56. [Google Scholar]
- Breiman, L. Random forests. Mach. Learn. 2001, 45, 5–32. [Google Scholar] [CrossRef]
- Tiwari, A.; Ajmera, S. Land Suitability Assessment for Agriculture Using Analytical Hierarchy Process and Weighted Overlay Analysis in ArcGIS ModelBuilder. In Recent Trends in Civil Engineering; Springer: Singapore, 2021; pp. 735–762. [Google Scholar]
- Yalew, S.G.; Van Griensven, A.; Mul, M.L.; van der Zaag, P. Land suitability analysis for agriculture in the Abbay basin using remote sensing, GIS and AHP techniques. Model. Earth Syst. Environ. 2016, 2, 101. [Google Scholar] [CrossRef]
- Shaheen, A.; Iqbal, J. Spatial distribution and mobility assessment of carcinogenic heavy metals in soil profiles using geostatistics and random forest, boruta algorithm. Sustainability 2018, 10, 799. [Google Scholar] [CrossRef]
- Olaya, V. A Gentle Introduction to SAGA GIS; The SAGA User Group eV: Gottingen, Germany, 2004; Volume 208. [Google Scholar]
- Dataset: ASF DAAC 2015, ALOS PALSAR_Radiometric_Terrain_Corrected_High_Res; ASF: Fairbanks, AK, USA, 2011. [CrossRef]
- Habibie, M.I.; Noguchi, R.; Shusuke, M.; Ahamed, T. Land suitability analysis for maize production in Indonesia using satellite remote sensing and GIS-based multicriteria decision support system. GeoJournal 2019, 86, 777–807. [Google Scholar] [CrossRef]
- Hossain, M.S.; Chowdhury, S.R.; Das, N.G.; Rahaman, M.M. Multi-criteria evaluation approach to GIS-based land-suitability classification for tilapia farming in Bangladesh. Aquac. Int. 2007, 15, 425–443. [Google Scholar] [CrossRef]
- Apriliani, A.; Kusumaningrum, R.; Endah, S.N.; Prasetyo, Y. Suitability analysis of rice varieties using learning vector quantization and remote sensing images. Telkomnika 2019, 17, 1290–1299. [Google Scholar] [CrossRef]
- Sentinel-2A (ESA) Image Courtesy of the U.S. Geological Survey. 2020. Available online: https://www.usgs.gov/centers/eros/science/usgs-eros-archive-sentinel-2?qt-science_center_objects=0#qt-science_center_objects (accessed on 15 January 2021).
- Rezaei, H.; Jafarzadeh, A.A.; Alijanpour, A.; Shahbazi, F.; Kamran, K.V. Effect of slope position on soil properties and types along an elevation gradient of Arasbaran forest, Iran. Int. J. Adv. Sci. Eng. Inf. Technol. 2015, 5, 449–456. [Google Scholar] [CrossRef]
- Mahmoudzadeh, H.; Matinfar, H.R.; Taghizadeh-Mehrjardi, R.; Kerry, R. Spatial prediction of soil organic carbon using machine learning techniques in western Iran. Geoderma Reg. 2020, 21, e00260. [Google Scholar] [CrossRef]
- Nabiollahi, K.; Eskandari, S.; Taghizadeh-Mehrjardi, R.; Kerry, R.; Triantafilis, J. Assessing soil organic carbon stocks under land-use change scenarios using random forest models. Carbon Manag. 2019, 10, 63–77. [Google Scholar] [CrossRef]
- Bilgilioğlu, S.S. Land suitability assessment for Olive cultivation using GIS and multi-criteria decision-making in Mersin City, Turkey. Arab. J. Geosci. 2021, 14, 2434. [Google Scholar] [CrossRef]
- Gao, Y.; Zhang, A.; Yue, Y.; Wang, J.a.; Su, P. Predicting Shifts in Land Suitability for Maize Cultivation Worldwide Due to Climate Change: A Modeling Approach. Land 2021, 10, 295. [Google Scholar] [CrossRef]
- Heumann, B.W.; Walsh, S.J.; McDaniel, P.M. Assessing the application of a geographic presence-only model for land suitability mapping. Ecol. Inform. 2011, 6, 257–269. [Google Scholar] [CrossRef] [PubMed]
- Breiman, L. Bagging predictors. Mach. Learn. 1996, 24, 123–140. [Google Scholar] [CrossRef]
- Elaalem, M. A comparison of parametric and fuzzy multi-criteria methods for evaluating land suitability for olive in Jeffara Plain of Libya. Apcbee Procedia 2013, 5, 405–409. [Google Scholar] [CrossRef]
- McCauley, A.; Jones, C.; Jacobsen, J. Soil pH and Organic Matter, Nutrient Management’S Module; Montana State University: Bozeman, MT, USA, 2009. [Google Scholar]
- Kazemi, H.; Akinci, H. A land use suitability model for rainfed farming by Multi-criteria Decision-making Analysis (MCDA) and Geographic Information System (GIS). Ecol. Eng. 2018, 116, 1–6. [Google Scholar] [CrossRef]





| Data Type | Source |
|---|---|
| Soil data | Random point sampling from the study area |
| Climate data | World Bank Climate Change Knowledge Portal |
| Topographic data | Digital elevation model (DEM) |
| Indices | Satellite imagery of sentinel 2A |
| Soil Properties | Minimum | Maximum | Mean | CV * | SD |
|---|---|---|---|---|---|
| pH | 6.40 | 8.70 | 7.83 | 6.02 | 0.47 |
| EC dsm−1 | 0.03 | 0.68 | 0.22 | 64.21 | 0.14 |
| CaCO3 % | 0.03 | 0.68 | 0.22 | 64.22 | 0.14 |
| OC % | 0.32 | 0.59 | 0.45 | 12.61 | 0.06 |
| Clay % | 2.00 | 42.00 | 18.48 | 41.87 | 7.74 |
| Silt % | 2.00 | 64.00 | 41.89 | 23.36 | 9.79 |
| Sand % | 6.00 | 84.00 | 39.63 | 38.70 | 15.34 |
| Overall Accuracy | Kappa Index | |||
|---|---|---|---|---|
| ML and Traditional Techniques | Rainfed Olive | Rainfed Maize | Rainfed Maize | Rainfed Olive |
| RF | 0.94 | 0.94 | 0.91 | 0.90 |
| SVM | 0.92 | 0.93 | 0.90 | 0.88 |
| WOL | 0.91 | 0.87 | 0.85 | 0.87 |
| Land Suitability Class | ML-Based Technique | Traditional Technique | ||||||||||
|---|---|---|---|---|---|---|---|---|---|---|---|---|
| RF Olive | SVM Olive | RF Maize | SVM Maize | WOL Olive | WOL Maize | |||||||
| Area (ha) | Area (%) | Area (ha) | Area (%) | Area (ha) | Area (%) | Area (ha) | Area (%) | Area (ha) | Area (%) | Area (ha) | Area (%) | |
| Highly suitable (S1) | 9567 | 5.00 | 14,924 | 9.00 | 10,673 | 6.00 | 11,543 | 7.00 | 36,167 | 25.00 | 43,756 | 21.00 |
| Moderately suitable (S2) | 36,171 | 21.00 | 36,131 | 21.00 | 60,336 | 34.00 | 85,835 | 49.00 | 110,835 | 57.00 | 99,480 | 63.00 |
| Marginally suitable (S3) | 97,488 | 56.00 | 90,146 | 51.00 | 70,366 | 40.00 | 48,525 | 27.00 | 28,134 | 16.00 | 29,171 | 16.00 |
| Permanently non-suitable (N2) | 32,165 | 18.00 | 34,165 | 19.00 | 34,006 | 20.00 | 29,480 | 17.00 | 3002 | 2.00 | 56 | 0.00 |
Disclaimer/Publisher’s Note: The statements, opinions and data contained in all publications are solely those of the individual author(s) and contributor(s) and not of MDPI and/or the editor(s). MDPI and/or the editor(s) disclaim responsibility for any injury to people or property resulting from any ideas, methods, instructions or products referred to in the content. |
© 2024 by the authors. Licensee MDPI, Basel, Switzerland. This article is an open access article distributed under the terms and conditions of the Creative Commons Attribution (CC BY) license (https://creativecommons.org/licenses/by/4.0/).
Share and Cite
Hayat, A.; Iqbal, J.; Ashworth, A.J.; Owens, P.R. Assessing Soil and Land Suitability of an Olive–Maize Agroforestry System Using Machine Learning Algorithms. Crops 2024, 4, 308-323. https://doi.org/10.3390/crops4030022
Hayat A, Iqbal J, Ashworth AJ, Owens PR. Assessing Soil and Land Suitability of an Olive–Maize Agroforestry System Using Machine Learning Algorithms. Crops. 2024; 4(3):308-323. https://doi.org/10.3390/crops4030022
Chicago/Turabian StyleHayat, Asif, Javed Iqbal, Amanda J. Ashworth, and Phillip R. Owens. 2024. "Assessing Soil and Land Suitability of an Olive–Maize Agroforestry System Using Machine Learning Algorithms" Crops 4, no. 3: 308-323. https://doi.org/10.3390/crops4030022
APA StyleHayat, A., Iqbal, J., Ashworth, A. J., & Owens, P. R. (2024). Assessing Soil and Land Suitability of an Olive–Maize Agroforestry System Using Machine Learning Algorithms. Crops, 4(3), 308-323. https://doi.org/10.3390/crops4030022

