Analysing the Potential of Performing Last-Mile Bicycle Deliveries: The Perspective of Brazilian Logistics Operators
Abstract
1. Introduction
2. Influential Factors of Performing Last-Mile Bicycle Delivery
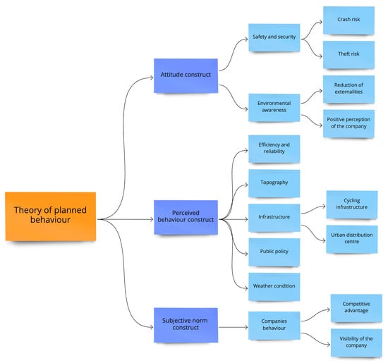
3. Theory of Planned Behaviour and UFT
4. Research Approach
4.1. Relating the TPB Constructs with the Variables
4.2. Data Collection
4.3. Identifying Behavioural Intention
4.4. Measuring the Behaviour Intention
5. Results
5.1. Identifying Behavioural Intention
5.2. Measurement of Behavioural Intention
5.3. Policy Implications
6. Conclusions
Author Contributions
Funding
Informed Consent Statement
Data Availability Statement
Acknowledgments
Conflicts of Interest
Appendix A
| Constructs | Statement |
|---|---|
| Attitude | Performing last-mile bicycle deliveries increases the risk of accidents. |
| Performing last-mile bicycle deliveries increases the risk of cargo theft. | |
| Last-mile bicycle deliveries reduce UFT externalities. | |
| Last-mile bicycle deliveries provide a positive environmental perception of the company. | |
| Last-mile bicycle deliveries provide a competitive advantage for the company. | |
| Perceived behaviour | The lack of cycling infrastructure, such as cycle lanes and parking areas, reduces the performance of last-mile bicycle deliveries. |
| The lack of micro hubs or urban consolidation centres reduces the performance of last-mile bicycle deliveries. | |
| Last-mile deliveries performed by bicycle are more economically viable than those achieved by diesel-powered vehicles. | |
| Hilly topography is a barrier to last-mile bicycle deliveries. | |
| The delivery time of bicycle deliveries has the same advantages as those of diesel vehicles. | |
| Last-mile bicycle deliveries are not affected by freight restrictions. | |
| The weather is a challenge for last-mile bicycle deliveries. | |
| Subjective Norm | The visibility of the company is improved through last-mile bicycle deliveries. |
References
- Gruber, J.; Kihm, A.; Lenz, B. A New Vehicle for Urban Freight? An Ex-Ante Evaluation of Electric Cargo Bikes in Courier Services. Res. Transp. Bus. Manag. 2014, 11, 53–62. [Google Scholar] [CrossRef]
- Riggs, W. Cargo Bikes as a Growth Area for Bicycle vs. Auto Trips: Exploring the Potential for Mode Substitution Behavior. Transp. Res. Part F Traffic Psychol. Behav. 2016, 43, 48–55. [Google Scholar] [CrossRef]
- Schliwa, G.; Armitage, R.; Aziz, S.; Evans, J.; Rhoades, J. Sustainable City Logistics—Making Cargo Cycles Viable for Urban Freight Transport. Res. Transp. Bus. Manag. 2015, 15, 50–57. [Google Scholar] [CrossRef]
- Tipagornwong, C.; Figliozzi, M. Analysis of Competitiveness of Freight Tricycle Delivery Services in Urban Areas. Transp. Res. Rec. 2014, 2410, 76–84. [Google Scholar] [CrossRef]
- Hagen, J.X.; Lobo, Z.; Mendonça, C. The Benefits of Cargo Bikes in Rio de Janeiro: A Case Study. In Proceedings of the 13th World Conference on Transportation Research, Rio de Janeiro, Brazil, 15 July 2013. [Google Scholar]
- Nascimento, C.d.O.L.; Rigatto, I.B.; Oliveira, L.K. Characterization and Analysis of the Economic Viability of Cycle Logistics Transport in Brazil. Transp. Res. Procedia 2020, 46, 189–196. [Google Scholar] [CrossRef]
- Wrighton, S.; Reiter, K. CycleLogistics—Moving Europe Forward! Transp. Res. Procedia 2016, 12, 950–958. [Google Scholar] [CrossRef]
- Leonardi, J.; Browne, M.; Allen, J.; Bohne, S.; Ruesch, M. Best Practice Factory for Freight Transport in Europe: Demonstrating How ‘Good’ Urban Freight Cases Are Improving Business Profit and Public Sectors Benefits. Procedia Soc. Behav. Sci. 2014, 125, 84–98. [Google Scholar] [CrossRef]
- Gruber, J.; Kihm, A. Reject or Embrace? Messengers and Electric Cargo Bikes. Transp. Res. Procedia 2016, 12, 900–910. [Google Scholar] [CrossRef]
- Hagen, J.X.; Lobo, Z.; Linke, C.C. Clean, Silent, Space-Efficient and Non-Trivial Urban Freight Delivery: An Overview of Cycle Logistics in Rio de Janeiro. In Proceedings of the Transportation Research Board 96th Annual Meeting, Washington, DC, USA, 8 January 2017. [Google Scholar]
- Marujo, L.G.; Goes, G.V.; D’Agosto, M.A.; Ferreira, A.F.; Winkenbach, M.; Bandeira, R.A.M. Assessing the Sustainability of Mobile Depots: The Case of Urban Freight Distribution in Rio de Janeiro. Transp. Res. Part D: Transp. Environ. 2018, 62, 256–267. [Google Scholar] [CrossRef]
- Rudolph, C.; Gruber, J. Cargo Cycles in Commercial Transport: Potentials, Constraints, and Recommendations. Res. Transp. Bus. Manag. 2017, 24, 26–36. [Google Scholar] [CrossRef]
- Koning, M.; Conway, A. The Good Impacts of Biking for Goods: Lessons from Paris City. Case Stud. Transp. Policy 2016, 4, 259–268. [Google Scholar] [CrossRef]
- Vasiutina, H.; Szarata, A.; Rybicki, S. Evaluating the Environmental Impact of Using Cargo Bikes in Cities: A Comprehensive Review of Existing Approaches. Energies 2021, 14, 6462. [Google Scholar] [CrossRef]
- Choubassi, C.; Seedah, D.P.K.; Jiang, N.; Walton, C.M. Economic Analysis of Cargo Cycles for Urban Mail Delivery. Transp. Res. Rec. 2016, 2547, 102–110. [Google Scholar] [CrossRef]
- Conway, A.; Cheng, J.; Kamga, C.; Wan, D. Cargo Cycles for Local Delivery in New York City: Performance and Impacts. Res. Transp. Bus. Manag. 2017, 24, 90–100. [Google Scholar] [CrossRef]
- Heinrich, L.; Schulz, W.H.; Geis, I. The Impact of Product Failure on Innovation Diffusion: The Example of the Cargo Bike as Alternative Vehicle for Urban Transport. Transp. Res. Procedia 2016, 19, 269–271. [Google Scholar] [CrossRef]
- Rudolph, C.; Nsamzinshuti, A.; Bonsu, S.; Ndiaye, A.B.; Rigo, N. Localization of Relevant Urban Micro-Consolidation Centers for Last-Mile Cargo Bike Delivery Based on Real Demand Data and City Characteristics. Transp. Res. Rec. 2022, 2676, 365–375. [Google Scholar] [CrossRef]
- Navarro, C.; Roca-Riu, M.; Furió, S.; Estrada, M. Designing New Models for Energy Efficiency in Urban Freight Transport for Smart Cities and Its Application to the Spanish Case. Transp. Res. Procedia 2016, 12, 314–324. [Google Scholar] [CrossRef]
- Nocerino, R.; Colorni, A.; Lia, F.; Luè, A. E-Bikes and E-Scooters for Smart Logistics: Environmental and Economic Sustainability in Pro-E-Bike Italian Pilots. Transp. Res. Procedia 2016, 14, 2362–2371. [Google Scholar] [CrossRef]
- Verlinde, S.; Macharis, C.; Milan, L.; Kin, B. Does a Mobile Depot Make Urban Deliveries Faster, More Sustainable and More Economically Viable: Results of a Pilot Test in Brussels. Transp. Res. Procedia 2014, 4, 361–373. [Google Scholar] [CrossRef]
- Narayanan, S.; Gruber, J.; Liedtke, G.; Antoniou, C. Purchase Intention and Actual Purchase of Cargo Cycles: Influencing Factors and Policy Insights. Transp. Res. Part A: Policy Pract. 2022, 155, 31–45. [Google Scholar] [CrossRef]
- Dalla Chiara, G.; Alho, A.R.; Cheng, C.; Ben-Akiva, M.; Cheah, L. Exploring Benefits of Cargo-Cycles versus Trucks for Urban Parcel Delivery under Different Demand Scenarios. Transp. Res. Rec. 2020, 2674, 553–562. [Google Scholar] [CrossRef]
- Gonzalez-Calderon, C.A.; Posada-Henao, J.J.; Granada-Muñoz, C.A.; Moreno-Palacio, D.P.; Arcila-Mena, G. Cargo Bicycles as an Alternative to Make Sustainable Last-Mile Deliveries in Medellin, Colombia. Case Stud. Transp. Policy 2022, 10, 1172–1187. [Google Scholar] [CrossRef]
- Iwińska, K.; Blicharska, M.; Pierotti, L.; Tainio, M.; de Nazelle, A. Cycling in Warsaw, Poland—Perceived Enablers and Barriers According to Cyclists and Non-Cyclists. Transp. Res. Part A: Policy Pract. 2018, 113, 291–301. [Google Scholar] [CrossRef] [PubMed]
- Karanikola, P.; Panagopoulos, T.; Tampakis, S.; Tsantopoulos, G. Cycling as a Smart and Green Mode of Transport in Small Touristic Cities. Sustainability 2018, 10, 268. [Google Scholar] [CrossRef]
- Gevaers, R.; Van de Voorde, E.; Vanelslander, T. Cost Modelling and Simulation of Last-Mile Characteristics in an Innovative B2C Supply Chain Environment with Implications on Urban Areas and Cities. Procedia Soc. Behav. Sci. 2014, 125, 398–411. [Google Scholar] [CrossRef]
- Oliveira, L.K.; Bertoncini, B.V.; Nascimento, C.D.; Rocha, L.B.; Batista, L.A.; Cellin, L.V. Factors Affecting the Choice of Urban Freight Vehicles: Issues Related to Brazilian Companies. Sustainability 2019, 11, 7010. [Google Scholar] [CrossRef]
- Oliveira, L.K.; Barraza, B.; Bertocini, B.V.; Isler, C.A.; Pires, D.R.; Madalon, E.C.N.; Lima, J.; Vieira, J.G.V.; Meira, L.H.; Bracarense, L.S.F.P.; et al. An Overview of Problems and Solutions for Urban Freight Transport in Brazilian Cities. Sustainability 2018, 10, 1233. [Google Scholar] [CrossRef]
- Anderluh, A.; Hemmelmayr, V.C.; Nolz, P.C. Synchronizing Vans and Cargo Bikes in a City Distribution Network. Cent. Eur. J. Oper. Res. 2017, 25, 345–376. [Google Scholar] [CrossRef]
- Melo, S.; Baptista, P. Evaluating the Impacts of Using Cargo Cycles on Urban Logistics: Integrating Traffic, Environmental and Operational Boundaries. Eur. Transp. Res. Rev. 2017, 9, 30. [Google Scholar] [CrossRef]
- Perboli, G.; Rosano, M. Parcel Delivery in Urban Areas: Opportunities and Threats for the Mix of Traditional and Green Business Models. Transp. Res. Part C: Emerg. Technol. 2019, 99, 19–36. [Google Scholar] [CrossRef]
- Andrade, V.; Guth, D.; Kanitz, M. Ciclologística: Entregas Por Bicicleta Na Última Milha; LabMob: Rio de Janeiro, Brazil; AliançaBike: São Paulo, Brazil; Abralog: São Paulo, Brazil, 2020. [Google Scholar]
- Stathopoulos, A.; Valeri, E.; Marcucci, E. Stakeholder Reactions to Urban Freight Policy Innovation. J. Transp. Geogr. 2012, 22, 34–45. [Google Scholar] [CrossRef]
- Browne, M.; Allen, J.; Leonardi, J. Evaluating the Use of an Urban Consolidation Centre and Electric Vehicles in Central London. IATSS Res. 2011, 35, 1–6. [Google Scholar] [CrossRef]
- Oliveira, L.K.d.; França, J.G.d.C.B.; Nascimento, C.d.O.L.; Oliveira, I.K.d.; Meira, L.H.; Rabay, L. Evaluating Problems and Measures for a Sustainable Urban Freight Transport in Brazilian Historical Cities. Sustain. Cities Soc. 2021, 69, 102806. [Google Scholar] [CrossRef]
- Barbosa, M.W.; de Sousa, P.R.; de Oliveira, L.K. The Effects of Barriers and Freight Vehicle Restrictions on Logistics Costs: A Comparison before and during the COVID-19 Pandemic in Brazil. Sustainability 2022, 14, 8650. [Google Scholar] [CrossRef]
- Arnold, F.; Cardenas, I.; Sörensen, K.; Dewulf, W. Simulation of B2C E-Commerce Distribution in Antwerp Using Cargo Bikes and Delivery Points. Eur. Transp. Res. Rev. 2017, 10, 2. [Google Scholar] [CrossRef]
- Leonardi, J.; Browne, M.; Allen, J. Before-After Assessment of a Logistics Trial with Clean Urban Freight Vehicles: A Case Study in London. Procedia Soc. Behav. Sci. 2012, 39, 146–157. [Google Scholar] [CrossRef]
- Vasconcelos, E.A. Transporte Urbano Nos Países Em Desenvolvimento—Reflexões e Propostas; Editora Annablume: São Paulo, Brazil, 2000. [Google Scholar]
- Oliveira, L.K.; Leite Nascimento, C.D.; de Sousa, P.R.; de Resende, P.T.; Ferreira da Silva, F.G. Transport Service Provider Perception of Barriers and Urban Freight Policies in Brazil. Sustainability 2019, 11, 6890. [Google Scholar] [CrossRef]
- Kiba-Janiak, M. Urban Freight Transport in City Strategic Planning. Res. Transp. Bus. Manag. 2017, 24, 4–16. [Google Scholar] [CrossRef]
- Ajzen, I. From Intentions to Actions: A Theory of Planned Behavior. In Action-Control: From Cognition to Behavior; Springer: Berlin/Heidelberg, Germany, 1985; pp. 11–39. [Google Scholar]
- Ajzen, I. The Theory of Planned Behavior. Organ. Behav. Hum. Decis. Process. 1991, 50, 179–211. [Google Scholar] [CrossRef]
- Ajzen, I. Perceived Behavioral Control, Self-Efficacy, Locus of Control, and the Theory of Planned Behavior. J. Appl. Soc. Psychol. 2002, 32, 665–683. [Google Scholar] [CrossRef]
- Kaplan, S.; Gruber, J.; Reinthaler, M.; Klauenberg, J. Intentions to Introduce Electric Vehicles in the Commercial Sector: A Model Based on the Theory of Planned Behaviour. Res. Transp. Econ. 2016, 55, 12–19. [Google Scholar] [CrossRef]
- Morganti, E.; Browne, M. Technical and Operational Obstacles to the Adoption of Electric Vans in France and the UK: An Operator Perspective. Transp. Policy 2018, 63, 90–97. [Google Scholar] [CrossRef]
- Wang, S.; Fan, J.; Zhao, D.; Yang, S.; Fu, Y. Predicting Consumers’ Intention to Adopt Hybrid Electric Vehicles: Using an Extended Version of the Theory of Planned Behavior Model. Transportation 2016, 43, 123–143. [Google Scholar] [CrossRef]
- Wang, X.; Yuen, K.F.; Wong, Y.D.; Teo, C.-C. It Is Green, but Is It Fair? Investigating Consumers’ Fairness Perception of Green Service Offerings. J. Clean. Prod. 2018, 181, 235–248. [Google Scholar] [CrossRef]
- Wang, X.; Yuen, K.F.; Wong, Y.D.; Teo, C.C. An Innovation Diffusion Perspective of E-Consumers’ Initial Adoption of Self-Collection Service via Automated Parcel Station. Int. J. Logist. Manag. 2018, 29, 237–260. [Google Scholar] [CrossRef]
- Nathanail, E.; Adamos, G.; Karakikes, I.; Mitropoulos, L. Does the Implementation of Urban Freight Transport Policies and Measures Affect Stakeholders’ Behavior? In Proceedings of the Data Analytics: Paving the Way to Sustainable Urban Mobility; Nathanail, E.G., Karakikes, I.D., Eds.; Springer International Publishing: Cham, Switzerland, 2019; pp. 631–638. [Google Scholar]
- Taber, K.S. The Use of Cronbach’s Alpha When Developing and Reporting Research Instruments in Science Education. Res. Sci. Educ. 2018, 48, 1273–1296. [Google Scholar] [CrossRef]
- Dias, J.M.; Sobanski, G.B.; Silva, J.E.A.R.; Oliveira, L.K.; Vieira, J.G.V. Are Brazilian Cities Ready to Develop an Efficient Urban Freight Mobility Plan? Urbe. Rev. Bras. De Gestão 2018, 10, 587–599. [Google Scholar] [CrossRef]
- Pinto, R.; Lagorio, A. Supporting the Decision Making Process in the Urban Freight Fleet Composition Problem. Int. J. Prod. Res. 2021, 59, 3861–3879. [Google Scholar] [CrossRef]
- Zhang, L.; Matteis, T.; Thaller, C.; Liedtke, G. Simulation-Based Assessment of Cargo Bicycle and Pick-up Point in Urban Parcel Delivery. Procedia Comput. Sci. 2018, 130, 18–25. [Google Scholar] [CrossRef]


| Urban Freight Measures | Cronbach Alpha | Rank Position |
|---|---|---|
| Urban freight mobility plan | 0.78 | 1 |
| Guidelines for parking areas | 0.79 | 2 |
| Truck lines in urban areas | 0.77 | 3 |
| Using big data for planning city logistics | 0.79 | 4 |
| Freight restriction | 0.80 | 5 |
| Night delivery | 0.82 | 6 |
| Cargo bike | 0.79 | 7 |
| Collaborative delivery system | 0.82 | 8 |
| Pick-up points or similar initiative | 0.82 | 9 |
| Electric freight vehicle | 0.81 | 10 |
| Urban distribution centre | 0.78 | 11 |
| Digital application for on-demand transport | 0.77 | 12 |
| Booking system and payment for on-street parking | 0.77 | 13 |
| Urban toll for freight vehicles | 0.81 | 14 |
| Construct | Variable | Average | Final Average | |
|---|---|---|---|---|
| Attitude | Traffic safety | Crash risk | 18.774 | 18.799 |
| Theft risk | 18.824 | |||
| Environmental awareness | Reduction of externalities | 7.219 | 10.104 | |
| Positive perception | 12.988 | |||
| Perceived behaviour | Infrastructure | Cycling infrastructure | 20.980 | 17.453 |
| UDC | 18.824 | |||
| Operational cost | 17.658 | 17.658 | ||
| Topography | 15.960 | 15.960 | ||
| Efficiency and reliability | 20.061 | 20.061 | ||
| Public policy | 11.567 | 11.567 | ||
| Weather condition | 21.636 | 21.636 | ||
| Subjective norm | The behaviour of companies and society | Competitive advantage | 18.127 | 14.089 |
| Visibility | 10.050 | |||
| Model | Variables | Coefficient | z-Value |
|---|---|---|---|
| M1 | intercept | −3.5749 | −1.126 |
| influence.theft | −0.0052 | −0.068 | |
| impact.theft | 0.3617 | 0.573 | |
| influence.crash | 0.4365 | 0.062 | |
| impact.crash | 0.2148 | 0.405 | |
| influence.externalities | −1.083 | −4.858 *** | |
| impact.externalities | 0.5502 | 1.045 | |
| influence.perception | 0.166 | 0.500 | |
| impact.perception | 0.3826 | 0.724 | |
| M2 | intercept | −8.4636 | −2.613 *** |
| influence.theft | −0.5383 | −0.696 | |
| impact.theft | −1.5811 | 2.653 *** | |
| influence.crash | 0.2827 | 0.467 | |
| impact.crash | 0.6617 | 1.297 | |
| M3 | intercept | 3.6493 | 1.600 |
| influence.infrastructure | 0.8969 | 2.042 | |
| impact.infrastructure | 0.3382 | 0.668 ** | |
| influence.udc | −0.5929 | −1.44 | |
| impact.udc | 0.0716 | 0.151 | |
| influence.operationalcost | −0.0519 | −0.132 | |
| impact.operationalcost | −0.0613 | −0.145 | |
| influence.topography | −0.0007 | −0.001 | |
| impact.topography | −0.0575 | −0.113 | |
| influence.efficiencyreliability | 0.6929 | 1.636 | |
| impact.efficiencyreliability | 0.3763 | 1.052 | |
| influence.publicpolicy | 0.1237 | 0.213 | |
| impact.publicpolicy | −0.7814 | −2.067 ** | |
| influence.weather | −0.8197 | −1.975 ** | |
| impact.weather | 0.6728 | 1.635 | |
| M4 | intercept | −6.1875 | −4.427 *** |
| influence.efficiencyreliability | 1.1390 | 4.956 *** | |
| impact.efficiencyreliability | 0.4331 | 1.122 | |
| influence.weather | −0.3650 | −1.119 | |
| impact.weather | 0.5951 | 1.809 | |
| M5 | intercept | −1.09 | −0.77 |
| influence.advantage | −0.334 | −0.94 | |
| impact.advantage | −1.068 | −3.74 *** | |
| influence.visibility | 1.0251 | 2.964 *** | |
| impact.visibility | 0.6574 | 2.200 ** | |
| M6 | intercept | −7.1361 | −2.359 ** |
| influence.accident | −0.4836 | −0.353 | |
| impact.accident | 0.4836 | 0.899 | |
| influence.theft | −0.7134 | −1.019 | |
| impact.theft | 0.9340 | 1.453 | |
| influence.efficiencyreliability | 1.0963 | 3.347 *** | |
| Impact.EfficiencyReliability | 0.2088 | 0.631 | |
| Influence.Weather | −0.4124 | −1.021 | |
| Impact.Weather | 0.3766 | 1.067 |
| Analysis | Variables |
|---|---|
| Most relevant salient beliefs (with maximum values of 25, according to the TPB) | Safety/security Efficiency and reliability Weather conditions |
| Statistically valid coefficient variables, which have a positive influence on the intention to perform last-mile bicycle deliveries | Efficiency and reliability Environmental awareness Cycling infrastructure Behaviour of companies and society |
| Statistically significant variables estimated with logistic regression, which had a negative influence on the intention to perform last-mile bicycle deliveries | Reduction of externalities Public policy Weather conditions |
Disclaimer/Publisher’s Note: The statements, opinions and data contained in all publications are solely those of the individual author(s) and contributor(s) and not of MDPI and/or the editor(s). MDPI and/or the editor(s) disclaim responsibility for any injury to people or property resulting from any ideas, methods, instructions or products referred to in the content. |
© 2023 by the authors. Licensee MDPI, Basel, Switzerland. This article is an open access article distributed under the terms and conditions of the Creative Commons Attribution (CC BY) license (https://creativecommons.org/licenses/by/4.0/).
Share and Cite
Nascimento, C.d.O.L.; Oliveira, L.K.d. Analysing the Potential of Performing Last-Mile Bicycle Deliveries: The Perspective of Brazilian Logistics Operators. Future Transp. 2023, 3, 296-310. https://doi.org/10.3390/futuretransp3010018
Nascimento CdOL, Oliveira LKd. Analysing the Potential of Performing Last-Mile Bicycle Deliveries: The Perspective of Brazilian Logistics Operators. Future Transportation. 2023; 3(1):296-310. https://doi.org/10.3390/futuretransp3010018
Chicago/Turabian StyleNascimento, Carla de Oliveira Leite, and Leise Kelli de Oliveira. 2023. "Analysing the Potential of Performing Last-Mile Bicycle Deliveries: The Perspective of Brazilian Logistics Operators" Future Transportation 3, no. 1: 296-310. https://doi.org/10.3390/futuretransp3010018
APA StyleNascimento, C. d. O. L., & Oliveira, L. K. d. (2023). Analysing the Potential of Performing Last-Mile Bicycle Deliveries: The Perspective of Brazilian Logistics Operators. Future Transportation, 3(1), 296-310. https://doi.org/10.3390/futuretransp3010018

