Abstract
Predicting the willingness of people to engage in passive surveillance is crucial to the success of community-based efforts to manage invasive species and conserve native biodiversity. We draw on the marketing concept of involvement, which reflects the personal importance of an issue or behaviour, to understand and measure the motivation of members of the public to engage in passive surveillance. The usefulness of this concept was tested by analysing the responses of householders to surveys about their willingness to engage in passive surveillance for a purely environmental pest, Red-eared Slider Turtles (Trachemys scripta elegans), and their willingness to engage in passive surveillance for an economic and environmental pest, Argentine Ants (Linepithema humile), in New Zealand. We found that involvement influenced intentions, attitudes and surveillance behaviour for both invasive pests. We discussed the implications of these findings for (i) choosing between a surveillance strategy based on recruiting and training highly motivated members of the public and a strategy based on passive surveillance by any member of the public; (ii) growing the potential for passive surveillance by either increasing involvement with preventing the spread of a pest or increasing involvement with surveillance activities themselves; and (iii) determining the importance of convenient reporting mechanisms in promoting consistent reporting.
1. Introduction
Invasions by non-native pest species cause immense harm globally through their effects on human health, the environment and the economy and considerable public, and private funds are spent managing invasions. Invasive species cause an estimated USD 1.4 trillion in damage globally each year [1]. Community support and surveillance is an essential component of programs to monitor native plants and wildlife and to monitor invasive species that threaten native biodiversity [2,3,4,5,6]. Hester and Cacho [7] observed that the extensive literature on surveillance has focused on decision making in relation to active surveillance, where targeted searches are conducted by trained personnel. Consequently, although the community reporting of invasive pests is recognised as being useful in conservation efforts [8,9], this literature offers few insights into the factors that influence the passive surveillance of invasive pests by members of the public [10,11,12,13].
The usefulness of passive surveillance in the management of invasive pests depends on the detectability of the invasive pest and the search effort, which is a function of the area searched relative to the area of invasion [14]. The area searched depends on the time spent searching, the effective sweep width of searchers and the speed of searching [15,16], all of which are, presumably, influenced by the number and diligence of the searchers.
The number of community members who are willing to be searchers, and their diligence, will depend on how strongly they are motivated to find (and report) the invasive pest. Consequently, knowing the factors that motivate members of the community to search is crucial to evaluating the potential for passive surveillance to contribute to the management of an invasive pest. This paper contributes to the literature on passive surveillance by using ‘involvement’, a concept from the fields of social psychology and marketing theory [17,18,19], to describe and measure the strength of people’s motivation to engage in passive surveillance. The usefulness of the concept is tested by analysing the responses of householders to surveys about their willingness to engage in passive surveillance for Red-eared Slider Turtles (Trachemys scripta elegans), an environmental pest, and Argentine Ants (Linepithema humile), an economic and environmental pest, in New Zealand (see Figure 1).
Figure 1.
Red-eared Slider turtle and Argentine Ant. (a) Red-eared Slider Turtle (Trachemys scripta elegans), courtesy of Hastings District Council (https://www.hastingsdc.govt.nz/hastings/reserves/cornwall-park/cornwall-park-bird-aviary/red-eared-sliders/). Accessed on 6 May 2024. (b) Argentine Ant (Linepithema humile), California Academy of Sciences, 2000–2010, some rights reserved (CC BY-NC-SA).
2. Theory
This paper is based on theories drawn from social psychology and marketing, which have been described in detail previously [20,21,22,23]. Briefly, the theory employed in this study differentiates between limited decision processes and extended decision processes [24,25]. Broadly speaking, limited decision processes regulate routine behaviours, while extended decision-making processes are triggered for non-routine behaviours. For example, when individuals experience novel situations that require them to consider adopting a new behaviour or reconsider routine behaviours [23], the implication here is that the consequences arising from the novel situation are sufficiently important to the individual to justify expending time and effort on deciding whether to adopt a new behaviour or modify their current behaviour.
2.1. Judging Importance
Importance will be judged on the perceived likelihood and magnitude of consequences for achieving functional, experiential and self-expressive needs [19,24,26,27,28] that stem from the novel situation. Hence, the greater the potential consequences flowing from the novel situation, the more personally important, or more personally involving, the situation. The more involving the situation, the greater the motivation to respond appropriately to the situation, and so the greater the likelihood that extensive decision making will be triggered. Greater involvement means that more cognitive effort will be invested in the decision, which may include searching for new information, thereby increasing the potential influence of third parties [29,30].
A core assumption here is that the behaviour we seek to explain or predict has a purpose, and that it is not random [31,32]. Another is that the behaviour is the product of several sets of factors, including perceptions of relevant reality, behavioural predispositions related to the behaviour of interest, beliefs about the relevant predispositions of relevant others, and perceptions of the value of allocating scarce cognitive effort to related decisions [23].
These inputs will be correlated when involvement is high, because inconsistency among them is psychologically discomforting, which leads to cognitive dissonance [33,34]. This is because beliefs are foundational to perceived reality, and deliberate, purposive behaviour must conform with beliefs to avoid creating dissonance [33,34]. Behavioural predispositions can be evaluated by investigating attitudes, values and opinions [33,34]. This means beliefs, attitudes and opinions should generally coincide and, therefore, changes must occur in beliefs, or less readily, values for behavioural predispositions or actions to change [23].
Behaviour may appear random when involvement is low, and insensitive to changes in a reality that others perceive is relevant [23]. Cognitive dissonance does not arise when involvement is low because the behaviour has such little personal consequence that inconsistencies across values, beliefs and opinions may not be perceived at all [23]. Furthermore, the possibility arises that the main referent for attitudes will be beliefs about the predispositions of relevant others regarding the behaviour(s) of interest.
Involvement, then, describes the relative importance of a decision and so reflects the strength of motivation to change relevant behaviours [35]. Since, in this framing, importance is judged on the likely consequences [36] for achieving functional, experiential and self-expressive needs that stem from the novel situation, involvement has five components (or sources). These are functional involvement arising from needs in relation to security and comfort; experiential involvement arising from experiences such as enjoyment and excitement; self-expressive involvement arising from the need to signal self-identity; risk involvement arising from the risk of making a mistake; and consequence involvement arising from the consequences flowing from making a mistake [36].
2.2. Extended Decision Making
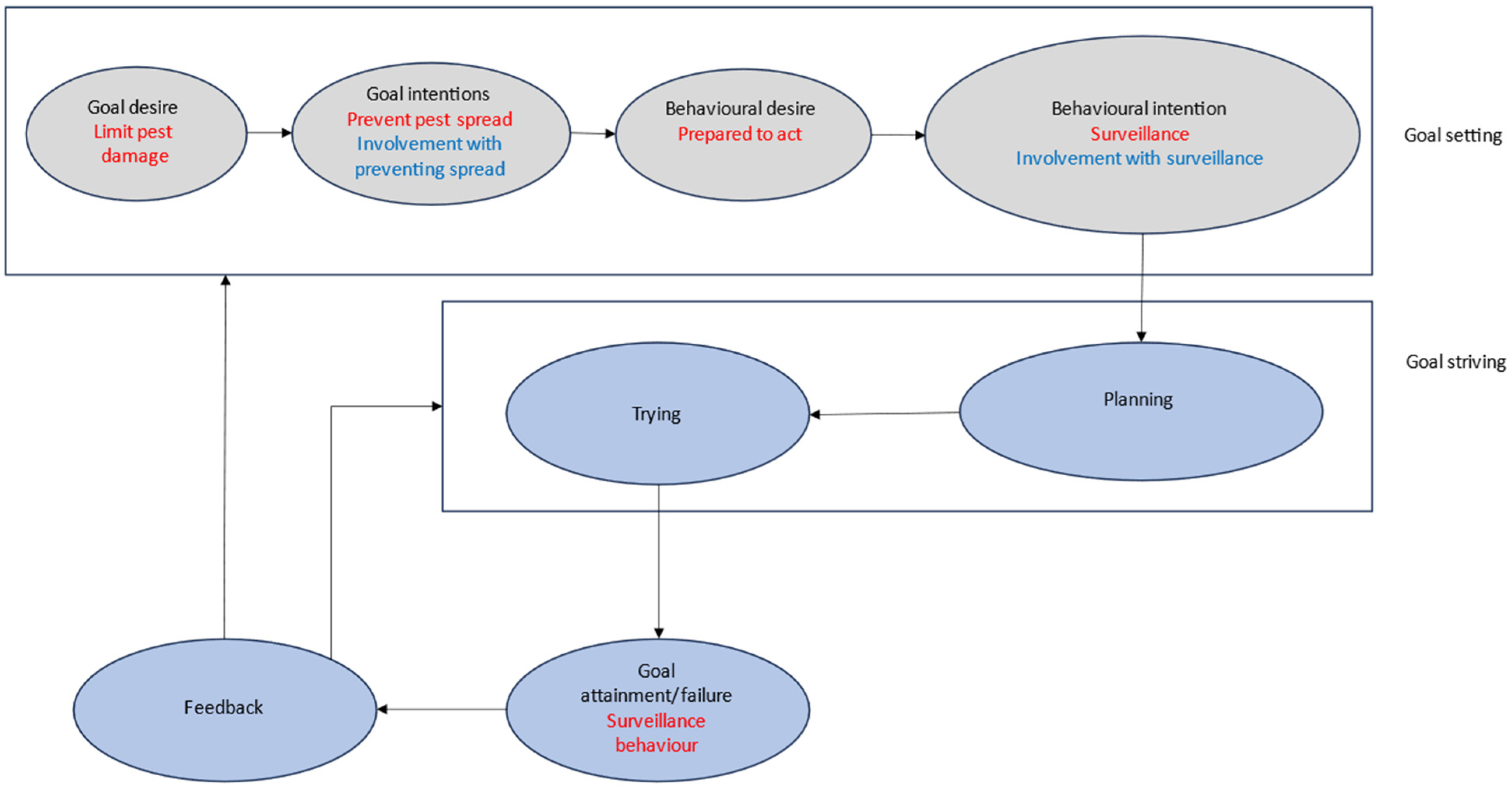
There are two phases to the extended decision-making process: decision and implementation [32]. The logical point that separates these phases is ‘action intention’, which surfaces once a decision is made (see Figure 2); this point is referred to as ‘behavioural intention’ [31,32,37,38]. Behavioural intention is the action or actions, such as engaging in surveillance, that a person intends to undertake to meet their triggered, personal aspiration, such as detecting an invasive pest.
Figure 2.
Extended decision making (simplified). pest management examples are in red text and corresponding measures of motivation are in blue text. Source: adapted from Bagozzi [32].
Once a behavioural intention is formed, the second stage of the process, decision-implementation, comes into force [23]. With respect to routine practices, decision implementation is familiar, tending to automatic [39]. With respect to novel practices, decision implementation assumes greater importance because it involves new choices for the actor and, in aggregate across a relevant population, it defines the rate of adoption of the novel practice. Behaviours such as engaging in surveillance and reporting to prevent the spread of a new invasive pest fit into this novel category.
Bagozzi [32] observes that different sets of factors can affect the formation and implementation of behavioural intentions and goes on to suggest that the creation of an intention may be influenced by one set of factors. the implementation of the intention may be influenced by a different, perhaps overlapping, set [23,32]. If barriers to implementing intentions are absent, then the most likely reason for not acting will be the lack of a perceived need to act [39]. Consequently, given that barriers to surveillance, such as problems with identifying an invasive pest, are absent, perceived need will most likely be motivated by the perceived imminent threat of infestation.
People’s perception of the threat of infestation will be subjective and cue-driven [23]. The kinds of cues people might employ could include reports of infestations in an area, trends in reports of infestations, social discussion about such reports, and the prevalence of surveillance by others.
2.3. Hypotheses
Several hypotheses regarding people’s motivations, attitudes, intentions and behaviours regarding the surveillance and reporting of invasive pests flow from this discussion (see Figure 1). These are as follows:
- Involvement with preventing the spread of the pest should influence involvement with surveillance.
- Involvement with preventing spread and involvement with surveillance should motivate involvement with reporting.
- Since the degree of involvement depends on perceptions about how the subject of interest affects the achievement of experiential, functional and self-expressive needs, involvement with spread, surveillance and reporting will depend, at least partly, on beliefs about how the invasive pest might affect the achievement of needs.
- Similarly, attitudes towards spread, surveillance and reporting will depend, at least partly, on beliefs about how the invasive pest might affect the achievement of needs.
- The strength of attitudes towards preventing spread, surveillance and reporting will be influenced by the degree of involvement with each, as higher involvement is believed to promote greater search efforts, resulting in stronger, more stable attitudes.
- Involvement with preventing spread will influence behavioural intentions such as willingness to take responsibility, take some action, make sacrifices and work with others to prevent spread.
- Involvement with surveillance will influence surveillance and reporting behaviour, together with perceptions about the likely presence of the pest.
3. Materials and Methods
We tested these hypotheses using Red-eared Slider Turtles and Argentine Ants as case studies. Red-eared Slider Turtles (turtles) are present on the North and South Islands of New Zealand. These turtles are highly invasive environmental pests as they take over the nesting sites of water birds [40,41]. Wild populations may be supplemented from the captive pet population because pet owners are known to dump unwanted adults. Argentine Ants (ants) are present in numerous locations on the North Island and South Islands, including Tauranga and Nelson, and are environmental and economic pests as they have damaging impacts on householders, agriculture and biodiversity [42]. Both Red-eared Slider Turtles and Argentine Ants are among the top 100 invasive species worldwide [40].
3.1. Questionnaire Design and Sampling Strategy
A structured questionnaire based on Kaine et al. [20] was designed seeking information from respondents on the following:
- Their beliefs about the invasive pest;
- Their sense of personal responsibility with respect to preventing the spread of the pest;
- Their involvement with preventing the spread of the pest;
- Their involvement with, and attitudes towards, monitoring the pest.
The questionnaire also sought information from respondents in relation to involvement with, and attitudes towards, watching for turtles and ants, reporting sightings of turtles and using baits to control ants. The questionnaire for turtles and ants is reproduced in Supplement A.
Involvement was measured using a condensed version of the Laurent and Kapferer [43] involvement scale, with respondents rating two statements on each of the five components of involvement (functional, experiential, identity-based, risk-based and consequence-based). Respondents indicated their agreement with belief statements and statements in the involvement scales using a five-point rating, ranging from strongly disagree (1) to strongly agree (5). Attitudes were measured using an ipsative (forced choice) scale based on Olsen [44]. The ordering of the statements for the belief, involvement and attitude scales were randomised to avoid bias in responses. The questionnaire was piloted with biosecurity consultants and a small sample of the public (n = 30) before being finalised.
The questionnaire was administered online by a commercial market-research company. Participation in the survey was voluntary, respondents could leave the survey at any time and all survey questions were optional and could be skipped. The research approach was reviewed and approved by Manaaki Whenua—Landcare Research’s social ethics process (application no. 2021/40), which is based on the New Zealand Association of Social Science Research code of ethics.
The surveys were completed by respondents in areas where Red-eared Slider Turtles and Argentine Ants are present. The survey was conducted in August 2020, with 200 residents in the Waikato region and 200 residents in Tauranga and Nelson completing the questionnaires for Red-eared Slider Turtles and Argentine Ants, respectively. The sample was not intended to be fully representative of residents in the regions of interest, as the primary purpose of the study was to investigate the usefulness of involvement in providing insights into the motivation of members of the public to engage in passive surveillance.
3.2. Statistical Analyses
The reliability of the involvement scales was tested using Cronbach’s alpha [45]. The relationships between involvement with preventing spread, involvement with surveillance and involvement with reporting (hypotheses 1 and 2) were estimated using linear regression analysis. The influence of beliefs on involvement and attitudes (hypotheses 3 and 4) was estimated using stepwise backward regression to find the smallest set of beliefs that best explained attitudes, given the absence of compelling reasons for choosing a set of beliefs, and the relatively small number of belief variables [46]. The effect of involvement on the strength of attitudes (hypothesis 5) was estimated using multinomial logistic regression, as the dependent variable was categorical. The influence of involvement on behavioural intentions (hypothesis 6) was estimated using linear regression, while the influence of involvement on surveillance behaviour (hypothesis 7) was estimated using binomial logistic regression because the dependent variable was binary. The influence of involvement on reporting behaviour in relation to turtles and baiting behaviour in relation to ants was not investigated, as too few respondents had engaged in either of these behaviours.
4. Results
Statistical testing indicated that all of the involvement scales were reliable, that is, internally consistent in the sense that scores on related statements were highly correlated with each other. The Cronbach’s alpha values [45] for involvement with preventing spread, surveillance and reporting were 0.959, 0.960 and 0.962, respectively, for turtles. The estimated alpha coefficients for involvement with preventing spread, surveillance and baiting were 0.950, 0.954 and 0.930, respectively, for ants.
4.1. Red-Eared Slider Turtles
The estimated relationships between involvement with preventing spread, involvement with surveillance and involvement with reporting (hypothesis 1 and 2) are presented in Table 1. The results were as expected, namely that involvement with preventing the spread of the pest strongly influenced involvement with surveillance. Involvement with reporting was strongly influenced by involvement with surveillance and, to a lesser degree, involvement with preventing spread.
Table 1.
Regression estimates for involvement, attitudes and beliefs (Red-eared Slider Turtles).
The estimated influence of beliefs on involvement and attitudes (hypotheses 3 and 4) is also reported in Table 1. Involvement with pest spread was influenced by believing that turtles can spread very quickly, that small infestations of turtles can rapidly grow into a serious problem and that preventing the spread of turtles is costly. The same beliefs influenced involvement with surveillance. However, involvement with reporting was influenced by believing that turtles can spread very quickly, that preventing the spread of turtles is easy and that turtles can seriously harm native species. The differences here suggest that surveillance is motivated by a desire to identify new infestations as early as possible to minimise damage and control costs, while reporting is motivated by a desire to minimise harm and the apparent inference that if preventing spread is easy, then reporting is likely to result in suppression or eradication.
Attitudes towards surveillance were influenced by believing that turtles can seriously harm native species and that small infestations of turtles can grow rapidly into a serious problem. Attitudes towards reporting were influenced by believing that turtles are easy to identify, that small infestations of turtles can rapidly grow into a serious problem and that they are easy to eradicate. Hence, attitudes towards surveillance depend on beliefs about the threat to the environment, while attitudes towards reporting depend on beliefs about accuracy and effectiveness.
The effect of involvement on the strength of attitudes (hypothesis 5) is reported in Table 2. The results are consistent with the theory in that greater involvement reduces the likelihood of being indifferent to, or ambiguous about, surveillance and reporting. Furthermore, greater involvement substantially reduces the likelihood of regarding surveillance and reporting as irrelevant. Put another way, the greater the involvement with surveillance and reporting, the stronger the (favourable) attitude towards surveillance and reporting.
Table 2.
Surveillance involvement and strength of attitudes about surveillance a and reporting b (turtles).
The estimates of the effect of involvement, attitudes and subjective norms on behavioural desire (as expressed by willingness to take action, make sacrifices and take responsibility for preventing the spread of turtles and willingness to work with others to prevent their spread (hypothesis 6)) are reported in Table 3. In each case, involvement made a statistically significant and substantial contribution to explaining desire.
Table 3.
The influence of involvement, attitudes and subjective norms on behavioural desire and behaviour (Red-eared Slider Turtles).
Surveillance behaviour (hypothesis 7) was influenced by involvement with surveillance, attitudes towards surveillance and perceptions about the risk that turtles were present in the immediate environment (see Table 3). The predicted probabilities that respondents would engage in surveillance for turtles are graphed in Figure 3. Most respondents are not at all likely to engage in surveillance regarding turtles, as the predicted probability of engaging in surveillance was less than 0.10 for around 80% of respondents (160 out of 200).
Figure 3.
Probability distribution for surveillance by respondents (turtles). Notes: Probabilities of engaging in surveillance were estimated using the coefficient estimates from the logistic equation associated with column 5 in Table 4. The predicted probabilities were then ordered from lowest to highest to facilitate interpretation.
4.2. Argentine Ants
The estimated relationships between involvement with preventing spread, involvement with surveillance and involvement with baiting (hypothesis 1 and 2) are presented in Table 4. The results were as expected, namely that involvement with preventing the spread of the pest strongly influenced involvement with surveillance and involvement with baiting.
Table 4.
Regression estimates for involvement, attitudes and beliefs (ants).
The estimated influence of beliefs on involvement and attitudes (hypotheses 3 and 4) is also reported in Table 4. Involvement with pest spread was influenced by believing that ants can spread very quickly, can seriously harm native species, are a real nuisance around the house and are costly to control. The same beliefs, apart from ants being a real nuisance around the house, influenced involvement with surveillance. These results suggest that surveillance is motivated by a desire to identify infestations as early as possible because ants are damaging, can spread quickly and are costly to control. Involvement with baiting is associated with similar beliefs, suggesting that baiting is also motivated by a desire to eliminate infestations as early as possible after they are detected to prevent further damage and minimise control costs.
Attitudes towards surveillance are influenced by believing that ants can seriously damage farm businesses and harm native species, and that they spread quickly and are costly to control. Attitudes towards baiting are influenced by believing that ants can seriously damage farm businesses and harm native species, and that they are easy to identify. Hence, attitudes towards surveillance and baiting are influenced by beliefs about the threat ants pose to businesses and the environment. Beliefs about the cost of control influence attitudes towards surveillance while beliefs about accurate identification influence attitudes towards baiting.
The effect of involvement on the strength of attitudes (hypothesis 5) is reported in Table 5. The results are consistent with the theory that increasing involvement reduces the likelihood of being indifferent to, or ambiguous about, surveillance and baiting. Furthermore, greater involvement substantially reduces the likelihood of regarding surveillance and baiting as irrelevant. Put another way, the greater the involvement with surveillance and baiting, the stronger the (favourable) attitude towards surveillance and baiting.
Table 5.
Surveillance involvement and strength of attitudes towards surveillance a and reporting b (ants).
The estimates of the effect of involvement, attitudes and subjective norms on behavioural desire (as expressed by willingness to make sacrifices, take action and take responsibility for preventing the spread of ants and to work with others to prevent their spread (hypothesis 6)) are reported in Table 6. Involvement made a statistically significant and substantial contribution to explaining desire, except with respect to taking some responsibility for preventing the spread of ants. However, involvement with preventing spread does have an indirect effect on this desire via its influence on the strength of attitudes towards preventing spread.
Table 6.
The influence of involvement, attitudes and subjective norms on behavioural desire and behaviour (ants).
As was the case with turtles, surveillance behaviour with respect to ants (hypothesis 7) was influenced by involvement with surveillance, attitudes towards surveillance and perceptions about the risk that ants were present in the immediate environment (see Table 6).
The predicted probabilities that respondents would engage in surveillance for ants are graphed in Figure 4. Inspection of the figure reveals that respondents were much more likely to engage in surveillance for ants than turtles, with around 40% of respondents (80 out of 200) having a predicted probability of engaging in surveillance of 0.5 or greater. The lower willingness of respondents to engage in surveillance for Red-eared Slider Turtles compared to Argentine Ants is explained by respondents’ greater involvement with, and more favourable attitudes towards, the surveillance of ants, which are an economic and environmental pest, relative to turtles, which are a purely environmental pest. With respect to turtles and ants, the mean values obtained for respondents’ involvement with surveillance were 2.92 and 2.33, respectively, and for their attitudes towards surveillance were 2.33 and 2.17, respectively.
Figure 4.
Probability distribution for surveillance by respondents (ants). Notes: The probabilities of engaging in surveillance were estimated using the coefficient estimates from the logistic equation associated with column 5 in Table 6. The predicted probabilities were then ordered from lowest to highest to facilitate interpretation.
Our main results were as follows:
- Respondents’ involvement with preventing pest spread had a direct influence on their intentions regarding preventing the spread of turtles and ants, as indicated by their willingness to act, take responsibility, make sacrifices and work with others to prevent the spread of these pests. Respondents’ involvement with surveillance also had a direct influence on their surveillance behaviour regarding turtles and ants.
- Respondents’ involvement with preventing pest spread had an indirect influence on their intentions regarding preventing the spread of turtles and ants, due to the influence of their involvement on the strength of their attitudes towards preventing the spread of turtles and ants. Respondents’ involvement with surveillance also had an indirect influence on their surveillance behaviour regarding turtles and ants, due to the influence of their involvement on the strength of their attitudes towards surveillance.
- Respondents’ level of involvement with reporting sightings of turtles influenced the strength of their attitudes towards reporting turtles, and their level of involvement with baiting influenced the strength of their attitudes towards baiting ants.
- Respondents’ surveillance behaviour was also influenced by their perception of the likely presence of turtles and ants in their immediate environment.
These results are consistent with the hypotheses that involvement, as well as attitudes and subjective norms, influence intentions relating to pest spread and surveillance behaviour. They are also consistent with the hypothesis that involvement influences the strength of attitudes [33,47].
5. Discussion
Together, involvement, attitudes and subjective norms explained much of the variation in respondents’ surveillance behaviour. This suggests that useful predictions about the likelihood that members of the public would engage in surveillance can be made using measurements of involvement, attitudes and subjective norms. Put another way, relevant measurements of involvement, attitudes and subjective norms can be used to estimate the proportion of the public that is likely to engage in passive surveillance. Knowledge of these proportions is useful in designing strategies to promote passive surveillance. Cacho et al. [13] observed that random search is the least efficient search method. Consequently, a surveillance strategy based on recruiting and training highly motivated members of the public may be preferable to relying on a random search strategy when involvement with preventing the spread of a pest is mostly low-to-mild, as was the case here with turtles. A random search strategy might be effective when a substantial proportion of the public has moderate-to-high involvement with preventing the spread of a pest, as is the case here with ants.
We found a strong relationship between respondents’ involvement with surveillance and the strength of their attitudes towards surveillance. This suggests that involvement with surveillance may also provide an indication of the diligence with which members of the public undertake surveillance. It seems reasonable to suppose that those who are more highly motivated (involved) to prevent the spread of a pest, and to monitor for it, will monitor more diligently than those who are less motivated (less involved). Furthermore, those who are more highly motivated to engage in pest surveillance are likely to be more sensitive to signs of the pest.
An implication of our results is that the potential for passive surveillance by the public can be improved by either increasing involvement with preventing the spread of a pest or increasing involvement with surveillance. The former requires persuading target audiences that pest infestations will have unfavourable consequences for the achievement of their functional, experiential or self-expressive needs [7,48], for example, by persuading people that an invasive pest may pose a direct threat to their health, lifestyle, income or culture now or in the near term. This may partly explain, for example, why there was public support for aerial spraying near urban areas in Napier, New Zealand, to eradicate the southern saltmarsh mosquito (Aedes camptorhynchus) but public opposition to aerial spraying near suburbs in Auckland, New Zealand, to eradicate Painted Apple Moths (Orgyia anartoides), a horticultural pest, and in suburbs in Hamilton, New Zealand, following the discovery of an Asian Gypsy Moth (Lymantria dispar asiatica), another horticultural pest [49,50].
Increasing involvement with surveillance requires persuading target audiences that surveillance activities can have favourable consequences for the achievement of their functional, experiential or self-expressive needs. This may help explain, for example, the success of a community surveillance and voluntary reporting campaign to eradicate the Great White Butterfly (Pieris brassicae) from Nelson, New Zealand, that relied partly on offering bounties for dead butterflies netted by children during school holidays [51].
Similarly, the potential for passive surveillance of native plants and wildlife by the public can be improved by either increasing their involvement with native biodiversity or increasing their involvement with surveillance. The former requires persuading target audiences that conserving biodiversity will have favourable consequences for the achievement of their functional, experiential or self-expressive needs. The latter requires persuading target audiences that surveillance activities can have favourable consequences for the achievement of these needs.
Another implication of our results concerns the effect of how easily sightings of pests by passive surveillance can be reported. If reporting is a cumbersome or time-consuming process, then if the involvement with reporting is moderate, at best, among members of the public, reporting is likely to be fragmentary. The lower the level of involvement with reporting, the lower the commitment to reporting, and the greater the sensitivity to any hurdles to reporting. For example, the low-to-mild involvement of respondents with reporting turtle sightings means that convenience is paramount if sightings are to be reported consistently.
As a final point, the success of campaigns to raise awareness of invasive pests and encourage surveillance depends, fundamentally, on the level of people’s involvement with preventing the spread of pests. If involvement is mild at best, awareness-raising campaigns and interventions [3,52,53,54] are likely to fail, unless they touch on some immediate specific need, because they will be ignored.
6. Conclusions
Community support and surveillance is an essential component of programs to monitor native biodiversity and manage invasive species. Knowing the factors that motivate members of the community to search is crucial to evaluating the potential for passive surveillance to contribute to the management of an invasive pest.
This paper contributes to the literature on passive surveillance by using ‘involvement’, a concept from the fields of social psychology and marketing theory to describe and measure the strength of people’s motivation to engage in passive surveillance. The usefulness of the concept was tested by analysing the responses of householders to surveys about their willingness to engage in passive surveillance for a purely environmental pest, Red-eared Slider Turtles (Trachemys scripta elegans), and their willingness to engage in passive surveillance for an economic and environmental pest, Argentine Ants (Linepithema humile), in New Zealand. We found that involvement influenced intentions, attitudes and surveillance behaviour for both invasive pests.
We discussed the implications of these findings for (i) choosing between a surveillance strategy based on recruiting and training highly motivated members of the public and a strategy based on passive surveillance by any member of the public; (ii) growing the potential for passive surveillance by either increasing involvement with preventing the spread of a pest or increasing involvement with surveillance activities themselves; and (iii) determining the importance of convenient reporting mechanisms in promoting consistent reporting.
Supplementary Materials
The following supporting information can be downloaded at: https://www.mdpi.com/article/10.3390/conservation4020019/s1, Supplement A: Red-eared Slider Turtle Questionnaire.
Author Contributions
Conceptualisation, G.K., V.W. and N.W.H.M.; Methodology, G.K. and V.W.; Data Curation, G.K. and N.W.H.M.; Formal Analysis, G.K.; Writing—Original Draft Preparation, G.K.; Writing—Review and Editing, G.K., V.W. and N.W.H.M.; Project Administration, N.W.H.M.; Funding Acquisition, N.W.H.M. and G.K. All authors have read and agreed to the published version of the manuscript.
Funding
This research was funded by the Sustainable Land Management and Climate Change Fund, Ministry of Primary Industries, New Zealand. Grant Number: 406309.
Institutional Review Board Statement
The research approach was reviewed and approved by the Manaaki Whenua—Landcare Research’s social ethics process (application no. 2021/40), which is based on the New Zealand Association of Social Science Research code of ethics.
Informed Consent Statement
Informed consent was obtained from all subjects involved in the study.
Data Availability Statement
The dataset analysed during the current study is available at https://osf.io/7nmcx/. Accessed on 6 May 2024.
Acknowledgments
We would like to express our thanks to the Sustainable Land Management and Climate Change Fund, Ministry of Primary Industries, New Zealand, for their financial support. Thanks also to our survey respondents.
Conflicts of Interest
The authors have no relevant financial or non-financial interests to disclose.
References
- McLeod, L.J.; Hine, D.W.; Please, P.M.; Driver, A.B. Applying behavioral theories to invasive animal management: Towards an integrated framework. J. Environ. Manag. 2015, 161, 63–71. [Google Scholar] [CrossRef]
- Klapwijk, M.J.; Hopkins, A.J.; Eriksson, L.; Pettersson, M.; Schroeder, M.; Lindelöw, Å.; Rönnberg, J.; Keskitalo, E.C.; Kenis, M. Reducing the risk of invasive forest pests and pathogens: Combining legislation, targeted management and public awareness. Ambio 2016, 45, 223–234. [Google Scholar] [CrossRef] [PubMed]
- Marshall, G.R.; Coleman, M.J.; Sindel, B.M.; Reeve, I.J.; Berney, P.J. Collective action in invasive species control, and prospects for community-based governance: The case of serrated tussock (Nassella trichotoma) in New South Wales, Australia. Land Use Policy 2016, 56, 100–111. [Google Scholar] [CrossRef]
- Slagle, K.; Bruskotter, J.T.; Singh, A.S.; Schmidt, R.H. Attitudes toward predator control in the United States: 1995 and 2014. J. Mammal. 2017, 98, 7–16. [Google Scholar] [CrossRef]
- Carter, J.; Paterson, M.B.; Morton, J.M.; Gelves-Gomez, F. Beliefs and attitudes of residents in Queensland, Australia, about managing dog and cat impacts on native wildlife. Animals 2020, 10, 1637. [Google Scholar] [CrossRef]
- Chand, R.R.; Cridge, B.J. Upscaling Pest Management from Parks to Countries: A New Zealand Case Study. J. Integr. Pest Manag. 2020, 11, 8. [Google Scholar] [CrossRef]
- Hester, S.M.; Cacho, O.J. The contribution of passive surveillance to invasive species management. Biol. Invasions 2017, 19, 737–748. [Google Scholar] [CrossRef]
- Beale, R.; Fairbrother, J.; Inglis, A.; Trebeck, D. One biosecurity: A working partnership. In Quarantine and Biosecurity Review Panel; Department of Agriculture Fisheries and Forestry: Canberra, ACT, Australia, 2008. [Google Scholar]
- Diprose, G.; Kannemeyer, R.; Edwards, P.; Greenaway, A. Participatory biosecurity practices: Myrtle rust an unwanted pathogen in Aotearoa New Zealand. N. Z. Geogr. 2020, 78, 175–185. [Google Scholar] [CrossRef]
- Cacho, O.J.; Spring, D.; Hester, S.; Mac Nally, R. Allocating surveillance effort in the management of invasive species: A spatially-explicit model. Environ. Model. Softw. 2010, 25, 444–454. [Google Scholar] [CrossRef]
- Cacho, O.J.; Hester, S.M. Deriving efficient frontiers for effort allocation in the management of invasive species. Aust. J. Agric. Resour. Econ. 2011, 55, 72–89. [Google Scholar] [CrossRef]
- Cacho, O.J.; Hester, S.; Spring, D. Applying search theory to determine the feasibility of eradicating an invasive population in natural environments. Aust. J. Agric. Resour. Econ. 2007, 51, 425–443. [Google Scholar] [CrossRef]
- Keith, J.M.; Spring, D. Agent-based Bayesian approach to monitoring the progress of invasive species eradication programs. Proc. Natl. Acad. Sci. USA 2013, 110, 13428–13433. [Google Scholar] [CrossRef] [PubMed]
- Cacho, J.O.; Spring, D.; Pheloung, P.; Hester, S. The feasibility of eradicating an invasion. Biol. Invasions 2006, 8, 903–917. [Google Scholar] [CrossRef]
- Koopman, B.O. Search and Screening. Operations Evaluations Group Report, 56; Center for Naval Analyses: Alexandria, VA, USA, 1946. [Google Scholar]
- Nunn, L.H. An Introduction to the Literature of Search Theory; Operations Evaluation Group, Center for Naval Analyses: Alexandria, VA, USA, 1981. [Google Scholar]
- Derbaix, C.; Vanden Abeele, P. Consumer inferences and consumer preferences. The status of cognition and consciousness in consumer behavior theory. Int. J. Res. Mark. 1985, 2, 157–174. [Google Scholar] [CrossRef]
- Priluck, R.; Till, B.D. The role of contingency awareness, involvement and need for cognition in attitude formation. J. Acad. Mark. Sci. 2004, 32, 329–344. [Google Scholar] [CrossRef]
- Herr, P.M.; Fazio, R.H. The attitude-to-behavior process: Implications for consumer behavior. In Advertising Exposure, Memory, and Choice; Mitchel, A.A., Ed.; Lawrence Erlbaum Associates: Mahwah, NJ, USA, 1993; pp. 119–140. [Google Scholar]
- Kaine, G.; Murdoch, H.; Lourey, R.; Bewsell, D. A framework for understanding individual response to regulation. Food Policy 2010, 35, 531–537. [Google Scholar] [CrossRef]
- Kaine, G.; Kirk, N.; Kannemeyer, R.; Stronge, D.; Wiercinski, B. Predicting People’s Motivation to Engage in Urban Possum Control. Conservation 2021, 1, 196–215. [Google Scholar] [CrossRef]
- Kaine, G.; Wright, V. Attitudes, Involvement and Public Support for Pest Control Methods. Conservation 2022, 2, 566–586. [Google Scholar] [CrossRef]
- Kaine, G.; Wright, V. Motivation, Intention and Opportunity: Wearing Masks and the Spread of COVID-19. COVID 2023, 3, 601–621. [Google Scholar] [CrossRef]
- Assael, H. Consumer Behavior and Marketing Action; Southwestern College Publishing: La Jolla, CA, USA, 1998. [Google Scholar]
- Stankevich, A. Explaining the consumer decision-making process: Critical literature review. J. Int. Bus. Res. Mark. 2017, 2, 7–14. [Google Scholar] [CrossRef]
- Mittal, B. Measuring purchase-decision involvement. Psychol. Mark. 1989, 6, 147–163. [Google Scholar] [CrossRef]
- Oliver, R.L. Need fulfilment in a consumer satisfaction context. In Satisfaction: A Behavioral Perspective on the Consumer; Oliver, R.L., Ed.; Irwin/McGraw-Hill: New York, NY, USA, 1997; pp. 135–161. [Google Scholar]
- Broderick, A.J. A cross-national study of the individual and national–cultural nomological network of consumer involvement. Psychol. Mark. 2007, 24, 343–374. [Google Scholar] [CrossRef]
- Celsi, R.L.; Olson, J.C. The role of involvement in attention and comprehension processes. J. Consum. Res. 1988, 15, 210–224. [Google Scholar] [CrossRef]
- Poiesz TB, C.; de Bont Cees, J.P.M. Do we need involvement to understand consumer behavior? Adv. Consum. Res. 1995, 22, 448–452. [Google Scholar]
- Ajzen, I.; Fishbein, M. Attitude-behaviour relations: A theoretical analysis and review of empirical research. Psychol. Bull. 1977, 84, 888–918. [Google Scholar] [CrossRef]
- Bagozzi, R.P. Consumer Action: Automaticity, Purposiveness and Self-Regulation. Rev. Mark. Res. 2006, 2, 3–42. [Google Scholar]
- Krosnick, J.A. Attitude importance and attitude change. J. Exp. Soc. Psychol. 1988, 24, 240–255. [Google Scholar] [CrossRef]
- Sharma, M.K. The impact on consumer buying behaviour: Cognitive dissonance. Glob. J. Financ. Manag. 2014, 6, 833–840. [Google Scholar]
- Verbeke, W.; Vackier, I. Profile and effects of consumer involvement in fresh meat. Meat Sci. 2004, 67, 159–168. [Google Scholar] [CrossRef]
- Dholakia, U.M. A motivational process model of product involvement and consumer risk perception. Eur. J. Mark. 2001, 35, 1340–1360. [Google Scholar] [CrossRef]
- Floyd, D.L.; Prentice-Dunn, S.; Rogers, R.W. A Meta-Analysis of Research on Protection Motivation Theory. J. Appl. Soc. Psychol. 2000, 30, 407–429. [Google Scholar] [CrossRef]
- Marangunić, N.; Granić, A. Technology acceptance model: A literature review from 1986 to 2013. Univers. Access Inf. Soc. 2015, 14, 81–95. [Google Scholar] [CrossRef]
- Kaine, G.; Wright, V.; Greenhalgh, S. Motivation, Intention and Action: Wearing Masks to Prevent the Spread of COVID-19. COVID 2022, 2, 1518–1537. [Google Scholar] [CrossRef]
- International Union for Conservation of Nature (IUCN) 2023. Global Invasive Species Database. 2023. Available online: http://www.iucngisd.org/gisd/100_worst.php (accessed on 6 May 2024).
- Northland Regional Council. Red-Eared Slider Turtle. 2023. Available online: https://www.nrc.govt.nz/environment/weed-and-pest-control/pest-control-hub/?pwsystem=true&pwid=167&tags=turtle (accessed on 6 May 2024).
- Ward, D.F. Potential Social, Economic and Biodiversity Impacts of the Argentine Ant, Linepithema humile, in the Hawke’s Bay Region. Landcare Research Contract Report; LC0809/087. Hawke’s Bay Regional Council Envirolink Project: 700HBRC93; Landcare Research New Zealand Ltd.: Lincoln, New Zealand, 2009. [Google Scholar]
- Laurent, G.; Kapferer, J.-N. Measuring consumer involvement profiles. J. Mark. Res. 1985, 22, 41–53. [Google Scholar] [CrossRef]
- Olsen, S.O. Strength and conflicting valence in measurement of food attitudes and preferences. Food Qual. Prefer. 1999, 10, 483–494. [Google Scholar] [CrossRef]
- Carmines, E.G.; Zeller, R.A. Reliability and Validity Assessment; Sage Publications: New York, NY, USA, 1979. [Google Scholar]
- Andersen, C.M.; Bro, R. Variable selection in regression—A tutorial. J. Chemom. 2010, 24, 728–737. [Google Scholar] [CrossRef]
- Conner, M.; Wilding, S.; Norman, P. Testing Predictors of Attitude Strength as Determinants of Attitude Stability and Attitude-Behaviour Relationships: A Multi-Behaviour Study. Eur. J. Soc. Psychol. 2022, 52, 656–668. [Google Scholar] [CrossRef]
- Mason, N.W.; Kirk, N.A.; Price, R.J.; Law, R.; Bowman, R.; Sprague, R.I. Science for social licence to arrest an ecosystem-transforming invasion. Biol. Invasions 2023, 25, 873–888. [Google Scholar] [CrossRef] [PubMed]
- New Zealand Government. Government Funds Napier Mosquito Programme. 1999. Available online: https://www.beehive.govt.nz/release/government-funds-napier-mosquito-programme (accessed on 6 May 2024).
- Smith, M. Report of the Opinion of Ombudsman Mel Smith on Complaints Arising from Aerial Spraying of the Biological Insecticide Foray 48B on the Population of Parts of Auckland and Hamilton to Destroy Incursions of Painted Apple Moths, and Asian Gypsy Moths, Respectively During 2002–2004; Office of the Ombudsmen: Wellington, New Zealand, 2007. [Google Scholar]
- Gamble, W. Successful Eradication of Great White Butterfly in Nelson ‘World First’. 2016. Available online: https://www.stuff.co.nz/environment/86754492/successful-eradication-of-great-white-butterfly-in-nelson-world-first (accessed on 6 May 2024).
- Bremner, A.; Park, K. Public attitudes to the management of invasive non-native species in Scotland. Biol. Conserv. 2007, 139, 306–314. [Google Scholar] [CrossRef]
- Kruger, H.; Stenekes, N.; Clarke, R.; Carr, A. Biosecurity Engagement Guidelines: Principles and Practical Advice for Involving Communities; Commonwealth of Australia; Department of Agriculture, Fisheries and Forestry: Canberra, ATC, Australia, 2012.
- Aley, J.P.; Espiner, S.E.; MacDonald, E. Behaviour change interventions to facilitate forest trail users’ biosecurity compliance. J. Sustain. Tour. 2023, 32, 1241–1262. [Google Scholar] [CrossRef]
Disclaimer/Publisher’s Note: The statements, opinions and data contained in all publications are solely those of the individual author(s) and contributor(s) and not of MDPI and/or the editor(s). MDPI and/or the editor(s) disclaim responsibility for any injury to people or property resulting from any ideas, methods, instructions or products referred to in the content. |
© 2024 by the authors. Licensee MDPI, Basel, Switzerland. This article is an open access article distributed under the terms and conditions of the Creative Commons Attribution (CC BY) license (https://creativecommons.org/licenses/by/4.0/).



