Abstract
Although artificial intelligence technologies have provided valuable insights into the advertising industry, more comprehensive studies that properly examine the applications of AI in advertising using scientometric network analysis are needed. Using publications from journals indexed in the Web of Science, we seek to analyze the emergence of AI through the examination of keyword co-occurrences and co-authorship. Our goal is to identify essential concepts and influential research that have significantly impacted the advertising business. The findings highlight noteworthy patterns, indicating the growing importance of machine learning tools and techniques such as deep learning, and advanced natural language processing methods like word2vec, GANs, and others, as well as their societal impacts as they continue to define the future of advertising practices.
1. Introduction
Artificial intelligence (AI) has emerged as a disruptive force, driven by rapid technological advancements that harness sophisticated computing capabilities, intricate algorithms, and vast datasets. This enables machines to replicate human cognitive and emotional functions, autonomously performing tasks like problem-solving and reasoning [1]. The progression of AI has been a transformative force across various industries, including finance, healthcare, manufacturing, marketing, and more [2]. Through the lens of advertising, its progression was accelerated by dynamic shifts in advertising strategies, fundamentally transforming how brands interact with their target audiences. Today, advertisers leverage AI to craft personalized experiences, target specific demographics, and make quicker decisions [3]. The integration of AI into advertising represents a paradigmatic shift in contemporary marketing strategies.
One prominent aspect of AI in Industry 4.0 are generative models. These models foster real-time communication across equipment, software, and human operators, offering manufacturers immediate insight into key production processes [4]. One example is Generative Artificial Intelligence, commonly known as “Generative AI”. It was introduced decades ago, but it is only in recent years that it has evolved rapidly. Much of the current discourse revolves around large language models and image-generation models, where these tools allow users to create articulate-sounding texts and compelling images using an English-language prompt which helps users generate content. This, however, is just one facet of the broader scope of Generative AI [5]. Today, it holds the potential to revolutionize how brands connect with their audiences, ushering in new advertising avenues. Generative AI utilizes extensive datasets comprising images, text, or other forms of data to generate fresh iterations of text, visuals, or predicted data at the user’s request. The field of computer science propelling Generative AI is experiencing rapid evolution, witnessing monthly breakthroughs [6]. In 2023, reputable sources including CNBC [7], Forbes [8], LinkedIn [9], and Google Blogs [10] attested to the monumental impact of Generative AI on the advertising industry. It was said that artificial intelligence advertising spending across the globe in 2022 was estimated at $370 billion, together with predictions of $1.3 trillion in the next decade [11]. This burgeoning technology has revolutionized advertising endeavors, from the precision of targeted ads to the potential for dynamic content creation and even the nuanced analysis of images and videos for marketing purposes.
Despite the undeniable influence of AI, foundational research on its emergence and trajectory, especially with respect to the generative models intertwined in advertising, is conspicuously sparse. This study aims to bridge this gap by providing a comprehensive review of the evolution of AI in advertising, culminating in the latest innovation of generative models. Through this research, we seek to offer valuable insights into the trajectory of this transformative technology within the advertising domain, thereby empowering businesses, and marketers to navigate this dynamic landscape with informed strategies and tactics. The research focus on the following questions:
- RQ1 Thematic Trends and Techniques: What are the prominent themes and subtopics within artificial intelligence in advertising, with a specific focus on emerging trends and the application of Generative AI techniques?
- RQ2 National Trends and Generative AI: What role do national trends in AI advertising research play in understanding the adoption and use of Generative AI techniques?
Our investigation delves into several key thematic pillars, including the strategic use of machine learning algorithms, the evolving role of social media platforms, and the intricacies of natural language processing. Within the domain of Generative AI, we aim to illuminate the rising prominence of specific architectures, such as image and text recognition models [12], while also uncovering and analyzing novel approaches in this rapidly evolving field. Recognizing the inherently global nature of AI research and its application in advertising, we move beyond individual publications to analyze the landscape through the lens of international collaboration. By scrutinizing co-authorship patterns, we seek to identify leading nations actively contributing to this field.
However, while there is existing research on the different aspects of AI in advertising, a comprehensive understanding of how Generative AI integrates into this landscape, particularly focusing on the emergence of novel architectures and their thematic trends, is missing. This lack of holistic analysis hinders informed decision-making for people who are navigating the dynamic world of AI-driven advertising. Addressing this gap, our study offers a comprehensive analysis of Generative AI in the evolving AI advertising landscape, empowering people to make informed decisions and strategies.
2. Literature Review
2.1. AI Applications in Advertising
AI has transformed the advertising industry through various means. It harnesses the ability of data-driven decision-making and processing [13], and more. One notable technique is machine learning, which is the technique behind enhanced targeting accuracy as it can predict the most relevant advertisements for audiences rooted in pre-existing or contextual user data [14]. For example, the media streaming service Netflix employs a machine learning algorithm to curate customized content recommendations from viewers’ past viewing habits and preferences [15]. Natural language processing (NLP) is a technique that empowers computers to comprehend and process human language. It analyzes and comprehends human language [16]. Within advertising, NLP is used in applications for sentiment analysis; these provide brands with invaluable insights concerning perception and enhanced customer feedback. For example, KLM (airline) programmed a chatbot to deal with customer queries [17]. Image recognition expands the capabilities of artificial intelligence to data visualization; it enables the identification of scenes and objects in images. It can support out-of-home (OOH) advertising agencies in acquiring maximum reach for their businesses by optimizing the panel’s geospatial positioning following the detected traffic in the pedestrian area and optimizing the advertising content flashed on panels, as well as the response of people when they view it [18]. Predictive analysis, another advertising technique, provides better recommendations to users that allow them to maximize the value of the services and products presented to them, which results in a high-value proposition and customer satisfaction [19]. Unilever uses this technique through their app, “Flower”, which uses AI to generate a human-like profile that can interact with users on social media platforms [20]. Following this, recommender systems, a cornerstone of AI-powered advertising known by many today, analyzes audience behavior to offer customized suggestions to enhance user experience and drive engagement. This is most prominent in e-commerce as it greatly benefits from applying informatics through this technique [21]. The culmination of deep learning further elevates the capabilities of artificial intelligence, specifically in image and speech recognition tasks. This technique is utilized across many social network platforms. Today, deep learning covers almost all techniques, from image classification to object detection, which can inform targeted advertising strategies [22]. Examples of this are Deep Mind, Wolfram Alpha, and Aysadi [23].
The Content Generation that generative models facilitate enables advertisers to craft compelling ad copies, blog posts, and social media content. For example, ChatGPT can generate content production through the help of deep learning to create more diverse forms of content that are provided in real time [24]. All these techniques collectively represent the arsenal of artificial intelligence tools that advertisers of all walks leverage to engage with audiences in more efficient, impactful, and personalized ways.
2.2. Opportunities of Innovation in Advertising: Generative Artificial Intelligence
Generative artificial intelligence (Generative AI) stands as a pivotal advancement in machine learning, with contributions from various techniques such as general adversarial networks (GANs) [25], variational autoencoders (VAEs) [26], and diffusion models [27]. The idea behind Generative Diffusion Models (GDMs) stands out as it takes inspiration from thermodynamic diffusion processes, forging distinctive connections with score-based models [28] and stochastic differential equations [29]. As a subset within the category of diffusion models, GDMs demonstrate a unique method of data generation and highlight the outstanding capability to model intricate data distributions [30].
On another note, VAEs contribute significantly to the landscape of Generative AI. Utilizing an encoder–decoder architecture, VAEs comprehend the underlying distribution of the input data and create new samples [31]. This technique has paved the way for Generative AI in various fields, including art, entertainment, design, and scientific research, positioning VAEs as a cornerstone in artificial intelligence.
The versatility and potency of GDMs are evident in their widespread adoption and application across various domains, particularly in AI-generated content (AIGC) realms. An illustrative example is stable diffusion [32]. It is an image generation application based on diffusion models, with an impressive daily user base exceeding 10 million, highlighting the practicality and widespread popularity of GDMs. In computer vision (CV), GDMs like Denoising Diffusion Probabilistic Models (DDPM) and Denoising Diffusion Implicit Models (DDIM) contribute to generating high-quality images from noise [33]. Moreover, GDMs have been employed in tasks related to text generation, improving the control and coherence of the generated textual content. In the realm of audio, GDMs have been utilized for the generation of symbolic music and the conversion of text to speech [34]. Outside conventional fields, GDMs have demonstrated notable progress in generating graphs, creating molecular and material structures, and synthesizing tabular data for electrocardiogram signal synthesis [35].
The unique advantages of GDMs over other Gen AI methods contribute to their widespread adoption. Notably, GDMs exhibit high-quality data generation ability, flexibility, and simplicity of implementation. These characteristics amplify the versatility of GDMs, positioning them as a significant player in the landscape of Generative AI. Including GDMs and acknowledging VAEs in the discussion enriches the narrative, providing advertisers with a comprehensive suite of tools for tailored and compelling content creation strategies. This diversity redefines the landscape of audience interaction and brand communication, marking a transformative chapter in the evolving field of Generative AI.
2.3. Recent Intersections of Artificial Intelligence and Advertising
Artificial intelligence (AI) has ushered in a new era of innovation within the advertising landscape, offering various applications and tools that redefine personalization, content creation, and campaign optimization. The transformative technology is exemplified by creations like OpenAI’s GPT-3 which was introduced by U.S. Research Institute [36], showcasing the potential of Generative AI in dynamically tailoring content to suit individual preferences, thereby augmenting user engagement, ad creative development, and driving conversion rates [37]. Another noteworthy example is DALL-E, a creation by OpenAI, and Midjourney by Mid Journey Inc., both of which are generative models capable of creating novel images from textual descriptions. These developments underscore the remarkable intersection and power of artificial intelligence and generative models in generating new and unique content, enhancing personalization, and revolutionizing advertising practices by leveraging neural networks and other machine learning methods [38]. The intersection is apparent but further study is needed to understand the prominent relationship of the two entities with the generative model sitting at the center of it.
3. Methodology
To systematically map the knowledge domain of Generative AI in advertising, we propose a multidimensional analytical framework grounded in scientometric network analysis. This framework, visualized in Figure 1, leverages the complementary strengths of co-occurrences and co-authorship network analyses to examine the intricate relationships between AI, advertising, and the generative model to give distinct perspectives: (1) Topic Analysis, which delves into the prominent themes and subtopics that characterize the current landscape of AI in advertising, with a particular focus on emerging trends and the application of Generative AI techniques. (2) Emerging Trends, which shed light on the cutting-edge advancements and innovations shaping the field of AI in advertising. Through dynamic analysis of keyword co-occurrence patterns over time, we can pinpoint the latest developments and research frontiers, providing valuable insights into the evolving nature of Generative AI applications. (3) Geographical trends, which acknowledge the growing importance of national contexts in AI research. By examining co-authorship, networks, and publication patters across different countries, we can discern how country-specific trends influence the adoption and use of Generative AI techniques. (4) Technological Trends and Application Domains, which explore the interplay between various AI technologies and their potential application in diverse advertising domains. By analyzing the co-occurrence of keywords alongside technological advancements, we can map the evolving technological landscape and identify promising application areas for Generative AI. Lastly, (5) Trajectory of Generative AI in advertising, which offers a diachronic analysis of the field’s development, tracing the historical emergence and evolution of Generative AI in advertising research. Through the combined analysis of co-citation and co-authorship networks, we can identify seminal publications, influential scholars, and critical turning points that have shaped the field’s trajectory.
Figure 1.
Multidimensional Analytical Framework—Development of Generative AI in Advertising. Source: Authors’ Own Work.
This multidimensional framework transcends the limitations of prior studies by offering a holistic examination of the knowledge domain surrounding Generative AI in advertising. By integrating diverse analytical perspectives, it empowers researchers to navigate the intricate network of relationships between AI, advertising, and generative models, ultimately yielding a comprehensive understanding of this dynamic and rapidly evolving field.
3.1. Data Collection and Pre-Processing
Preparation of Search Query
We first identified keywords related to our theme through Orange Data Mining 3.36.2’s text mining, a renowned software suite proficient in data exploration and machine learning. Its expertise in this domain facilitated the construction of a precise search string. Notably, its Latent Dirichlet Allocation (LDA) topic modeling algorithm [39] helped us uncover relevant keywords related to our topic, like machine learning algorithms and Generative AI models, and their interrelationships. This insightful exploration was further enhanced by extensive data visualization capabilities, including word clouds and network graphs, enabling us to visually identify patterns and connections between keywords. Additionally, Orange’s Python scripting capabilities allowed us to customize the analysis and tailor it to our specific needs. This comprehensive approach led to the refinement of the search string, filtering out irrelevant noise and ensuring the inclusion of data directly pertinent to our research questions. This safeguarded the precision of our subsequent analysis, laying a strong foundation for our research journey.
We captured the word frequencies using Orange Data Mining’s Word Cloud Widget, offering a captivating and informative representation of the corpus. It enabled us to quickly identify high-frequency terms, potentially representing central themes or concepts within our research domain. It also provided valuable insights into the relative importance of different terms within the data, allowing us to prioritize specific keywords for further exploration. Moreover, the visual nature of the Word Cloud facilitated the identification of potentially related terms or clusters, offering glimpses into the conceptual landscape surrounding our research topic, which gave us additional knowledge before delving deeper into our research. You may see Figure 2 for a visual view of the process.
Figure 2.
Search Query Preparation via World Cloud. Source: Authors’ Own Work.
Delving into the emotional undercurrents of our data was crucial during pre-processing. We opted for the lexicon-based sentiment analysis tool Vader [40] embedded within Orange Data Mining. This strategic choice aligned perfectly with our need to decipher the nuanced emotional tones surrounding Generative AI advertising, a field where targeted emotional appeals reign supreme. By leveraging the vastness of Wikipedia as our data source, we gained access to a rich tapestry of public discussions and insights. Wikipedia’s open-source nature not only fostered transparency but also upheld the principles of reproducible research by facilitating a smooth replication of the process. Vader’s strengths proved perfectly suited for our analysis: (1) Lexicon-based approach: armed with a pre-built dictionary of sentiment-laden words, Vader excels at navigating the informal language and slang prevalent in online discussions [41]. (2) Neutrality recognition: unlike binary tools, Vader identifies neutral language alongside positive and negative sentiments, providing a granular understanding of public opinion. (3) Emotional intensity analysis: Vader delves beyond mere sentiment classification, allowing us to gauge the strength of the emotions expressed. This enriched our analysis and yielded valuable insights into the emotional resonance associated with Generative AI advertising.
Applying Vader to our Wikipedia data unlocked a deeper understanding of both key themes and public opinions surrounding this emerging technology. This rich understanding proved invaluable in shaping our keyword selection, ensuring that our research captured the full spectrum of public perception, both positive and negative.
Figure 3 presents the word cloud generated from the “Generative Artificial Intelligence Advertising” search term within Orange Data Mining. It reveals a cluster of significant terms related to the technical underpinnings of the field, including “data”, “algorithms”, “intelligence”, “machine learning”, “GANs”, “training data”, and more. This prominence highlights the crucial role of technology and data in understanding and analyzing Generative AI advertising. These identified terms should serve as foundational elements for further data collection and exploration using VOS Viewer, ensuring a focused and relevant analysis.
Figure 3.
Word Cloud: Keywords Related to Generative AI in Advertising. Source: Authors’ Own Work.
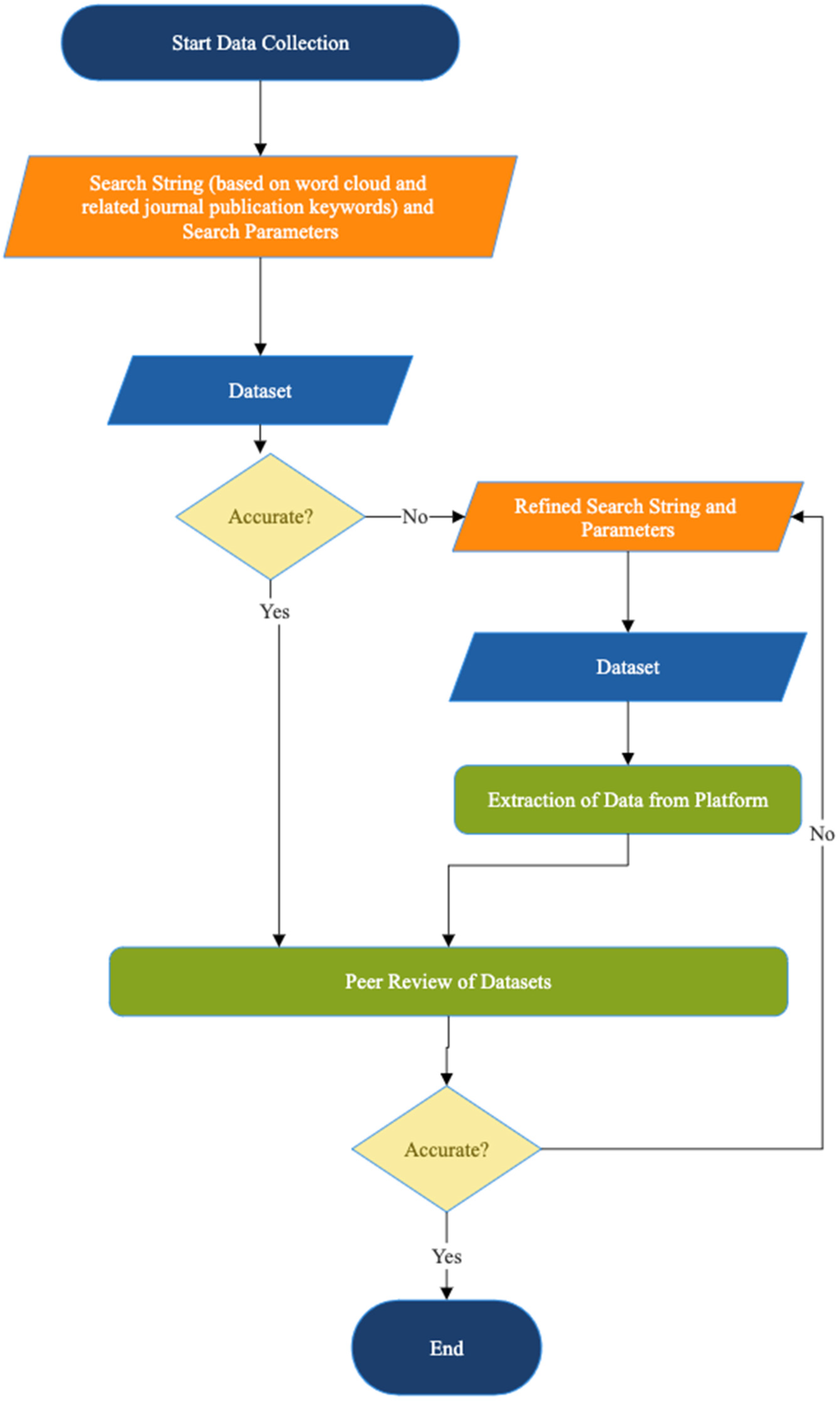
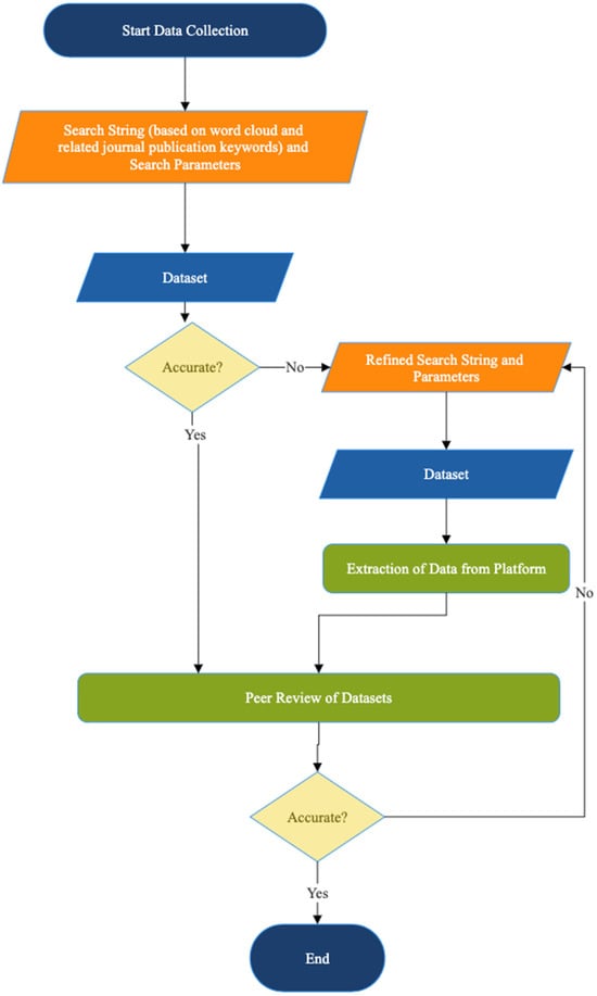
Following the data shown in Figure 4, data collection commenced. The focus was on papers published in the Web of Science, one of the two reputable platforms for scholarly publications, citation data, and bibliometric information accessed through Clarivate [42]. This platform is widely recognized for its comprehensive coverage of academic literature. YeungNam University’s Institutional access was utilized to gather specific data related to the search topic. To refine the search, precise search strings were employed.
Figure 4.
Web of Science Dataset Collection Process. Source: Authors’ Own Work.
During the initial attempt at data collection, approximately 11,169 datasets were gathered using the search string” Generative AI Advertising”, along with related keywords drawn from pertinent journals and the Orange Data Mining word cloud. This sample was presented as part of a class session on Big Data Analysis at YeungNam University on 6 October 2023 in front of an audience of 20 students. However, it became evident that specific keywords, such as “General Adversarial Networks” and “GANs”, led to results beyond the scope of advertising. Park advised using keywords that are more common to the audience because these models might also be used in different industries and are too specific. Hence, keywords and journals from other industries were present. This necessitated a re-evaluation of the keywords to align them more closely with the intended research focus.
With that, a refined search query was prepared: Generative AI Advertising (Title) or Generative AI Advertising (Abstract) or Synthetic Media Advertising (Title) or Synthetic Media Advertising (Abstract) or Machine Learning Advertising (Title) or Machine Learning Advertising (Abstract) or Artificial Intelligence Advertising (Title) or Artificial Intelligence Advertising (Abstract) or Generative Artificial Intelligence Advertising (Title) or Generative Artificial Intelligence Advertising (Abstract) or Artificial Intelligence Digital Advertising (Abstract) or Artificial Intelligence Digital Advertising (Title) or Programmatic Advertising (Title) or Programmatic Advertising (Abstract) or AI Creative Advertising (Title) or AI Creative Advertising (Abstract) or AI Online Advertising (Title) or AI Online Advertising (Abstract) or AI Social Media Advertising (Title) or AI Social Media Advertising (Abstract) or Artificial Intelligence Social Media Advertising (Title) or Artificial Intelligence Social Media Advertising (Abstract) or AI Generated Ads (Title) or AI Generated Ads (Abstract) or Generative AI Mobile Advertising (Title) or Generative AI Mobile Advertising (Abstract) or Generative AI Advertisements (Title) or Generative AI Advertisements (Abstract) or Machine Learning Social Media (Title) or Machine Learning Social Media (Abstract) or AI Deep Learning Advertising (Title) or AI Deep Learning Advertising (Abstract) or Machine Learning Mobile Advertising (Title) or Machine Learning Mobile Advertising (Abstract) or Machine Learning Advertisements (Title) or Machine Learning Advertisements (Abstract) or AI Powered Advertising (Title) or AI Powered Advertising (Abstract) or Automated Content Advertising (Title) or Automated Content Advertising (Abstract) or Artificial Intelligence Ads (Title) or Artificial Intelligence Ads (Abstract) or Generative AI Social Media (Title) or Generative AI Social Media (Abstract) or Creative AI (Title) or Creative AI (Abstract) or Machine Learning Ads (Title) or Machine Learning Ads (Abstract) or Synthetic Ads (Title) or Synthetic Ads (Abstract) or Synthetic Advertising (Title) or Synthetic Advertising (Abstract) or AI Targeted Advertising (Abstract) or AI Targeted Advertising (Title) or AI Content Creation (Title) or AI Content Creation (Abstract) or AI in Digital Advertising (Title) or AI in Digital Advertising (Abstract) or Smart Advertising with AI (Title) or Smart Advertising with AI (Abstract) or Personalized Ads with AI (Title) or Personalized Ads with AI (Abstract) or Ad Creatives with Machine Learning (Title) or Ad Creatives with Machine Learning (Abstract) or Artificial Intelligence Video Advertising (Abstract) or Neural Network Advertising (Title) or Neural Network Advertising (Abstract) or AI Advertising Tools (Title) or AI Advertising Tools (Abstract) or Generative AI Fake News (Title) or Generative AI Fake News (Abstract) and 2024 or 2023 or 2022 or 2021 or 2020 or 2019 or 2018 or 2017 or 2016 or 2015 or 2014 or 2013 or 2012 or 2011 or 2010 or 2009 or 2008 or 2007 or 2006 or 2005 or 2004 or 2003 or 2002 or 2001 or 2000 or 1999 or 1998 or 1997 or 1996 or 1995 or 1994 or 1993 or 1992 or 1991 or 1990 (Publication Years) and English (Languages).
The refined search string encompassed specific terms related to Generative AI advertising, resulting in a revised dataset of 6591 documents for analysis. To ensure comprehensive coverage, the search also considered various publication years, ranging from 1990 to 2024, and included documents in the English language. Additionally, filters (criteria used to exclude or include specific types of documents) and parameters (specific conditions set for the search) were applied to enhance the accuracy of the results. The focus on titles and abstracts ensured a concentrated source of relevant keywords, vital for data analysis. This approach minimized noise from unrelated documents while providing high-level insights. The data extraction process was executed in batches, considering the Web of Science’s limitation to 1000 documents per batch. Full records were extracted in TXT file format to facilitate thorough analysis, ensuring comprehensive coverage of pertinent categories.
3.2. AI in Advertising Network Analysis
Network analysis, a technique that unveils hidden relationships within complex data, has become an essential tool in exploring the intricate landscape of advertising [43,44]. It goes beyond studying isolated elements by revealing patterns and identifying influential players driving the field’s evolution [45,46]. We utilized two unique network analysis tools—VOSviewer and NodeXL Pro—to acknowledge its potential. These tools allowed us to delve into the interconnected landscape of AI in advertising, providing valuable insights into its evolution and key players.
However, applying network analysis to our large-scale qualitative data posed challenges due to the inherent complexities of such datasets [47]. To overcome these challenges, we leveraged VOS Viewer 1.16.20 and its sophisticated network analysis functionalities, such as algorithm visualization, including word (keywords and terms) co-occurrences and co-authorships [48]. This allowed us to unveil the subtle nuances within our data, making VOSviewer a crucial ally.
At its core, a network is a structure consisting of nodes (representing key elements like concepts, authors, or publications) and the connections (edges) between them, enabling researchers to visualize and analyze them [49]. VOSviewer’s diverse visualizations, such as network and overlay (entity connections) and density (connection compactness), were instrumental in helping us visualize these intricate relationships. We employed binary (presence/absence of connections) and full counting (frequency of connections) methods for a more nuanced understanding. In the case of co-authorship analysis, the full counting method considers the number of collaborations between authors, reflecting the quantitative aspects of their relationship strength. Additionally, a thesaurus ensured accuracy by incorporating synonyms.
Once the network structure is estimated, a graphical representation emerges, unveiling the intricate web of relationships between nodes. This visual map becomes a powerful tool for researchers, opening doors to a deeper understanding of the network’s properties. Measures like centrality, revealing key influencers and power dynamics, shed light on the most prominent actors shaping the advertising research landscape. Degree centrality, for instance, quantifies the number of connections a node possesses, offering a quantitative indicator of its influence within the network. Furthermore, clustering techniques pinpoint cohesive groups or communities of nodes, each sharing thematic threads or closely intertwined research interests [50]. Hierarchical clustering progressively groups nodes based on their similarities, building a multi-layered map of thematic clusters within the wider network.
Network analysis empowers researchers to gain deep insights into the advertising landscape, fostering informed advancements in the dynamic field [51]. It allows them to identify key trends, influential players, and the field’s ongoing evolution to aid its progress. To further delve into the network structure and actor influence, we complemented VOS Viewer with NodeXL Pro, another powerful network analysis tool.
NodeXL Pro, a paid service, enables full-scale social network and content analysis of network data. It calculates advanced metrics such as centralities (degree, betweenness, and closeness) and layouts, and automates tasks. This makes it popular among researchers, students, and professionals in various fields like sociology, communication studies, political science, health, business, and marketing [52]. NodeXL Pro helps users explore network structures, identify key nodes and clusters, and uncover patterns of interaction and influence among network actors, which can pinpoint the key players and institutions shaping the field of Generative AI advertising. This combined approach with VOS Viewer and NodeXL Pro enabled a robust and comprehensive exploration of the interconnected landscape within the Generative AI in advertising, revealing valuable insights into its evolution and key players.
4. Results and Analyzation
4.1. Identifying Trends and Techniques: Word (Keywords and Terms) Co-Occurrence Analysis
4.1.1. Investigating Terms Patterns
Keywords and term co-occurrences are utilized in identifying trends and techniques. Terms are focused on words or phrases in the text, potentially including more general vocabulary not indicative of a specific topic. Keywords often refer to words or phrases specifically relevant to the topic or domain of interest, carrying a more thematic significance. Combining both approaches provides a holistic perspective. This way, we can glean the big picture from the broader term analysis while simultaneously getting a focused exploration of specific thematic keywords.
Our investigation into the core themes and concepts governing AI in advertising begins with a meticulous analysis of node relationships within the network structure. Figure 5, a rich tapestry of 904 interconnected elements, unveils valuable insights into this dynamic field. This initial exploration, focusing on network analysis and centrality measures, lays the groundwork for understanding the fundamental building blocks of AI advertising research.
Figure 5.
Co-Occurrences of Terms Visualization (Binary Counting Method). Source(s): Authors’ Own Work. The colors of nodes in VOS Viewer represent distinct clusters or communities within the network data, aiding in the visualization and interpretation of complex network structures.
Leveraging the analytical prowess of Vos Viewer, we delve deeper into the network using NodeXL Pro. This software empowers us to calculate crucial centrality metrics for each node, revealing their significance within the larger network (See Table 1.). Interestingly, “learning” emerges as the undisputed champion in terms of degree centrality, highlighting its pivotal role in this domain. This finding resonates with the very essence of artificial intelligence, as discussed in the literature review—the ability to learn and adapt is ingrained in the core functionality of AI [53]. “Learning” encompasses a multifaceted spectrum, from acquiring knowledge and developing skills to organizing information and extracting new insights. Since the dawn of the computer age, integrating learning into machines has been a constant pursuit, leading to the co-evolution of AI and machine learning.
Table 1.
Co-occurrences of Terms (Binary)—Network Analysis Data.
Beyond degree centrality, we utilize betweenness centrality to identify critical “bridges” connecting various themes and subtopics. Intriguingly, “learning”, “dataset”, and “accuracy” emerge as key connectors, potentially revealing the foundational components shaping the discourse in this domain. These central terms likely facilitate communication and knowledge flow across different research dimensions, acting as crucial conduits for information exchange.
Furthermore, closeness centrality paints a picture of interconnectedness by highlighting “accuracy”, “dataset”, and “text” as having strong associations with other key terms. This suggests that these terms not only hold central positions within their immediate thematic clusters but also maintain close connections with other important concepts, potentially serving as core components that contribute to a cohesive knowledge structure.
Finally, link strength analysis sheds light on the robust association between “learning” and “accuracy”, further solidifying their potential foundational roles. Examining term frequency reinforces this notion, with “learning”, “accuracy”, and “dataset” appearing most frequently, solidifying their prevalence in the literature and their prominence in AI research for advertising applications.
Our initial exploration through co-occurrences of terms (binary method) provided a foundational understanding of key concepts in AI advertising research. To further refine and expand on these insights, we delved into a full counting co-occurrence analysis using VOS Viewer. This approach allowed us to capture the richness and interconnectedness of term usage within the Web of Science dataset. After rigorous filtering and thesaurus integration, we analyzed a substantial set of 1486 terms. The resulting network visualization (Figure 6) unveils a captivating tapestry of 10 thematic clusters, intricately woven together by 150,955 links and a total link strength of 772,553. This intricate tapestry underscores the multifaceted and deeply interconnected nature of the AI advertising landscape.
Figure 6.
Co-Occurrences of Terms Network Visualization (Full Counting). Source(s): Authors’ Own Work. The colors of nodes in VOS Viewer represent distinct clusters or communities within the network data, aiding in the visualization and interpretation of complex network structures.
Table 2 provides a deeper look into the network’s structural properties, revealing valuable insights into the relative importance and interconnectedness of different terms. The degree centrality metric, represented by the prominence of terms like “technology”, “tweet”, and “knowledge”, highlights the pivotal role of technological advancements and social media discourse in this interdisciplinary field. “Technology” emerges as the undisputed leader, underscoring the fundamental importance of cutting-edge tools and methodologies within AI advertising research. This finding aligns with the observed emphasis on innovation and progress in this dynamic field.
Table 2.
Terms Network Analysis (Full Counting).
Furthermore, the prevalence of “tweet” and “sentiment” suggests a significant focus on social media dynamics. This finding underscores the integral role of user-generated content and sentiment analysis in understanding and shaping AI applications within the advertising domain.
Closeness centrality further reinforces the significance of “technology” and “tweet”, emphasizing their proximity to other terms within the network. This proximity signifies their integral position as central hubs that facilitate efficient information flow and connectivity. Additionally, the presence of “sentiment” and “word” highlights the interconnected nature of language, sentiment analysis, and word usage, suggesting a rich interplay of linguistic elements within the AI landscape.
Analyzing tie strength, we observe the prominent connection between “tweet” and “coronavirus”, underscoring the intersection between AI, social media, and real-world events. The strength of ties in these areas suggests a heightened focus on leveraging AI for analyzing sentiments, opinions, and information dissemination, particularly in the context of significant global events like the COVID-19 pandemic. This aligns with the observed trend of utilizing AI for social good and tackling real-world challenges. Furthermore, the substantial tie strength associated with “sentiment analysis” and “technology” further emphasizes the synergy between linguistic analysis and technological advancements. This suggests a landscape where AI is harnessed for understanding and interpreting user sentiments in various applications.
Finally, the total link strength, representing the cumulative strength of connections between terms, coincides with the prominence of “tweet”, “sentiment”, and “technology”. This cumulative strength underscores the collective influence and interdependence of these terms, highlighting their integral role in shaping the discourse and directions within the AI research landscape.
Examining occurrences, the frequency of “tweet” and “sentiment” indicates a sustained scholarly interest in understanding and utilizing social media content for AI applications. The high occurrences of these terms suggest a continuous exploration of the role of user-generated content and sentiment analysis in the development and implementation of AI models. This aligns with the presenting influence of social media and the value of understanding user sentiment in advertising strategies. Furthermore, the consistent presence of “advertising” and “artificial intelligence” in occurrences aligns with the overarching theme of this study, emphasizing the persistent relevance of AI In advertising and the ongoing exploration of its multifaceted applications.
The combined analysis of centrality, tie strength, and term occurrences within the co-occurrence network paints a compelling picture of the interconnected and dynamic landscape of AI advertising research. Technology, social media, sentiment analysis, and advertising emerge as key interconnected elements, each playing a crucial role in shaping the field’s trajectory. These findings not only enhance our understanding of the interdisciplinary nature of AI research but also provide valuable insights into the emerging frontiers and potential applications of AI in the advertising domain.
4.1.2. Investigating Keyword Patterns
Following the terms analysis, we investigated the intricate network of the keywords governing the landscape of AI advertising. In this analysis, we focused on the full counting method to capture granular details of the strength and frequency in keyword relationships. To ensure focused analysis, we implemented a minimum occurrence threshold of 5 and excluded non-relevant health-related terms, resulting in a refined dataset of 984 keywords. This meticulously pruned dataset then served as input for NodeXL Pro, where centrality measures were calculated to identify pivotal keywords and their interconnectedness within the network. By synergistically combining VOS viewer’s network analysis with NodeXL Pro’s centrality calculations, we were able to achieve a comprehensive understanding of the key thematic clusters and influential terms shaping the discourse in AI advertising research. Network Visualization can be seen in Figure 7, below.
Figure 7.
Keyword Co-Occurrence Analysis Network Visualizations. Source: Authors’ Own Work. The colors of nodes in VOS Viewer represent distinct clusters or communities within the network data, aiding in the visualization and interpretation of complex network structures.
Our exploration of keyword co-occurrences within the AI advertising research landscape paints a captivating picture of interconnected themes and prominent actors (See Table 3.). Unsurprisingly, machine learning reigns supreme, dominating centrality and occurrence metrics. This dominance underscores its foundational role as the very “backbone of optimized computer programs powering advanced AI applications”, [54]. Its versatility extends to the advertising realm, where it personalizes content, optimizes targeting, and enhances overall effectiveness [55]. Consider, for instance, how machine learning algorithms can leverage vast amounts of social media data to tailor ads based on user demographics and preferences, a prime example of its transformative impact.
Table 3.
Keyword Network Analysis.
Interestingly, social media and Twitter closely follow, signifying their increasing weight within the research landscape. In this regard, while Twitter is a social media platform, it is regarded as one big entity in this big data because of its undeniable power as a communication platform. It has steadily ingrained itself within the fabric of daily life, transcending geographical boundaries. This widespread adoption is reflected by the impressive figures of 554.7 million active users globally, collectively generating 58 million tweets daily [56]. The dynamic and real-time nature of these two aligns seamlessly with the evolving advertising landscape, prompting researchers to explore the integration of AI, particularly machine learning, for ad dissemination and audience engagement. For instance, AI-powered sentiment analysis tools can extract user opinions from social media discussions, allowing advertisers to refine their message and connect with audiences on an emotional level.
However, a comprehensive understanding necessitates acknowledging emerging trends that might challenge the current dominance. While machine learning, social media, and sentiment analysis hold sway, we observe a growing interest in explainable AI and ethical considerations within the field. Additionally, the inherent limitations of the co-occurrence analysis, such as potential bias and the inability to capture causal relationships, necessitate further investigation using qualitative or experimental methods for a holistic perspective.
4.1.3. Identifying Themes and Concepts through Clustering
Our investigation into the ever-evolving landscape of AI in advertising utilizes a rigorous network analysis approach, examining co-occurrence patterns within a vast array of terms and keywords. This meticulous exploration, involving three distinct analyses (binary co-occurrence, term co-occurrence, and keyword co-occurrence), yields three prominent thematic trends, painting a comprehensive picture of this dynamic field (refer to Table 4).
Table 4.
AI Advertising Trends: Uncovering Themes Through Clustering.
Firstly, “Implementation and Technical Aspects” align with the focus on emerging trends, highlighting the intricate technical nature of AI’s integration into advertising practices. Themes like AI-powered ecosystems, misinformation detection, and deception modeling offer specific insights into the inner workings of AI within this domain. Notably, machine learning advancements play a pivotal role in this cluster, laying the groundwork for understanding the multifaceted evolution of AI in advertising. Further solidifying this, our co-occurrence analysis identified the largest and most relevant cluster, “AI-Enhanced Advertising Ecosystem”. This cluster encapsulates the dynamic fusion of AI technologies with the intricate landscape of advertising practices. It incorporates cutting-edge AI methodologies like learning algorithms and convolutional neural networks, signifying the integration of machine learning and deep learning techniques, including the leveraging of social network services [57].
Additionally, it delves into crucial ethical considerations with terms like “attack”, “blockchain”, and “protection”. The multifaceted nature of this cluster extends to user-centric elements, evident in terms like “customer”, “satisfaction”, and “recommender system”, emphasizing AI’s role in tailoring advertising content to individual preferences. Moreover, the cluster reflects the evolution of advertising strategies with terms like “computational advertising”, “search advertising”, and “contextual advertising”, highlighting the increasing role of AI in targeted and personalized advertising. Beyond traditional boundaries, terms like “IoT”, “smart city”, and “autonomous vehicle” underscore the pervasive influence of AI applications on shaping not only advertising ecosystems but also the broader aspects of technology and society.
Furthermore, “Underlying Technologies and Methodologies” strengthens the analysis by focusing on foundational techniques such as natural language processing (NLP) and machine learning, particularly methods like deep learning, word2vec, and Generative Adversarial Networks (GANs). Examining these techniques is crucial for comprehending the potential of Generative AI in future advertising practices. This cluster aligns seamlessly with the focus on Generative AI by providing the necessary tools and methodologies.
Additionally, “Societal Impact” broadens the perspective by addressing the broader social, ethical, and societal implications of AI advertising. Themes like mental health, surveillance, including trust and privacy concerns [58], and knowledge-sharing emphasize the crucial need for responsible innovation and ethical frameworks, especially when considering the application of Generative AI. While not directly aligned with the focus on emerging trends, this cluster offers a critical counterpoint, reminding us of the broader impact of AI in advertising practices beyond purely technical considerations. This finding is echoed in our network analysis, which revealed 12 distinct clusters, including “AI Impact and Ethical Considerations in Advertising”, “Deep Learning in Advertising and Information Retrieval”, and “Social Media Impact on Mental Health and Public Health Surveillance”. These clusters encapsulate various thematic concentrations within the vast AI and advertising research landscape. By examining co-occurrences and clustering terms, we gained valuable insights into prevalent topics, emerging trends, and the interplay between various concepts within this dynamic field. This combined approach of clustering and co-occurrence analysis enhances our comprehension of the multidimensional facets of research in AI advertising, providing a foundation for a more targeted and insightful investigation into this ever-evolving domain.
In conclusion, our analysis reveals three key trends shaping the landscape of AI in advertising: “Implementation and Technical Aspects”, “Underlying Technologies and Methodologies”, and “Societal Impact”. Understanding these trends is crucial for navigating the complex and rapidly evolving world of AI-powered advertising.
4.1.4. Identifying Emerging Trends through Word Analysis
Following the concepts and themes, we now deconstruct the evolving landscape of artificial intelligence (AI) in advertising, which necessitates a meticulous, multi-pronged approach (See Table 5). This research employs a synergistic examination of three distinct co-occurrence analyses conducted using Vos Viewer software, unveiling established themes, emerging trends, and the captivating potential of Generative AI within this dynamic field.
Table 5.
Evolution of Words (Keywords and Terms) Through Publication Years.
Commencing with a granular perspective, the binary co-occurrence analysis of terms acts as a compass, pinpointing potential future directions. Terms like “ChatGPT”, “bidirectional”, and “generative AI” collectively indicate a fervent drive towards advancing conversational AI, natural language understanding, and the creation of captivating content through AI. This discernible shift towards interactions exhibiting greater human-like qualities and personalization powered by AI promises to shatter existing boundaries and obfuscate the lines between human-generated and machine-generated content.
Expanding the lens, the co-occurrence analysis of terms unveils unique perspectives from a broader vantage point. The recent emergence of “tcim” hints at a potentially fertile area of burgeoning research interest, while “neurosurgery awareness month” suggests intriguing evolving approaches in healthcare communication. Further investigation into acronyms like “CPSS”, “MGC”, and “IPV” holds the potential to unearth previously undiscovered research directions. Notably, the enduring presence of “indirect appeal” and “self-competence” underscores the sustained focus on the psychological and persuasive dimensions of communication, a crucial element for comprehending advertising effectiveness.
Finally, the analysis using keyword co-occurrences with full counting illuminates a vibrant and transformative landscape. Notably, “Generative AI” takes center stage, reflecting the industry’s relentless pursuit of cutting-edge and impactful strategies through the generation of sophisticated content. The burgeoning significance of “social media platforms” and “digital media” emphasizes the strategic shift towards leveraging these channels for broader reach, seamlessly aligning with contemporary consumer behavior and media consumption patterns. Furthermore, the prominent presence of “accessibility”, “inclusion”, and “AI ethics” underscores a heightened awareness of the necessity for responsible innovation and the creation of inclusive advertising content.
We opted for a multi-faceted approach as each employed analytical method possesses distinct strengths. Full counting excels at revealing broader thematic trends, while term analysis dives deep into specific concepts. Binary analysis, on the other hand, serves as a potent tool for identifying potential future trajectories. By meticulously integrating these multifaceted perspectives, this research paints a comprehensive portrait of the evolving trajectory of AI in advertising, effectively highlighting the growing prominence of Generative AI in shaping the field’s future.
4.2. Indentifying National Trends in Generative AI via Co-Authorship Analysis (Countries)
To offer a multifaceted understanding of the field, we proceeded with analyzing co-authorship networks in countries. We explored global research collaboration in AI advertising by combining full/fractional counting with a 25-country limit. We pinpointed key collaborations while avoiding dilution and a 5-document minimum focused on substantial partnerships as we performed the analyzation. Through this combined analysis, we gained valuable insights into how countries collaborate and lead research efforts in AD advertising. We identified key players, investigated collaborative patterns, and ultimately charted the global landscape of research in this dynamic field.
Analyzing co-authorship networks in AI advertising research, we employed both full and fractional counting methods, revealing complementary perspectives on global collaborations. This approach emphasized the quality of collaborations, showcasing Chinese Mainland and Hong Kong and Macao’s strong ties through their substantial strength ties, particularly in collaboration with industry partners like Alibaba and Tencent, among others (See Figure 8 and Figure 9).
Figure 8.
Co-Authorship Analysis Network Visualization—Full Counting Method. Source(s): Authors’ Own Creation. The colors of nodes in VOS Viewer represent distinct clusters or communities within the network data, aiding in the visualization and interpretation of complex network structures.
Figure 9.
Co-Authorship Analysis Network Visualization—Fractional Counting Method. Source(s): Authors’ Own Creation. The colors of nodes in VOS Viewer represent distinct clusters or communities within the network data, aiding in the visualization and interpretation of complex network structures.
Interestingly, both methods consistently identified United States, England, and India as leaders in collaborative research, demonstrating their extensive engagement (See Table 6.). However, the fractional counting method provided a more nuanced view, highlighting Chinese Mainland and Hong Kong and Macao’s unique strength in building high-quality collaborations, especially with industry partners where they transfer knowledge for business application. This comparison underscores the value of using both methods; full counting offers insight into the overall volume of collaboration, while fractional counting sheds light on the quality and strength of collaborative ties. Ultimately, this multi-method approach provides a deeper understanding of the dynamic and multifaceted landscape of global research collaborations in AI advertising.
Table 6.
Centrality and Publishing Activities in the Network (Full and Fractional Counting).
Investigating the leadership of these countries, several factors contribute to the leadership role in Generative AI for advertising. Firstly, substantial investments from both public and private sectors in these countries, like the USA, fuel extensive research and advanced technology development. Secondly, top-tier research institutions concentrated in these countries act as hubs for talented researchers, fostering crucial breakthrough and advancements. Thirdly, a pool of skilled professionals in AI and related fields allows these nations to undertake sophisticated research projects and drive innovation. Finally, global collaboration and knowledge exchange through networks and partnerships between academics, industries, and governments create a collaborative environment that accelerates progress.
Leveraging these factors, leading countries like the USA and Chinese Mainland and Hong Kong and Macao stay the forefront of Generative AI research, influencing the field’s trajectory. Interestingly, our analysis suggests distinct collaboration patterns; For Chinese Mainland and Hong Kong and Macao, collaborations often involve strong industry partnerships, particularly with leading e-commerce platforms like Alibaba and Tencent, among others. This focus on industry-driven research translates into publications heavily oriented towards computational machine learning. On another note, USA’s collaboration largely occurs within the academic sphere, generating research and innovation publications. While existing partnerships with companies like Facebook, Yahoo, and Microsoft exist, strengthening collaborations with industries and government institutions could foster practical applications and knowledge transfers.
5. Summary of Results
In summary, this study, conducted with the use of WoS data and employing methodologies such as co-occurrence analysis and co-authorship analysis, seeks to unveil key aspects of research in the dynamic intersection of artificial intelligence and advertising. In this research, we aimed to investigate the evolving relationship of advertising and AI through the lens of generative models as we explored five critical dimensions, encompassing research topics, emerging trends, geographical patterns, technological trends, and applications. Through rigorous analysis, the study sheds light on the trajectory of Generative AI in advertising, tracing its development from foundational AI concepts to advanced machine learning techniques. We found that the trajectory of AI advertising is heavily anchored, but not limited to, machine learning, especially in terms of deep learning, predictive modelling, natural language processing (NLP), and techniques related to content recognition and creation. The methodologies employed provide a comprehensive understanding of the landscape, addressing overarching questions and contributing valuable insights to the evolving field of artificial intelligence in advertising.
RQ1: Thematic Trends and Techniques in AI Advertising
Examining the thematic landscape and technical trends of AI in advertising reveals a captivating interplay between foundational concepts and emerging areas. Keyword co-occurrence analysis and pattern recognition, as captured by our multidimensional analytical framework grounded in scientometric network analysis (see Figure 1), unveils an array of key terms and keywords, like machine learning, sentiment analysis, predictive modelling, deep learning, error detection, natural language processing, and more. These words perfectly coincide with our three key trends, themes, and concepts: Implementation and Technical Aspects, focusing on the intricacies of AI integration; Underlying Technologies and Methodologies, highlighting foundational techniques like NLP and machine learning; and Societal Impact, emphasizing ethical considerations and broader social implications. Understanding these interconnected trends is crucial for navigating the evolving landscape of AI advertising responsibly and ensuring its positive impact on society.
The landscape does not remain static. Emerging trends like deep learning techniques, evidenced by terms like “BERT”, “CNNs”, “LSTM”, “word2vec”, and “real-time systems”, signify a shift towards more sophisticated approaches, including advanced language modelling (e.g., word2vec). Notably, Generative AI models remain an exciting new frontier, actively explored and applied across diverse models, techniques, and tools, as revealed by our framework’s “topic analysis” and “Generative AI adoption” dimensions.
RQ2: National Trends and Generative AI
While the global landscape of AI advertising research reveals a strong collaborative spirit with diverse contributions, delving deeper unveils intriguing national trends impacting Generative AI adoption. Notably, although the USA maintains its position as a leading contributor, Chinese Mainland and Hong Kong and Macao present a unique pattern. Their higher centrality within the network suggests not only active research but also robust internal collaboration and knowledge exchange. Furthermore, Chinese research exhibits a distinct focus on “computational advertising”, likely propelled by partnerships with industry giants like Alibaba and Tencent. This points towards a strong industry-driven approach leveraging Generative AI for potential economic growth, suggesting a possible link between national trends and adoption rates.
However, a holistic understanding requires a nuanced perspective. While Chinese Mainland and Hong Kong and Macao offer a potential model for industry-driven adoption, other approaches hold equal merit. For instance, the USA, despite significant collaborations, prioritizes diverse areas like ethical considerations and evolutionary studies, leading to a broader, albeit potentially slower, commercialization of Generative AI across various sectors. Additionally, India and England also contribute significantly, highlighting a globally distributed effort with potentially diverse motivations and outcomes.
Therefore, understanding national trends within AI advertising research offers valuable context for comprehending Generative AI adoption patterns. Chinese Mainland and Hong Kong and Macao’s case demonstrates a model for industry-driven adoption, but broader societal considerations, emphasized by the USA’s research focus, are equally important. Further research exploring these connections and their impact on the global evolution of Generative AI is crucial to gain a comprehensive understanding of the complex interplay between national trends and technological adoption.
Zooming in on Generative AI adoption, deep learning techniques like GANs, CNNs, LSTMs, BERT, and word2vec play a prominent role, facilitating content generation and analysis, as identified by our framework’s “Technological Trends and Application Domains” dimension. The application domains span various areas like content creation, sentiment analysis, and personalized marketing, showcasing the broad reach and potential of Generative AI techniques.
In conclusion, AI advertising research exhibits a vibrant tapestry of themes, with a growing focus on advanced deep learning and Generative AI techniques. Collaborative efforts across nations shape the adoption and use of these techniques, ultimately paving the way for innovative and impactful advertising strategies. This progress is significantly illuminated by our multidimensional analytical framework (see Figure 1), which transcends the limitations of prior studies by offering a holistic examination of the knowledge domain surrounding Generative AI in advertising. By integrating diverse analytical perspectives, it empowers researchers to navigate the intricate network of relations between AI, advertising, and generative models, ultimately yielding a comprehensive understanding of this dynamic and rapidly evolving field.
6. Conclusions and Future Work
The widespread adoption of artificial intelligence and machine learning is poised to have a profound impact. This study has shed light on the significant themes and subtopics within artificial intelligence in advertising, giving concreteness to this. This encompasses fundamental aspects like “learning”, “neural networks”, and “data”, underscoring the core of AI applications. Additionally, emerging trends indicate a surge in deep learning techniques, signifying a pivotal shift towards more sophisticated approaches. Geographically, the USA, Chinese Mainland and Hong Kong and Macao, India, England, and other countries mentioned above have made substantial contributions, highlighting a global collaborative strength in advancing research on AI in advertising. This collaborative strength merits an opportunity to investigate the relationship and roles of university, industry, government, and possibly more, through the Triple Helix Model. Through this, we can identify if there is presence of triple, quadruple, and n-tuple helix models, including sociological theory of communication, which can be utilized to provide insights into the processes that drive scientific and technological change [59].
Regarding technological trends and application domains, Generative AI, mainly through deep learning techniques like GANs, CNNs, LSTM, BERT [60], and word2vec, is pivotal in content generation and analysis across various facets of advertising. This is because machine learning can learn complex patterns [61] and relationships when data is provided, making it ideal for creating creative and realistic outputs. The developmental trajectory of Generative AI in advertising showcases a progression from foundational AI concepts towards advanced deep learning techniques, indicating a forward-looking approach in advertising practices.
As AI and advertising intertwine through the transformative power of generative models, future research must dissect the intricacies of this phenomenon. Deciphering how consumers emotionally respond to AI-generated messaging, how their trust fluctuates with varying degrees of realism, and how these dynamics evolve alongside technological advancements are the keys to unlocking the true potential of this potent partnership. Just as businesses require new skills to navigate the ever-shifting digital landscape, so must we equip ourselves with the tools to decode the complex interplay between AI, advertising, and generative models within the human psyche [62]. The integration of artificial intelligence into society will fundamentally reshape human-AI interactions, necessitating careful consideration of the legal, ethical, and societal implications [63].
So, we must remain mindful of the potential pitfalls associated with centralized data models, as highlighted by the recent Facebook data breach and concerns about “cultural imperialism” in the hands of dominant platforms like GAFA [64]. This underscores the urgency of exploring the potential of decentralized technologies within the AI advertising landscape. Decoupling data ownership and control from centralized entities could offer a promising path towards mitigating privacy risks, fostering a more equitable power distribution, and ensuring culturally sensitive advertising practices in the AI era.
On another note, controlled experiments and surveys can play a crucial role in this endeavor. Researchers can uncover nuanced patterns that inform more effective and emotionally resonant strategies by meticulously measuring emotional responses, purchasing intent, and user satisfaction in response to AI-driven advertising [65]. As Zarifis and Fu highlight in their study on mobile app purchases, trust in AI-powered initiatives remains complex and multifaceted [66]. Future research exploring trust across various digital outlets, particularly in regions with prominent AI adoption and emerging markets, holds immense potential to inform ethical and effective advertising practices in the AI era.
A deep dive into the evolution of machine learning techniques and tools within advertising is crucial, especially their trajectory and how they can work with individuals and organizations for various opportunities. This aligns with Wheeler’s emphasis on transliteracy, the ability to navigate and utilize diverse platforms for content creation, collection, sharing, and interaction [67]. In adapting to the changing landscape of academic publication, it becomes imperative to integrate these insights into a decentralized framework for editorial, production, and readership functions [68].
Author Contributions
Conceptualization, H.-W.P. and C.V.L.; methodology, M.O., Y.-P.Z. and H.-W.P.; software, C.V.L.; validation, M.O., C.V.L. and Y.-P.Z.; formal analysis, C.V.L.; investigation, C.V.L. and H.-W.P.; resources, C.V.L.; data curation, C.V.L.; writing—original draft preparation, C.V.L.; writing—review and editing, C.V.L., M.O., H.-W.P. and Y.-P.Z.; visualization, C.V.L.; supervision, H.-W.P.; project administration, H.-W.P. All authors have read and agreed to the published version of the manuscript.
Funding
This research received no external funding.
Data Availability Statement
All the data generated and used for analyzation during this study are included in this published article can be provided upon request.
Conflicts of Interest
The authors declare no conflicts of interest.
References
- De Bruyn, A.; Viswanathan, V.; Beh, Y.S.; Brock, J.K.-U.; von Wangenheim, F. Artificial intelligence and marketing: Pitfalls and opportunities. J. Interact. Mark. 2020, 51, 91–105. [Google Scholar] [CrossRef]
- Dwivedi, Y.K.; Hughes, L.; Ismagilova, E.; Aarts, G.; Coombs, C.; Crick, T.; Duan, Y.; Dwivedi, R.; Edwards, J.; Eirug, A.; et al. Artificial Intelligence (AI): Multidisciplinary perspectives on emerging challenges, opportunities, and agenda for research, practice and policy. Int. J. Inf. Manag. 2019, 57, 101994. [Google Scholar] [CrossRef]
- Boddu, R.S.K.; Santoki, A.A.; Khurana, S.; Koli, P.V.; Rai, R.; Agrawal, A. An analysis to understand the role of machine learning, robotics and artificial intelligence in digital marketing. Mater. Today Proc. 2022, 56, 2288–2292. [Google Scholar] [CrossRef]
- Javaid, M.; Haleem, A.; Singh, R.P.; Suman, R. Substantial capabilities of robotics in enhancing industry 4.0 implementation. Cogn. Robot. 2021, 1, 58–75. [Google Scholar] [CrossRef]
- Euchner, J. Generative AI. Res. Technol. Manag. 2023, 66, 71–74. [Google Scholar] [CrossRef]
- Stokel-Walker, C.; Van Noorden, R. What ChatGPT and generative AI mean for science. Nature 2023, 614, 214–216. [Google Scholar] [CrossRef] [PubMed]
- Vanian, J. How the Generative A.I. Boom Could Forever Change Online Advertising. CNBC. 2023. Available online: https://www.cnbc.com/2023/07/08/how-the-generative-ai-boom-could-forever-change-online-advertising.html (accessed on 21 September 2023).
- Marr, B. The Amazing Ways Coca-Cola Uses Generative AI in Art and Advertising. Forbes. 2023. Available online: https://www.forbes.com/sites/bernardmarr/2023/09/08/the-amazing-ways-coca-cola-uses-generative-ai-in-art-and-advertising/?sh=1db364092874 (accessed on 21 September 2023).
- Technavio. Artificial Intelligence (AI) Market: Insights on US, Canada, China, Germany, and UK—Forecasts and Trends. Available online: https://www.linkedin.com/pulse/artificial-intelligence-ai-market-insights-us-canada-china-germany (accessed on 21 September 2023).
- Dischler, J. Introducing a New Era of AI-Powered Ads with Google. Google. Available online: https://blog.google/products/ads-commerce/ai-powered-ads-google-marketing-live/ (accessed on 21 September 2023).
- Huh, J.; Nelson, M.R.; Russell, C.A. ChatGPT, AI Advertising, and Advertising Research and Education. J. Advert. 2023, 52, 477–482. [Google Scholar] [CrossRef]
- Huang, R.; Zhao, Z.; Liu, H.; Liu, J.; Cui, C.; Ren, Y. Prodiff: Progressive fast diffusion model for high-quality text-to-speech. In Proceedings of the MM ’22: The 30th ACM International Conference on Multimedian, Lisbon, Portugal, 10–14 October 2022; pp. 2595–2605. [Google Scholar]
- Baltezarevic, R. The Role of Artificial Intelligence in Digital Marketing. ResearchGate: Berlin, Germany, 2023. [Google Scholar]
- Choi, J.; Lim, K. Identifying machine learning techniques for classification of target advertising. ICT Express 2020, 6, 175–180. [Google Scholar] [CrossRef]
- Gorgoglione, M.; Panniello, U.; Tuzhilin, A. Recommendation strategies in personalization applications. Inf. Manag. 2019, 56, 103143. [Google Scholar] [CrossRef]
- Kang, Y.; Cai, Z.; Tan, C.; Huang, Q.; Liu, H. Natural language processing (NLP) in management research: A literature review. J. Manag. Anal. 2020, 7, 139–172. [Google Scholar] [CrossRef]
- West, A.; Clifford, J.; Atkinson, D. “Alexa, build me a brand” An Investigation into the Impact of Artificial Intelligence on Branding. Bus. Manag. Rev. 2018, 9, 321–330. [Google Scholar]
- Costache, A.; Popescu, D.; Mocanu, S.; Ichim, L. Target audience response analysis in out-of-home advertising using computer vision. In Proceedings of the 2020 12th International Conference on Electronics, Computers and Artificial Intelligence (ECAI), Bucharest, Romania, 25–27 June 2020; 2020; pp. 1–6. [Google Scholar] [CrossRef]
- Enache, M. AI for Advertising. Ann. Dunarea Jos Univ. Fascicle I Econ. Appl. Inform. 2020, 26, 28–32. [Google Scholar] [CrossRef]
- Vellasamy, T.S. 15 Companies Using Data Analytics in Marketing. 2021. Available online: https://www.linkedin.com/pulse/15-companies-using-data-analytics-marketing-sivabalan-vellasamy- (accessed on 21 September 2023).
- Necula, S.; Păvăloaia, V. AI-Driven Recommendations: A Systematic review of the state of the art in E-Commerce. Appl. Sci. 2023, 13, 5531. [Google Scholar] [CrossRef]
- Park, C.W.; Seo, D.R. Sentiment analysis of Twitter corpus related to artificial intelligence assistants. In Proceedings of the 2018 5th International Conference on Industrial Engineering and Applications (ICIEA), Singapore, 26–28 April 2018. [Google Scholar] [CrossRef]
- Dodgson, M.; Gann, D. Artificial Intelligence Will Transform Universities. Here’s How. World Economic Forum. 2017. Available online: https://www.weforum.org/agenda/2017/08/artificial-intelligence-will-transform-universities-here-s-how/ (accessed on 2 February 2024).
- Lv, Z. Generative artificial intelligence in the metaverse era. Cogn. Robot. 2023, 3, 208–217. [Google Scholar] [CrossRef]
- Goodfellow, I.J.; Pouget-Abadie, J.; Mirza, M.; Xu, B.; Warde-Farley, D.; Ozair, S.; Courville, A.; Bengio, Y. Generative adversarial networks. arXiv 2014, arXiv:1406.2661. [Google Scholar] [CrossRef]
- Kingma, D.P.; Welling, M. An introduction to variational autoencoders. Found. Trends Mach. Learn. 2019, 12, 307–392. [Google Scholar] [CrossRef]
- Sohl-Dickstein, J.; Weiss, E.; Maheswaranathan, N.; Ganguli, S. Deep unsupervised learning using nonequilibrium thermodynamics. In Proceedings of the 32nd International Conference on International Conference on Machine Learning, Lille, France, 6–11 July 2015; pp. 2256–2265. [Google Scholar]
- Song, Y.; Sohl-Dickstein, J.; Kingma, D.P.; Kumar, A.; Ermon, S.; Poole, B. Score-based generative modeling through stochastic differential equations. arXiv 2020, arXiv:2011.13456. [Google Scholar]
- Peng, S. Stochastic Differential Equations; Springer: Berlin/Heidelberg, Germany, 2019. [Google Scholar]
- Cao, H.; Tan, C.; Gao, Z.; Chen, G.; Heng, P.-A.; Li, S.Z. A survey on generative diffusion model. arXiv 2022, arXiv:2209.02646. [Google Scholar] [CrossRef]
- Pranckutė, R. Web of Science (WOS) and Scopus: The titans of bibliographic information in today’s academic world. Publications 2021, 9, 12. [Google Scholar] [CrossRef]
- Stability AI. Available online: https://stability.ai/ (accessed on 16 November 2023).
- Song, J.; Meng, C.; Ermon, S. Denoising diffusion implicit models. arXiv 2020, arXiv:2010.02502. [Google Scholar]
- Mittal, G.; Engel, J.; Hawthorne, C.; Simon, I. Symbolic music generation with diffusion models. arXiv 2021, arXiv:2103.16091. [Google Scholar]
- Du, H.; Zhang, R.; Liu, Y.; Wang, J.; Lin, Y.; Li, Z.; Niyato, D.; Kang, J.; Xiong, Z.; Cui, S.; et al. Beyond Deep Reinforcement Learning: A Tutorial on Generative Diffusion Models in Network Optimization. arXiv 2023, arXiv:2308.05384. [Google Scholar]
- Kim, S.Y.; Kim, B.Y. Big Data Analysis of AI News and Robot Journalism Trends. Int. J. Adv. Res. Eng. Technol. 2020, 11, 1395–1402. Available online: http://www.iaeme.com/IJARET/issues.asp?JType=IJARET&VType=11&IType=10 (accessed on 4 December 2023).
- Sinha, M.; Healey, J.; Sengupta, T. Designing with AI for Digital Marketing. In Proceedings of the 28th ACM Conference on User Modeling, Adaptation and Personalization, Genoa, Italy, 14–17 July 2020. [Google Scholar]
- Fezari, M.; Al-Dahoud, A.; Al-Dahoud, A. Augmanting Reality: The Power of Generative AI; University Badji Mokhtar Annaba: Annaba, Algeria; Al-Zaytoonah University: Amman, Jordan, 2023. [Google Scholar]
- Demšar, J.; Curk, T.; Erjavec, A.; Gorup, Č.; Hočevar, T.; Milutinovič, M.; Možina, M.; Polajnar, M.; Toplak, M.; Starič, A.; et al. Orange: Data Mining Toolbox in Python. J. Mach. Learn. Res. 2013, 14, 2349–2353. Available online: http://eprints.fri.uni-lj.si/2267/1/2013%2DDemsar%2DOrange%2DJMLR.pdf (accessed on 2 February 2024).
- Bioinformatics Laboratory, University of Ljubljana. Orange Data Mining; University of Ljubljana: Ljubljana, Slovenia, 2024. [Google Scholar]
- Mahreen, J. Sentiment Analysis Using VADER. Analytics Vidhya. 2022. Available online: https://www.analyticsvidhya.com/blog/2022/10/sentiment-analysis-using-vader/ (accessed on 2 February 2024).
- Memon, A.R.; Waqas, A. Publons joins Clarivate Analytics: What would be the future? Sci. Ed. 2017, 4, 95–97. [Google Scholar] [CrossRef]
- Newman, M.E. The Structure and Dynamics of Networks; Princeton Studies in Complexity; Princeton University Press: Princeton, NJ, USA, 2006. [Google Scholar]
- Hevey, D. Network analysis: A brief overview and tutorial. Health Psychol. Behav. Med. 2018, 6, 301–328. [Google Scholar] [CrossRef]
- Kim, H.; Park, H.W.; Thelwall, M. Comparing Academic Hyperlink Structures with Journal Publishing in Korea. Sci. Commun. 2006, 27, 540–564. [Google Scholar] [CrossRef]
- Chung, C.J.; Biddix, J.P.; Park, H.W. Using digital technology to address confirmability and scalability in thematic analysis of Participant-Provided data. Qual. Rep. 2020, 25, 3298–3311. [Google Scholar] [CrossRef]
- Ferrigno, G.; Del Sarto, N.; Piccaluga, A.; Baroncelli, A. Industry 4.0 base technologies and business models: A bibliometric analysis. Eur. J. Innov. Manag. 2023, 26, 502–526. [Google Scholar] [CrossRef]
- Van Eck, N.J.; Waltman, L. VOSviewer Manual. Manual for VOSviewer Version 1.6.8; Universiteit Leiden: Leiden, The Netherlands, 2011. [Google Scholar]
- Van Eck, N.J.; Waltman, L. Citation-based clustering of publications using CitNetExplorer and VOSviewer. Scientometrics 2017, 111, 1053–1070. [Google Scholar] [CrossRef] [PubMed]
- Barnett, G.A.; Ruiz, J.B.; Park, H.W. Globalization or decentralization of hyperlinked content among websites: An examination of website co-citations. In Proceedings of the 48th Hawaii International Conference on System Sciences, Kauai, HI, USA, 5–8 January 2015. [Google Scholar]
- Brass, D.J.; Galaskiewicz, J.; Greve, H.R.; Tsai, W. Taking Stock of Networks and Organizations: A Multilevel Perspective. Acad. Manag. J. 2004, 47, 795–817. [Google Scholar] [CrossRef]
- Meier, H. Connect to Networks with NodeXL: The Official Guide; Social Media Research Foundation: California, CA, USA, 2023. [Google Scholar]
- Michalski, R.S.; Carbonell, J.G.; Mitchell, T.M. Machine Learning: An Artificial Intelligence Approach; Springer: Berlin/Heidelberg, Germany, 2013. [Google Scholar]
- Zhu, Y.P.; Park, H.W. Use of Triangulation in Comparing the Blockchain Knowledge Structure between China and South Korea: Scientometric Network, Topic Modeling, and Prediction Technique. Sustainability 2022, 14, 2326. [Google Scholar] [CrossRef]
- IBM Watson Advertising Thought Leadership. How AI Is Changing Advertising. 2021. Available online: https://www.ibm.com/watson-advertising/thought-leadership/how-ai-is-changing-advertising (accessed on 4 September 2023).
- Murthy, D. Twitter: Social communication in the Twitter age. Choice Rev. Online 2013, 50, 50–5424. [Google Scholar] [CrossRef]
- Park, J.; Naumov, M.; Basu, P.; Deng, S.; Kalaiah, A.; Khudia, D.S.; Law, J.; Malani, P.; Malevich, A.; Nadathur, S.; et al. Deep Learning Inference in Facebook Data Centers: Characterization, Performance Optimizations and Hardware Implications. arXiv 2018. Available online: http://export.arxiv.org/pdf/1811.09886 (accessed on 2 February 2024).
- Zarifis, A.; Fu, S. Re-Evaluating Trust and Privacy Concerns When Purchasing a Mobile App: Re-Calibrating for the Increasing Role of Artificial Intelligence. Digital 2023, 3, 286–299. [Google Scholar] [CrossRef]
- Park, H.W. Measuring Innovation and Collaboration System using Big Data: A Case Study about Ho Chi Minh City. Triple Helix 2024, 1, 1–10. [Google Scholar] [CrossRef]
- Çepni, S.; Toprak, A.G.; Yatkınoğlu, A.; Mercan, Ö.B.; Ozan, Ş. Performance Evaluation of a Pretrained BERT Model for Automatic Text Classification. J. Artif. Intell. Data Sci. 2023, 3, 27–35. [Google Scholar]
- Ongsulee, P. Artificial intelligence, machine learning and deep learning. In Proceedings of the 2017 15th International Conference on ICT and Knowledge Engineering (ICT&KE), Bangkok, Thailand, 22–24 November 2017. [Google Scholar] [CrossRef]
- Mabula, J.B.; Ping, H.D. Use of technology and SME managers’ financial literacy in developing economies. ACM Int. Conf. Proceeding Ser. 2018, 9, 145–152. [Google Scholar]
- Puaschunder, J.M. Artificial Diplomacy: A guide for public officials to conduct artificial intelligence. J. Appl. Res. Digit. Econ. 2019, 1, 39–54. [Google Scholar] [CrossRef]
- Park, H.W.; Ozel, B. The Rise of Blockchain Technology: Overcoming Theoretical Poverty and Its Implications for Developing Countries. J. Contemp. East. Asia 2019, 18, 1–8. [Google Scholar] [CrossRef]
- Dura, J. Determinants of Financial Literacy and Digital Literacy on Financial Performance in Driving Post-Pandemic Economic Recovery. J. Contemp. East. Asia 2022, 21, 47–69. [Google Scholar] [CrossRef]
- Zhao, Y.; Yin, J.; Zhang, J.; Wu, L. Identifying the driving factors of word co-occurrence: A perspective of semantic relations. Scientometrics 2023, 128, 6471–6494. [Google Scholar] [CrossRef]
- Wheeler, S. Digital literacies for engagement in emerging online cultures. Elc Res. Pap. Ser. 2012, 5, 14–25. [Google Scholar]
- Park, H.W. When There Is No Knowledge, the Publishers and Journals Stop. ROSA J. 2023, 1, 1–2. Available online: https://www.scienceasset.com/journal/rosa/when-there-is-no-knowledge-the-publishers-and-journals-stop/2 (accessed on 2 February 2024).
Disclaimer/Publisher’s Note: The statements, opinions and data contained in all publications are solely those of the individual author(s) and contributor(s) and not of MDPI and/or the editor(s). MDPI and/or the editor(s) disclaim responsibility for any injury to people or property resulting from any ideas, methods, instructions or products referred to in the content. |
© 2024 by the authors. Licensee MDPI, Basel, Switzerland. This article is an open access article distributed under the terms and conditions of the Creative Commons Attribution (CC BY) license (https://creativecommons.org/licenses/by/4.0/).








