Abstract
The change of the hydrologic cycle is one of the biggest concerns related to global warming effects. Larger intensities of rainfall events greater in magnitude are foreseen in the coming years, strongly affecting Waste Water Networks (WWNs), leading to higher flowing rates and reaching the limit of the hydrologic cycle’s capacity or even exceeding it. In this field, the proper modeling of a WWN is a useful and economical approach to detect the networks’ critical issues. This work presents a procedure to model a WWN, including different infrastructures and controls and testing different conditions using the EPA-SWMM 5.1 hydraulic solver. The proposed method was applied to a simplified WWN located in Asturias Region (Spain).
1. Introduction
The change of the hydrologic cycle is one of the biggest concerns related to Climate Change. Different global climate models carried out in the past few years have concluded that there will be a decrease in the frequency of wet days, against an increase in duration of dry periods [1]. However, larger intensities of rainfall events, greater in magnitude than those that have historically occurred, are foreseen in the following years. This condition worsens in areas with an increasing in the impervious land due to urbanization, leading to more and faster surface runoff concentration and significantly values of peak flow rate that ultimately could cause floods. Flood events are concerning because of both the number of people globally affected and the magnitude of individual fatalities [2]. All these changes will potentially increase as a consequence of the social and economic development, provoking the increase of the related risks. Thus, their effective assessment should be properly taken into account to effectively design the hydraulic systems.
As a consequence, Waste Water Networks (WWNs) are extremely affected by the new potential scenarios, especially combined sewer systems, which convey rainwater and wastewater together, reaching the limit of its capacity or even exceeding it. Namely, in areas where heavy rains are significantly frequent, the passive infrastructures may be inefficient to convey all the water to the Waste Water Treatment Plants (WWTPs), provoking flooding of certain areas and overflowing of untreated water to the receiving environment [3]. Indeed, the amount of discharges to the receiving environment during rain events has increased in the past years, exceeding the maximum discharge allowed on several occasions. Therefore, it is compulsory to improve the hydraulic elements of the network in order to work within the recommended operating range of the systems.
Improving the drainage capacity is traditionally associated with expanding the existing system; however, these actions are costly and complex to be accomplished, especially in denser urbanized areas. With the purpose of assessing the problem, a deeper study about the network operation must be done in order to propose cost-effective and sustainable solutions. Consequently, the proper modeling of a WWN could be intended as a useful and economical approach to effectively detect the networks’ critical issues.
To simulate the hydraulic behavior of WWNs, the EPA SWMM 5.1 [4] hydraulic solver is widely applied to assess the hydrologic impact of rainfall events. Among the developed researches, Hsu et al. [5] applied the SWMM solver to simulate flood caused by the surcharge of storm sewers in urban areas. Huong et al. [6] gathered data from point-scale rainfall observations, detailed engineering drawings of the drainage system and a Digital Elevation Model (DEM) to implement a model in SWMM. It was tested using flood events from previous years and future scenarios, considering Climate Change, were simulated. Finally, many authors of the investigations presented in [7,8,9] chose SWMM to assess the effects of implementing Low Impact Development (LID) systems to help reducing flood events both in urban and rural areas.
With this aim, this work presents a procedure to model a WWN, allowing one to include different infrastructures and controls, as well as its test in different conditions using the Storm Water Management Model (EPA-SWMM 5.1) hydraulic solver. The approach is mainly based upon the application of different tools, available for scientists and technicians, for integrating on-field data, simulation models and selection procedure, aimed at effectively improve the WWNs operations.
2. Methodology
The hydraulic elements of a water network can be defined as active or passive elements. The active elements can be operated to control the flow and/or the pressure of water in specific points of the network, such as pumps and valves. Additionally, the passive elements are those receiving the effects from the operation conditions of the active elements without being able to directly act on them, such as pipes and tanks [10]. Furthermore, retention tanks are used to store water during heavy rain episodes for later releasing it gradually when the sewage network is not overloaded. Both flow diversion (pumps and valves) and detention tank gates must be managed in order to reduce flooding and discharges of polluted waters to the receiving environment.
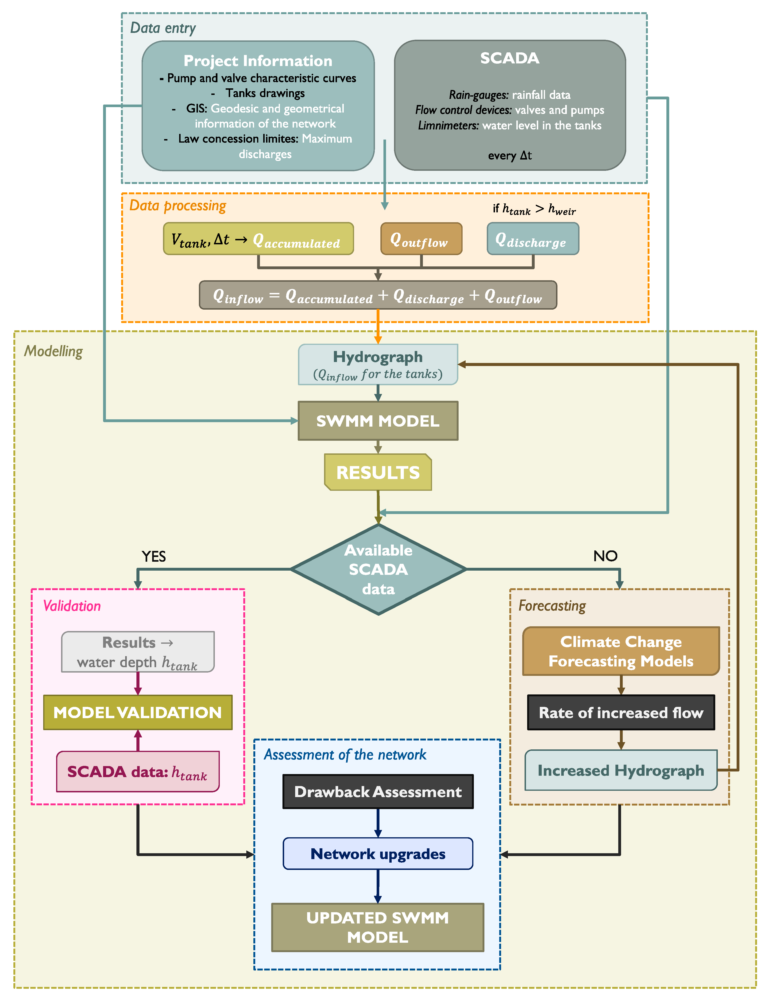
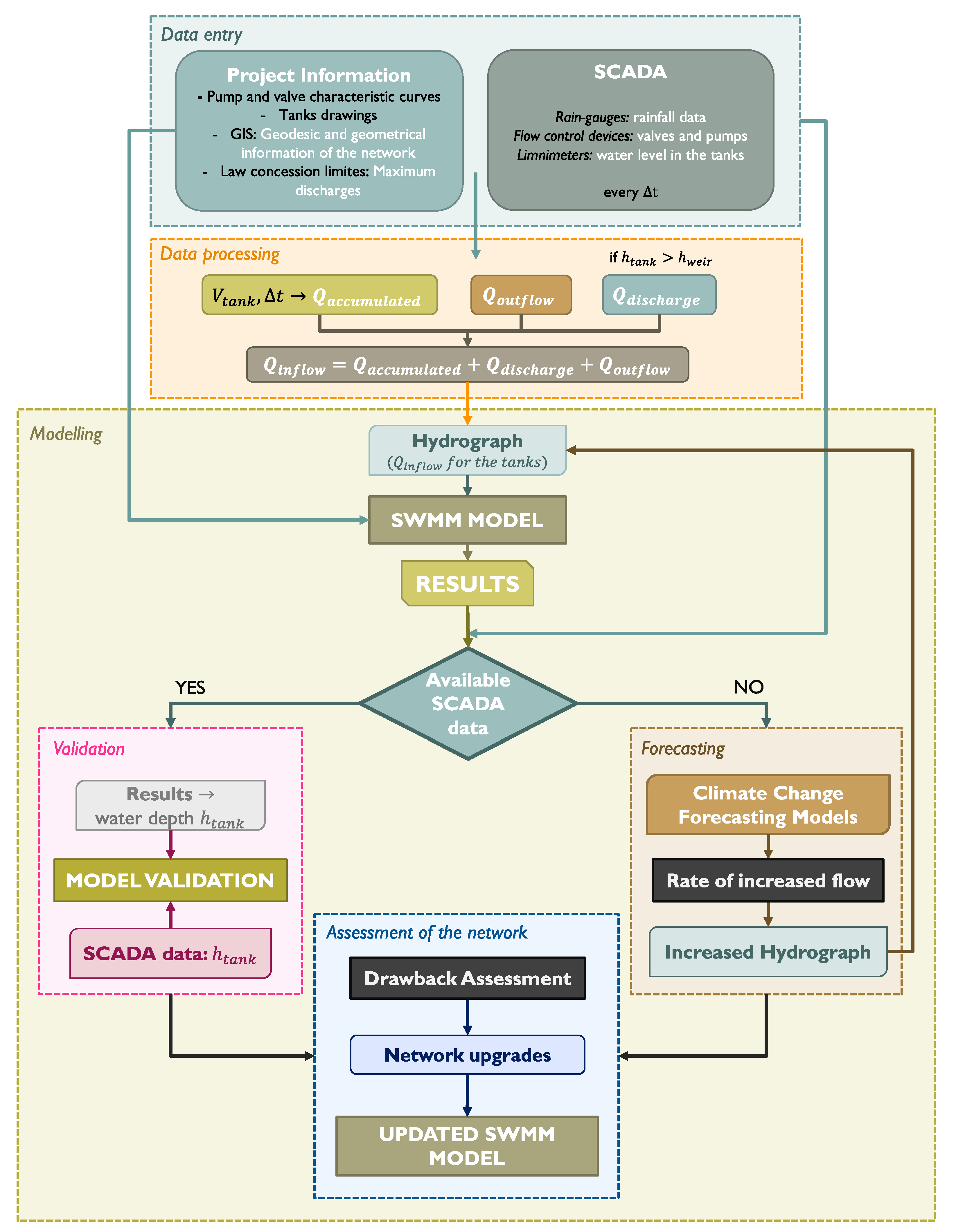
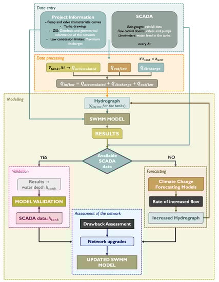
The procedure is composed of different stages, as deployed in the flow chart of Figure 1. The first step concerns the “data entry” phase where several data sources are coupled to collect the set of information required to properly model the water network.
Figure 1.
Flow chart of the implemented procedure for Waste Water Networks (WWNs) design and management.
2.1. Data Entry
Information from building projects is usually available and contains the characteristic curves of the flow control elements, as well as drawings from the tanks. Furthermore, Geographic Information System (GIS) could be useful to model the hydraulic scheme and gather all the information concerning the geodesic and geometrical information of the network, such as length of the pipes or elevation and depth of the manholes. In some cases, restrictions should be taken into consideration when specific legal concession restrictions are defined, with reference to the maximum outflow from the tanks and the maximum discharge to the receiving environment.
Additionally, advanced urban drainage may involve the incorporation of a Supervisory Control And Data Acquisition (SCADA). The telemetry system commonly contains rain-gauges installed in the basin, as well as flow or level meter (limnimeters), which periodically send information to one central dispatch, allowing operators to monitor the sewer network and control the flow-control elements.
2.2. Data Processing
The second step concerns the “data processing”, which, once all the information is collected, entails to assess the hydraulic behavior within the network. In greater detail, for each tank, Storage Curves (height versus retained volume) are carried out to estimate the stored volume. As previously mentioned, the SCADA network measures the water level value inside the tanks allowing one to calculate the stored flow () inside the tank. Moreover, the valve curves (height versus outflow) are defined to assess whether the outflow from the tanks, , and a discharge flow, are conveyed to the receiving environment if the H value is bigger than weir height. Finally, the inflow to the tank (Figure 2) is estimated as the sum of the outflow from the valves, the discharge to the receiving environment and the variation of volume in the considered time period, as follows:
where is the difference between the volumes calculated through the Storage Curve using the H values in t1 and t2 obtained by the SCADA network [m3] and is the time interval between measurements of the SCADA network [s].
Figure 2.
General scheme for retention tanks.
2.3. Modelling with EPA SWMM 5.1
The estimated inflow values (hydrograph) work as an entry for the “Modelling” step, which is carried out by using the EPA SWMM hydraulic solver.
The EPA SWMM is a dynamic rainfall-runoff simulation model applicable for a single event or long-term simulation of runoff quantity. The Runoff component generates runoff and pollution due to rain, whereas the Transport component transports the flow and the pollutes through the water network considering nonpermanent flow. Likewise, SWMM models the drainage system as a collection of different elements and flows within compartments. Each of these modules reproduces several hydrological or hydraulic processes. The Atmosphere compartment generates the precipitation, considering the input data from rain gages, over the Land Surface compartment, which receives precipitation and sends outflow in the form of infiltration to the Groundwater compartment, as well as surface runoff to the Transport compartment. Finally, the Transport compartment includes a network of transportation elements (channels, pipes, pumps and regulators) and storage/treatment units that transport water to outfalls or to treatment facilities. Inflows to this compartment can come from several sources as surface runoff or from user-defined hydrographs. The main components of the Transport compartment are modeled with Node and Link objects [4]. The software solves the flow routing by using the conservation of mass and momentum equations of three different levels: Steady Flow Routing, Kinematic Wave Routing and Dynamic Wave Routing. The latter has been selected for the modeling, because it solves the complete one-dimensional Saint Venant flow equations, thus producing more accurate results. Furthermore, Dynamic wave routing can account for channel storage, backwater, entrance/exit losses, flow reversal and pressurized flow, and can be applied to any general network layout because it couples the solution for both water levels at nodes and flow in conduits. Finally, this method works better for systems subjected to significant backwater effects due to downstream flow restrictions and with flow regulation via weirs and orifices, which are characteristics from the network that has been modeled.
Coupling the hydrograph with the project information allows one to both implement the network model and estimate the hydraulic and technical parameters, including the variation of water depth in tanks, to be further compared with data from SCADA for model validation. Nevertheless, it is possible to simulate the network working under theoretical rain episodes by implementing new hydrographs deriving from Climate Change forecasting models. In any case, assessing the results from the simulation allows one to discover the drawbacks from the network, and to upgrade or adapt the operating range of certain elements such as valves or pumps.
3. Results and Discussion on a WWN in Asturias (ES) Region
The implemented methodology, summarized in the flow chart of Figure 1, has been tested on a simplified case-study, sketching a WWN in the north of Spain, in the Asturias Region. Since the first design of the network until now, the WWN has been subjected to gradual upgrades generating severe deficiencies during its operation. Specifically, higher frequency discharges to the receiving environment were observed, as well as flooding events in areas located at the downstream part of the network. The above-mentioned issues, combined with the higher intensity forecasted rainfall episodes, were the main reasons for the implementation of this study.
The WWN modeled is a unitary system gathering water from runoff and sewage that works mainly by gravity. The network is made of concrete and ends in a Waste Water Treatment Plant (WWTP) supplied by a pump station (Station 2). The total length of the network is 27 km, with an average elevation of 150 m a.sl. and diameters varying from 600 mm to 1200 mm. In Figure 3, a sketch of the WWN is depicted, composed of
Figure 3.
General scheme of the tested WWN.
- 1 main pipe with 3 branches;
- 20 tanks with spillways;
- 359 manholes;
- 1 spillway—pump station device (Station 1);
- 1 pump station (Station 2).
In this case and for each tank, Storage Curves were derived to estimate the stored volume with accuracy of 10 cm. The SCADA network provided the water depth, H, inside the tanks with a frequency of 600 s; the discharge flow, is derived using the Poleni’s equation:
where is the discharge coefficient of a sharp-crested side weir with a value of 0.47 [−] [11], is the total length of the weir [m], is the gravity acceleration [m/s2], is the depth measured by the SCADA network [m] and is the weir depth [m].
Results from the hydraulic simulation by EPA SWMM pointed out that in several links the flow capacity was higher than 80%, leading to flood several manholes of the network (Figure 3). The data treatment arose that the opening from the valves was higher than the allowed one, leading to higher outflow in the tanks, resulting in an excess head during the network simulation. Likewise, the maximum pumped flow at the pump station was smaller than the theoretical values derived from the pump curves for a certain head, suggesting issues on the pump operations. With the aim of carrying out design scenarios able to overcome the aforementioned issues, the following tasks were conducted:
- Assessing the optimal opening range of the valves to both avoid the excessive outflow into the network and increase the discharge capacity to the receiving environment until the maximum allowed;
- Assessing the operating conditions of the two pump stations;
- Assessing the possibility of building a new retention tank into the network to reduce the peak flow and the maximum capacity.
3.1. Opening of the Valves
The law concession limited the maximum outflow as 20 L/s per 1000 inhabitants. Thus, as a function of this threshold, the maximum opening degree of each gate valve was calculated and implemented into the model, since these values were in many cases smaller. During rainfall events, significant runoff rates are conveyed to the Waste Water Treatment Plant (WWTP); however, the flow rates containing higher pollutant concentrations are those corresponding to the first-flush event, because of its cleaning action of the falling surfaces. Thus, the exceeding flow has lesser pollutant concentration, so specific treatments are not needed since the are suitable for the direct conveying into the receiving environment. Therefore, the outflow of every tank was reduced, reducing the load of the downstream network and discharging to the receiving environment once the more polluted waters were conveyed to the WWTP. In addition, as expected, the pipe flow was reduced and did not achieve the maximum capacity. Nevertheless, for further improvements, vortex valves were supposed to be installed in the outflow of some tanks, interacting with the manufacturer for properly setting their angles at the optimum discharge.
3.2. Operating Conditions of the Pump Station
The theoretical value deriving from the pump curve was higher than the maximum value of the pumped flow observed from the SCADA system at the Station 2. Furthermore, the pump capacity was not enough at Station 1, leading to excessive discharge to the receiving environment. The implemented solution for this issue regarded the activation of a third pump group available at Station 2 during higher intensity operations.
By combining the aforementioned intervention, significant improvements were observed in the network, in terms of both discharge capacity and flowing rates conveyed to the wastewater treatment plant.
3.3. Building a New Retention Tank into the Network
In order to achieve further improvement of the network and avoid the flooding of manholes located downstream of Station 2, a more expensive intervention was developed, consisting of building a stormwater tank upstream of Station 2, able to collect the first flush flows and then collect them in the WWTP. It allows for lowering both of the flooding of the upstream part of the network and the pumped pollutant concentrations.
3.4. Results
Figure 4 shows the maximum head available for the manholes and pipes, while the blue curve represents the water head of the elements before and after the interventions. From the implemented scenarios of intervention, the following results were achieved:
Figure 4.
Elevation vs. Distance water profile of the main pipe before (top) and after (bottom) implementing the upgrades to the WWN.
- The operation of main pipes was significantly improved, achieving a capacity smaller than 80% in all the network;
- The velocities of the network were lowered within the recommended range (1.50 m/s ÷ 2.50 m/s) at the higher simulated inflows;
- The capacity of one of the branches was still over 80%; however, the operation considerably improved after upgrading the opening degree of the gate valves;
- The branch located upstream of Station 1 was over 80%, because the inflows were appreciably higher than the pumping capacity of the pump group. In this case, it could be advisable to either upgrade the pumps or improve the network upstream of the branch.
4. Conclusions
In this work, an integrated procedure for the optimal management of waste water networks was presented and discussed. It is mainly based on the integration of different tools available in the market for monitoring and assessing effective operations able to first detect the most critical operations of the system and then implement effective design scenarios. The procedure was tested on a simplified WWN, developing different operative scenarios for improving the flow capacity of the system and increasing the efficiency of installed valves and pumping stations. Results pointed out the potentiality of the discussed approach in improving the hydraulic behavior of the network, with significant benefits from the technical, economic and environmental viewpoints.
Author Contributions
Conceptualization, G.T.-G.; methodology, G.T.-G., J.F.-F. and F.P.; software, A.F.-J., J.F.-F. and G.T.-G.; validation, G.T.-G. and J.F.-F.; data curation, A.F.-J., J.F.-F., E.Á.-Á.; writing—original draft preparation, G.T.-G., E.Á.-Á. and F.P.; writing—review and editing, G.T.-G. and F.P.; supervision, F.P. All authors have read and agreed to the published version of the manuscript.
Funding
This research received no external funding.
Conflicts of Interest
The authors declare no conflict of interest.
References
- Trenberth, K.E. Changes in precipitation with climate change. Clim. Res. 2011, 47, 123–138. [Google Scholar] [CrossRef]
- Ouma, Y.O.; Tateishi, R. Urban flood vulnerability and risk mapping using integrated multi-parametric AHP and GIS: Methodological overview and case study assessment. Water 2014, 6, 1515–1545. [Google Scholar] [CrossRef]
- Puig, V.; Cembrano, G.; Romera, J.; Quevedo, J.; Aznar, B.; Ramón, G.; Cabot, J. Predictive optimal control of sewer networks using CORAL tool: Application to Riera Blanca catchment in Barcelona. Water Sci. Technol. 2009, 60, 869–878. [Google Scholar] [CrossRef] [PubMed]
- Rossman, L.A. STORM WATER MANAGEMENT MODEL USER ’ S MANUAL. Version 5.1. Water Manag. 2009, 12–17. [Google Scholar]
- Hsu, M.H.; Chen, S.H.; Chang, T.J. Inundation simulation for urban drainage basin with storm sewer system. J. Hydrol. 2000, 234, 21–37. [Google Scholar] [CrossRef]
- Huong, H.T.L.; Pathirana, A. Urbanization and climate change impacts on future urban flooding in Can Tho city, Vietnam. Hydrol. Earth Syst. Sci. 2013, 17, 379–394. [Google Scholar] [CrossRef]
- Qin, H.; Li, Z.; Fu, G. The effects of low impact development on urban flooding under different rainfall characteristics. J. Environ. Manag. 2013, 129, 577–585. [Google Scholar] [CrossRef] [PubMed]
- Meierdiercks, K.L.; Smith, J.A.; Baeck, M.L.; Miller, A.J. Analyses of urban drainage network structure and its impact on hydrologic response. J. Am. Water Resour. Assoc. 2010, 46, 933–943. [Google Scholar] [CrossRef]
- De Paola, F.; Giugni, M.; Pugliese, F.; Romano, P. Optimal Design of LIDs in Urban Stormwater Systems Using a Harmony-Search Decision Support System. Water Resour. Manag. 2018, 32, 4933–4951. [Google Scholar] [CrossRef]
- Cembrano, G.; Wells, G.; Quevedo, J.; Pérez, R.; Argelaguet, R. Optimal control of a water distribution network in a supervisory control system. Control Eng. Pract. 2000, 8, 1177–1188. [Google Scholar] [CrossRef]
- Borghei, S.M.; Jalili, M.R.; Ghodsian, M. Discharge Coefficient for Sharp-Crested Side Weir in Subcritical Flow. J. Hydraul. Eng. 1999, 125, 1051–1056. [Google Scholar] [CrossRef]
Publisher’s Note: MDPI stays neutral with regard to jurisdictional claims in published maps and institutional affiliations. |
© 2020 by the authors. Licensee MDPI, Basel, Switzerland. This article is an open access article distributed under the terms and conditions of the Creative Commons Attribution (CC BY) license (https://creativecommons.org/licenses/by/4.0/).



