Eco-Efficient Approach for Wastewater Treatment and Agricultural Valorization: Fertigation Effect on Soil and Plant †
Abstract
:1. Introduction
2. Materials and Methods
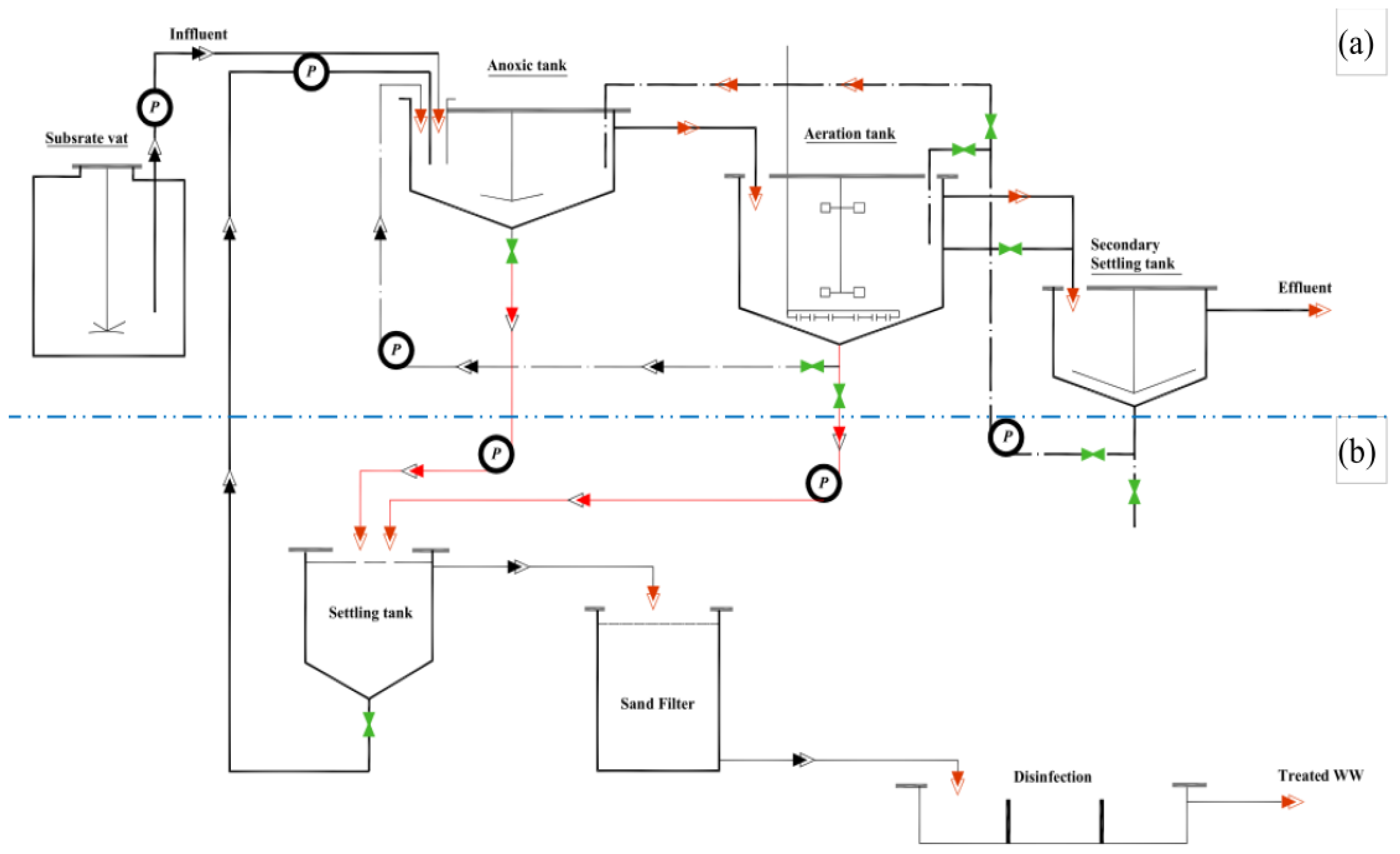
2.1. Experimental Setup and Procedure
2.2. Raw and Treated Urban Wastewaters Characteristics
2.3. Soil and Plant Sampling and Analytical Methods
2.4. Statistical Analysis
3. Results
4. Discussions
5. Conclusions
Author Contributions
Funding
Institutional Review Board Statement
Informed Consent Statement
Data Availability Statement
Acknowledgments
Conflicts of Interest
References
- Al-Rashed, M.F.; Sherif, M.M. Water resources in the GCC countries: An overview. Water Resour. Manag. 2000, 14, 59–73. [Google Scholar] [CrossRef]
- Mohammad, M.J.; Mazahreh, N. Changes in soil fertility parameters in response to irrigation of forage crops with secondary treated wastewater. Commun. Soil Sci. Plant Anal. 2003, 34, 1281–1294. [Google Scholar] [CrossRef]
- Jiries, A.; Hussain, H.; Lintelmann, J. Determination of polycyclic aromatic hydrocarbons in wastewater: Sediments, sludge and plants in Karak Province, Jordan. Water Air Soil Pollut. 2000, 121, 217–228. [Google Scholar] [CrossRef]
- Haruvy, N.; Offer, R.; Hadas, A.; Ravina, I. Wastewater irrigation economic concerns regarding beneficiary and hazardous effects of nutrients. Water Resour. Manag. 1999, 13, 303–314. [Google Scholar] [CrossRef]
- El Moussaoui, T.; Wahbi, S.; Mandi, L.; Masi, S.; Ouazzani, N. Reuse study of sustainable wastewater in agroforestry domain of Marrakesh city. J. Saudi Soc. Agric. Sci. 2019, 18, 288–293. [Google Scholar] [CrossRef]
- Belloulid, M.O.; El Moussaoui, T.; Latrach, L.; Saykouk, J.; El Azzouzi, F. National Program of Sanitation and Wastewater Treatment in Morocco: Objectives, Achievements and Challenges. Environ. Water Sci. Public Health Territ. Intell. J. 2018, 2, 67–76. [Google Scholar] [CrossRef]
- WHO. Guidelines for the Safe Use of Wastewater, Excreta and Greywater, 3rd ed.; World Health Organization: Geneva, Switzerland, 2006; ISBN 9789241546867.
- Oller, I.; Malato, S.; Sánchez-Pérez, J.A. Combination of Advanced Oxidation Processes and biological treatments for wastewater decontamination-A review. Sci. Total Environ. 2011, 409, 4141–4166. [Google Scholar] [CrossRef] [PubMed]
- Metcalf, W. Metcalf and Eddy Wastewater Engineering: Treatment and Reuse, 4th ed.; McGraw-Hill: New York, NY, USA, 2003. [Google Scholar]
- French Standardization Association. Qualité de l’eau. recueil des normes françaises, evironnement [Water Quality. Collection of French Standards, Environment]; Tomes 1, 2, 3 and 4; AFNOR: Paris-La Defense, France, 1997; 1372p. (In French) [Google Scholar]
- Rodier, J. L’analyse de l’eau, 9th ed.; DUNOD: Paris, France, 2009; 1579p. [Google Scholar]
- APHA. Standard Methods for the Examination of Water and Wastewater; American Public Health Association: Washington, DC, USA, 2005. [Google Scholar]
- Bremner, J.M. Nitrogen-Total. In Methods of Soil Analysis, Part 3, Chemical Methods; SSSA Book Set: 5; Sparks, D.L., Ed.; American Society of Agronomy Inc.: Madison, WI, USA, 1996; pp. 1085–1121. [Google Scholar]
- Moroccan Discharge Standards. [arrêté conjoint 2013] Ministre de l’intérieur, du Ministre de l’énergie, des Mines, de l’eau et de l’environnement, du Ministre de l’industrie, du Commerce et des Nouvelles Technologies et du Ministre de l’artisanat N° 2942-13 du 1er Hija 1434 (7 Octobre 2013) Fixant les Valeurs Limites Générales de Rejet dans les Eaux Superficielles ou Souterraines. Bulletin Officiel du Royaume du Maroc N° 6202-3. 2013; pp. 2456–2458. Available online: http://www.environnement.gov.ma/fr/78-cat1/1012-valeurs-limites-des-rejets (accessed on 30 May 2022).
- Heidarpour, M.; Mostafazadeh-Fard, B.; Abedi Koupai, J.; Malekian, R. The effects of treated wastewater on soil chemical properties using subsurface and surface irrigation methods. Agric. Water Manag. 2007, 90, 87–94. [Google Scholar] [CrossRef]



Publisher’s Note: MDPI stays neutral with regard to jurisdictional claims in published maps and institutional affiliations. |
© 2022 by the authors. Licensee MDPI, Basel, Switzerland. This article is an open access article distributed under the terms and conditions of the Creative Commons Attribution (CC BY) license (https://creativecommons.org/licenses/by/4.0/).
Share and Cite
El Moussaoui, T.; Belloulid, M.O.; Mandi, L.; Wahbi, S.; Masi, S.; Ouazzani, N. Eco-Efficient Approach for Wastewater Treatment and Agricultural Valorization: Fertigation Effect on Soil and Plant. Environ. Sci. Proc. 2022, 16, 62. https://doi.org/10.3390/environsciproc2022016062
El Moussaoui T, Belloulid MO, Mandi L, Wahbi S, Masi S, Ouazzani N. Eco-Efficient Approach for Wastewater Treatment and Agricultural Valorization: Fertigation Effect on Soil and Plant. Environmental Sciences Proceedings. 2022; 16(1):62. https://doi.org/10.3390/environsciproc2022016062
Chicago/Turabian StyleEl Moussaoui, Tawfik, Mohamed Oussama Belloulid, Laila Mandi, Said Wahbi, Salvatore Masi, and Naaila Ouazzani. 2022. "Eco-Efficient Approach for Wastewater Treatment and Agricultural Valorization: Fertigation Effect on Soil and Plant" Environmental Sciences Proceedings 16, no. 1: 62. https://doi.org/10.3390/environsciproc2022016062
APA StyleEl Moussaoui, T., Belloulid, M. O., Mandi, L., Wahbi, S., Masi, S., & Ouazzani, N. (2022). Eco-Efficient Approach for Wastewater Treatment and Agricultural Valorization: Fertigation Effect on Soil and Plant. Environmental Sciences Proceedings, 16(1), 62. https://doi.org/10.3390/environsciproc2022016062

