Supercritical Extraction of Essential Oils from Dry Clove: A Technical and Economic Viability Study of a Simulated Industrial Plant †
Abstract
1. Introduction
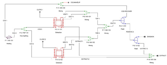
2. Simulation and Technical-Economic Model
3. Simulation Results and Economic Feasibility Analysis
4. Conclusions
Author Contributions
Funding
Data Availability Statement
Conflicts of Interest
References
- Doane-Weideman, T.; Liescheskii, P. Analytical Supercritical Fluid Extraction for Food Applications. In Oil Extraction and Analysis; AOCS Publishing: Urbana, IL, USA, 2004. [Google Scholar]
- Zacchi, P.; Pietsch, A.; Voges, S.; Ambrogi, A.; Eggers, R.; Jaeger, P. Concepts of phase separation in supercritical processing. Chem. Eng. Process. Process Intensif. 2006, 45, 728–733. [Google Scholar] [CrossRef]
- Souza, A.T.; Corazza, M.L.; Cardozo-Filho, L.; Guirardello, R.; Meireles, M.A.A. Phase Equilibrium Measurements for the System Clove (Eugenia caryophyllus) Oil + CO2. Chem. Eng. Data 2004, 49, 352–356. [Google Scholar] [CrossRef]
- Takeuchi, T.M.; Leal, P.F.; Favareto, R.; Cardozo-Filho, L.; Corazza, M.L.; Rosa, P.T.V.; Meireles, M.A.A. Study of the phase equilibrium formed inside the flash tank used at the separation step of a supercritical fluid extraction unit. J. Supercrit. Fluids 2008, 43, 447–459. [Google Scholar] [CrossRef]
- Brown Whole Dry Cloves. Available online: https://www.indiamart.com/proddetail/clove-22530339073.html (accessed on 1 November 2020).
- Yellow Eugenol USP Extract Feed Grade. Available online: https://www.indiamart.com/proddetail/eugenol-usp-extract-feed-grade-3760659988.html (accessed on 24 October 2020).
- Natural Aroma Liquid Eugenol Acetate. Available online: https://www.indiamart.com/proddetail/eugenol-acetate-8336104997.html?pos=1&kwd=eugenil+acetate (accessed on 24 October 2020).
- Natural Aroma Liquid Caryophyllene Acetate. Available online: https://www.indiamart.com/proddetail/caryophyllene-acetate-6309471897.html?pos=5&kwd=caryophyllene (accessed on 24 October 2020).
- Alpha Humulene. Available online: https://www.indiamart.com/proddetail/alpha-humulene-6309461933.html?pos=1&kwd=alpha+humolene (accessed on 24 October 2020).
- 10L Seamless Steel Portable CO2 Carbon Dioxide Gas Cylinder. Available online: https://yacylinder.en.made-in-china.com/product/ISbJDRuVgjUp/China-10L-Seamless-Steel-Portable-CO2-Carbon-Dioxide-Gas-Cylinder.html (accessed on 1 November 2020).
- Zabot, G.L.; Moraes, M.N.; Petenate, A.J.; Meireles, M.A.A. Influence of the bed geometry on the kinetics of the extraction of clove bud oil with supercritical CO2. J. Supercrit. Fluids 2014, 93, 56–66. [Google Scholar] [CrossRef]
- Turton, R.; Bailie, R.C.; Whiting, W.B.; Shaeiwitz, J.A.; Bhattacharyya, D. Analysis, Synthesis and Design of Chemical Processes, 4th ed.; Pearson: London, UK, 2012. [Google Scholar]
- Canabarro, N.I.; Veggi, P.C.; Vardanega, R.; Mazutti, M.A.; Ferreira, M.C. Techno-economic evaluation and mathematical modeling of supercritical CO2 extraction from Eugenia uniflora L. leaves. J. Appl. Res. Med. Aromat. Plants 2020, 18, 100261. [Google Scholar]
- Hatami, T.; Johner, J.C.F.; Zabot, G.L.; Meireles, M.A.A. Supercritical fluid extraction assisted by cold pressing from clove buds: Extraction performance, volatile oil composition, and economic evaluation. J. Supercrit. Fluids 2019, 144, 39–47. [Google Scholar] [CrossRef]
- Johner, J.C.F.; Hatami, T.; Carvalho, P.I.N.; Meireles, M.A.A. Impact of Grinding Procedure on the Yield and Quality of the Extract from Clove Buds Using Supercritical Fluid Extraction. Open Food Sci. J. 2018, 10, 1–7. [Google Scholar] [CrossRef][Green Version]
- Ochoa, S.; Durango-Zuleta, M.M.; Osorio-Tobón, J.F. Techno-economic evaluation of the extraction of anthocyanins from purple yam (Dioscorea alata) using ultrasound-assisted extraction and conventional extraction processes. Food Bioprod. Process. 2020, 122, 111–123. [Google Scholar] [CrossRef]
- Viganó, J.; Zabot, G.L.; Martínez, J. Supercritical fluid and pressurized liquid extractions of phytonutrients from passion fruit by-products: Economic evaluation of sequential multi-stage and single-stage processes. J. Supercrit. Fluids 2017, 122, 88–98. [Google Scholar] [CrossRef]
- Vale, A.T.; Felfili, J.M. Dry biomass distribution in a cerrado sensu stricto site in Brazil central. Rev. Árvore 2005, 29, 661–669. [Google Scholar] [CrossRef]
- Yu, D.; Chen, M.; Wei, Y.; Niu, S.; Xue, F. An assessment on co-combustion characteristics of Chinese lignite and eucalyptus bark with TG–MS technique. Powder Technol. 2016, 294, 463–471. [Google Scholar] [CrossRef]
- Al-Hamamre, Z.; Saidan, M.; Hararah, M.; Rawajfeh, K.; Alkhasawneh, H.E.; Al-Shannag, M. Wastes and biomass materials as sustainable-renewable energy resources for Jordan. Renew. Sustain. Energy Rev. 2017, 67, 295–314. [Google Scholar]
- Aldridge, J. UK Wood Pellet Imports Hit Record April High. Available online: https://www.argusmedia.com/en/news/2118063-uk-wood-pellet-imports-hit-record-april-high (accessed on 23 November 2020).
- Harrison, N. UK Wood Pellet Market: Past, Present and Future. Available online: http://biomassmagazine.com/articles/16876/uk-wood-pellet-market-past-present-and-future (accessed on 23 November 2020).


| Project Operation | Reference | |
|---|---|---|
| Project Lifetime (years) | 40 | |
| Plant Construction Period (months) | 30 | Software Standard (Database) |
| Plant Start-up Period (months) | 4 | |
| Total Working Days (per year) | 330 | |
| Cost of Operational Labor (COL) | Industrial Scale (400 L Extractor) | |
| Wage (with benefits, administration, supervision, and supplies) (USD/h) | 14.93 | [13,14,15] |
| Workers per shift | 3 | [14,15,16] |
| Total Wage per year (USD/year) | 1,673,956.00 | |
| Cost of Utilities (CUT) | ||
| Electricity (USD/kWh) | 0.25 | [13,14,15,16,17] |
| Cooling Water (USD/ton) | 0.78 | |
| Water Steam (USD/ton) | 16.80 | |
Publisher’s Note: MDPI stays neutral with regard to jurisdictional claims in published maps and institutional affiliations. |
© 2021 by the authors. Licensee MDPI, Basel, Switzerland. This article is an open access article distributed under the terms and conditions of the Creative Commons Attribution (CC BY) license (https://creativecommons.org/licenses/by/4.0/).
Share and Cite
Soares, M.C.P.; Machado, P.R.; Guinosa, R.E. Supercritical Extraction of Essential Oils from Dry Clove: A Technical and Economic Viability Study of a Simulated Industrial Plant. Environ. Sci. Proc. 2022, 13, 11. https://doi.org/10.3390/IECF2021-10778
Soares MCP, Machado PR, Guinosa RE. Supercritical Extraction of Essential Oils from Dry Clove: A Technical and Economic Viability Study of a Simulated Industrial Plant. Environmental Sciences Proceedings. 2022; 13(1):11. https://doi.org/10.3390/IECF2021-10778
Chicago/Turabian StyleSoares, Marco César Prado, Paula Rocha Machado, and Roger Eike Guinosa. 2022. "Supercritical Extraction of Essential Oils from Dry Clove: A Technical and Economic Viability Study of a Simulated Industrial Plant" Environmental Sciences Proceedings 13, no. 1: 11. https://doi.org/10.3390/IECF2021-10778
APA StyleSoares, M. C. P., Machado, P. R., & Guinosa, R. E. (2022). Supercritical Extraction of Essential Oils from Dry Clove: A Technical and Economic Viability Study of a Simulated Industrial Plant. Environmental Sciences Proceedings, 13(1), 11. https://doi.org/10.3390/IECF2021-10778

