Next Article in Journal
Data Protection in Brazil: Applying Text Mining in Court Documents
Previous Article in Journal
Design and Implementation of Environmental Monitoring System Using Flask-Based Web Application
 
 
Font Type:
Arial Georgia Verdana
Font Size:
Aa Aa Aa
Line Spacing:
Column Width:
Background:
Proceeding Paper

Deep Learning Approach to Cassava Disease Detection Using EfficientNetB0 and Image Augmentation †

by
Jazon Andrei G. Alejandro
*,
James Harvey M. Mausisa
and
Charmaine C. Paglinawan
School of Electrical, Electronics and Computer Engineering, Mapua University, Manila 1002, Philippines
*
Author to whom correspondence should be addressed.
Presented at the 2024 IEEE 6th Eurasia Conference on IoT, Communication and Engineering, Yunlin, Taiwan, 15–17 November 2024.
Eng. Proc. 2025, 92(1), 28; https://doi.org/10.3390/engproc2025092028
Published: 28 April 2025
(This article belongs to the Proceedings of 2024 IEEE 6th Eurasia Conference on IoT, Communication and Engineering)

Abstract

Cassava, a vital crop in the Philippines and other tropical regions, is highly susceptible to various diseases that drastically reduce its yield. Traditional inspection methods for detecting these diseases are manual, time-consuming, expensive, and prone to inaccuracies. While recent advances enable improved detection, many approaches focus primarily on leaves and stems, overlooking tubers—one of the most critical parts of the plant. Since tubers are the harvested portion of the cassava and a direct source of food and income, early disease detection in this part is crucial for preventing severe yield losses. Furthermore, symptoms often manifest in the tubers before becoming visible in other parts, making their monitoring essential for timely intervention. To address these challenges and improve accuracy, we employed EfficientNetB0 and data augmentation techniques to enhance disease detection across multiple parts of the cassava plant. The developed system integrates a Raspberry Pi 4B with a camera module LCD screen enclosed in a 3D-printed casing for ease of use by farmers, and this showed detection accuracies of 94% for leaves, 90% for stems, and 92% for tubers. The system’s reliability was validated with p-values at a 0.05 significance level. By reducing the need for expensive manual inspections, the system offers a robust solution for early disease detection, particularly in the tubers, to mitigate yield losses. Its proven accuracy and practical design support better disease management practices, thereby improving crop health while enhancing food security and supporting the livelihoods of cassava farmers.

1. Introduction

The Philippines’ agriculture benefits from its natural resources, landscape, and tropical climate, contributing 9.6% to its GDP in 2021 [1]. Despite a decline due to COVID-19 and natural disasters, recovery in agriculture has been observed. Cassava, an important crop thanks to its easy cultivation, yielded 591.06 thousand metric tons between July and September 2022 [2]. However, diseases from pathogens, pests, and harsh environmental conditions pose significant risks, making tuber health monitoring essential to prevent losses.
Traditional crop disease detection methods, such as visual inspections and chemical treatments, are expensive and inefficient. Technology-driven solutions, such as convolutional neural networks (CNNs), have emerged to enable early detection. CNNs have been used on cassava leaves for disease identification [3]. In 2022, DenseNet architecture improved image quality and reduced overfitting [4], while Inception-V2 improved accuracy with a smaller parameter size [5]. These advancements lower costs and save farmers time by minimizing professional assistance.
Manual disease detection methods are common in the Philippines, but a solution that includes tuber analysis is still needed. Previous studies focused on leaf analysis. CNNs and an ensemble classifier showed promising results but require improvements due to training time concerns [6]. The three CNN models—MobileNet, InceptionV3, and CropNet—achieved accuracies of 82.01, 81.22, and 87.2%, respectively. MobileNetV2 showed low accuracies for video and image data, highlighting the need for better algorithms [7]. Also, a plant disease detection system using MobileNetV3 did not include tuber analysis [8]. Tuber examinations and alternative algorithms must be incorporated to enhance accuracy. Since diseases often originate in tubers, analyzing them is essential for preventing yield losses and supporting farmers. Therefore, it is necessary to improve cassava disease detection methods.
This study aims to address challenges in detecting diseases in cassava leaves, stems, and tubers. A technology-based cassava disease system was developed using the EfficientNetB0 algorithm and data augmentation to enhance accuracy and precision. The developed system identifies cassava diseases across various plant parts, including leaves, stems, and tubers. Data augmentation techniques were used to process cassava images and datasets in training to improve accuracy, and the system’s performance was assessed through internal validation and external evaluation. Developing an image-based disease detection system is crucial for improving food security and reducing yield loss. Instead of focusing on leaves and stems, we used deep learning to diagnose diseases in various cassava parts, including tubers. The developed system improves farmers’ efficiency and accuracy in early disease detection and helps prevent further spread and increase productivity.

2. Methodology

The developed cassava tuber disease detection system benefits agricultural companies and farmers by enabling the early detection of cassava diseases and timely measures and solutions. Using this system, disease spread can be prevented to decrease yield losses. The research framework is illustrated in Figure 1.
The developed system uses images of cassava leaves, stems, and tubers as input. These images are processed by the EfficientNetB0 model to detect any diseases. The system is trained with the EfficientNetB0 algorithm and sorts cassava datasets for validation. Possible diseases for the leaf include Cassava Mosaic Disease (CMD), Cassava Green Mite (CMG), Cassava Bacterial Blight (CBB), or Witches’ Broom (WB); for the stem, they include Anthracnose, WB, or CBB; and for the tuber, the possible diseases are Cassava Brown Streak Disease (CBSD), CBB, or Cassava Root Rot Disease (CRRD). If no disease is detected, the system classifies the input as Normal Leaf (NL), Normal Stem (NS), or Normal Tuber (NT).
The hardware components, including Raspberry Pi 4B, Raspberry Pi camera module, LCD, and power bank, are enclosed in a custom 3D-printed casing that protects the system and aids heat dissipation. Figure 2 and Figure 3 show the prototype and schematic diagram, respectively. The Raspberry Pi 4, with a camera module for disease detection, was the central unit, while a touchscreen LCD enabled user interaction and a power bank powered the system.

2.1. Experimental Setup

Figure 4 illustrates how the developed system was tested in the field. The system was used to capture images of the cassava plant’s leaf, stem, and tuber. Once an image was taken, the user selected the “Process” option for disease classification. Testing was conducted at the cassava farm in Ilagan, Isabela (DA-CVRC).

2.2. System Functionality

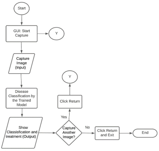
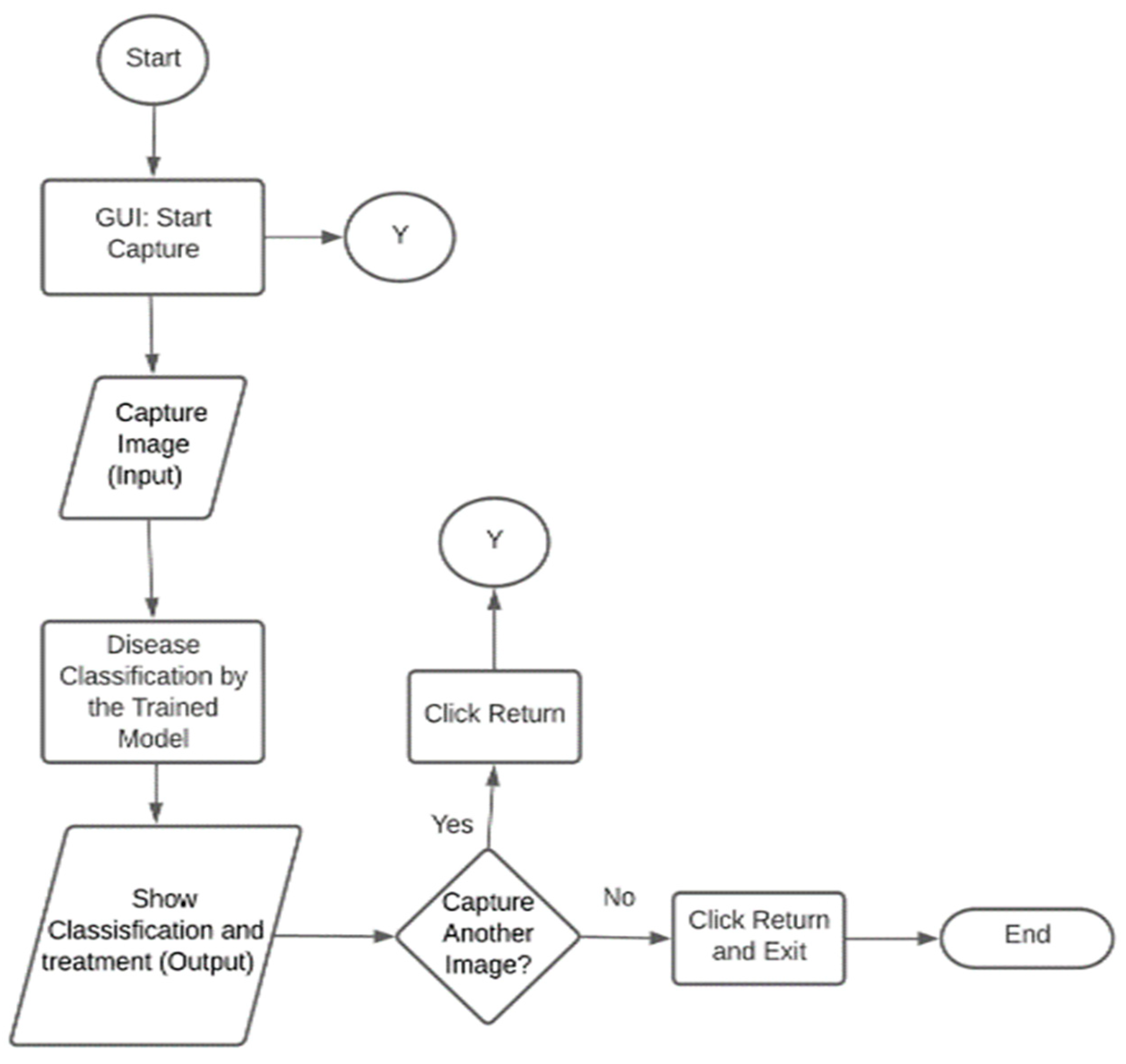
The system operation flowchart is shown in Figure 5. Users interact with the system via a graphical user interface (GUI), where they capture an image of a leaf, stem, or tuber for disease assessment. The trained model analyzes the image to determine whether the plant is diseased or healthy. If a specific disease is identified, corresponding treatment recommendations are provided. Factors such as plant health, environmental conditions, and the disease’s stage affect detection accuracy. Users capture another image by selecting the “Return” option or clicking “Return” followed by “Exit” to close the program.
The prototype’s interface is shown in Figure 6.

2.3. Symptoms of Cassava Diseases

The developed system detected various cassava diseases, as outlined in Table 1. The table provides a detailed overview of each disease, along with the associated symptoms or visual indicators observed in infected cassava plants. These symptoms are key features for the image processing system to recognize and classify the presence of specific diseases accurately.

2.4. Algorithm

Figure 7 illustrates a detailed flowchart that depicts the complete process involved in training a cassava disease detection model using the EfficientNetB0 architecture. The system operates data preparation, which includes data gathering/collection, preprocessing, and augmentation, followed by model training and optimization phases. Throughout this process, the model was fine-tuned to enhance its ability to accurately classify cassava diseases based on the input data.
The cassava disease detection model used the pre-trained EfficientNetB0 architecture, which balances accuracy and computational efficiency through compound scaling. The process starts by categorizing cassava images into disease types (e.g., CBSD, CGM) and healthy conditions. In preprocessing, images are resized, normalized, and augmented using flipping, rotation, and zooming to increase dataset diversity. EfficientNetB0’s convolutional layers extract key features, such as discoloration or deformities, to identify disease patterns. Transfer learning fine-tunes these features to cassava-specific diseases, while optimization techniques such as gradient descent enhance classification accuracy. The model’s performance is assessed using metrics including accuracy and a confusion matrix. Once optimized, the model is deployed, with final validation ensuring it performs well on new data.
One of the key advantages of EfficientNetB0 is its ability to extract intricate features from images, making it adept at identifying subtle visual patterns associated with various cassava diseases. These features are used to diagnose cassava diseases presented in Table 1, indicating the appearance of various diseases. The efficient use of parameters enables the system to achieve high accuracy with fewer resources, leading to faster training times and improved classification performance. Furthermore, EfficientNetB0’s pre-trained weights, available from large-scale datasets, facilitate transfer learning. This capability allowed the model to quickly adapt to the specific characteristics of cassava plants, enhancing its effectiveness in accurately classifying different disease states.

2.5. Dataset Description

The algorithm for training was EfficientNetB0. The dataset included images of cassava leaves, stems, and tubers, each representing different disease classes. Additionally, images of healthy cassava plants were incorporated into the training process. Figure 8 shows a sample dataset from Kaggle, showing the CBSD in leaf and tuber parts.

2.6. Data Augmentation

The images in the datasets underwent data augmentation. The purpose of data augmentation is to enrich the dataset by generating variations of the images, reducing the need to capture thousands of new images, and preventing overfitting during model training. Using a larger dataset, the accuracy of learning models was improved by offering a wider range of examples for training [9]. Figure 9 shows the codes used in the process of the system.
The rescaling (1/255) function was used to normalize pixel values between 0 and 1 to ensure consistent input data and stabilize the training process for faster convergence. Augmentation methods such as RandomFlip, RandomRotation, and RandomZoom introduce variations in image orientation and scale, helping the model generalize and simulate real-world scenarios where objects appear at different angles and sizes. Additionally, RandomContrast and RandomBrightness simulate various lighting conditions, improving the model’s resilience in recognizing diseases under fluctuating brightness levels. RandomHeight and RandomWidth adjust image dimensions, enabling the model to handle different perspectives. Together, these augmentations enriched the training dataset and the model’s ability to accurately detect cassava diseases, even when presented with new or unseen data.

2.7. Statistical Treatment

The system’s performance assessment, particularly accuracy, was calculated using (1).
A = T P N
where “TP” represents the number of accurate predictions and “N” indicates the total overall number of predictions made. In a previous study utilizing the InceptionV3 model, the system achieved an accuracy of 81.22%. The system’s performance was validated for classifying diseases in leaves, stems, and tubers using a One-Proportion Z-Test. The accuracy of the proposed system was measured against existing systems for classifying other stem diseases. The Z-test statistic was calculated using (2).
z = p   ^ p o p o ( 1 p o ) n

3. Results and Discussion

3.1. Internal Validation

A confusion matrix was employed for the validation of the system’s performance. The model’s performance was validated by comparing the predicted classes/values with the actual ones. A confusion matrix was used for the identification of correct and incorrect predictions made by the model. Table 2, Table 3 and Table 4 present the confusion matrices for the leaf, stem, and tuber in this study.
The leaf model showed high accuracy, correctly classifying about 95 out of 100 samples for the CGM, CMD, and NL categories. CGM was confused with CMD and WB, and CBB was confused with CMD and NL. This occurred as similar conditions were compared. For stem diseases, the model correctly identified CAD and CBB in 92 out of 100 cases but showed confusion between NS and CBB, as well as between WB and NS. For tuber diseases, the model accurately classified CBSD and NT but struggled with CRRD and CBB, suggesting difficulties in differentiating between diseases with similar symptoms. Despite these issues, the model was effective, though further refinement could reduce errors.
Z-score analysis results revealed that leaf classification, with a Z-score of 1.41, was more accurate, with an accuracy of 92.23%. Stem and tuber classifications, with Z-scores of −0.88 and −0.52 lower than the average, indicated room for improvement. Consistent performance across categories was observed, highlighting the model’s strengths for leaf classification. For the stem and tuber, a more balanced performance was required.

3.2. External Validation

The system was tested on a cassava farm in Ilagan, Isabela, Philippines (DA_CVRC), where images of cassava leaves, stems, and tubers were captured for classification. The classification results for the leaf model are shown in Table 5.
The diagnosis for cassava leaves was accurate. Out of 50 trials, the model correctly predicted 47 cases, resulting in an accuracy rate of 94%. The computed Z-statistic was 3.81, demonstrating the model’s effectiveness in diagnosing diseases in cassava leaves. A high accuracy highlighted the system’s reliability in detecting potential leaf issues. The classification results for the stem are presented in Table 6.
For cassava stems, the model correctly predicted 45 out of 50 trials with 90% accuracy. The Z-statistic was 2.07. The system was effective in detecting diseases in cassava stems, making it an effective tool for maintaining the health of the plant’s structural components. The classification results for the tuber model are presented in Table 7.
For the tuber, 46 correct predictions were made out of 50, resulting in 92% accuracy. The Z-statistic was 2.81. While the accuracy was lower than that for the leaf, significant effectiveness in identifying diseases in cassava tubers was validated (Table 8).
The one-proportion Z-test was conducted to assess the accuracy of diagnosing the leaf, stem, and tuber. The null hypothesis (H0) was that this study’s accuracy did not exceed the accuracy reported in the previous study. The results revealed p-values of 0.00007 for the leaf model, 0.01923 for the stem model, and 0.00248 for the tuber model, all below the significance level (α) of 0.05. Therefore, the null hypothesis was rejected. The accuracy of the leaf, stem, and tuber models in classifying cassava stem disease was significantly higher than in the earlier study, while the accuracy for the stem was higher.

4. Conclusions and Recommendation

This model accurately classified leaf, stem, and tuber diseases but struggled with visually similar conditions, as shown by the confusion matrices. The one-proportion Z-test results showed the system’s effectiveness, with p-values for the leaf, stem, and tuber models (0.00007, 0.01923, and 0.00248) below 0.05. These results demonstrated the system’s performance and advancements over previous models for disease management, agricultural yields, and farmer support.
However, improving image quality is required for better imaging and classification. Upgrades of the hardware, such as a better microcontroller, a larger screen, and a built-in battery, improve the overall performance of the system. By adding indicators in capturing images, better image quality and accuracy can be obtained. The training data need to be expanded, and symptoms such as CMD and WB can be included to improve the system’s performance. Ensemble learning techniques can be integrated to enhance accuracy. Collaboration with experts enables model updates for consistent performance and regular monitoring to enhance disease detection and support farmers.

Author Contributions

Conceptualization, J.A.G.A., J.H.M.M. and C.C.P.; methodology, J.A.G.A. and J.H.M.M.; software, J.A.G.A. and J.H.M.M.; validation, J.A.G.A., J.H.M.M. and C.C.P.; formal analysis, J.A.G.A. and J.H.M.M.; investigation, J.H.M.M.; resources, J.A.G.A.; data curation, J.H.M.M.; writing—original draft preparation, J.A.G.A., J.H.M.M. and C.C.P.; writing—review and editing, J.A.G.A., J.H.M.M. and C.C.P.; visualization, J.A.G.A. and J.H.M.M.; supervision, C.C.P.; project administration, J.A.G.A. and J.H.M.M. All authors have read and agreed to the published version of the manuscript.

Funding

This research received no external funding.

Institutional Review Board Statement

Not applicable.

Informed Consent Statement

Not applicable.

Data Availability Statement

The dataset used to implement the prototype of the study are openly available in Kaggle at https://www.kaggle.com/search?q=cassava+.

Conflicts of Interest

The authors declare no conflict of interest.

References

  1. Agriculture in the Philippines—Statistics & Facts. Available online: https://www.statista.com/topics/5744/agricultureindustry-in-the-philippines/#topicOverviewstatista (accessed on 19 September 2024).
  2. Major Vegetables and Root Crops Quarterly Bulletin. Available online: https://psa.gov.ph/content/major-vegetables-and-root-crops-quarterly-bulletin-april-june-2023-0 (accessed on 19 September 2024).
  3. Sambasivam, G.; Opiyo, G.D. A predictive machine learning application in agriculture: Cassava disease detection and classification with imbalanced dataset using convolutional neural networks. Egypt. Informatics J. 2021, 22, 27–34. [Google Scholar] [CrossRef]
  4. Yadav, R.; Pandey, M.; Sahu, S.K. Cassava plant disease detection with imbalanced dataset using transfer learning; Cassava plant disease detection with imbalanced dataset using transfer learning. In Proceedings of the 2022 IEEE World Conference on Applied Intelligence and Computing (AIC), Sonbhadra, India, 17–19 June 2022; pp. 220–225. [Google Scholar]
  5. Y, V.; Billakanati, N.; Veeravalli, K.; N, A.D.R.; Kota, L. Early Detection of Casava Plant Leaf Diseases using EfficientNet-B0. In Proceedings of the 2022 IEEE Delhi Section Conference (DELCON), New Delhi, India, 11–13 February 2022; pp. 1–5. [Google Scholar]
  6. Oktavian, G.M.; Santoso, H. Leveraging MobileNet, InceptionV3, and CropNet to Classify Cassava Plant Disease. Mind. J. 2021, 6, 183–193. [Google Scholar] [CrossRef]
  7. Ayu, H.R.; Surtono, A.; Apriyanto, D.K. Deep learning for detection cassava leaf disease. In Proceedings of the 3rd International Conference on Applied Sciences Mathematics and Informatics (ICASMI) 2020, Bandar Lampung, Indonesia, 3–4 September 2020; p. 012072. [Google Scholar]
  8. Calma, A.C.P.; Guillermo, J.D.M.; Paglinawan, E.C.C. Cassava Disease Detection using MobileNetV3 Algorithm through Augmented Stem and Leaf Images. In Proceedings of the 2023 17th International Conference on Ubiquitous Information Management and Communication (IMCOM), Seoul, Republic of Korea, 3–5 January 2023; pp. 1–6. [Google Scholar]
  9. Baguisi, J.M.; Buenaventura, B.R.S.; Yumang, A.N. The Effect of Data Augmentation and Padding of the Image Dataset on Detection of Black Sigatoka Disease on Banana Leaves Using ShuffleNet V2 CNN Architecture. In Proceedings of the 2024 7th International Conference on Information and Computer Technologies (ICICT), Honolulu, HI, USA, 15–17 March 2024; pp. 277–282. [Google Scholar]
Figure 1. Research framework.
Figure 1. Research framework.
Engproc 92 00028 g001
Figure 2. System architecture.
Figure 2. System architecture.
Engproc 92 00028 g002
Figure 3. Developed system.
Figure 3. Developed system.
Engproc 92 00028 g003
Figure 4. Testing the system in the field.
Figure 4. Testing the system in the field.
Engproc 92 00028 g004
Figure 5. System operation flowchart.
Figure 5. System operation flowchart.
Engproc 92 00028 g005
Figure 6. System GUI.
Figure 6. System GUI.
Engproc 92 00028 g006
Figure 7. Training algorithm.
Figure 7. Training algorithm.
Engproc 92 00028 g007
Figure 8. Sample images in the dataset.
Figure 8. Sample images in the dataset.
Engproc 92 00028 g008
Figure 9. Data augmentation codes.
Figure 9. Data augmentation codes.
Engproc 92 00028 g009
Table 1. Symptoms of cassava diseases.
Table 1. Symptoms of cassava diseases.
DiseaseSymptom/Visual Appearance
Anthracnose
  • Canker lesions on stems, branches, and fruits; spots on leaves; and dieback at the tips of cassava plants.
  • Multiple small, sunken spots ranging from 10 to 30 mm in diameter appear on the leaf lamina.
CBLS
  • Small brown spots and greenish–yellow circular lesions.
WB
  • The extreme proliferation of branches, shortened internodes, and brown vascular tissues in stems.
  • Curling small green–yellow patterns in leaf surfaces, thick outer layers, and deep cracks present in the root part of the root crop.
CBSD
  • Yellow spots can be found along the secondary veins.
  • Dark brown dry rots and smaller-than-average roots.
CMD
  • Twisted and malformed leaves, along with a decrease in leaf size and plant height.
  • Mosaic, mottling, twisted, and malformed leaflets.
CFSD
  • Long, lip-like cracks run along the roots, with the peel exhibiting a thick, cork-like texture.
CBB
  • Yellow water-soaked necrotic spots on the leaves.
  • Wilting and defoliation of leaves
CGM
  • Shoots display a candlestick appearance.
CRRD
  • Dry rot is characterized by the darkening of the damaged tissues and the presence of liquid exudate.
  • Dark lesions (blackened) that can develop into soft rot without a foul smell.
Table 2. Confusion matrix for the leaf model.
Table 2. Confusion matrix for the leaf model.
ActualCGMCMDNLCBBWB
Predicted
CGM952112
CMD091211
NL119412
CBB121952
WB201196
Table 3. Confusion matrix for the stem model.
Table 3. Confusion matrix for the stem model.
ActualCADCBBNSWB
Predicted
CAD92101
CBB09201
NS12902
WB00190
Table 4. Confusion matrix for the tuber model.
Table 4. Confusion matrix for the tuber model.
ActualCBSDCRRDNTCBB
Predicted
CBSD94011
CRRD29011
NT00911
CBB10191
Table 5. Classification results for the leaf model.
Table 5. Classification results for the leaf model.
Type/DiseaseNumber of TrialsNumber of Matched
Classifications
Accuracy
CMD10990%
CGM1010100%
CBB10990%
WB10990%
NL1010100%
Total504794%
Table 6. Classification results for the stem model.
Table 6. Classification results for the stem model.
Type/DiseaseNumber of TrialsNumber of Matched
Classifications
Accuracy
Anthracnose161488%
CGM161488%
CBB181794%
Total504590%
Table 7. Classification results for the tuber model.
Table 7. Classification results for the tuber model.
Type/DiseaseNumber of TrialsNumber of Matched
Classifications
Accuracy
CBSD161594%
CRRD161381%
NT1818100%
Total504692%
Table 8. One-proportion Z-test.
Table 8. One-proportion Z-test.
ParameterLeafStemTuber
Test Statistic3.812.072.81
p-value0.000070.019230.00248
Level Of Significance0.050.050.05
TailUpper-Tailed Test
(Right)
Upper-Tailed Test
(Right)
Upper-Tailed Test
(Right)
DecisionReject H0Reject H0Reject H0
Disclaimer/Publisher’s Note: The statements, opinions and data contained in all publications are solely those of the individual author(s) and contributor(s) and not of MDPI and/or the editor(s). MDPI and/or the editor(s) disclaim responsibility for any injury to people or property resulting from any ideas, methods, instructions or products referred to in the content.

Share and Cite

MDPI and ACS Style

Alejandro, J.A.G.; Mausisa, J.H.M.; Paglinawan, C.C. Deep Learning Approach to Cassava Disease Detection Using EfficientNetB0 and Image Augmentation. Eng. Proc. 2025, 92, 28. https://doi.org/10.3390/engproc2025092028

AMA Style

Alejandro JAG, Mausisa JHM, Paglinawan CC. Deep Learning Approach to Cassava Disease Detection Using EfficientNetB0 and Image Augmentation. Engineering Proceedings. 2025; 92(1):28. https://doi.org/10.3390/engproc2025092028

Chicago/Turabian Style

Alejandro, Jazon Andrei G., James Harvey M. Mausisa, and Charmaine C. Paglinawan. 2025. "Deep Learning Approach to Cassava Disease Detection Using EfficientNetB0 and Image Augmentation" Engineering Proceedings 92, no. 1: 28. https://doi.org/10.3390/engproc2025092028

APA Style

Alejandro, J. A. G., Mausisa, J. H. M., & Paglinawan, C. C. (2025). Deep Learning Approach to Cassava Disease Detection Using EfficientNetB0 and Image Augmentation. Engineering Proceedings, 92(1), 28. https://doi.org/10.3390/engproc2025092028

Article Metrics

Back to TopTop