Progressive Reservation of Cloud Services Using Multi-Cloud Broker System †
Abstract
:1. Introduction
2. Reservation Requirement Parameters
3. Multi-Cloud Brokers
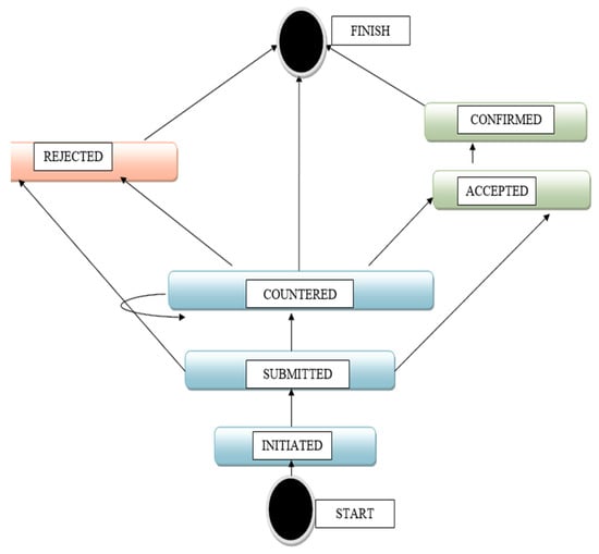
4. Proposed Architecture and Design
5. Proposed Algorithm and Results
| Algorithm 1: The proposed algorithm throughput is highly supportive to end users. |
| Input: The cloud service provided by the different datacenters by brokers as input in the algorithm. Output: The highly available cloud services to the cloud users in best arrival time. 1: Procedure (Methods:) 2: If (List of cloud datacenters) then 3: { 4: List of Service Availity in the Availability Zone of cloud. 5: If (Service = Available) 6: { The Datacenter service is provided. 7: { If (QoS is High) then Provide that datacenter to users. Else Go to the Waiting State. 8: } end if 9: else The datacenter is not available. } 10: end if } 11: end if 12: end procedure |
6. Conclusions and Future Work
Author Contributions
Funding
Institutional Review Board Statement
Informed Consent Statement
Data Availability Statement
Conflicts of Interest
References
- Kamble, S.; Saini, D.K.J.; Kumar, V.; Gautam, A.K.; Verma, S.; Tiwari, A.; Goyal, D. Detection and tracking of moving cloud services from video using saliency map model. J. Discret. Math. Sci. Cryptogr. 2022, 25, 1083–1092. [Google Scholar] [CrossRef]
- Tiwari, A.; Nagaraju, A.; Mahrishi, M. An Optimized Scheduling Algorithm for Cloud Broker Using Cost Adaptive Modeling. In Proceedings of the 3rd IEEE International Advanced Computing Conference, Ghaziabad, India, 22–23 February 2013; pp. 28–33. [Google Scholar]
- Agnihotri, R.; Kaur, J. Enhancing Email Accessibility for Visually Impaired Individuals: A Voice-Based Email System Using Artificial Intelligence. J. Comput. Mech. Manag. 2023, 2, 1–8. [Google Scholar] [CrossRef]
- Kumar Sharma, A.; Tiwari, A.; Bohra, B.; Khan, S. A Vision towards Optimization of Ontological Datacenters Computing World. Int. J. Inf. Syst. Manag. Sci. 2018, 1, 6. [Google Scholar]
- Randhawa, P.; Shanthagiri, V.; Kumar, A. Recognition of violent activity response using machine learning methods with wearable sensors. J. Adv. Res. Dyn. Control. Syst. 2019, 11, 592–601. [Google Scholar] [CrossRef]
- Tiwari, A.; Garg, R. Eagle Techniques In Cloud Computational Formulation. Int. J. Innov. Technol. Explor. Eng. 2019, 1, 422–429. [Google Scholar]
- Tiwari, A.; Garg, R. ACCOS: A Hybrid Anomaly-Aware Cloud Computing Formulation-Based Ontology Services in Clouds. In Proceedings of the ISIC’21: International Semantic Intelligence Conference, Online, 25–27 February 2021; pp. 341–346. [Google Scholar]
- Koppaiyan, R.S.; Pallivalappil, A.S.; Singh, P.; Tabassum, H.; Tewari, P.; Sweeti, M.; Kumar, S. High-Availability Encryption-Based Cloud Resource Provisioning System. In Proceedings of the 4th International Conference on Information Management & Machine Intelligence, Jaipur, India, 23–24 December 2022; pp. 1–6. [Google Scholar]
- Tiwari, A.; Garg, R. Reservation System for Cloud Computing Resources (RSCC): Immediate Reservation of the Computing Mechanism. Int. J. Cloud Appl. Comput. (IJCAC) 2022, 12, 1–22. [Google Scholar] [CrossRef]
- Tiwari, A.; Kumar, S.; Baishwar, N.; Vishwakarma, S.K.; Singh, P. Efficient Cloud Orchestration Services in Computing. In Proceedings of the 3rd International Conference on Machine Learning, Advances in Computing, Renewable Energy and Communication, Ghaziabad, India, 10–11 December 2021; pp. 739–746. [Google Scholar]
- Rohinidevi, V.V.; Srivastava, P.K.; Dubey, N.; Tiwari, S.; Tiwari, A. A Taxonomy towards fog computing Resource Allocation. In Proceedings of the 2022 2nd International Conference on Innovative Sustainable Computational Technologies (CISCT), Dehradun, India, 23–24 December 2022; pp. 1–5. [Google Scholar]
- Rangaiah, Y.V.; Sharma, A.K.; Bhargavi, T.; Chopra, M.; Mahapatra, C.; Tiwari, A. A Taxonomy towards Blockchain based Multimedia content Security. In Proceedings of the 2022 2nd International Conference on Innovative Sustainable Computational Technologies (CISCT), Dehradun, India, 23–24 December 2022; pp. 1–4. [Google Scholar]
- Buyya, R.; Yeo, C.S.; Venugopal, S.; Broberg, J.; Brandic, I. Cloud computing and emerging IT platforms: Vision, hype, and reality for delivering computing as the 5th utility. Future Gener. Comput. Syst. 2009, 25, 599–616. [Google Scholar] [CrossRef]
- Calheiros, R.N.; Ranjan, R.; Beloglazov, A.; De Rose, C.A.; Buyya, R. CloudSim: A toolkit for modeling and simulation of cloud computing environments and evaluation of resource provisioning algorithms. Softw. Pract. Exp. 2011, 41, 23–50. [Google Scholar] [CrossRef]
- Buyya, R.; Murshed, M. Gridsim: A toolkit for the modeling and simulation of distributed resource management and scheduling for grid computing. Concurr. Comput. Pract. Exp. 2002, 14, 1175–1220. [Google Scholar] [CrossRef]
- Tiwari, A.; Garg, R. Adaptive Ontology-Based IoT Resource Provisioning in Computing Systems. Int. J. Semant. Web Inf. Syst. (IJSWIS) 2022, 18, 1–18. [Google Scholar] [CrossRef]
- Dora Pravina, C.T.; Buradkar, M.U.; Jamal, M.K.; Tiwari, A.; Mamodiya, U.; Goyal, D. A Sustainable and Secure Cloud resource provisioning system in Industrial Internet of Things (IIoT) based on Image Encryption. In Proceedings of the 4th International Conference on Information Management & Machine Intelligence, Jaipur, India, 23–24 December 2022; pp. 1–5. [Google Scholar]
- Manikandan, R.; Maurya, R.K.; Rasheed, T.; Bose, S.C.; Arias-Gonzáles, J.L.; Mamodiya, U.; Tiwari, A. Adaptive cloud orchestration resource selection using rough set theory. J. Interdiscip. Math. 2023, 26, 311–320. [Google Scholar] [CrossRef]
- Srivastava, P.K.; Kumar, S.; Tiwari, A.; Goyal, D.; Mamodiya, U. Internet of thing uses in materialistic ameliorate farming through AI. AIP Conf. Proc. 2023, 2782, 020133. [Google Scholar]
- Ravula, A.K.; Ahmad, S.S.; Singh, A.K.; Sweeti, S.; Kaur, A.; Kumar, S. Multi-level collaborative framework decryption-based computing systems. AIP Conf. Proc. 2023, 2782, 020131. [Google Scholar]





Disclaimer/Publisher’s Note: The statements, opinions and data contained in all publications are solely those of the individual author(s) and contributor(s) and not of MDPI and/or the editor(s). MDPI and/or the editor(s) disclaim responsibility for any injury to people or property resulting from any ideas, methods, instructions or products referred to in the content. |
© 2023 by the authors. Licensee MDPI, Basel, Switzerland. This article is an open access article distributed under the terms and conditions of the Creative Commons Attribution (CC BY) license (https://creativecommons.org/licenses/by/4.0/).
Share and Cite
Subramanian, P.; Rajkumar, B.; Pachar, S.; Yellapragada, R.K.; Mohapatra, S.; Sweeti. Progressive Reservation of Cloud Services Using Multi-Cloud Broker System. Eng. Proc. 2023, 59, 29. https://doi.org/10.3390/engproc2023059029
Subramanian P, Rajkumar B, Pachar S, Yellapragada RK, Mohapatra S, Sweeti. Progressive Reservation of Cloud Services Using Multi-Cloud Broker System. Engineering Proceedings. 2023; 59(1):29. https://doi.org/10.3390/engproc2023059029
Chicago/Turabian StyleSubramanian, P., B. Rajkumar, Sunita Pachar, Rama Krishna Yellapragada, Smaranika Mohapatra, and Sweeti. 2023. "Progressive Reservation of Cloud Services Using Multi-Cloud Broker System" Engineering Proceedings 59, no. 1: 29. https://doi.org/10.3390/engproc2023059029
APA StyleSubramanian, P., Rajkumar, B., Pachar, S., Yellapragada, R. K., Mohapatra, S., & Sweeti. (2023). Progressive Reservation of Cloud Services Using Multi-Cloud Broker System. Engineering Proceedings, 59(1), 29. https://doi.org/10.3390/engproc2023059029

