Next Article in Journal
Diagnostic Biomarker for Breast Cancer Applying Rayleigh Low-Rank Embedding Thermography
Previous Article in Journal
The Evaluation of the Rapid Sand Filter Wash Interval at the Central DWTP in the Czech Republic
 
 
Font Type:
Arial Georgia Verdana
Font Size:
Aa Aa Aa
Line Spacing:
Column Width:
Background:
Proceeding Paper

Evaluation of Linear Economic Characteristics of Machines for Optimal Operation of Heat Sources †

by
František Világi
*,
František Urban
and
František Ridzoň
Institute of Energy Machinery, Faculty of Mechanical Engineering, Slovak University of Technology, Námestie Slobody 17, 811 06 Bratislava, Slovakia
*
Author to whom correspondence should be addressed.
Presented at the 4th International Electronic Conference on Applied Sciences, 27 October–10 November 2023; Available online: https://asec2023.sciforum.net/.
Eng. Proc. 2023, 56(1), 94; https://doi.org/10.3390/ASEC2023-15297
Published: 26 October 2023
(This article belongs to the Proceedings of The 4th International Electronic Conference on Applied Sciences)

Abstract

:
Optimization problems relating to heat source operation are solved via linear (LP) or nonlinear (NLP) programming. The optimization methods used can be compared based on the complexity of the computational program setup, the time required to input and update data, and the computational time required for the optimal shifting and loading of installed power machinery. LP methods are preferred (e.g., the simplex method, the method of characteristics), but the Lagrange multiplier NPL method is sometimes applied. In this paper, the method of proportional increments (LP and NLP) is applied to compare the optimal loadings of power machinery installed in a thermal power plant using linear and quadratic economic characteristics.

1. Introduction

Efficient energy transformation, reducing emissions, and the improvement of economic indicators of systems of centralized heat supply (SCHS) are the main objectives of heat source operation optimization. Heat optimization directly translates into economic efficiency. Industries that rely heavily on heat processes, such as the manufacturing, agriculture, and energy production sectors, can attain significant cost savings by optimizing their heat-related operations. Improved energy efficiency means lower utility bills and reduced operational expenses. These savings can be reinvested in research, development, and innovation, fostering economic growth and competitiveness. How the cogeneration units are operated is far more important than whether they represent the latest form of technological progress. Therefore, for the management of cogeneration units, it is critical to find optimal operating conditions capable of bringing in the largest income [1]. In Slovakia, as well as across the entire European Union (EU), there is significant potential for a major increase in the efficiency of existing power plants and heat exchanger stations. This potential arises from various factors, such as an aging power infrastructure, advancements in technology combining heat and power (CHP) systems, and environmental concerns [2]. Utilizing this potential can have substantial economic, environmental, and energy security benefits.
This paper deals with the optimal leading and shifting of heat sources. The result of the optimization is the optimal loading course, i.e., how the energy machines and equipment should be loaded, and the optimal shifting scheme, i.e., determining which energy machines and pieces of equipment installed in the heat sources should be in operation. In this paper, the method of proportional increments (LP and NLP) [3,4] is applied to compare the optimal loadings of power machinery.

2. Formulation of the Optimization Problem

The input components for the optimization of heat source operation are as follows [1]:
-
A simplified thermal diagram of the heat source;
-
The energy and economic characteristics of the energy machines and equipment installed;
-
A definition of the objective function—the optimization criterion;
-
The choice of the method of dividing the fuel costs for heat and electricity in combined electricity and heat production (CHP).
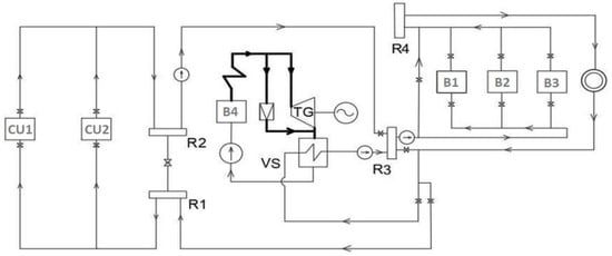
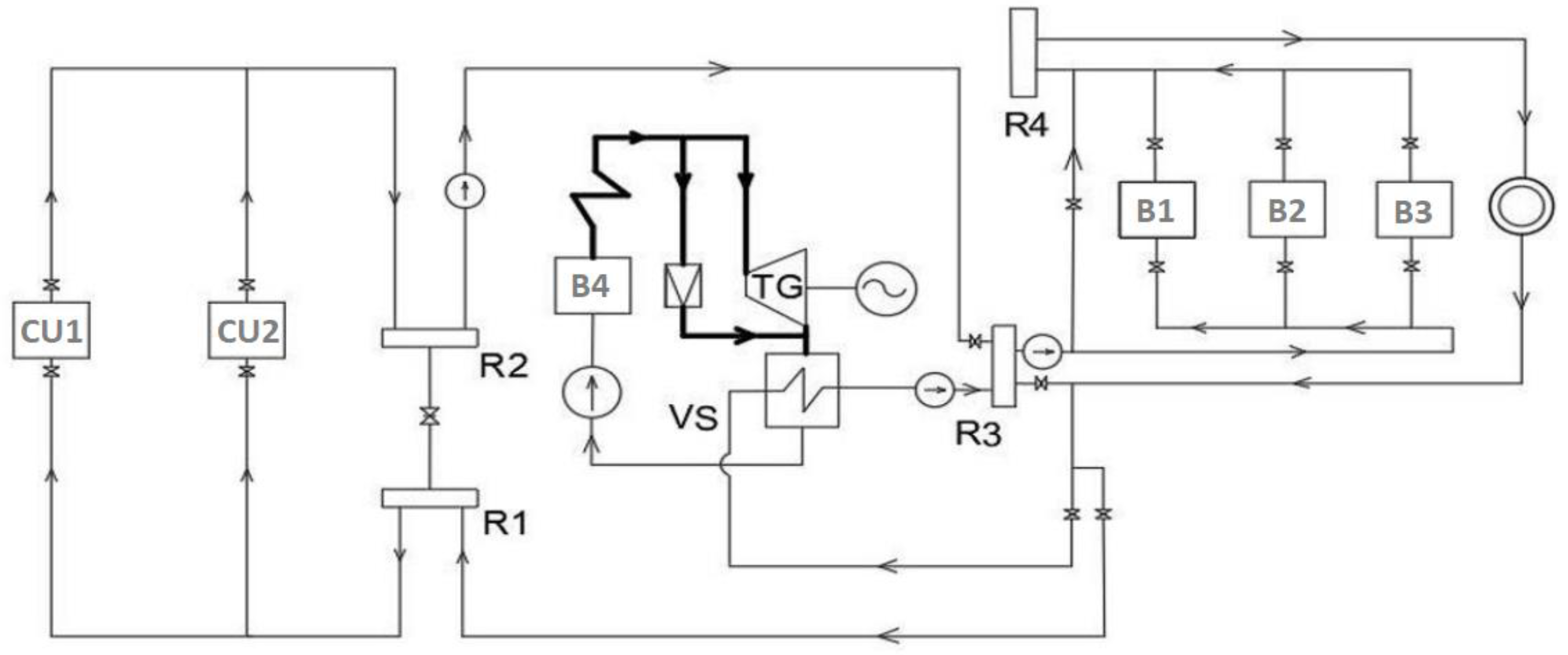
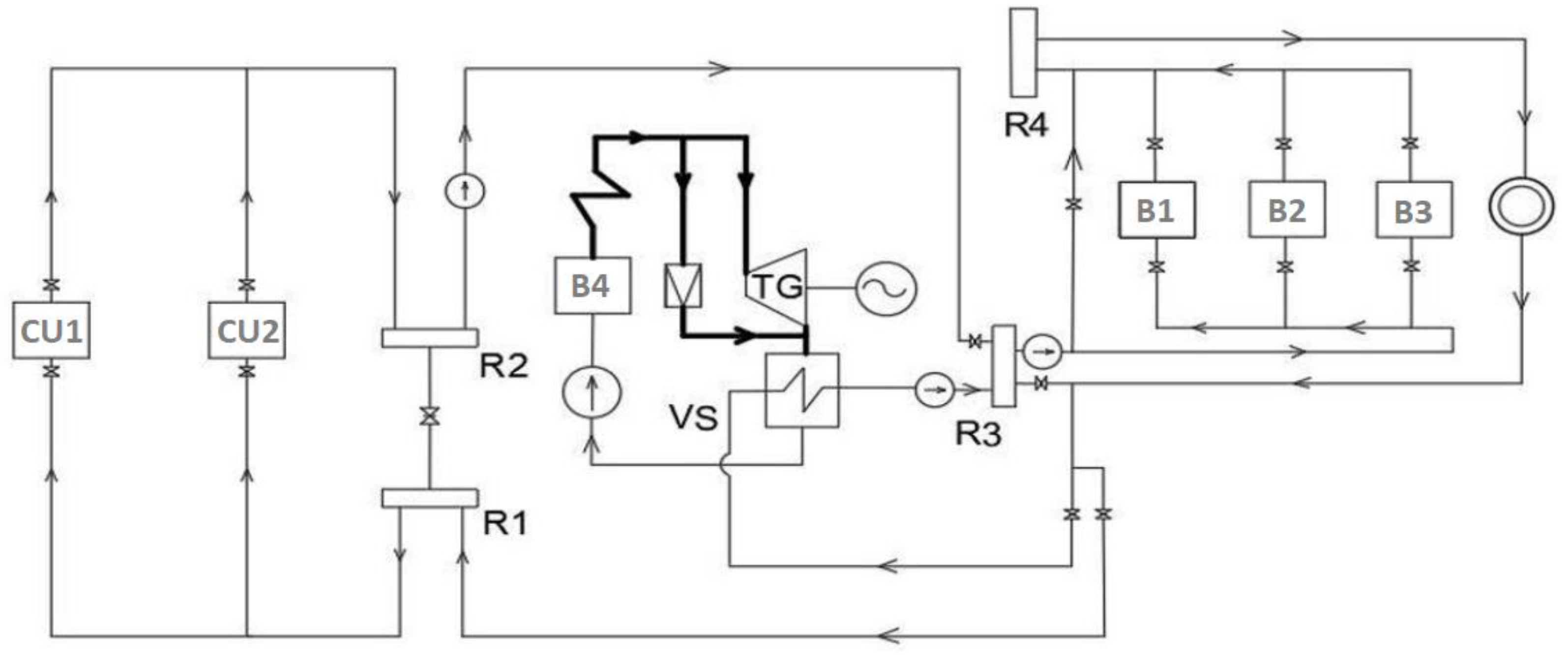
The output of the optimization problem consists of the optimal shifting and loading settings for the power machines and equipment in the heating plant. A simplified thermal schematic of the plant is shown in Figure 1. In the heating plant, steam is produced in boiler B4 (control range 30.0–105.0 MW) and then expanded in the back-pressure turbine T (electrical output 5.0–25.0 MW), while in the heat exchanger, HE (thermal output 19.8–78.1 MW), the emission steam is condensed. Three hot water boilers, B1 (3.0–15.0 MW), B2, and B3 (17.0–45.0 MW), and two cogeneration units, CU1 and CU2 (thermal output 2.7–4.2 MW, electrical output 1.55–3.1 MW), are also installed in the heating plant.
By taking measurements of the boilers, the energy characteristics of the boiler Bi can be determined, i.e., the dependence of the boiler’s efficiency ηBi on its heat output PBi. The points ηBi (PBi) translate into second-degree regression polynomials described by the following equation:
η B i = α 2 i P B i 2 + α 1 i P B i 2 + α 0 i
Boiler input in terms of fuel Pfuel i is as follows:
P f u e l   i = P B i B i
The energy characteristics of the boiler Bi in another form are obtained by translating the regression line through the points Pfueli (PBi)
P f u e l   i = b 1 i P B i + b 0 i
For the economic characterization of the boiler Bi, it is necessary to calculate the fuel cost flow nfuel i (EUR.s−1), which depends on the price cfuel i, the flow rate fuel i, and the calorific value Qn i of the fuel (natural gas), and the power input of the fuel Pfuel i
n f u e l   i = c f u e l   i   m ˙ f u e l = c f u e l   i P f u e l   i Q n   i
After adjusting these relations, the linear and quadratic economic characteristics of the boiler Bi are as follows:
n f u e l   i = C f u e l   i Q n   i   b 1 i P B i + b 0 i = c 1 i P B i + c 0 i
n f u e l   i = d 2 i P B i 2 + d 1 i P B i + d 0 i
Figure 2 shows the energy characteristics of boiler B4 (Equation (1)), while Figure 3 shows its linear and quadratic economic characteristics (Equations (5) and (6)).
Regarding CHP (CU or a combination of boiler B4, T, and HE), for the chosen method m of fuel cost splitting for heat and electricity, the fuel cost flow nfuel i is defined as the sum of the fuel cost flows for heat nfuel q i,m and electricity nfuel e i,m:
n f u e l   i = n f u e l   q   i , m + n f u e l   e   i , m
By introducing fuel fractions for the production of heat βq i,m and electricity βe i,m, the fuel cost stream is reduced to nfuel i:
n f u e l   i = β q   i , m   n f u e l   i + β e   i , m   n f u e l   i
where
β q   i , m + β e   i , m = 1
After adjustments, the linear and quadratic economic characteristics of the device correspond to Bi:
n f u e l   q   i , m = c 1 i , m P B i + c 0 i , m
n f u e l   q   i , m = d 2 i , m P B i 2 + d 1 i P B i + d 0 i
To optimize the operation of the heating plant, a daily load diagram (DLD) was selected to determine the heat demand of the SCHS at the threshold of the heating plant at hourly intervals ∆τ = 1 h for τ < 0 h, 24 h> of the heating period, with an average daily outdoor air temperature of −7.7 °C. The daily heat supply provided to the SCHS at the threshold of the heating plant was 1707 MWh, with heat outputs ranging from 53.4–84.8 MW. The basic requirement of the optimization calculation is to cover the heat demand of the PHS,τ SCHS at the source threshold at time τ required by the power machines and equipment in use.
P H S , τ = j = 1 n j B i P B i
For the operating state of the energy machine and equipment Bi, jBi = 0 if the equipment is not in use, and jKi = 1 if the equipment is in operation. After solving the optimization problems with the m method of fuel cost sharing, the following was chosen as the minimum daily fuel cost criterion for heat Nfuel q,m (EUR.day1):
N f u e l   q , m d e f m i n
Based on this criterion, the boilers, CHP, HE, and T installed in the heating plant are sorted and loaded during the day. The economic and energy intensity of production as well as the ecological impact are considered.
To meet the criterion of attaining the minimum fuel cost Nfuel q,m for the heat delivered during the day, the fuel cost flow for heat nfuel q,m τ must be minimum at each time τ
n f u e l   q , m   τ d e f m i n
where
n f u e l   q , m   τ = i = 1 n j B i   n f u e l   q   i ,   m
Using the trapezoidal method, the daily fuel cost of heat Nfuel q,m is defined as follows:
N f u e l   q , m = i = 1 24 n f u e l   q , m ,   τ + n f u e l   q , m   τ 1 2 τ
For the solution of the optimization problem, the proportional increments method was chosen because according to this method, using the same algorithm, both linear and quadratic economic characteristics can be applied [1,2]. Our aim was to verify the application of linear economic characteristics in comparison with quadratic economic characteristics in the optimization of the loading of power machinery and equipment installed in a thermal power plant. The optimization criterion also includes the method of dividing the fuel costs into electricity and heat. In the calculations of the optimization of the heating plant’s operation, energy was accounted for, and Kadrnok’s [5] and differential methods of division for these costs were applied. The results of the optimization calculations were compared depending on the choice of the method of fuel cost division in CHP and whether linear or quadratic economic characteristics were used [6].

3. Optimization of Power Plant Operation

For the selected DLD, 51 combinations of sequences of energy machines and equipment installed in the CHP plant (43 variant boilers + CHP and 8 variant boilers only) are suitable, provided that these energy machines and equipment cannot be started up or shut down during the day.
This paper presents the results of the operation of the shifting variant in which the boilers B1 and B4, the turbogenerator T, the substation HE, and the cogeneration units CU1 and CU2 have been optimally loaded. From the point of view of the daily fuel cost of heating, this variant is the optimal shifting variant when applying the differential method of dividing the fuel cost of heating, which is 2nd in order according to Kadrnok’s method and 16th according to the energy method.
For Kadrnok’s method and the differential method of dividing the fuel heat cost using both linear and quadratic economic characteristics (Figure 4), the optimal loadings of B1, CU1, CU2, HE, and T are the same during the day. The range of thermal and electrical outputs of these optimally loaded energy machines and equipment is summarized in Table 1. The loading of boiler B1 is the same for both splitting methods. When the economic characteristics of linear CU1 and CU2 are applied, they are operated at nominal power throughout the day. The thermal output of the HE supplements the output of the heating plant so that the heat demand of the centralized heat supply is covered. When quadratic economic characteristics are applied, HE is loaded first; then, CU1 and CU2 supplement the heat output of the heating plant.
For the energy method of dividing the fuel cost of heat according to both linear and quadratic economic characteristics, the order of optimal loading scheme is as follows: preferably, B4, T, and HE are loaded, and then B1, CU1, and CU2 are loaded at minimum power throughout the entire day.
Figure 5 shows the daily fuel cost of heat for the combination of B1, CU1, CU2, CU3, HE, and T shifting according to the energy, Kadrnok’s, and differential partitioning methods using linear and quadratic economic characteristics. According to the energy method, the difference between the fuel cost Nfuel q calculated using linear and quadratic characteristics is 71 EUR.day−1, which is a 0.1% increase when using linear characteristics. According to Kadrnok’s method, the difference is 176 EUR.day−1, i.e., an increase of 0.3% compared to when linear characteristics are employed. Using the differential method, the difference is 27 EUR.day−1, an increase in daily costs of 0.1% using linear characteristics.

4. Conclusions

Using linear economic characteristics of power machinery and equipment, the daily fuel cost of heating was increased by 0.1% to 0.3% compared to the application of quadratic characteristics in the optimization calculations of the heating plant operation. These analyses show that it is possible to apply linear economic characteristics and linear programming methods for heat source operation optimization calculations.

Author Contributions

Conceptualization, F.V. and F.U.; methodology, F.R.; software, F.V.; validation, F.U., F.R. and F.V.; formal analysis, F.V.; investigation, F.V.; resources, F.U.; data curation, F.U.; writing—original draft preparation, F.V.; writing—review and editing, F.V.; visualization, F.V.; supervision, F.R.; project administration, F.R. All authors have read and agreed to the published version of the manuscript.

Funding

This research received no external funding.

Institutional Review Board Statement

Not applicable.

Informed Consent Statement

Not applicable.

Data Availability Statement

All publicly available data are provided in this paper.

Conflicts of Interest

The authors declare no conflict of interest. The funders had no role in the design of the study; in the collection, analyses, or interpretation of the data; in the writing of the manuscript; or in the decision to publish the results.

References

  1. Variny, M.; Mierka, O. Implementation of marginal quantities in management of cogeneration units operating in liberal market environment. Chem. Pap. 2010, 64, 173. [Google Scholar] [CrossRef]
  2. Variny, M.; Mierka, O. Technologic, economic and exergoeconomic evaluation of proposed industrial heat and power plant revamp alternatives in an industrial company in Slovakia. Energy 2011, 36, 424–437. [Google Scholar] [CrossRef]
  3. Urban, F. Optimization of Heat Sources in Thermal Systems, 1st ed.; VERT: Bratislava, Slovakia, 2015; p. 127. ISBN 978-80-970957-8-9. (In Slovak) [Google Scholar]
  4. Adamová, A. Verification of the Application of Linear Characteristics of Power Machines and Equipment for Optimization of Heat Source Operation. Master’s Thesis, Slovak University of Technology, Bratislava, Slovakia, 2019. (In Slovak). [Google Scholar]
  5. Kadrnožka, J. Thermal Power Plants and Heating Plants, 2nd ed.; Praha SNTL Publishing: Prague, Czech, 1984; p. 607. (In Slovak) [Google Scholar]
  6. Jandačka, J.; Malcho, M.; Holubčík, M. Impact of cogeneration units operation on efficient central heat supply. In Proceedings of the Vykurovanie 2015, Stará Ľubovňa, Slovakia, 2–6 March 2015; Slovenská Spoločnosť pre Techniku Prostredia (SSTP): Bratislava, Slovakia, 2015; pp. 149–153, ISBN 978-80-89216-70-3. (In Slovak). [Google Scholar]
Figure 1. Simplified thermal diagram of the heating plant.
Figure 1. Simplified thermal diagram of the heating plant.
Engproc 56 00094 g001
Figure 2. Energy characteristics of boiler B4 according to Equation (1).
Figure 2. Energy characteristics of boiler B4 according to Equation (1).
Engproc 56 00094 g002
Figure 3. Linear and quadratic economic characteristics of boiler B4 according to Equations (5) and (6).
Figure 3. Linear and quadratic economic characteristics of boiler B4 according to Equations (5) and (6).
Engproc 56 00094 g003
Figure 4. Optimal loading of B1, CU1, CU2, HE, and T according to Kadrnok’s method and the differential method of dividing fuel costs for heating using linear economic characteristics.
Figure 4. Optimal loading of B1, CU1, CU2, HE, and T according to Kadrnok’s method and the differential method of dividing fuel costs for heating using linear economic characteristics.
Engproc 56 00094 g004
Figure 5. Combination of B1, CU1, CU1, CU2, HE, and T: daily fuel cost of heat according to the energy, Kadrnok’s, and differential partitioning methods using linear and quadratic economic characteristics.
Figure 5. Combination of B1, CU1, CU1, CU2, HE, and T: daily fuel cost of heat according to the energy, Kadrnok’s, and differential partitioning methods using linear and quadratic economic characteristics.
Engproc 56 00094 g005
Table 1. The range of thermal and electrical outputs of optimally loaded B1, CU1, CU2, HE, and T during the day according to Kadrnok’s method and the differential method of dividing the fuel cost of heating.
Table 1. The range of thermal and electrical outputs of optimally loaded B1, CU1, CU2, HE, and T during the day according to Kadrnok’s method and the differential method of dividing the fuel cost of heating.
Economic CharacteristicsPq B1Pq CU1Pq CU2Pq HEPe CU1Pe CU2Pe T
(MW)
Linear3.0–8.94.24.242.0–67.53.13.113.7–24.0
Quadratic3.0–8.93.7–4.23.7–4.243.0–67.52.7–3.12.7–3.114.1–24.0
Disclaimer/Publisher’s Note: The statements, opinions and data contained in all publications are solely those of the individual author(s) and contributor(s) and not of MDPI and/or the editor(s). MDPI and/or the editor(s) disclaim responsibility for any injury to people or property resulting from any ideas, methods, instructions or products referred to in the content.

Share and Cite

MDPI and ACS Style

Világi, F.; Urban, F.; Ridzoň, F. Evaluation of Linear Economic Characteristics of Machines for Optimal Operation of Heat Sources. Eng. Proc. 2023, 56, 94. https://doi.org/10.3390/ASEC2023-15297

AMA Style

Világi F, Urban F, Ridzoň F. Evaluation of Linear Economic Characteristics of Machines for Optimal Operation of Heat Sources. Engineering Proceedings. 2023; 56(1):94. https://doi.org/10.3390/ASEC2023-15297

Chicago/Turabian Style

Világi, František, František Urban, and František Ridzoň. 2023. "Evaluation of Linear Economic Characteristics of Machines for Optimal Operation of Heat Sources" Engineering Proceedings 56, no. 1: 94. https://doi.org/10.3390/ASEC2023-15297

APA Style

Világi, F., Urban, F., & Ridzoň, F. (2023). Evaluation of Linear Economic Characteristics of Machines for Optimal Operation of Heat Sources. Engineering Proceedings, 56(1), 94. https://doi.org/10.3390/ASEC2023-15297

Article Metrics

Back to TopTop