Power System Dynamic Data Generation Based on Monte Carlo Simulations for Machine Learning Applications †
Abstract
:1. Introduction
2. Monte Carlo Method as a Data Generation Technique
3. Materials and Methods
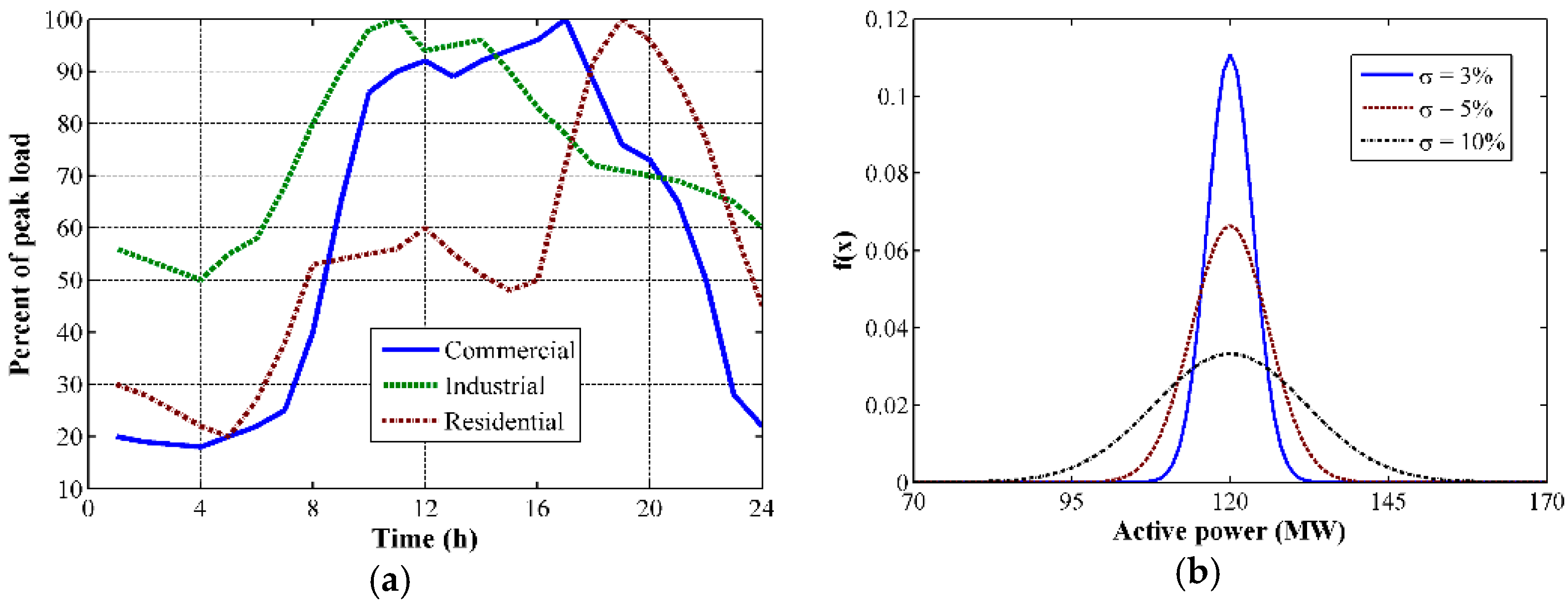
3.1. Short-Term Forecasting of Nodal Loads
3.2. Short-Term Unit Commitment and Short-Term System Topology
3.3. Random Generation of N-1 Contingencies
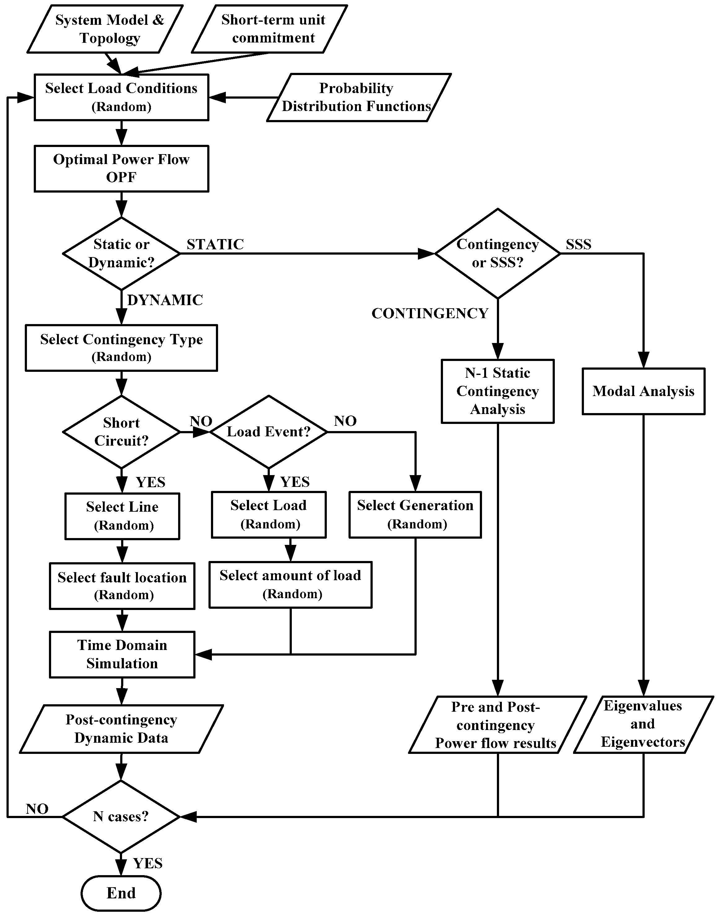
3.4. General Structure of the Monte Carlo Process
4. Results
5. Discussion and Conclusions
Funding
Institutional Review Board Statement
Informed Consent Statement
Data Availability Statement
Conflicts of Interest
Nomenclature
| AI | Artificial intelligence |
| DVA | Dynamic vulnerability assessment |
| EOF | Empirical orthogonal function |
| k | Weibull shape parameter |
| LLE | Largest Lyapunov exponent |
| MC | Monte Carlo |
| OPF | Optimal power flow |
| Probability distribution function | |
| PMU | Phasor measurement unit |
| SIME | Single machine equivalent |
| SIPS | System integrity protection scheme |
| SSS | Small signal stability |
| tcl | Fault clearing time |
| tr | Recovery time |
| tu | Unstable time |
| WAMS | Wide area monitoring system |
| η | Transient stability margin (η < 0: unstable, η > 0: stable) |
| λ | Weibull scale parameter |
| μ | Mean or expectation |
| σ | Standard deviation |
References
- Dong, Z.; Zhang, P. Emerging Techniques in Power System Analysis; Springer: Berlin/Heidelberg, Germany, 2010. [Google Scholar]
- Rueda, J.L. Evaluación y Mejora de la Estabilidad de Pequeña Señal de Sistemas Eléctricos de Potencia Considerando Incertidumbres. Ph.D. Thesis, Universidad Nacional de San Juan, San Juan, Argentina, 2009. [Google Scholar]
- Cepeda, J. Evaluación de la Vulnerabilidad del Sistema Eléctrico de Potencia en Tiempo Real usando Tecnología de Medición Sincrofasorial. Ph.D. Thesis, Universidad Nacional de San Juan, San Juan, Argentina, 2013. [Google Scholar]
- Rueda-Torres, J.L.; González-Longatt, F.; Cepeda, J. Dynamic Vulnerability Assessment and Intelligent Control: For Sustainable Power Systems; John Wiley & Sons: Hoboken, NJ, USA, 2018. [Google Scholar]
- Echeverria, D. Evaluación y Mejora de la Estabilidad Transitoria de Sistemas Eléctricos en Tiempo Real Utilizando PMUs. Ph.D. Thesis, Universidad Nacional de San Juan, San Juan, Argentina, 2021. [Google Scholar]
- Vaca, S. Evaluación Predictiva de Estabilidad Transitoria en Tiempo Real Mediante Aprendizaje Automático y la Identificación de Patrones del Máximo Exponente de Lyapunov. Master’s Thesis, Escuela Politecnica Nacional, Quito, Ecuador, 2023. [Google Scholar]
- Kumar, C.S.; Karuppiah, N.; Kumar, B.P.; Shitharth, S.; Dasu, B. Improvement of the Resilience of a Microgrid Using Fragility Modeling and Simulation. J. Electr. Comput. Eng. 2022, 3074298. [Google Scholar]
- Hashish, M.S.; Hasanien, H.M.; Ji, H.; Alkuhayli, A.; Alharbi, M.; Akmaral, T.; Turky, R.A.; Jurado, F.; Badr, A.O. Monte Carlo simulation and a clustering technique for solving the probabilistic optimal power flow problem for hybrid renewable energy systems. Sustainability 2023, 15, 783. [Google Scholar] [CrossRef]
- Alsharif, A.; Tan, C.W.; Ayop, R.; Al Smin, A.; Ahmed, A.A.; Kuwil, F.H.; Khaleel, M.M. Impact of electric Vehicle on residential power distribution considering energy management strategy and stochastic Monte Carlo algorithm. Energies 2023, 16, 1358. [Google Scholar] [CrossRef]
- Hinojosa, V.H. Pronóstico de Demanda de Corto Plazo en Sistemas de Suministro de Energía Eléctrica Utilizando Inteligencia Artificial. Ph.D. Thesis, Universidad Nacional de San Juan, San Juan, Argentina, 2007. [Google Scholar]
- Chen, C.L.; Chen, S.L. Short-term Unit Commitment with Simplified Economic Dispatch. Electr. Power Syst. Res. 1991, 21, 115–120. [Google Scholar] [CrossRef]
- Hedman, K.W.; Oren, S.S.; O’Neill, R.P. A review of transmission switching and network topology optimization. In Proceedings of the 2011 IEEE Power and Energy Society General Meeting, Detroit, MI, USA, 24–28 July 2011; pp. 1–7. [Google Scholar]
- Li, W. Risk Assessment of Power Systems: Models, Methods, and Applications; IEEE Press Series on Power Engineering; IEEE: Piscataway, NJ, USA, 2005. [Google Scholar]
- Cepeda, J.C.; Colomé, D.G. Benefits of empirical orthogonal functions in pattern recognition applied to vulnerability assessment. In Proceedings of the 2014 IEEE PES Transmission & Distribution Conference and Exposition—Latin America (PES T&D-LA), Medellin, Colombia, 10–13 September 2014; pp. 1–6. [Google Scholar]
- Rosenstein, M.; Collins, J.; Luca, C. A Practical Method for Calculating Largest Lyapunov Exponents from Small Data Sets; NeuroMuscular Research Center and Department of Biomedical Engineering: Boston, UK, 1992. [Google Scholar]








| Case | Contingency | SIME Method | |||
|---|---|---|---|---|---|
| Contingency and Location Resulting from MC | tcl (ms) | Critical Machines | tu/tr (ms) | η | |
| Unstable | L/T 2-25, (90%) | 114 | {G8, G9} | 565.7 | −1.91 |
| Stable | L/T 13-14, (5%) | 80 | {G2, G3} | 386.7 | 12.2 |
| Very unstable | L/T 21-22, (15%) | 200 | {G6, G7} | - | - |
Disclaimer/Publisher’s Note: The statements, opinions and data contained in all publications are solely those of the individual author(s) and contributor(s) and not of MDPI and/or the editor(s). MDPI and/or the editor(s) disclaim responsibility for any injury to people or property resulting from any ideas, methods, instructions or products referred to in the content. |
© 2023 by the author. Licensee MDPI, Basel, Switzerland. This article is an open access article distributed under the terms and conditions of the Creative Commons Attribution (CC BY) license (https://creativecommons.org/licenses/by/4.0/).
Share and Cite
Cepeda, J. Power System Dynamic Data Generation Based on Monte Carlo Simulations for Machine Learning Applications. Eng. Proc. 2023, 47, 6. https://doi.org/10.3390/engproc2023047006
Cepeda J. Power System Dynamic Data Generation Based on Monte Carlo Simulations for Machine Learning Applications. Engineering Proceedings. 2023; 47(1):6. https://doi.org/10.3390/engproc2023047006
Chicago/Turabian StyleCepeda, Jaime. 2023. "Power System Dynamic Data Generation Based on Monte Carlo Simulations for Machine Learning Applications" Engineering Proceedings 47, no. 1: 6. https://doi.org/10.3390/engproc2023047006
APA StyleCepeda, J. (2023). Power System Dynamic Data Generation Based on Monte Carlo Simulations for Machine Learning Applications. Engineering Proceedings, 47(1), 6. https://doi.org/10.3390/engproc2023047006

