Quantum Theory of Polarized Superlattice Optical Response: Faithful Reproduction of Nakamura’s Blue Laser Spectra
Abstract
1. Introduction
2. Materials and Methods
2.1. Outline of the Transfer Matrix Approach
2.2. Energy Eigenvalues and Eigenfunctions
3. Results
3.1. Effect of Symmetry and Polarization on Energy Eigenvalues and Eigenfunctions
3.2. Faithful Reproduction of Nakamura’s Blue Laser Optical Response
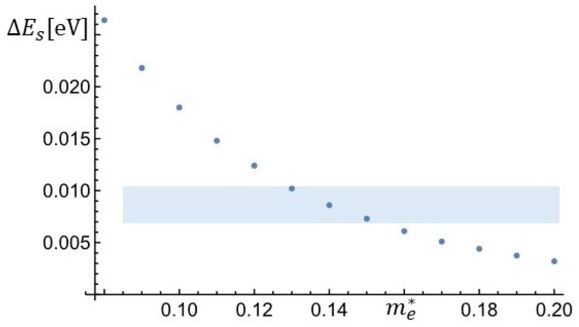
3.3. Optical Response as a Function of Asymmetry, Polarization, and Effective Mass
3.4. Influence of the Mean Lifetime of Energy Levels
4. Discussion
5. Conclusions
Author Contributions
Funding
Data Availability Statement
Acknowledgments
Conflicts of Interest
Appendix A
Appendix A.1. Transfer Matrices of the Unit Cell and the Superlattice
Appendix A.2. Eigenvalues and Eigenfunctions
References
- Nakamura, S.; Senoh, M.; Nagahama, S.; Iwasa, N.; Yamada, T.; Matsushita, T.; Kiyoku, H.; Sugimoto, Y. Characteristics of InGaN multiquantum well structure laser diodes. Appl. Phys. Lett. 1996, 68, 3269. [Google Scholar] [CrossRef]
- Nakamura, S.; Mukai, T. High-Quality InGaN Films Grown on GaN Films. Japan. J. Appl. Phys. 1992, 31, L1457. [Google Scholar] [CrossRef]
- Nawakami, Y.; Fujita, S.; Fujita, S.; Nakamura, S. In0.20Ga0.80N-In0.05Ga0.95N multiple quantum wells. Phys. Rev. B 1997, 55, R1938. [Google Scholar]
- Narukawa, Y.; Kawakami, Y.; Fujita, S.; Nakamura, S. Dimensionality of excitons in laser-diode structures composed of InxGa1−xN multiple quantum wells. Phys. Rev. B 1999, 59, 10283. [Google Scholar] [CrossRef]
- Nakamura, S.; Pearton, S.; Fasol, G. The Blue Laser Diode. The Complete History; Springer: Berlin/Heidelberg, Germany, 1997; p. 247. [Google Scholar]
- Usui, A.; Sunakawa, H.; Sakai, A.; Yamagushi, A. Thick GaN Epitaxial Growth with Low Dislocation Density by Hydride Vapor Phase Epitaxy. Japan. J. Appl. Phys. 1997, 36, L899. [Google Scholar] [CrossRef]
- Nam, O.H.; Bremser, M.D.; Zheleva, T.; Davis, R.F. Lateral epitaxy of low defect density GaN layers via organometallic vapor phase epitaxy. Appl. Phys. Lett. 1997, 71, 2638. [Google Scholar] [CrossRef]
- Bergman, L.; Dutta, M.; Strocio, M.A.; Komirenko, S.M.; Nemanich, R.J.; Eiting, C.J.; Lambert, D.J.H.; Kwon, H.K.; Dupuis, R.D. Photoluminescence and recombination mechanisms in GaN/Al0.2Ga0.8N superlattice. Appl. Phys. Lett. 2000, 76, 1969. [Google Scholar] [CrossRef]
- Mukai, T.; Nagahama, S.; Sano, M.; Yanamoto, T.; Morita, D.; Mitani, T.; Narukawa, Y.; Yamamoto, S.; Niki, I.; Yamada, M.; et al. Recent progress of nitride-based light emitting devices. Phys. Status Solidi A 2003, 200, 52. [Google Scholar] [CrossRef]
- Reshina, I.I.; Ivanov, S.V.; Mirlin, D.N.; Sedova, I.V.; Sorokin, S.V. The exciton photoluminescence and vertical transport of photoinduced carriers in CdSe/CdMgSe superlattices. Semiconductors 2005, 39, 432. [Google Scholar] [CrossRef]
- Sun, Y.; Cho, Y.H.; Suh, E.K.; Lee, H.J.; Choi, R.J.; Hahn, Y.B. Carrier dynamics of high-efficiency green light emission in graded-indium-content InGaN/GaN quantum wells: An important role of effective carrier transfer. Appl. Phys. Lett. 2004, 84, 49. [Google Scholar] [CrossRef]
- Kikuchi, A.; Kawai, M.; Tada, M.; Kishino, K. InGaN/GaN Multiple Quantum Disk Nanocolumn Light-Emitting Diodes Grown on (111) Si Substrate. Jpn. J. Appl. Phys. Part 2 2004, 43, L1524. [Google Scholar] [CrossRef]
- Ascazubi, R.; Wilke, I.; Denniston, K.; Lu, H.; Schaff, W.J. Terahertz emission by InN. Appl. Phys. Lett. 2004, 84, 4810. [Google Scholar] [CrossRef]
- Fareed, R.S.Q.; Jain, R.; Gaska, R.; Shur, M.S.; Wu, J.; Walukiewicz, W.; Khan, M.A. High quality InN/GaN heterostructures grown by migration enhanced metalorganic chemical vapor deposition. Appl. Phys. Lett. 2004, 84, 1892. [Google Scholar] [CrossRef]
- Lermer, T.; Gomez-Iglesias, A.; Sabathil, M.; Müller, J.; Lutgen, S.; Strauss, U.; Pasenow, B.; Hader, J.; Moloney, J.V.; Koch, S.W.; et al. Gain of blue and cyan InGaN laser diodes. Appl. Phys. Lett. 2011, 98, 021115. [Google Scholar] [CrossRef]
- Schley, P.; Goldhahn, R.; Napierala, C.; Gobsch, G.; Schoermann, J.; As, D.J.; Lischka, K.; Feneberg, M.; Thonke, K. Dielectric function of cubic InN from the mid-infrared to the visible spectral range. Semicond. Sci. Technol. 2008, 23, 055001. [Google Scholar] [CrossRef]
- Liang, F.; Zhao, D.; Liu, Z.; Chen, P.; Yang, J. Improved performance of GaN-based blue laser diodes using asymmetric multiple quantum wells without the first quantum barrier layer. Opt. Express 2022, 30, 9913. [Google Scholar] [CrossRef]
- Jafar, N.; Jiang, J.; Lu, H.; Qasim, M.; Zhang, H. Recent Research on Indium-Gallium-Nitride-Based Light-Emitting Diodes: Growth Conditions and External Quantum Efficiency. Crystals 2023, 13, 1623. [Google Scholar] [CrossRef]
- Zhang, Z.; Yang, J.; Liang, F.; Chen, P.; Liu, Z. Low threshold current density and high power InGaN-based blue-violet laser diode with an asymmetric waveguide structure. Opt. Express 2023, 31, 7839. [Google Scholar] [CrossRef] [PubMed]
- Kawaguchi, Y.; Murakawa, K.; Usagawa, M.; Aoki, Y.; Takeuchi, K.; Kamikawa, T. 100 μm-Cavity GaN-Based Edge Emitting Laser Diodes by the Automatic Cleavage Technique Using GaN-on-Si Epitaxial Lateral Overgrowth. Cryst. Growth Des. 2023, 23, 3572–3578. [Google Scholar] [CrossRef]
- Onwukaeme, C.; Ryu, H.-Y. Optimum Design of InGaN Blue Laser Diodes with Indium-Tin-Oxide and Dielectric Cladding Layers. Nanomaterials 2024, 14, 1409. [Google Scholar] [CrossRef]
- Hu, J.; Jia, H.; Gu, Z.; Yang, Z.; Yu, S.; Xia, C.; Zhang, J.; Li, Z.; Zhou, Y.; Shi, J.; et al. Investigation on large modulation bandwidth InGaN-based blue laser diodes. Opt. Laser Technol. 2025, 185, 112601. [Google Scholar] [CrossRef]
- Onwukaeme, C.; Ryu, H.-Y. Design of GaN-Based Laser Diode Structures with Nonuniform Doping Distribution in a p-AlGaN Cladding Layer for High-Efficiency Operation. Crystals 2025, 15, 259. [Google Scholar] [CrossRef]
- Matsuoka, T. Progress in nitride semiconductors from GaN to InN—MOVPE growth and characteristics. Superlatt. Microstruct. 2005, 37, 19. [Google Scholar] [CrossRef]
- Wu, J. When group-III nitrides go infrared: New properties and perspectives. J. Appl. Phys. 2009, 106, 011101. [Google Scholar] [CrossRef]
- Badgutdinov, M.L.; Yunovich, A.E. Emission spectra of InGaN/AlGaN/GaN quantum well heterostructures: Model of the two-dimensional joint density of states. Semiconductors 2008, 42, 429. [Google Scholar] [CrossRef]
- Jarema, M.; Gladysiewicz, M.; Janicki, Ł.; Zdanowicz, E.; Turski, H.; Muzioł, G.; Skierbiszewski, C.; Kudrawiec, R. Inhomogeneous broadening of optical transitions observed in photoluminescence and modulated reflectance of polar and non-polar InGaN quantum wells. J. Appl. Phys. 2020, 127, 035702. [Google Scholar] [CrossRef]
- Pacheco, M.; Claro, F. Simple results for one-dimensional periodic potentials. Phys. Stat. Solidi B 1982, 114, 399. [Google Scholar] [CrossRef]
- Ricco, B.; Azbel, M.Y. Physics of resonant tunneling. The one-dimensional double-barrier case. Phys. Rev. B 1984, 29, 1970. [Google Scholar] [CrossRef]
- Pérez-Alvarez, R.; Rodriguez-Coppola, H. Transfer Matrix in 1D Schrodinger Problems with Constant and Position-Dependent Mass. Phys. Status Solidi B 1988, 145, 493. [Google Scholar] [CrossRef]
- Kalotas, T.H.; Lee, A.R. One-dimensional quantum interference. Eur. J. Phys. 1991, 12, 275. [Google Scholar] [CrossRef]
- Griffiths, D.J.; Taussing, N.F. Scattering from a locally periodic potential. Am. J. Phys. 1992, 60, 883. [Google Scholar] [CrossRef]
- Sprung, D.W.; Wu, H.; Martorell, J. Scattering by a finite periodic potential. Am. J. Phys. 1993, 61, 1118. [Google Scholar] [CrossRef]
- Rozman, M.G.; Reineker, P.; Tehver, R. One-dimensional scattering: Recurrence relations and diferential equations for transmission and reflection amplitudes. Phys. Lett. A 1994, 187, 127. [Google Scholar] [CrossRef]
- Jones, R.C. A New Calculus for the Treatment of Optical Systems II. Proof of Three General Equivalence Theorems. J. Opt. Soc. Am. 1941, 31, 500. [Google Scholar] [CrossRef]
- Abelès, F. La théorie générale des couches minces. J. Phys. Radium. 1950, 11, 7. [Google Scholar] [CrossRef]
- Pereyra, P. Resonant Tunneling and Band Mixing in Multichannel Superlattices. Phys. Rev. Lett. 1998, 80, 2677. [Google Scholar] [CrossRef]
- Pereyra, P.; Castillo, E. Theory of finite periodic systems: General expressions and various simple and illustrative examples. Phys. Rev. B 2002, 65, 205120. [Google Scholar] [CrossRef]
- Pereyra, P. Eigenvalues, eigenfunctions, and surface states in finite periodic systems. Ann. Phys. 2005, 320, 1. [Google Scholar] [CrossRef]
- Anzaldo-Meneses, A.; Pereyra, P. Sylvester theorem and the multichannel transfer matrix method for arbitrary transverse potential profile inside a wave guide. Ann. Phys. 2007, 322, 2114. [Google Scholar] [CrossRef]
- Pereyra, P. Theory of finite periodic systems: The eigenfunctions symmetries. Ann. Phys. 2017, 378, 264. [Google Scholar] [CrossRef]
- Pereyra, P. The Transfer Matrix Method and the Theory of Finite Periodic Systems. From Heterostructures to Superlattices. Phys. Status Solidi B 2022, 259, 2100405. [Google Scholar] [CrossRef]
- Pereyra, P. Advances in the calculation of optical properties in superlattices; novel insights derived from the theory of finite periodic systems. Ann. Phys. 2018, 397, 159. [Google Scholar] [CrossRef]
- Miller, D.A.B.; Chemla, D.S.; Damen, T.C.; Gossard, A.C.; Wiegmann, W.; Wood, T.H.; Burrus, C.A. Band-Edge Electroabsorption in Quantum Well Structures: The Quantum-Confined Stark Effect. Phys. Rev. Lett. 1984, 53, 2173. [Google Scholar] [CrossRef]
- Bernardini, F.; Fiorentini, V.; Vanderbilt, D. Spontaneous polarization and piezoelectric constants of III–V nitrides. Phys. Rev. B 1997, 56, R10024. [Google Scholar] [CrossRef]
- Halsall, M.P.; Nicholls, J.E.; Davies, J.J.; Cockayne, B.; Wright, P.J. CdS/CdSe intrinsic Stark superlattices. J. Appl. Phys. 1992, 71, 907. [Google Scholar] [CrossRef]
- Kozodoy, P.; Hansen, M.; Denbaars, S.P.; Mishra, U.K. Enhanced Mg doping efficiency in Al0.2Ga0.8N/GaN superlattices. Appl. Phys. Lett. 1999, 74, 3681. [Google Scholar] [CrossRef]
- Takeuchi, T.; Wetzel, C.; Yamaguchi, S.; Sakai, H.; Amano, H.; Akasaki, I.; Kaneko, Y.; Nakagawa, S.; Yamaoka, Y.; Yamada, N. Determination of piezoelectric fields in strained GaInN quantum wells using the quantum-confined Stark effect. Appl. Phys. Lett. 1998, 73, 1691–1693. [Google Scholar] [CrossRef]
- Bhuiyan, A.G.; Sugita, K.; Kasashima, K.; Hashimoto, A.; Yamamoto, A.; Davydov, V.Y. Single-crystalline InN films with an absorption edge between 0.7 and 2 eV grown using different techniques and evidence of the actual band gap energy. Appl. Phys. Lett. 2003, 83, 4788. [Google Scholar] [CrossRef]
- Hackenbuchner, S.; Majewski, J.A.; Zandler, G.; Vogl, G. Polarization induced 2D hole gas in GaN/AlGaN heterostructures. J. Crystal. Growth. 2001, 230, 607. [Google Scholar] [CrossRef]
- Goepfert, D.; Schuber, E.F.; Osinsky, A.; Norris, P.E.; Faleev, N.N. Experimental and theoretical study of acceptor activation and transport properties in p-type AlGaN/GaN superlattices. Appl. Phys. Lett. 2000, 88, 2000. [Google Scholar]
- Perlin, P.; Lepkowski, S.P.; Teisseyre, H.; Grandjean, T.S.N.; Massies, J. The role of internal electric fields in III-N quantum structure. Acta Physica. Polinica A 2001, 100, 261. [Google Scholar] [CrossRef]
- Grandjean, N.; Massiers, J.; Dalmasso, S.; Vennegues, P.; Siozade, L.; Hirsch, L. GaInN/GaN multiple-quantum-well light-emitting diodes grown by molecular beam epitaxy. Appl. Phys. Lett. 1999, 74, 3616. [Google Scholar] [CrossRef]
- Langer, R.; Barski, A.; Simon, J.; Pelekanos, N.T.; Konovalov, O.; Andre, R.; Dang, L.S. High-reflectivity GaN/GaAlN Bragg mirrors at blue/green wavelengths grown by molecular beam epitaxy Available to Purchase. Appl. Phys. Lett. 1999, 74, 3610. [Google Scholar] [CrossRef]
- Anikeeva, M.; Albrecht, M.; Mahler, F.; Tomm, J.W.; Lymperakis, L.; Chèze, C.; Calarco, R.; Neugebauer, J.; Schulz, T. Role of hole confinement in the recombination properties of InGaN quantum structures. Sci. Rep. 2019, 9, 9047. [Google Scholar] [CrossRef] [PubMed]
- Pereyra, P. Time distribution of stimulated transition probabilities. J. Opt. 2024, 26, 075501. [Google Scholar] [CrossRef]
- Pereyra, P. Symmetries, parametrization, and group structure of transfer matrices in quantum scattering theory. J. Math. Phys. 1995, 36, 1166. [Google Scholar] [CrossRef]
- Pereyra, P. Why the effective-mass approximation works so well for nano-structures. Europhys. Lett. 2019, 125, 27003. [Google Scholar] [CrossRef]
- Wu, J.; Walukiewicz, W. Band gaps of InN and group III nitride alloys. Semicond. Superlatt. 2003, 34, 63. [Google Scholar] [CrossRef]
- Althib, H. Resonant Tunneling of Electrons and Holes through the InGaN/GaN Parabolic Quantum Well/LED Structure. Crystals 2022, 12, 1166. [Google Scholar] [CrossRef]
- Armakavicius, N.; Knight, S.; Kühne, P.; Stanishev, V.; Tran, D.Q.; Richter, S.; Papamichail, A.; Stokey, M.; Sorensen, P.; Kilic, U.; et al. Electron effective mass in GaN revisited: New insights from terahertz and mid-infrared optical Hall effect. APL Mater. 2024, 12, 021114. [Google Scholar] [CrossRef]
- Berrah, S.; Boukortt, A.; Abid, H. Optical properties of the cubic alloy (In,Ga)N. Semicond. Phys. Quant. Electr. Optoelectr. 2008, 11, 59. [Google Scholar] [CrossRef]
- Said, A.; Oussaifi, Y.; Bouarissa, N.; Said, M. Electronic Properties of Wurtzite GaN, InN and their Ternary Alloys InGaN: A Comparative Study Using Different Methods. Int. J. Opt. Photonic Eng. 2021, 6, 35. [Google Scholar]
- Davydov, V.Y.; Klochikhin, A.A.; Emtsev, V.V.; Kurdyukov, D.A.; Ivanov, S.V.; Vekshin, V.A.; Bechstedt, F.; Furthmüller, J.; Aderhold, J.; Graul, J.; et al. Band Gap of Hexagonal InN and InGaN Alloys. Phys. Stat. Sol. B 2002, 234, 787. [Google Scholar] [CrossRef]
- Dridi, Z.; Bouhafs, B.; Ruterana, P. First-principles investigation of lattice constants and bowing parameters in wurtzite AlGaN, InGaN and InAlN alloys. Semicond. Sci. Technol. 2003, 18, 850. [Google Scholar] [CrossRef]
- Pashnev, D.; Korotyeyev, V.V.; Jorudas, J.; Kaplas, T.; Janonis, V.; Urbanowicz, A.; Kašalynas, I. Experimental evidence of temperature dependent effective mass in AlGaN/GaN heterostructures observed via THz spectroscopy of 2D plasmons. Appl. Phys. Lett. 2020, 117, 162101. [Google Scholar] [CrossRef]
- Wolfram Research, Inc. Mathematica, Version 14.0; Wolfram Research, Inc.: Champaign, IL, USA, 2024. Available online: https://www.wolfram.com/mathematica (accessed on 10 November 2025).











Disclaimer/Publisher’s Note: The statements, opinions and data contained in all publications are solely those of the individual author(s) and contributor(s) and not of MDPI and/or the editor(s). MDPI and/or the editor(s) disclaim responsibility for any injury to people or property resulting from any ideas, methods, instructions or products referred to in the content. |
© 2025 by the authors. Licensee MDPI, Basel, Switzerland. This article is an open access article distributed under the terms and conditions of the Creative Commons Attribution (CC BY) license (https://creativecommons.org/licenses/by/4.0/).
Share and Cite
Pereyra, P.; Ibarra-Sierra, V.G. Quantum Theory of Polarized Superlattice Optical Response: Faithful Reproduction of Nakamura’s Blue Laser Spectra. Optics 2025, 6, 60. https://doi.org/10.3390/opt6040060
Pereyra P, Ibarra-Sierra VG. Quantum Theory of Polarized Superlattice Optical Response: Faithful Reproduction of Nakamura’s Blue Laser Spectra. Optics. 2025; 6(4):60. https://doi.org/10.3390/opt6040060
Chicago/Turabian StylePereyra, Pedro, and Victor G. Ibarra-Sierra. 2025. "Quantum Theory of Polarized Superlattice Optical Response: Faithful Reproduction of Nakamura’s Blue Laser Spectra" Optics 6, no. 4: 60. https://doi.org/10.3390/opt6040060
APA StylePereyra, P., & Ibarra-Sierra, V. G. (2025). Quantum Theory of Polarized Superlattice Optical Response: Faithful Reproduction of Nakamura’s Blue Laser Spectra. Optics, 6(4), 60. https://doi.org/10.3390/opt6040060

