Next Article in Journal
Optimization of Convex Transmissive Volume Bragg Grating for Hyperspectral Imaging Applications
Previous Article in Journal
Simulations and Analysis of Spatial Transmission Efficiency of Wireless Optical Communications Across Sea–Air Media
 
 
Font Type:
Arial Georgia Verdana
Font Size:
Aa Aa Aa
Line Spacing:
Column Width:
Background:
Article

Research on Synchronous Inversion Algorithm Based on Tri-Wavelength DIAL

College of Metrology Measurement and Instrument, China Jiliang University, Hangzhou 310018, China
*
Author to whom correspondence should be addressed.
Optics 2025, 6(4), 48; https://doi.org/10.3390/opt6040048
Submission received: 24 June 2025 / Revised: 8 August 2025 / Accepted: 26 September 2025 / Published: 6 October 2025

Abstract

Traditionally, retrieving both temperature and CO2 concentration in atmospheric remote sensing has relied on two independent lidar systems, leading to increased system complexity and limited coordination. To address this challenge, we propose a coordinated retrieval approach using a three-wavelength differential absorption lidar (DIAL) system. A temperature-sensitive wavelength is selected to distinguish strong absorption from weak absorption, forming the tri-wavelength configuration. By exploiting the different sensitivities of absorption cross-sections to thermal and molecular variations, simultaneous retrieval of both parameters is achieved. A standard atmospheric profile under clean-air conditions is constructed. The CO2 absorption spectrum near 1573 nm is generated using Voigt line shapes and data from the HITRAN database. Extinction and backscatter coefficients are retrieved through the Klett method. A layer-by-layer solution of the coupled differential equations is then performed to extract temperature and concentration simultaneously. Results are benchmarked against the atmospheric model, demonstrating the feasibility of the approach. This method provides a promising pathway for high-precision, multi-parameter DIAL sensing.

1. Introduction

Amid global climate deterioration and rising average temperatures, precise monitoring of atmospheric carbon dioxide (CO2) has become a pressing concern in environmental science. According to the IPCC Sixth Assessment Report (2023), atmospheric CO2 has reached ~420 ppm—50% higher than pre-industrial levels—and now accounts for 66% of radiative forcing from greenhouse gases [1]. This has contributed to a global temperature rise of ~1.1 °C and increased extreme events like heatwaves, droughts, and floods [2]. The increasing frequency of extreme weather events poses serious risks to public health and property [3,4].
In support of the “dual-carbon” strategy, high-resolution vertical profiles of CO2 and temperature are crucial. These data facilitate accurate carbon emission accounting, inform neutrality planning, and contribute to global climate governance.
Current CO2 monitoring approaches include infrared spectrometers [5], laser-based techniques, and satellite systems [6,7], etc. Among them, lidar stands out for its high sensitivity, spatial resolution, and real-time capabilities. The first long-path CO2 absorption measurement used a standard tunable dye laser (Quanta-Ray PDL-1) whose output was Raman-shifted by a hydrogen Raman shifter to the 2-µm region [8]. Koch et al. later introduced a single-frequency Ho:Tm:YLF laser at 2 μm, optimized for gas absorption spectroscopy and capable of locking onto three distinct CO2 lines [9]. It became a key seed source for DIAL systems targeting trace gases.
Traditional lidar systems typically operate at a single wavelength and retrieve large-scale atmospheric features like aerosols or clouds. However, they struggle to decouple absorption from scattering and are insensitive to variations in temperature and pressure. To address these issues, DIAL employs a dual-wavelength (on/off-line) approach. By leveraging the temperature- and pressure-dependent nature of molecular absorption cross-sections, DIAL enables simultaneous retrieval of CO2 concentration and atmospheric parameters. It achieves sub-ppmv sensitivity and spatial resolutions of kilometers or even hundreds of meters—making it a robust tool for carbon cycle monitoring.
Over the past 30 years, DIAL applications have expanded from detecting pollutants like O3, SO2, and NO2 [10,11,12], to greenhouse gases such as CO2, CH4, and H2O [13,14,15,16]. With increasing demands for precision, temperature profiling has emerged as a critical complement to CO2 retrieval.
Cooney first proposed the dual-wavelength rotational Raman scattering method for atmospheric temperature measurement in 1972, triggering decades of development [17]. Recent advances have significantly improved retrieval accuracy. Gao et al. established a calibration between temperature-dependent spectra (TDS) and actual temperature using SO2 UV absorption, achieving <3% error between 298 and 750 K and exhibiting rapid dynamic response [18]. Stillwell et al. demonstrated temperature profiling via O2-DIAL, retrieving profiles with <3 K accuracy over 4 km by combining water vapor and aerosol backscatter measurements [19]. Shibata et al. developed a three-wavelength DIAL system operating at 1573 nm, enabling continuous 25 h observations in the 0.39–2.5 km troposphere and capturing boundary-layer inversion dynamics [20]. However, most current studies focus on retrieving a single parameter. The simultaneous acquisition of multiple variables remains a major challenge for DIAL technology.
However, most existing DIAL systems retrieve only a single parameter—either CO2 concentration or temperature—due to limitations in the number of available wavelengths. Traditional two-wavelength DIAL systems, while effective in tracking CO2 levels, typically assume fixed or modeled temperature and pressure profiles, introducing 3–10% systematic errors under dynamic atmospheric conditions [21,22,23]. Some recent studies have explored continuous-wave DIAL (CW-DIAL) systems to reduce system complexity and cost. Yu et al. developed a broadband CW-DIAL for water vapor sensing with <10% error [24], while Hua et al. demonstrated a 1.57 μm CW-DIAL system for CO2 profiling with 1% relative error over 3 km [25]. While these approaches improve practicality and reduce cost, they typically retrieve only a single variable and still assume simplified temperature conditions. This neglect of real-time temperature sensitivity leads to inaccuracies, especially in the boundary layer or during rapid thermal changes.
To overcome this, we propose an enhanced three-wavelength DIAL framework. By adding a third, carefully chosen detection wavelength, the system gains sensitivity to temperature, enabling high-precision, simultaneous retrieval of CO2 concentration and temperature. This method is based on the nonlinear dependence of absorption cross-sections on temperature. By integrating the Klett algorithm and Voigt line profiles, we construct a refined model for wavelength selection and parameter retrieval. This approach improves accuracy and responsiveness to atmospheric thermal changes, addressing key limitations of conventional DIAL systems.

2. Materials and Methods

2.1. Principle of Three-Wavelength DIAL and Joint Retrieval Algorithm Design

Differential absorption lidar (DIAL) is a technique used to measure the concentration of specific gases in the atmosphere. It operates by exploiting the difference in absorption of two closely spaced laser pulses at different wavelengths. One pulse is emitted at a strong absorption wavelength, λon (on-line), which matches the target gas’s absorption peak. The other is sent at a weak absorption wavelength, λoff (off-line), which avoids major absorption features and aligns with a nearby spectral valley. As both pulses propagate through the atmosphere, their backscattered signals experience similar absorption by other gases and scattering by aerosols. This similarity allows the target gas absorption to be isolated from aerosol interference, enabling concentration retrieval. The working principle of the DIAL system is illustrated in Figure 1:
Preliminary studies in this work indicate that, considering the characteristics of the laser source, photodetector, and the dependence of spectral lines on temperature and pressure, the optimal on-line wavelength for CO2 can be set at 1572.992 nm. The off-line wavelength is selected at 1573.137 nm. This configuration effectively reduces water vapor interference and mitigates the sensitivity of the system to temperature variations. The basic parameters of DIAL obtained from previous research are shown in Table 1:
The average power of the lidar signal returned from a hard target is given by:
P z = P 0 η A z 2 β z e x p 2 0 z α z d z + P n o i s e
Here, z represents the detection range; P0 denotes the transmitted laser power; η is the optical efficiency of the laser radar system; A is the effective area of the telescope aperture; Pnoise denotes the system noise power; β(z) and α(z) represent the total backscatter coefficient and the extinction coefficient at altitude z, respectively. The extinction coefficient can be expressed as:
α = N σ + ε
Here, N is the number density of atmospheric CO2 molecules, σ represents the absorption cross-section of CO2, and ε denotes a correction factor accounting for other interfering terms. Based on Equation (1), the expression for the return power of the DIAL dual-wavelength signals can be written as follows:
P o n z = E o n η β λ o n , z A z 2 e x p 2 0 z N r σ λ o n + ε λ o n , r d r
P o f f z = E o f f η β λ o f f , z A z 2 e x p 2 0 z N r σ λ o f f + ε λ o f f , r d r
where Pon is the intensity of the light source at the echo receiving end λon, Poff is the intensity of the light source at the echo receiving end λoff, Eoff is the intensity of the light source at the emission monitoring end λon, Eoff is the intensity of the light source at the emission monitoring end. Dividing Equations (3) and (4) yields the carbon dioxide gas concentration equation:
N C O 2 ( z ) = 1 2 z [ σ o n - o f f z z 1 z 2 ] ln E o n P o n ( z ) E o f f P o f f ( z )
In the above expression, NCO2 denotes the number concentration of CO2 molecules, and ∆σon-off represents the difference in absorption cross-sections between the peak and valley wavelengths of CO2. This indicates that the concentration is strongly dependent on the differential absorption between the two wavelengths. In practical lidar calculations, the absorption cross-section in the off state is markedly lower than that in the on state, and the discrepancy increases with distance. As a result, the contribution of λoff can be neglected. In this case, the temperature dependence of CO2 concentration is solely determined by the absorption cross-section at λon, which prevents temperature retrieval.
To address this limitation, a third detection wavelength is introduced based on the temperature dependence of the absorption cross-section. To enable accurate temperature inversion, the central wavelength and bandwidth of λT must be carefully selected. The choice should consider multiple factors, including the temperature sensitivity of the cross-section, spectral resolution, inversion error propagation, and retrieval robustness.
Based on the research results of Shibata et al. [26], this study selected 1573.04 nm as the temperature sensitive wavelength (λT), which is located near the absorption line of CO2 and exhibits strong temperature dependence. The numerical simulation by Shibata et al. showed that the absorption cross-section at 1573.04 nm has the highest sensitivity to temperature changes, effectively reducing the coupling error between temperature and CO 2 concentration inversion. In addition, Shibata et al.’s error analysis also showed that selecting this wavelength can enhance the robustness of the system to laser frequency changes, with an error transfer coefficient of about 0.035 °C/MHz, which meets the requirements of the three-wavelength inversion algorithm. Figure 2 shows the changes in the absorption curve of CO2 around 1.573 μm under different temperature and pressure conditions at low, medium, and high altitudes.
As inferred from the preceding analysis and Equations (3) and (4), simultaneous retrieval of CO2 concentration and temperature requires the introduction of a third wavelength, λT, dedicated to temperature sensing. The echo power signal at this temperature-sensitive wavelength can be expressed as:
P T z = E T η β λ T , z A R R 2 e x p 2 0 z N r σ λ T + ε λ T , z d r
By taking the differences between Equations (3) and (4), as well as between Equations (3) and (6), the following expressions are obtained:
ln P o f f z P o n z = ln E o f f β λ o f f , z E o n β λ o n , z 2 0 z N r Δ σ o n - o f f T r + Δ ε 1 r d r
ln P T z P o n z = ln E T β λ T , z E o n β λ o n , z 2 0 z N r Δ σ o n - T T r + Δ ε 2 r d r
If the scattering term and energy ratio are assumed to remain constant over a very short range, they can be approximated as constants or eliminated through instrument calibration. Applying the differencing procedure to the two expressions once again yields
R 1 z R 2 z = ln P o f f z P o n z ln P T z P o n z = Δ σ o n - o f f T z Δ σ o n - T T z
As a result, a mathematical equation containing only the unknown temperature profile T(z) is obtained. Although this equation does not permit an analytical solution, this forms the basis of the temperature inversion step. T(z) can be retrieved layer by layer using numerical methods, eventually yielding the complete temperature profile. Once the temperature distribution is determined, it can be substituted back into the absorption expression to obtain:
N C O 2 z = R 1 z 2 Δ σ o n - o f f T z
In this way, a simultaneous retrieval algorithm for atmospheric CO2 concentration and temperature is achieved.

2.2. Method for Determining Atmospheric Extinction

In the lidar power equation, both the total atmospheric extinction coefficient and the backscatter coefficient at altitude z are treated as unknowns. These two parameters are coupled and must be solved simultaneously using mathematical inversion techniques. To address this challenge, several methods have been proposed. Common approaches include the slope method [27], the Klett algorithm [28], and the Fernald method [29], All of these require an assumed relationship between extinction and backscatter, known as the lidar ratio (α/β). In this study, the Klett method is adopted. Assuming a horizontally homogeneous atmosphere, the signal power P(z) is multiplied by z2 to define the Range Squared Corrected Signal (RSCS). Taking the natural logarithm of RSCS simplifies the equation to the following form:
D z = ln P z z 2 = ln C β z 2 0 z α z d z
By differentiating the above equation, the following expression is obtained:
d D z d z = 1 β z d β z d z 2 α z
Equation (12) remains a function of two unknowns: β(z) and α(z). To solve it, a relationship between the two variables must first be assumed: β(z) = B∙α(z)k. In this expression, both B and k are related to the scattering wavelength, atmospheric refractive index, and particle concentration. Based on empirical values, k is set to 1, and B is defined as the reciprocal of the lidar ratio.
Next, a reference height zc is selected from a relatively clean atmospheric region as the boundary condition. Substituting zc into the equation allows a stable solution to be obtained:
α z = D z D z c α z c + 2 z z c D z d z
β z = D z D z c β z c + 2 B z z c D z d z
Through recursive integration of the extinction coefficient α(z) and the backscatter coefficient β(z), the two key unknowns in the lidar equation can be progressively resolved. Specifically, given the known boundary values of α(zc) and β(zc) at a reference height zc, and by applying the lidar ratio relationship, the coupled terms in the lidar equation can be reduced to a differential equation containing only α(z). Solving this differential equation, along with its integral form, yields a stable extinction profile over the entire altitude range.
Once the full distributions of α(z) and β(z) are obtained, the lidar equation is fully solved. During this process, the system constant C can be determined through experimental calibration, while the background noise Pnoise is subtracted based on measured values. These steps ensure that the final solution maintains physical consistency with experimental observations.

2.3. Absorption Cross-Section Modeling

To simultaneously retrieve both CO2 concentration and temperature, the absorption cross-section serves as a key parameter. It characterizes the interaction strength between gas molecules and laser photons at specific wavelengths. The cross-section depends not only on the optical wavelength but is also significantly influenced by atmospheric pressure and temperature. Using Voigt profile fitting, its dependence on pressure and temperature can be described as follows:
σ v = S ln 2 π 3 2 Γ L Γ D 2 × + exp t 2 ln Γ L Γ D 2 + ln 2 v v 0 Γ D 2 d t
In this equation, S represents the line strength, ΓL denotes the Lorentz broadening caused by atmospheric pressure, ΓD refers to the Doppler broadening due to atmospheric temperature, and ν is the laser frequency. This formulation indicates that the absorption cross-section is directly related to pressure-induced Lorentz broadening and temperature-dependent Doppler broadening:
Γ L = γ s e l f P s e l f + γ a i r P a i r
Γ D = v 0 2 ln 2 K T M 1 2 c = v 0 7.1623 × 10 7 T M 1 2
Here, γself is the self-broadening coefficient, γaif is the air-broadening coefficient, K is the Boltzmann constant, m is the molecular mass, c is the speed of light, T is the temperature, and M is the molecular weight.
Doppler broadening is defined as the line broadening caused by the velocity distribution of a large number of particles, which follows the Maxwell–Boltzmann distribution. This distribution results in a Gaussian-shaped spectral line. The associated broadening is called Doppler broadening. Its full width at half maximum (FWHM) corresponds to a half-width equal to ln 2 times the characteristic Doppler width.
According to monitoring data from the National Oceanic and Atmospheric Administration (NOAA) [30], the mixing ratio of atmospheric CO2 to dry air is a key metric. A concentration of 400 ppm is regarded as a critical threshold since the Industrial Revolution. When the CO2 mixing ratio is assumed to be 400 ppm and γselfγair (as suggested by typical values in the HITRAN database), the following expression can be obtained:
Γ s e l f Γ a i r = γ s e l f χ c o 2 P γ a i r 1 χ c o 2 P χ c o 2 = 4 × 10 4
This result indicates that the contribution of self-broadening accounts for only 0.04% of the total line broadening—four orders of magnitude lower than that of air broadening. Theoretically, broadening coefficients—such as self-broadening—mainly affect the shape of the absorption cross-section and have minimal impact on the total extinction and backscatter coefficients. In this study, the CO2 absorption cross-section is treated separately from the overall atmospheric extinction, enabling further derivation of temperature and concentration based on coefficients obtained from the Klett inversion. This separation is key to isolating CO2-specific absorption features. As such, the omission of self-broadening in the extinction term introduces negligible error and remains a reasonable simplification within the algorithm framework. Such a discrepancy suggests that the self-broadening term can be safely neglected in the calculation of total broadening without significantly affecting model accuracy. The simplified expression is given as
Γ L = Γ L 0 P P 0 T 0 T n
In this study, the HITRAN database is used, and the absorption cross-section is calculated using Voigt line profiles that incorporate both Doppler and Lorentz broadening.

3. Results

3.1. Atmospheric Model Development

Based on the previously determined wavelength selection, an atmospheric framework was constructed using the International Standard Atmosphere model under clean-air conditions. This model serves as the background for simulating the retrieval process using the three-wavelength differential absorption method. The corresponding models for vertical temperature and pressure profiles are defined as follows:
T z = T 0 L h S h
P z = P 0 e x p g z R T z
In the equations, T0 = 273.15 K denotes the sea-level temperature, L = 0.0065 K/m represents the vertical temperature lapse rate, P0 = 101,325 Pa is the standard atmospheric pressure at sea level, and R = 287.05 J/(kg·K) is the specific gas constant. A shape correction factor S(z) = 2.2 × 10−11 (h − 7.2) (h − 3000) (h − 4647.9) + 1 is applied to account for nonlinear variations in temperature with altitude. This empirical correction captures the complex, non-monotonic changes in temperature observed in the troposphere and lower stratosphere, ensuring that the model aligns more closely with actual atmospheric temperature profiles rather than assuming a simplified linear gradient.
Once the vertical profiles of temperature and pressure are defined, the atmosphere is assumed to be clean, with a CO2-to-dry-air mixing ratio of 400 ppm. This concentration reflects the post-industrial global background level and adequately captures the longwave radiative absorption characteristics of CO2 under current climatic conditions.
Based on the ideal gas law, the following relation is derived:
n c o 2 z = p z x c o 2 k B T z
The following Figure 3 illustrates the vertical profiles of atmospheric pressure, temperature, and CO2 concentration:
The figure presents the altitude-dependent distributions of CO2 concentration, atmospheric pressure, and temperature within the atmospheric model. Temperature decreases gradually from 273.15 K at sea level to approximately 240.65 K at an altitude of 5 km. A minor fluctuation of about 1.2 K is observed near 3 km, caused by the influence of the shape correction factor, resulting in an overall smooth “S”-shaped temperature profile. Pressure exhibits an exponential decline with increasing altitude, dropping from 1 atm at the surface to approximately 0.49 atm at 5 km. However, due to the localized temperature variation near 3 km, the rate of pressure decrease becomes slightly reduced in that region. Assuming a uniform mixing ratio of 400 ppm, the CO2 concentration decreases in parallel with pressure and temperature, with an overall reduction of around 46%. Notably, a sudden change in concentration gradient occurs between 2.8 and 3.2 km, forming a distinct “step” structure, which is attributed to the localized temperature anomaly.

3.2. Analysis of Atmospheric Extinction and Scattering Coefficient Solution

According to the lidar hard-target power equation, simulating the return signal requires the vertical profiles of both the extinction and backscattering coefficients. Based on the previously established vertical distributions of temperature, pressure, and CO2 concentration, this study utilizes original return data from a ground-based lidar in Xi’an, operating at the 532 nm wavelength, recorded on 27 January 2018. The Klett inversion algorithm is applied to derive the altitude-dependent extinction and backscattering coefficients. Table 2 shows the system parameters of Xi’an aerosol radar
The lidar data were first preprocessed to remove background noise and smooth the signal, thereby eliminating interference caused by instrumental noise. Subsequently, a range-squared correction was applied to the return signal using the geometric parameters of the lidar system in order to restore the true atmospheric scattering characteristics. During the inversion process, a dynamic solution for the aerosol extinction coefficient was obtained using a backward integration method, based on a predefined clean-air reference layer. Molecular scattering contributions at different altitudes were corrected according to Rayleigh scattering theory and empirical experience from previous studies. The resulting vertical profiles of extinction and backscattering coefficients are shown in Figure 4 below:
The Klett algorithm starts from a reference altitude of 5 km and iterates downward, generating a vertical profile with a spatial resolution of 15 m. The retrieved extinction and backscattering coefficients are equal at the boundary heights and maintain an approximate ratio of 50 throughout the central altitude range. This characteristic arises from the retrieval conducted under a lidar ratio of B = 50, along with the application of empirically derived altitude-dependent correction factors.

3.3. Simulation of Radar Echo Signal

A differential lidar return signal model was constructed based on the hard-target lidar power equation and the system parameters provided in the table above. After preprocessing the original lidar data, near-field corrections were applied. These corrections address the geometric mismatch between the transmitted laser beam and the receiver’s field of view within the near range (typically within several hundred meters), caused by the physical separation between the transmitter and the receiving telescope in the optical system. Path-integrated extinction loss was calculated through dynamic integration, and the backscattering coefficient was incorporated to simulate the return power distribution across 512 range bins. The final simulation result is shown in the following Figure 5 and Figure 6:
Figure 5 and Figure 6 illustrate the variation in simulated lidar return signal intensity with altitude for the on–off and on–T wavelength pairs, respectively. In Figure 5, the return signal curves for the on and off wavelengths remain closely aligned, with a stable difference maintained around 6.76 × 10−4 and fluctuations within ±0.12%. A consistent offset between the two curves is observed across the altitude range of approximately 800 m to 2.5 km. In Figure 6, the return signals of the on–T pair are also on the order of 10−4, similar to the on–off case, but their difference exhibits an increasing–then–decreasing trend over a comparable altitude range. The signal differences observed in both wavelength pairs reflect variations in absorption cross-section with temperature. These variations correspond to the differential absorption characteristics of each pair and form the foundation for simultaneous retrieval.
Additionally, in the near-surface layer from 0 to 500 m, both wavelength pairs exhibit significant signal attenuation, with return intensity dropping by more than 70%. This phenomenon is primarily attributed to winter meteorological conditions, including severe haze that increases aerosol extinction, and low-altitude snow clouds that further hinder laser propagation.

3.4. Comparative Analysis of Retrieved CO2 Concentration and Temperature

As shown in Equations (3) and (4), the absorption cross-section is an essential parameter for retrieving both CO2 concentration and temperature. The widely used HITRAN molecular spectroscopic database provides high-resolution line parameters of various gases under standard conditions (296 K, 1 atm). Based on the Beer–Lambert law, the theoretical standard absorption cross-section can be derived.
However, due to the continuous variation in atmospheric temperature and pressure with altitude, the absorption cross-section must be recalculated dynamically to improve retrieval accuracy. According to Equation (15), the cross-section is determined by both Doppler and Lorentz broadening. Doppler broadening arises from the thermal motion of molecules and is expressed by Equation (17). while Lorentz broadening is mainly caused by molecular collisions and is given in Equation (16). In addition, the line strength S(T) must be corrected to account for its temperature dependence:
S T = S r e f Q T 0 Q T e x p 1.439 E l o w e r T T 0 T T 0
Here, Q(T) denotes the vibrational and rotational partition functions, both of which are temperature dependent. Elower represents the lower-state energy of the transition and is obtained from the HITRAN database. By applying the temperature correction to the line strength, the absorption cross-section can be dynamically calculated at each altitude.
Under this framework, a differential equation is constructed at each vertical layer. A finite difference method combined with linear interpolation is used to suppress boundary noise and stabilize the solution. Retrieved atmospheric temperatures and CO2 concentrations were validated using the DIAL method, as shown in Figure 7 and Figure 8:
A comprehensive evaluation of the retrieved CO2 concentration and temperature data indicates that the simulated results follow the same overall trend as the reference values. In terms of spatial distribution, the two profiles exhibit a high degree of consistency, demonstrating the effectiveness of the retrieval algorithm. To further quantify the deviation, a residual analysis is conducted. The residual between the true and simulated values is calculated using the general expression: Ri = RtrueRsimulation. Residuals for both CO2 concentration and temperature retrievals are computed accordingly as follows:
Figure 9 shows the residual profiles of CO2 concentration and temperature, defined as the difference between the true and simulated values, as a function of altitude. In the lower and middle troposphere, the residuals remain relatively small and stable, but they increase gradually with height.
For CO2, using 2995 vertical layers, the mean residual is 2.96 × 1013 cm−3, with an RMSE of 6.91 × 1013 cm−3 and an MAE of 3.03 × 1013 cm−3. The mean absolute percentage error (MAPE) is 0.0426%. The residuals show a moderate positive correlation with altitude (r = 0.39). The largest absolute residual (1.00 × 1015 cm−3) occurs at 146.7 m, while the maximum relative error (1.47%) is found near 4.65 km, where the signal-to-noise ratio drops significantly.
For temperature, the mean residual is 0.117 K, with an RMSE of 0.193 K, an MAE of 0.120 K, and a MAPE of 0.0478%. Temperature residuals are more strongly correlated with altitude (r = 0.61), indicating a higher sensitivity to noise at higher altitudes. The largest absolute residual (3.62 K) and maximum relative error (1.51%) both occur at 4.65 km.
These findings indicate that the three-wavelength inversion algorithm performs reliably up to about 4 km, while the upper layers are more affected by error growth due to (i) the rapid decrease in backscatter signal strength, (ii) noise accumulation from differencing, and (iii) the sensitivity of the temperature channel to wavelength drift and line-shape uncertainties.
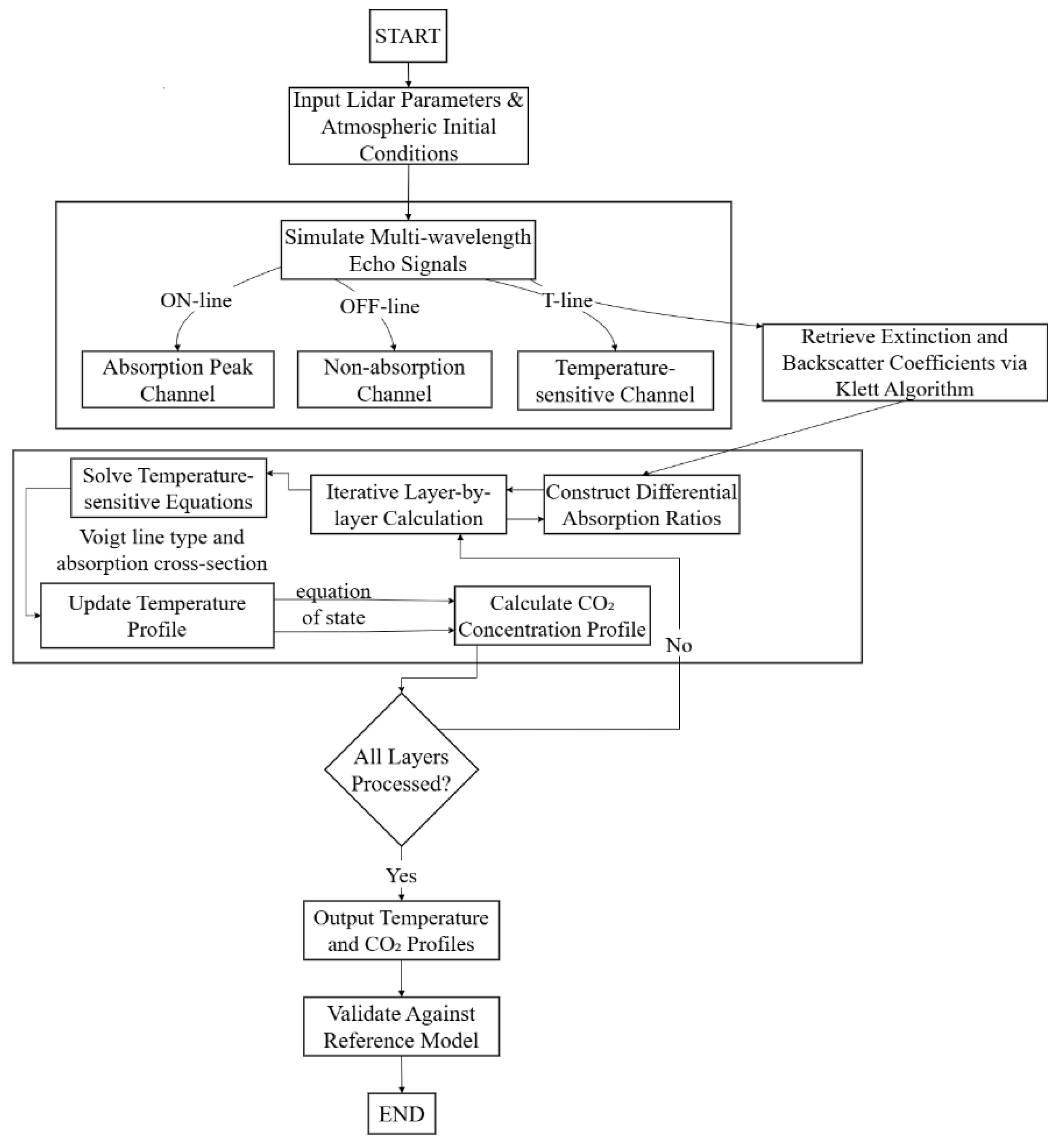
This increasing trend in error with altitude can be attributed to the cumulative effect of the differencing operations in the retrieval algorithm. As altitude increases, the variance of the noise distribution accumulates step by step, resulting in larger residuals in the upper layers. Figure 10 is a program flowchart for synchronous inversion of temperature and CO2 concentration using three wavelength DIAL.

4. Discussion

This study proposes a tri-wavelength DIAL approach for the simultaneous retrieval of CO2 concentration and atmospheric temperature. Under the assumptions of a standard and clean atmospheric model, combined with HITRAN spectroscopic data, Voigt line-shape modeling, and the Klett inversion method for extinction and backscatter coefficients, the algorithm demonstrates good numerical stability and consistency within the lower to middle troposphere. In our simulations, the mean absolute percentage errors are 0.0426% for CO2 and 0.0478% for temperature. However, in the upper atmospheric layers where the signal-to-noise ratio declines, the errors grow with altitude, with maximum absolute residuals reaching 1.00 × 1015 cm−3 for CO2 and 3.62 K for temperature, corresponding to maximum relative errors of approximately 1.47% and 1.51%, respectively. This shows that reporting only average errors underestimates the deviations at higher altitudes.
The reported errors should be understood as theoretical benchmarks under idealized conditions rather than achievable performance in real-world systems. The aim of this study is to demonstrate the feasibility and potential accuracy ceiling of the tri-wavelength configuration from a theoretical perspective. Future work will address wavelength stabilization, atmospheric and aerosol inhomogeneities, spectroscopic uncertainties, and the influence of noise on high-altitude retrievals, supported by experimental validations to further enhance the robustness of the algorithm.

5. Challenges and Limitations for Real Experimental Conditions

Although the present work is based on theoretical simulations, it is essential to consider how a tri-wavelength CO2-DIAL system would perform under realistic experimental conditions. This discussion outlines a future experimental framework and highlights the factors that will influence retrieval accuracy.
Figure 11 illustrates the multi-source error analysis and correction framework. In this design, random errors are modeled, which are mainly associated with atmospheric variability and shot noise. Numerical simulations, combined with calibration procedures, can quantify these errors and incorporate them into a global loss function with correction coefficients. This framework will enable error mitigation when the system is operated in the field.
An important aspect that can be further optimized is the selection of the temperature-sensitive channel λT, which plays a crucial role in the convergence of the joint inversion. While the inversion may converge under certain conditions, the positioning of λT has room for improvement, as sub-optimal placement may still introduce temperature deviations. To enhance retrieval robustness, a convergence-threshold mechanism and sensitivity analysis are planned.
In addition, small shifts in laser frequency can alter the effective absorption linewidth, affecting temperature retrieval. These frequency drifts will be addressed in future experiments through frequency-locking techniques and periodic recalibration.
Differential absorption accumulates with altitude and, if left uncorrected, can introduce systematic bias. We propose numerical reconstruction and normalization before differencing the channels to mitigate this effect. By combining multiple channel measurements, a regression model can be established to assign weights to different error sources and apply dynamic corrections.
In summary, these plans will help translate the simulation results into a practical experimental platform. While realistic conditions introduce challenges such as frequency stability, aerosol variability, and limited signal-to-noise ratio (SNR) at higher altitudes, these issues are manageable with appropriate system design and data fusion. The proposed framework demonstrates the potential of tri-wavelength DIAL for high-accuracy CO2 and temperature profiling in the lower troposphere.

Author Contributions

Conceptualization, H.H.; methodology, Z.X.; software, Z.X.; validation, Z.X.; formal analysis, Z.X.; investigation, Z.X.; resources, H.H.; data curation, Z.X.; writing—original draft preparation, Z.X.; writing—review and editing, H.H. and J.Y.; visualization, Z.N.; supervision, H.H. and M.K.; project administration, M.K. All authors have read and agreed to the published version of the manuscript.

Funding

This research was funded by “Research on the techniques of differential absorption lidar for simultaneous profiling of CO2 concentration and atmospheric temperature”, grant number 42305145 and the APC was funded by National Natural Science Foundation of China.

Data Availability Statement

The original contributions presented in this study are included in the article. Further inquiries can be directed to the corresponding authors.

Conflicts of Interest

The authors declare no conflicts of interest.

References

  1. IPCC. Climate Change 2023: Synthesis Report. Contribution of Working Groups I, II and III to the Sixth Assessment Report of the Intergovernmental Panel on Climate Change; Core Writing Team, Ed.; IPCC: Geneva, Switzerland, 2023. [Google Scholar]
  2. Liu, X.; Li, P.; Liu, Y.; Zhang, C.; He, M.; Pei, Z.; Chen, J.; Shi, K.; Liu, F.; Wang, W. Hybrid Passive Cooling for Power Equipment Enabled by Metal-Organic Framework. Adv. Mater. 2024, 36, 2409473. [Google Scholar] [CrossRef]
  3. Xiang, B.; Zhang, R.; Zeng, X.; Luo, Y.; Luo, Z. An easy-to-prepare flexible dual-mode fiber membrane for daytime outdoor thermal management. Adv. Fiber Mater. 2022, 4, 1058–1068. [Google Scholar] [CrossRef]
  4. Fang, Y.; Chen, G.; Bick, M.; Chen, J. Smart textiles for personalized thermoregulation. Chem. Soc. Rev. 2021, 50, 9357–9374. [Google Scholar] [CrossRef] [PubMed]
  5. McGuire, S.; Tibère-Inglesse, A.; Laux, C.O. Infrared spectroscopic measurements of carbon monoxide within a high temperature ablative boundary layer. J. Phys. D Appl. Phys. 2016, 49, 485502. [Google Scholar] [CrossRef]
  6. Dikshit, V.; Yueh, F.-Y.; Singh, J.P.; McIntyre, D.L.; Jain, J.C.; Melikechi, N. Laser induced breakdown spectroscopy: A potential tool for atmospheric carbon dioxide measurement. Spectrochim. Acta Part B 2012, 68, 65–70. [Google Scholar] [CrossRef]
  7. Jacobs, N.; O’Dell, C.W.; Taylor, T.E.; Logan, T.L.; Byrne, B.; Kiel, M.; Kivi, R.; Heikkinen, P.; Merrelli, A.; Payne, V.H. The importance of digital elevation model accuracy in X CO2 retrievals: Improving the Orbiting Carbon Observatory 2 Atmospheric Carbon Observations from Space version 11 retrieval product. Atmos. Meas. Tech. 2024, 17, 1375–1401. [Google Scholar] [CrossRef]
  8. Sugimoto, N.; Minato, A. Long-path absorption measurement of CO2 with a Raman-shifted tunable dye laser. Appl. Opt. 1993, 32, 6827–6833. [Google Scholar] [CrossRef]
  9. Koch, G.J.; Dharamsi, A.N.; Fitzgerald, C.M.; McCarthy, J.C. Frequency stabilization of a Ho: Tm: YLF laser to absorption lines of carbon dioxide. Appl. Opt. 2000, 39, 3664–3669. [Google Scholar] [CrossRef]
  10. Godin, S.; Carswell, A.I.; Donovan, D.P.; Claude, H.; Steinbrecht, W.; McDermid, I.S.; McGee, T.J.; Gross, M.R.; Nakane, H.; Swart, D.P. Ozone differential absorption lidar algorithm intercomparison. Appl. Opt. 1999, 38, 6225–6236. [Google Scholar] [CrossRef]
  11. Fujii, T.; Fukuchi, T.; Goto, N.; Nemoto, K.; Takeuchi, N. Dual differential absorption lidar for the measurement of atmospheric SO2 of the order of parts in 109. Appl. Opt. 2001, 40, 949–956. [Google Scholar] [CrossRef]
  12. Kim, K.-H.; Kim, M.-Y. Comparison of an open path differential optical absorption spectroscopy system and a conventional in situ monitoring system on the basis of long-term measurements of SO2, NO2, and O3. Atmos. Environ. 2001, 35, 4059–4072. [Google Scholar] [CrossRef]
  13. Han, G.; Xu, H.; Gong, W.; Ma, X.; Liang, A. Simulations of a multi-wavelength differential absorption lidar method for CO2 measurement. Appl. Opt. 2017, 56, 8532–8540. [Google Scholar] [CrossRef] [PubMed]
  14. Abshire, J.B.; Riris, H.; Weaver, C.J.; Mao, J.; Allan, G.R.; Hasselbrack, W.E.; Browell, E.V. Airborne measurements of CO2 column absorption and range using a pulsed direct-detection integrated path differential absorption lidar. Appl. Opt. 2013, 52, 4446–4461. [Google Scholar] [CrossRef] [PubMed]
  15. Fan, L.; Wan, Y.; Dai, Y. An Improved CH4 Profile Retrieving Method for Ground-Based Differential Absorption Lidar. Atmosphere 2024, 15, 937. [Google Scholar] [CrossRef]
  16. Wirth, M.; Fix, A.; Mahnke, P.; Schwarzer, H.; Schrandt, F.; Ehret, G. The airborne multi-wavelength water vapor differential absorption lidar WALES: System design and performance. Appl. Phys. B 2009, 96, 201–213. [Google Scholar] [CrossRef]
  17. Cooney, J. Measurement of atmospheric temperature profiles by Raman backscatter. J. Appl. Meteorol. 1972, 11, 108–112. [Google Scholar] [CrossRef]
  18. Gao, Q.; Weng, W.; Li, B.; Aldén, M.; Li, Z. Gas temperature measurement using differential optical absorption spectroscopy (DOAS). Appl. Spectrosc. 2018, 72, 1014–1020. [Google Scholar] [CrossRef]
  19. Stillwell, R.A.; Spuler, S.M.; Hayman, M.; Repasky, K.S.; Bunn, C.E. Demonstration of a combined differential absorption and high spectral resolution lidar for profiling atmospheric temperature. Opt. Express 2019, 28, 71–93. [Google Scholar] [CrossRef]
  20. Shibata, Y.; Chikao, N.; Abo, M. Observations of The Lower-Tropospheric Temperature Profiles Using Three Wavelength CO2-DIAL. EPJ Web Conf. 2020, 237, 03021. [Google Scholar] [CrossRef]
  21. Fukuchi, T.; Nayuki, T.; Cao, N.; Fujii, T.; Nemoto, K.; Mori, H.; Takeuchi, N. Differential absorption lidar system for simultaneous measurement of O3 and NO2: System development and measurement error estimation. Opt. Eng. 2003, 42, 98–104. [Google Scholar] [CrossRef]
  22. Shangguan, M.; Guo, X.; Lin, S.; Lee, Z. Simultaneous column-averaged CO2, temperature, and HDO measurement by absorption spectroscopy lidar: Algorithm. IEEE Trans. Geosci. Remote Sens. 2024, 63, 4100112. [Google Scholar] [CrossRef]
  23. Dherbecourt, J.-B.; Raybaut, M.; Melkonian, J.-M.; Hamperl, J.; Santagata, R.; Dalin, M.; Lebat, V.; Godard, A.; Flamant, C.; Totems, J. Design and pre-development of an airborne multi-species differential absorption Lidar system for water vapor and HDO isotope, carbon dioxide, and methane observation. In Proceedings of the International Conference on Space Optics—ICSO 2020, Online, 30 March–2 April 2021; SPIE: Cergy-Pontoise, France; pp. 781–790. [Google Scholar]
  24. Yu, J.; Cheng, Y.; Kong, Z.; Song, J.; Chang, Y.; Liu, K.; Gong, Z.; Mei, L. Broadband Continuous-Wave Differential Absorption Lidar for Atmospheric Remote Sensing of Water Vapor. Opt. Express 2024, 32, 3046–3061. [Google Scholar] [CrossRef]
  25. Hua, Z.; Huang, J.; Shi, D.; Yuan, K.; Hu, S.; Wang, Y. Atmospheric Carbon Dioxide Profile Detection with a Continuous-Wave Differential Absorption Lidar. Opt. Lasers Eng. 2024, 180, 108340. [Google Scholar] [CrossRef]
  26. Shibata, Y.N.C.; Abo, M. CO2-DIAL Error analysis in temperature measurement technique using CO2-DIAL. In Proceedings of the 37th Laser Sensing Symposium, Tokyo Metropolitan University, Tokyo, Japan, 13–15 November 2019; pp. 1–3. [Google Scholar]
  27. Kunz, G.J.; de Leeuw, G. Inversion of lidar signals with the slope method. Appl. Opt. 1993, 32, 3249–3256. [Google Scholar] [CrossRef]
  28. Mitev, V.; Grigorov, I.; Simeonov, V. Lidar measurement of atmospheric aerosol extinction profiles: A comparison between two techniques—Klett inversion and pure rotational Raman scattering methods. Appl. Opt. 1992, 31, 6469–6474. [Google Scholar] [CrossRef]
  29. Wang, X.; Li, S.; Di, H.; Li, Y.; Wang, Y.; Yan, Q.; Xin, W.; Yuan, Y.; Hua, D. Calibration method of Fernald inversion for aerosol backscattering coefficient profiles via multi-wavelength Raman–Mie lidar. Opt. Commun. 2023, 528, 129030. [Google Scholar] [CrossRef]
  30. Friedlingstein, P.; O’sullivan, M.; Jones, M.W.; Andrew, R.M.; Gregor, L.; Hauck, J.; Le Quéré, C.; Luijkx, I.T.; Olsen, A.; Peters, G.P. Global carbon budget 2022. Earth Syst. Sci. Data 2022, 14, 4811–4814. [Google Scholar] [CrossRef]
Figure 1. Illustration of the Molecular-Level Absorption Mechanism in DIAL.
Figure 1. Illustration of the Molecular-Level Absorption Mechanism in DIAL.
Optics 06 00048 g001
Figure 2. Simulated CO2 absorbance spectra near 1573 μm under different pressure–temperature conditions using HITRAN data.
Figure 2. Simulated CO2 absorbance spectra near 1573 μm under different pressure–temperature conditions using HITRAN data.
Optics 06 00048 g002
Figure 3. Variation in temperature, pressure, and CO2 concentration with altitude.
Figure 3. Variation in temperature, pressure, and CO2 concentration with altitude.
Optics 06 00048 g003
Figure 4. Extinction and backscattering coefficients for Klett method applied to aerosol characterization.
Figure 4. Extinction and backscattering coefficients for Klett method applied to aerosol characterization.
Optics 06 00048 g004
Figure 5. On/off-wavelength signal comparison for DIAL applied to absorption line simulation.
Figure 5. On/off-wavelength signal comparison for DIAL applied to absorption line simulation.
Optics 06 00048 g005
Figure 6. On/T-wavelength signal comparison for DIAL applied to absorption line simulation.
Figure 6. On/T-wavelength signal comparison for DIAL applied to absorption line simulation.
Optics 06 00048 g006
Figure 7. Comparison between retrieved and actual atmospheric temperatures using the DIAL method.
Figure 7. Comparison between retrieved and actual atmospheric temperatures using the DIAL method.
Optics 06 00048 g007
Figure 8. Validation of retrieved CO2 concentrations using the DIAL method for atmospheric monitoring.
Figure 8. Validation of retrieved CO2 concentrations using the DIAL method for atmospheric monitoring.
Optics 06 00048 g008
Figure 9. Residual of CO2 concentration and temperature.
Figure 9. Residual of CO2 concentration and temperature.
Optics 06 00048 g009
Figure 10. Flow diagram of three channel DIAL synchronous inversion algorithm.
Figure 10. Flow diagram of three channel DIAL synchronous inversion algorithm.
Optics 06 00048 g010
Figure 11. Proposed multi-source error analysis and correction framework for tri-wavelength CO2-DIAL.
Figure 11. Proposed multi-source error analysis and correction framework for tri-wavelength CO2-DIAL.
Optics 06 00048 g011
Table 1. Technical Parameters for CO2-DIAL System applied to Atmospheric Monitoring.
Table 1. Technical Parameters for CO2-DIAL System applied to Atmospheric Monitoring.
ParameterValues
on-line wavelength (cm−1)6357.31
off-line wavelength (cm−1)6356.73
single pulse energy (J)8 × 10−5
input impedance (Ω)50
gain1000
truncation efficiency2 × 10−3
telescope aperture (cm)8 × 10−2
instrument constant0.6026
heterodyne efficiency0.461
quantum efficiency0.80
pulse width (ns)400
Table 2. Technical Parameters for Xi’an Ground-based Lidar System applied to Echo Signals.
Table 2. Technical Parameters for Xi’an Ground-based Lidar System applied to Echo Signals.
ParameterValue
Speed of light (m/s)3 × 108
Power normalization factor1
System correction factors 1/2/31
Polarization factor of beam splitter0.85
System inclination angle (rad)0.13
Disclaimer/Publisher’s Note: The statements, opinions and data contained in all publications are solely those of the individual author(s) and contributor(s) and not of MDPI and/or the editor(s). MDPI and/or the editor(s) disclaim responsibility for any injury to people or property resulting from any ideas, methods, instructions or products referred to in the content.

Share and Cite

MDPI and ACS Style

Xu, Z.; Hua, H.; Yu, J.; Niu, Z.; Kong, M. Research on Synchronous Inversion Algorithm Based on Tri-Wavelength DIAL. Optics 2025, 6, 48. https://doi.org/10.3390/opt6040048

AMA Style

Xu Z, Hua H, Yu J, Niu Z, Kong M. Research on Synchronous Inversion Algorithm Based on Tri-Wavelength DIAL. Optics. 2025; 6(4):48. https://doi.org/10.3390/opt6040048

Chicago/Turabian Style

Xu, Zhixiao, Hangbo Hua, Jing Yu, Zhitian Niu, and Ming Kong. 2025. "Research on Synchronous Inversion Algorithm Based on Tri-Wavelength DIAL" Optics 6, no. 4: 48. https://doi.org/10.3390/opt6040048

APA Style

Xu, Z., Hua, H., Yu, J., Niu, Z., & Kong, M. (2025). Research on Synchronous Inversion Algorithm Based on Tri-Wavelength DIAL. Optics, 6(4), 48. https://doi.org/10.3390/opt6040048

Article Metrics

Back to TopTop