Mathematical Models Applied to the Localization of Park-and-Ride Systems: A Systematic Review
Abstract
1. Introduction
- RQ1: What are the mathematical models that have been applied to the localization of Park-and-Ride (P&R) facilities?
- RQ2: What are the main characteristics, strengths, and limitations of each type of model when applied to the location of P&R systems?
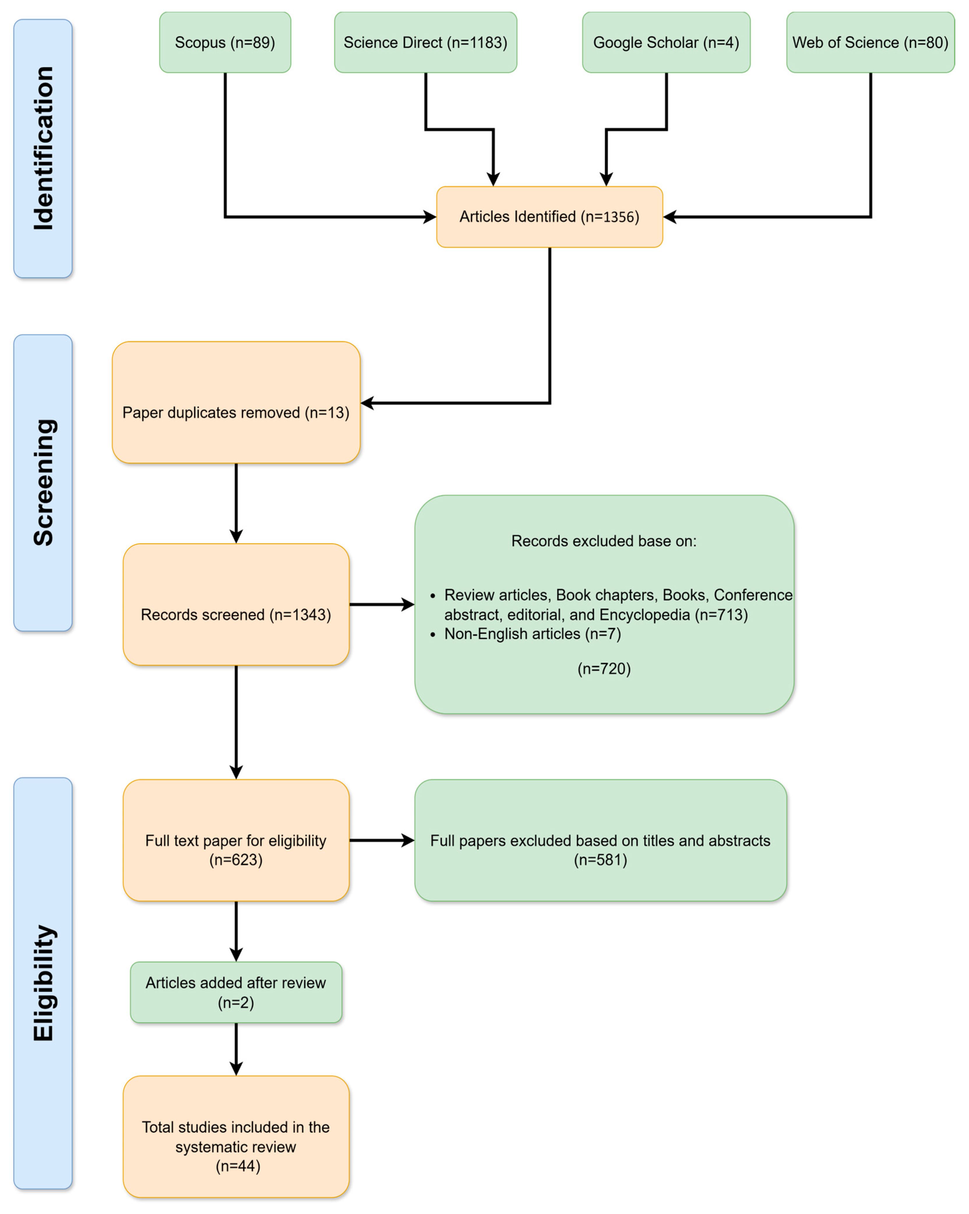
2. Materials and Methods
2.1. Search Strategies
2.2. Inclusion and Exclusion Criteria
2.3. Study Selection
3. Results
3.1. Features of the Study
3.2. Overview of the Results
3.2.1. Decision Support Models
3.2.2. Econometric Models
3.2.3. Optimization Models
3.2.4. Other Models
3.3. Urban Classification
4. Discussion
Practical Implications for P&R Planning
- Accessibility of mass transit: Locating facilities near high-frequency corridors such as metro trains or BRT systems significantly improves their potential use.
- Integration with land use: It is essential that P&R stations are aligned with local urban dynamics and trip generation patterns.
- Capacity optimization: The size of facilities should consider the estimated demand, as well as the availability of complementary multimodal connections.
- User behavior and cost sensitivity: Factors such as parking fees, public transport fare structure, and perceived travel times affect system acceptance.
- Availability of ITS technologies and real-time data: The integration of intelligent transportation systems allows for occupancy management, user information, and dynamic operating schemes.
5. Conclusions
Author Contributions
Funding
Data Availability Statement
Acknowledgments
Conflicts of Interest
Appendix A
| Author and Year | Article | Gap and Research Problem | Urban Settings | Result and Outcome | Mathematical Model |
| Islam et al. 2015 [10] | Exploring the Mode Change Behavior of Park-and-Ride Users | There is a gap in evaluating the P&R site’s ability to influence users’ travel choices. | Melbourne, Australia | Transit vehicle travel time and transfer time at P&R stations are the main variables influencing commuters’ public transport choices, while parking fees are another. | Multinomial Logistic Regression |
| Yin et al. 2024 [40] | A Simulation-Based Method for Optimizing Remote Park-and-Ride Schemes | Design and optimization of remote (RPR) infrastructure in multimodal transport networks is lacking. | Halle, Germany | Transportation utilization, journey time, congestion, and cost are improved by the Bayesian (BO), branch and bound (B&B), and trust region quadratic sequential programming (TRSQP) method. | Simulation Model |
| Liu et al. 2018 [41] | Remote park-and-ride network equilibrium model and its applications | No P&R facility designs address the complexities of distant RPR systems in multimodal transit networks. | Not specified | Modal splitting and traffic assignment (CMSTA) integrates the equilibrium model to assess and optimize RPR deployment, benefiting public transit and vehicle congestion. | Equilibrium Model |
| Khakbaz et al. 2013 [50] | A Model for Locating Park-and-Ride Facilities on Urban Networks Based on Maximizing Flow Capture: A Case Study of Isfahan, Iran | The aim of the research is to develop the shortest routes for the development of a model to find the best locations for P&R systems. | Isfahan, Iran | The methodology presented in this paper identifies suitable sites for P&R implementation to maximize the traffic mitigated by the P&R system. | Traffic Congestion Model |
| Ortega et al. 2023 [35] | Decision support system for evaluating a park and ride system using the analytic hierarchy process (AHP) method | Multi-criteria systems have not been used to systematically establish P&R systems. | Cuenca, Ecuador | Accessibility to public transportation is the most important criteria for the implementation of a P&R system within a decision model. | Decision Support Model |
| Chen et al. 2016 [49] | Integrated traffic-transit stochastic equilibrium model with park-and-ride facilities | Develop a method of successive averaging in order to calculate an integrated stochastic for equilibrium flows and travel times. | Iquique, Chile | The combination of a joint equilibrium model with a transportation network with modes and P&R provides information on usage, time, number, and location of P&R, generating. | Equilibrium Model |
| Henry et al. 2022 [59] | Locating park-and-ride facilities for resilient on-demand urban mobility | Find the best place for pick-up and drop-off sites in the P&R and take into account users’ choice of mode of transportation to get the most people to use it. | Lyon, France | In mixed integer programming, Lagrangian relaxation can give important details that can help with the installation of P&R systems and make the network more reliable by connecting a lot of users when traffic is bad. | Mixed-Integer Programming, Lagrangian Relaxation |
| Kim et al. 2021 [58] | Park-and-Ride Facility Location Under Nested Logit Demand Function | Previous approaches model the parking lot locating problem using Multinomial Logit (MNL), which assumes alternative independence. | Not specified | Neighborhood search and adaptive randomized rounding (ARR) were developed to handle large-scale, nonlinear optimization issues, improving P&R facility site design. | Optimization Model |
| Brands et al. 2014 [57] | Multi-objective optimization of multimodal passenger transportation networks: Coping with demand uncertainty | Previous studies present a lack of certainty in generating demand forecasts for passenger transportation networks. | Amsterdam, Netherlands | An optimization model improved transportation network P&R facility placement. Decision factors also controlled facility openings and closings to match demand. | Optimization Model |
| Ye et al. 2021 [56] | Joint optimization of transfer location and capacity for a capacitated multimodal transport network with elastic demand: a bi-level programming model and paradoxes | The demand for transportation is leading to the construction of new infrastructures. | Not specified | Through the two-level model, a model was developed to optimize and determine the location and capacity of P&R infrastructures within a transportation network. | Bi-Level Programming Model and Multinomial Logit Model |
| Fan et al. 2014 [55] | Bilevel programming model for locating park-and-ride facilities | Existing P&R location models often overlook hierarchical interactions on P&R location decision-making. | Chengdu, China | A two-level scheduling model was developed to determine and optimize P&R locations. | Optimization Model |
| Guillot et al. 2024 [54] | A stochastic hub location and fleet assignment problem for the design of reconfigurable park-and-ride systems | The aim is to develop an integrated P&R system, in which hub location and SMS fleet allocation decisions are considered together. | Lyon, France | Through a Bi-Level Programming Model, it was possible to determine and design P&R systems that integrate the location and assignment of mobility fleets. | Bi-Level Programming Model |
| Hamadneh et al. 2022 [48] | Travel Behavior of Car Travelers with the Presence of Park-and-Ride Facilities and Autonomous Vehicles | There is a lack of studies on the integration of P&R systems and autonomous vehicles to evaluate the impact and performance on travel times. | Budapest, Hungary | Through MATSim, researchers were able to determine that the strategic implementation of P&R systems and autonomous vehicles reduced travel time compared to the original routes. | Simulation Model |
| Freire et al. 2016 [53] | A branch-and-bound algorithm for the maximum capture problem with random utilities | The study addresses the need to solve the Maximum Capture Problem with Random Utilities (MCRU), which involves the location of P&R. | New York City, USA | Through the use of Branch-and-Bound Algorithm and Multinomial Logit, the MCRU problem, applied to the localization of P&R systems, was addressed. | Branch-and-Bound Algorithm and Multinomial Logit |
| Zhang et al. 2018 [52] | Which service is better on a linear travel corridor: Park and ride or on-demand public bus? | In transportation planning, there are related concerns between the locations of P&R systems and on-demand public buses (ODPBs). | Not specified | The results show that by using an analytical model, the optimal location of P&R facilities can be evaluated. Furthermore, by also incorporating an integrated traffic algorithm, trip interactions in the transportation network can be visualized. | Analytical Method and Traffic Algorithm |
| Liu et al. 2009 [47] | Continuum modeling of park-and-ride services in a linear monocentric city with deterministic mode choice | This research aims to increase insights into commuters’ travel decision behaviors in a competitive railway/highway system with continuity P&P services throughout a travel corridor. | Not specified | The equilibrium model showed that the variable rail and road travel costs influence passengers. Thus, the modal choice and location of the P&R are critical in variable travel costs. | Equilibrium Model |
| Ortega et al. 2022 [76] | Land Use as a Criterion for the Selection of the Trip Starting Locations of Park and Ride Mode Traveler | The research finds a gap in integrating land use features into P&R strategic planning. | Cuenca, Ecuador | Strategic positioning increased access to P&R facilities and decreased travel times in different traffic circumstances. | Haversine Distance Formula |
| Chen et al. 2014 [77] | Network design of park-and-ride system to promote transit patronage | According to the research, P&R systems require a network design model that optimizes location and capacity to maximize transit utilization. | Not specified | The research created a bi-level scheduling model to maximize P&R facility placement and capacity to promote public transit. | Bi-Level Programming Model |
| Ortega et al. 2021 [36] | An integrated multi criteria decision-making model for evaluating park-and-ride facility location issue: A case study for cuenca city in Ecuador | The research shows that integrated multi-criteria decision-making frameworks like the Analytic Hierarchy Process (AHP) and Best Worst Method (BWM) are underutilized for P&R site optimization. | Cuenca, Ecuador | Location near major transport lines, user accessibility, and building costs were prioritized using the Analytic Hierarchy Process (AHP). BWM improved criterion weights, eliminating expert disagreement. | Analytic Hierarchy Process—Best Worst Method |
| Ortega et al. 2023 [37] | A two-phase decision-making based on the grey analytic hierarchy process for evaluating the issue of park-and-ride facility location | According to the study, multi-criteria decision-making fails to rank P&R station factors in order of importance. | Cuenca, Ecuador | Grey-AHP handled expert uncertainty well, resulting in more consistent weightings. Data indicated that “Accessibility of public transport” was most essential. It is crucial to integrate P&R systems with frequent, efficient public transportation. | Grey Analytic Hierarchy Process |
| García et al. 2002 [74] | Parking capacity and pricing in park’n ride trips: A continuous equilibrium network design problem | As far as multimodal transport network P&R parking designs are concerned, this study closes a knowledge gap. | Not specified | The model found optimum investment choices and parking fees that increase network performance, reduce congestion, and encourage public transit. | Optimization Model |
| Chen et al. 2016 [75] | Optimizing location and capacity of rail-based Park-and-Ride sites to increase public transport usage | The research reveals a deficiency in successfully optimizing P&R facility design using a holistic network-based methodology. | Not specified | The numerical results showed that the proposed approach significantly improves transport system efficiency, lowering trip costs and increasing public transport acceptance. | Bi-Level Programming Model |
| Song et al. 2017 [46] | Integrated planning of park-and-ride facilities and transit service | An equilibrium model solves the constrained integration of P&R facility placement optimization in a multimodal transportation network. | Not specified | Numerical examples revealed that the ideal design increases net social benefit by encouraging users to convert from private automobiles to P&R and transit modes. | Equilibrium Model |
| Arif et al. 2022 [71] | Locating Parking Hubs in Free-Floating Ride Share Systems via Data-Driven Optimization | To optimize parking hub placements, free-floating bike-share systems must balance demand, supply, parking need, and user behavior. | Beijing, China | The suggested strategy greatly lowered parking hub construction costs while retaining strong performance under demand unpredictability. | Optimization Model |
| Ortega et al. 2023 [72] | An Integrated Approach of the AHP and Spherical Fuzzy Sets for Analyzing a Park-and-Ride Facility Location Problem Example by Heterogeneous Experts | The paper integrates various factors into a rigorous decision-making framework to optimize P&R facility locations. | Cuenca, Ecuador | The study developed an optimization model using the AHP method enhanced with Spherical Fuzzy Sets to evaluate the most suitable locations for P&R facilities. | Optimization Model |
| Kaan et al. 2013 [73] | The Vanpool Assignment Problem: Optimization models and solution algorithms | The research suggests using optimization algorithms to allocate vanpool members to P&R facilities based on cost and service quality. | Dallas, USA | The study proposed two optimization models: Vanpool Assignment Model (MCVAM) and Two-Stop Minimum Cost Vanpool Assignment Model (TSMCVAM). Both models aim to optimize participant allocation to P&R locations to reduce travel costs and improve shared transportation efficiency. | Optimization Model |
| Chen et al. 2021 [45] | Modeling a Distance-Based Preferential Fare Scheme for Park-and-Ride Services in a Multimodal Transport Network | The paper fills a research gap on P&R pricing incentives in multimodal transport networks. | Not specified | Results demonstrated that smart P&R facility sites and distance-based fee schemes may greatly impact mode choice and transportation system efficiency. | Equilibrium Model |
| Chen et al. 2013 [63] | Development of Fuzzy Logic Forecast Models for Location-Based Parking Finding Services | P&R parking availability research is lacking, | Perth, Australia | A case study at Perth’s Oats Street and Carlisle rail stations proved the model’s efficacy. The technology accurately predicted parking availability, minimizing ambiguity and letting users choose where to park. | Fuzzy Logic Forecast Model |
| Kitthamkesorn et al. 2024 [64] | Maximum capture problem based on paired combinatorial weibit model to determine park-and-ride facility locations | The research emphasizes the necessity of addressing the assumptions of route independence and passenger choice homogeneity in P&R facility allocation models. | Not specified | The efficacy of P&R locations was substantially enhanced by the proposed optimization model compared to conventional methods. | Paired Combinatorial Weibit (PCW) Model and Mixed Integer Linear Programming (MILP) |
| Ortega et al. 2020 [65] | An Integrated Model of Park-And-Ride Facilities for Sustainable Urban Mobility | A gap exists in integrated models that use the Logit Choice Model to anticipate and optimize P&R facility locations. | Cuenca, Ecuador | Logit Choice Model findings revealed that facilities strategically positioned near major public transport hubs, including P&R facilities, had the most demand. | Logit Choice Model |
| Caramia et al. 2006 [66] | Evaluating The Effects of Parking Price and Location in Multi-Modal Transportation Networks | The paper identifies a deficiency in forecasting traffic congestion, parking charges, and locations in multimodal urban transportation networks. | Rome, Italy | The findings suggested that the implementation of well-calibrated parking fees in conjunction with the placement of P&R facilities in strategic locations could substantially alleviate congestion in central business districts. | Stochastic User Equilibrium Model |
| Kitthamkesorn et al. 2021 [67] | A P-Hub Location Problem for Determining Park-and-Ride Facility Locations with the Weibit-Based Choice Model | The study fills a gap in P&R facility placement planning by using advanced modeling methods to better capture user behavior. | Chiang Mai, Thailand | Route-specific perception variation significantly affected ideal facility sites, justifying the necessity for sophisticated choice modeling in urban transport planning. | Weibit-Based Choice Model and Mixed Integer Linear Programming (MILP) |
| Aros-Vera et al. 2013 [68] | p-Hub approach for the optimal park-and-ride facility location problem | Using realistic and exhaustive modeling, the paper identifies urban P&R facility sites. | New York City, USA | A considerable increase in user patronage and a reduction in congestion were seen as a consequence of the ideal P&R facility placements, as shown by the findings. | P-Hub Location Model and Logit Model |
| Liu et al. 2020 [69] | Car Park-and-Ride Locations Based on a Spatial Optimization Algorithm | Metropolitan networks require better optimization methods to choose P&R facility sites. | Not specified | By optimizing public transport station access and minimizing redundancies, the algorithm optimized P&R facility sites with substantial coverage in comparison to the original architecture. | Simulated Annealing Algorithm |
| Bahk et al. 2024 [70] | Re-envisioning the Park-and-Ride concept for the automated vehicle (AV) era with Private-to-Shared AV transfer stations | A gap in optimizing P&R transfer systems for future AV networks is addressed by the research. | Los Angeles, USA | At P&R locations, the Logit Model was used to estimate the likelihood of people switching from PAVs to SAVs. Data indicated that strategically placed transfer points are crucial for a well-functioning transportation system. | Fixed-Point Problem Formulation and Logit Model |
| Verbas et al. 2016 [44] | Integrated Mode Choice and Dynamic Traveler Assignment in Multimodal Transit Networks Mathematical Formulation, Solution Procedure, and Large-Scale Application | A lack of computer models for P&R locations is found in this study. These models should include dynamic transit assignments and mode choice modeling. | Chicago, USA | The strategic arrangement of P&R locations influenced visitors’ modes of transportation, as per the model. The transportation network improved in equity and efficiency. | Simulation Model |
| Chen et al. 2014 [62] | Park-And-Ride Network Design in a Bi-Modal Transport Network to Prompt Public Transport Mode Share | The research reveals a deficiency in the design of P&R networks in bi-modal transportation systems. | Not specified | The results showed that placing P&R facilities near train terminals and ensuring enough parking increased public transport use and reduced congestion in major cities. | Bi-Level Programming Model |
| Wang et al. 2013 [43] | Reliability-based modeling of park-and-ride service on linear travel corridor | The research highlights the difficulty of simulating P&R systems along linear travel routes with traffic congestion and trip time reliability. | Not specified | Railway transport was more dependable for commuters in the Central Business District, while P&R facilities were preferred by those located at a further distance. The optimal P&R location minimizes the overall travel expenses of the corridor. | Traffic Congestion Model |
| Chen et al. 2014 [60] | Development of location-based services for recommending departure stations to park and ride users | The study explores the weaknesses of prediction models that manage peak-time parking availability in P&R facilities. | Perth, Australia | The fuzzy logic forecasting algorithm created for P&R facilities accurately predicted parking availability and maximized location choice for passengers. | Fuzzy Logic Forecast Model |
| Rezaei et al. 2022 [61] | Park-and-ride facility location optimization: A case study for Nashville, Tennessee | The study highlights the need for enhanced optimization methods for identifying the ideal sites for P&R facilities. | Nashville, USA | Findings indicated that P&R along key routes enhanced public transportation use and mitigated congestion. The optimal locations were next to high-density residential zones and significant transportation routes for enhanced network efficiency and accessibility. | Optimization Model |
| Ortega et al. 2020 [38] | Using Best Worst Method for Sustainable Park and Ride Facility Location | According to the study, the Best Worst Method (BWM) has not been utilized in developing countries for enhancing P&R facility location. | Cuenca, Ecuador | P&R locations must be linked to efficient and frequent public transport, since “Accessibility of public transport” was the most significant requirement. | Best Worst Method (BWM) |
| Ortega et al. 2020 [39] | An Integrated Approach of Analytic Hierarchy Process and Triangular Fuzzy Sets for Analyzing the Park-and-Ride Facility Location Problem | The Fuzzy Analytic Hierarchy Process is used to optimize P&R facility locations. | Cuenca, Ecuador | The top priority was “Accessibility to Public Transport,” emphasizing the necessity for Park-and-Ride facilities to be linked to efficient transit networks. FAHP resolved expert opinion ambiguity to provide trustworthy and consistent criterion rankings. | Fuzzy Analytic Hierarchy Process (FAHP) |
| Li et al. 2024 [42] | How far are we towards sustainable Carfree cities combining shared autonomous vehicles with park-and-ride: An agent-based simulation assessment for Brussels | There is a lack of studies evaluating how shared autonomous vehicles (SAVs) can be integrated with P&R systems to create car-free cities. In addition, most research does not consider external travelers or perform metropolitan-scale simulations. | Brussels, Belgium | A new P&R assignment system with SAVs is proposed using MATSim simulation. Results show that with a market penetration of 40–60%, SAVs combined with P&R can reduce congestion and emissions, albeit with a slight increase in travel time for some users. Challenges are also identified in the geographic distribution of P&R facilities. | Optimization Model |
| Mei et al. 2023 [51] | Multi-agent simulation for multi-mode travel policy to improve park and ride efficiency | Most of the previous P&R models do not consider the interaction between transport modes nor their dynamic operation in real time. There is a lack of simulation tools that analyze integrated multimodal scenarios with behavioral decisions. | Suzhou, China. | The proposed model shows that a multimodal P&R system with shared modes (bike sharing, buses, etc.) can reduce private automobile use, improve system efficiency, and increase the public transit ridership rate. A Java-based multi-agent simulation platform was used. | Simulation Model |
References
- Ortega, J.; Lengyel, H.; Szalay, Z. Overtaking Maneuver Scenario Building for Autonomous Vehicles with PreScan Software. Transp. Eng. 2020, 2, 100029. [Google Scholar] [CrossRef]
- Ortega, J.; García-Ramírez, Y.; Parreño, C. Understand the Impact of Positive and Negative Information on Public Opinion about Autonomous Vehicles among Young Ecuadorians. Green World J. 2023, 6, 80. [Google Scholar] [CrossRef]
- Díaz, F.; Ortega, J. Analysis of the causes of traffic accidents on simón bolívar avenue. In Proceedings of the International Structural Engineering and Construction, Nha Trang, Vietnam, 22–24 March 2024; ISEC Press: Fargo, North Dakota, 2024; Volume 11. [Google Scholar]
- Cui, J.; Macke, W.; Yedidsion, H.; Goyal, A.; Urieli, D.; Stone, P. Scalable Multiagent Driving Policies for Reducing Traffic Congestion. In Proceedings of the International Joint Conference on Autonomous Agents and Multiagent Systems, AAMAS, London, UK, 3–7 May 2021; Volume 1, pp. 386–394. [Google Scholar]
- Díaz, F.; Ortega, J.; García-Ramírez, Y. Evaluation of Urban Freight Distribution in a Medium-Sized City: Ecuadorian Case Study. In Systems, Smart Technologies and Innovation for Society; Salgado-Guerrero, J.P., Vega-Carrillo, H.R., García-Fernández, G., Robles-Bykbaev, V., Eds.; Springer Nature: Cham, Switzerland, 2024; pp. 46–55. [Google Scholar]
- Sha, H.; Haouari, R.; Singh, M.K.; Papazikou, E.; Quddus, M.; Chaudhry, A.; Thomas, P.; Morris, A. How Can On-Street Parking Regulations Affect Traffic, Safety, and the Environment in a Cooperative, Connected, and Automated Era? Eur. Transp. Res. Rev. 2024, 16, 18. [Google Scholar] [CrossRef]
- Li, J.; Guo, Z.; Jiang, Y.; Wang, W.; Li, X. An Integrated Model for Coordinating Adaptive Platoons and Parking Decision-Making Based on Deep Reinforcement Learning. Comput. Ind. Eng. 2025, 203, 110962. [Google Scholar] [CrossRef]
- Qi, J.; Fan, M.; Shang, H.; Kan, J.; Zheng, X. A Study on Motorists’ P&R Use Behavior in a River–Valley-Type City Considering the Moderating Effect of Terrain Spatial Perception. Appl. Sci. 2024, 14, 6920. [Google Scholar] [CrossRef]
- Carlson, K.; Owen, A. Accessibility Impacts of Park-and-Ride Systems. Transp. Res. Rec. 2019, 2673, 72–82. [Google Scholar] [CrossRef]
- Islam, S.T.; Liu, Z.; Sarvi, M.; Zhu, T. Exploring the Mode Change Behavior of Park-and-Ride Users. Math. Probl. Eng. 2015, 2015, 282750. [Google Scholar] [CrossRef]
- Nguyen Thi Thanh, H. A Method for Evaluating the Effectiveness of Improving Public Transport Services, Parking Fee Policies, and Park-and-Ride Facilities in Order to Encourage the Use of Public Transport. Transp. Commun. Sci. J. 2024, 75, 2045–2057. [Google Scholar] [CrossRef]
- Zhao, S.; Long, J.; Ding, J.; Shi, Q. Optimal Location and Parking Fee of Park and Ride Facilities in a Commute Corridor under Two Operating Modes. Syst. Eng. Theory Pract. 2018, 38, 734–742. [Google Scholar] [CrossRef]
- Fierek, S.; Bieńczak, M.; Zmuda-Trzebiatowski, P. Multiple Criteria Evaluation of P&R Lots Location. Transp. Res. Procedia 2020, 47, 489–496. [Google Scholar]
- Barbosa, J.C. What is Mathematical Modelling? In Modelling and Mathematics Education: ICTMA 9—Applications in Science and Technology; Blum, W., Galbraith, P., Henn, H.-W., Niss, M., Eds.; Horwood Publishing: Chichester, UK, 2001; Volume 9, pp. 228–234. [Google Scholar]
- Mapoka, K.; Masebu, H.; Zuva, T. Mathematical Models and Algorithms Challenges. Int. J. Control Theory Comput. Model. 2013, 3, 21–28. [Google Scholar] [CrossRef]
- Perez, J.; Milanes, V.; Onieva, E.; Godoy, J.; Alonso, J. Longitudinal Fuzzy Control for Autonomous Overtaking. In Proceedings of the 2011 IEEE International Conference on Mechatronics, Istanbul, Turkey, 13–15 April 2011; IEEE: New York, NY, USA, 2011; pp. 188–193. [Google Scholar]
- Fraichard, T.; Garnier, P. Fuzzy Control to Drive Car-like Vehicles. Rob. Auton. Syst. 2001, 34, 1–22. [Google Scholar] [CrossRef]
- Ortega, J.; Lengyel, H.; Ortega, J. Design and Analysis of the Trajectory of an Overtaking Maneuver Performed by Autonomous Vehicles Operating with Advanced Driver-Assistance Systems (ADAS) and Driving on a Highway. Electronics 2023, 12, 51. [Google Scholar] [CrossRef]
- Iliopoulou, C.; Konstantinidou, M.A.; Kepaptsoglou, K.L.; Stathopoulos, A. ITS Technologies for Decision Making during Evacuation Operations: A Review. J. Transp. Eng. A Syst. 2020, 146, 04020010. [Google Scholar] [CrossRef]
- Zayet, T.M.A.; Ismail, M.A.; Varathan, K.D.; Noor, R.M.D.; Chua, H.N.; Lee, A.; Low, Y.C.; Singh, S.K.J. Investigating Transportation Research Based on Social Media Analysis: A Systematic Mapping Review. Scientometrics 2021, 126, 6383–6421. [Google Scholar] [CrossRef] [PubMed]
- Page, M.J.; McKenzie, J.E.; Bossuyt, P.M.; Boutron, I.; Hoffmann, T.C.; Mulrow, C.D.; Shamseer, L.; Tetzlaff, J.M.; Akl, E.A.; Brennan, S.E.; et al. The PRISMA 2020 Statement: An Updated Guideline for Reporting Systematic Reviews. BMJ 2021, 372, n71. [Google Scholar] [CrossRef]
- Regona, M.; Yigitcanlar, T.; Xia, B.; Li, R.Y.M. Opportunities and Adoption Challenges of AI in the Construction Industry: A PRISMA Review. J. Open Innov. Technol. Mark. Complex. 2022, 8, 45. [Google Scholar] [CrossRef]
- José Gonçalves Henriques, H.; Ribeiro de Almeida, C.; Maria Quitério Ramos, C. The Application of Artificial Intelligence in the Tourism Industry: A Systematic Literature Review Based on Prisma Methodology. J. Spat. Organ. Dyn. 2024, 12, 65–86. [Google Scholar] [CrossRef]
- Liberati, A.; Altman, D.G.; Tetzlaff, J.; Mulrow, C.; Gøtzsche, P.C.; Ioannidis, J.P.A.; Clarke, M.; Devereaux, P.J.; Kleijnen, J.; Moher, D. The PRISMA Statement for Reporting Systematic Reviews and Meta-Analyses of Studies That Evaluate Healthcare Interventions: Explanation and Elaboration. BMJ 2009, 339, b2700. [Google Scholar] [CrossRef]
- Ortega, J.; Ortega, M.; Ismael, K.; Ortega, J.; Moslem, S. Systematic Review of Overtaking Maneuvers with Autonomous Vehicles. Transp. Eng. 2024, 17, 100264. [Google Scholar] [CrossRef]
- Rethlefsen, M.L.; Kirtley, S.; Waffenschmidt, S.; Ayala, A.P.; Moher, D.; Page, M.J.; Koffel, J.B.; Blunt, H.; Brigham, T.; Chang, S.; et al. PRISMA-S: An Extension to the PRISMA Statement for Reporting Literature Searches in Systematic Reviews. Syst. Rev. 2021, 10, 39. [Google Scholar] [CrossRef] [PubMed]
- Scarano, A.; Aria, M.; Mauriello, F.; Riccardi, M.R.; Montella, A. Systematic Literature Review of 10 Years of Cyclist Safety Research. Accid. Anal. Prev. 2023, 184, 106996. [Google Scholar] [CrossRef]
- Sarkis-Onofre, R.; Catalá-López, F.; Aromataris, E.; Lockwood, C. How to Properly Use the PRISMA Statement. Syst. Rev. 2021, 10, 13–15. [Google Scholar] [CrossRef] [PubMed]
- Seyedrezaei, M.; Becerik-Gerber, B.; Awada, M.; Contreras, S.; Boeing, G. Equity in the Built Environment: A Systematic Review. Build. Environ. 2023, 245, 110827. [Google Scholar] [CrossRef]
- Solaas, J.R.V.; Tuptuk, N.; Mariconti, E. Systematic Review: Anomaly Detection in Connected and Autonomous Vehicles. arXiv 2024, arXiv:2405.02731. [Google Scholar] [CrossRef]
- Abelha, M.; Fernandes, S.; Mesquita, D.; Seabra, F.; Ferreira-Oliveira, A.T. Graduate Employability and Competence Development in Higher Education-A Systematic Literature Review Using PRISMA. Sustainability 2020, 12, 5900. [Google Scholar] [CrossRef]
- Mason, L.; Marufu, T.C.; Warren, I.; Nelson, D.; Cooke, S.; Laparidou, D.; Manning, J.C. Interventions for Supporting Parents of Infants Requiring Neonatal Inter-hospital Transport: A Systematic Review. Nurs. Crit. Care 2024, 29, 164–177. [Google Scholar] [CrossRef]
- Peixoto, B.; Pinto, R.; Melo, M.; Cabral, L.; Bessa, M. Immersive Virtual Reality for Foreign Language Education: A PRISMA Systematic Review. IEEE Access 2021, 9, 48952–48962. [Google Scholar] [CrossRef]
- Yigitcanlar, T.; Downie, A.T.; Mathews, S.; Fatima, S.; MacPherson, J.; Behara, K.N.S.; Paz, A. Digital Technologies of Transportation-Related Communication: Review and the State-of-the-Art. Transp. Res. Interdiscip. Perspect. 2024, 23, 100987. [Google Scholar] [CrossRef]
- Ortega, J.; Moslem, S. Decision Support System for Evaluating Park & Ride System Using the Analytic Hierarchy Process (AHP) Method. Urban Plan. Transp. Res. 2023, 11, 2194362. [Google Scholar] [CrossRef]
- Ortega, J.; Moslem, S.; Palaguachi, J.; Ortega, M.; Campisi, T.; Torrisi, V. An Integrated Multi Criteria Decision Making Model for Evaluating Park-and-Ride Facility Location Issue: A Case Study for Cuenca City in Ecuador. Sustainability 2021, 13, 7461. [Google Scholar] [CrossRef]
- Ortega, J.; Moslem, S.; Tóth, J.; Ortega, M. A Two-Phase Decision Making Based on the Grey Analytic Hierarchy Process for Evaluating the Issue of Park-and-Ride Facility Location. J. Urban Mobil. 2023, 3, 100050. [Google Scholar] [CrossRef]
- Ortega, J.; Moslem, S.; Tóth, J.; Péter, T.; Palaguachi, J.; Paguay, M. Using Best Worst Method for Sustainable Park and Ride Facility Location. Sustainability 2020, 12, 10083. [Google Scholar] [CrossRef]
- Ortega, J.; Tóth, J.; Moslem, S.; Péter, T.; Duleba, S. An Integrated Approach of Analytic Hierarchy Process and Triangular Fuzzy Sets for Analyzing the Park-and-Ride Facility Location Problem. Symmetry 2020, 12, 1225. [Google Scholar] [CrossRef]
- Yin, R.; Mo, P.; Zheng, N.; Xu, Q. A Simulation-Based Method for Optimizing Remote Park-and-Ride Schemes. IEEE Intell. Transp. Syst. Mag. 2024, 16, 70–81. [Google Scholar] [CrossRef]
- Liu, Z.; Chen, X.; Meng, Q.; Kim, I. Remote Park-and-Ride Network Equilibrium Model and Its Applications. Transp. Res. Part B-Methodol. 2018, 117, 37–62. [Google Scholar] [CrossRef]
- Li, J.; Rombaut, E.; Vanhaverbeke, L. How Far Are We towards Sustainable Carfree Cities Combining Shared Autonomous Vehicles with Park-and-Ride: An Agent-Based Simulation Assessment for Brussels. Comput. Environ. Urban Syst. 2024, 112, 102148. [Google Scholar] [CrossRef]
- Wang, D.; Du, B. Reliability-Based Modeling of Park-and-Ride Service on Linear Travel Corridor. Transp. Res. Rec. 2013, 2333, 16–26. [Google Scholar] [CrossRef]
- Verbas, I.O.; Mahmassani, H.S.; Hyland, M.F.; Halat, H. Integrated Mode Choice and Dynamic Traveler Assignment in Multimodal Transit Networks Mathematical Formulation, Solution Procedure, and Large-Scale Application. Transp. Res. Rec. 2016, 2564, 78–88. [Google Scholar] [CrossRef]
- Chen, X.; Yin, R.; An, Q.; Zhang, Y. Modeling a Distance-Based Preferential Fare Scheme for Park-and-Ride Services in a Multimodal Transport Network. Sustainability 2021, 13, 2644. [Google Scholar] [CrossRef]
- Song, Z.; He, Y.; Zhang, L. Integrated Planning of Park-and-Ride Facilities and Transit Service. Transp. Res. Part C-Emerg. Technol. 2017, 74, 182–195. [Google Scholar] [CrossRef]
- Liu, T.-L.; Huang, H.-J.; Yang, H.; Zhang, X. Continuum Modeling of Park-and-Ride Services in a Linear Monocentric City with Deterministic Mode Choice. Transp. Res. Part B Methodol. 2009, 43, 692–707. [Google Scholar] [CrossRef]
- Hamadneh, J.; Esztergár-Kiss, D. Travel Behavior of Car Travelers with the Presence of Park-and-Ride Facilities and Autonomous Vehicles. Period. Polytech. Transp. Eng. 2022, 50, 101–110. [Google Scholar] [CrossRef]
- Pineda, C.; Cortés, C.E.; Jara-Moroni, P.; Moreno, E. Integrated Traffic-Transit Stochastic Equilibrium Model with Park-and-Ride Facilities. Transp. Res. Part C Emerg. Technol. 2016, 71, 86–107. [Google Scholar] [CrossRef]
- Khakbaz, A.; Nookabadi, A.S.; Shetab-bushehri, S.N. A Model for Locating Park-and-Ride Facilities on Urban Networks Based on Maximizing Flow Capture: A Case Study of Isfahan, Iran. Netw. Spat. Econ. 2013, 13, 43–66. [Google Scholar] [CrossRef]
- Mei, Z.; Wei, D.; Ding, W.; Wang, D.; Ma, D. Multi-Agent Simulation for Multi-Mode Travel Policy to Improve Park and Ride Efficiency. Comput. Ind. Eng. 2023, 185, 109660. [Google Scholar] [CrossRef]
- Zhang, J.; Wang, D.Z.W.; Meng, M. Which Service Is Better on a Linear Travel Corridor: Park & Ride or on-Demand Public Bus? Transp. Res. Part A Policy Pract. 2018, 118, 803–818. [Google Scholar] [CrossRef]
- Freire, A.S.; Moreno, E.; Yushimito, W.F. A Branch-and-Bound Algorithm for the Maximum Capture Problem with Random Utilities. Eur. J. Oper. Res. 2016, 252, 204–212. [Google Scholar] [CrossRef]
- Guillot, M.; Rey, D.; Furno, A.; El Faouzi, N.-E. A Stochastic Hub Location and Fleet Assignment Problem for the Design of Reconfigurable Park-and-Ride Systems. Transp. Res. E Logist. Transp. Rev. 2024, 184, 103469. [Google Scholar] [CrossRef]
- Fan, W.; Khan, M.B.; Ma, J.; Jiang, X. Bilevel Programming Model for Locating Park-and-Ride Facilities. J. Urban Plan. Dev. 2014, 140, 04014007. [Google Scholar] [CrossRef]
- Ye, J.; Jiang, Y.; Chen, J.; Liu, Z.; Guo, R. Joint Optimisation of Transfer Location and Capacity for a Capacitated Multimodal Transport Network with Elastic Demand: A Bi-Level Programming Model and Paradoxes. Transp. Res. E Logist. Transp. Rev. 2021, 156, 102540. [Google Scholar] [CrossRef]
- Brands, T.; Wismans, L.J.J.; Van Berkum, E.C. Multi-Objective Optimization of Multimodal Passenger Transportation Networks: Coping with Demand Uncertainty. In Proceedings of the OPT-i 2014—1st International Conference on Engineering and Applied Sciences Optimization, Kos Island, Greece, 4–6 June 2014. [Google Scholar]
- Kim, S.H.; Shim, S. Park-and-Ride Facility Location Under Nested Logit Demand Function. arXiv 2021, arXiv:2111.09522. [Google Scholar]
- Henry, E.; Furno, A.; El Faouzi, N.-E.; Rey, D. Locating Park-and-Ride Facilities for Resilient on-Demand Urban Mobility. Transp. Res. E Logist. Transp. Rev. 2022, 158, 102557. [Google Scholar] [CrossRef]
- Chen, Z.; Xia, J.C.; Irawan, B.; Caulfied, C. Development of Location-Based Services for Recommending Departure Stations to Park and Ride Users. Transp. Res. Part C Emerg. Technol. 2014, 48, 256–268. [Google Scholar] [CrossRef]
- Rezaei, S.; Khojandi, A.; Mohsena Haque, A.; Brakewood, C.; Jin, M.; Cherry, C.R. Park-and-Ride Facility Location Optimization: A Case Study for Nashville, Tennessee. Transp. Res. Interdiscip. Perspect. 2022, 13, 100578. [Google Scholar] [CrossRef]
- Chen, X.; Liu, Z.; Islam, S.; Deng, W. Park-and-Ride Network Design in a Bi-Modal Transport Network to Prompt Public Transport Mode Share. In Vulnerability, Uncertainty, and Risk: Quantification, Mitigation, and Management; Ayyub, B.M., Ed.; American Society of Civil Engineers (ASCE): Reston, VA, USA, 2014; pp. 2282–2291. [Google Scholar] [CrossRef]
- Chen, Z.; Xia, J.; Irawan, B. Development of Fuzzy Logic Forecast Models for Location-Based Parking Finding Services. Math. Probl. Eng. 2013, 2013, 473471. [Google Scholar] [CrossRef]
- Kitthamkesorn, S.; Chen, A.; Ryu, S.; Opasanon, S. Maximum Capture Problem Based on Paired Combinatorial Weibit Model to Determine Park-and-Ride Facility Locations. Transp. Res. Part B-Methodol. 2024, 179, 102855. [Google Scholar] [CrossRef]
- Ortega, J.; Tóth, J.; Péter, T.; Moslem, S. An Integrated Model of Park-And-Ride Facilities for Sustainable Urban Mobility. Sustainability 2020, 12, 4631. [Google Scholar] [CrossRef]
- Caramia, M.; Storchi, G. Evaluating The Effects Of Parking Price And Location In Multi-Modal Transportation Networks. Netw. Heterog. Media 2006, 1, 441–465. [Google Scholar] [CrossRef]
- Kitthamkesorn, S.; Chen, A.; Opasanon, S.; Jaita, S. A P-Hub Location Problem for Determining Park-and-Ride Facility Locations with the Weibit-Based Choice Model. Sustainability 2021, 13, 7928. [Google Scholar] [CrossRef]
- Aros-Vera, F.; Marianov, V.; Mitchell, J.E. P-Hub Approach for the Optimal Park-and-Ride Facility Location Problem. Eur. J. Oper. Res. 2013, 226, 277–285. [Google Scholar] [CrossRef]
- Liu, T.; Pan, H. Car Park-and-Ride Locations Based on a Spatial Optimisation Algorithm. In Proceedings of the CICTP 2020: Advanced Transportation Technologies and Development-Enhancing Connections—Proceedings of the 20th COTA International Conference of Transportation Professionals, Xi’an, China, 14–16 August 2020. [Google Scholar]
- Bahk, Y.; Hyland, M.; An, S. Re-Envisioning the Park-and-Ride Concept for the Automated Vehicle (AV) Era with Private-to-Shared AV Transfer Stations. Transp. Res. Part A Policy Pract. 2024, 181, 104009. [Google Scholar] [CrossRef]
- Arif, A.; Margellos, K. Locating Parking Hubs in Free-Floating Ride Share Systems via Data-Driven Optimization. IEEE Trans. Intell. Transp. Syst. 2022, 23, 11621–11632. [Google Scholar] [CrossRef]
- Ortega, J.; Moslem, S.; Esztergar-Kiss, D. An Integrated Approach of the AHP and Spherical Fuzzy Sets for Analyzing a Park-and-Ride Facility Location Problem Example by Heterogeneous Experts. IEEE Access 2023, 11, 55316–55325. [Google Scholar] [CrossRef]
- Kaan, L.; Olinick, E. V The Vanpool Assignment Problem: Optimization Models and Solution Algorithms. Comput. Ind. Eng. 2013, 66, 24–40. [Google Scholar] [CrossRef]
- García, R.; Marín, A. Parking Capacity and Pricing in Park’n Ride Trips:: A Continuous Equilibrium Network Design Problem. Ann. Oper. Res. 2002, 116, 153–178. [Google Scholar] [CrossRef]
- Chen, X.; Liu, Z.; Currie, G. Optimizing Location and Capacity of Rail-Based Park-and-Ride Sites to Increase Public Transport Usage. Transp. Plan. Technol. 2016, 39, 507–526. [Google Scholar] [CrossRef]
- Ortega, J.; Rizopoulos, D.; Tóth, J.; Péter, T. Land Use as a Criterion for the Selection of the Trip Starting Locations of Park and Ride Mode Travelers. Period. Polytech. Transp. Eng. 2022, 50, 88–100. [Google Scholar] [CrossRef]
- Chen, X.Y.; Chen, X.Y.; Liu, Z.Y.; Deng, W. Network Design of Park-and-Ride System to Promote Transit Patronage. Adv. Mat. Res. 2014, 1030, 2050–2053. [Google Scholar] [CrossRef]

| Database | Term |
|---|---|
| Scopus Science Direct Google Scholar | TITLE-ABS ((“Park and Ride” OR “P&R”) AND (“location” OR “localization”)) AND “mathematical” AND (“Program” OR “model”) |
| Web of Science | ALL = (Park and Ride) AND (ALL = (Mathematical) OR ALL = (Mathematics)) AND ALL = (models) |
| Mathematical Model | Number of Publications | Percentage % |
|---|---|---|
| Optimization Model | 9 | 20.45 |
| Equilibrium Model | 5 | 11.36 |
| Bi-Level Programming Model | 4 | 9.09 |
| Simulation Model | 4 | 9.09 |
| Traffic Congestion Model | 2 | 4.55 |
| Fuzzy Logic Forecast Model | 2 | 4.55 |
| Multinomial Logistic Regression | 1 | 2.27 |
| Paired Combinatorial Weibit (PCW) Model and Mixed Integer Linear Programming (MILP) | 1 | 2.27 |
| Best Worst Method (BWM) | 1 | 2.27 |
| Fixed-Point Problem Formulation and Logit Model | 1 | 2.27 |
| Simulated Annealing Algorithm | 1 | 2.27 |
| P-Hub Location Model and Logit Model | 1 | 2.27 |
| Weibit-Based Choice Model and Mixed Integer Linear Programming (MILP) | 1 | 2.27 |
| Stochastic User Equilibrium Model | 1 | 2.27 |
| Logit Choice Model | 1 | 2.27 |
| Analytic Hierarchy Process—Best Worst Method | 1 | 2.27 |
| Grey Analytic Hierarchy Process | 1 | 2.27 |
| Haversine Distance Formula | 1 | 2.27 |
| Analytical Method and Traffic Algorithm | 1 | 2.27 |
| Branch-and-Bound Algorithm and Multinomial Logit | 1 | 2.27 |
| Bi-Level Programming Model and Multinomial Logit Model | 1 | 2.27 |
| Mixed-Integer Programming, Lagrangian Relaxation | 1 | 2.27 |
| Decision Support Model | 1 | 2.27 |
| Fuzzy Analytic Hierarchy Process (FAHP) | 1 | 2.27 |
| Total | 44 | 100% |
| Context Classification | Urban Setting | Number of Studies |
|---|---|---|
| Global North | Lyon, France | 2 |
| Perth, Australia | 2 | |
| Amsterdam, Netherlands | 1 | |
| Halle, Germany | 1 | |
| Melbourne, Australia | 1 | |
| Rome, Italy | 1 | |
| Global South | Brussels, Belgium | 1 |
| New York City, USA | 2 | |
| Chicago, USA | 1 | |
| Dallas, USA | 1 | |
| Los Angeles, USA | 1 | |
| Nashville, USA | 1 | |
| Cuenca, Ecuador | 8 | |
| Beijing, China | 1 | |
| Chengdu, China | 1 | |
| Chiang Mai, Thailand | 1 | |
| Iquique, Chile | 1 | |
| Isfahan, Iran | 1 | |
| Suzhou, China | 1 | |
| Global | Not specified | 14 |
Disclaimer/Publisher’s Note: The statements, opinions and data contained in all publications are solely those of the individual author(s) and contributor(s) and not of MDPI and/or the editor(s). MDPI and/or the editor(s) disclaim responsibility for any injury to people or property resulting from any ideas, methods, instructions or products referred to in the content. |
© 2025 by the authors. Licensee MDPI, Basel, Switzerland. This article is an open access article distributed under the terms and conditions of the Creative Commons Attribution (CC BY) license (https://creativecommons.org/licenses/by/4.0/).
Share and Cite
Ortega, J.; Uvidia, R.V. Mathematical Models Applied to the Localization of Park-and-Ride Systems: A Systematic Review. Vehicles 2025, 7, 46. https://doi.org/10.3390/vehicles7020046
Ortega J, Uvidia RV. Mathematical Models Applied to the Localization of Park-and-Ride Systems: A Systematic Review. Vehicles. 2025; 7(2):46. https://doi.org/10.3390/vehicles7020046
Chicago/Turabian StyleOrtega, Josue, and Ruffo Villa Uvidia. 2025. "Mathematical Models Applied to the Localization of Park-and-Ride Systems: A Systematic Review" Vehicles 7, no. 2: 46. https://doi.org/10.3390/vehicles7020046
APA StyleOrtega, J., & Uvidia, R. V. (2025). Mathematical Models Applied to the Localization of Park-and-Ride Systems: A Systematic Review. Vehicles, 7(2), 46. https://doi.org/10.3390/vehicles7020046

