Effectiveness of the Autonomous Braking and Evasive Steering System OPREVU-AES in Simulated Vehicle-to-Pedestrian Collisions
Abstract
:1. Introduction
2. Materials and Methods
2.1. Methodology
2.2. Accident Study and Setup of the Virtual Reconstruction
- The selected accidents occurred in urban areas.
- The vehicle involved was a passenger car, an SUV (Sport Utility Vehicle), or a light van.
- The pedestrian was hit by the front of the vehicle.
- The delay for a conventional braking system is 0.25 s. This value was chosen following a consideration of the deceleration curves of the commercial vehicle on the tested track (Section 2.5.1). Moreover, this value is close to the default value set by the PCCrash© software [27].
- Three intensity levels were set for the braking force before collision: no braking, medium-intensity braking (most of the crashes), and full braking (according to evidence, such as tire marks).
2.3. Estimation of Injury Severity Probability (ISP)
2.4. Pedestrian Behavior Modeling
2.5. Design of OPREVU-AES and CarSim© Integration
2.5.1. Analysis of the Commercial AEB System
- The camera covers a range of ±26°, according to the OEM (Original Equipment Manufacturer).
- Pedestrian identification is performed at a maximum distance of 30 m (98 ft). The FCW signal is always activated below this value.
- The lateral distance between the pedestrian and the longitudinal axis of the vehicle must be less than 1 m.
- The FCW warning signal (TFCW) is activated when the TTC drops to 1.8 s.
2.5.2. Definition of OPREVU-AES Evasive Trajectories
2.5.3. Integration of the Predictive Collision Model and OPREVU-AES Setup
3. Results
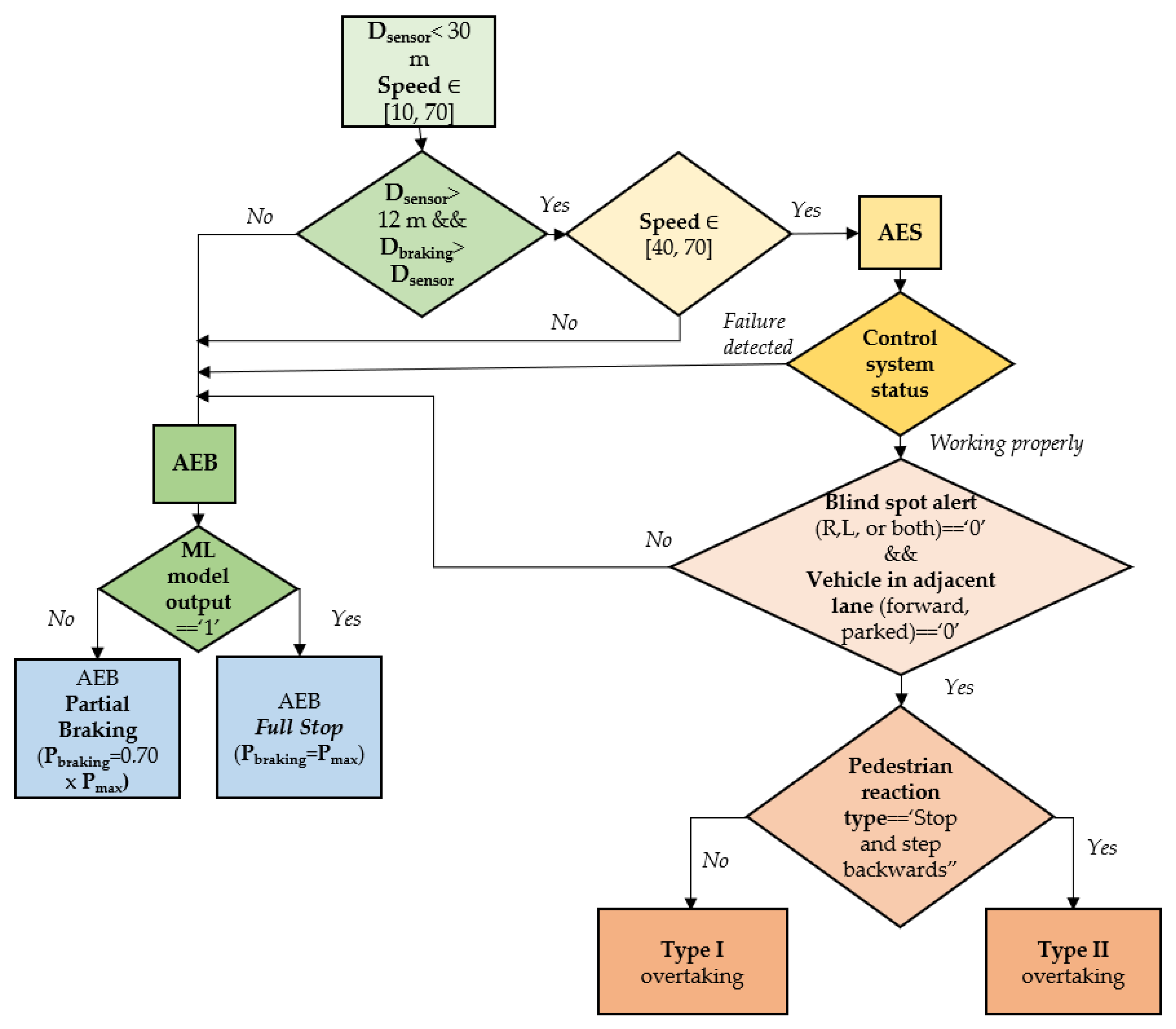
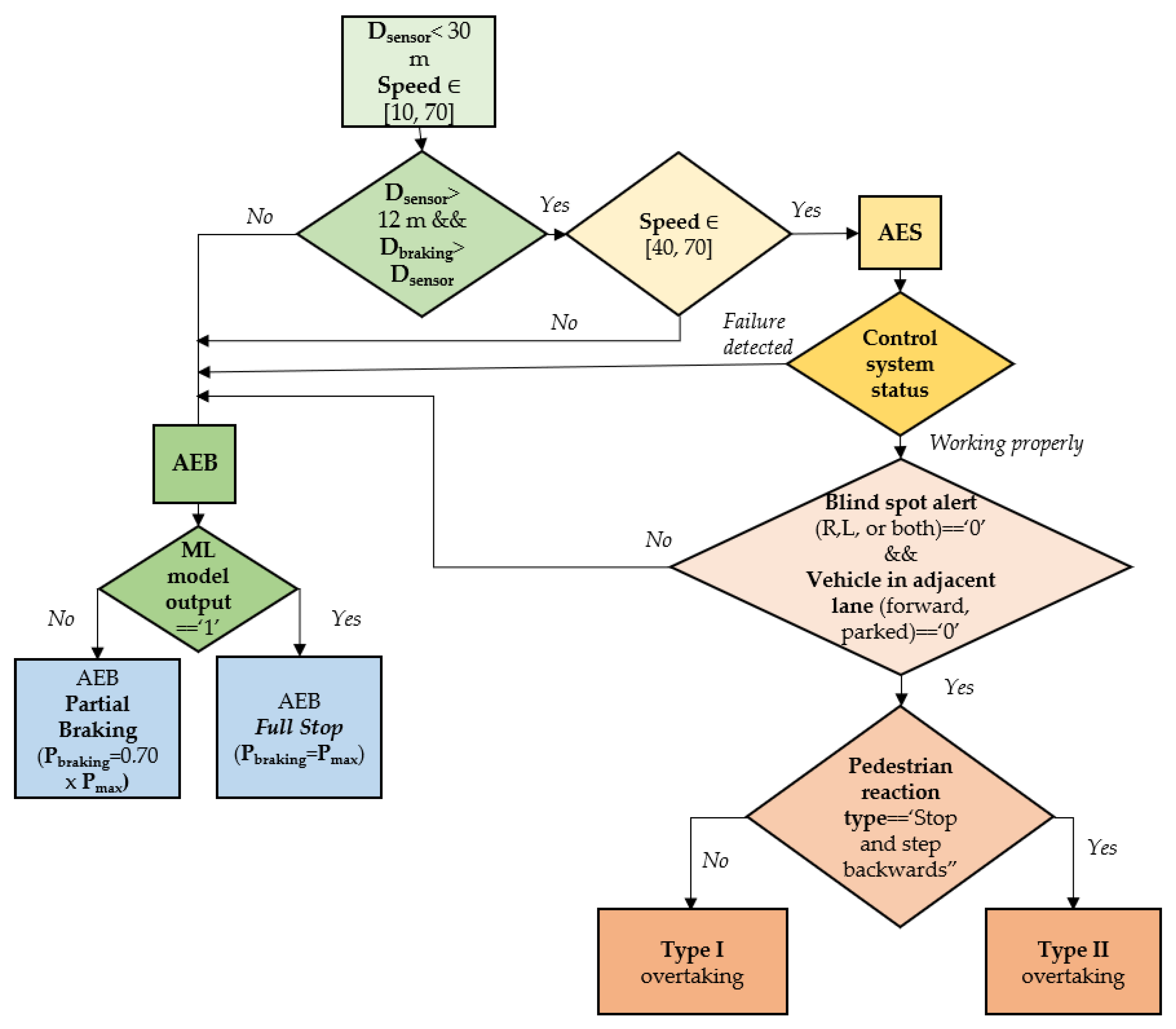
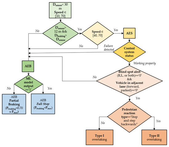
3.1. Decision-Making Algorithm of OPREVU-AES
3.2. Effectiveness of the Conventional AEB System and OPREVU-AES in the Reconstruction of Real Accidents
- Under real conditions. Figure 13 shows an example of one of the PCCrash© reconstruction scenarios, corresponding to one of the sample collisions. The zone in green corresponds to the detection and actuation range of on-vehicle commercial AEB and OPREVU-AES systems.
- Considering the modification of the pre-crash phase through the installation of the commercial AEB system. After the emergency braking activation, new values for head impact speed (SH), WAD, and DA were calculated, and the new ISP indicator was estimated.
- Simulating the pre-crash phase by installing OPREVU-AES. In the event that, in a range between 12 m (minimum distance for overtaking) and 30 m (maximum sensor identification range), the distance required for braking is greater than the relative distance between the vehicle and the pedestrian (Dpv), the AES system initiates its operation. If, before reaching the 12 m relative distance, there is rear traffic or there are vehicles approaching head on from either side or both sides, the trajectory is canceled. In each case, the variation in the Sc, SH, WAD, DA, and ISP was evaluated.
3.3. Commercial AEB System
3.4. OPREVU-AES
4. Discussion
5. Conclusions
Author Contributions
Funding
Informed Consent Statement
Data Availability Statement
Acknowledgments
Conflicts of Interest
References
- Zhou, Z.; Peng, Y.; Cai, Y. Vision-based Approach for Predicting the Probability of Vehicle–Pedestrian Collisions at Intersections. IET Intell. Transp. Syst. 2020, 14, 1447–1455. [Google Scholar] [CrossRef]
- Losada, Á.; Páez, F.J.; Francisco, L.; Luque, P.; Herrero Villamor, J.J. Santamaría, Asunción Improvement of the AEB Activation Algorithm Based on the Pedestrian Reaction. In Proceedings of the FISITA World Congress 2021-Technical Programme, Virtual Congress, 30 September 2021. [Google Scholar]
- Keller, C.G.; Gavrila, D.M. Will the Pedestrian Cross? A Study on Pedestrian Path Prediction. IEEE Trans. Intell. Transp. Syst. 2014, 15, 494–506. [Google Scholar] [CrossRef]
- Chae, H.; Kang, C.M.; Kim, B.; Kim, J.; Chung, C.C.; Choi, J.W. Autonomous Braking System via Deep Reinforcement Learning. arXiv 2017, arXiv:1702.02302. [Google Scholar] [CrossRef]
- Kilicarslan, M.; Zheng, J.Y. Detecting Walking Pedestrians from Leg Motion in Driving Video. In Proceedings of the 17th International IEEE Conference on Intelligent Transportation Systems (ITSC), Qingdao, China, 8–11 October 2014; pp. 2924–2929. [Google Scholar]
- Euro NCAP TEST PROTOCOL–AEB/LSS VRU Systems. Version 4.3. Available online: https://cdn.euroncap.com/media/75436/euro-ncap-aeb-lss-vru-test-protocol-v43.pdf (accessed on 21 December 2022).
- Isermann, R.; Schorn, M.; Stählin, U. Anticollision System PRORETA with Automatic Braking and Steering. Veh. Syst. Dyn. 2008, 46, 683–694. [Google Scholar] [CrossRef]
- Ackermann, C.; Isermann, R.; Min, S.; Kim, C. Collision Avoidance with Automatic Braking and Swerving. IFAC Proc. Vol. 2014, 47, 10694–10699. [Google Scholar] [CrossRef]
- Ferdinand, J.; Yi, B. Trajectory Planning for Collision Avoidance in Urban Area. In Proceedings of the 2016 IEEE Intelligent Vehicles Symposium (IV), Gotenburg, Sweden, 19–22 June 2016; pp. 202–207. [Google Scholar]
- Fernandez Llorca, D.; Milanes, V.; Parra Alonso, I.; Gavilan, M.; Garcia Daza, I.; Perez, J.; Sotelo, M.Á. Autonomous Pedestrian Collision Avoidance Using a Fuzzy Steering Controller. IEEE Trans. Intell. Transp. Syst. 2011, 12, 390–401. [Google Scholar] [CrossRef]
- Keller, C.G.; Dang, T.; Fritz, H.; Joos, A.; Rabe, C.; Gavrila, D.M. Active Pedestrian Safety by Automatic Braking and Evasive Steering. IEEE Trans. Intell. Transp. Syst. 2011, 12, 1292–1304. [Google Scholar] [CrossRef]
- Kwon, J.-H.; Kim, J.; Kim, S.; Cho, G.-H. Pedestrians Safety Perception and Crossing Behaviors in Narrow Urban Streets: An Experimental Study Using Immersive Virtual Reality Technology. Accid. Anal. Prev. 2022, 174, 106757. [Google Scholar] [CrossRef]
- Deb, S.; Carruth, D.W.; Sween, R.; Strawderman, L.; Garrison, T.M. Efficacy of Virtual Reality in Pedestrian Safety Research. Appl. Ergon. 2017, 65, 449–460. [Google Scholar] [CrossRef]
- Nie, B.; Li, Q.; Gan, S.; Xing, B.; Huang, Y.; Li, S.E. Safety Envelope of Pedestrians upon Motor Vehicle Conflicts Identified via Active Avoidance Behaviour. Sci. Rep. 2021, 11, 3996. [Google Scholar] [CrossRef]
- Yao, J.; Yang, J.; Otte, D. Investigation of Head Injuries by Reconstructions of Real-World Vehicle-versus-Adult-Pedestrian Accidents. Saf. Sci. 2008, 46, 1103–1114. [Google Scholar] [CrossRef]
- CENTRO ZARAGOZA; INSIA; Applus IDIADA; SERNAUTO. Investigación En La Protección de Peatones a Partir Del Estudio En Profundidad de Accidentes de Tráfico. 2008. Available online: http://www.centro-zaragoza.com:8080/web/sala_prensa/revista_tecnica/hemeroteca/articulos/R37_A10.pdf (accessed on 18 December 2022).
- ISO 13232-5:2005; Motorcycles—Test and Analysis Procedures for Research Evaluation of Rider Crash Protective Devices Fitted to Motorcycles—Part 5: Injury Indices and Risk/Benefit Analysis. International Organization for Standardization: Geneva, Switzerland, 2005.
- Losada, Á.; Páez, F.J.; Luque, F.; Piovano, L. Application of Machine Learning Techniques for Predicting Potential Vehicle-to-Pedestrian Collisions in Virtual Reality Scenarios. Appl. Sci. 2022, 12, 11364. [Google Scholar] [CrossRef]
- Badea-Romero, A.; Javier Páez, F.; Furones, A.; Barrios, J.M.; de-Miguel, J.L. Assessing the Benefit of the Brake Assist System for Pedestrian Injury Mitigation through Real-World Accident Investigations. Saf. Sci. 2013, 53, 193–201. [Google Scholar] [CrossRef]
- Moser, A.; Hoschopf, H.; Steffan, H.; Kasanicky, G. Validation of the PC-Crash Pedestrian Model. SAE Trans. 2000, 109, 1316–1339. [Google Scholar]
- Wdowicz, D.; Ptak, M. Numerical Approaches to Pedestrian Impact Simulation with Human Body Models: A Review. Arch. Computat. Methods Eng. 2023, 30, 4687–4709. [Google Scholar] [CrossRef]
- Benjumea, A.C. Datos Antropométricos de La Población Laboral Española. Prevención Trab. Y Salud Rev. Inst. Nac. Segur. E Hig. Trab. 2001, 14, 22–30. [Google Scholar]
- Ministry of Health and Consumer Affairs, Spanish Government. Estudio Antropométrico de La Población Femenina En España; Ministry of Health and Consumer Affairs, Spanish Government: Madrid, Spain, 2008.
- Untaroiu, C.D.; Crandall, J.R.; Takahashi, Y.; Okamoto, M.; Ito, O.; Fredriksson, R. Analysis of Running Child Pedestrians Impacted by a Vehicle Using Rigid-Body Models and Optimization Techniques. Saf. Sci. 2010, 48, 259–267. [Google Scholar] [CrossRef]
- Elvik, R.; Høye, A.; Vaa, T.; Sørensen, M. (Eds.) The Handbook of Road Safety Measures; Emerald Group Publishing Limited: Bingley, UK, 2009; ISBN 978-1-84855-250-0. [Google Scholar]
- Eriksson, A.; Stanton, N.A. Takeover Time in Highly Automated Vehicles: Noncritical Transitions to and From Manual Control. Hum. Factors 2017, 59, 689–705. [Google Scholar] [CrossRef]
- Steffan Datentechnik PC-CRASH: A Simulation Program for Vehicle Accidents 2013. Available online: https://dsd.at/images/download/PCCManual100E.pdf (accessed on 15 January 2023).
- Rosén, E.; Sander, U. Pedestrian Fatality Risk as a Function of Car Impact Speed. Accid. Anal. Prev. 2009, 41, 536–542. [Google Scholar] [CrossRef]
- Euro NCAP Pedestrian Testing Protocol. Version 8.4. Available online: https://cdn.euroncap.com/media/32288/euro-ncap-pedestrian-testing-protocol-v84.pdf (accessed on 24 March 2022).
- Cheng, R.; Pan, Y.; Xie, L. Analysis of Vehicle-Pedestrian Accident Risk Based on Simulation Experiments. Math. Probl. Eng. 2022, 2022, 7891232. [Google Scholar] [CrossRef]
- Min, Y.; Fengxiang, X.; Junhao, W.; Xuefeng, Z. Injury Analysis of Vehicle-Pedestrian Collision Based on Orthogonal Experiments. Comput. Syst. Sci. Eng. 2020, 35, 173–181. [Google Scholar] [CrossRef]
- Kuehn, M.; Froeming, R.; Schindler, V. Assessment of Vehicle Related Pedestrian Safety; ESV Paper: Washington, DC, USA, 2005. [Google Scholar]
- Official Journal of the European Union Acts Adopted by Bodies Created by International Agreements. Regulation No 13-H of the Economic Commission for Europe of the United Nations (UN/ECE). Available online: https://eur-lex.europa.eu/legal-content/EN/TXT/PDF/?uri=CELEX:22020D0051&from=EL (accessed on 7 August 2022).
- Robinson, M.D.; Beal, C.E.; Brennan, S.N. At What Cost? How Planned Collisions with Pedestrians May Save Lives. Accid. Anal. Prev. 2020, 141, 105492. [Google Scholar] [CrossRef] [PubMed]















Disclaimer/Publisher’s Note: The statements, opinions and data contained in all publications are solely those of the individual author(s) and contributor(s) and not of MDPI and/or the editor(s). MDPI and/or the editor(s) disclaim responsibility for any injury to people or property resulting from any ideas, methods, instructions or products referred to in the content. |
© 2023 by the authors. Licensee MDPI, Basel, Switzerland. This article is an open access article distributed under the terms and conditions of the Creative Commons Attribution (CC BY) license (https://creativecommons.org/licenses/by/4.0/).
Share and Cite
Losada, Á.; Páez, F.J.; Luque, F.; Piovano, L. Effectiveness of the Autonomous Braking and Evasive Steering System OPREVU-AES in Simulated Vehicle-to-Pedestrian Collisions. Vehicles 2023, 5, 1553-1569. https://doi.org/10.3390/vehicles5040084
Losada Á, Páez FJ, Luque F, Piovano L. Effectiveness of the Autonomous Braking and Evasive Steering System OPREVU-AES in Simulated Vehicle-to-Pedestrian Collisions. Vehicles. 2023; 5(4):1553-1569. https://doi.org/10.3390/vehicles5040084
Chicago/Turabian StyleLosada, Ángel, Francisco Javier Páez, Francisco Luque, and Luca Piovano. 2023. "Effectiveness of the Autonomous Braking and Evasive Steering System OPREVU-AES in Simulated Vehicle-to-Pedestrian Collisions" Vehicles 5, no. 4: 1553-1569. https://doi.org/10.3390/vehicles5040084
APA StyleLosada, Á., Páez, F. J., Luque, F., & Piovano, L. (2023). Effectiveness of the Autonomous Braking and Evasive Steering System OPREVU-AES in Simulated Vehicle-to-Pedestrian Collisions. Vehicles, 5(4), 1553-1569. https://doi.org/10.3390/vehicles5040084

