Deep Multimodal-Interactive Document Summarization Network and Its Cross-Modal Text–Image Retrieval Application for Future Smart City Information Management Systems
Abstract
Highlights
- A novel deep multimodal-interactive network is proposed to generate document abstracts and select important images, enhancing understanding of document content and showcasing strong summarization capabilities for future smart city data management.
- A new multimodal dataset built upon an example of research papers overcomes the limitations of existing summarization benchmarks, where evaluation results suggest the proposed method would effectively manage complex urban document data in future smart city contexts.
- The multimodal learning framework integrates textual and visual information to enhance document understanding and would aid smart city applications such as accident scene documentation and automated environmental monitoring.
- The multimodal learning network excels in document summarization and enables effective image–text cross-modal retrieval, indicating its strong potential for smart city information management systems.
Abstract
1. Introduction
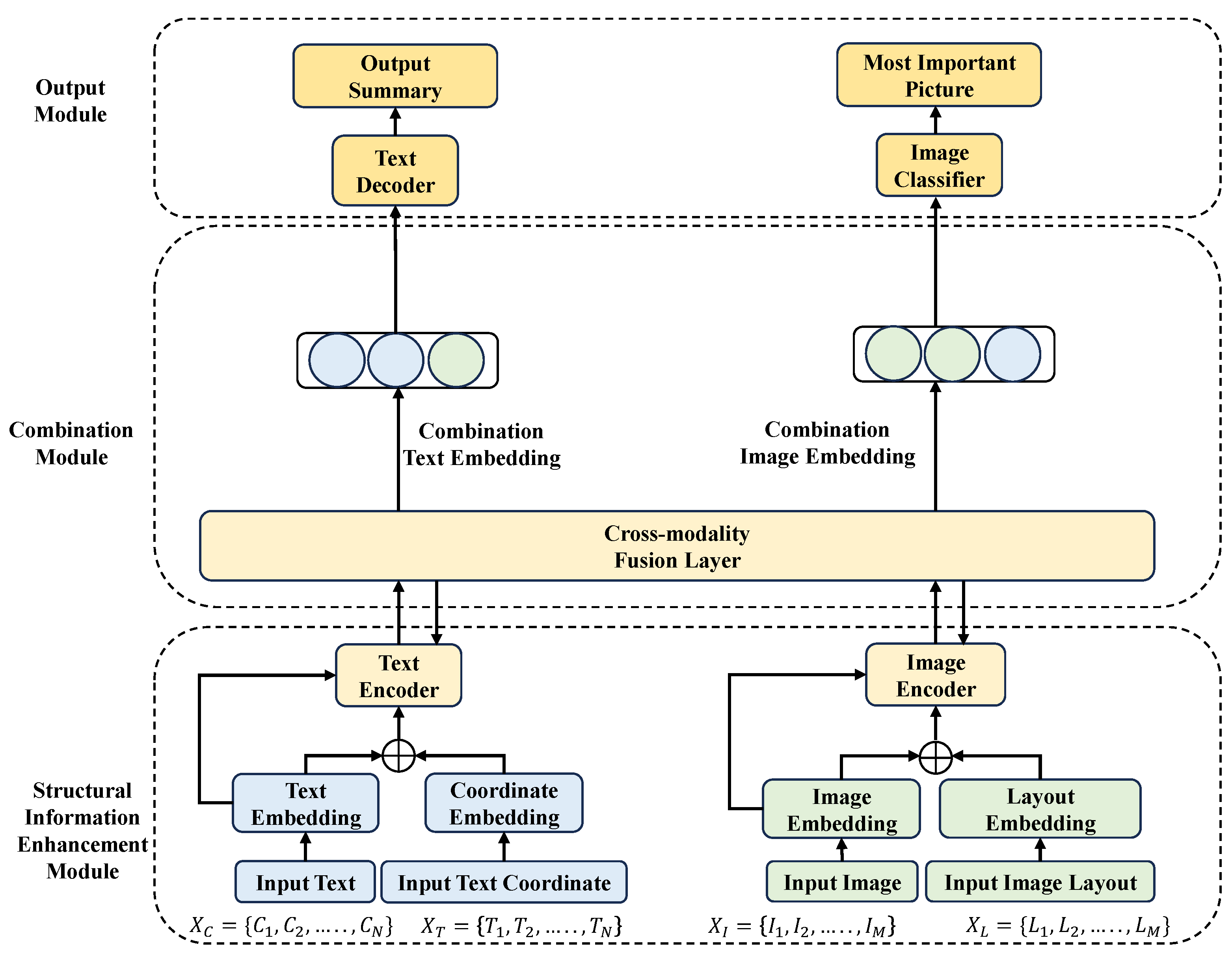
- A novel deep multimodal-interactive network generates the abstract of a research paper while simultaneously selecting its most representative image. This approach facilitates a deeper understanding of the research content. By integrating both textual and visual modalities that convey complementary information at different semantic levels through a combination module, the multimodal learning framework enables researchers to access paper information beyond the constraints of text alone, thereby advancing scientific research.
- A structural information enhancement module is proposed, which integrates the spatial arrangement and layout of textual and visual components to improve semantic comprehension of document structure by generating concise summaries that incorporate both the abstract and the most salient image.
- A novel multimodal dataset enriched with structural annotations is constructed to facilitate comprehensive evaluation. This dataset addresses the shortcomings of existing summarization corpora, which predominantly provide only textual and visual modalities for training and validation.
- Extensive experiments validate the superiority of the proposed multimodal learning framework across several key performance metrics. Furthermore, the model supports image–text cross-modal retrieval, demonstrating its robust performance and promising applicability to future smart city information management systems.
2. Related Work
2.1. Document Summarization
2.2. Multimodal Summarization Techniques
3. Methodology
3.1. Overall Framework
3.2. Structural Information Enhancement Module
3.2.1. Structural Embedding Layer
3.2.2. Image Enhancement
3.2.3. Text Enhancement
3.3. Combination Module
3.3.1. Image-to-Text Combination
3.3.2. Text-to-Image Combination
3.4. Output Module
3.4.1. Paper Abstract Generation
3.4.2. Most Important Image Selection
3.5. Total Loss Function
4. Experiment and Result
4.1. Dataset Detail
4.2. Implementation Detail
4.3. Baseline Model
- Lead-3: Lead-3 is a simple yet widely used baseline model that selects the first three sentences of a document as the summary. It is based on the assumption that the most important information is often located at the beginning of a text.
- SumBasic: SumBasic is a sentence extraction algorithm that relies on basic features such as sentence length, position, and the presence of capital words. It assigns scores to sentences based on these features and selects the top-ranked sentences to form the summary.
- TF-IDF: TF-IDF (Term Frequency-Inverse Document Frequency) identifies important words in a document by calculating their frequency and their rarity across a corpus. The model then extracts sentences containing these high-weight words to form the summary.
- TextRank: TextRank treats sentences as nodes in a graph and computes their importance based on their similarity to other sentences. It iteratively ranks sentences and selects the top-ranked ones to generate the summary.
- LexRank: LexRank is an improved version of TextRank that uses a more efficient algorithm to compute sentence importance. It also focuses on maintaining semantic similarity between sentences to produce coherent summaries.
- Luhn: Luhn is one of the earliest extractive summarization algorithms, proposed by Hans Peter Luhn in 1958. It selects sentences based on word frequency and significance, assuming that frequently occurring content words carry the core meaning of a document.
- KL-Sum: KL-Sum is an unsupervised extractive summarization method that formulates summary generation as an optimization problem, minimizing the Kullback–Leibler divergence between the word distribution of the summary and that of the original document. It balances informativeness and brevity.
- T5: T5 is a versatile and powerful model designed for various text-based tasks, including text summarization. It leverages a pre-training approach on a wide range of text-to-text tasks and has shown remarkable performance in generating concise and coherent summaries.
- MBart: MBart is a multilingual pre-trained model optimized for text summarization and machine translation. Its ability to handle multiple languages makes it particularly suitable for cross-lingual summarization tasks, providing robust performance across diverse datasets.
- LED: LED is a model specifically designed for document summarization, focusing on generating informative and concise summaries. It employs a lightweight approach to editing and compression, making it efficient for handling long texts.
- Pegasus: Pegasus is a model developed for abstractive summarization tasks. It utilizes a novel pre-training strategy that incorporates extracted summarization guidance, enabling it to generate high-quality, human-like summaries.
- DistilBART: DistilBART is a lightweight and efficient variant of the BART model, designed to reduce computational resources while maintaining high performance. It is particularly useful for scenarios where resource constraints are a concern.
- GPT2: GPT-2 is a large-scale generative pre-trained transformer model developed by OpenAI. It is capable of performing abstractive summarization by fine-tuning on summarization datasets, generating fluent and coherent summaries in a left-to-right decoding manner.
- RoBERTa: RoBERTa (Robustly optimized BERT approach) is an improved variant of BERT, pre-trained with more data and longer training schedules. For summarization, it is commonly used as an encoder backbone in sequence-to-sequence frameworks, providing strong contextual representations for both extractive and abstractive methods.
4.4. Comparison Result
4.5. Visualization Results
4.6. Ablation Study
4.7. Cross-Modal Retrieval Application
4.8. Discussion
5. Conclusions
Author Contributions
Funding
Data Availability Statement
Conflicts of Interest
References
- Elassy, M.; Al-Hattab, M.; Takruri, M.; Badawi, S. Intelligent transportation systems for sustainable smart cities. Transp. Eng. 2024, 16, 100252. [Google Scholar] [CrossRef]
- Kumar, A.; Kim, H.; Hancke, G.P. Environmental monitoring systems: A review. IEEE Sens. J. 2012, 13, 1329–1339. [Google Scholar] [CrossRef]
- Yarashynskaya, A.; Prus, P. Smart Energy for a Smart City: A Review of Polish Urban Development Plans. Energies 2022, 15, 8676. [Google Scholar] [CrossRef]
- Chang, Y.; Wang, X.; Wang, J.; Wu, Y.; Yang, L.; Zhu, K.; Chen, H.; Yi, X.; Wang, C.; Wang, Y.; et al. A survey on evaluation of large language models. ACM Trans. Intell. Syst. Technol. 2024, 15, 1–45. [Google Scholar] [CrossRef]
- Maslej, N.; Fattorini, L.; Brynjolfsson, E.; Etchemendy, J.; Ligett, K.; Lyons, T.; Manyika, J.; Ngo, H.; Niebles, J.C.; Parli, V.; et al. Artificial intelligence index report 2023. arXiv 2023, arXiv:2310.03715. [Google Scholar]
- Utkirov, A. Artificial Intelligence Impact on Higher Education Quality and Efficiency. 2024. Available online: https://ssrn.com/abstract=4942428 (accessed on 3 October 2024).
- Zhang, Z.; Sun, Y.; Su, S. Multimodal Learning for Automatic Summarization: A Survey. In Proceedings of the International Conference on Advanced Data Mining and Applications, Shenyang, China, 21–23 August 2023; Springer: Berlin/Heidelberg, Germany, 2023; pp. 362–376. [Google Scholar]
- Altmami, N.I.; Menai, M.E.B. Automatic summarization of scientific articles: A survey. J. King Saud-Univ.-Comput. Inf. Sci. 2022, 34, 1011–1028. [Google Scholar] [CrossRef]
- Zhao, B.; Yin, W.; Meng, L.; Sigal, L. Layout2image: Image generation from layout. Int. J. Comput. Vis. 2020, 128, 2418–2435. [Google Scholar] [CrossRef]
- Ding, X.; Zhang, X.; Ma, N.; Han, J.; Ding, G.; Sun, J. Repvgg: Making vgg-style convnets great again. In Proceedings of the IEEE/CVF Conference on Computer Vision and Pattern Recognition, Nashville, TN, USA, 20–25 June 2021; pp. 13733–13742. [Google Scholar]
- Haralick. Document image understanding: Geometric and logical layout. In Proceedings of the 1994 Proceedings of IEEE Conference on Computer Vision and Pattern Recognition, Seattle, WA, USA, 21–23 June 1994; pp. 385–390. [Google Scholar]
- Hendges, G.R.; Florek, C.S. The graphical abstract as a new genre in the promotion of science. In Science Communication on the Internet; John Benjamins Publishing Company: Amsterdam, The Netherlands, 2019; pp. 59–80. [Google Scholar]
- Ye, X.; Chaomurilige; Liu, Z.; Luo, H.; Dong, J.; Luo, Y. Multimodal Summarization with Modality-Aware Fusion and Summarization Ranking. In Proceedings of the International Conference on Algorithms and Architectures for Parallel Processing, Macau, China, 29–31 October 2024; Springer: Berlin/Heidelberg, Germany, 2024; pp. 146–164. [Google Scholar]
- Ramathulasi, T.; Kumaran, U.; Lokesh, K. A survey on text-based topic summarization techniques. In Advanced Practical Approaches to Web Mining Techniques and Application; IGI Global Scientific Publishing: Hersey, PA, USA, 2022; pp. 1–13. [Google Scholar]
- Zhang, H.; Yu, P.S.; Zhang, J. A systematic survey of text summarization: From statistical methods to large language models. arXiv 2024, arXiv:2406.11289. [Google Scholar] [CrossRef]
- Zhou, X.; Wu, G.; Sun, X.; Hu, P.; Liu, Y. Attention-Based Multi-Kernelized and Boundary-Aware Network for image semantic segmentation. Neurocomputing 2024, 597, 127988. [Google Scholar] [CrossRef]
- Cui, C.; Liang, X.; Wu, S.; Li, Z. Align vision-language semantics by multi-task learning for multi-modal summarization. Neural Comput. Appl. 2024, 36, 15653–15666. [Google Scholar] [CrossRef]
- Liu, Y.; Zhang, D.; Zhang, Q.; Han, J. Part-object relational visual saliency. IEEE Trans. Pattern Anal. Mach. Intell. 2021, 44, 3688–3704. [Google Scholar] [CrossRef] [PubMed]
- Anwaar, M.U.; Labintcev, E.; Kleinsteuber, M. Compositional learning of image-text query for image retrieval. In Proceedings of the IEEE/CVF Winter Conference on Applications of Computer Vision, Virtual, 5–9 January 2021; pp. 1140–1149. [Google Scholar]
- Wu, G.; Lin, Z.; Han, J.; Liu, L.; Ding, G.; Zhang, B.; Shen, J. Unsupervised Deep Hashing via Binary Latent Factor Models for Large-scale Cross-modal Retrieval. In Proceedings of the International Joint Conference on Artificial Intelligence (IJCAI), Stockholm, Sweden; 2018; Volume 1, p. 5. [Google Scholar]
- Chen, C.; Debattista, K.; Han, J. Virtual Category Learning: A Semi-Supervised Learning Method for Dense Prediction with Extremely Limited Labels. In Proceedings of the IEEE Transactions on Pattern Analysis and Machine Intelligence, Online, 20 February 2024; pp. 5595–5611. [Google Scholar]
- Henderson, P.; Ferrari, V. End-to-end training of object class detectors for mean average precision. In Proceedings of the Computer Vision–ACCV 2016: 13th Asian Conference on Computer Vision, Taipei, Taiwan, 20–24 November 2016; Revised Selected Papers, Part V 13. Springer: Berlin/Heidelberg, Germany, 2017; pp. 198–213. [Google Scholar]
- Yigitcanlar, T. Smart cities: An effective urban development and management model? Aust. Plan. 2015, 52, 27–34. [Google Scholar] [CrossRef]
- Wang, B.; Leng, Y.; Wang, G.; Wang, Y. Fusiontransnet for smart urban mobility: Spatiotemporal traffic forecasting through multimodal network integration. arXiv 2024, arXiv:2405.05786. [Google Scholar]
- Dzemydienė, D.; Burinskienė, A.; Čižiūnienė, K. An approach of integration of contextual data in e-service system for management of multimodal cargo transportation. Sustainability 2024, 16, 7893. [Google Scholar] [CrossRef]
- Fadhel, M.A.; Duhaim, A.M.; Saihood, A.; Sewify, A.; Al-Hamadani, M.N.; Albahri, A.; Alzubaidi, L.; Gupta, A.; Mirjalili, S.; Gu, Y. Comprehensive systematic review of information fusion methods in smart cities and urban environments. Inf. Fusion 2024, 107, 102317. [Google Scholar] [CrossRef]
- Doss, S.; Paranthaman, J. Artificial intelligence approach for community data safety and vulnerability in smart city. Artif. Intell. 2024, 11, 1–19. [Google Scholar]
- Amrit, P.; Singh, A.K. AutoCRW: Learning based robust watermarking for smart city applications. Softw. Pract. Exp. 2024, 54, 1957–1971. [Google Scholar] [CrossRef]
- Tyagi, N.; Bhushan, B. Demystifying the role of natural language processing (NLP) in smart city applications: Background, motivation, recent advances, and future research directions. Wirel. Pers. Commun. 2023, 130, 857–908. [Google Scholar] [CrossRef]
- Fu, X. Natural language processing in urban planning: A research agenda. J. Plan. Lit. 2024, 39, 395–407. [Google Scholar] [CrossRef]
- Reshamwala, A.; Mishra, D.; Pawar, P. Review on natural language processing. IRACST Eng. Sci. Technol. Int. J. (ESTIJ) 2013, 3, 113–116. [Google Scholar]
- Goswami, J.; Prajapati, K.K.; Saha, A.; Saha, A.K. Parameter-efficient fine-tuning large language model approach for hospital discharge paper summarization. Appl. Soft Comput. 2024, 157, 111531. [Google Scholar] [CrossRef]
- Wibawa, A.P.; Kurniawan, F. A survey of text summarization: Techniques, evaluation and challenges. Nat. Lang. Process. J. 2024, 7, 100070. [Google Scholar]
- Ghosh, A.; Tomar, M.; Tiwari, A.; Saha, S.; Salve, J.; Sinha, S. From sights to insights: Towards summarization of multimodal clinical documents. In Proceedings of the 62nd Annual Meeting of the Association for Computational Linguistics (Volume 1: Long Papers), Bangkok, Thailand, 11–16 August 2024; pp. 13117–13129. [Google Scholar]
- Chen, T.C. Multimodal Multi-Document Evidence Summarization for Fact-Checking. Ph.D. Thesis, Virginia Polytechnic Institute and State University, Blacksburg, VA, USA, 2024. [Google Scholar]
- Nguyen, L.; Scialom, T.; Piwowarski, B.; Staiano, J. LoRaLay: A multilingual and multimodal dataset for long range and layout-aware summarization. arXiv 2023, arXiv:2301.11312. [Google Scholar]
- Zhu, Z.; Gong, S.; Qi, J.; Tong, C. HTPosum: Heterogeneous Tree Structure augmented with Triplet Positions for extractive Summarization of scientific papers. Expert Syst. Appl. 2024, 238, 122364. [Google Scholar] [CrossRef]
- Zhang, L.; Zhang, X.; Han, L.; Yu, Z.; Liu, Y.; Li, Z. Multi-task hierarchical heterogeneous fusion framework for multimodal summarization. Inf. Process. Manag. 2024, 61, 103693. [Google Scholar] [CrossRef]
- Backer Johnsen, H. Graphical Abstract?-Reflections on Visual Summaries of Scientific Research. Master’s Thesis, Aalto University, Aalto, Finland, April 2022. [Google Scholar]
- Ma, Y.; Jiang, F.K. Verbal and visual resources in graphical abstracts: Analyzing patterns of knowledge presentation in digital genres. Ibérica Rev. Asociación Eur. Lenguas Fines Específicos (AELFE) 2023, 46, 129–154. [Google Scholar] [CrossRef]
- Jambor, H.K.; Bornhäuser, M. Ten simple rules for designing graphical abstracts. PLoS Comput. Biol. 2024, 20, e1011789. [Google Scholar] [CrossRef]
- Givchi, A.; Ramezani, R.; Baraani-Dastjerdi, A. Graph-based abstractive biomedical text summarization. J. Biomed. Inform. 2022, 132, 104099. [Google Scholar] [CrossRef]
- Wang, H.; Liu, J.; Duan, M.; Gong, P.; Wu, Z.; Wang, J.; Han, B. Cross-modal knowledge guided model for abstractive summarization. Complex Intell. Syst. 2024, 10, 577–594. [Google Scholar] [CrossRef]
- Jangra, A.; Mukherjee, S.; Jatowt, A.; Saha, S.; Hasanuzzaman, M. A survey on multi-modal summarization. ACM Comput. Surv. 2023, 55, 1–36. [Google Scholar] [CrossRef]
- Li, M.; Zhang, L.; Ji, H.; Radke, R.J. Keep meeting summaries on topic: Abstractive multi-modal meeting summarization. In Proceedings of the 57th Annual Meeting of the Association for Computational Linguistics, Florence, Italy, 28 July–2 August 2019; pp. 2190–2196. [Google Scholar]
- Bhatia, N.; Jaiswal, A. Automatic text summarization and it’s methods-a review. In Proceedings of the 2016 6th International Conference-Cloud System and Big Data Engineering (Confluence), Noida, India, 14–15 January 2016; pp. 65–72. [Google Scholar]
- Chen, Z.; Lu, Z.; Rong, H.; Zhao, C.; Xu, F. Multi-modal anchor adaptation learning for multi-modal summarization. Neurocomputing 2024, 570, 127144. [Google Scholar] [CrossRef]
- Zhuang, H.; Zhang, W.E.; Xie, L.; Chen, W.; Yang, J.; Sheng, Q. Automatic, meta and human evaluation for multimodal summarization with multimodal output. In Proceedings of the 2024 Conference of the North American Chapter of the Association for Computational Linguistics: Human Language Technologies (Volume 1: Long Papers), Mexico City, Mexico, 16–21 June 2024; pp. 7768–7790. [Google Scholar]
- Li, H.; Zhu, J.; Ma, C.; Zhang, J.; Zong, C. Multi-modal summarization for asynchronous collection of text, image, audio and video. In Proceedings of the 2017 Conference on Empirical Methods in Natural Language Processing, Copenhagen, Denmark, 9–11 September 2017; pp. 1092–1102. [Google Scholar]
- Li, H.; Zhu, J.; Liu, T.; Zhang, J.; Zong, C. Multi-modal Sentence Summarization with Modality Attention and Image Filtering. In Proceedings of the International Joint Conference on Artificial Intelligence (IJCAI), Stockholm, Sweden, 13–19 July 2018; pp. 4152–4158. [Google Scholar]
- Xiao, M.; Zhu, J.; Lin, H.; Zhou, Y.; Zong, C. Cfsum: A coarse-to-fine contribution network for multimodal summarization. arXiv 2023, arXiv:2307.02716. [Google Scholar]
- Lu, M.; Liu, Y.; Zhang, X. A modality-enhanced multi-channel attention network for multi-modal dialogue summarization. Appl. Sci. 2024, 14, 9184. [Google Scholar] [CrossRef]
- Li, H.; Zhu, J.; Zhang, J.; He, X.; Zong, C. Multimodal sentence summarization via multimodal selective encoding. In Proceedings of the 28th International Conference on Computational Linguistics, Barcelona, Spain, 13–18 September 2020; pp. 5655–5667. [Google Scholar]
- Yuan, M.; Cui, S.; Zhang, X.; Wang, S.; Xu, H.; Liu, T. Exploring the Trade-Off within Visual Information for MultiModal Sentence Summarization. In Proceedings of the 47th International ACM SIGIR Conference on Research and Development in Information Retrieval, Washington, DC, USA, 14–18 July 2024; pp. 2006–2017. [Google Scholar]
- Im, J.; Kim, M.; Lee, H.; Cho, H.; Chung, S. Self-supervised multimodal opinion summarization. arXiv 2021, arXiv:2105.13135. [Google Scholar]
- Song, X.; Jing, L.; Lin, D.; Zhao, Z.; Chen, H.; Nie, L. V2P: Vision-to-prompt based multi-modal product summary generation. In Proceedings of the 45th International ACM SIGIR Conference on Research and Development in Information Retrieval, Madrid, Spain, 11–15 July 2022; pp. 992–1001. [Google Scholar]
- Liu, Z.; Zhang, X.; Zhang, L.; Yu, Z. MDS: A Fine-Grained Dataset for Multi-Modal Dialogue Summarization. In Proceedings of the 2024 Joint International Conference on Computational Linguistics, Language Resources and Evaluation (LREC-COLING 2024), Torino, Italy, 20–25 May 2024; pp. 11123–11137. [Google Scholar]
- Zhang, J.G.; Zou, P.; Li, Z.; Wan, Y.; Pan, X.; Gong, Y.; Yu, P.S. Multi-modal generative adversarial network for short product title generation in mobile e-commerce. arXiv 2019, arXiv:1904.01735. [Google Scholar]
- Chen, J.; Zhuge, H. Abstractive text-image summarization using multi-modal attentional hierarchical RNN. In Proceedings of the 2018 Conference on Empirical Methods in Natural Language Processing, Brussels, Belgium, 31 October–4 November 2018; pp. 4046–4056. [Google Scholar]
- Fu, X.; Wang, J.; Yang, Z. Multi-modal summarization for video-containing documents. arXiv 2020, arXiv:2009.08018. [Google Scholar]
- Zhu, J.; Li, H.; Liu, T.; Zhou, Y.; Zhang, J.; Zong, C. MSMO: Multimodal summarization with multimodal output. In Proceedings of the 2018 Conference on Empirical Methods in Natural Language Processing, Brussels, Belgium, 31 October–4 November 2018; pp. 4154–4164. [Google Scholar]
- Zhu, J.; Zhou, Y.; Zhang, J.; Li, H.; Zong, C.; Li, C. Multimodal summarization with guidance of multimodal reference. In Proceedings of the AAAI Conference on Artificial Intelligence, New York, NY, USA, 7–12 February 2020; Volume 34, pp. 9749–9756. [Google Scholar]
- Tan, Z.; Zhong, X.; Ji, J.Y.; Jiang, W.; Chiu, B. Enhancing Large Language Models for Scientific Multimodal Summarization with Multimodal Output. In Proceedings of the 31st International Conference on Computational Linguistics: Industry Track, Abu Dhabi, United Arab Emirates, 19–24 January 2025; pp. 263–275. [Google Scholar]
- Zhu, J.; Xiang, L.; Zhou, Y.; Zhang, J.; Zong, C. Graph-based multimodal ranking models for multimodal summarization. Trans. Asian Low-Resour. Lang. Inf. Process. 2021, 20, 1–21. [Google Scholar] [CrossRef]
- Zhang, Z.; Meng, X.; Wang, Y.; Jiang, X.; Liu, Q.; Yang, Z. Unims: A unified framework for multimodal summarization with knowledge distillation. In Proceedings of the AAAI Conference on Artificial Intelligence, Virtual, 22 February–1 March 2022; Volume 36, pp. 11757–11764. [Google Scholar]
- Zhang, L.; Zhang, X.; Pan, J. Hierarchical cross-modality semantic correlation learning model for multimodal summarization. In Proceedings of the AAAI Conference on Artificial Intelligence, Virtual, 22 February–1 March 2022; Volume 36, pp. 11676–11684. [Google Scholar]
- Mukherjee, S.; Jangra, A.; Saha, S.; Jatowt, A. Topic-aware multimodal summarization. In Proceedings of the Findings of the Association for Computational Linguistics: AACL-IJCNLP 2022, Online, 20–23 November 2022; pp. 387–398. [Google Scholar]
- Fu, X.; Wang, J.; Yang, Z. Mm-avs: A full-scale dataset for multi-modal summarization. In Proceedings of the 2021 Conference of the North American Chapter of the Association for Computational Linguistics: Human Language Technologies, Online, 6–11 June 2021; pp. 5922–5926. [Google Scholar]
- Jin, X.; Liu, K.; Jiang, J.; Xu, T.; Ding, Z.; Hu, X.; Huang, Y.; Zhang, D.; Li, S.; Xue, K.; et al. Pattern recognition of distributed optical fiber vibration sensors based on resnet 152. IEEE Sens. J. 2023, 23, 19717–19725. [Google Scholar] [CrossRef]
- Liu, Y.; Dong, X.; Zhang, D.; Xu, S. Deep unsupervised part-whole relational visual saliency. Neurocomputing 2023, 563, 126916. [Google Scholar] [CrossRef]
- Lewis, M.; Liu, Y.; Goyal, N.; Ghazvininejad, M.; Mohamed, A.; Levy, O.; Stoyanov, V.; Zettlemoyer, L. Bart: Denoising sequence-to-sequence pre-training for natural language generation, translation, and comprehension. arXiv 2019, arXiv:1910.13461. [Google Scholar]
- Zhang, Y.; Yang, Q. An overview of multi-task learning. Natl. Sci. Rev. 2018, 5, 30–43. [Google Scholar] [CrossRef]
- Dey, R.; Salem, F.M. Gate-variants of gated recurrent unit (GRU) neural networks. In Proceedings of the 2017 IEEE 60th International Midwest Symposium on Circuits and Systems (MWSCAS), Boston, MA, USA, 6–9 August 2017; pp. 1597–1600. [Google Scholar]
- Li, P.; Jiang, X.; Shatkay, H. Figure and caption extraction from biomedical documents. Bioinformatics 2019, 35, 4381–4388. [Google Scholar] [CrossRef]
- Yadav, H.; Patel, N.; Jani, D. Fine-tuning BART for abstractive reviews summarization. In Computational Intelligence: Select Proceedings of InCITe 2022; Springer: Berlin/Heidelberg, Germany, 2023; pp. 375–385. [Google Scholar]
- Zhang, Z. Improved adam optimizer for deep neural networks. In Proceedings of the 2018 IEEE/ACM 26th International Symposium on Quality of Service (IWQoS), Banff, AB, Canada, 4–6 June 2018; pp. 1–2. [Google Scholar]
- Ng, J.P.; Abrecht, V. Better summarization evaluation with word embeddings for ROUGE. arXiv 2015, arXiv:1508.06034. [Google Scholar]
- Liu, Y.; Li, C.; Xu, S.; Han, J. Part-whole relational fusion towards multi-modal scene understanding. Int. J. Comput. Vis. 2025, 1–11. [Google Scholar] [CrossRef]
- Lee, J.; Lee, D.; Lee, Y.; Hwang, W.; Kim, S. Improving the accuracy of top-N recommendation using a preference model. Inf. Sci. 2015, 290–304. [Google Scholar]
- Moratanch, N.; Chitrakala, S. A survey on extractive text summarization. In Proceedings of the 2017 International Conference on Computer, Communication and Signal Processing (ICCCSP), Chennai, India, 10–11 January 2017; pp. 1–6. [Google Scholar]
- Gupta, S.; Gupta, S.K. Abstractive summarization: An overview of the state of the art. Expert Syst. Appl. 2019, 121, 49–65. [Google Scholar] [CrossRef]
- Zhu, C.; Yang, Z.; Gmyr, R.; Zeng, M.; Huang, X. Make Lead Bias in Your Favor: A Simple and Effective Method for News Summarization. ICLR 2020 Conference Blind Submission, 26 September 2019, Modified: 6 May 2023. Available online: https://openreview.net/forum?id=ryxAY34YwB (accessed on 6 May 2023).
- Nenkova, A.; Vanderwende, L. The Impact of Frequency on Summarization; Technical Report MSR-TR-2005; Microsoft Research: Redmond, WA, USA, 2005; Volume 101. [Google Scholar]
- Mihalcea, R.; Tarau, P. Textrank: Bringing order into text. In Proceedings of the 2004 Conference on Empirical Methods in Natural Language Processing, Barcelona, Spain, 25–26 July 2004; pp. 404–411. [Google Scholar]
- Erkan, G.; Radev, D.R. Lexrank: Graph-based lexical centrality as salience in text summarization. J. Artif. Intell. Res. 2004, 22, 457–479. [Google Scholar] [CrossRef]
- Christian, H.; Agus, M.P.; Suhartono, D. Single document automatic text summarization using term frequency-inverse document frequency (TF-IDF). ComTech Comput. Math. Eng. Appl. 2016, 7, 285–294. [Google Scholar] [CrossRef]
- Luhn, H.P. The automatic creation of literature abstracts. IBM J. Res. Dev. 1958, 2, 159–165. [Google Scholar] [CrossRef]
- Ercan, G. Automated Text Summarization and Keyphrase Extraction. Master’s Thesis, Bilkent University, Ankara, Turkey, 2006. Unpublished. [Google Scholar]
- Etemad, A.G.; Abidi, A.I.; Chhabra, M. Fine-tuned t5 for abstractive summarization. Int. J. Perform. Eng. 2021, 17, 900. [Google Scholar]
- Li, J.; Chen, J.; Chen, H.; Zhao, D.; Yan, R. Multilingual Generation in Abstractive Summarization: A Comparative Study. In Proceedings of the 2024 Joint International Conference on Computational Linguistics, Language Resources and Evaluation (LREC-COLING 2024), Torino, Italy, 20–25 May 2024; pp. 11827–11837. [Google Scholar]
- Abualigah, L.; Bashabsheh, M.Q.; Alabool, H.; Shehab, M. Text summarization: A brief review. In Recent Advances in NLP: The Case of Arabic Language; Springer: Cham, Switzerland, 2020; pp. 1–15. [Google Scholar]
- Zhang, J.; Zhao, Y.; Saleh, M.; Liu, P. Pegasus: Pre-training with extracted gap-sentences for abstractive summarization. In Proceedings of the International Conference on Machine Learning, PMLR, Virtual, 13–18 July 2020; pp. 11328–11339. [Google Scholar]
- Mishra, N.; Sahu, G.; Calixto, I.; Abu-Hanna, A.; Laradji, I.H. LLM aided semi-supervision for Extractive Dialog Summarization. arXiv 2023, arXiv:2311.11462. [Google Scholar]
- Darapaneni, N.; Prajeesh, R.; Dutta, P.; Pillai, V.K.; Karak, A.; Paduri, A.R. Abstractive text summarization using bert and gpt-2 models. In Proceedings of the 2023 International Conference on Signal Processing, Computation, Electronics, Power and Telecommunication (IConSCEPT), Karaikal, India, 25–26 May 2023; pp. 1–6. [Google Scholar]
- Mengi, R.; Ghorpade, H.; Kakade, A. Fine-tuning t5 and roberta models for enhanced text summarization and sentiment analysis. Great Lakes Bot. 2023, 12. Available online: https://www.researchgate.net/publication/376232167_Fine-tuning_T5_and_RoBERTa_Models_for_Enhanced_Text_Summarization_and_Sentiment_Analysis (accessed on 6 May 2023).
- Pinkus, A. Approximation theory of the MLP model in neural networks. Acta Numer. 1999, 8, 143–195. [Google Scholar] [CrossRef]
- Abdulnabi, A.H.; Wang, G.; Lu, J.; Jia, K. Multi-task CNN model for attribute prediction. IEEE Trans. Multimed. 2015, 17, 1949–1959. [Google Scholar] [CrossRef]
- Bhojanapalli, S.; Chakrabarti, A.; Glasner, D.; Li, D.; Unterthiner, T.; Veit, A. Understanding robustness of transformers for image classification. In Proceedings of the IEEE/CVF International Conference on Computer Vision, Montreal, BC, Canada, 11–17 October 2021; pp. 10231–10241. [Google Scholar]
- Dhruv, P.; Naskar, S. Image classification using convolutional neural network (CNN) and recurrent neural network (RNN): A review. In Machine Learning and Information Processing: Proceedings of ICMLIP 2019; Springer: Singapore, 2020; pp. 367–381. [Google Scholar]
- Tatsunami, Y.; Taki, M. Sequencer: Deep lstm for image classification. Adv. Neural Inf. Process. Syst. 2022, 35, 38204–38217. [Google Scholar]
- Krubiński, M. Multimodal Summarization. Ph.D. Thesis, Charles University, Prague, Cszech Republic, 2024. [Google Scholar]
- Chen, Z.; Zhou, Y.; He, X.; Zhang, J. Learning task relationships in evolutionary multitasking for multiobjective continuous optimization. IEEE Trans. Cybern. 2020, 52, 5278–5289. [Google Scholar] [CrossRef]
- Bhatti, F.; Shah, M.A.; Maple, C.; Islam, S.U. A novel internet of things-enabled accident detection and reporting system for smart city environments. Sensors 2019, 19, 2071. [Google Scholar] [CrossRef]
- Ma, M.; Preum, S.M.; Ahmed, M.Y.; Tärneberg, W.; Hendawi, A.; Stankovic, J.A. Data sets, modeling, and decision making in smart cities: A survey. ACM Trans. Cyber-Phys. Syst. 2019, 4, 1–28. [Google Scholar] [CrossRef]
- Chen, T.; Liu, S.; Chang, S.; Cheng, Y.; Amini, L.; Wang, Z. Adversarial robustness: From self-supervised pre-training to fine-tuning. In Proceedings of the IEEE/CVF Conference on Computer Vision and Pattern Recognition, Seattle, WA, USA, 13–19 June 2020; pp. 699–708. [Google Scholar]
- Yang, Y.; Wan, F.; Jiang, Q.Y.; Xu, Y. Facilitating multimodal classification via dynamically learning modality gap. Adv. Neural Inf. Process. Syst. 2024, 37, 62108–62122. [Google Scholar]










| Train | Valid | Test | |
|---|---|---|---|
| Num. Papers | 615 | 65 | 163 |
| Avg. Num. Words in papers | 6784.90 | 7088.75 | 6836.77 |
| Avg. Num. Words in Summary | 124.30 | 128.78 | 125.64 |
| Avg. Num. Image in Papers | 6.69 | 6.85 | 6.74 |
| Max. Num. Image in Papers | 19 | 17 | 25 |
| Min. Num. Image in Papers | 1 | 1 | 1 |
| Max. Num. Words in Papers | 14,084 | 12,746 | 13,119 |
| Min. Num. Words in Papers | 2854 | 3166 | 3085 |
| Max. Num. Words in Summary | 285 | 216 | 285 |
| Min. Num. Words in Summary | 40 | 56 | 32 |
| Model | Rouge1 | Rouge2 | RougeL | RougeLSum | |
|---|---|---|---|---|---|
| Extractive Models | Lead3[82] | 24.9487 | 6.3754 | 13.6919 | 13.6954 |
| Sumbasic [83] | 22.9243 | 3.9666 | 11.3793 | 11.3944 | |
| TextRrank [84] | 30.9347 | 6.2924 | 17.0652 | 17.0658 | |
| LexRank [85] | 29.6314 | 5.8603 | 16.184 | 16.2027 | |
| TF-IDF [86] | 24.8868 | 5.0350 | 11.4188 | 11.4339 | |
| Luhn [87] | 5.8779 | 3.0901 | 3.7753 | 3.7759 | |
| KL-Sum [88] | 5.8222 | 3.1345 | 3.6813 | 3.6819 | |
| Abstractive Models | T5 [89] | 30.4562 | 7.5950 | 19.0483 | 19.0540 |
| Mbart [90] | 37.3201 | 9.0104 | 19.8601 | 19.8400 | |
| Led [91] | 42.1852 | 12.3763 | 20.3438 | 20.3380 | |
| Pegasus [92] | 43.6267 | 14.6201 | 24.4578 | 24.4086 | |
| DistilBart [93] | 38.9486 | 10.9574 | 21.0662 | 21.0610 | |
| GPT2 [94] | 25.2157 | 3.2747 | 12.6424 | 12.6543 | |
| RoBERTa [95] | 15.3363 | 1.6347 | 9.9441 | 9.9185 | |
| Proposed | 46.5545 | 16.1336 | 24.9548 | 24.9227 |
| Model | Output | |
|---|---|---|
| Ground Truth | ![]() | ![]() |
| T5 | ![]() | |
| MBart | ![]() | |
| Led | ![]() | |
| Pegasus | ![]() | |
| DistilBart | ![]() | |
| Proposed | ![]() | ![]() |
| Type | Task | Rouge1 | Rouge2 | RougeL | RougeLSum | Top-1 | Top-2 |
|---|---|---|---|---|---|---|---|
| W/o CM | I | - | - | - | - | 85.28% | 94.48% |
| T | 45.8707 | 15.4908 | 24.7259 | 24.6456 | - | - | |
| I+T | 46.0182 | 15.5612 | 24.7648 | 24.7674 | 85.89% | 95.09% | |
| With CM | I | - | - | - | - | 86.50% | 93.87% |
| T | 46.2762 | 15.8483 | 24.7441 | 24.7765 | - | - | |
| I+T (ours) | 46.5545 | 16.1336 | 24.9548 | 24.9227 | 87.12% | 95.71% |
| Type | Task | Rouge1 | Rouge2 | RougeL | RougeLSum | Top-1 | Top-2 |
|---|---|---|---|---|---|---|---|
| W/o SEM | I | - | - | - | - | 84.66% | 93.87% |
| T | 45.8372 | 15.6966 | 24.5167 | 24.5102 | - | - | |
| I+T | 46.2108 | 15.8813 | 24.7682 | 24.8199 | 85.28% | 95.09% | |
| With SEM | I | - | - | - | - | 86.50% | 93.87% |
| T | 46.2762 | 15.8483 | 24.7441 | 24.7765 | - | - | |
| I+T (ours) | 46.5545 | 16.1336 | 24.9548 | 24.9227 | 87.12% | 95.71% |
| Task | Model | 10 | 30 | 50 | 80 | 100 |
|---|---|---|---|---|---|---|
| Text query Image | MLP [96] | 0.0181 | 0.0253 | 0.0282 | 0.0310 | 0.0324 |
| CNN [97] | 0.0179 | 0.0242 | 0.0276 | 0.0303 | 0.0316 | |
| Transformer [98] | 0.0162 | 0.0231 | 0.0263 | 0.0290 | 0.0304 | |
| RNN [99] | 0.0172 | 0.0246 | 0.0277 | 0.0304 | 0.0319 | |
| LSTM [100] | 0.0154 | 0.0214 | 0.0248 | 0.0278 | 0.0289 | |
| Proposed | 0.0216 | 0.0286 | 0.0315 | 0.0344 | 0.0356 | |
| Image query Text | MLP [96] | 0.0256 | 0.0311 | 0.0341 | 0.0378 | 0.0385 |
| CNN [97] | 0.0193 | 0.0242 | 0.0270 | 0.0299 | 0.0312 | |
| Transformer [98] | 0.0244 | 0.0312 | 0.0334 | 0.0369 | 0.0383 | |
| RNN [99] | 0.0153 | 0.0241 | 0.0283 | 0.0318 | 0.0332 | |
| LSTM [100] | 0.0170 | 0.0228 | 0.0256 | 0.0289 | 0.0302 | |
| Proposed | 0.0270 | 0.0344 | 0.0375 | 0.0409 | 0.0420 |
Disclaimer/Publisher’s Note: The statements, opinions and data contained in all publications are solely those of the individual author(s) and contributor(s) and not of MDPI and/or the editor(s). MDPI and/or the editor(s) disclaim responsibility for any injury to people or property resulting from any ideas, methods, instructions or products referred to in the content. |
© 2025 by the authors. Licensee MDPI, Basel, Switzerland. This article is an open access article distributed under the terms and conditions of the Creative Commons Attribution (CC BY) license (https://creativecommons.org/licenses/by/4.0/).
Share and Cite
Yu, W.; Wu, G.; Han, J. Deep Multimodal-Interactive Document Summarization Network and Its Cross-Modal Text–Image Retrieval Application for Future Smart City Information Management Systems. Smart Cities 2025, 8, 96. https://doi.org/10.3390/smartcities8030096
Yu W, Wu G, Han J. Deep Multimodal-Interactive Document Summarization Network and Its Cross-Modal Text–Image Retrieval Application for Future Smart City Information Management Systems. Smart Cities. 2025; 8(3):96. https://doi.org/10.3390/smartcities8030096
Chicago/Turabian StyleYu, Wenhui, Gengshen Wu, and Jungong Han. 2025. "Deep Multimodal-Interactive Document Summarization Network and Its Cross-Modal Text–Image Retrieval Application for Future Smart City Information Management Systems" Smart Cities 8, no. 3: 96. https://doi.org/10.3390/smartcities8030096
APA StyleYu, W., Wu, G., & Han, J. (2025). Deep Multimodal-Interactive Document Summarization Network and Its Cross-Modal Text–Image Retrieval Application for Future Smart City Information Management Systems. Smart Cities, 8(3), 96. https://doi.org/10.3390/smartcities8030096










