Human-Centric Collaboration and Industry 5.0 Framework in Smart Cities and Communities: Fostering Sustainable Development Goals 3, 4, 9, and 11 in Society 5.0
Highlights
- The study highlights the transformative potential of disruptive technologies, specifically Industry 5.0 and Society 5.0, in achieving Sustainable Development Goals (SDGs) 3, 4, 9, and 11.
- A comprehensive framework is proposed that integrates these technologies to enhance sustainable development in smart cities and communities.
- The integration of Industry 5.0 technologies can significantly enhance the capacity of smart cities to manage resources more effectively and improve the quality of life for inhabitants.
- Policymakers, industrialists, and researchers can leverage this framework to align technological advancements with sustainable development objectives, addressing contemporary global challenges.
Abstract
1. Introduction
- Goal 1: To analyze the integration of Industry 5.0 technologies, such as AI, IoT, robotics, and blockchain, within the ITSD framework and their impact on SDGs 3, 4, 9, and 11.
- Goal 2: To develop a comprehensive framework that combines these technologies with human-centric design and sustainability principles, providing a pathway for smart cities and communities.
- Goal 3: To identify the challenges and barriers associated with the adoption and integration of these technologies and propose strategies to overcome them.
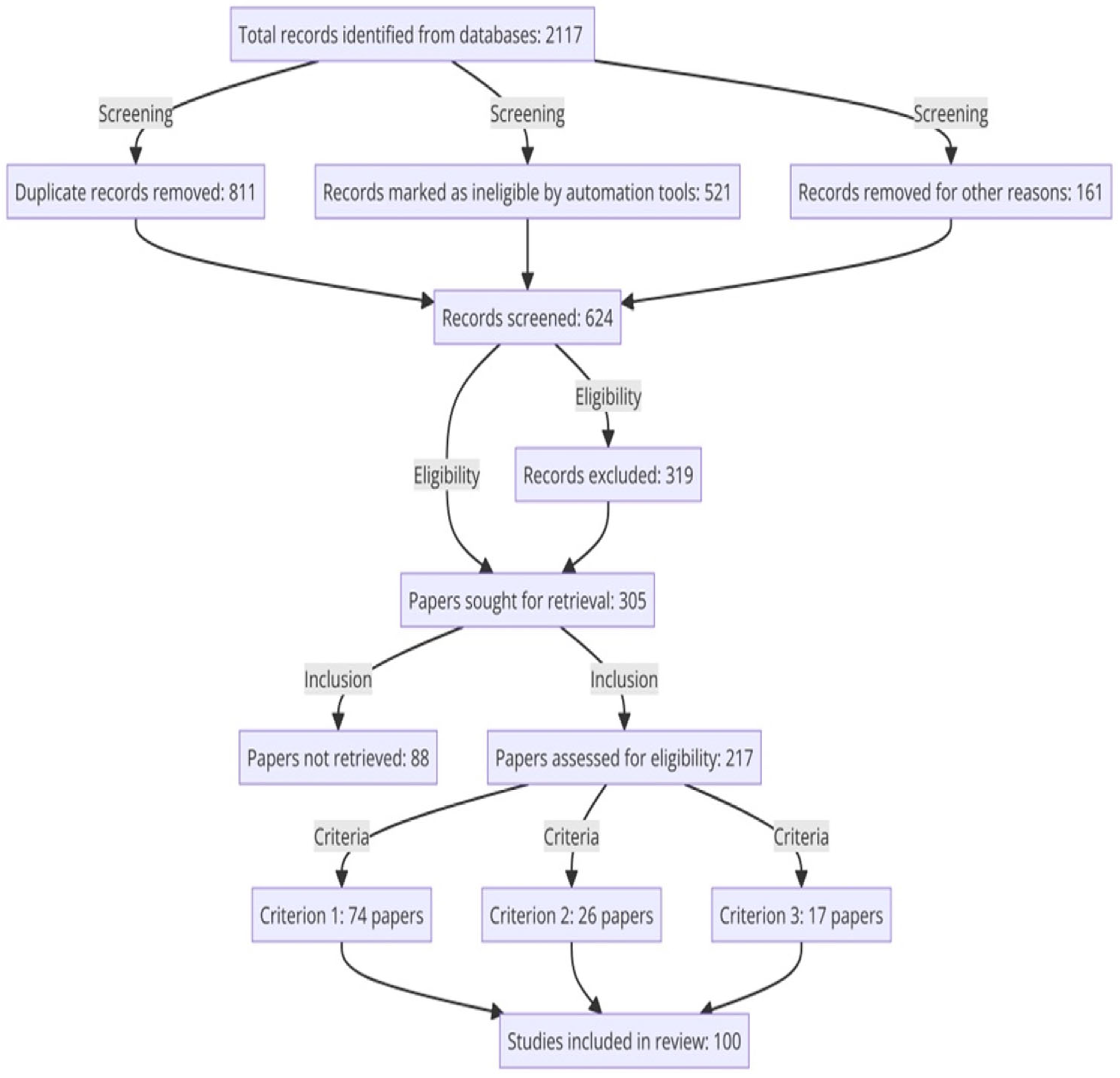
2. Research Method
Literature Search
- ((“Industry 5.0” OR “Society 5.0” OR “disruptive technologies”) AND (“Sustainable Development Goals” OR “SDGs”) AND (“artificial intelligence” OR “AI” OR “machine learning” OR “ML”) AND (“smart cities” OR “healthcare innovation” OR “product development”))
- ((“human-machine collaboration” OR “advanced technologies in industry”) AND (“pandemic response” OR “nature-inclusive business models”) AND (“IoT” OR “Internet of Things”) AND (“urban planning” OR “smart communities”))
- ((“Industry 5.0” OR “Society 5.0”) AND (“blockchain” OR “big data analytics”) AND (“challenges” OR “ethical considerations” OR “data privacy”))
- ((“disruptive technologies” OR “AI” OR “robotics”) AND (“sustainable development” OR “SDGs”) AND (“implementation” OR “case studies”))
- ((“Industry 5.0” OR “Society 5.0”) AND (“future research directions” OR “emerging trends” OR “research opportunities”) AND (“policy implications” OR “stakeholder collaboration”))
3. Literature Review
3.1. Selection Criteria
3.2. Data Extraction
3.3. Synthesis and Analysis
3.4. Presentation of Findings
4. Industry 5.0 Technologies and Their Impact on Sustainable Development Goals
4.1. SDG 3 (Good Health and Well-Being)—Disease Prediction Management in Society 5.0
- Future Research Areas:
- Telemedicine: Highlighting the importance of remote healthcare services.
- Data Integration: Emphasizing the need for integrating various data sources to improve healthcare outcomes.
- Industry 5.0: Human–Machine Collaboration: Discussing the collaboration between humans and advanced technologies to enhance healthcare services.
- Healthcare Data Analytics Process:
- Four Types of Analytics: Descriptive (what happened), diagnostic (why it happened), predictive (what might happen), and prescriptive (what should be done).
- Data Workflow: This includes data source (e.g., EMR and personal data), data cleaning (pre-processing, deleting, and updating records), data analytics (classification, detection, and association), and data application (prevention applications and prediction strategies).
- Industry 5.0 Technologies in Healthcare:
- A variety of technologies are listed, such as cobots, wearable tech, AR/VR, AI, 3D printing, smart sensors, blockchain, big data analytics, cloud computing, and more, indicating their application in healthcare to enhance treatment, diagnostics, and patient management.
- Society 5.0 Stakeholders:
- Lists key stakeholders in Society 5.0, including local governments, financial institutions, tech companies, hospitals, NGOs, international bodies, regional governments, world governments, police, transportation, law, and education. These stakeholders play critical roles in shaping policies, driving innovation, and ensuring the effective implementation of Society 5.0 initiatives.
- Emergency Services during Disasters:
- Details essential services that must remain operational during disasters to ensure public safety and welfare, such as Emergency Medical Services, Fire Services, Disaster Response Support Units, Communications Services, and Military and Police Support.
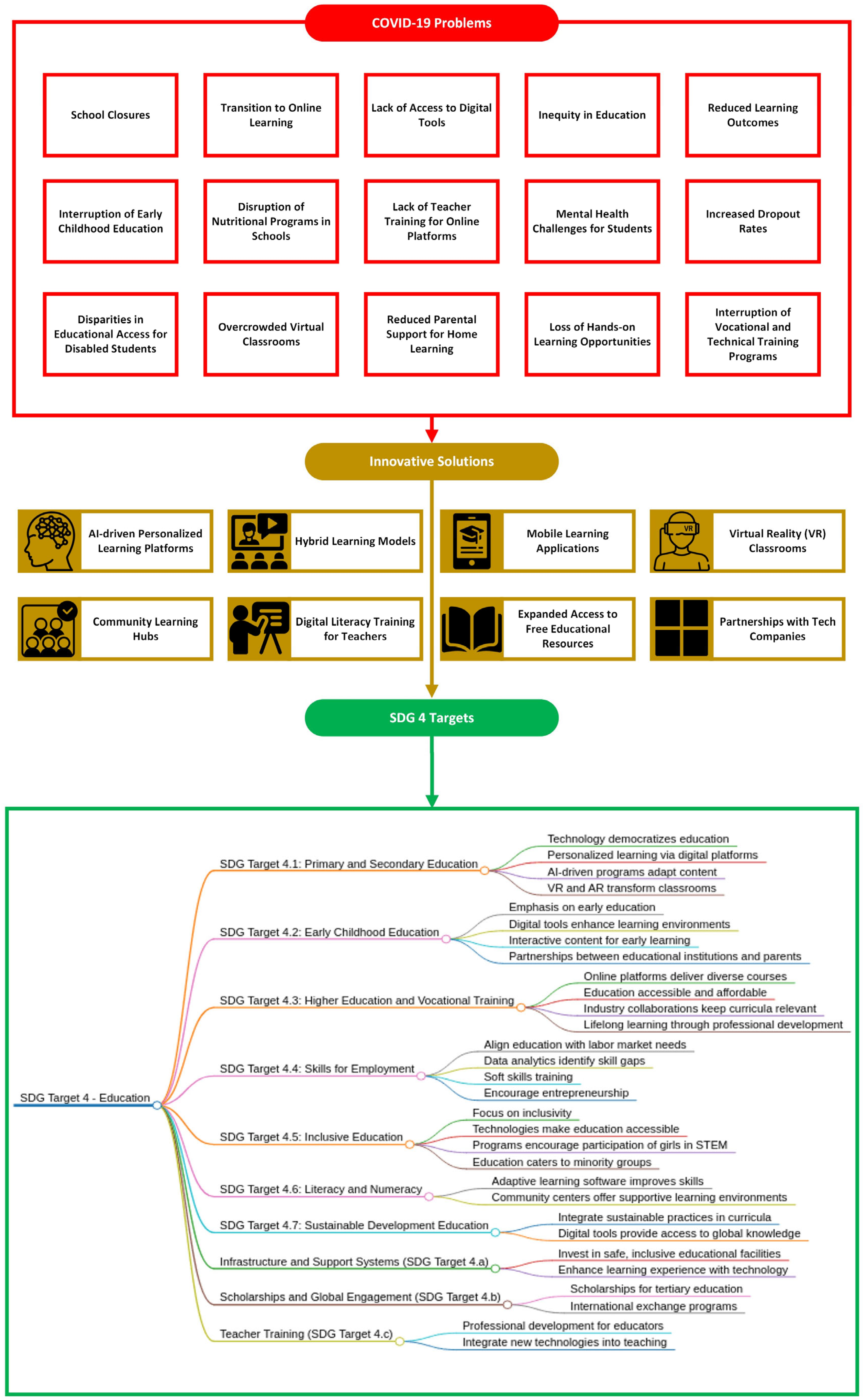
4.2. SDG 4 (Quality Education)—Education Management in Smart Communities
4.2.1. SDG Target 4.1: Primary and Secondary Education
4.2.2. SDG Target 4.2: Early Childhood Education
4.2.3. SDG Target 4.3: Higher Education and Vocational Training
4.2.4. SDG Target 4.4: Skills for Employment
4.2.5. SDG Target 4.5: Inclusive Education
4.2.6. SDG Target 4.6: Literacy and Numeracy
4.2.7. SDG Target 4.7: Sustainable Development Education
4.2.8. Infrastructure and Support Systems (SDG Target 4.a)
4.2.9. Scholarships and Global Engagement (SDG Target 4.b)
4.2.10. Teacher Training (SDG Target 4.c)
4.3. SDG 9 (Industry, Innovation, and Infrastructure)—Industry 5.0 in Smart Cities and Communities
4.4. SDG 11 (Sustainable Cities and Communities)—World We Want
5. Smart Communities and Smart Apps within SDGs
5.1. Blockchain Integration with SDG 3 (Good Health and Well-Being)
5.1.1. Promoting Inclusivity and Reducing Inequalities
5.1.2. Smart Apps: The Interface for Blockchain Healthcare Solutions
5.1.3. Achieving SDGs through Partnerships
5.1.4. Challenges and Future Prospects
5.2. Immersive Learning Experiences (ILX) Integration with SDG 4 (Quality Education)
- Input: The first stage identifies the necessary components required for implementing Industry 5.0 technologies in higher education. These include the actual Industry 5.0 technologies such as artificial intelligence (AI), machine learning, augmented reality (AR), and virtual reality (VR). Additionally, human capital is critical, which includes educators who are trained in using these technologies, IT support staff to maintain the technical infrastructure, etc. Infrastructural requirements encompass all the physical and digital necessities, including hardware, software, and high-speed internet connectivity.
- Process: This stage reflects how the inputs are transformed within the educational setting. It includes development and implementation of AI-based personalized curricula, establishment of AR-/VR-enabled virtual classrooms, and the application of machine learning algorithms for assessing students’ performance and progress.
- Output: This is the immediate result of the implementation processes. The outputs include adaptive learning experiences customized to individual students’ needs, enhanced levels of student engagement and interaction, improved and timely assessment and feedback mechanisms, and creation of a more collaborative and inclusive learning environment.
- Outcome: This final stage represents the long-term impacts and benefits resulting from the integration of Industry 5.0 technologies. These include improved academic performance due to personalized learning, increased accessibility of higher education resources for students regardless of their geographical location or socio-economic status and preparing students for the future job market by equipping them with the skills and experience to work with advanced technologies.
Implementation and Validation: Immersive Learning Experience (ILX)
5.3. Smart Manufacturing Integration with SDG 9 (Industry)
5.3.1. Integration of Process Simulate Applications
5.3.2. Assembler
5.3.3. Robotics
5.3.4. OLP—Offline Programming
5.3.5. VC Lite—Virtual Commissioning
5.3.6. Continuous Manufacturing
5.3.7. Human
5.3.8. VR Analyze—Virtual Reality
5.4. Smart Communities and Smart Apps within SDG 11
- Resource Management: Smart apps facilitate efficient resource management by monitoring and optimizing the use of water, energy, and waste. For example, smart grids can adjust energy distribution based on demand, while smart water management systems can detect leaks and monitor consumption patterns.
- Mobility and Transportation: Intelligent transportation systems (ITS) are integral to smart communities. These systems use data from traffic sensors, GPS, and IoT devices to manage traffic flow, reduce congestion, and promote the use of public transport. Apps can provide real-time updates on traffic conditions, public transportation schedules, and optimal travel routes.
- Public Safety: Smart communities enhance public safety through surveillance systems, emergency response coordination, and crime prediction models. Apps can alert residents to emergencies, provide access to emergency services, and even enable community policing initiatives.
- Healthcare: Telemedicine and remote health monitoring apps allow residents to access healthcare services from their homes, reducing the burden on healthcare facilities and improving accessibility, especially for the elderly and disabled.
- Citizen Engagement: Smart apps promote civic engagement by providing platforms for residents to participate in local governance, report issues, and receive updates on community developments. These platforms encourage transparency and foster a sense of community ownership.
- Centralized Data Hubs: At the core of a smart community is a centralized data hub that aggregates data from various sources. This hub facilitates data sharing and analysis, enabling informed decision-making and coordinated responses.
- Zoned Infrastructure: Smart communities are often divided into zones based on functionality, such as residential, commercial, and industrial areas. Each zone is equipped with tailored smart solutions to address specific needs, such as smart lighting in residential areas and smart logistics in industrial zones.
- Integrated Network Systems: The physical infrastructure of smart communities includes an extensive network of sensors, IoT devices, and communication networks. This integration ensures seamless data flow and connectivity, essential for the real-time functionality of smart apps.
- Green Spaces and Sustainable Design: Smart communities emphasize the inclusion of green spaces and sustainable urban design. This not only improves the quality of life but also supports environmental sustainability by integrating nature into urban settings.
6. Proposed Framework: Discussion and Analysis
6.1. Austrian Economics and New Institutional Approaches
6.2. New Keynesian and Post-Keynesian Perspectives
6.3. Socialist Approaches
6.4. Bridging the Gaps
6.5. Methodological Approach
- Conducting a thorough review of the existing literature on smart cities, Industry 5.0 technologies, and sustainable development.
- Analyzing case studies to provide empirical evidence of the ITSD framework’s impact on achieving SDG 11.
- Using qualitative and quantitative methods to evaluate the effectiveness of different technological solutions and policy interventions.
6.6. Framework Overview
6.7. Technological Integration
6.8. Human-Centric Design
6.9. Sustainability Focus
6.10. Implementation Strategies
- Multi-Stakeholder Partnerships: Implementation of the ITSD framework requires collaboration among governments, industry, academia, and civil society. These partnerships facilitate resource sharing, innovation, and policy-making that are essential for the widespread adoption of sustainable technologies.
- Policy Integration and Incentivization: Effective policy frameworks and incentives are necessary to encourage the adoption of sustainable technologies. This includes subsidies for clean energy technologies, regulations that promote data privacy and security, and standards that ensure technologies are both sustainable and inclusive.
- Education and Capacity Building: Developing human capital is critical to the successful implementation of the ITSD framework. Educational programs and training workshops can equip individuals with the skills needed to operate and innovate within technologically advanced and sustainable systems.
- Continuous Monitoring and Feedback: To ensure the ITSD framework remains relevant and effective, continuous monitoring and evaluation are required. This involves collecting data on the impact of technological implementations and making iterative improvements based on feedback from stakeholders and technological advancements.
6.11. Synergistic Integration of Technologies and SDGs
6.12. Human-Centric Design: A Paradigm Shift
6.13. Challenges and Resilience
7. Conclusions and Future Prospects
7.1. Pros and Cons of the ITSD Framework
7.2. Future Prospects
7.3. Educational Initiatives and Policy Development
7.4. Monitoring, Evaluation, and Iterative Improvement
7.5. Building Resilience and Fostering Partnerships
7.6. Conclusions
Author Contributions
Funding
Data Availability Statement
Conflicts of Interest
References
- SDG Resource Centre—Leading-Edge Information on the Sustainable Development Goals’. Available online: https://sdgresources.relx.com/ (accessed on 6 May 2024).
- Păvăloaia, V.-D.; Necula, S.-C. Artificial Intelligence as a Disruptive Technology—A Systematic Literature Review. Electronics 2023, 12, 1102. [Google Scholar] [CrossRef]
- Rui, J.; Othengrafen, F. Examining the Role of Innovative Streets in Enhancing Urban Mobility and Livability for Sustainable Urban Transition: A Review. Sustainability 2023, 15, 5709. [Google Scholar] [CrossRef]
- Olsson, A.K.; Eriksson, K.M.; Carlsson, L. Management toward Industry 5.0: A co-workership approach on digital transformation for future innovative manufacturing. Eur. J. Innov. Manag. 2024. ahead-of-print. [Google Scholar] [CrossRef]
- Adel, A. Unlocking the Future: Fostering Human–Machine Collaboration and Driving Intelligent Automation through Industry 5.0 in Smart Cities. Smart Cities 2023, 6, 2742–2782. [Google Scholar] [CrossRef]
- Pizoń, J.; Gola, A. Human–Machine Relationship—Perspective and Future Roadmap for Industry 5.0 Solutions. Machines 2023, 11, 203. [Google Scholar] [CrossRef]
- Oliveira, M.; Chauhan, S.; Pereira, F.; Felgueiras, C.; Carvalho, D. Blockchain Protocols and Edge Computing Targeting Industry 5.0 Needs. Sensors 2023, 23, 9174. [Google Scholar] [CrossRef] [PubMed]
- Ivanov, D. The Industry 5.0 framework: Viability-based integration of the resilience, sustainability, and human-centricity perspectives. Int. J. Prod. Res. 2022, 61, 1683–1695. [Google Scholar] [CrossRef]
- Kasinathan, P.; Pugazhendhi, R.; Elavarasan, R.M.; Ramachandaramurthy, V.K.; Ramanathan, V.; Subramanian, S.; Kumar, S.; Nandhagopal, K.; Raghavan, R.R.V.; Rangasamy, S.; et al. Realization of Sustainable Development Goals with Disruptive Technologies by Integrating Industry 5.0, Society 5.0, Smart Cities and Villages. Sustainability 2022, 14, 15258. [Google Scholar] [CrossRef]
- Alves, J.; Lima, T.M.; Gaspar, P.D. Is Industry 5.0 a Human-Centred Approach? A Systematic Review. Processes 2023, 11, 193. [Google Scholar] [CrossRef]
- Tóth, A.; Nagy, L.; Kennedy, R.; Bohuš, B.; Abonyi, J.; Ruppert, T. The I5arc approach for human-AI collaboration. MethodsX 2023, 10, 102260. [Google Scholar] [CrossRef]
- Carayannis, E.G.; Canestrino, R.; Magliocca, P. From the Dark Side of Industry 4.0 to Society 5.0: Looking “Beyond the Box” to Developing Human-Centric Innovation Ecosystems. IEEE Trans. Eng. Manag. 2023, 71, 6695–6711. [Google Scholar] [CrossRef]
- Zengin, Y.; Naktiyok, S.; Kaygın, E.; Kavak, O.; Topçuoğlu, E. Digital transformation for sustainability: How can digital technologies contribute to sustainable development goals? Sustainability 2021, 13, 2682. [Google Scholar] [CrossRef]
- Zizic, M.C.; Mladineo, M.; Gjeldum, N.; Celent, L. Implementation of Digital Twins in Smart Cities. Energies 2022, 15, 5221. [Google Scholar] [CrossRef]
- Rožanec, J.M.; Novalija, I.; Zajec, P.; Kenda, K.; Ghinani, H.T.; Suh, S.; Veliou, E.; Papamartzivanos, D.; Giannetsos, T.; Menesidou, S.A.; et al. Exploring the Transition to Industry 5.0: A Review of the Current Trends and Future Research Directions. Int. J. Prod. Res. 2022, 60, 7330–7350. [Google Scholar] [CrossRef]
- Mourtzis, D.; Angelopoulos, J.; Panopoulos, N. The future of the human–machine interface (HMI) in society 5.0. Future Internet 2023, 15, 162. [Google Scholar] [CrossRef]
- Macassa, G. Social Enterprise, Population Health and Sustainable Development goal 3: A public health viewpoint. Ann. Glob. Health 2021, 87, 52–59. [Google Scholar] [CrossRef]
- Fukuda, K. Science, technology and innovation ecosystem transformation toward society 5.0. Int. J. Prod. Econ. 2020, 220, 107460. [Google Scholar] [CrossRef]
- Deguchi, A.; Hirai, C.; Matsuoka, H.; Nakano, T.; Oshima, K.; Tai, M.; Tani, S. What is society 5.0. Society 2020, 5, 1–24. [Google Scholar]
- Jia, Q.; Guo, Y.; Wang, G.; Barnes, S.J. Big Data analytics in the fight against major public health incidents (including COVID-19): A conceptual framework. Int. J. Environ. Res. Public Health 2020, 17, 6161. [Google Scholar] [CrossRef]
- Choudhury, A.; Renjilian, E.; Asan, O. Use of machine learning in geriatric clinical care for chronic diseases: A systematic literature review. JAMIA Open 2020, 3, 459–471. [Google Scholar] [CrossRef]
- Pradhan, B.; Bhattacharyya, S.; Pal, K. IoT-based applications in healthcare devices. J. Healthc. Eng. 2021, 2021, 6632599. [Google Scholar] [CrossRef] [PubMed]
- Fischer, F.; Carow, F. Impact of public health and sustainability of global health action for achieving SDG 3. In Transitioning to Good Health and Well-Being; MDPI: Basel, Switzerland, 2022; pp. 111–132. [Google Scholar] [CrossRef]
- Chatterjee, R.; Ray, R.; Dash, S.R.; Jena, O.P. Conceptualizing tomorrow’s healthcare through digitization. In Computational Intelligence and Healthcare Informatics; Scrivener Publishing: Beverly, MA, USA, 2021; pp. 359–376. [Google Scholar] [CrossRef]
- Kasperbauer, T. Protecting health privacy even when privacy is lost. J. Med. Ethics 2020, 46, 768–772. [Google Scholar] [CrossRef]
- Ruotsalainen, P.; Blobel, B. Health information systems in the digital health ecosystem—Problems and solutions for ethics, Trust and privacy. Int. J. Environ. Res. Public Health 2020, 17, 3006. [Google Scholar] [CrossRef]
- Mourtzis, D.; Angelopoulos, J.; Panopoulos, N. A literature review of the challenges and opportunities of the transition from industry 4.0 to society 5.0. Energies 2022, 15, 6276. [Google Scholar] [CrossRef]
- Djenouri, Y.; Belhadi, A.; Srivastava, G.; Lin, J.C.-W. Secure collaborative augmented reality framework for biomedical informatics. IEEE J. Biomed. Health Inform. 2021, 26, 2417–2424. [Google Scholar] [CrossRef] [PubMed]
- Bodkhe, U.; Verma, A.; Saraswat, D.; Bhattacharya, P.; Tanwar, S. Adoption of blockchain for data privacy in 6G-envisioned augmented reality: Opportunities and challenges. In Emerging Technologies for Computing, Communication and Smart Cities, Proceedings of the ETCCS 2021; Punjab, India, 21–22 August 2021, Springer: Singapore, 2022; pp. 519–532. [Google Scholar] [CrossRef]
- Aquilani, B.; Piccarozzi, M.; Abbate, T.; Codini, A. The role of open innovation and value co-creation in the challenging transition from Industry 4.0 to Society 5.0: Toward a theoretical framework. Sustainability 2020, 12, 8943. [Google Scholar] [CrossRef]
- Nair, M.M.; Tyagi, A.K.; Sreenath, N. The future with Industry 4.0 at the core of Society 5.0: Open issues, future opportunities and challenges. In Proceedings of the 2021 International Conference on Computer Communication and Informatics (ICCCI), Coimbatore, India, 27–29 January 2021; pp. 1–7. [Google Scholar]
- Mbunge, E.; Muchemwa, B.; Jiyane, S.; Batani, J. Sensors and healthcare 5.0: Transformative shift in virtual care through emerging digital health technologies. Glob. Health J. 2021, 5, 169–177. [Google Scholar] [CrossRef]
- Fernandez, R.M. SDG3 good health and well-being: Integration and connection with other SDGs. In Good Health and Well-Being; Springer: Berlin/Heidelberg, Germany, 2020; pp. 629–636. [Google Scholar]
- Sweileh, W.M. Bibliometric analysis of scientific publications on sustainable development goals’ with emphasis on good health and well-being’ goal (2015–2019). Glob. Health 2020, 16, 1–13. [Google Scholar] [CrossRef]
- Serpeninova, Y.S.; Makarenko, I.O.; Plastun, O.L.; Babkov, A.; Gasimova, G. Mapping of the responsible investments instruments in SDG 3 g‘ood health and well-being’ financing: EU and US experience. Health Econ. Manag. Rev. 2020, 1, 106–115. [Google Scholar] [CrossRef]
- Gavurova, B.; Megyesiova, S. Sustainable health and wellbeing in the European Union. Front. Public Health 2022, 10, 851061. [Google Scholar] [CrossRef]
- Macassa, G. Can Sustainable health behaviour contribute to ensure healthy lives and wellbeing for all at all ages (SDG 3)? A Viewpoint. J. Public Health Res. 2021, 10, 2051. [Google Scholar] [CrossRef] [PubMed]
- Hendawy, M.; Junaid, M.; Amin, A. Integrating sustainable development goals into the architecture curriculum: Experiences and perspectives. City Environ. Interact. 2024, 21, 100138. [Google Scholar] [CrossRef]
- Rojas, C.N.; Peñafiel, G.A.A.; Buitrago, D.F.L.; Romero, C.A.T. Society 5.0: A japanese concept for a superintelligent society. Sustainability 2021, 13, 6567. [Google Scholar] [CrossRef]
- Bartniczak, B.; Płachciak, A.; Raszkowski, A.; Lewis, G.J. Good health and well-being: An assessment of sustainable development goal (SDG) No. 3 in the Sahel countries. Sustainability 2024, 16, 2109. [Google Scholar] [CrossRef]
- Rad, D.; Redeş, A.; Roman, A.; Ignat, S.; Lile, R.; Demeter, E.; Egerău, A.; Dughi, T.; Balaş, E.; Maier, R.; et al. Pathways to inclusive and equitable quality early childhood education for achieving SDG4 goal-a scoping review. Front. Psychol. 2022, 13, 955833. [Google Scholar] [CrossRef] [PubMed]
- Yamane, T.; Kaneko, S. Is the younger generation a driving force toward achieving the sustainable development goals? Survey experiments. J. Clean. Prod. 2021, 292, 125932. [Google Scholar] [CrossRef]
- Zavratnik, V.; Podjed, D.; Trilar, J.; Hlebec, N.; Kos, A.; Duh, E.S. Sustainable and community-centred development of smart cities and villages. Sustainability 2020, 12, 3961. [Google Scholar] [CrossRef]
- Mathrani, A.; Sarvesh, T.; Umer, R. Digital divide framework: Online learning in developing countries during the COVID-19 lockdown. Glob. Soc. Educ. 2021, 20, 625–640. [Google Scholar] [CrossRef]
- Liu, R.; Wang, L.; Lei, J.; Wang, Q.; Ren, Y. Effects of an immersive virtual reality-based classroom on students’ learning performance in science lessons. Br. J. Educ. Technol. 2020, 51, 2034–2049. [Google Scholar] [CrossRef]
- McCoy, D.C.; Cuartas, J.; Behrman, J.; Cappa, C.; Heymann, J.; Bóo, F.L.; Fink, G. Global estimates of the implications of COVID-19-related preprimary school closures for children’s instructional access, development, learning, and economic wellbeing. Child Dev. 2021, 92, e883–e899. [Google Scholar] [CrossRef]
- Heleta, S.; Bagus, T. Sustainable development goals and higher education: Leaving many behind. High. Educ. 2020, 81, 163–177. [Google Scholar] [CrossRef]
- Collins, M. Ensuring a More Equitable Future: Addressing Skills Gaps through Multiple, Nuanced Solutions; Report ED612639; ERIC: Washington, DC, USA, 2021. [Google Scholar]
- Hatier, V.; Allison, L. Localising Indicators for the Sustainable Development Goals: A Case Study in Samoa on SDG Indicator 4.3.1 (Participation Rate of Youth and Adults in Formal and Non-Formal Education). Master’s Thesis, Massey University, Palmerston North, New Zealand, 2020. [Google Scholar]
- Iqbal, H.M.N.; Parra-Saldivar, R.; Zavala-Yoe, R.; Ramirez-Mendoza, R.A. Smart educational tools and learning management systems: Supportive framework. Int. J. Interact. Des. Manuf. (IJIDeM) 2020, 14, 1179–1193. [Google Scholar] [CrossRef]
- Ashida, A. The role of higher education in achieving the sustainable development goals. In Sustainable Development Disciplines for Humanity: Breaking Down the 5Ps—People, Planet, Prosperity, Peace, and Partnerships; Springer: Singapore, 2022; pp. 71–84. [Google Scholar]
- Gaisch, M.; Rammer, V. Can the new COVID-19 normal help to achieve Sustainable Development Goal 4? In Sustaining the Future of Higher Education; Brill: Leiden, Switzerland, 2021; pp. 172–191. [Google Scholar]
- Johnstone, C.J.; Schuelka, M.J.; Swadek, G. Quality education for all? The promises and limitations of the SDG framework for inclusive education and students with disabilities. In Grading Goal Four; Brill: Leiden, Switzerland, 2020; pp. 96–115. [Google Scholar]
- Grotlüschen, A.; Desjardins, R.; Liu, H. Literacy and numeracy: Global and comparative perspectives. Int. Rev. Educ. 2020, 66, 127–137. [Google Scholar] [CrossRef]
- Adhikari, D.R.; Shrestha, P. Knowledge management initiatives for achieving sustainable development goal 4.7: Higher education institutions’ stakeholder perspectives. J. Knowl. Manag. 2023, 27, 1109–1139. [Google Scholar] [CrossRef]
- Isgida, Y. How does the newly added DAC evaluation criterion c‘oherence’ contribute to achieving the SDG target 4c for teachers. J. Int. Coop. Educ. 2020, 22, 23. [Google Scholar]
- Alam Khan, P.; Johl, S.K.; Akhtar, S.; Asif, M.; Salameh, A.A.; Kanesan, T. Open Innovation of Institutional Investors and Higher Education System in Creating Open Approach for SDG-4 Quality Education: A Conceptual Review. J. Open Innov. Technol. Mark. Complex. 2022, 8, 49. [Google Scholar] [CrossRef]
- Saini, M.; Sengupta, E.; Singh, M.; Singh, H.; Singh, J. Sustainable Development Goal for Quality Education (SDG 4): A study on SDG 4 to extract the pattern of association among the indicators of SDG 4 employing a genetic algorithm. Educ. Inf. Technol. 2022, 28, 2031–2069. [Google Scholar] [CrossRef] [PubMed]
- Blasi, S.; Ganzaroli, A.; De Noni, I. Smartening sustainable development in cities: Strengthening the theoretical linkage between smart cities and SDGs. Sustain. Cities Soc. 2022, 80, 103793. [Google Scholar] [CrossRef]
- Yoshida, K. Roles of Teachers in the SDG4 Age: An Introductory Note. J. Int. Coop. Educ. 2020, 22, 7–14. [Google Scholar]
- Nakidien, T.; Singh, M.; Sayed, Y. Teachers and Teacher Education: Limitations and Possibilities of Attaining SDG 4 in South Africa. Educ. Sci. 2021, 11, 66. [Google Scholar] [CrossRef]
- Silo, N.; Ketlhoilwe, M.J. Environmental Sustainability Education: Driving Towards Achieving SDG 4 through Teacher Education. In Sustainability in Developing Countries: Case Studies from Botswana’s Journey towards 2030 Agenda; Springer: Berlin/Heidelberg, Germany, 2020; pp. 207–223. [Google Scholar]
- Amihan, S.R.; Sanchez, R.D.; Carvajal, A.L.P. Sustained quality assurance: Future-proofing the teachers for an ASEAN higher education common space. Int. J. Open-Access Interdiscip. New Educ. Discov. ETCOR Educ. Res. Cent. (iJOINED ETCOR) 2023, 2, 276–286. [Google Scholar]
- Mere, W.S.; Fios, F.F.; Siregar, C.S.; Pane, M.M.; Lake, S.C.Y.M. Realizing Right to Education and SDG 4 in the Indonesia—Timor Leste Border: The Role of the State-Owned ICT Enterprises. In Proceedings of the ICDEL 2021: 2021 the 6th International Conference on Distance Education and Learning, Shanghai, China, 21–24 May 2021. [Google Scholar]
- Bengtsson, S.; Kamanda, M.; Ailwood, J.; Barakat, B. Teachers are more than ‘supply’: Toward meaningful measurement of pedagogy and teachers in SDG 4. In Grading Goal Four; Brill: Leiden, Switzerland, 2020; pp. 214–237. [Google Scholar]
- Kulshreshtha, P.; Gupta, S.; Shaikh, R.; Aggarwal, D.; Sharma, D.; Rahi, P. Foldscope embedded pedagogy in stem education: A case study of SDG4 promotion in India. Sustainability 2022, 14, 13427. [Google Scholar] [CrossRef]
- Suzylily, L.; Lim, S.A. Effect of COVID-19 on future education: Reimagining tomorrow’s lessons. In COVID-19 and the Sustainable Development Goals; Elsevier: Amsterdam, The Netherlands, 2020; pp. 53–78. [Google Scholar]
- Adel, A. Future of industry 5.0 in society: Human-centric solutions, challenges and prospective research areas. J. Cloud Comput. 2022, 11, 40. [Google Scholar] [CrossRef] [PubMed]
- Mourtzis, D. The Metaverse in Industry 5.0: A Human-Centric Approach towards Personalized Value Creation. Encyclopedia 2023, 3, 1105–1120. [Google Scholar] [CrossRef]
- Sima, V.; Gheorghe, I.G.; Subić, J.; Nancu, D. Influences of the industry 4.0 revolution on the human capital development and consumer behavior: A systematic review. Sustainability 2020, 12, 4035. [Google Scholar] [CrossRef]
- Spohrer, J. AI Upskilling and Digital Twins: A Service Science Perspective on the Industry 4.0 to Industry 5.0 Shift. In Industry 4.0 to Industry 5.0; Nousala, S., Metcalf, G., Ing, D., Eds.; Springer: Singapore, 2024; Volume 41, pp. 79–92. [Google Scholar] [CrossRef]
- Miqueo, A.; Torralba, M.; Yagüe-Fabra, J.A. Lean manual assembly 4.0: A systematic review. Appl. Sci. 2020, 10, 8555. [Google Scholar] [CrossRef]
- Maddikunta, P.K.R.; Pham, Q.-V.; Prabadevi, B.; Deepa, N.; Dev, K.; Gadekallu, T.R.; Ruby, R.; Liyanage, M. Industry 5.0: A survey on enabling technologies and potential applications. J. Ind. Inf. Integr. 2021, 26, 100257. [Google Scholar] [CrossRef]
- Zafar, M.H.; Langås, E.F.; Sanfilippo, F. Exploring the synergies between collaborative robotics, digital twins, augmentation, and industry 5.0 for smart manufacturing: A state-of-the-art review. Robot. Comput.-Integr. Manuf. 2024, 89, 102769. [Google Scholar] [CrossRef]
- Aheleroff, S.; Huang, H.; Xu, X.; Zhong, R.Y. Toward sustainability and resilience with Industry 4.0 and Industry 5.0. Front. Manuf. Technol. 2022, 2, 951643. [Google Scholar] [CrossRef]
- Golovianko, M.; Terziyan, V.; Branytskyi, V.; Malyk, D. Industry 4.0 vs. Industry 5.0: Co-existence, Transition, or a Hybrid. Procedia Comput. Sci. 2023, 217, 102–113. [Google Scholar] [CrossRef]
- Wang, X.; Xue, Y.; Zhang, J.; Hong, Y.; Guo, S.; Zeng, X. A Sustainable Supply Chain Design for Personalized Customization in Industry 5.0 Era. IEEE Trans. Ind. Inform. 2024, 20, 8786–8797. [Google Scholar] [CrossRef]
- Abikoye, O.C.; Bajeh, A.O.; Awotunde, J.B.; Ameen, A.O.; Mojeed, H.A.; Abdulraheem, M.; Salihu, S.A. Application of internet of thing and cyber physical system in Industry 4.0 smart manufacturing. In Emergence of Cyber Physical System and IoT in Smart Automation and Robotics: Computer Engineering in Automation; Springer International Publishing: Cham, Switzerland, 2021; pp. 203–217. [Google Scholar]
- Ryalat, M.; ElMoaqet, H.; AlFaouri, M. Design of a smart factory based on cyber-physical systems and internet of things towards industry 4.0. Appl. Sci. 2023, 13, 2156. [Google Scholar] [CrossRef]
- Gualtieri, L.; Palomba, I.; Merati, F.A.; Rauch, E.; Vidoni, R. Design of human-centered collaborative assembly workstations for the improvement of operators’ physical ergonomics and production efficiency: A case study. Sustainability 2020, 12, 3606. [Google Scholar] [CrossRef]
- Liu, L.; Guo, F.; Zou, Z.; Duffy, V.G. Application, development and future opportunities of collaborative robots (Cobots) in manufacturing: A literature review. Int. J. Hum.–Comput. Interact. 2022, 40, 915–932. [Google Scholar] [CrossRef]
- Galizia, F.G.; Bortolini, M.; Calabrese, F. A cross-sectorial review of industrial best practices and case histories on Industry 4.0 technologies. Syst. Eng. 2023, 26, 908–924. [Google Scholar] [CrossRef]
- Poláková, M.; Suleimanová, J.H.; Madzík, P.; Copuš, L.; Molnárová, I.; Polednová, J. Soft skills and their importance in the labour market under the conditions of Industry 5.0. Heliyon 2023, 9, e18670. [Google Scholar] [CrossRef] [PubMed]
- Xu, X.; Lu, Y.; Vogel-Heuser, B.; Wang, L. Industry 4.0 and Industry 5.0—Inception, conception and perception. J. Manuf. Syst. 2021, 61, 530–535. [Google Scholar] [CrossRef]
- Kumar, S.S.; Kumar, S.R.; Ramesh, G. From Industry 4.0 to 5.0: Enriching Manufacturing Excellence through Human–Robot Interaction and Technological Empowerment. In Intelligent Systems and Industrial Internet of Things for Sustainable Development; Chapman and Hall/CRC: Boca Raton, FL, USA, 2024; pp. 24–51. [Google Scholar]
- Jefroy, N.; Azarian, M.; Yu, H. Moving from Industry 4.0 to Industry 5.0: What are the implications for smart logistics? Logistics 2022, 6, 26. [Google Scholar] [CrossRef]
- Aslam, F.; Aimin, W.; Li, M.; Ur Rehman, K. Innovation in the era of IoT and industry 5.0: Absolute Innovation Management (AIM) Framework. Information 2020, 11, 124. [Google Scholar] [CrossRef]
- Raja Santhi, A.; Muthuswamy, P. Industry 5.0 or industry 4.0 ? Introduction to industry 4.0 and a peek into the prospective industry 5.0 technologies. Int. J. Interact. Des. Manuf. (IJIDeM) 2023, 17, 947–979. [Google Scholar] [CrossRef]
- Rodríguez-Garcia, C.; León-Mateos, F.; López-Manuel, L.; Sartal, A. Assessing the Drivers Behind Innovative and Creative Companies. The Importance of Knowledge Transfer in the Field of Industry 5.0. In Industry 5.0: Creative and Innovative Organizations; Springer International Publishing: Cham, Switzerland, 2023; pp. 91–114. [Google Scholar]
- Gomez, R. Driving Sustainability and Innovation through Design. In Research Journeys to Net Zero; Taylor Francis Publishing: London, UK, 2024; Volume 43. [Google Scholar] [CrossRef]
- Sayidganiev ZS, U.; Karimbaev BB, U.; Achilov, O.R. Advantages and disadvantages of construction industries. Acad. Res. Educ. Sci. 2022, 3, 123–127. [Google Scholar]
- Ekins, P.; Zenghelis, D. The costs and benefits of environmental sustainability. Sustain. Sci. 2021, 16, 949–965. [Google Scholar] [CrossRef] [PubMed]
- Gera, R.; Chadha, P.; Banerjee, S.P.; Sharma, M.; Pandey, A.K.; Kampani, S.; Gatea, M.A. A narrative review on use of biomaterials in achieving SDG 9: Build resilient infrastructure, promote sustainable industrialization and foster innovation. In Proceedings of the E3S Web of Conferences, East Java, Indonesia, 3 October 2023; EDP Sciences: Les Ulis, France; Volume 391, p. 01180. [Google Scholar]
- Aghamohammadi, N.; Shahmohammadi, M. Towards sustainable development goals and role of bio-based building materials. In Bio-Based Materials and Waste for Energy Generation and Resource Management; Elsevier: Amsterdam, The Netherlands, 2023; pp. 243–279. [Google Scholar]
- Küfeoğlu, S. SDG-9: Industry, innovation and infrastructure. In Emerging Technologies: Value Creation for Sustainable Development; Springer International Publishing: Cham, Switzerland, 2022; pp. 349–369. [Google Scholar]
- Deepthi, J.; Belarmin Xavier, C.S. Sensors to Ensure Sustainability of Structures, In Emerging Technologies for Sustainability; CRC Press: Boca Raton, FL, USA, 2020. [Google Scholar] [CrossRef]
- Mantlana, K.B.; Maoela, M.A. Mapping the interlinkages between sustainable development goal 9 and other sustainable development goals: A preliminary exploration. Bus. Strat. Dev. 2019, 3, 344–355. [Google Scholar] [CrossRef]
- Franco, I.B.; Arduz, F.G.; Buitrago, J.A. SDG 9 Industry, Innovation, and Infrastructure: Community Capacity-Building for Sustainable Resource Governance in the Small-Scale Mining Industry. In Actioning the Global Goals for Local Impact: Towards Sustainability Science, Policy, Education and Practice; Springer: Berlin/Heidelberg, Germany, 2020; pp. 135–151. [Google Scholar]
- Jaramillo, L.G. Make cities and human settlements inclusive, safe, resilient and sustainable. In Mining, Materials, and the Sustainable Development Goals (SDGs); CRC Press: Boca Raton, FL, USA, 2020; pp. 99–116. [Google Scholar]
- Cernev, T.; Fenner, R. The importance of achieving foundational Sustainable Development Goals in reducing global risk. Futures 2019, 115, 102492. [Google Scholar] [CrossRef]
- Zeng, X.; Yu, Y.; Yang, S.; Lv, Y.; Sarker, M.N.I. Urban resilience for urban sustainability: Concepts, dimensions, and perspectives. Sustainability 2022, 14, 2481. [Google Scholar] [CrossRef]
- Dahiya, B.; Das, A. New urban agenda in Asia-Pacific: Governance for sustainable and inclusive cities. In Governance for Sustainable and Inclusive Cities; Springer: Singapore, 2020; pp. 3–36. [Google Scholar]
- Vaidya, H.; Chatterji, T. SDG 11 sustainable cities and communities: SDG 11 and the new urban agenda: Global sustainability frameworks for local action. In Actioning the Global Goals for Local Impact: Towards Sustainability Science, Policy, Education and Practice; Springer: Berlin/Heidelberg, Germany, 2020; pp. 173–185. [Google Scholar]
- Nazif, S.; Khoie, M.M.M.; Eslamian, S. Urban disaster management and resilience. In Handbook of Disaster Risk Reduction for Resilience: New Frameworks for Building Resilience to Disasters; Springer International Publishing: Cham, Switzerland, 2021; pp. 157–185. [Google Scholar]
- Naheed, S.; Shooshtarian, S. The role of cultural heritage in promoting urban sustainability: A brief review. Land 2022, 11, 1508. [Google Scholar] [CrossRef]
- Lerario, A. The Role of built heritage for sustainable development goals: From statement to action. Heritage 2022, 5, 2444–2463. [Google Scholar] [CrossRef]
- Abastante, F.; Lami, I.M.; Gaballo, M. Pursuing the SDG11 targets: The role of the sustainability protocols. Sustainability 2021, 13, 3858. [Google Scholar] [CrossRef]
- Sinha, A.; Sengupta, T.; Alvarado, R. Interplay between technological innovation and environmental quality: Formulating the SDG policies for next 11 economies. J. Clean. Prod. 2019, 242, 118549. [Google Scholar] [CrossRef]
- Danilina, N.; Tsurenkova, K.; Berkovich, V. Evaluating urban green public spaces: The case study of Krasnodar region cities, Russia. Sustainability 2021, 13, 14059. [Google Scholar] [CrossRef]
- Cvar, N.; Trilar, J.; Kos, A.; Volk, M.; Duh, E.S. The use of IoT technology in smart cities and smart villages: Similarities, differences, and future prospects. Sensors 2020, 20, 3897. [Google Scholar] [CrossRef] [PubMed]
- Küfeoğlu, S. SDG-11: Sustainable cities and communities. In Emerging Technologies: Value Creation for Sustainable Development; Springer International Publishing: Cham, Switzerland, 2022; pp. 385–408. [Google Scholar]
- Jain, A.; Gue, I.H.; Jain, P. Research trends, themes, and insights on artificial neural networks for smart cities towards SDG-11. J. Clean. Prod. 2023, 412, 137300. [Google Scholar] [CrossRef]
- Moallemi, E.A.; Malekpour, S.; Hadjikakou, M.; Raven, R.; Szetey, K.; Ningrum, D.; Dhiaulhaq, A.; Bryan, B.A. Achieving the sustainable development goals requires transdisciplinary innovation at the local scale. One Earth 2020, 3, 300–313. [Google Scholar] [CrossRef]
- Jayachandran, M.; Gatla, R.K.; Rao, K.P.; Rao, G.S.; Mohammed, S.; Milyani, A.H.; Azhari, A.A.; Kalaiarasy, C.; Geetha, S. Challenges in achieving sustainable development goal 7: Affordable and clean energy in light of nascent technologies. Sustain. Energy Technol. Assess. 2022, 53, 102692. [Google Scholar] [CrossRef]
- Sánchez-Bayón, A.; Sastre, F.J.; Sánchez, L.I. Public management of digitalization into the Spanish tourism services: A heterodox analysis. In Review of Managerial Science; Springer: Berlin/Heidelberg, Germany, 2024; pp. 1–19. [Google Scholar] [CrossRef]
- Sánchez-Bayón, A.; Sánchez-Barricarte, J.J. US Political Economy on migrants-citizens relations: State-raids vs. Church-sanctuaries (charity re-privatization). Perichoresis 2022, 20, 3–25. [Google Scholar] [CrossRef]












| Title | Main Findings | Methodology | Outcome Measured | Limitations | Research Gap |
|---|---|---|---|---|---|
| Unlocking the Future: Fostering Human–Machine Collaboration and Driving Intelligent Automation through Industry 5.0 in Smart Cities [5] | The paper explores various technological advancements that will shape the future of smart cities, including cyber–physical systems, fog computing, unmanned aerial vehicles, renewable energy, machine learning, deep learning, cybersecurity, and digital forensics. The paper highlights the role of Industry 5.0 in enabling advanced cybersecurity measures, fostering human–machine collaboration, driving intelligent automation in urban services, and refining data management and decision-making in smart cities. The paper reviews existing smart city frameworks and evaluates how Industry 5.0 technologies could augment these frameworks, while also addressing the technological challenges faced by smart cities and proposing Industry 5.0-enabled solutions. | The methodology of the study is an exhaustive survey and literature review to analyze future technologies, including Industry 5.0, and their implications for smart cities. The paper explores technological advancements across various domains and examines the specific role of Industry 5.0 in the smart city context. | Human–Machine Collaboration: Enhanced collaboration between humans and machines, improving productivity and decision-making. Intelligent Automation: Increased automation in urban services, driven by AI and IoT technologies. Cybersecurity and Data Management: Improved cybersecurity measures and refined data management. Socio-Economic Benefits: Addressing urban challenges, such as privacy, security, and inequality, through technological advancements. | There are significant challenges and limitations from social, technological, and ethical perspectives in shifting from a high industrial performance strategy (Industry 4.0) to a human-centric strategy (Industry 5.0) The integration of digital technologies raises ethical, health, and safety concerns, which become more pronounced with the centralization of human roles in production processes. | Data privacy concerns and the lack of comprehensive, universally accepted solutions. Cybersecurity challenges in safeguarding smart city infrastructure and services. Achieving interoperability and standardization between diverse systems and devices. Effective data management strategies to handle vast data volumes. Ensuring the reliability and continuous availability of IT services addressing the digital divide and ensuring digital inclusion. Developing updated legal and regulatory frameworks to keep up with technological change. Achieving sustainability of large-scale IT infrastructure. |
| The Industry 5.0 framework: viability-based integration of the resilience, sustainability, and human-centricity perspectives [8] | Industry 5.0 is a technological-organizational framework that combines principles and technologies to design resilient, sustainable, and human-centric operations and supply chains. The key technological principles of Industry 5.0 are collaboration, coordination, communication, automation, data analytics, and identification. Industry 5.0 covers four areas: organization, management, technology, and performance assessment, and spans three levels: society, network, and plant. Industry 5.0 frames a new triple bottom line of resilient value creation, human well-being, and sustainable society. | The methodology employed involved conducting a cluster analysis of the existing literature focused on supply chain resilience, sustainability, and human-centric approaches. From this analysis, a framework of Industry 5.0 was developed and further explored through the perspectives of the viable supply chain model, the reconfigurable supply chain, and business ecosystems. This approach allowed for a contextualized understanding of Industry 5.0 within these operational frameworks. | The outcomes measured in the article centered on developing an Industry 5.0 framework that integrates the concepts of resilience, sustainability, and human-centricity. This framework aimed to assess the viability of applying Industry 5.0 principles in enhancing the adaptability and efficiency of supply chains while prioritizing sustainability and human-centered approaches. The effectiveness of this framework was evaluated through its ability to provide a cohesive structure that supports the operational and strategic alignment of these three perspectives within business ecosystems. | The study’s findings are mainly based on specific case studies and industry examples, which might not be easily generalizable to other sectors or broader contexts. There is a limitation in the availability and quality of data that can be used to support the framework proposed. This affects the robustness and applicability of the conclusions drawn. | Implications of Industry 5.0 for future operations and supply chains remain underexplored. Open research areas on Industry 5.0 are discussed, suggesting further study is needed. |
| Realization of Sustainable Development Goals with Disruptive Technologies by Integrating Industry 5.0, Society 5.0, Smart Cities and Villages [9] |
| The methodology used in the study is a comprehensive qualitative analysis to: Examine the impacts of disruptive technologies on each of the 17 Sustainable Development Goals (SDGs) Map the outcomes of disruptive technologies to their direct influence on SDGs 3, 8, 9, and 11 Analyze the contribution of disruptive technologies to SDGs and map them to the transformative scenarios of Industry 5.0 and Society 5.0 Examine the impact of the technology-powered society, giving rise to smart cities and villages, on attaining the SDGs
| The main or primary outcomes measured in the study are the influence of disruptive technologies on Sustainable Development Goals 3 (Good Health and Well-Being), 8 (Decent Work and Economic Growth), 9 (Industry, Innovation and Infrastructure), and 11 (Sustainable Cities and Communities) | The limitations of research are often linked to the search criteria, such as keywords, which might exclude relevant studies or include less pertinent ones. Future research could benefit from broader criteria to ensure comprehensive analysis. Integrating new technologies into existing systems, particularly in human-centric and sustainable ways, is complex and requires ongoing adaptation and development. | Map how disruptive technologies can support each individual SDG. Understand the actual benefits offered by disruptive technologies in progressing towards the SDGs. |
| Is Industry 5.0 a Human-Centred Approach? A Systematic Review [10] | Industry 5.0 aims to address the human challenges of Industry 4.0 by placing the worker’s well-being at the center of the production process. Industry 5.0 intends to capture the value of innovative digital technologies through human–machine interaction, where the operator works alongside and with the assistance of machines. The future perspectives for human-centricity in Industry 5.0 are to empower human operators by enhancing their individual capabilities and skills, and to achieve a balance and collaboration between humans and machines. | The methodology used in this study was a systematic literature review (SLR). The authors searched three electronic databases (Science Direct, Scopus, and Web of Science) using keywords related to Industry 5.0 and human-centricity, with Boolean operators. The search was conducted in English without any time restriction. The authors then performed a screening process, first based on titles and abstracts, and then by full-text reading, to select eligible studies. The inclusion criteria were: full-text available, published in English, research articles, review articles, and conference papers that explore Industry 5.0 and/or human-centricity, as well as related topics like sustainability and resilience. Articles focused solely on technological advancement without human-centricity or only suggesting Industry 5.0 as a future perspective were excluded. | This is a systematic literature review involves evaluating the extent to which Industry 5.0 initiatives incorporate human-centric principles. This systematic review assessed various case studies, policies, and practices to determine how well they align with the goal of enhancing human factors such as worker well-being, job satisfaction, and ergonomic considerations within the technological advancements of Industry 5.0. | There are limited number of real industrial cases. The study highlights the scarcity of real-world industrial applications of Industry 5.0 concepts and ideologies, making it challenging to fully validate the proposed frameworks and ideas in practical settings. Future studies may need to conduct experiments in laboratory settings to expedite the research process. However, this approach might produce results that are not entirely reflective of real-world industrial environments, potentially leading to findings that lack practical applicability. | The need to develop real and achievable strategies and methodologies to put the human factor at the center of production, without neglecting the human factor and implementing the ideologies of Industry 5.0. It is perhaps too early to speak of Industry 6.0 when Industry 5.0 is in its early stages of development. It is unclear whether Industry 6.0 will be devoted to environmental-oriented aspects if Industry 5.0 is human-oriented. |
| The I5arc approach for human-AI collaboration [11] | The main findings of this paper are focused on proposing a human-centric collaboration architecture for Industry 5.0, which aims to integrate innovative technologies like AI with human actors in a more value-driven way. The key objectives of this architecture are to make production resilient, sustainable, and human-centric, going beyond the technology-centric focus of Industry 4.0.
| The methodology described, known as the I5arc process innovation cycle, focuses on enhancing human-AI collaboration in manufacturing environments. It introduces a cycle that integrates human insights and AI capabilities through a structured framework. This framework is built around six key domains aimed at improving processes by assessing, designing, and implementing collaborative tasks using a language specific to plant collaboration. It also addresses the acceptance and societal impacts of human-AI interaction, ensuring the collaboration is economically, technically, and socially beneficial. The methodology is visually supported by diagrams that detail the roles of various agents, including humans and AI, in the innovation cycle. | The measured outcomes of the described Industry 5.0 research are focused on enhancing human-AI collaboration in plant-level processes. This includes the development of a user-oriented PKB (phenotype knowledge base) ontology for better design and regulation, universal semantic descriptions for real-time collaboration, and AI techniques for optimization within manufacturing environments. The approach integrates technological and societal factors into a comprehensive innovation lifecycle and supports the creation of roles like plant knowledge engineer, enhancing job opportunities and workplace safety through remote operations. | The limitations of the I5arc approach for human-AI collaboration include technological complexity: Integrating various innovative agents such as AI, IoT, and robots can present technical challenges, especially in terms of interoperability, data privacy, and security. | The main research gap focuses on how to develop a human-AI collaborative process design and innovation approach to support advanced AI-driven co-creation and collaboration tools in industrial plants. |
| From the Dark Side of Industry 4.0 to Society 5.0: Looking “Beyond the Box” to Developing Human-Centric Innovation Ecosystems [12] | The article aims to design a comprehensive framework based on the quintuple helix model to support the design and implementation of “Super Smart Societies” (S5.0), which are based on human-centricity, sustainability, and resilience. The article provides prescriptions on how different stakeholders (government, university, industry, civil society, and environment) can address the goals of S5.0.
| The methodology involves developing a conceptual framework based on the quintuple helix nodel and providing prescriptive recommendations on how different stakeholders can address the goals of Society 5.0. | Framework development: Establishing a comprehensive framework based on the quintuple helix model, supporting the design and implementation of Society 5.0. Human–AI collaboration: Enhancing collaboration between humans and AI to drive intelligent automation in smart cities. Technological Integration: Combining technocentric and human-centric innovations for sustainable socioeconomic growth. Societal Impact: Addressing global challenges like digital divide, job market transformation, and environmental impacts through human-centric approaches. | The S5.0–5H model does not cover all the dynamics of the 5H framework, indicating a gap in representing the interconnections that may dynamically change within an ecosystem. | Guidelines on how to combine technocentric and human-centric innovations to trigger Society 5.0 are still missing. The comprehensive framework based on the Quintuple Helix Model to support the design and implementation of Society 5.0 is not yet developed. |
| An Investigation upon Industry 4.0 and Society 5.0 within the Context of Sustainable Development Goals [13] | The Sustainable Development Goals (SDGs) 9, 10, 11, 12, 13, and 14 had a low influence (R2 = 0.172) on the application of Industry 4.0 and Society 5.0. The participants were heavily influenced by current events and trends when responding to the survey questions. Turkey does not have a leading philosophy or approach when it comes to Society 5.0 and Industry 4.0, and has been focusing on outdated processes. | The methodology of the study involved: A survey with 30 questions conducted with 335 academicians at Kafkas University Data analysis using exploratory factor analysis, confirmatory factor analysis, and structural equation modeling | The study assessed the feasibility of implementing Industry 4.0 technologies and the Society 5.0 philosophy in Turkey. The study measured the impact of implementing Society 5.0 on various SDGs in Turkey. The findings indicated that SDGs related to infrastructure (SDGs 9–14) had a low-density effect. The study utilized SEM to test the hypotheses and model. The analysis revealed that the hypothesis relating to SDG social impact on feasibility was not supported The confirmatory factor analysis showed good coherence for the feasibility scale and acceptable coherence for the SDGs scale. | Small sample size (335 academicians) Potential bias due to participants being “heavily affected by order of the day” Lack of a leading philosophy in Turkey regarding Society 5.0 and Industry 4.0, with a focus on outdated processes | Limited research on the topic of Society 5.0. Low influence of Industry 4.0 and Society 5.0 on certain Sustainable Development Goals (SDGs). Potential biases in participant responses due to current events. Lack of a leading philosophy on Society 5.0 and Industry 4.0 in Turkey. |
| From Industry 4.0 towards Industry 5.0: A Review and Analysis of Paradigm Shift for the People, Organization and Technology [14] | Industry 5.0 complements Industry 4.0 by focusing on the worker and their important role in the production process, which was emphasized during the COVID-19 pandemic. Industry 5.0 is a transformative model that integrates social and environmental principles and aims to make industrial systems more resilient to future shocks. There has been a shift in research aims from sustainability in Industry 4.0 to human-centricity in Industry 5.0, as the lack of human perspective was a major disadvantage of Industry 4.0. | The methodology used in this study was: Literature search in the Scopus database for papers related to Industry 4.0/5.0 and the three key enablers: people, organization, and technology Exclusion of literature reviews and state-of-the-art papers Analysis of the 50 most cited papers from the “Industry 4.0 & Organization” and “Industry 4.0 & Technology” categories Use of manufacturing industry analyses, such as the analysis of Industry 4.0 implementation in the German manufacturing industry and the analysis of Croatian manufacturing companies, to obtain a practical, real-life perspective | The study tested the stated hypotheses and model using structural equation modeling (SEM) through the Smart PLS program. The reliability tests confirmed that the model’s reliability was appropriate for testing. The q2 values indicated a low-level impact between SDGs of Social Effect and Feasibility, and a low-density impact between SDGs of Infrastructure and Feasibility. The R2 value of 0.172 also indicated a low-density impact. | The study was conducted only with academicians at Kafkas University, Turkey, limiting the generalizability of the results to a broader population. It was challenging to obtain information from the general public due to the topic’s current nature and technological elements. The study’s narrow scope, focusing primarily on the technological aspects of Industry 4.0 and Society 5.0, may overlook other critical factors such as cultural, political, and environmental impacts | Lack of research on the role of humans in the future factory. Lack of research on appropriate organizational models for Industry 4.0. Lack of research on approaches for long-term value creation. Lack of research on the outcomes of Industry 4.0 on society. |
| Human-centric artificial intelligence architecture for industry 5.0 applications [15] | The proposed architecture is designed to comply with three key desired characteristics for manufacturing environments in Industry 5.0: safety, trustworthiness, and human centricity. The feasibility of the proposed architecture was validated through three real-world use cases, which showed how AI can be used to achieve particular goals in manufacturing and confirmed the interplay between the architecture modules to deliver a human-centric experience aligned with Industry 5.0. Ongoing and future work will focus on human intention recognition to enhance worker safety, active learning approaches for cybersecurity, and machine learning and active learning for human fatigue monitoring to enhance worker well-being. | The methodology used in this study is the development of a modular architecture for manufacturing systems that integrates key technologies like AI, simulated reality, and decision-making, designed to comply with the principles of safety, trustworthiness, and human centricity. The feasibility of this architecture was validated through three real-world use cases. | The paper emphasizes the enhancement of human–machine collaboration through the integration of Industry 5.0 technologies. This includes assessing the efficiency and effectiveness of human-centric AI systems in industrial settings The study measures outcomes related to the implementation of AI-driven process improvements. This includes evaluating the success of AI in optimizing manufacturing processes and its impact on productivity and efficiency. The study also measures the tangible benefits of the proposed AI systems. This includes economic gains, technical advancements, and social impacts such as improved job satisfaction and safety. | One limitation noted is the challenge of integrating AI systems with existing manufacturing processes and workflows. This includes technical hurdles and resistance to change from the workforce. The quality and availability of data required for training AI models is another limitation. Issues such as incomplete, biased, or low-quality data can impact the performance of AI systems. | The study identifies a gap in the existing research on human-centric AI, particularly in understanding the interactions between humans and AI in manufacturing settings. There is a need for more in-depth studies on how AI can be designed and implemented to support and enhance human roles rather than replace them. |
| A Literature Review of the Challenges and Opportunities of the Transition from Industry 4.0 to Society 5.0 [16] | Industry 5.0 is a concept that aims to create a human-centric, sustainable, and resilient manufacturing system. Society 5.0 is a concept for a highly intelligent, data-driven, and cyber–physical society that aims to improve human quality of life and environmental sustainability. Both Industry 5.0 and Society 5.0 build on the technological advances of Industry 4.0 to achieve these goals. | The authors used a combination of database searches, including Scopus, Web of Science, and Science Direct, to retrieve peer-reviewed articles on Industry 4.0, Society 5.0, and Industry 5.0. They used a specific search query focused on publications from 2015 onwards. The results were then converted to CSV format and analyzed using the VOSviewer software. The authors also developed their own algorithm that utilizes APIs from scientific databases to search and retrieve relevant publications. | Identification of Key Technologies: Recognizing essential technologies like edge computing, digital twins, collaborative robots, and blockchain that facilitate the transition. Human-Centric Design: Emphasizing the need for human-centric approaches in technological advancements. Impact on Various Sectors: Evaluating the implications for supply chain management, intelligent healthcare, and cloud manufacturing. Future Research Directions: Highlighting promising areas for further research to achieve Industry 5.0 and Society 5.0. | Conducting studies in industrial environments can be challenging due to the difficulty of gaining openness and acceptance of new ideas and technologies from operators and top managers | Lack of adequate literature specifically addressing Industry 5.0 and Society 5.0 simultaneously. Inclusion of research works from 2022 that have not yet finished, so the developments discussed may not be fully up-to-date. |
| Our Proposed Study | This study integrates Industry 5.0 and Society 5.0 technologies within smart cities to enhance the achievement of Sustainable Development Goals (SDGs) 3 (Good Health and Well-Being), 4 (Quality Education), 9 (Industry Innovation and Infrastructure), and 11 (Sustainable Cities and Communities). The research proposes a comprehensive framework that leverages disruptive technologies such as AI, IoT, robotics, and blockchain to drive sustainable development. By integrating these technologies, the study aims to enhance product development, healthcare innovation, pandemic response, and the creation of nature-inclusive business models within smart cities. The study provides a SWOT analysis to evaluate the strengths, weaknesses, opportunities, and threats associated with this integrated approach, offering guidance for policymakers, industrialists, and researchers. | The methodology employed in this study includes a systematic literature review to gather and analyze existing research on Industry 5.0, Society 5.0, and their roles in achieving SDGs. Case studies are examined to provide real-world examples and validate the proposed framework. A SWOT analysis is conducted to assess the strengths, weaknesses, opportunities, and threats of integrating disruptive technologies in smart cities. | The primary outcomes measured include the enhancement of SDGs 3, 4, 9, and 11 through the implementation of Industry 5.0 and Society 5.0 technologies. The study assesses improvements in healthcare innovation, education quality, industrial innovation, and the development of sustainable cities. It measures the effectiveness of the proposed framework in achieving these goals and provides insights into the practical applications of disruptive technologies in smart cities. | Ethical concerns related to data privacy and the use of AI and other disruptive technologies. High initial costs associated with the implementation of advanced technologies. Potential resistance from stakeholders due to the complexity and novelty of the proposed solutions. | Long-term sustainability and scalability of the integrated technologies need to be addressed. Further research is required to explore the socio-economic impacts of these technologies on different communities. The study highlights the necessity for ongoing adaptation and development to keep pace with technological advancements and changing societal needs. |
| Inclusion Criteria | Exclusion Criteria |
|---|---|
| Sources discussing disruptive technologies and their components, including AI, ML, robotics, AR/VR, IoT, and advanced analytics. | Sources that do not directly address the topics of Industry 5.0, Society 5.0, or sustainable development. |
| Sources addressing the integration of these technologies within Industry 5.0 and Society 5.0 with a focus on sustainable development. | Sources that are outdated or do not reflect the current state of knowledge in the field. |
| Sources presenting case studies, examples, or best practices related to the successful implementation of disruptive technologies in various sectors. | Sources lacking empirical evidence or rigorous analysis. |
| Sources discussing the challenges and ethical considerations associated with these technologies. | Sources that are not peer-reviewed or from reputable sources. |
| Sources providing insights into future research directions and opportunities in the field. | Sources that focus solely on theoretical aspects without practical applications. |
| Strengths | Weaknesses |
|---|---|
| Technological Integration: Utilizes a comprehensive array of technologies such as IoT, AI, blockchain, ensuring versatile and robust solutions across various sectors. | Complexity and Integration Challenges: The integration of diverse technologies can lead to significant coordination challenges and complexities. |
| Human-Centric Design: Emphasizes user accessibility and usability, ensuring benefits across all societal segments and promoting inclusivity. | High Initial Costs: Significant upfront investments are required for technology and infrastructure development. |
| Sustainability Focus: Aligns with environmental sustainability goals to promote resource conservation and waste reduction. | Dependency on Technology: Over-reliance on technology could introduce vulnerabilities, especially in cybersecurity. |
| Adaptability and Scalability: Flexible design allows for adjustments and scaling to meet evolving demands and technologies. | Skill Gaps: Necessitates a workforce skilled in new technologies, which might be lacking in regions with educational disparities. |
| Enhanced Efficiency: Improves operational efficiencies, reducing costs and enhancing outcomes. | Regulatory and Policy Barriers: Diverse regulations may hinder technology deployment, affecting consistency and effectiveness. |
| Opportunities | Threats |
|---|---|
| Global Push for Sustainability: Increased focus on sustainability globally supports the adoption of sustainable frameworks like ITSD. | Technological Disruption: Rapid changes in technology can quickly make current solutions obsolete. |
| Partnerships and Funding: Potential for collaborations with governments, NGOs, and the private sector, providing support and financial backing. | Economic Instability: Economic downturns can reduce investments in new technologies and sustainability efforts. |
| Technological Advancements: Ongoing innovations enhance the framework’s capabilities and adaptability. | Political Factors: Shifts in political climates can influence the level of support for sustainable initiatives. |
| Educational Expansion: A global emphasis on education can mitigate skill shortages, aligning well with the framework’s needs. | Cybersecurity Risks: Increased cyber threats could jeopardize the integrity of integrated systems. |
| Market Demand: Rising demand from consumers and businesses for sustainable practices drives adoption of frameworks like ITSD. | Resistance to Change: Cultural and organizational inertia may slow down the adoption of new technologies and processes. |
Disclaimer/Publisher’s Note: The statements, opinions and data contained in all publications are solely those of the individual author(s) and contributor(s) and not of MDPI and/or the editor(s). MDPI and/or the editor(s) disclaim responsibility for any injury to people or property resulting from any ideas, methods, instructions or products referred to in the content. |
© 2024 by the authors. Licensee MDPI, Basel, Switzerland. This article is an open access article distributed under the terms and conditions of the Creative Commons Attribution (CC BY) license (https://creativecommons.org/licenses/by/4.0/).
Share and Cite
Adel, A.; HS Alani, N. Human-Centric Collaboration and Industry 5.0 Framework in Smart Cities and Communities: Fostering Sustainable Development Goals 3, 4, 9, and 11 in Society 5.0. Smart Cities 2024, 7, 1723-1775. https://doi.org/10.3390/smartcities7040068
Adel A, HS Alani N. Human-Centric Collaboration and Industry 5.0 Framework in Smart Cities and Communities: Fostering Sustainable Development Goals 3, 4, 9, and 11 in Society 5.0. Smart Cities. 2024; 7(4):1723-1775. https://doi.org/10.3390/smartcities7040068
Chicago/Turabian StyleAdel, Amr, and Noor HS Alani. 2024. "Human-Centric Collaboration and Industry 5.0 Framework in Smart Cities and Communities: Fostering Sustainable Development Goals 3, 4, 9, and 11 in Society 5.0" Smart Cities 7, no. 4: 1723-1775. https://doi.org/10.3390/smartcities7040068
APA StyleAdel, A., & HS Alani, N. (2024). Human-Centric Collaboration and Industry 5.0 Framework in Smart Cities and Communities: Fostering Sustainable Development Goals 3, 4, 9, and 11 in Society 5.0. Smart Cities, 7(4), 1723-1775. https://doi.org/10.3390/smartcities7040068

