Sustainable and Reliable Information and Communication Technology for Resilient Smart Cities
Abstract
1. Introduction
2. Related Work
2.1. General Smart City Theory
2.2. Knowledge Management for Smart Cities
2.3. Reference Models
2.4. ICT Smart City Platforms and Solutions
2.5. Data Models and Communication Protocols
3. Sustainable Smart Cities
3.1. Definition: Sustainability
3.2. Definition: Smart Cities
- Intelligent
- Sustainable, but also
- Adaptable meaning that it can adapt its action and process options according to social and/or economic needs,
- User-oriented, meaning that the citizens of a municipality are at the center of attention; satisfying their needs and optimizing related processes and services using ICT is the main goal of a smart city
- Responsive, meaning that both the administration and the optimized processes and ICT services are in constant interaction with the citizens of a smart municipality
- Sensitive, using various types of sensor technology and data acquisition tools, a constant attempt is made to scan the situation and obtain the relevant data and to use it for new types of services, applications and process control options, and
- Innovative, meaning that the smart city creates an eco-system in which constant innovation—based on data, information, networking and modern ICT—continuously optimizes and improves urban efficiency and the quality of life of citizens.
3.3. Definition: Sustainable Smart Cities
4. Reliable ICT
4.1. Definition: Reliability
4.2. Definition: Dependability
4.3. Quality Assurance for ICT Technology
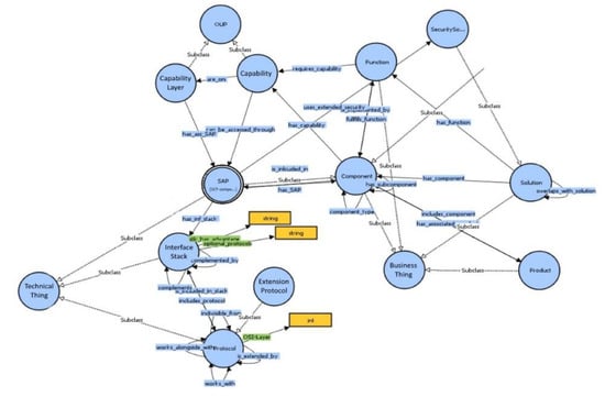
5. ICT Reference Architectures and Open Urban Platform for Smart Cities
6. oupPLUS: The Quality Assurance View on Smart Cities
7. Technologies of Relevance for oupPLUS
7.1. Overview of Smart City Information and Communication Technologies
7.2. Quality Assurance Technologies and Principles
8. Towards Reliable Information and Communication Technology for Resilient Smart Cities
9. Conclusions
Author Contributions
Funding
Institutional Review Board Statement
Informed Consent Statement
Data Availability Statement
Conflicts of Interest
References
- Midor, K.; Płaza, G. Moving to Smart Cities through the Standard Indicators ISO 37120. Multidiscip. Asp. Prod. Eng. 2020, 3. [Google Scholar] [CrossRef]
- DIN SPEC 91357, Reference Architecture Model Open Urban Platform (OUP). Available online: https://www.din.de/en/wdc-beuth:din21:281077528 (accessed on 28 November 2020).
- EIP SCC Market Place. Available online: https://eu-smartcities.eu (accessed on 28 November 2020).
- Heuser, L.; Jeroen Scheer, J.; Pieter den Hamer, P.; Bart de Lathouwer, B. (Eds.) EIP SCC Work Stream 2–Main Deliverable, Reference Architecture, Draft; Version 0.98 (Work in Progress), 22.06.2017. Available online: https://www.google.com/url?sa=t&rct=j&q=&esrc=s&source=web&cd=&cad=rja&uact=8&ved=2ahUKEwi8vfPHoZruAhWDyDgGHXcgCrsQFjAAegQIAxAC&url=http%3A%2F%2Fespresso.espresso-project.eu%2Fwp-content%2Fuploads%2F2018%2F04%2FEIP-SCC-OUP-WS2-Reference-Architecture-and-Design-Principles-Main.pdf&usg=AOvVaw0vHW5tIVMO9pjZZePa1VmV (accessed on 28 November 2020).
- oupPLUS Web Presence. Available online: https://www.fokus.fraunhofer.de/en/sqc/smart_cities_oupPLUS (accessed on 28 November 2020).
- Tcholtchev, N.; Lämmel, P.; Scholz, R.; Konitzer, W.; Schieferdecker, I. Enabling the Structuring, Enhancement and Creation of Urban ICT through the Extension of a Standardized Smart City Reference Model. In Proceedings of the 2018 IEEE/ACM International Conference on Utility and Cloud Computing Companion (UCC Companion), Zurich, Switzerland, 17–20 December 2018; IEEE: Piscataway, NJ, USA, 2018; pp. 121–127. [Google Scholar]
- Appio, F.P.; Lima, M.; Paroutis, S. Understanding Smart Cities: Innovation ecosystems, technological advancements, and societal challenges. Technol. Forecast. Soc. Chang. 2019, 142, 1–14. [Google Scholar] [CrossRef]
- Mora, L.; Bolici, R.; Deakin, M. The first two decades of smart-city research: A bibliometric analysis. J. Urban Technol. 2017, 24, 3–27. [Google Scholar] [CrossRef]
- Komninos, N.; Mora, L. Exploring the big picture of smart city research. Sci. Reg. Ital. J. Reg. Sci. 2018, 1, 15–38. [Google Scholar]
- Morales-Gualdrón, S.T.; Roig, S. The new venture decision: An analysis based on the GEM project database. Int. Entrep. Manag. J. 2005, 1, 479–499. [Google Scholar] [CrossRef]
- Rangelov, D.; Tcholtchev, N.; Lämmel, P.; Schieferdecker, I. Experiences Designing a Multi-Tier Architecture for a Decentralized Blockchain Application in the Energy Domain. In Proceedings of the 2019 11th International Congress on Ultra Modern Telecommunications and Control Systems and Workshops (ICUMT), Dublin, Ireland, 28–30 October 2019; IEEE: Piscataway, NJ, USA, 2019; pp. 1–7. [Google Scholar]
- Tcholtchev, N.; Dittwald, B.; Scheel, T.; Zilci, B.I.; Schmidt, D.; Lämmel, P.; Jacobsen, J.; Schieferdecker, I. The Concept of a Mobility Data Cloud: Design, Implementation and Trials. In Proceedings of the 2014 IEEE 38th International Computer Software and Applications Conference Workshops (COMPSAC Workshops 2014), Vasteras, Sweden, 21–25 July 2014; IEEE: Piscataway, NJ, USA, 2018; pp. 192–198. [Google Scholar]
- Tcholtchev, N.; Farid, L.; Marienfeld, F.; Schieferdecker, I.; Dittwald, B.; Lapi, E. On the interplay of open data, cloud services and network providers towards electric mobility in smart cities. In Proceedings of the 37th Annual IEEE Conference on Local Computer Networks-Workshops (LCN Workshops 2012), Clearwater Beach, FL, USA, 22–25 October 2012; IEEE: Piscataway, NJ, USA, 2012; pp. 860–867. [Google Scholar]
- Ferraris, A.; Belyaeva, Z.; Bresciani, S. The role of universities in the Smart City innovation: Multistakeholder integration and engagement perspectives. J. Bus. Res. 2020. [Google Scholar] [CrossRef]
- van den Buuse, D.; van Winden, W.; Schrama, W. Balancing Exploration and Exploitation in Sustainable Urban Innovation: An Ambidexterity Perspective toward Smart Cities. J. Urban Technol. 2020. [Google Scholar] [CrossRef]
- Ferraris, A.; Erhardt, N.; Bresciani, S. Ambidextrous work in smart city project alliances: Unpacking the role of human resource management systems. Int. J. Hum. Resour. Manag. 2019, 30, 680–701. [Google Scholar] [CrossRef]
- Bresciani, S.; Ferraris, A.; Del Giudice, M. The management of organizational ambidexterity through alliances in a new context of analysis: Internet of Things (IoT) smart city projects. Technol. Forecast. Soc. Chang. 2018, 136, 331–338. [Google Scholar] [CrossRef]
- Israilidis, J.; Odusanya, K.; Mazhar, M.U. Exploring knowledge management perspectives in smart city research: A review and future research agenda. Int. J. Inf. Manag. 2021, 56, 101989. [Google Scholar] [CrossRef]
- Cuno, S.; Bruns, L.; Tcholtchev, N.; Lämmel, P.; Schieferdecker, I. Data Governance and Sovereignty in Urban Data Spaces Based on Standardized ICT Reference Architectures. Data 2019, 4, 16. [Google Scholar] [CrossRef]
- Schieferdecker, I.; Bruns, L.; Cuno, S.; Flügge, M.; Isakovic, K.; Klessmann, J.; Lämmel, P.; Stadtkewitz, D.; Tcholtchev, N.; Lange, C.; et al. Handreichung zur Studie: Urbane Datenräume–Möglichkeiten von Datenaustausch und Zusammenarbeit im Urbanen Raum; publication date: 2019/4/5. Available online: https://cdn0.scrvt.com/fokus/702aa1480e55b335/bc8c65c81a42/190311_Handreichung_UDR_02.pdf (accessed on 28 November 2020).
- Schieferdecker, I.; Bruns, L.; Cuno, S.; Flügge, M.; Isakovic, K.; Klessmann, J.; Lämmel, P.; Stadtkewitz, D.; Tcholtchev, N.; Lange, C.; et al. Urbane Datenräume–Möglichkeiten von Datenaustausch und Zusammenarbeit im Urbanen Raum; publication date: 2018/6. pp. 1–275. Available online: https://cdn0.scrvt.com/fokus/774af17bdc0a18cd/1f5c791aa727/UDR_Studie_062018_final.pdf (accessed on 28 November 2020).
- Espresso. Available online: http://espresso-project.eu/ (accessed on 28 November 2020).
- Espresso Deliverable, D4.2–Definition of Smart City Reference Architecture. Available online: http://espresso.espresso-project.eu/wp-content/uploads/2017/03/D4-17579.2-Smart-City-reference-architecture-report.pdf (accessed on 12 September 2020).
- STREETLIFE, Steering towards Green and Perceptive Mobility of the Future. Available online: https://cordis.europa.eu/project/id/608991 (accessed on 20 November 2020).
- ITU-T Y.4460 Recommendation. Architectural Reference Models of Devices for Internet of Things Applications. Released 06/2019. Available online: https://www.google.com/url?sa=t&rct=j&q=&esrc=s&source=web&cd=&cad=rja&uact=8&ved=2ahUKEwiKwo6OopruAhUNyDgGHXJQAUsQFjAAegQIARAC&url=https%3A%2F%2Fwww.itu.int%2Frec%2Fdologin_pub.asp%3Flang%3De%26id%3DT-REC-Y.4460-201906-I!!PDF-E%26type%3Ditems&usg=AOvVaw2wm1YLua3qPWWT3Pt2OmIQ (accessed on 28 November 2020).
- Triangulum. Available online: https://www.triangulum-project.eu/ (accessed on 28 November 2020).
- Tcholtchev, N.; Scholz, R.; Lämmel, P.; Richter, R.; Lapi, E.; Tepe, K. D 6.1: ICT Reference Architecture. Available online: http://www.triangulum-project.eu/wp-content/uploads/2017/12/D6.1_ICT_Reference_Architecture.pdf (accessed on 12 September 2020).
- Schieferdecker, I.; Tcholtchev, N.; Lämmel, P.; Scholz, R.; Lapi, E. Towards an Open Data Based ICT Reference Architecture for Smart Cities. In Proceedings of the 2017 Conference for E-Democracy and Open Government (CeDEM), Krems, Austria, 17–19 May 2017; pp. 184–193. [Google Scholar] [CrossRef]
- FI-WARE. Future Internet Ware. Available online: https://www.fiware.org/ (accessed on 28 November 2020).
- UrbanPulse. Available online: https://www.ui.city/en/solutions (accessed on 28 November 2020).
- DKSR City. Data Competence Center for Cities and Regions. Available online: https://dksr.city/ (accessed on 28 November 2020).
- CKAN. Comprehensive Knowledge Archive Network. Available online: https://ckan.org/ (accessed on 28 November 2020).
- DKAN. Drupal-Based Open Data Portal Based on CKAN. Available online: https://www.drupal.org/project/dkan (accessed on 28 November 2020).
- MindSphere IoT. Available online: https://siemens.mindsphere.io/en (accessed on 28 November 2020).
- Fraunhofer Morgenstadt Urban Data Partnership. Available online: https://www.morgenstadt.de/de/projekte/collaborative-r-d/urban_data_governance.html (accessed on 28 November 2020).
- Andrew, T.; Wetherall, D.J. “Computer Networks.”. 2011. Available online: https://www.google.com/url?sa=t&rct=j&q=&esrc=s&source=web&cd=&cad=rja&uact=8&ved=2ahUKEwjlk7ijo5ruAhWBzTgGHTO4BjkQFjAAegQIAxAC&url=http%3A%2F%2Findex-of.es%2FVarios-2%2FComputer%2520Networks%25205th%2520Edition.pdf&usg=AOvVaw3zmedK8woEanQmr3iKkQ0V (accessed on 28 November 2020).
- ZigBee. Wireless Communications Protocol Used for Home Automation or Medical Device Data Collection. Available online: https://zigbeealliance.org/ (accessed on 28 November 2020).
- Hersent, O.; Boswarthick, D.; Elloumi, O. The Internet of Things: Key Applications and Protocols; John Wiley & Sons: Hoboken, NJ, USA, 2011. [Google Scholar]
- Espinoza-Arias, P.; Poveda-Villalón, M.; García-Castro, R.; Corcho, O. Ontological representation of smart city data: From devices to cities. Appl. Sci. 2019, 9, 32. [Google Scholar] [CrossRef]
- Stephen McKenzie. Social Sustainability: Towards some Definitions. 2004. Available online: https://www.unisa.edu.au/siteassets/episerver-6-files/documents/eass/hri/working-papers/wp27.pdf (accessed on 28 November 2020).
- UN Sustainable Development Goals. Available online: https://sdgs.un.org/goals (accessed on 14 November 2020).
- WBGU: Towards Our Common Digital Future, Flagship Report 2019. Available online: https://www.wbgu.de/en/publications/publication/towards-our-common-digital-future (accessed on 28 November 2020).
- Cambridge Online Dictionary. Available online: https://dictionary.cambridge.org/dictionary/english/reliability (accessed on 14 November 2020).
- ASQ Reliability Definition. Available online: https://asq.org/quality-resources/reliability (accessed on 14 November 2020).
- Randell, B. Dependability-a unifying concept. In Proceedings of the Computer Security, Dependability, and Assurance: From Needs to Solutions (Cat. No.98EX358), York, UK, 7–9 July 1998; IEEE: Piscataway, NJ, USA, 1998; pp. 16–25. [Google Scholar]
- Avizienis, A.; Laprie, J.C.; Randell, B.; Landwehr, C. Basic Concepts and Taxonomy of Dependable and Secure Computing. IEEE Trans. Dependable Secur. Comput. 2004, 1, 11–33. [Google Scholar] [CrossRef]
- Laprie, J.C.C.; Avizienis, A.; Kopetz, H. (Eds.) Dependability: Basic Concepts and Terminology; Springer Inc.: Secaucus, NJ, USA, 1992. [Google Scholar]
- Laprie, J.C. Dependability: A Unifying Concept for Reliable, Safe, Secure Computing. In Proceedings of the IFIP 12th World Computer Congress on Algorithms, Software, Architecture-Information Processing’92, Volume 1-Volume I, Madrid, Spain, 7–11 September 1992; pp. 585–593. [Google Scholar]
- Capgemini: World Quality Report 2019-20. Top Software Testing Trends for CIOs. Available online: https://www.capgemini.com/research/world-quality-report-2019/ (accessed on 28 November 2020).
- ETSI: ETSI Approach to Testing, Testing, Interoperability and Technical Quality. Available online: https://portal.etsi.org/Services/Centre-for-Testing-Interoperability/ETSI-Approach/Introduction (accessed on 28 November 2020).
- Apache Kafka. Distributed Event Streaming Platform. Available online: https://kafka.apache.org/ (accessed on 28 November 2020).
- Thread. Secure, Wireless Mesh Networking Protocol. Available online: https://openthread.io (accessed on 28 November 2020).
- Z-Wave. Wireless Communications Protocol Used Primarily for Home Automation. Available online: https://www.z-wave.com (accessed on 28 November 2020).
- Modbus. Data Communications Protocol Used Primarily for Connecting Industrial Electronic Devices. Available online: https://modbus.org/ (accessed on 28 November 2020).
- Bluetooth. Wireless Technology for Exchanging Data between Fixed and Mobile Devices over SHORT distances. Available online: https://www.bluetooth.com/ (accessed on 28 November 2020).
- Hypercat. Managing Multiple Data Sources, Aggregated into Multiple Data Hubs. Available online: http://www.hypercat.io/ (accessed on 28 November 2020).
- Kerberos. Computer-Network Authentication Protocol. Available online: https://www.kerberos.org/ (accessed on 28 November 2020).
- Sigfox. A French Network Operator for Wireless Networks to Connect low-Power Objects such as Electricity Meters and Smartwatches. Available online: https://www.sigfox.com/ (accessed on 28 November 2020).
- This Is 5G. Available online: https://www.ericsson.com/4a3114/assets/local/newsroom/media-kits/5g/doc/ericsson_this-is-5g_pdf_v4.pdf (accessed on 28 November 2020).
- The 5G Consumer Business Case. Available online: https://www.ericsson.com/491c9e/assets/local/networks/documents/the-5g-consumer-business-case.pdf (accessed on 28 November 2020).
- The Shift from 4G to 5G Will Change about Everything. Available online: https://www.adweek.com/digital/the-shift-from-4g-to-5g-will-change-just-about-everything/ (accessed on 28 November 2020).
- Alcatel-Lucent Bell Labs Announces New Optical Transmission Record and Breaks 100 Petabit per Second Kilometer Barrier. Available online: https://web.archive.org/web/20091018060720/http://www.alcatel-lucent.com/wps/portal/NewsReleases/Detail?LMSG_CABINET=Docs_and_Resource_Ctr&LMSG_CONTENT_FILE=News_Releases_2009%2FNews_Article_001797.xml&lu_lang_code=en (accessed on 28 November 2020).
- What Is Open Data? Available online: https://www.europeandataportal.eu/elearning/en/module1/#/id/co-01 (accessed on 28 November 2020).
- Zuiderwijk, A.; Janssen, M. The negative effects of open government data-investigating the dark side of open data. In Proceedings of the 15th Annual International Conference on Digital Government Research, Aguascalientes, Mexico, 18–21 June 2014; ACM: New York, NY, USA, 2014. [Google Scholar]
- GAIA-X. A Federated Data Infrastructure for Europe. Available online: https://www.data-infrastructure.eu/ (accessed on 28 November 2020).
- Protégé. An Open-Source Ontology Editor and Framework for Building Intelligent Systems. Available online: https://protege.stanford.edu/ (accessed on 28 November 2020).






| SAP-Name: Description | Possible Protocols (Protocol Stacks) and Additional Standards for the SAP Implementation |
|---|---|
| CTL-SAP: Control SAP | Cloud control protocols: (1) OpenStack Representational State Transfer (REST) Application Programming Interface (API), (2) SOAP (HTTP over TCP/IP or User Datagram Protocol (UDP)), (3) Common Object Request Broker Architecture (CORBA) with the Internet Inter-ORB protocol (IIOP) over TCP/IP), (4) Transport Layer Security (TLS) over Worldwide Interoperability for Microwave Access (WiMAX), Universal Mobile Telecommunications System (UMTS), Long Term Evolution (LTE), or Wireless Fidelity (WiFi) Database/Data warehouse Control Protocol (Stack): (1) Structured Query Language (SQL) commands, (2) Open Network Computing (ONC) Remote Procedure Call (RPC), (3) Open Cloud Computing Interface for Cloud API Further Standards: (1) Open Charge Point Protocol (OCPP) for communication with Charging Management System (CMS) and charging station, (2) Open Smart Charging Protocol 1.0 (for 24h-prediction integration) for smart grid and CMS, (3) Smart Energy Profile Application Protocol (P2030.5) |
| MTD-SAP: Metadata SAP | Metadata harvesting protocols: (1) Open Archives Initiative Protocol for Metadata Harvesting (OAI-PMH) using the Extensible Markup Language (XML) (2) Web Catalogue Service (CSW) of the Infrastructure for Spatial Information in the European Community (INSPIRE) Service and metadata discovery protocols: (1) Message Protocol v4.0 of the centrally managed distributed data exchange layer (X-ROAD), (2) Object Name Service (ONS) for authoritative metadata and services associated with a given id-key API for meta-data access: (1) CKAN API using JavaScript Object Notation (JSON) Meta-models: (1) Data Catalog Vocabulary (DCAT), (2) Common Warehouse Meta-model (CWM), (3) DCAT Application Profile (DCAT-AP), (4) Open Graph Protocol (OGP) for describing Web objects, (5) Resource Description Framework (RDF) |
| DX-SAP-Data: Exchange SAP | Data Transfers Protocol Stack: (1) Remote Direct Memory Access protocol over Converged Ethernet (RoCE), (2) FTP or SFTP or others/WiMAX directed wireless using orthogonal frequency division multiplexing (OFDM), (3) NFS (Network File System), (4) Kafka (data and meta-data) API [51] |
| DSD-SAP: Data Sources Data SAP | Standard Messaging Protocol Stack: (1) direct device-to-device messaging with Constrained Application Protocol (CoAP) optimized for IoT, (2) Message Queuing Telemetry Transport (MQTT), (3) Advanced Message Queuing Protocol (AMQP) for peer-to-peer (P2P) and publish/subscribe communication, (4) Thread [52] over TCP/IP, (5) telecontrol (IEC 60870-5-104), (6) Data Distribution Service (DDS) for real-time systems, (7) Next Generation Sensor Initiative – Linked Data (NGSI-LD) Wireless Messaging Protocols: (1) CoAP, MQTT, AMQP, threads or IEC 60870-5-104 over standard mobile networks such as General Packet Radio Service (GPRS), WiMAX, LTE or UMTS Streaming Data Protocols: (1) Advanced Video Coding (AVS) with H.246 over Real-Time Transport Protocol (RTP) for video/streaming data Stream Establishment/Connection Negotiation/Control: (1) Session Initiation Protocol (SIP), Session Description Protocol (SDP), (2) (Secure) RealTime Control Protocol ((S)RTCP) for secure connection negotiation), (3) Real-Time Streaming Protocol (RTSP) for video play pause control, (4) Program and System Information Protocol (PSIP) for television (and other) metadata |
| RWD-SAP: Raw Data SAP | Short Range Wireless Small Device Messaging Protocols: (1) IoT protocols for small devices, e.g., sensor including CoAP, Routing Protocol for Low-Power and Lossy Networks (RPL), or IPv6 over Low power Wireless Personal Area Network (6LoWPAN), (2) ZigBee [37], (3) MQTT for Sensor networks (MQTT-SN), (4) MQTT as legacy solution with bigger overhead, 5) Thread or Z-wave [53] to connect and control products at home Wide Range Wireless Small Device Messaging Protocol: (1) LoRaWAN for wireless battery-operated things in regional, national or global network, (2) narrowband IoT (NB-IoT), (3) LTE Machine Type Communication (LTE-MTC), (4) Extended Coverage GSM IoT (EC-GSM-IoT) Wired Small Device Messaging Protocols: (1) Modbus [54], (2) Controller Area Network (CAN), (3) RS-485 protocol by the Telecommunications Industry Association and Electronic Industries Alliance (TIA/EIA) Specific Raw Data Protocols: (1) low energy Bluetooth for control of video signal, (2) Lightweight machine-to-machine communication (LwM2M) of the Open Mobile Alliance (OMA) for coordination of small devices, (3) Simple Sensor Interface (SSI) for simple direct access from PCs to sensors, (4) Lightweight Local Automation Protocol (LLAP) Further Standards: (1) Direct Charging (DC) charging points (IEC 61851-24), (2) Sensor Model Language (SensorML), (3) NGSI-LD |
| MGM-SAP: Machine Management SAP | Static Device Management Protocols (Stack): (1) Secure Shell over TCP or UDP (widely used to have a direct connection with a device/PC/server/machine), (2) Telnet for interactive text-oriented communication (legacy solution, pre-SSH), (3) TR-069 for remote management of customer-premises equipment by the Broadband Forum, (4) Simple Network Management Protocol (SNMP), (5) Network Configuration Protocol (NETCONF) Mobile/Small Device Management Protocols (Stack): (1) Mobile Device Management (MDM) protocol for dedicated mobile device management [55], (2) OMA Device Management via XML with the Wireless Session Protocol (WSP) or Wireless Application Protocol (WAP) over HTTP, the Object Exchange (OBEX) protocol and over wireline like Universal Serial Bus (USB) or Serial Interface (RS-232) and/or over wireless media like Global System for Mobile Communications (GSM), Code-division multiple access (CDMA), Infrared Data Association (IrDA), or Bluetooth), (3) LwM2M, (4) Java 2 enterprise edition (J2EE) Mobile Device Management and Monitoring (JSR 233), (5) Open Trust Protocol (OTrP) Network Management Protocols Stack: (1) SNMP, (2) TR-069 |
| BCN-SAP: Beacon and Near Field SAP | Bilateral/Cluster Beacon and Near Field protocols: (1) Hypercat [56], (2) Physical Web, (3) Multicast Domain Name System (mDNS), (4) Universal Plug and Play (UPnP) Unilateral Beacon and Near Field protocols: (1) Near Field Communication (NFC) (newer, more data can be transferred), (2) Radio-Frequency Identification (RFID) (widely used) Other Bilateral/Cluster BCN Protocols: (1) Time Synchronized Mesh Protocol (TSMP), (2) LwM2M v1.0 for coordination |
| RtCD-SAP: Routing Coordination and Discovery SAP | Network Layer Protocols: (1) Internet Control Message Protocol (ICMP) for IPv4/v6), (2) IPv4/v6, (3) Internet Protocol Security (IPSec), (4) Multiprotocol Label Switching (MPLS) Routing Protocols: (1) Routing Information Protocol (RIP) or RIP next generation (RIP-ng), (2) Open Shortest Path First (OSPF v3), (3) Border Gateway Protocol (BGP v4), (4) Intermediate System to Intermediate System routing protocol (IS-IS) Other network coordination protocols: (1) Network Time Protocol, (2) DHCP(v6), (3) Neighbor Discovery Protocol (ND), (4) Address Resolution Protocol (ARP), (5) Domain Name System (DNS) |
| ATH-SAP: Authentication/Authorization SAP | Authentication/Authorization Protocols: (1) Kerberos [57], (2) Remote Authentication Dial-In User Service (Radius), (3) Diameter for authentication, authorization, and accounting protocol in computer networks (a pre-Radius authentication), (4) Public Key Infrastructure (PKI) Authentication, (5) Lightweight Directory Access Protocol (LDAP), (6) eXtensible Access Control Markup Language (XACML), (7) Access Control List (ACL), (8) OpenID for open standard and decentralized authentication, (9) OAuth for open standard and decentralized authorization |
| Technology | Description |
|---|---|
| IoT sensors and communication protocols | Devices that can measure aspects such as temperature, humidity, gas levels, and infrared radiation (but are not limited to these) and can communicate measured values to an IoT platform are termed as IoT sensors. For the IoT sensors and actuators to function in tandem with the belonging IoT platform (in the backend/cloud), it is necessary that they are able to establish communication channels to the platform, and understand each other’s transmitted messages. This is possible when the communication between the various components follows a prior agreed format for self-identification, peer discovery, device management and data transfer among other aspects. Typical protocols from this domain are given by CoAP, MQTT, LoRaWAN, ZigBee, IEEE 802.15.4, NB-IoT, Sigfox [58] and 6LowPAN, to name some examples. |
| 5G/6G | 5G is the fifth generation of standards for cellular wireless communication. With the 5G infrastructure in place, the data transfer rates will multiply by about 100 times offering network latencies as low as 1–10 ms and 1000 times more capacity, while reducing the mobile data delivery costs by a factor of 10 in comparison to the current 4G networks [59,60,61]. A 5G infrastructure would also support a significantly larger number of concurrent connections, which implies that the same network has the potential to facilitate IoT infrastructures at a large scale suitable for smart cities. The development of 6G, the sixth generation of mobile communication has been started and will bring new features also for smart city solutions. |
| Public WiFi | Public WiFi is a service offer, in which the cities offer free Internet access to their citizens and tourists usually at the most important and popular spots in the city. This indirectly helps retain the WiFi users for a longer period of time, which in turn helps the local businesses. Moreover, it also offers a platform for the city to share various tourist information and promote local events and businesses. |
| Fiber Infrastructure | Optical fibers are the fastest medium of data transmission that offer the highest efficiency and bandwidth. They also support communication over very long distances [62]. In addition to the benefits mentioned so far, the optical fibers are also resistant to electromagnetic interference; so more secured and reliable. They are also much lighter, thinner, flexible and corrosion resistant in comparison to copper wires. |
| Cloud/Edge | Cloud computing is a paradigm that makes automatic on-demand provisioning of various computing resources such as processing power and storage, without the active direct intervention from a user. With cloud computing the resources are physically placed and maintained within large data centers, while the computing resources are shared as per demand among various users over the Internet. Advantages of cloud computing are manifold; some of them are automatic resource provisioning, easy accessibility of resources, virtually unlimited availability of computing power and storage. Edge computing on the other hand is a distributed computing paradigm where the computation is done at or pushed closer to the data source rather than moving the data to a remote centralized processing unit. Edge computing is highly relevant in the context of IoT and 5G. The benefits of this approach are bandwidth savings, improved response times for orchestration and feedback-based systems. |
| Open and/or big data | According to the European Open Data Portal, “Open data are data that anyone can access, use and share. Governments, businesses and individuals can use open data to bring about social, economic and environmental benefits” [63]. It also states that Open Data must be licensed and must allow people to transform, combine, share them for any purpose they deem without any binding restrictions, both commercially and non-commercially. The major sources for open data are, but not limited to, scientific communities, governments and non-profit organizations. On the site of disadvantages, open data might be biased, violate privacy unintentionally, misinterpreted and misused, lead to decisions because of the poor data quality and cause unclear accountability among other possibilities [64]. Oxford defines big data as “extremely large data sets that may be analyzed computationally to reveal patterns, trends, and associations, especially relating to human behavior and interactions.” Big data is the basis for manifold smart analytics, services and applications in smart cities. Technologically speaking big data also refers to the processes, technical frameworks and tools involved in the data collection and information analysis from the captured data. |
| Geographic Information Systems | Geographic Information Systems (GIS) constitute a technology which has been already in use by public administrations for the past decades, in order to manage different types of information with geographic relevance. GIS systems capture different map structures and manage geographically various objects, for instance properties, sizes of land area etc. There are different relevant formats which capture data and metadata for such GIS systems, with the Infrastructure for Spatial Information in the European Community (INSPIRE) being the most prominent standard set in this area. Examples of successful usages are given by land area management, asset management and tracking, as well as various types of visualizations (e.g., map-based COVID-19 dynamics illustrations). |
| Data Analytics and Artificial Intelligence | Data analytics as the name suggests is the process of cleansing, transforming, examining and visualization of datasets, usually to gather insights that assist in decision making and establish a correlation between the various factors involved. Very often, the integration of data from various sources is a pre-step to data analytics. Artificial intelligence (AI) is a field of computer science, in which machines act upon inputs from their environment by simulating human intelligence, while incrementally learning from the interpretation of the input values. AI can be trained to perform a variety of tasks. Some applications of AI in the scope of IoT are to predict maintenance, automation failures, connectivity issues and intelligent orchestration of tasks in a complex IoT system. |
| City Dashboards | City dashboards provide the possibility to gain an overall view on certain aspects of a smart city (area). Typically, city dashboards aggregate data from different sources, including Urban Data Platforms, Open Data portals, GIS systems, IoT platforms and data from commercial data providers (e.g., from mobile network operators). In that sense, city dashboards allow to configure a particular set of canvases that enable the aggregated key performance indicator (KPI) and metrics’ monitoring relating to specific areas and aspects such as air quality, traffic congestion, crowd management, energy management, water management and further. |
| End-User Applications and Services | Typical scenarios that use data efficiently include city dashboards and end-user applications and services. These applications and services can either work autonomously on the basis of predictions drawn from models (as for the regulation of traffic and public lightening), give valuable feedback to decision makers as to the success of their policies, or provide incentives for citizens to change their behavior in a manner, which both benefits them and the society. These end-user applications and services can range from very complex and critical systems involved in energy distribution and retention, over business-oriented services as E-Vehicle rental, to simple information applications about the current state of the city, providing information about traffic peak hours, own energy consumption in comparison to other households and suggestions for optimizing the own behavior. |
| Data Governance and Sovereignty | The topic of data governance and data sovereignty are key ingredients in future smart cities. This challenge should be approached on technical and organizational level as well. On organizational level different committees/groups should be setup to regularly review data to be released (e.g., in a municipality) and allow or disallow its publication. On the technical level, emerging concepts such as GAIA-X [65] and the International Data Space (IDS) provide methods and technologies to annotate data sets with belonging usage/utilization rights and to automatically allow or disallow access to data based on these pre-configured rules. Thereby, data are automatically validated before its communication or publishing and belonging policies are evaluated, in order to keep control and guarantee data governance and sovereignty. |
| Protocol | Test Suite | Type | Platform and Programming Language | Coverage | Provider |
|---|---|---|---|---|---|
| SIP (Session Initiation Protocol) | Conformance Test Specification for SIP | Conformance | TTCN-3 (Testing and Test Control Notation version 3) /Test specification | Protocol conformance: RFC 3261 | ETSI (European Telecommunications Standards Institute), Sophia-Antipolis, France, https://www.etsi.org/ |
| IPv6 (Internet Protocol v6) | IPv6 Ready Logo Program | Conformance/Certification | Test specification and test suite tools | Protocol conformance and interoperability: IPv6 Core Protocols, IPSec (IP Security), IKEv2 (Internet Key Exchange version 2), MIPv6 (Mobile IPv6), NEMO (Network Mobility), DHCPv6 (Dynamic Host Configuration Protocol version 6), SIP (Session Initiation Protocol), IMS UE (IP Multimedia Subsystem User Equipment) Management(SNMP-MIBs), IKEv1, MIPv6 with IKEv1 MLD (Multicast Listener Discovery) | IPv6 Forum, https://www.ipv6forum.com/ |
| IPv6 | IPv6 Test Suites Conformance Test Suites | Conformance | TTCN-3/C++ | Protocol conformance: DHCPv6 (Dynamic Host Configuration Protocol) (RFC3315, RFC3646, RFC3736), RIPng (Routing Information Protocol next generation) (RFC2080) | IRISA (Research Institute Computer And Systems Aléatoires), Rennes, France, http://www.irisa.fr/ |
| IPsec IP Security) | IPv6 Ready Logo Program Phase-2 | Conformance/Certification | Test specification and test suite tools | Protocol conformance and interoperability: IPsec test specification (v1.11.0), IPsec interoperability test scenario (v1.11.0), IPSec test tools (see above), IOL INTACT (v2.0.0b) (Improving Networks Through Automated Conformance Testing, University of New Hampshire, Interoperability Laboratory), self-test tools) | IPv6 Forum, https://www.ipv6forum.com/ |
| SOAP (Simple Object Access Protocol) | SOAP v1.2 Specification Assertions and Test Collection | Conformance | Test specification | Protocol conformance: SOAP 1.2 | W3C (World Wide Web Consortium), Sophia-Antipolis, France, https://www.w3.org/ |
| HTTP (Hypertext Transfer Protocol) | Jigsaw A set of HTTP/1.1 features | Conformance | Test tool | Protocol conformance: HTTP/1.1, Chunk Encoding, Connection Cache-Control, Content-MD5 (message-digest algorithm), Retry-After (delay), Retry-After (date), 300 Multiple Choices, 414 Request-URI (Uniform Resource Identifier) Too Long, Redirect test page, Basic Authentication test, Digest Authentication test, Content-Location test | W3C (World Wide Web Consortium), Sophia-Antipolis, France https://www.w3.org/ |
| MQTT (Message Queuing Telemetry Transport) | IoT Testware: MQTT Test Suite | Conformance | Test specifications and TTCN-3 | Protocol conformance: MQTT v3.1.1 | Eclipse IoT Testware project, https://projects.eclipse.org/proposals/eclipse-iot-testware |
| CoAP (Constrained Application Protocol) | IoT Testware: CoAP Test Suite | Conformance | Test specifications and TTCN-3 | Protocol conformance: RFC7252 | Eclipse IoT Testware project, https://projects.eclipse.org/proposals/eclipse-iot-testware |
| 6LoWPAN (IPv6 over Low Power Wireless Personal Area Networks) | 6LoWPAN Test Suite | Conformance | Test specifications and TTCN-3 | Protocol conformance: RFC 4944 Transmission of IPv6 over IEEE 802.15.4 RFC 6282 Header compression for 6lowpan | INRIA (French Institute for Research in Computer Science and Automation), Rocquencourt, France, https://www.inria.fr |
| ZigBee [37] | Zigbee Testing and Certification | Conformance | not publicly available | not publicly available | TüV Rheinland, Berlin, Germany, https://www.tuv.com/ and SeaSolve Software, San Jose, CA, United States, http://www.seasolve.com/ |
| LoRaWAN (Long Range Wide Area Network) | LoRaWAN Certification Test Tool (LCTT) | Conformance | not publicly available | Protocol conformance: LoRa Alliance European EU 863-870 MHz Region End Device Certification Requirements document, LoRa Alliance US + Canada US902-928 MHz Region End Device Certification Requirements document | LoRaWAN Alliance, Fremont, CA, United States, https://lora-alliance.org |
| WPAN (Wireless Personal Area Networks) IEEE 802.15.4 | SeaSolve IEEE 802.15.4 | Conformance | not publicly available | not publicly available | SeaSolve Software, San Jose, CA, United States, http://www.seasolve.com/ |
| LDAP (Lightweight Directory Access Protocol) | OpenLDAP tests | Conformance | Linux, CBash-Shell-Scripting | OpenLDAP implementation | OpenLDAP software, https://www.openldap.org/ |
| Category | Recommendations | oupPLUS Layer/Pillar |
|---|---|---|
| Data Sources | Recommendation 1: Increase deployment of sensors Recommendation 2: Rely on open-source sensor platforms Recommendation 3: Deploy municipal sensor networks Recommendation 4: Diversify the access technologies at the edge Recommendation 5: Place data quality processes close to the data source | 0. Field Equipment/Device Capabilities 2. Device Asset Management and Operational Capabilities 8. Privacy and Security Capabilities 10. Network, Systems and Data Management |
| Network and Connectivity | Recommendation 6: Establish special city network backbones (service-oriented network slices) Recommendation 7: Secure urban ICT by trusted services to avoid hacker attacks Recommendation 8: Establish urban ICT in a redundant manner for more than 99% availability Recommendation 9: Utilize state of the art technologies Recommendation 10: Be open for new technologies and prepare early for upcoming technologies | 1. Communication, Network and Transport Capabilities 8. Privacy and Security Capabilities 10. Network, Systems and Data Management |
| Solutions | Recommendation 11: Provide catalogues of ready-to-go solutions and components Recommendation 12: Adopt sufficient automated quality assurance measures for urban ICT | 7. Stakeholder Engagement and Collaboration Capabilities 9. Common Services Capabilities |
| Processes: | Recommendation 13: Establish certification schemes for smart city solutions Recommendation 14: Make certification facilities continuously available and affordable in order to enable quick recertification Recommendation 15: Urban ICT infrastructure should be managed by agile DevOps like processes, which should also be certified. | 7. Stakeholder Engagement and Collaboration Capabilities 8. Privacy and Security Capabilities 9. Common Services Capabilities |
Publisher’s Note: MDPI stays neutral with regard to jurisdictional claims in published maps and institutional affiliations. |
© 2021 by the authors. Licensee MDPI, Basel, Switzerland. This article is an open access article distributed under the terms and conditions of the Creative Commons Attribution (CC BY) license (http://creativecommons.org/licenses/by/4.0/).
Share and Cite
Tcholtchev, N.; Schieferdecker, I. Sustainable and Reliable Information and Communication Technology for Resilient Smart Cities. Smart Cities 2021, 4, 156-176. https://doi.org/10.3390/smartcities4010009
Tcholtchev N, Schieferdecker I. Sustainable and Reliable Information and Communication Technology for Resilient Smart Cities. Smart Cities. 2021; 4(1):156-176. https://doi.org/10.3390/smartcities4010009
Chicago/Turabian StyleTcholtchev, Nikolay, and Ina Schieferdecker. 2021. "Sustainable and Reliable Information and Communication Technology for Resilient Smart Cities" Smart Cities 4, no. 1: 156-176. https://doi.org/10.3390/smartcities4010009
APA StyleTcholtchev, N., & Schieferdecker, I. (2021). Sustainable and Reliable Information and Communication Technology for Resilient Smart Cities. Smart Cities, 4(1), 156-176. https://doi.org/10.3390/smartcities4010009

