IoT-Based Implementation of Field Area Network Using Smart Grid Communication Infrastructure
Abstract
1. Introduction
2. Hierarchy-Based Smart Grid Communication Infrastructure for Smart Farming Applications
2.1. Field Area Network
2.2. Neighborhood Area Network (NAN)
2.3. Wide Area Network (WAN)
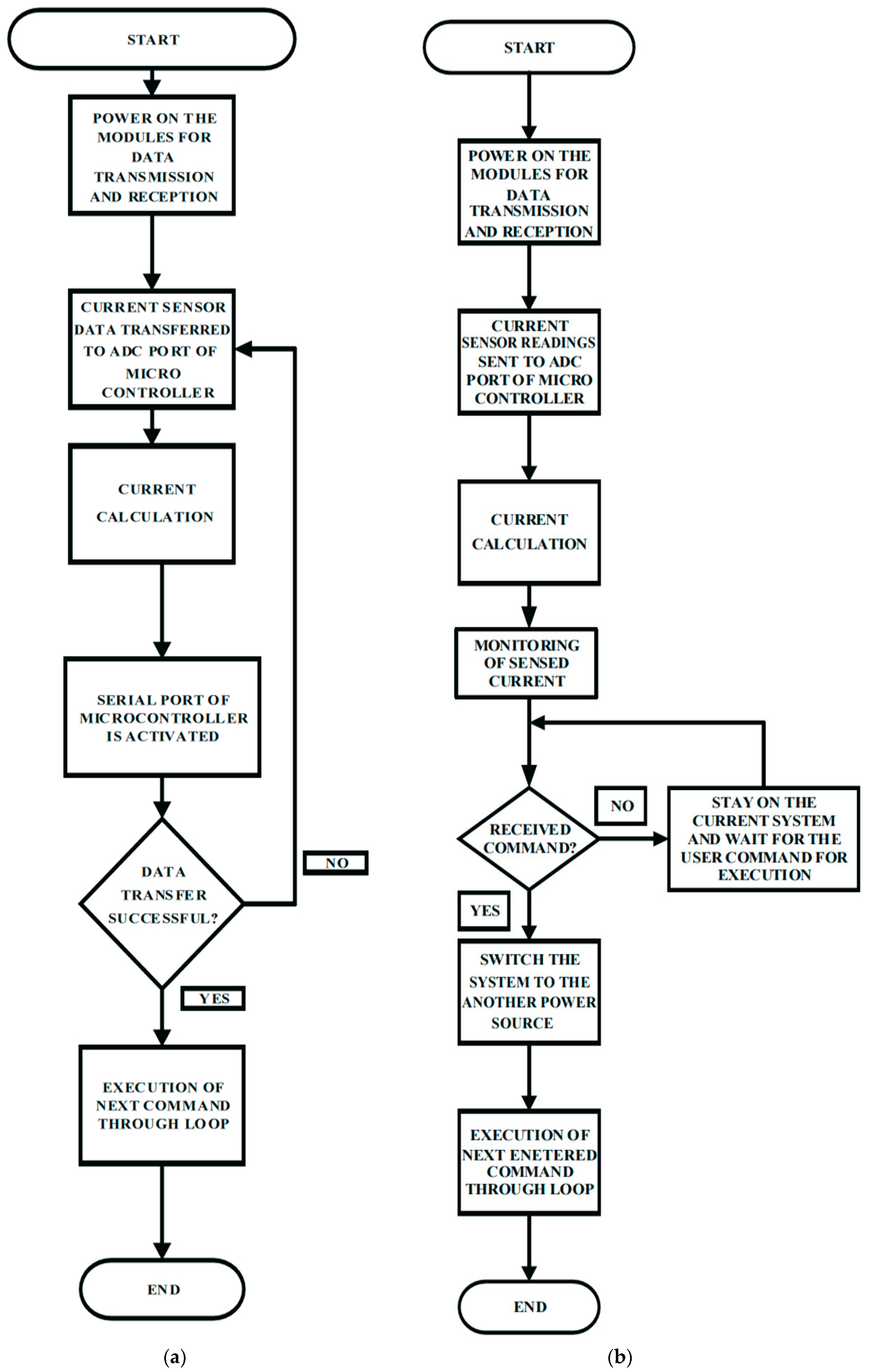
3. Related Work
3.1. Web-Based Smart Energy System
3.2. Weather Monitoring System
4. Conclusions
Author Contributions
Funding
Conflicts of Interest
Abbreviations
| FAN | Field Area Network |
| NAN | Neighborhood Area Network |
| WAN | Wide Area Network |
| WSN | Wireless Sensor Network |
| MQTT | Message Queuing Telemetry Transport |
| PHEV | Plug-In Hybrid Electric Vehicle |
| Wi-Fi | Wireless Fidelity |
| WLAN | Wireless Local Area Network |
| PLC | Power Line Communication |
| SCADA | Supervisory Control and Data Acquisition |
| Wimax | Wireless Interoperability for Microwave Access |
| LTE | Long Term Evolution |
| EDGE | Enhanced Data Rate for GSM Evolution |
| GPRS | General Packet Radio Service |
| GIS | Geographic Information System |
| GPS | Global Positioning System |
| IoT | Internet of Things |
| HTML | Hypertext Markup Language |
| GUI | Graphical User Interface |
| DC | Direct Current |
| WPA-PSK | Wireless Fidelity Protected Access-Pre-shared Key |
| WEP | Wired Equivalent Protocol |
| WPA-TKIP | Wireless Fidelity Protected Access Temporal Key Integrity Protocol |
| WPA2 | Wireless Fidelity Protected Access 2 |
References
- Farooq, H.; Jung, L.T. Choices available for implementing smart grid communication network. In Proceedings of the IEEE International Conference on Computer and Information Sciences (ICCOINS), Kuala Lumpur, Malaysia, 3–5 June 2014; pp. 1–5. [Google Scholar]
- Feng, Z.; Yuexia, Z. Study on smart grid communications system based on new generation wireless technology. In Proceedings of the IEEE International Conference on Electronics, Communications and Control (ICECC), Ningbo, China, 9–11 September 2011; pp. 1673–1678. [Google Scholar]
- Fang, X.; Misra, S.; Xu, G.; Yang, D. Smart grid—The new and improved power grid: A survey. IEEE Commun. Surv. Tutor. 2012, 14, 944–980. [Google Scholar] [CrossRef]
- Fan, Z.; Kulkarni, P.; Gormus, S.; Efthymiou, C.; Kalogridis, G.; Sooriyabandara, M.; Zhu, Z.; Lambotharan, S.; Chin, W.H. Smart grid communications: Overview of research challenges, solutions, and standardization activities. IEEE Commun. Surv. Tutor. 2013, 15, 21–38. [Google Scholar] [CrossRef]
- U.S. Department of Energy. Smart Grid System Report. Available online: http://energy.gov/sites/prod/files/2014/08/f18/SmartGrid-SystemReport2014.pdf (accessed on 10 August 2016).
- Chaouchi, H.; Bourgeau, T. Internet of Things: Building the New Digital Society. IoT 2018, 1, 1–4. [Google Scholar] [CrossRef]
- Burhan, M.; Rehman, R.A.; Khan, B.; Kim, B.-S. IoT Elements, Layered Architectures and Security Issues: A Comprehensive Survey. Sensors 2018, 18, 2796. [Google Scholar] [CrossRef] [PubMed]
- Kim, C.-M.; Koh, S.-J. Device Management and Data Transport in IoT Networks Based on Visible Light Communication. Sensors 2018, 18, 2741. [Google Scholar] [CrossRef] [PubMed]
- Angrisani, L.; Bonavolontà, F.; Liccardo, A.; Schiano Lo Moriello, R.; Serino, F. Smart Power Meters in Augmented Reality Environment for Electricity Consumption Awareness. Energies 2018, 11, 2303. [Google Scholar] [CrossRef]
- Criado, J.; Asensio, J.A.; Padilla, N.; Iribarne, L. Integrating Cyber-Physical Systems in a Component-Based Approach for Smart Homes. Sensors 2018, 18, 2156. [Google Scholar] [CrossRef] [PubMed]
- Karaagac, A.; Suanet, P.; Joseph, W.; Moerman, I.; Hoebeke, J. Light-Weight Integration and Interoperation of Localization Systems in IoT. Sensors 2018, 18, 2142. [Google Scholar] [CrossRef]
- Hernández-Rojas, D.L.; Fernández-Caramés, T.M.; Fraga-Lamas, P.; Escudero, C.J. A Plug-and-Play Human-Centered Virtual TEDS Architecture for the Web of Things. Sensors 2018, 18, 2052. [Google Scholar] [CrossRef]
- Perahia, E.; Cordeiro, C.; Park, M.; Yang, L.L. IEEE 802.11ad: Defining the Next Generation Multi-Gbps Wi-Fi. In Proceedings of the IEEE Conference on Consumer Communications and Networking, Las Vegas, NV, USA, 9–12 January 2010; pp. 1–5. [Google Scholar]
- Kumar, S.; Lee, S.R. Android based smart home system with control via Bluetooth and Internet connectivity. In Proceedings of the 18th IEEE International Symposium on Consumer Electronics, JeJu Island, South Korea, 22–25 June 2014; pp. 1–2. [Google Scholar]
- Granjal, J.; Monteiro, E.; Sá Silva, J. Security for the Internet of Things: A Survey of Existing Protocols and Open Research Issues. IEEE Commun. Surv. Tutor. 2018, 17, 1294–1312. [Google Scholar] [CrossRef]
- Chhaya, L.; Sharma, P.; Bhagwatikar, G.; Kumar, A. Wireless Sensor Network Based Smart Grid Communications: Cyber Attacks, Intrusion Detection System and Topology Control. Electronics 2017, 6, 5. [Google Scholar] [CrossRef]
- Lin, Y.-P.; Chang, T.-K.; Fan, C.; Anthony, J.; Petway, J.R.; Lien, W.-Y.; Liang, C.-P.; Ho, Y.-F. Applications of Information and Communication Technology for Improvements of Water and Soil Monitoring and Assessments in Agricultural Areas—A Case Study in the Taoyuan Irrigation District. Environments 2017, 4, 6. [Google Scholar] [CrossRef]
- Giustina, D.D.; Rinaldi, S. Hybrid Communication Network for the Smart Grid: Validation of a Field Test Experience. IEEE Trans. Power Deliv. 2015, 30, 2492–2500. [Google Scholar] [CrossRef]
- Goel, N.; Agarwal, M. Smart grid networks: A state of the art review. In Proceedings of the IEEE International Conference on Signal Processing and Communication (ICSC), Noida, India, 16–18 March 2015; pp. 122–126. [Google Scholar]
- Mulla, A.; Baviskar, S.; Khare, N.; Kazi, F. The Wireless Technologies for Smart Grid Communication: A Review. In Proceedings of the IEEE International Conference on Communication Systems and Network Technologies (CSNT), Gwalior, India, 4–6 April 2015; pp. 442–447. [Google Scholar]
- Kuzlu, M.; Pipattanasomporn, M.; Rahman, S. Review of communication technologies for smart homes/building applications. In Proceedings of the IEEE International Conference on Smart Grid Technologies—Asia (ISGT ASIA), Bangkok, Thailand, 3–6 November 2015; pp. 1–6. [Google Scholar]
- Chhaya, L.; Sharma, P.; Bhagwatikar, G.; Kumar, A. Design and Implementation of Remote Wireless Monitoring and Control of Smart Power System Using Personal Area Network. Indian J. Sci. Technol. 2016, 9, 1–5. [Google Scholar] [CrossRef]
- Parvez, I.; Sundararajan, A.; Sarwat, A.I. Frequency band for HAN and NAN communication in Smart Grid. In Proceedings of the IEEE Computational Intelligence Applications in Smart Grid (CIASG) Symposium, Orlando, FL, USA, 9–12 December 2014; pp. 1–5. [Google Scholar]
- Hartmann, T. Generating realistic Smart Grid communication topologies based on real-data. In Proceedings of the IEEE International Conference on Smart Grid Communications (SmartGridComm), Venice, Italy, 3–6 November 2014; pp. 428–433. [Google Scholar]
- Parikh, P.P.; Kanabar, M.G.; Sidhu, T.S. Opportunities and challenges of wireless communication technologies for smart grid applications. In Proceedings of the 2010 IEEE Power and Energy Society General Meeting, Providence, RI, USA, 25–29 July 2010; pp. 1–7. [Google Scholar]
- Yan, Y.; Qian, Y.; Sharif, H.; Tipper, D. A Survey on Smart Grid Communication Infrastructures: Motivations, Requirements and Challenges. IEEE Commun. Surv. Tutor. 2013, 15, 5–20. [Google Scholar] [CrossRef]
- Saputro, N.; Akkaya, K.; Uludag, S. A survey of routing protocols for smart grid communications. Comput. Netw. 2012, 56, 2742–2771. [Google Scholar] [CrossRef]
- Gungor, V.C.; Sahin, D.; Kocak, T.; Ergut, S.; Buccella, C.; Cecati, C.; Hancke, G.P. A Survey on Smart Grid Potential Applications and Communication Requirements. IEEE Trans. Ind. Inform. 2013, 9, 28–42. [Google Scholar] [CrossRef]
- Erol-Kantarci, M.; Mouftah, H.T. Wireless multimedia sensor and actor networks for the next generation power grid. Ad Hoc Netw. 2011, 9, 542–551. [Google Scholar] [CrossRef]
- Binti, M.I.N.; Wei, T.C.; Yatim, A.H.M. Smart grid technology: Communications, power electronics and control system. In Proceedings of the IEEE International Conference on Sustainable Energy Engineering and Application (ICSEEA), Bandung, Indonesia, 5–7 October 2015; pp. 10–14. [Google Scholar]
- Gungor, V.V. Smart Grid Technologies: Communication Technologies and Standards. IEEE Trans. Ind. Inform. 2011, 7, 529–539. [Google Scholar] [CrossRef]
- Amin, R.; Martin, J.; Zhou, X. Smart Grid communication using next generation heterogeneous wireless networks. In Proceedings of the IEEE Third International Conference on Smart Grid Communications (SmartGridComm), Tainan, Taiwan, 5–8 November 2012; pp. 229–234. [Google Scholar]
- Bera, S.; Misra, S.; Obaidat, M.S. Energy-efficient smart metering for green smart grid communication. In Proceedings of the IEEE International Conference on Global Communications Conference (GLOBECOM), Austin, TX, USA, 8–12 December 2014; pp. 2466–2471. [Google Scholar]
- Mahmood, A.; Javaid, N.; Razzaq, S. A Review of Wireless Communications for Smart Grid. Renew. Sustain. Rev. 2015, 41, 248–260. [Google Scholar] [CrossRef]
- Batista, N.C.; Melicio, R.; Mendes, V.M.F. Layered Smart Grid architecture approach and field tests by Zigbee technology. Energy Convers. Manag. 2014, 88, 49–59. [Google Scholar] [CrossRef]
- Monshi, M.M.; Mohammed, O.A. A study on the efficient wireless sensor networks for operation monitoring and control in smart grid applications. In Proceedings of the IEEE International Southeast Conference, Jacksonville, FL, USA, 4–7 April 2013; pp. 1–5. [Google Scholar]
- Kaebisch, S.; Schmitt, A.; Winter, M.; Heuer, J. Interconnections and Communications of Electric Vehicles and Smart Grids. In Proceedings of the IEEE International Conference on Smart Grid Communications (SmartGridComm), Gaithersburg, MD, USA, 4–6 October 2010; pp. 161–166. [Google Scholar]
- Wang, B.; Sechilariu, M.; Locment, F. Intelligent DC Microgrid with Smart Grid Communications: Control Strategy Consideration and Design. IEEE Trans. Smart Grid 2012, 3, 2148–2156. [Google Scholar] [CrossRef]
- Elkhorchani, H.; Idoudi, M.; Grayaa, K. Development of communication architecture for intelligent energy networks. In Proceedings of the IEEE International Conference on Electrical Engineering and Software Applications (ICEESA), Hammamet, Tunisia, 21–23 March 2013; pp. 1–6. [Google Scholar]
- Elkhorchani, H.M.; Grayaa, K. Smart micro Grid power with wireless communication architecture. In Proceedings of the IEEE International Conference on Electrical Sciences and Technologies in Maghreb (CISTEM), Tunis, Tunisia, 3–6 November 2014; pp. 1–10. [Google Scholar]
- Elarabi, T.; Deep, V.; Rai, C.K. Design and simulation of state-of-art ZigBee transmitter for IoT wireless devices. In Proceedings of the IEEE International Symposium on Signal Processing and Information Technology (ISSPIT), Abu Dhabi, United Arab Emirates, 7–10 December 2015; pp. 297–300. [Google Scholar]
- Garcia-Hernandez, J. Recent Progress in the Implementation of AMI Projects: Standards and Communications Technologies. In Proceedings of the International Conference on Mechatronics, Electronics and Automotive Engineering (ICMEAE), Prague, Czech Republic, 24–27 November 2015; pp. 251–256. [Google Scholar]










© 2018 by the authors. Licensee MDPI, Basel, Switzerland. This article is an open access article distributed under the terms and conditions of the Creative Commons Attribution (CC BY) license (http://creativecommons.org/licenses/by/4.0/).
Share and Cite
Chhaya, L.; Sharma, P.; Kumar, A.; Bhagwatikar, G. IoT-Based Implementation of Field Area Network Using Smart Grid Communication Infrastructure. Smart Cities 2018, 1, 176-189. https://doi.org/10.3390/smartcities1010011
Chhaya L, Sharma P, Kumar A, Bhagwatikar G. IoT-Based Implementation of Field Area Network Using Smart Grid Communication Infrastructure. Smart Cities. 2018; 1(1):176-189. https://doi.org/10.3390/smartcities1010011
Chicago/Turabian StyleChhaya, Lipi, Paawan Sharma, Adesh Kumar, and Govind Bhagwatikar. 2018. "IoT-Based Implementation of Field Area Network Using Smart Grid Communication Infrastructure" Smart Cities 1, no. 1: 176-189. https://doi.org/10.3390/smartcities1010011
APA StyleChhaya, L., Sharma, P., Kumar, A., & Bhagwatikar, G. (2018). IoT-Based Implementation of Field Area Network Using Smart Grid Communication Infrastructure. Smart Cities, 1(1), 176-189. https://doi.org/10.3390/smartcities1010011

