Deletion of Clock Gene Period1 (Per1) in Neurons but Not in Astrocytes Shortens Clock Period and Diminishes Light-Mediated Rapid Phase Advances in Mice
Abstract
1. Introduction
2. Results
2.1. Per1 Is Absent in Neuronal or Astrocytic Knock-Out Mice
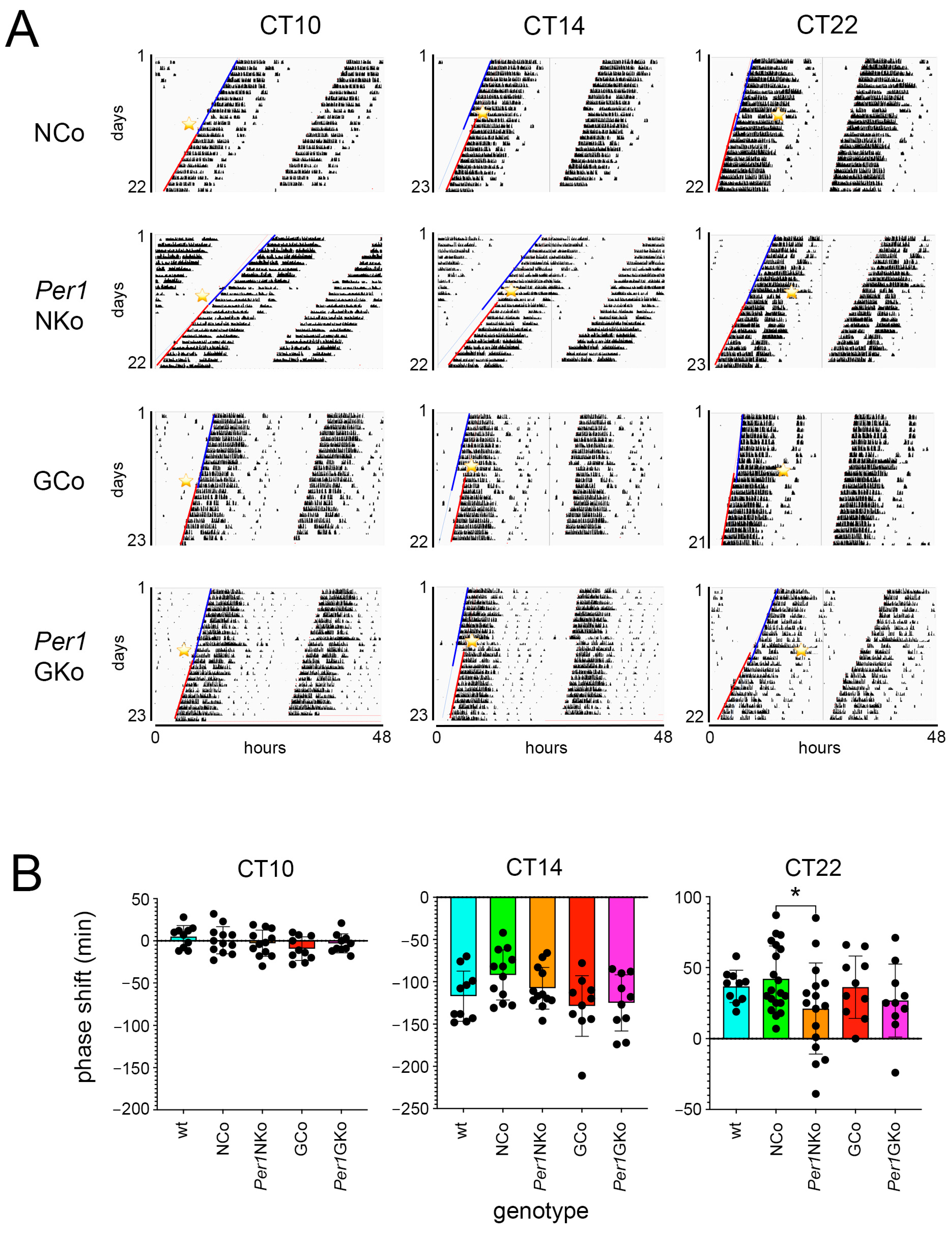
2.2. Lack of Per1 Expression in Neuronal or Astrocytic Knock-Out Mice Does Not Abolish Circadian Rhythmicity but Slightly Reduces Phase Advances in Per1NKo Animals
2.3. Period Is Shortened in Mice Lacking Per1 in Neurons, and Light at CT22 Shortens Period Across Each Strain
2.4. Amplitude and Relative Power of Phase Are Reduced in Per1NKo Mice
3. Discussion
4. Materials and Methods
4.1. Housing of Mice and Mouse Strains
4.2. Monitoring of Circadian Locomotor Activity Rhythm
4.3. Light Pulses Application (Aschoff Type I Protocol)
4.4. Analysis of Circadian Locomotor Activity Rhythm Parameters
4.5. Tissue Collections and Immunohistochemistry
4.6. Statistical Analysis
Author Contributions
Funding
Institutional Review Board Statement
Informed Consent Statement
Data Availability Statement
Acknowledgments
Conflicts of Interest
Appendix A
| WT | NCo | Per1NKO | GCo | Per1GKo |
|---|---|---|---|---|
| 12 | 7 | −4 | 0 | 0 |
| −2 | −23 | −18 | −26 | 21 |
| −12 | −16 | 19 | −28 | −10 |
| −12 | 23 | 17 | −14 | −9 |
| 28 | 32 | −2 | 7 | 7 |
| 10 | 0 | −30 | −17 | −9 |
| 7 | 10 | 6 | 6 | −18 |
| 15 | −3 | 15 | 10 | −12 |
| 12 | 7 | −18 | −11 | −3 |
| −8 | −14 | −13 | −20 | 3 |
| −10 | 3 | |||
| −5 | −9 |
| WT | NCo | Per1NKO | GCo | Per1GKo |
|---|---|---|---|---|
| −147 | −108 | −115 | −138 | −127 |
| −138 | −115 | −129 | −120 | −85 |
| −70 | −74 | −120 | −110 | −172 |
| −99 | −60 | −66 | −113 | −90 |
| −108 | −42 | −71 | −144 | −108 |
| −76 | −82 | −117 | −128 | −143 |
| −143 | −62 | −90 | −78 | −174 |
| −104 | −128 | −122 | −99 | −145 |
| −138 | −94 | −111 | −146 | −118 |
| −148 | −82 | −122 | −211 | −88 |
| −131 | −83 | |||
| −126 | −146 |
| WT | NCo | Per1NKO | GCo | Per1GKo |
|---|---|---|---|---|
| 39 | 7 | 39 | 50 | 25 |
| 30 | 34 | 25 | 65 | 39 |
| 40 | 28 | −18 | 28 | 30 |
| 44 | 30 | −6 | 39 | 55 |
| 58 | 25 | 9 | 30 | 21 |
| 19 | 32 | −39 | 19 | 25 |
| 45 | 18 | 30 | 0 | −24 |
| 39 | 16 | 1 | 51 | 71 |
| 28 | 74 | 21 | 14 | 10 |
| 25 | 20 | 32 | 66 | 16 |
| 87 | 37 | |||
| 41 | 23 | |||
| 69 | −15 | |||
| 66 | 48 | |||
| 73 | 67 | |||
| 58 | 85 | |||
| 25 | ||||
| 45 | ||||
| 30 | ||||
| 63 |
| WT− | WT+ | NCo− | NCo+ | Per1NKO− | Per1NKO+ | GCo− | GCo+ | Per1GKO− | Per1GKO+ |
|---|---|---|---|---|---|---|---|---|---|
| 23.52 | 23.52 | 23.72 | 23.77 | 22.63 | 22.49 | 23.7 | 23.67 | 23.7 | 23.64 |
| 23.52 | 23.47 | 23.32 | 23.25 | 22.71 | 22.91 | 24.01 | 24.02 | 23.33 | 23.51 |
| 23.69 | 23.9 | 23.43 | 23.41 | 23.04 | 23.13 | 23.88 | 23.81 | 23.52 | 23.48 |
| 23.46 | 23.48 | 23.42 | 22.93 | 23.85 | 23.72 | 23.61 | 23.69 | 23.61 | 23.57 |
| 23.54 | 23.65 | 23.47 | 23.4 | 23.54 | 23.55 | 23.73 | 23.83 | 23.55 | 23.59 |
| 23.51 | 23.41 | 23.31 | 23.27 | 23.39 | 23.37 | 23.6 | 23.65 | 23.21 | 23.3 |
| 23.52 | 23.53 | 23.63 | 23.62 | 23.02 | 23.05 | 23.37 | 23.28 | 23.56 | 23.65 |
| 23.89 | 23.81 | 23.48 | 23.53 | 22.91 | 22.32 | 23.5 | 23.69 | 23.33 | 23.34 |
| 23.84 | 23.75 | 23.38 | 23.42 | 22.74 | 22.83 | 23.71 | 23.41 | 23.45 | 23.42 |
| 23.64 | 23.55 | 23.55 | 23.22 | 22.92 | 22.91 | 23.58 | 23.61 | 24.02 | 24.13 |
| 23.57 | 23.62 | 22.98 | 23.17 | ||||||
| 23.51 | 23.43 | 23.77 | 23.71 |
| WT− | WT+ | NCo− | NCo+ | Per1NKo− | Per1NKo+ | GCo− | GCo+ | Per1GKO− | Per1GKo+ |
|---|---|---|---|---|---|---|---|---|---|
| 23.54 | 23.53 | 23.4 | 23.4 | 22.98 | 22.99 | 23.71 | 23.73 | 23.77 | 23.75 |
| 23.64 | 23.58 | 23.36 | 23.35 | 22.84 | 22.76 | 24.05 | 24.02 | 23.57 | 23.38 |
| 23.91 | 23.85 | 23.66 | 23.5 | 23.32 | 23.2 | 23.83 | 23.88 | 23.47 | 23.46 |
| 23.67 | 23.49 | 23.31 | 23.37 | 23.57 | 23.77 | 23.78 | 23.72 | 23.63 | 23.62 |
| 23.62 | 23.56 | 23.5 | 23.5 | 23.33 | 23.51 | 23.61 | 23.58 | 23.54 | 23.48 |
| 23.68 | 23.61 | 23.24 | 23.27 | 23.36 | 23.34 | 23.92 | 23.92 | 23.35 | 23.34 |
| 23.72 | 23.55 | 23.54 | 23.1 | 22.5 | 22.83 | 23.46 | 23.42 | 23.83 | 23.55 |
| 23.97 | 23.98 | 23.47 | 23.51 | 22.88 | 22.91 | 23.54 | 23.56 | 23.7 | 23.74 |
| 23.77 | 23.85 | 23.48 | 23.47 | 23.47 | 23.59 | 23.65 | 23.71 | 23.51 | 23.5 |
| 23.63 | 23.65 | 23.43 | 23.68 | 22.54 | 22.83 | 23.53 | 23.66 | 24.1 | 24.07 |
| 23.34 | 23.38 | 22.82 | 22.86 | ||||||
| 23.35 | 23.47 | 23.77 | 23.77 |
| WT− | WT+ | NCo− | NCo+ | Per1NKO− | Per1NKO+ | GCo− | GCo+ | Per1GKO− | Per1GKO+ |
|---|---|---|---|---|---|---|---|---|---|
| 23.85 | 23.56 | 23.59 | 23.51 | 22.94 | 22.51 | 23.78 | 23.71 | 23.92 | 23.79 |
| 23.81 | 23.79 | 23.54 | 23.56 | 23.56 | 22.94 | 24.08 | 24 | 23.69 | 23.58 |
| 24.01 | 23.84 | 23.67 | 23.67 | 23.13 | 22.75 | 23.94 | 23.82 | 23.53 | 23.37 |
| 23.91 | 23.63 | 23.49 | 23.39 | 23.46 | 23.41 | 23.87 | 23.77 | 23.79 | 23.6 |
| 23.67 | 23.63 | 23.68 | 23.28 | 23.6 | 23.4 | 23.76 | 23.68 | 23.67 | 23.48 |
| 23.68 | 23.72 | 23.81 | 23.67 | 23.97 | 23.48 | 23.99 | 23.76 | 23.63 | 23.23 |
| 23.89 | 23.7 | 23.6 | 23.27 | 23.49 | 23.3 | 23.79 | 23.59 | 23.69 | 23.48 |
| 24.06 | 23.93 | 23.56 | 23.5 | 23.47 | 23.41 | 23.88 | 23.46 | 23.68 | 23.38 |
| 23.93 | 23.77 | 23.39 | 23.27 | 23.22 | 23.02 | 23.94 | 23.55 | 23.88 | 23.49 |
| 23.83 | 23.66 | 23.65 | 23.46 | 22.93 | 22.57 | 23.75 | 23.71 | 24.11 | 23.99 |
| 23.87 | 23.25 | 22.76 | 22.72 | ||||||
| 23.81 | 23.64 | 22.95 | 22.49 | ||||||
| 23.54 | 23.4 | 23.54 | 23.42 | ||||||
| 23.49 | 23.44 | 23.41 | 22.89 | ||||||
| 23.56 | 23.37 | 23.07 | 22.81 | ||||||
| 23.58 | 23.3 | 23.91 | 23.67 | ||||||
| 23.73 | 23.56 | ||||||||
| 23.42 | 23.39 | ||||||||
| 23.64 | 23.34 | ||||||||
| 23.68 | 23.55 |
| WT− | WT+ |
|---|---|
| 1629.2 | 1673.6 |
| 596.2 | 484.83 |
| 1630.28 | 1651.32 |
| 1291.7 | 1170.19 |
| 1708.38 | 1881.72 |
| 1462.28 | 1744.38 |
| 1477 | 1625.51 |
| 1394.99 | 1103.68 |
| 1476.33 | 1515.13 |
| 1412.77 | 1442.94 |
| NCo− | NCo+ | Per1NKO− | Per1NKO+ |
|---|---|---|---|
| 1566.23 | 1630.78 | 1022.9 | 914.22 |
| 1367.67 | 1368.14 | 679.31 | 631.27 |
| 1525.49 | 1519.59 | 1533.5 | 1309.38 |
| 1895.58 | 1911.1 | 1269.11 | 1179.53 |
| 1394.79 | 1565.67 | 1256.69 | 1470.32 |
| 1588 | 1784.54 | 911.89 | 784.27 |
| 1150.29 | 1185.78 | 1092.38 | 1123.25 |
| 879.61 | 1120.03 | 1180.42 | 1047.43 |
| 1737.62 | 1769.17 | 1187.93 | 1174.27 |
| 1405.35 | 1654.24 | 1305.9 | 1262.47 |
| 1066.06 | 1186.45 | 961.34 | 1060.84 |
| 1604.57 | 1771.29 | 1110.39 | 1303.44 |
| GCo− | GCo+ | Per1GKO− | Per1GKO+ |
|---|---|---|---|
| 1420.29 | 1181 | 968.53 | 1097.58 |
| 1253.68 | 1146.13 | 1232.85 | 920.71 |
| 1043.8 | 887.32 | 1291.7 | 1170.19 |
| 934.56 | 910.72 | 963.98 | 893.04 |
| 1346.69 | 1362.21 | 1464.79 | 1534.84 |
| 1029.59 | 1106.36 | 1274.09 | 1088.74 |
| 1421.2 | 1427.64 | 1051.08 | 970.53 |
| 1320.21 | 1469.69 | 1006.68 | 907.49 |
| 1172.18 | 1173.28 | 1609.85 | 1195.26 |
| 1147.91 | 1064.07 | 639.8 | 1062.97 |
| WT− | WT+ |
|---|---|
| 1700.28 | 1731 |
| 1025.83 | 679.8 |
| 1793.12 | 1658.44 |
| 1561.66 | 1578.08 |
| 1716.78 | 1780.54 |
| 1443.52 | 1616.54 |
| 1046.23 | 1413.56 |
| 1347.69 | 1433.07 |
| 1385.71 | 1511.1 |
| 1288.71 | 1491.23 |
| NCo− | NCo+ | Per1NKO− | Per1NKO+ |
|---|---|---|---|
| 1675.76 | 1615.08 | 1234.96 | 1048.78 |
| 1494.18 | 1429.02 | 831.3 | 664.68 |
| 1676.09 | 1520.32 | 1414.74 | 1535.74 |
| 1322.45 | 1534.78 | 1452.98 | 1378.7 |
| 1438.15 | 1531.97 | 1205.68 | 1464.62 |
| 1769.83 | 1535.75 | 1083.32 | 1289.99 |
| 1408.81 | 1089.65 | 1057.86 | 1185.5 |
| 1281.54 | 1504.97 | 1066.39 | 1207.54 |
| 1320.81 | 1573.63 | 1015.99 | 1270.6 |
| 1580.79 | 1650.43 | 1246.28 | 1575.57 |
| 1794.14 | 1747.38 | 1156.43 | 1331.06 |
| 1154.33 | 1057.54 | 1063.21 | 855.05 |
| GCO− | GCo+ | Per1GKO− | Per1GKO+ |
|---|---|---|---|
| 1420.29 | 1181 | 968.53 | 1097.58 |
| 1253.68 | 1146.13 | 1232.85 | 920.71 |
| 1043.8 | 887.32 | 1291.7 | 1170.19 |
| 934.56 | 910.72 | 963.98 | 893.04 |
| 1346.69 | 1362.21 | 1464.79 | 1534.84 |
| 1029.59 | 1106.36 | 1274.09 | 1088.74 |
| 1421.2 | 1427.64 | 1051.08 | 970.53 |
| 1320.21 | 1469.69 | 1006.68 | 907.49 |
| 1172.18 | 1173.28 | 1609.85 | 1195.26 |
| 1147.91 | 1064.07 | 639.8 | 1062.97 |
| WT− | WT+ |
|---|---|
| 1073.47 | 1062.06 |
| 1670.84 | 1784.74 |
| 1476.21 | 1601.83 |
| 1588.3 | 1832.59 |
| 1135.89 | 1156.47 |
| 1479.6 | 1327.47 |
| 1116.26 | 961.53 |
| 1339.08 | 1521.42 |
| 1587.32 | 1640.92 |
| 1238.91 | 1340.14 |
| NCo− | NCO+ | Per1NKO− | Per1NKO+ |
|---|---|---|---|
| 1481.56 | 1529.37 | 1227.28 | 1189.36 |
| 1624.38 | 1409.12 | 1023 | 850.79 |
| 1861.74 | 1676.92 | 1244.99 | 1461.47 |
| 1448.02 | 1667.55 | 1381.32 | 1438.58 |
| 1255.35 | 1497.07 | 727.42 | 1241.72 |
| 1375.49 | 1412.21 | 1274.48 | 1178.82 |
| 959.37 | 1068.34 | 691.59 | 936.2 |
| 1819.02 | 1752.56 | 971.88 | 1207.46 |
| 997.71 | 961.52 | 1174.01 | 1162.88 |
| 1150.3 | 1556.34 | 1051.52 | 1034.11 |
| 1033.47 | 1434.64 | 1496.9 | 1440.03 |
| 1427.15 | 1426.25 | 894.46 | 984.58 |
| 1296.44 | 1384.99 | 1364.76 | 1330.06 |
| 961.63 | 1306.92 | 1176.71 | 1194.95 |
| 1586.6 | 2086.73 | 989.71 | 1076.45 |
| 1902.79 | 1823.62 | 1450.16 | 1423.16 |
| 1261.72 | 1206.29 | ||
| 1539.68 | 1891.81 | ||
| 1927.48 | 1987.97 | ||
| 1508.26 | 1490.64 |
| GCo− | GCo+ | Per1GKO− | Per1GKO+ |
|---|---|---|---|
| 1518.92 | 1282.65 | 1070.15 | 785.52 |
| 1405.78 | 1383.96 | 1371.63 | 1299.42 |
| 1252.48 | 1127.76 | 1319.08 | 1325.03 |
| 1522.85 | 1714.34 | 1139.27 | 1006.39 |
| 952.73 | 1042.12 | 1631.8 | 1721.83 |
| 1175.99 | 1458.97 | 966.08 | 1253.66 |
| 1280.26 | 1409.2 | 1021.15 | 818.92 |
| 1136.51 | 1507.97 | 1235.66 | 1200.19 |
| 1133.49 | 794.41 | 1098.63 | 1591.71 |
| 1102.36 | 1276.25 | 1208.2 | 780.88 |
| WT− | WT+ |
|---|---|
| 0.0115 | 0.0119 |
| 0.0032 | 0.0022 |
| 0.0104 | 0.0105 |
| 0.01 | 0.0089 |
| 0.0121 | 0.0139 |
| 0.0114 | 0.0114 |
| 0.008 | 0.0081 |
| 0.0132 | 0.011 |
| 0.0087 | 0.0083 |
| 0.0106 | 0.0111 |
| NCo− | NCo+ | Per1NKO− | Per1NKO+ |
|---|---|---|---|
| 0.0102 | 0.0098 | 0.0049 | 0.0049 |
| 0.0095 | 0.0093 | 0.0041 | 0.0033 |
| 0.0094 | 0.0075 | 0.0076 | 0.0068 |
| 0.0149 | 0.0155 | 0.0052 | 0.0044 |
| 0.0097 | 0.0092 | 0.0079 | 0.0076 |
| 0.0127 | 0.0129 | 0.0044 | 0.0045 |
| 0.0156 | 0.0144 | 0.0075 | 0.007 |
| 0.007 | 0.008 | 0.0075 | 0.0072 |
| 0.0094 | 0.0112 | 0.0068 | 0.0062 |
| 0.0119 | 0.012 | 0.0068 | 0.0052 |
| 0.0126 | 0.0134 | 0.005 | 0.0046 |
| 0.0177 | 0.0152 | 0.0068 | 0.0065 |
| GCo− | GCo+ | Per1GKO− | Per1GKO+ |
|---|---|---|---|
| 0.0098 | 0.0093 | 0.0053 | 0.0055 |
| 0.0082 | 0.008 | 0.0077 | 0.0065 |
| 0.007 | 0.0053 | 0.007 | 0.0061 |
| 0.01 | 0.0095 | 0.0058 | 0.0055 |
| 0.0055 | 0.0054 | 0.0088 | 0.0083 |
| 0.0077 | 0.0088 | 0.01 | 0.0092 |
| 0.0145 | 0.0141 | 0.0111 | 0.0102 |
| 0.011 | 0.0107 | 0.0081 | 0.0064 |
| 0.0131 | 0.0139 | 0.0109 | 0.0101 |
| 0.0112 | 0.0105 | 0.006 | 0.0089 |
| WT− | WT+ |
|---|---|
| 0.0121 | 0.0123 |
| 0.005 | 0.0033 |
| 0.0116 | 0.0103 |
| 0.0104 | 0.0104 |
| 0.0118 | 0.0121 |
| 0.0124 | 0.0129 |
| 0.0062 | 0.0069 |
| 0.0157 | 0.0145 |
| 0.0101 | 0.0091 |
| 0.0107 | 0.011 |
| NCo− | NCo+ | Per1NKO− | Per1NKO+ |
|---|---|---|---|
| 0.0108 | 0.0107 | 0.0053 | 0.0046 |
| 0.0095 | 0.0095 | 0.0051 | 0.0042 |
| 0.0099 | 0.0094 | 0.007 | 0.0075 |
| 0.0107 | 0.0102 | 0.0078 | 0.0094 |
| 0.0138 | 0.0127 | 0.0068 | 0.0056 |
| 0.0105 | 0.0112 | 0.0084 | 0.0078 |
| 0.0118 | 0.0086 | 0.0085 | 0.0073 |
| 0.0099 | 0.0104 | 0.0076 | 0.0069 |
| 0.0119 | 0.0145 | 0.0079 | 0.0075 |
| 0.0118 | 0.0124 | 0.0067 | 0.0075 |
| 0.0146 | 0.0125 | 0.006 | 0.007 |
| 0.0117 | 0.0099 | 0.0066 | 0.0077 |
| GCo− | GCo+ | Per1GKO− | Per1GKO+ |
|---|---|---|---|
| 0.0093 | 0.0095 | 0.0046 | 0.0055 |
| 0.0094 | 0.0084 | 0.0073 | 0.0072 |
| 0.0086 | 0.0077 | 0.0077 | 0.0073 |
| 0.0122 | 0.011 | 0.0068 | 0.0061 |
| 0.0062 | 0.0059 | 0.0088 | 0.0097 |
| 0.0119 | 0.0135 | 0.0091 | 0.0098 |
| 0.014 | 0.0152 | 0.0089 | 0.011 |
| 0.0089 | 0.0077 | 0.0079 | 0.0083 |
| 0.0122 | 0.0119 | 0.0101 | 0.0089 |
| 0.0079 | 0.014 | 0.0118 | 0.012 |
| WT− | WT+ |
|---|---|
| 0.0048 | 0.0049 |
| 0.0114 | 0.0116 |
| 0.0097 | 0.0103 |
| 0.011 | 0.0119 |
| 0.0069 | 0.0073 |
| 0.0121 | 0.0122 |
| 0.0133 | 0.0157 |
| 0.0116 | 0.0111 |
| 0.0062 | 0.0062 |
| 0.0106 | 0.0106 |
| NCo− | NCo+ | Per1NKO− | Per1NKO+ |
|---|---|---|---|
| 0.0106 | 0.0113 | 0.0058 | 0.0055 |
| 0.0129 | 0.0106 | 0.0054 | 0.0049 |
| 0.0118 | 0.0101 | 0.0091 | 0.0069 |
| 0.0121 | 0.0123 | 0.0095 | 0.0083 |
| 0.0082 | 0.0115 | 0.0058 | 0.0068 |
| 0.0065 | 0.0061 | 0.0073 | 0.0083 |
| 0.0125 | 0.0166 | 0.004 | 0.0048 |
| 0.0168 | 0.0173 | 0.0115 | 0.0122 |
| 0.0125 | 0.0136 | 0.0075 | 0.0086 |
| 0.0133 | 0.011 | 0.0071 | 0.0079 |
| 0.0059 | 0.0064 | 0.0069 | 0.0068 |
| 0.0143 | 0.0124 | 0.0085 | 0.0076 |
| 0.0105 | 0.0098 | 0.0049 | 0.0053 |
| 0.0132 | 0.0166 | 0.0068 | 0.0072 |
| 0.0108 | 0.0126 | 0.0092 | 0.0076 |
| 0.0143 | 0.0132 | 0.0136 | 0.0166 |
| 0.0144 | 0.0159 | ||
| 0.0127 | 0.0138 | ||
| 0.0137 | 0.0185 | ||
| 0.018 | 0.0169 |
| GCo− | GCo+ | Per1GKO− | Per1GKO+ |
|---|---|---|---|
| 0.0103 | 0.0098 | 0.0071 | 0.0046 |
| 0.01 | 0.0101 | 0.0079 | 0.007 |
| 0.008 | 0.0082 | 0.0085 | 0.0078 |
| 0.0102 | 0.0128 | 0.0071 | 0.0064 |
| 0.0058 | 0.0061 | 0.0108 | 0.0089 |
| 0.0105 | 0.0116 | 0.0087 | 0.0091 |
| 0.0096 | 0.0122 | 0.0103 | 0.0092 |
| 0.0139 | 0.0145 | 0.0096 | 0.0077 |
| 0.0109 | 0.0126 | 0.008 | 0.0106 |
| 0.0125 | 0.0084 | 0.0099 | 0.0072 |
| WT− | WT+ |
|---|---|
| 244,734 | 240,866 |
| 46,792 | 32,568 |
| 237,729 | 236,200 |
| 217,243 | 188,537 |
| 454,149 | 520,440 |
| 249,152 | 250,230 |
| 146,302 | 136,451 |
| 389,652 | 342,849 |
| 312,362 | 262,004 |
| 341,940 | 351,375 |
| NCo− | NCo+ | Per1NKO− | Per1NKO+ |
|---|---|---|---|
| 218,791 | 205,467 | 111,072 | 126,750 |
| 252,929 | 217,789 | 119,075 | 102,913 |
| 342,744 | 262,696 | 322,705 | 276,080 |
| 482,338 | 572,646 | 204,308 | 149,835 |
| 313,478 | 355,716 | 193,381 | 180,136 |
| 330,132 | 295,652 | 198,051 | 206,006 |
| 637,773 | 610,999 | 203,996 | 150,433 |
| 234,887 | 261,367 | 454,497 | 374,048 |
| 384,940 | 441,118 | 423,743 | 378,609 |
| 339,336 | 353,439 | 315,264 | 322,637 |
| 345,426 | 352,075 | 210,797 | 291,156 |
| 249,229 | 261,962 | 322,166 | 319,490 |
| GCo− | GCo+ | Per1GKO− | Per1GKO+ |
|---|---|---|---|
| 296,336 | 255,942 | 105,882 | 107,544 |
| 229,251 | 214,979 | 144,644 | 130,187 |
| 185,580 | 134,745 | 179,670 | 168,521 |
| 195,696 | 178,052 | 204,501 | 169,353 |
| 159,084 | 144,890 | 290,940 | 275,816 |
| 224,838 | 199,862 | 416,302 | 411,713 |
| 448,138 | 433,318 | 336,436 | 337,461 |
| 318,614 | 339,488 | 314,908 | 242,631 |
| 426,093 | 410,714 | 322,923 | 266,675 |
| 331,914 | 299,191 | 142,074 | 283,565 |
| WT− | WT+ |
|---|---|
| 240,410 | 254,367 |
| 82,311 | 49,743 |
| 285,137 | 242,927 |
| 215,179 | 227,147 |
| 376,859 | 462,758 |
| 278,298 | 270,004 |
| 129,260 | 134,719 |
| 417,326 | 380,632 |
| 352,962 | 318,603 |
| 350,868 | 350,632 |
| NCo− | NCo+ | Per1NKO− | Per1NKO+ |
|---|---|---|---|
| 251,290 | 231,417 | 156,910 | 115,182 |
| 280,599 | 265,181 | 118,707 | 115,494 |
| 342,037 | 339,369 | 262,451 | 321,276 |
| 254,022 | 320,806 | 289,847 | 310,230 |
| 533,059 | 446,784 | 178,316 | 207,862 |
| 292,090 | 300,417 | 231,630 | 200,888 |
| 378,389 | 550,061 | 386,629 | 432,737 |
| 233,259 | 228,652 | 178,930 | 173,431 |
| 613,617 | 604,298 | 200,160 | 222,907 |
| 461,801 | 545,264 | 398,227 | 479,472 |
| 290,516 | 298,258 | 374,886 | 409,356 |
| 330,929 | 339,254 | 360,278 | 320,689 |
| GCo− | GCo+ | Per1GKO− | Per1GKO+ |
|---|---|---|---|
| 262,020 | 285,084 | 96,965 | 107,620 |
| 306,433 | 230,807 | 157,855 | 134,910 |
| 175,325 | 191,835 | 170,113 | 174,704 |
| 242,560 | 195,258 | 194,854 | 207,609 |
| 148,531 | 163,719 | 241,263 | 285,885 |
| 362,979 | 386,668 | 356,582 | 406,299 |
| 397,118 | 448,138 | 314,382 | 335,690 |
| 239,686 | 227,843 | 246,404 | 334,522 |
| 348,745 | 349,613 | 364,804 | 390,672 |
| 208,570 | 438,812 | 250,504 | 159,382 |
| WT− | WT+ |
|---|---|
| 92,557 | 85,671 |
| 262,836 | 277,889 |
| 200,624 | 213,688 |
| 313,694 | 421,147 |
| 175,633 | 214,912 |
| 268,751 | 267,469 |
| 136,337 | 111,548 |
| 387,280 | 413,122 |
| 344,158 | 369,719 |
| 327,321 | 361,340 |
| NCo− | NCo+ | P1NKO− | P1NKO+ |
|---|---|---|---|
| 239,390 | 234,918 | 160,751 | 140,374 |
| 312,436 | 260,558 | 129,961 | 113,624 |
| 354,334 | 342,854 | 219,735 | 256,441 |
| 317,156 | 337,413 | 257,202 | 282,733 |
| 169,070 | 244,920 | 133,229 | 168,874 |
| 128,860 | 93,636 | 146,894 | 230,736 |
| 416,713 | 502,006 | 176,013 | 181,463 |
| 519,500 | 593,352 | 272,844 | 290,042 |
| 292,209 | 296,689 | 165,029 | 228,320 |
| 371,353 | 386,950 | 376,412 | 397,206 |
| 193,241 | 229,756 | 268,641 | 378,746 |
| 431,143 | 431,138 | 358,247 | 421,444 |
| 361,284 | 406,581 | 208,696 | 206,332 |
| 256,446 | 338,402 | 317,752 | 306,705 |
| 252,999 | 339,745 | 343,732 | 408,438 |
| 338,345 | 341,841 | 261,867 | 268,968 |
| 366,863 | 317,026 | ||
| 219,944 | 252,265 | ||
| 493,689 | 660,953 | ||
| 449,941 | 495,378 |
| GCo− | GCo+ | P1GKO− | P1GKO+ |
|---|---|---|---|
| 256,610 | 234,705 | 145,045 | 97,931 |
| 308,817 | 275,293 | 179,235 | 160,647 |
| 246,088 | 182,287 | 179,498 | 170,569 |
| 212,203 | 247,235 | 190,443 | 182,077 |
| 194,307 | 148,037 | 313,510 | 268,019 |
| 337,609 | 387,877 | 277,649 | 374,044 |
| 326,693 | 427,769 | 318,375 | 316,719 |
| 343,640 | 387,117 | 275,483 | 270,982 |
| 430,180 | 268,466 | 207,919 | 339,585 |
| 319,850 | 362,163 | 335,811 | 180,523 |
References
- Roenneberg, T.; Merrow, M. The Circadian Clock and Human Health. Curr. Biol. 2016, 26, R432–R443. [Google Scholar] [CrossRef]
- Takahashi, J.S. Transcriptional architecture of the mammalian circadian clock. Nat. Rev. Genet. 2017, 18, 164–179. [Google Scholar] [CrossRef] [PubMed]
- Albrecht, U. Timing to perfection: The biology of central and peripheral circadian clocks. Neuron 2012, 74, 246–260. [Google Scholar] [CrossRef] [PubMed]
- Daan, S.; Pittendrigh, C.S. A function analysis of circadian pacemakers in nocturnal rodents. II. The variability of phase response curves. J. Comp. Physiol. 1976, 106, 253–266. [Google Scholar] [CrossRef]
- Schwartz, W.J.; Zimmerman, P. Circadian timekeeping in BALB/c and C57BL/6 inbred mouse strains. J. Neurosci. 1990, 10, 3685–3694. [Google Scholar] [CrossRef]
- Foster, R.G.; Hughes, S.; Peirson, S.N. Circadian Photoentrainment in Mice and Humans. Biology 2020, 9, 180. [Google Scholar] [CrossRef]
- Albrecht, U.; Sun, Z.S.; Eichele, G.; Lee, C.C. A Differential Response of Two Putative Mammalian Circadian Regulators, mper1and mper2, to Light. Cell 1997, 91, 1055–1064. [Google Scholar] [CrossRef]
- Dziema, H.; Oatis, B.; Butcher, G.Q.; Yates, R.; Hoyt, K.R.; Obrietan, K. The ERK/MAP kinase pathway couples light to immediate-early gene expression in the suprachiasmatic nucleus. Eur. J. Neurosci. 2003, 17, 1617–1627. [Google Scholar] [CrossRef]
- Golombek, D.A.; Rosenstein, R.E. Physiology of circadian entrainment. Physiol. Rev. 2010, 90, 1063–1102. [Google Scholar] [CrossRef]
- Shigeyoshi, Y.; Taguchi, K.; Yamamoto, S.; Takekida, S.; Yan, L.; Tei, H.; Moriya, T.; Shibata, S.; Loros, J.J.; Dunlap, J.C.; et al. Light-Induced Resetting of a Mammalian Circadian Clock Is Associated with Rapid Induction of the mPer1 Transcript. Cell 1997, 91, 1043–1053. [Google Scholar] [CrossRef]
- Yan, L.; Silver, R. Differential induction and localization of mPer1 and mPer2 during advancing and delaying phase shifts. Eur. J. Neurosci. 2002, 16, 1531–1540. [Google Scholar] [CrossRef]
- Albrecht, U.; Zheng, B.; Larkin, D.; Sun, Z.S.; Lee, C.C. MPer1 and mper2 are essential for normal resetting of the circadian clock. J. Biol. Rhythm. 2001, 16, 100–104. [Google Scholar] [CrossRef]
- Spoelstra, K.; Albrecht, U.; van der Horst, G.T.; Brauer, V.; Daan, S. Phase responses to light pulses in mice lacking functional per or cry genes. J. Biol. Rhythm. 2004, 19, 518–529. [Google Scholar] [CrossRef] [PubMed]
- Hassan, S.A.; Wendrich, K.S.; Albrecht, U. Deletion of Clock Gene Period 2 (Per2) in Astrocytes Shortens Clock Period but Does Not Affect Light-Mediated Phase Shifts in Mice. Clocks Sleep. 2025, 7, 37. [Google Scholar] [CrossRef] [PubMed]
- Olejniczak, I.; Ripperger, J.A.; Sandrelli, F.; Schnell, A.; Mansencal-Strittmatter, L.; Wendrich, K.; Hui, K.Y.; Brenna, A.; Ben Fredj, N.; Albrecht, U. Light affects behavioral despair involving the clock gene Period 1. PLoS Genet. 2021, 17, e1009625. [Google Scholar] [CrossRef]
- Yang, Z.; Wang, K.W. Glial fibrillary acidic protein: From intermediate filament assembly and gliosis to neurobiomarker. Trends Neurosci. 2015, 38, 364–374. [Google Scholar] [CrossRef]
- Aschoff, J. Circadian Rhythms in Man. Science 1965, 148, 1427–1432. [Google Scholar] [CrossRef] [PubMed]
- Pittendrigh, C.S. Circadian Systems: Entrainment. In Biological Rhythms; Aschoff, J., Ed.; Springer: Boston, MA, USA, 1981; pp. 95–124. [Google Scholar]
- Yamaguchi, S.; Isejima, H.; Matsuo, T.; Okura, R.; Yagita, K.; Kobayashi, M.; Okamura, H. Synchronization of cellular clocks in the suprachiasmatic nucleus. Science 2003, 302, 1408–1412. [Google Scholar] [CrossRef]
- Prolo, L.M.; Takahashi, J.S.; Herzog, E.D. Circadian rhythm generation and entrainment in astrocytes. J. Neurosci. 2005, 25, 404–408. [Google Scholar] [CrossRef]
- Abarca, C.; Albrecht, U.; Spanagel, R. Cocaine sensitization and reward are under the influence of circadian genes and rhythm. Proc. Natl. Acad. Sci. USA 2002, 99, 9026–9030. [Google Scholar] [CrossRef]
- Park, J.; Lee, K.; Kim, H.; Shin, H.; Lee, C. Endogenous circadian reporters reveal functional differences of PERIOD paralogs and the significance of PERIOD:CK1 stable interaction. Proc. Natl. Acad. Sci. USA 2023, 120, e2212255120. [Google Scholar] [CrossRef]
- Cheng, H.Y.; Alvarez-Saavedra, M.; Dziema, H.; Choi, Y.S.; Li, A.; Obrietan, K. Segregation of expression of mPeriod gene homologs in neurons and glia: Possible divergent roles of mPeriod1 and mPeriod2 in the brain. Hum. Mol. Genet. 2009, 18, 3110–3124. [Google Scholar] [CrossRef] [PubMed]
- Patton, A.P.; Smyllie, N.J.; Chesham, J.E.; Hastings, M.H. Astrocytes Sustain Circadian Oscillation and Bidirectionally Determine Circadian Period, But Do Not Regulate Circadian Phase in the Suprachiasmatic Nucleus. J. Neurosci. 2022, 42, 5522–5537. [Google Scholar] [CrossRef] [PubMed]
- Zheng, B.; Albrecht, U.; Kaasik, K.; Sage, M.; Lu, W.; Vaishnav, S.; Li, Q.; Sun, Z.S.; Eichele, G.; Bradley, A.; et al. Nonredundant roles of the mPer1 and mPer2 genes in the mammalian circadian clock. Cell 2001, 105, 683–694. [Google Scholar] [CrossRef]
- Martini, T.; Ripperger, J.A.; Stalin, J.; Kores, A.; Stumpe, M.; Albrecht, U. Deletion of the clock gene Period2 (Per2) in glial cells alters mood-related behaviour in mice. Sci. Rep. 2021, 11, 12242. [Google Scholar] [CrossRef] [PubMed]
- Jud, C.; Schmutz, I.; Hampp, G.; Oster, H.; Albrecht, U. A guideline for analyzing circadian wheel-running behavior in rodents under different lighting conditions. Biol. Proced. Online 2005, 7, 101–116. [Google Scholar] [CrossRef]
- Tronche, F.; Kellendonk, C.; Kretz, O.; Gass, P.; Anlag, K.; Orban, P.C.; Bock, R.; Klein, R.; Schütz, G. Disruption of the glucocorticoid receptor gene in the nervous system results in reduced anxiety. Nat. Genet. 1999, 23, 99–103. [Google Scholar] [CrossRef]
- Zhuo, L.; Theis, M.; Alvarez-Maya, I.; Brenner, M.; Willecke, K.; Messing, A. hGFAP-cre transgenic mice for manipulation of glial and neuronal function in vivo. Genesis 2001, 31, 85–94. [Google Scholar] [CrossRef]
- Brenna, A.; Ripperger, J.A.; Albrecht, U. Locomotor Activity Monitoring in Mice to Study the Phase Shift of Circadian Rhythms Using ClockLab (Actimetrics). Bio Protoc. 2025, 15, e5187. [Google Scholar] [CrossRef]







| Antibody | Species | Company | Catalog Number | Lot Number | Dilution |
|---|---|---|---|---|---|
| Anti-mPER1 (residues 6-21) | Rabbit | Merck Millipore (Burlington, MA, USA) | AB2201 | 3480987 | 1:8000 |
| Anti-GFAP | Goat | Abcam (Cambridge, UK) | AB53554 | 1046529-1 | 1:1000 |
| Anti-NeuN | Chicken | Merck Millipore (Burlington, MA, USA) | ABN91 | 4049831 | 1:2000 |
| Alexa Fluor 647-AffiniPure Donkey Anti-Chicken IgG (H + L) | Donkey | Jackson Immunoresearch (West Grove, PA, USA) | 703-605-155 | 134612 | 1:1000 |
| Alexa Fluor 568 Donkey Anti-Goat IgG (H + L) | Donkey | Abcam (Cambridge, UK) | Ab175704 | GR3278446-1 | 1:1000 |
| Alexa Fluor 488-AffiniPure Donkey Anti-Rabbit IgG (H + L) | Donkey | Jackson Immunoresearch (West Grove, PA, USA) | 711-545-152 | 132876 | 1:1000 |
Disclaimer/Publisher’s Note: The statements, opinions and data contained in all publications are solely those of the individual author(s) and contributor(s) and not of MDPI and/or the editor(s). MDPI and/or the editor(s) disclaim responsibility for any injury to people or property resulting from any ideas, methods, instructions or products referred to in the content. |
© 2026 by the authors. Licensee MDPI, Basel, Switzerland. This article is an open access article distributed under the terms and conditions of the Creative Commons Attribution (CC BY) license.
Share and Cite
Epuran, D.-A.; Albrecht, U. Deletion of Clock Gene Period1 (Per1) in Neurons but Not in Astrocytes Shortens Clock Period and Diminishes Light-Mediated Rapid Phase Advances in Mice. Clocks & Sleep 2026, 8, 9. https://doi.org/10.3390/clockssleep8010009
Epuran D-A, Albrecht U. Deletion of Clock Gene Period1 (Per1) in Neurons but Not in Astrocytes Shortens Clock Period and Diminishes Light-Mediated Rapid Phase Advances in Mice. Clocks & Sleep. 2026; 8(1):9. https://doi.org/10.3390/clockssleep8010009
Chicago/Turabian StyleEpuran, Dan-Adrian, and Urs Albrecht. 2026. "Deletion of Clock Gene Period1 (Per1) in Neurons but Not in Astrocytes Shortens Clock Period and Diminishes Light-Mediated Rapid Phase Advances in Mice" Clocks & Sleep 8, no. 1: 9. https://doi.org/10.3390/clockssleep8010009
APA StyleEpuran, D.-A., & Albrecht, U. (2026). Deletion of Clock Gene Period1 (Per1) in Neurons but Not in Astrocytes Shortens Clock Period and Diminishes Light-Mediated Rapid Phase Advances in Mice. Clocks & Sleep, 8(1), 9. https://doi.org/10.3390/clockssleep8010009

