eduSTAT—Automated Workflows for the Analysis of Small- to Medium-Sized Datasets
Abstract
1. Introduction
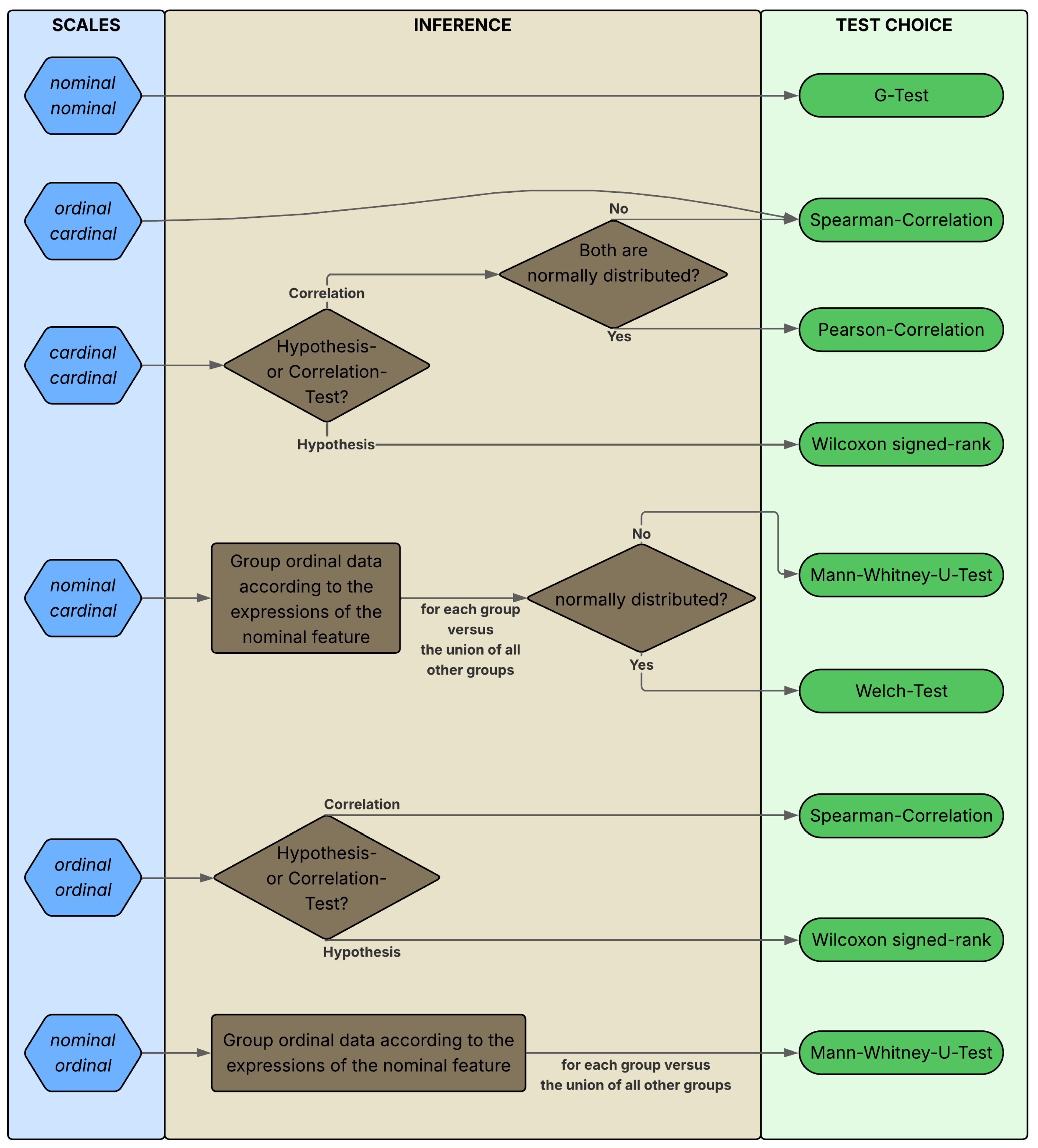
2. Methodological Framework
- Wilcoxon Signed-Rank Test: for the Wilcoxon signed-rank test [10,11], the required sample size for a power of 0.8 is estimated by adapting the standard t-test formula [12], replacing the parametric mean with the Hodges–Lehmann estimator [11] and the standard deviation with a robust measure of dispersion (MAD): , with being median absolute deviation and the Hodges–Lehmann estimator.
- Welch t-Test: the sample size requirement for the Welch’s t-test [13] is evaluated using standard deviation and mean, explicitly accounting for unequal variances and sample sizes based on the formula for the t-test [12]: with and referring to the data of the respective groups and r to the ratio of the group sizes. The detection threshold is determined by scaling the variances for significance.
- G-Test: for the G-test [14], the sample size required for a power of 0.8 is estimated via the Kullback–Leibler divergence as with referring to the observed distribution, referring to the expected distribution based on the data synthesized for the power analysis and referring to the degrees of freedom. By scaling observed contingency counts and iteratively testing hypothetical sample sizes, the likelihood ratio is recalculated as the sample size increases until the critical threshold for significance is reached, also providing a dataset-specific estimate of the detection threshold.
- Pearson and Spearman Correlation: the detection threshold for the Pearson correlation [15] and Spearman correlation [16] are determined by transforming the correlation coefficient into Fisher-z values [17,18], enabling a normal approximation of the test statistic. The detection threshold is determined numerically as the smallest sample size for which a confidence interval based on Fisher’s transformation excludes zero.
Scope and Methodological Streamlining
Funding
Data Availability Statement
Acknowledgments
Conflicts of Interest
References
- Head, M.L.; Holman, L.; Lanfear, R.; Kahn, A.T.; Jennions, M.D. The Extent and Consequences of P-Hacking in Science. PLoS Biol. 2015, 13, e1002106. [Google Scholar] [CrossRef] [PubMed]
- Sterling, T.D. Publication Decisions and Their Possible Effects on Inferences Drawn from Tests of Significance—Or Vice Versa. J. Am. Stat. Assoc. 1959, 54, 30–34. [Google Scholar] [CrossRef]
- Pashler, H.; Wagenmakers, E.J. Editors’ Introduction to the Special Section on Replicability in Psychological Science: A Crisis of Confidence? Perspect. Psychol. Sci. 2012, 7, 528–530. [Google Scholar] [CrossRef]
- Fidler, F.; Wilcox, J. Reproducibility of Scientific Results. In The Stanford Encyclopedia of Philosophy, Winter 2018 ed.; Zalta, E.N., Ed.; Metaphysics Research Lab, Stanford University: Stanford, CA, USA, 2018. [Google Scholar]
- Khlaif, Z.N.; Mousa, A.; Hattab, M.K.; Itmazi, J.; Hassan, A.A.; Sanmugam, M.; Ayyoub, A. The Potential and Concerns of Using AI in Scientific Research: ChatGPT Performance Evaluation. JMIR Med. Educ. 2023, 9, e47049. [Google Scholar] [CrossRef] [PubMed]
- Anderson, T.W.; Darling, D.A. Asymptotic Theory of Certain “Goodness of Fit” Criteria Based on Stochastic Processes. Ann. Math. Stat. 1952, 23, 193–212. [Google Scholar] [CrossRef]
- Mohd Razali, N.; Yap, B. Power Comparisons of Shapiro-Wilk, Kolmogorov-Smirnov, Lilliefors and Anderson-Darling Tests. J. Stat. Model. Anal. 2011, 2, 21–33. [Google Scholar]
- Mann, H.B.; Whitney, D.R. On a Test of Whether one of Two Random Variables is Stochastically Larger than the Other. Ann. Math. Stat. 1947, 18, 50–60. [Google Scholar] [CrossRef]
- Happ, M.; Bathke, A.C.; Brunner, E. Optimal sample size planning for the Wilcoxon-Mann–Whitney test. Stat. Med. 2019, 38, 363–375. [Google Scholar] [CrossRef] [PubMed]
- Wilcoxon, F. Individual Comparisons by Ranking Methods. Biom. Bull. 1945, 1, 80–83. [Google Scholar] [CrossRef]
- Hodges, J.L., Jr.; Lehmann, E.L. Estimates of Location Based on Rank Tests. Ann. Math. Stat. 1963, 34, 598–611. [Google Scholar] [CrossRef]
- Student. The Probable Error of a Mean. Biometrika 1908, 6, 1–25. [Google Scholar] [CrossRef]
- Welch, B.L. The generalization of ‘Student’s’ problem when several different population varlances are involved. Biometrika 1947, 34, 28–35. [Google Scholar] [CrossRef]
- Williams, D.A. Improved likelihood ratio tests for complete contingency tables. Biometrika 1976, 63, 33–37. [Google Scholar] [CrossRef]
- Pearson, K., VII. Mathematical contributions to the theory of evolution.—III. Regression, heredity, and panmixia. Philos. Trans. R. Soc. Lond. Ser. A Contain. Pap. A Math. Phys. Character 1896, 187, 253–318. [Google Scholar] [CrossRef]
- Spearman, C. The Proof and Measurement of Association Between Two Things. Am. J. Psychol. 1904, 15, 88–103. [Google Scholar] [CrossRef]
- Fisher, R.A. Frequency Distribution of the Values of the Correlation Coefficient in Samples from an Indefinitely Large Population. Biometrika 1915, 10, 507–521. [Google Scholar] [CrossRef]
- Fisher, R.A. On the “Probable Error” of a Coefficient of Correlation Deduced from a Small Sample. Metron 1921, 1, 3–32. [Google Scholar]

Disclaimer/Publisher’s Note: The statements, opinions and data contained in all publications are solely those of the individual author(s) and contributor(s) and not of MDPI and/or the editor(s). MDPI and/or the editor(s) disclaim responsibility for any injury to people or property resulting from any ideas, methods, instructions or products referred to in the content. |
© 2026 by the author. Licensee MDPI, Basel, Switzerland. This article is an open access article distributed under the terms and conditions of the Creative Commons Attribution (CC BY) license.
Share and Cite
Golubich, R. eduSTAT—Automated Workflows for the Analysis of Small- to Medium-Sized Datasets. Stats 2026, 9, 14. https://doi.org/10.3390/stats9010014
Golubich R. eduSTAT—Automated Workflows for the Analysis of Small- to Medium-Sized Datasets. Stats. 2026; 9(1):14. https://doi.org/10.3390/stats9010014
Chicago/Turabian StyleGolubich, Rudolf. 2026. "eduSTAT—Automated Workflows for the Analysis of Small- to Medium-Sized Datasets" Stats 9, no. 1: 14. https://doi.org/10.3390/stats9010014
APA StyleGolubich, R. (2026). eduSTAT—Automated Workflows for the Analysis of Small- to Medium-Sized Datasets. Stats, 9(1), 14. https://doi.org/10.3390/stats9010014

