The New Exponentiated Half Logistic-Harris-G Family of Distributions with Actuarial Measures and Applications
Abstract
1. Introduction
2. The New Family of Distributions
2.1. Reliability Measures
2.2. Sub-Families of EHL-Harris-G Family of Distributions
- When we obtain the exponentiated half logistic-Marshall-Olkin-G family of distributions with the cdf:for and parameter vector This is a new family of distributions.
- When we obtain the half logistic-Harris-G family of distributions with the cdf:for and parameter vector This is a new family of distributions.
- When we obtain a reduced EHL-G family of distributions with the cdf:for and parameter vector See [22] for details.
- When we obtain the half logistic-Marshall-Olkin-G (HL-MO-G) family of distributions new family of distributions with the cdf:for and parameter vector
- If we obtain a reduced Half Logistic-G (HL-G) family of distributions with the cdf:for parameter vector See [22] for additional details.
- If we obtain a reduced EHL-G family of distributions with the cdf:for and parameter vector See [22] for details.
2.3. Linear Representation
2.4. Quantile Function
3. Statistical Properties
3.1. Moments and Generating Function
3.2. Order Statistics
3.3. Rényi Entropy
3.4. Moment of Residual and Reversed Residual Life
4. Parameter Estimation
4.1. Maximum Likelihood Estimation
4.2. Methods of Least Square and Weighted Least Square
4.3. Method of Maximum Product of Spacing
4.4. Method of Cramér–Von Mises
4.5. Method of Anderson–Darling
5. Some Special Cases
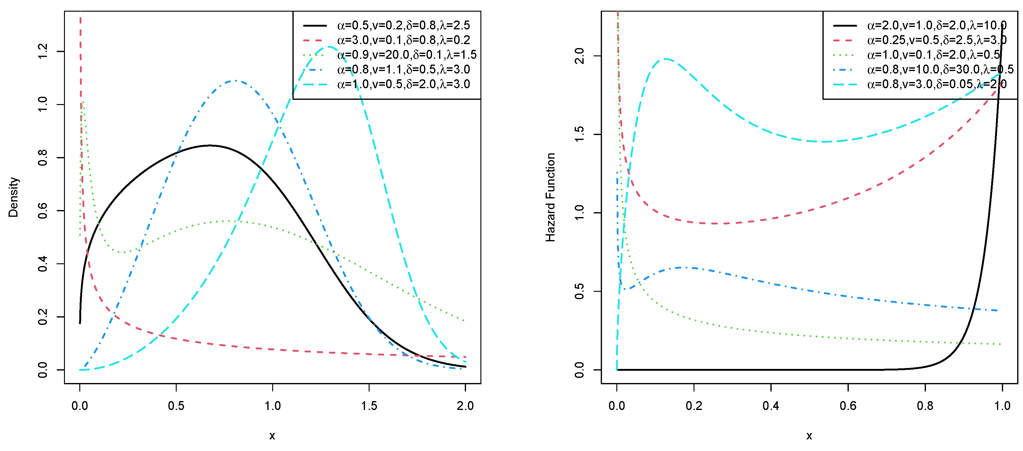
5.1. Exponentiated Half Logistic-Harris-Weibull (EHL-Harris-W) Distribution
- When and v are fixed, the skewness and kurtosis of EHL-Harris-W are both decreasing functions of and .
- When and are fixed, the skewness and kurtosis of EHL-Harris-W are both decreasing functions of and v.
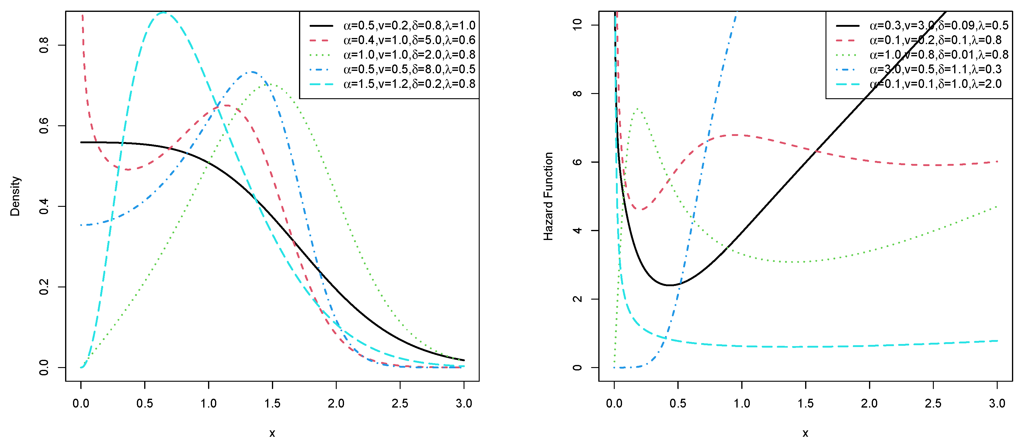
5.2. Exponentiated Half Logistic-Harris-Rayleigh (EHL-Harris-R) Distribution
- When and v and are fixed, both the skewness and kurtosis of EHL-Harris-R decreases for varying values of and .
- When and are fixed, both the skewness and kurtosis of EHL-Harris-R decreases for varying values of and v.
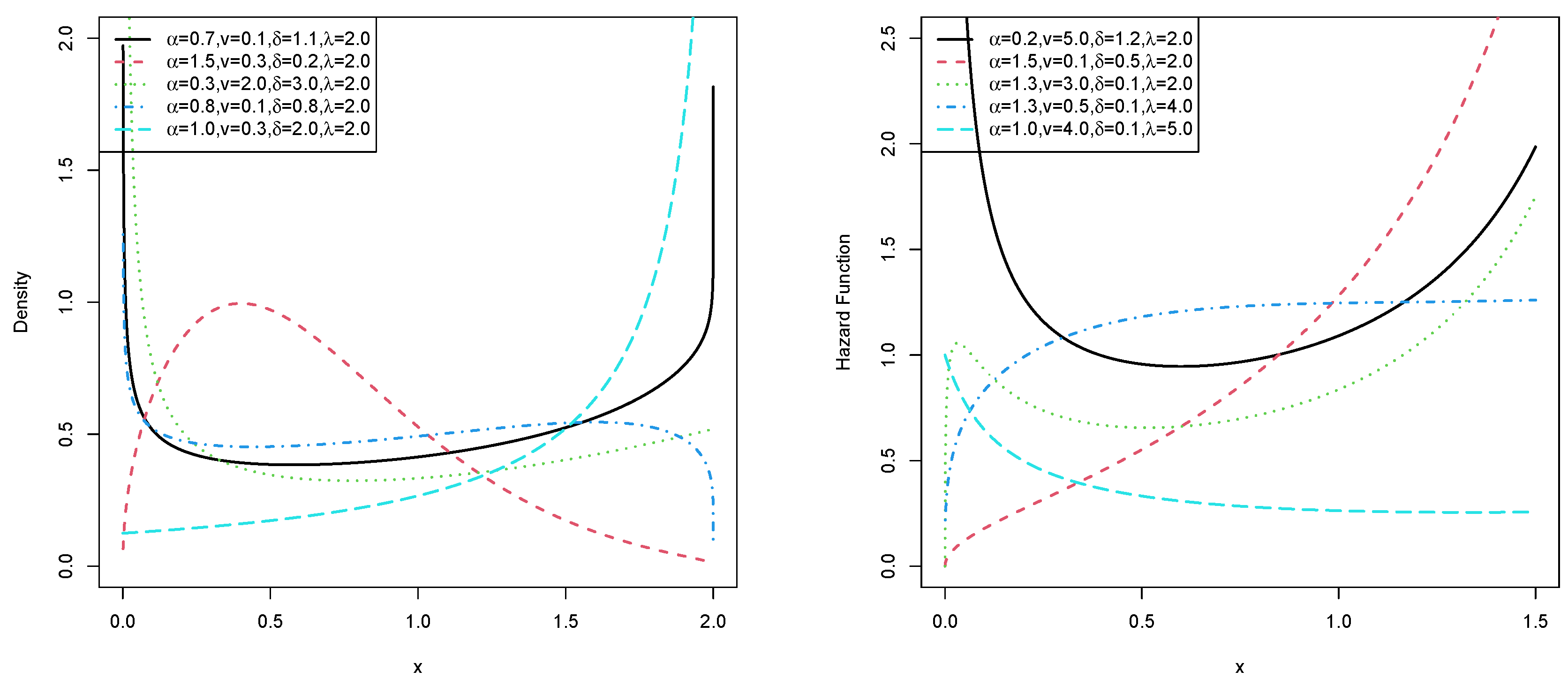
5.3. Exponentiated Half Logistic-Harris-Uniform (EHL-Harris-U) Distribution
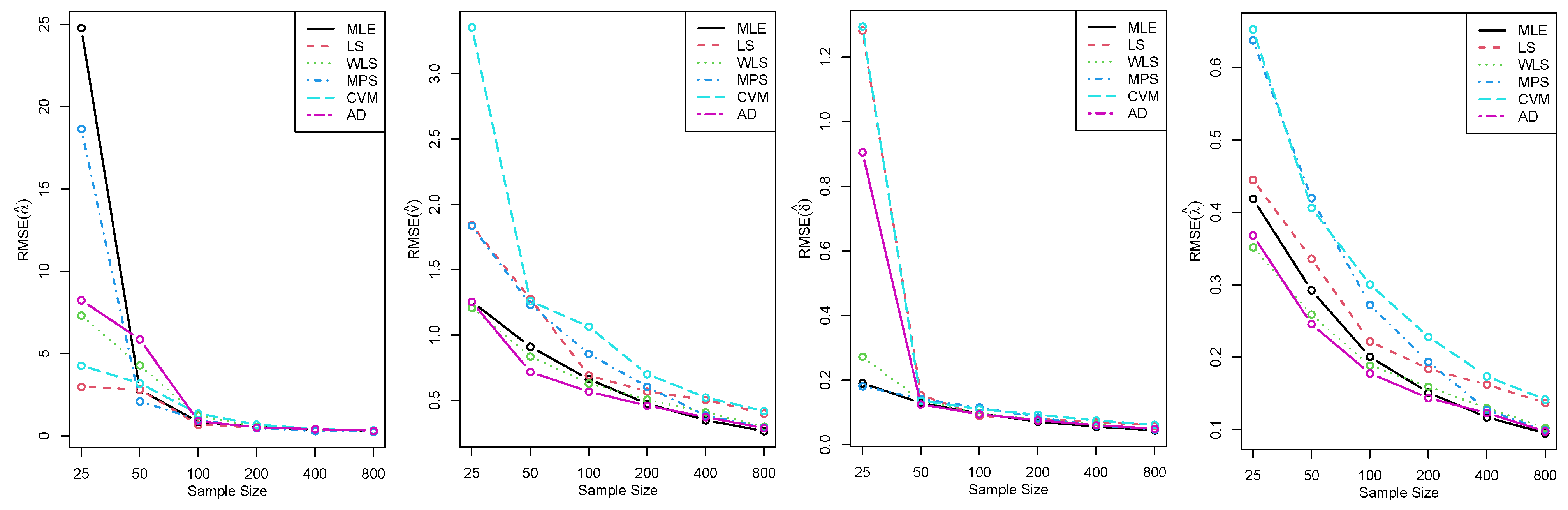
6. Monte Carlo Simulation Study
7. Actuarial Measures
7.1. Value at Risk (VaR)
7.2. Tail Value at Risk (TVaR)
7.3. Tail Variance (TV)
7.4. Tail Variance Premium (TVP)
7.5. Numerical Study for the Risk Measures
8. Applications
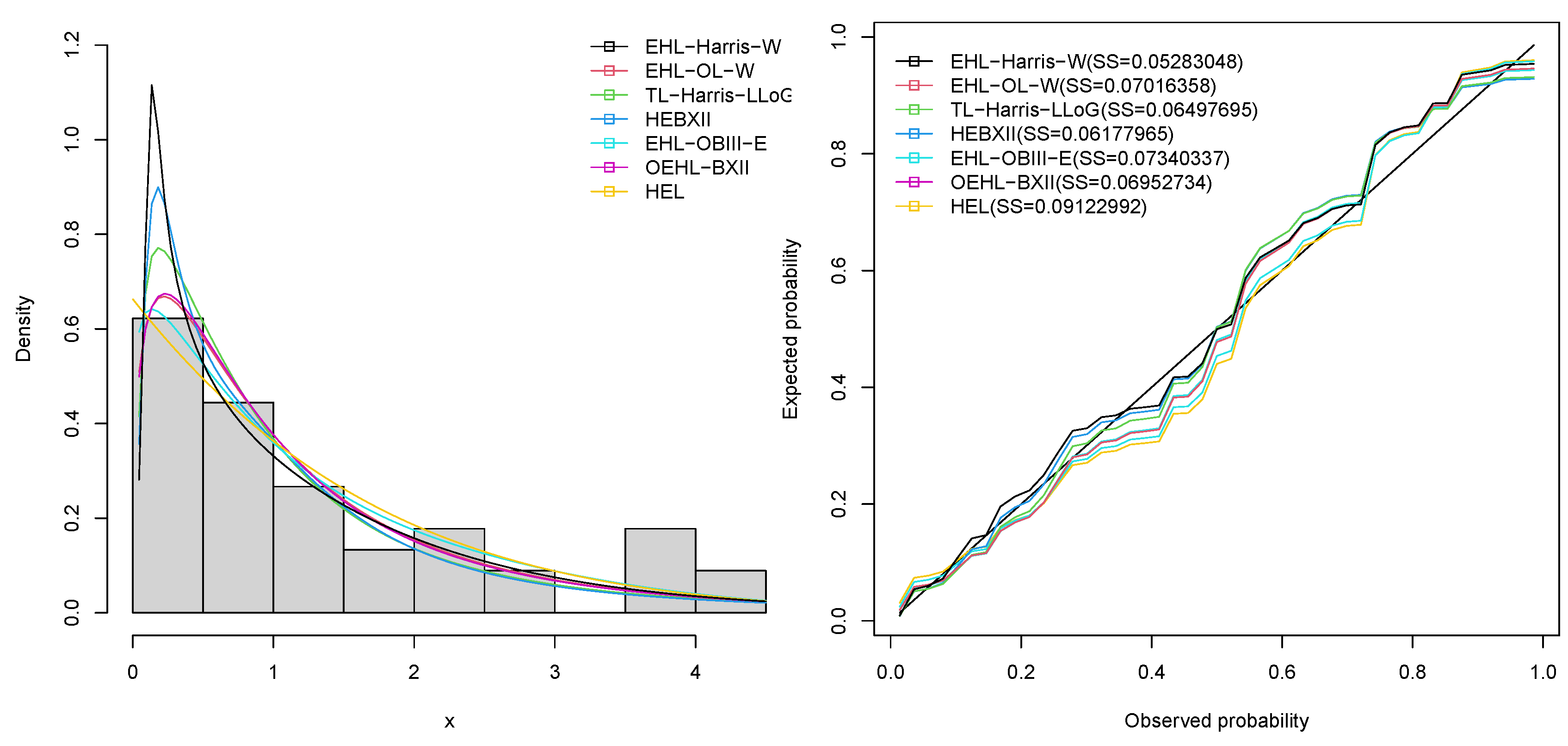
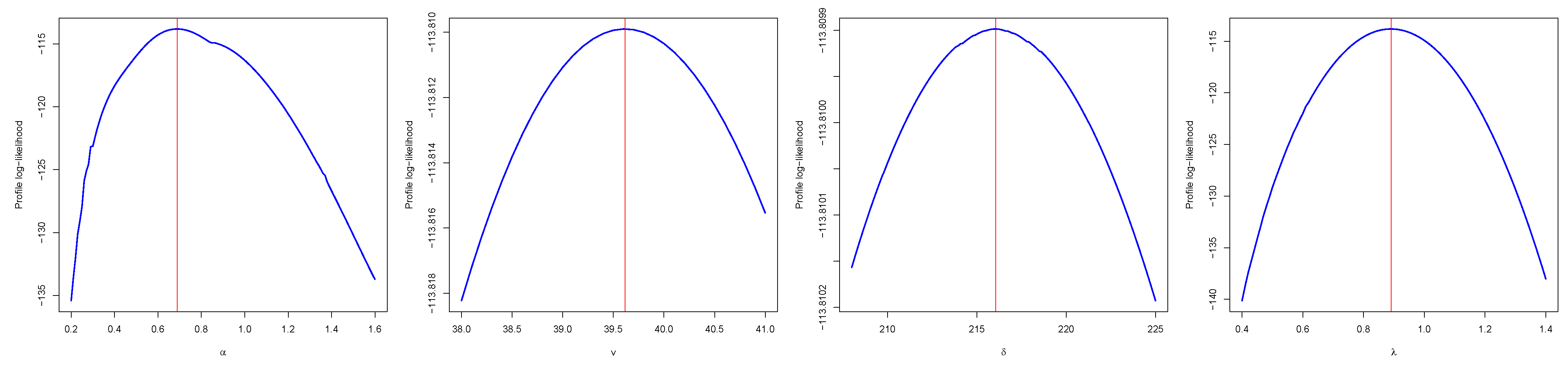
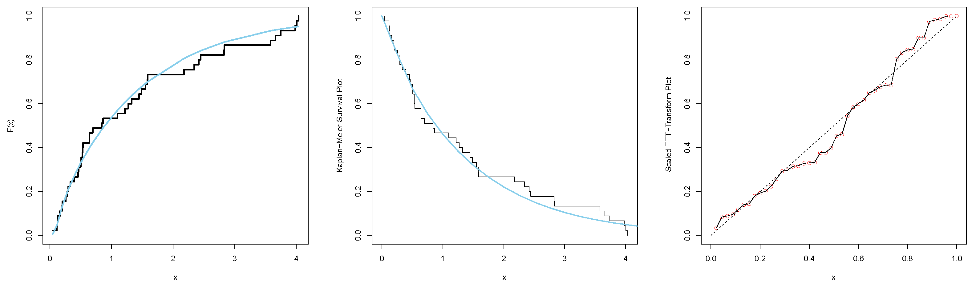
8.1. Survival Times of Chemotherapy Patients Data
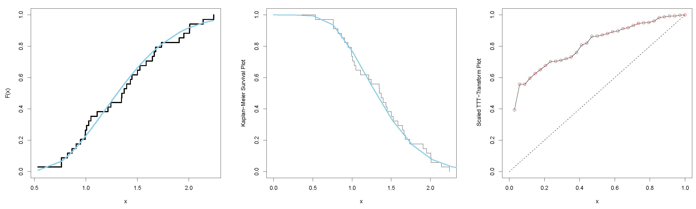
8.2. Level of Mercury Data
9. Concluding Remarks
Author Contributions
Funding
Institutional Review Board Statement
Informed Consent Statement
Data Availability Statement
Conflicts of Interest
Appendix A
- #cdf of the EHL-Harris-W distribution
- EHL_Harris_W_cdf=function (x, alpha, v, delta, lambda){
- g=lambda∗x∗∗(lambda − 1)∗exp(−x∗∗lambda)
- G=1 − exp(−x∗∗lambda)
- C=(1 − G)∗∗v
- A=((delta∗C)/(1 − (1 − delta)∗C))∗∗(1/v)
- y=((1 − A)/(1 + A))∗∗alpha
- return(y)
- }
- #pdf of the EHL-Harris-W distribution
- EHL_Harris_W_pdf=function (x, alpha, v, delta, lambda){
- g=lambda∗x∗∗(lambda − 1)∗exp(−x∗∗lambda)
- G=1 − exp(−x∗∗lambda)
- C=(1 − G)∗∗v
- A=((delta∗C)/(1 − (1 − delta)∗C))∗∗(1/v)
- y=2∗alpha∗(delta∗∗(1/v))∗g∗((1 − (1 − delta)∗C)∗∗(−(1+1/v)))∗((1 − A)∗∗(alpha − 1))∗((1+A)∗∗(−(alpha+1)))
- return(y)
- }
- #hrf of the EHL-Harris-W distribution
- EHL_Harris_W_hrf=function (x, alpha, v, delta, lambda){
- y=EHL_Harris_W_pdf (x, alpha, v, delta, lambda)/(1 − EHL_Harris_W_cdf (x, alpha, v, delta, lambda))
- return (y)
- }
- #quantile function of the EHL-Harris-W distribution
- quantile=function (alpha, v, delta, lambda, u){
- result<−quantile_Weibull (1 − ((((1 − u∗∗(1/alpha))/(1+u∗∗(1/alpha)))∗∗(−v))∗delta+(1 − delta))∗∗(−1/v),lambda)
- return (result)
- }
- #moments of the EHL-Harris-W distribution
- moment_EHL_Harris_W=function (alpha, v, delta, lambda, r){
- f=function (x, alpha, v, delta, lambda, r)
- {(x^r)∗(EHL_Harris_W_pdf (x, alpha, v, delta, lambda))}
- y=integrate (f,lower=0,upper=Inf, subdivisions=100,
- alpha=alpha, v=v, delta=delta, lambda=lambda, r=r)
- return (y)
- }
- #maximum likelihood estimates and variance-covariance matrix
- EHL_Harris_W_LL<−function (alpha, v, delta, lambda){−sum(log(2 ∗ alpha ∗ delta∗∗(1 / v) ∗ lambda ∗
- x∗∗(lambda − 1)
- ∗ exp(−x∗∗lambda) ∗ (1 − (1 − delta) ∗ exp(−v ∗ x∗∗lambda))∗∗(−(1 / v + 1)) ∗
- (1 − ((delta ∗ exp(−v ∗ x∗∗lambda)) / (1 − (1 − delta) ∗ exp(−v ∗ x∗∗lambda)))∗∗(1 / v))∗∗(alpha − 1) ∗
- (1 + ((delta ∗ exp(−v ∗ x∗∗lambda)) / (1 − (1 − delta) ∗ exp(−v ∗ x∗∗lambda)))∗∗(1 / v))∗∗
- (−(alpha + 1))))}
- mle.results<−mle2(EHL_Harris_W_LL, start=list (alpha=0.6883, v=39.6139, delta=216.05, lambda=0.8904),
- hessian.opt=TRUE, optimizer=“optim”, method=“BFGS”)
- summary (mle.results)
- vcov (mle.results)
- #goodness-of-fit statistics
- goodness.fit(pdf=EHL_Harris_W_pdf, cdf=EHL_Harris_W_cdf, mle = c(0.6883, 39.6139, 216.05, 0.8904),
- data = x, domain=c(0,5))
References
- Marshall, A.; Olkin, I. A new method for adding a parameter to a family of distributions with application to the exponential and Weibull families. Biometrika 1997, 84, 641–652. [Google Scholar] [CrossRef]
- Eugene, N.; Lee, C.; Famoye, F. Beta-normal distribution and its applications. Commun. Stat.-Theory Methods 2002, 31, 497–512. [Google Scholar] [CrossRef]
- Shaw, W.T.; Buckley, I.R. The alchemy of probability distributions: Beyond gram-charlier expansions, and a skew-kurtotic-normal distribution from a rank transmutation map. arXiv 2009, arXiv:0901.0434. [Google Scholar]
- Zografos, K.; Balakhrishnan, N. On families of beta and generalized gamma generated distribution and associated inference. Stat. Methods 2009, 6, 344–362. [Google Scholar] [CrossRef]
- Cordeiro, G.M.; de Castro, M. A new family of generalized distributions. J. Stat. Comput. Simul. 2011, 81, 883–898. [Google Scholar] [CrossRef]
- Cordeiro, G.M.; Ortega, E.M.; da Cunha, D.C. The exponentiated generalized class of distributions. J. Data Sci. 2013, 11, 1–27. [Google Scholar] [CrossRef]
- Alzaatreh, A.; Lee, C.; Famoye, F. A new method for generating families of continuous distributions. Metron 2013, 71, 63–79. [Google Scholar] [CrossRef]
- Torabi, H.; Montazeri, N.H. The logistic-uniform distribution and its applications. Commun. Stat.-Simul. Comput. 2014, 43, 2551–2569. [Google Scholar] [CrossRef]
- Bourguignon, M.; Silva, R.B.; Cordeiro, G.M. The Weibull-G family of probability distributions. J. Data Sci. 2014, 12, 53–68. [Google Scholar] [CrossRef]
- Alizadeh, M.; MirMostafee, S.; Ortega, E.M.; Ramires, T.G.; Cordeiro, G.M. The odd log-logistic logarithmic generated family of distributions with applications in different areas. J. Stat. Distrib. Appl. 2017, 4, 6. [Google Scholar] [CrossRef][Green Version]
- Soliman, A.H.; Elgarhy, M.A.E.; Shakil, M. Type II half logistic family of distributions with applications. Pak. J. Stat. Oper. Res. 2017, 13, 245–264. [Google Scholar] [CrossRef]
- Alizadeh, M.; Lak, F.; Rasekhi, M.; Ramires, T.G.; Yousof, H.M.; Altun, E. The odd log-logistic Topp–Leone G family of distributions: Heteroscedastic regression models and applications. Comput. Stat. 2018, 33, 1217–1244. [Google Scholar] [CrossRef]
- ZeinEldin, R.A.; Haq, M.A.U.; Hashmi, S.; Elsehety, M.; Elgarhy, M. Type II half logistic Kumaraswamy distribution with applications. J. Funct. Spaces 2020, 2020, 1343596. [Google Scholar] [CrossRef]
- Sengweni, W.; Oluyede, B.; Makubate, B. The exponentiated half-logistic odd Lindley-G family of distributions with applications. J. Nonlinear Sci. Appl. 2021, 14, 287–309. [Google Scholar] [CrossRef]
- El-Sherpieny, E.S.A.; Elsehetry, M.M. Type II kumaraswamy half logistic family of distributions with applications to exponential model. Ann. Data Sci. 2019, 6, 1–20. [Google Scholar] [CrossRef]
- Moakofi, T.; Oluyede, B.; Makubate, B. The half logistic log-logistic Weibull distribution: Model, properties and applications. Eurasian Bull. Math. 2022, 4, 186–210. [Google Scholar]
- Alghamdi, S.M.; Shrahili, M.; Hassan, A.S.; Gemeay, A.M.; Elbatal, I.; Elgarhy, M. Statistical inference of the half logistic modified Kies exponential model with modeling to engineering data. Symmetry 2023, 15, 586. [Google Scholar] [CrossRef]
- Azzalini, A. A class of distributions which includes the normal ones. Scand. J. Stat. 1985, 12, 171–178. [Google Scholar]
- Barakat, H.M. A new method for adding two parameters to a family of distributions with application to the normal and exponential families. Stat. Methods Appl. 2015, 24, 359–372. [Google Scholar] [CrossRef]
- Barakat, H.M.; Khaled, O.M. Towards the establishment of a family of distributions that best fits any data set. Commun. Stat. Simul. Comput. 2017, 46, 6129–6143. [Google Scholar] [CrossRef]
- AL-Hussaini, E.K.; Abdel-Hamid, A.H. Generation of Distribution Functions: A Survey. J. Stat. Appl. Probab. 2018, 7, 91–103. [Google Scholar] [CrossRef]
- Cordeiro, G.M.; Alizadeh, M.; Ortega, E.M. The exponentiated half-logistic family of distributions: Properties and applications. J. Probab. Stat. 2014, 2014, 864396. [Google Scholar] [CrossRef]
- Pinho, L.G.B.; Cordeiro, G.M.; Nobre, J.S. On the Harris-G class of distributions: General results and application. Braz. J. Probab. Stat. 2015, 29, 813–832. [Google Scholar] [CrossRef]
- Dutta, K.; Perry, J. A Tale of Tails: An Empirical Analysis of Loss Distribution Models for Estimating Operational Risk Capital (No. 06-13); Working Papers; Econstor: Singapore, 2006. [Google Scholar]
- Swain, J.J.; Venkatraman, S.; Wilson, J.R. Least-squares estimation of distribution functions in Johnson’s translation system. J. Stat. Comput. Simul. 1988, 29, 271–297. [Google Scholar] [CrossRef]
- Cheng, R.C.H.; Amin, N.A.K. Maximum Product-of-Spacings Estimation with Applications to the Log-Normal Distribution; Mathematical Report 79-1; University of Wales IST: Cardiff, Wales, 1979. [Google Scholar]
- Benkhelifa, L. Alpha power Topp-Leone Weibull distribution: Properties, characterizations, regression modeling and applications. J. Stat. Manag. Syst. 2022, 25, 1–26. [Google Scholar] [CrossRef]
- Teamah, A.E.A.; Elbanna, A.A.; Gemeay, A.M. Heavy-tailed log-logistic distribution: Properties, risk measures and applications. Stat. Optim. Inf. Comput. 2021, 9, 910–941. [Google Scholar] [CrossRef]
- Chen, G.; Balakrishnan, N. A general purpose approximate goodness-of-fit test. J. Qual. Technol. 1995, 27, 154–161. [Google Scholar] [CrossRef]
- Oluyede, B.; Dingalo, N.; Chipepa, F. The Topp-Leone-Harris-G family of distributions with applications. Int. J. Math. Oper. Res. 2023, 24, 554–582. [Google Scholar] [CrossRef]
- Batsidis, A.; Lemonte, A.J. On the Harris extended family of distributions. Statistics 2015, 49, 1400–1421. [Google Scholar] [CrossRef]
- Oluyede, B.; Peter, P.O.; Ndwapi, N.; Bindele, H. The exponentiated half-logistic odd Burr III-G: Model, properties and applications. Pak. J. Stat. Oper. Res. 2022, 18, 33–57. [Google Scholar] [CrossRef]
- Aldahlan, M.; Afify, A.Z. The odd exponentiated half-logistic Burr XII distribution. Pak. J. Stat. Oper. Res. 2018, XIV, 305–317. [Google Scholar] [CrossRef]
- Bekker, A.; Roux, J.J.J.; Mosteit, P.J. A generalization of the compound Rayleigh distribution: Using a Bayesian method on cancer survival times. Commun. Stat.-Theory Methods 2000, 29, 1419–1433. [Google Scholar] [CrossRef]
- Stablein, D.M.; Carter, W.H., Jr.; Novak, J.W. Analysis of survival data with non-proportional hazard functions. Control. Clin. Trials 1981, 2, 149–159. [Google Scholar] [CrossRef] [PubMed]
- Mol, S.; Ozden, O.; Karakulak, S. Levels of selected metals in albacore (Thunnus alalunga, Bonnaterre, 1788) from the Eastern Mediterranean. J. Aquat. Food Prod. Technol. 2012, 21, 111–117. [Google Scholar] [CrossRef]













| MLE | LS | WLS | MPS | CVM | AD | ||||||||
|---|---|---|---|---|---|---|---|---|---|---|---|---|---|
| n | Parameter | ABIAS | RMSE | ABIAS | RMSE | ABIAS | RMSE | ABIAS | RMSE | ABIAS | RMSE | ABIAS | RMSE |
| 25 | |||||||||||||
| v | |||||||||||||
| ∑ ranks | 21 | 20 | 21 | 32 | 37 | 37 | |||||||
| 50 | |||||||||||||
| v | |||||||||||||
| ∑ ranks | 23 | 21 | 22 | 32 | 38 | 32 | |||||||
| 100 | |||||||||||||
| v | |||||||||||||
| ∑ ranks | 22 | 28 | 19 | 33 | 41 | 25 | |||||||
| 200 | |||||||||||||
| v | |||||||||||||
| ∑ ranks | 20 | 32 | 23 | 31 | 34 | 28 | |||||||
| 400 | |||||||||||||
| v | |||||||||||||
| ∑ ranks | 14 | 31 | 25 | 29 | 36 | 33 | |||||||
| 800 | |||||||||||||
| v | |||||||||||||
| ∑ ranks | 17 | 35.5 | 24 | 27 | 31 | 33.5 | |||||||
| MLE | LS | WLS | MPS | CVM | AD | ||||||||
|---|---|---|---|---|---|---|---|---|---|---|---|---|---|
| n | Parameter | ABIAS | RMSE | ABIAS | RMSE | ABIAS | RMSE | ABIAS | RMSE | ABIAS | RMSE | ABIAS | RMSE |
| 25 | |||||||||||||
| v | |||||||||||||
| ∑ ranks | 31 | 28 | 16 | 37 | 36 | 20 | |||||||
| 50 | |||||||||||||
| v | |||||||||||||
| ∑ ranks | 26 | 31 | 21 | 35 | 35 | 20 | |||||||
| 100 | |||||||||||||
| v | |||||||||||||
| ∑ ranks | 28 | 20 | 22 | 40 | 41 | 17 | |||||||
| 200 | |||||||||||||
| v | |||||||||||||
| ∑ ranks | 25 | 26 | 25 | 35 | 42 | 15 | |||||||
| 400 | |||||||||||||
| v | |||||||||||||
| ∑ ranks | 18 | 34.5 | 24 | 30 | 40 | 21.5 | |||||||
| 800 | |||||||||||||
| v | |||||||||||||
| ∑ ranks | 20 | 34.5 | 24 | 30 | 39.5 | 20 | |||||||
| Parameters | n | MLE | LS | WLS | MPS | CVM | AD |
|---|---|---|---|---|---|---|---|
| 25 | 2.5 | 1.0 | 2.5 | 4.0 | 5.5 | 5.5 | |
| 50 | 3.0 | 1.0 | 2.0 | 4.5 | 6.0 | 4.5 | |
| 100 | 2.0 | 4.0 | 1.0 | 5.0 | 6.0 | 3.0 | |
| 200 | 1.0 | 5.0 | 2.0 | 4.0 | 6.0 | 3.0 | |
| 400 | 1.0 | 5.0 | 3.0 | 4.0 | 6.0 | 2.0 | |
| 800 | 1.0 | 5.0 | 2.0 | 4.0 | 6.0 | 3.0 | |
| 25 | 4.0 | 3.0 | 1.0 | 6.0 | 5.0 | 2.0 | |
| 50 | 3.0 | 4.0 | 2.0 | 5.5 | 5.5 | 1.0 | |
| 100 | 4.0 | 2.0 | 3.0 | 5.0 | 6.0 | 1.0 | |
| 200 | 2.5 | 4.0 | 2.5 | 5.0 | 6.0 | 1.0 | |
| 400 | 1.0 | 5.0 | 3.0 | 4.0 | 6.0 | 2.0 | |
| 800 | 1.5 | 5.0 | 3.0 | 4.0 | 6.0 | 1.5 | |
| ∑ ranks | 26.5 | 44.0 | 27.0 | 55.0 | 70.0 | 29.5 | |
| Overall rank | 1 | 4 | 2 | 5 | 6 | 3 | |
| Significance Level | 0.7 | 0.75 | 0.8 | 0.85 | 0.9 | 0.95 | |
|---|---|---|---|---|---|---|---|
| EHL-Harris-W () | VaR | 3.4178 | 4.1811 | 5.1969 | 6.6407 | 8.9389 | 13.6097 |
| TVaR | 9.3585 | 10.4736 | 11.9263 | 13.9446 | 17.0736 | 23.2196 | |
| TV | 61.7466 | 66.2359 | 71.6151 | 78.0830 | 85.3363 | 86.3543 | |
| TVP | 52.5811 | 60.1506 | 69.2184 | 80.3151 | 93.8763 | 105.2563 | |
| HL-Harris-W () | VaR | 2.2212 | 2.8141 | 3.6127 | 4.7574 | 6.5867 | 10.2947 |
| TVaR | 6.8854 | 7.7617 | 8.9041 | 10.4898 | 12.9399 | 17.7121 | |
| TV | 40.5630 | 43.9231 | 48.1603 | 53.7902 | 61.9150 | 75.4514 | |
| TVP | 35.2796 | 40.7040 | 47.4324 | 56.2115 | 68.6635 | 89.3909 | |
| EHL-MO-W () | VaR | 2.0479 | 2.6202 | 3.4001 | 4.5310 | 6.3598 | 10.1114 |
| TVaR | 6.7096 | 7.5875 | 8.7373 | 10.3407 | 12.8305 | 17.7052 | |
| TV | 41.4648 | 45.0590 | 49.5923 | 55.6179 | 64.3152 | 78.8437 | |
| TVP | 35.7351 | 41.3818 | 48.4112 | 57.6160 | 70.7142 | 92.6067 | |
| HL-W () | VaR | 2.5042 | 3.0346 | 3.7182 | 4.6534 | 6.0717 | 8.7623 |
| TVaR | 6.0620 | 6.7226 | 7.5631 | 8.6980 | 10.3944 | 13.5536 | |
| TV | 19.3602 | 20.5115 | 21.9532 | 23.8634 | 26.6438 | 31.5638 | |
| TVP | 19.6142 | 22.1063 | 25.1257 | 28.9819 | 34.3739 | 43.5393 | |
| EHL-W () | VaR | 2.4889 | 3.0118 | 3.6848 | 4.6037 | 5.9942 | 8.6244 |
| TVaR | 5.9746 | 6.6214 | 7.4436 | 8.5523 | 10.2069 | 13.2815 | |
| TV | 18.1984 | 19.2503 | 20.5669 | 22.3098 | 24.8523 | 29.3749 | |
| TVP | 18.7135 | 21.0591 | 23.8971 | 27.5157 | 32.5741 | 41.1876 | |
| APTLW () | VaR | 0.4441 | 0.5678 | 0.7465 | 1.0243 | 1.5142 | 2.6453 |
| TVaR | 1.8237 | 2.0982 | 2.4773 | 3.0341 | 3.9291 | 5.5564 | |
| TV | 19.8021 | 23.1376 | 27.9202 | 35.4961 | 49.9425 | 83.5741 | |
| TVP | 15.6852 | 19.4514 | 24.8135 | 33.2059 | 48.8774 | 94.4518 | |
| APELxD () | VaR | 1.1143 | 1.3015 | 1.5511 | 1.9137 | 2.5230 | 3.9357 |
| TVaR | 3.0536 | 3.4235 | 3.9245 | 4.6595 | 5.8957 | 8.6883 | |
| TV | 20.4417 | 23.6317 | 28.1547 | 35.1297 | 47.5138 | 77.0577 | |
| TVP | 17.3628 | 21.1474 | 26.4483 | 34.5197 | 48.6581 | 81.8932 |
| Significance Level | 0.7 | 0.75 | 0.8 | 0.85 | 0.9 | 0.95 | |
|---|---|---|---|---|---|---|---|
| EHL-Harris-W () | VaR | 7.8208 | 8.6404 | 9.6466 | 10.9583 | 12.8501 | 16.2362 |
| TVaR | 12.5905 | 13.4649 | 14.5501 | 15.9771 | 18.0477 | 21.7636 | |
| TV | 27.9068 | 28.7652 | 29.8745 | 31.3772 | 33.5894 | 37.4600 | |
| TVP | 32.1253 | 35.0389 | 38.4497 | 42.6477 | 48.2783 | 57.3506 | |
| HL-Harris-W () | VaR | 1.8940 | 2.1644 | 2.4924 | 2.9124 | 3.5027 | 4.5167 |
| TVaR | 3.3676 | 3.6360 | 3.9644 | 4.3883 | 4.9886 | 6.0265 | |
| TV | 2.2676 | 2.2810 | 2.3010 | 2.3312 | 2.3794 | 2.4699 | |
| TVP | 4.9549 | 5.3468 | 5.8052 | 6.3698 | 7.1301 | 8.3730 | |
| EHL-MO-W () | VaR | 4.1246 | 4.7482 | 5.5378 | 6.6005 | 8.1871 | 11.1466 |
| TVaR | 8.1134 | 8.8510 | 9.7823 | 11.0300 | 12.8792 | 16.2870 | |
| TV | 22.7114 | 23.8708 | 25.3273 | 27.2571 | 30.0531 | 34.9228 | |
| TVP | 24.0114 | 26.7542 | 30.0442 | 34.1985 | 39.9270 | 49.4638 | |
| HL-W () | VaR | 2.5042 | 3.0345 | 3.7181 | 4.6533 | 6.0716 | 8.7622 |
| TVaR | 6.0619 | 6.7225 | 7.5630 | 8.6979 | 10.3943 | 13.5534 | |
| TV | 19.3597 | 20.5110 | 21.9527 | 23.8628 | 26.6431 | 31.5631 | |
| TVP | 19.6138 | 22.1058 | 25.1252 | 28.9813 | 34.3732 | 43.5384 | |
| EHL-W () | VaR | 5.6340 | 6.3631 | 7.2708 | 8.4716 | 10.2317 | 13.4448 |
| TVaR | 10.0662 | 10.8822 | 11.9031 | 13.2577 | 15.2438 | 18.8554 | |
| TV | 25.6755 | 26.7094 | 28.0222 | 29.7785 | 32.3471 | 36.8726 | |
| TVP | 28.0391 | 30.9142 | 34.3209 | 38.5695 | 44.3562 | 53.8845 | |
| APTLW () | VaR | 1.2229 | 1.4237 | 1.6887 | 2.0627 | 2.6530 | 3.8343 |
| TVaR | 2.5463 | 2.7918 | 3.1024 | 3.5153 | 4.1071 | 5.0560 | |
| TV | 2.3590 | 2.4665 | 2.5968 | 2.7740 | 3.0940 | 4.2696 | |
| TVP | 4.1977 | 4.6417 | 5.1799 | 5.8732 | 6.8917 | 9.1122 | |
| APELxD () | VaR | 1.1207 | 1.2390 | 1.3873 | 1.5875 | 1.8943 | 2.5129 |
| TVaR | 1.9939 | 2.1571 | 2.3689 | 2.6646 | 3.1330 | 4.1092 | |
| TV | 2.6972 | 3.0663 | 3.5915 | 4.4071 | 5.8801 | 9.5735 | |
| TVP | 3.8820 | 4.4568 | 5.2421 | 6.4107 | 8.4251 | 13.2041 |
| Estimates | Statistics | |||||||||||
|---|---|---|---|---|---|---|---|---|---|---|---|---|
| Model | p-Value | |||||||||||
| EHL-Harris-W | 0.6883 | 39.6139 | 216.05 | 0.8904 | 113.8 | 121.8 | 122.8 | 129 | 0.0411 | 0.3066 | 0.0733 | 0.9545 |
| (0.1320) | (18.0758) | (0.4934) | (0.1036) | |||||||||
| EHL-OL-W | ||||||||||||
| 3.8394 | 4.1498 | 0.3320 | 6.3152 | 116.4 | 124.4 | 125.4 | 131.7 | 0.0667 | 0.4578 | 0.0944 | 0.7829 | |
| (5.1120) | (9.4249) | (0.3597) | (30.4554) | |||||||||
| TL-Harris-LLoG | ||||||||||||
| 66.8040 | 4.7268 | 3.2286 | 1.0941 | 117.8 | 125.8 | 126.8 | 133.0 | 0.0629 | 0.4474 | 0.0856 | 0.8687 | |
| (1.6855 ) | (8.8516 ) | (1.3054 ) | (0.1386) | |||||||||
| HEBXII | 0.0977 | 7.0833 | 2.2224 | 0.7343 | 118.7 | 126.7 | 127.7 | 133.9 | 0.0602 | 0.4394 | 0.0873 | 0.8529 |
| (0.2347) | (4.4606) | (0.9108) | (0.3728) | |||||||||
| EHL-OBIII-E | 0.8594 | 10.4693 | 0.1369 | 1.1934 | 114.6 | 122.6 | 123.6 | 129.8 | 0.0694 | 0.4713 | 0.1060 | 0.6542 |
| (0.2946) | (12.0444) | (0.1283) | (0.5663) | |||||||||
| OEHL-BXII | 3.5929 | 0.8027 | 0.3405 | 2.0300 | 116.8 | 124.8 | 125.8 | 132.0 | 0.0672 | 0.4618 | 0.0924 | 0.8038 |
| (5.5236) | (3.1198) | (0.6091) | (4.7317) | |||||||||
| HEL | ||||||||||||
| 11.1540 | 0.0158 | 0.0132 | 561.83 | 116.0 | 124.0 | 125.0 | 131.3 | 0.0876 | 0.5827 | 0.1149 | 0.5538 | |
| (3.5750 ) | (0.0243) | (0.0032) | (4.6124 ) | |||||||||
| Estimates | Statistics | |||||||||||
|---|---|---|---|---|---|---|---|---|---|---|---|---|
| Model | p-Value | |||||||||||
| EHL-Harris-W | 1.1081 | 8.2914 | 45.2701 | 1.8880 | 38.6 | 46.6 | 48.0 | 52.7 | 0.0341 | 0.2209 | 0.0944 | 0.9227 |
| (6.9782 ) | (0.8350) | (0.0299) | (0.2156) | |||||||||
| EHL-OL-W | 3.9549 | 4.2385 | 1.0883 | 2.4336 | 39.0 | 47.0 | 48.3 | 53.1 | 0.0396 | 0.2606 | 0.1033 | 0.8611 |
| (5.8514) | (12.7045) | (1.4369) | (4.7142) | |||||||||
| TL-Harris-LLoG | 4.3957 | 225.77 | 11847.0 | 2.3907 | 42.8 | 50.8 | 52.1 | 56.9 | 0.0761 | 0.4713 | 0.1347 | 0.5682 |
| (1.1806) | (419.55) | (0.4967) | (0.3023) | |||||||||
| HEBXII | 300.53 | 0.0116 | 4.4147 | 63.7620 | 39.2 | 47.2 | 48.5 | 53.3 | 0.0384 | 0.2633 | 0.1452 | 0.4703 |
| (6.9961 ) | (7.9462 ) | (1.8711) | (0.0308) | |||||||||
| EHL-OBIII-E | 3.6664 | 3.1784 | 0.3568 | 0.5970 | 40.1 | 48.1 | 49.5 | 54.3 | 0.0503 | 0.3110 | 0.0960 | 0.9127 |
| (1.9070) | (3.8745) | (0.4201) | (0.2511) | |||||||||
| OEHL-BXII | 3.5823 | 0.5509 | 1.0983 | 1.9272 | 39.2 | 47.2 | 48.6 | 53.3 | 0.0414 | 0.2701 | 0.1031 | 0.8630 |
| (7.2737) | (3.4435) | (3.3559) | (7.7664) | |||||||||
| HEL | 62.0848 | 0.9057 | 0.0962 | 37.8797 | 44.0 | 52.0 | 53.4 | 58.1 | 0.0491 | 0.3342 | 0.1272 | 0.6408 |
| (33.0028) | (0.5760) | (0.0971) | (33.5049) | |||||||||
Disclaimer/Publisher’s Note: The statements, opinions and data contained in all publications are solely those of the individual author(s) and contributor(s) and not of MDPI and/or the editor(s). MDPI and/or the editor(s) disclaim responsibility for any injury to people or property resulting from any ideas, methods, instructions or products referred to in the content. |
© 2023 by the authors. Licensee MDPI, Basel, Switzerland. This article is an open access article distributed under the terms and conditions of the Creative Commons Attribution (CC BY) license (https://creativecommons.org/licenses/by/4.0/).
Share and Cite
Warahena-Liyanage, G.; Oluyede, B.; Moakofi, T.; Sengweni, W. The New Exponentiated Half Logistic-Harris-G Family of Distributions with Actuarial Measures and Applications. Stats 2023, 6, 773-801. https://doi.org/10.3390/stats6030050
Warahena-Liyanage G, Oluyede B, Moakofi T, Sengweni W. The New Exponentiated Half Logistic-Harris-G Family of Distributions with Actuarial Measures and Applications. Stats. 2023; 6(3):773-801. https://doi.org/10.3390/stats6030050
Chicago/Turabian StyleWarahena-Liyanage, Gayan, Broderick Oluyede, Thatayaone Moakofi, and Whatmore Sengweni. 2023. "The New Exponentiated Half Logistic-Harris-G Family of Distributions with Actuarial Measures and Applications" Stats 6, no. 3: 773-801. https://doi.org/10.3390/stats6030050
APA StyleWarahena-Liyanage, G., Oluyede, B., Moakofi, T., & Sengweni, W. (2023). The New Exponentiated Half Logistic-Harris-G Family of Distributions with Actuarial Measures and Applications. Stats, 6(3), 773-801. https://doi.org/10.3390/stats6030050

