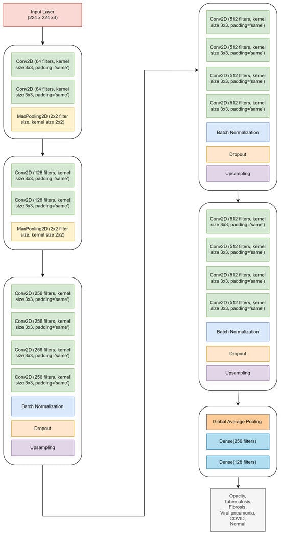
An Advanced Deep Learning Framework for Multi-Class Diagnosis from Chest X-ray Images
Abstract
Share and Cite
Sanida, M.V.; Sanida, T.; Sideris, A.; Dasygenis, M. An Advanced Deep Learning Framework for Multi-Class Diagnosis from Chest X-ray Images. J 2024, 7, 48-71. https://doi.org/10.3390/j7010003
Sanida MV, Sanida T, Sideris A, Dasygenis M. An Advanced Deep Learning Framework for Multi-Class Diagnosis from Chest X-ray Images. J. 2024; 7(1):48-71. https://doi.org/10.3390/j7010003
Chicago/Turabian StyleSanida, Maria Vasiliki, Theodora Sanida, Argyrios Sideris, and Minas Dasygenis. 2024. "An Advanced Deep Learning Framework for Multi-Class Diagnosis from Chest X-ray Images" J 7, no. 1: 48-71. https://doi.org/10.3390/j7010003
APA StyleSanida, M. V., Sanida, T., Sideris, A., & Dasygenis, M. (2024). An Advanced Deep Learning Framework for Multi-Class Diagnosis from Chest X-ray Images. J, 7(1), 48-71. https://doi.org/10.3390/j7010003

