Evaluation of Soil Hydraulic Parameters Calculation Methods Using a Tension Infiltrometer
Abstract
:1. Introduction
2. Theory
2.1. Steady-State Flow
2.2. Non-Steady or Transient Water Flow
3. Some Special Case Studies and Reports
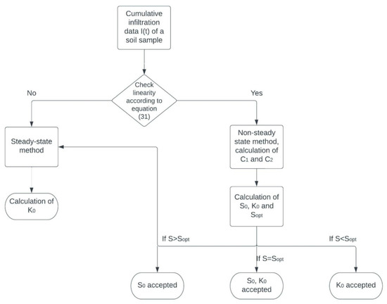
4. Concluding Remarks
Author Contributions
Funding
Institutional Review Board Statement
Informed Consent Statement
Data Availability Statement
Conflicts of Interest
References
- Reynolds, W.D.; Elrick, D.E.; Youngs, E.G. Single-ring and double-or concentric-ring infiltrometers. In Methods of Soil Analysis, Part 4—Physical Methods; Dane, J.H., Topp, G.C., Eds.; Soil Science Society of America: Madison, WI, USA, 2002; Volume 5, pp. 821–826. [Google Scholar]
- Talsma, T. In situ measurement of sorptivity. Aust. J. Soil Res. 1969, 7, 269–276. [Google Scholar] [CrossRef]
- Perroux, K.M.; White, I. Designs for disc permeameters. Soil Sci. Soc. Am. J. 1988, 52, 1205–1215. [Google Scholar] [CrossRef]
- Reynolds, W.D. Unsaturated hydraulic properties: Field tension infiltrometer. In Soil Sampling and Methods of Analysis, 2nd ed.; Carter, M.R., Gregorich, E.G., Eds.; CRC Press: Boca Raton, FL, USA, 2008; pp. 1107–1127. [Google Scholar]
- Clothier, B.E.; White, I. Measurement of sorptivity and soil water diffusivity in the field. Soil Sci. Soc. Am. J. 1981, 45, 241–245. [Google Scholar] [CrossRef]
- Vandervaere, J.P.; Vauclin, M.; Elrick, D.E. Transient flow from tension infiltrometers: I. The two-parameter equation. Soil Sci. Soc. Am. J. 2000, 64, 1263–1272. [Google Scholar] [CrossRef] [Green Version]
- Warrick, A.W. Models for disc infiltrometers. Water Resour. Res. 1992, 28, 1319–1327. [Google Scholar] [CrossRef]
- Haverkamp, R.; Ross, P.J.; Smettem, K.R.J.; Parlange, J.Y. Three-dimensional analysis of infiltration from the disc infiltrometer: 2. Physically based infiltration equation. Water Resour. Res. 1994, 30, 2931–2935. [Google Scholar] [CrossRef] [Green Version]
- Lin, H.S.; McInnes, K.J. Water flow in clay soil beneath a tension infiltrometer. Soil Sci. 1995, 159, 375–382. [Google Scholar] [CrossRef]
- Angulo-Jaramillo, R.; Gaudet, J.P.; Thony, J.L.; Vauclin, M. Measurement of hydraulic properties and mobile water content of a field soil. Soil Sci. Soc. Am. J. 1996, 60, 710–715. [Google Scholar] [CrossRef]
- Angulo-Jaramillo, R.; Thony, J.L.; Vachaud, G.; Moreno, F.; Fernandez-Boy, E.; Cayuela, J.A.; Clothier, B.E. Seasonal variation of hydraulic properties of soils measured using a tension disk infiltrometer. Soil Sci. Soc. Am. J. 1997, 61, 27–32. [Google Scholar] [CrossRef]
- Chan, K.Y.; Heenan, D.P. Surface hydraulic properties of a red earth under continuous cropping with different management practices. Soil Res. 1993, 31, 13–24. [Google Scholar] [CrossRef]
- Murphy, B.W.; Koen, T.B.; Jones, B.A.; Huxedurp, L.M. Temporal variation of hydraulic properties for some soils with fragile structure. Soil Res. 1993, 31, 179–197. [Google Scholar] [CrossRef]
- Vandervaere, J.P.; Peugeot, C.; Vauclin, M.; Angulo-Jaramillo, R.; Lebel, T. Estimating hydraulic conductivity of crusted soils using disc infiltrometers and minitensiometers. J. Hydrol. 1997, 188, 203–223. [Google Scholar] [CrossRef]
- Soilmoisture Equipment Corp. 2826D20 Tension Infiltrometer. Operating Instructions; Soilmoisture Equipment Corp.: Santa Barbara, CA, USA, 2008. [Google Scholar]
- Soilmoisture Equipment Corp. 2825K1 Tension Infiltrometer. Operating Instructions; Soilmoisture Equipment Corp.: Santa Barbara, CA, USA, 2008. [Google Scholar]
- Latorre, B.; Moret-Fernandez, D.; Lyons, M.N.; Palacio, S. Smartphone-based tension disc infiltrometer for soil hydraulic characterization. J. Hydrol. 2021, 600, 126551. [Google Scholar] [CrossRef]
- Bagarello, V.; Iovino, M.; Tusa, G. Effect of contact material on tension infiltrometer measurements. Trans. ASAE 2021, 44, 911. [Google Scholar] [CrossRef]
- Reynolds, W.D. Tension Infiltrometer Measurements: Implications of Pressure Head Offset due to Contact Sand. Vadose Zone J. 2006, 5, 1287–1292. [Google Scholar] [CrossRef]
- Latorre, B.; Peña, C.; Lassabatere, L.; Angulo-Jaramillo, R.; Moret-Fernández, D. Estimate of soil hydraulic properties from disc infiltrometer three-dimensional infiltration curve. Numerical analysis and field application. J. Hydrol. 2015, 527, 1–12. [Google Scholar] [CrossRef] [Green Version]
- Devices, Decagon. Mini Disk Infiltrometer User’s Manual; Decagon Devices: Pullman, WA, USA, 2006. [Google Scholar]
- Clothier, B.; Scotter, D. Unsaturated water transmission parameters obtained from infiltration. In Methods of Soil Analysis, Part 4—Physical Methods; Dane, J.H., Topp, G.C., Eds.; Soil Science Society of America: Madison, WI, USA, 2002; Volume 5, pp. 879–898. [Google Scholar]
- Reynolds, W.D.; Elrick, D.E. Determination of hydraulic conductivity using a tension infiltrometer. Soil Sci. Soc. Am. J. 1991, 55, 633–639. [Google Scholar] [CrossRef]
- Smettem, K.R.J.; Clothier, B.E. Measuring unsaturated sorptivity and hydraulic conductivity using multiple disc permeameters. J. Soil Sci. 1989, 40, 563–568. [Google Scholar] [CrossRef]
- Ankeny, M.D.; Ahmed, M.; Kaspar, T.C.; Horton, R. Simple field method for determining unsaturated hydraulic conductivity. Soil Sci. Soc. Am. J. 1991, 55, 467–470. [Google Scholar] [CrossRef]
- Zhang, R. Determination of soil sorptivity and hydraulic conductivity from the disk infiltrometer. Soil Sci. Soc. Am. J. 1997, 61, 1024–1030. [Google Scholar] [CrossRef]
- Zhang, R. Infiltration models for the disk infiltrometer. Soil Sci. Soc. Am. J. 1997, 61, 1597–1603. [Google Scholar] [CrossRef]
- Vandervaere, J.P.; Vauclin, M.; Elrick, D.E. Transient flow from tension infiltrometers: II. Four methods to determine sorptivity and conductivity. Soil Sci. Soc. Am. J. 2000, 64, 1272–1284. [Google Scholar] [CrossRef]
- Logsdon, S.D.; Jaynes, D.B. Methodology for determining hydraulic conductivity with tension infiltrometers. Soil Sci. Soc. Am. J. 1993, 57, 1426–1431. [Google Scholar] [CrossRef]
- Bagarello, V.; Iovino, M. Indagine di laboratorio su una metodologia innovativa per la determinazione della conducibilit a idraulica del suolo con l’infiltrometro a depressione. Riv. Ing. Agrar. 2004, 2, 63–74. (In Italian) [Google Scholar]
- Jacques, D.; Mohanty, B.P.; Feyen, J. Comparison of alternative methods for deriving hydraulic properties and scaling factors from single-disc tension infiltrometer measurements. Water Resour. Res. 2002, 38, 25-1–25-14. [Google Scholar] [CrossRef] [Green Version]
- Richards, L.A. Capillary conduction of liquids through porous mediums. Physics 1931, 1, 318–333. [Google Scholar] [CrossRef]
- Angulo-Jaramillo, R.; Vandervaere, J.P.; Roulier, S.; Thony, J.L.; Gaudet, J.P.; Vauclin, M. Field measurement of soil surface hydraulic properties by disc and ring infiltrometers. A review and recent developments. Soil Tillage Res. 2000, 55, 1–29. [Google Scholar] [CrossRef]
- Wooding, R.A. Steady infiltration from a shallow circular pond. Water Resour. Res. 1968, 4, 1259–1273. [Google Scholar] [CrossRef]
- Gardner, W.R. Some steady state solutions of the unsaturated moisture flow equation with application to evaporation from a water table. Soil Sci. 1958, 85, 228–232. [Google Scholar] [CrossRef]
- Philip, J.R. Theory of infiltration. Adv. Hydrosci. 1969, 5, 215–296. [Google Scholar]
- Thony, J.L.; Vachaud, G.; Clothier, B.E.; Angulo-Jaramillo, R. Field measurement of the hydraulic properties of soil. Soil Technol. 1991, 4, 111–123. [Google Scholar] [CrossRef]
- Cook, F.J.; Broeren, A. Six methods for determining sorptivity and hydraulic conductivity with disc permeameters. Soil Sci. 1994, 157, 2–11. [Google Scholar] [CrossRef]
- Scotter, D.R.; Clothier, B.E.; Harper, E.R. Measuring saturated hydraulic conductivity and sorptivity using twin rings. Soil Res. 1982, 20, 295–304. [Google Scholar] [CrossRef]
- White, I.; Sully, M.J.; Perroux, K.M. Measurement of surface-soil hydraulic properties: Disk permeameters, tension infiltrometers, and other techniques. In Advances in Measurement of Soil Physical Properties: Bringing Theory into Practice; Topp, G.C., Reynolds, W.D., Green, R.E., Eds.; Soil Science Society of America: Madison, WI, USA, 1992; Volume 30, pp. 69–103. [Google Scholar]
- Angulo-Jaramillo, R.; Bagarello, V.; Iovino, M.; Lassabatere, L. Unsaturated Soil Hydraulic Properties. In Infiltration Measurements for Soil Hydraulic Characterization; Springer International Publishing: Berlin, Germany, 2016; pp. 181–287. [Google Scholar]
- White, I.; Sully, M.J. Macroscopic and microscopic capillary length and time scales from field infiltration. Water Resour. Res. 1987, 23, 1514–1522. [Google Scholar] [CrossRef]
- Warrick, A.W.; Broadbridge, P. Sorptivity and macroscopic capillary length relationships. Water Resour. Res. 1992, 28, 427–431. [Google Scholar] [CrossRef]
- Hussen, A.A.; Warrick, A.W. Algebraic models for disc tension permeameters. Water Resour. Res. 1993, 29, 2779–2786. [Google Scholar] [CrossRef]
- Hussen, A.A.; Warrick, A.W. Alternative analyses of hydraulic data from disc tension infiltrometers. Water Resour. Res. 1993, 29, 4103–4108. [Google Scholar] [CrossRef]
- Quadri, M.B.; Clothier, B.E.; Angulo-Jaramillo, R.; Vauclin, M.; Green, S.R. Axisymmetric transport of water and solute underneath a disk permeameter: Experiments and numerical model. Soil Sci. Soc. Am. J. 1994, 58, 696–703. [Google Scholar] [CrossRef]
- Parlange, J.Y.; Lisle, I.; Braddock, R.D.; Smith, R.E. The three-parameter infiltration equation. Soil Sci. 1982, 133, 337–341. [Google Scholar] [CrossRef]
- Smettem, K.R.J.; Parlange, J.Y.; Ross, J.P.; Haverkamp, R. Three-dimensional analysis of infiltration from disc infiltrometer. 1. A capillary-based theory. Water Resour. Res. 1994, 30, 2925–2929. [Google Scholar] [CrossRef] [Green Version]
- Kargas, G.; Londra, P.; Anastasiou, K.; Kerkides, P. A note on one-and three-dimensional infiltration analysis from a mini disc infiltrometer. Water 2018, 10, 1783. [Google Scholar] [CrossRef] [Green Version]
- Smettem, K.R.J.; Ross, P.J.; Haverkamp, R.; Parlange, J.Y. Three-dimensional analysis of infiltration from the disk infiltrometer: 3. Parameter estimation using a double-disk tension infiltrometer. Water Resour. Res. 1995, 31, 2491–2495. [Google Scholar] [CrossRef]
- Lassabatere, L.; Angulo-Jaramillo, R.; Soria-Ugalde, J.M.; Šimůnek, J.; Haverkamp, R. Numerical evaluation of a set of analytical infiltration equations. Water Resour. Res. 2009, W12415. [Google Scholar] [CrossRef] [Green Version]
- Schaap, M.G.; Leij, F.J.; Van Genuchten, M.T. Rosetta: A computer program for estimating soil hydraulic parameters with hierarchical pedotransfer functions. J. Hydrol. 2001, 251, 163–176. [Google Scholar] [CrossRef]
- Šimuůnek, J.; van Genuchten, M.T. Modeling nonequilibrium flow and transport processes using HYDRUS. Vadose Zone J. 2008, 7, 782–797. [Google Scholar] [CrossRef] [Green Version]
- Šimůnek, J.; Sejna, M.; Saito, H.; Sakai, M.; van Genuchten, M.T. The HYDRUS-1D Software Package for Simulating the One-Dimensional Movement of Water, Heat, and Multiple Solutes in Variably Saturated Media; Version 4.0, HYDRUS Software Ser. 3; Department of Environmental Science, University of California: Riverside, CA, USA, 2008. [Google Scholar]
- Warrick, A.W.; Lazarovitch, N. Infiltration from a strip source. Water Resour. Res. 2007, 43, W03420. [Google Scholar] [CrossRef] [Green Version]
- Warrick, A.W.; Lazarovitch, N.; Furman, A.; Zerihun, D. Explicit infiltration function for furrows. J. Irrig. Drain. Eng. 2007, 133, 307–313. [Google Scholar] [CrossRef]
- Fuentes, C.; Haverkamp, R.; Parlange, J.Y. Parameter constraints on closed-form soilwater relationships. J. Hydrol. 1992, 134, 117–142. [Google Scholar] [CrossRef]
- Dohnal, M.; Dusek, J.; Vogel, T. Improving hydraulic conductivity estimates from minidisk infiltrometer measurements for soils with wide pore-size distributions. Soil Sci. Soc. Am. J. 2010, 74, 804–811. [Google Scholar] [CrossRef]
- Rahmati, M.; Latorre, B.; Lassabatere, L.; Angulo-Jaramillo, R.; Moret-Fernández, D. The relevance of Philip theory to Haverkamp quasi-exact implicit analytical formulation and its uses to predict soil hydraulic properties. J. Hydrol. 2019, 570, 816–826. [Google Scholar] [CrossRef]
- Latorre, B.; Moret-Fernández, D.; Lassabatere, L.; Rahmati, M.; López, M.V.; Angulo-Jaramillo, R.; Sorando, R.; Comin, F.; Jiménez, J.J. Influence of the β parameter of the Haverkamp model on the transient soil water infiltration curve. J. Hydrol. 2018, 564, 222–229. [Google Scholar] [CrossRef]
- Kargas, G.; Koka, D.; Londra, P.A. Determination of Soil Hydraulic Properties from Infiltration Data Using Various Methods. Land 2022, 11, 779. [Google Scholar] [CrossRef]
- Jaiswal, P.; Gao, Y.; Rahmati, M.; Vanderborght, J.; Šimůnek, J.; Vereecken, H.; Vrugt, J.A. Parasite inversion for determining the coefficients and time-validity of Philip’s two-term infiltration equation. Vadose Zone J. 2022, 21, e20166. [Google Scholar] [CrossRef]
- Philip, J.R. The theory of infiltration: 4. Sorptivity and algebraic infiltration equations. Soil Sci. 1957, 84, 257–264. [Google Scholar] [CrossRef]
- Rahmati, M.; Latorre, B.; Moret-Fernadez, D.; Lassabatere, L.; Talebian, N.; Miller, D.; Morbidelli, R.; Iovino, M.; Bagarello, V.; Neyshabouri, M.R.; et al. On Infiltration and Infiltration Characteristic Times. Water Resour. Res. 2022, 58, e2021WR031600. [Google Scholar] [CrossRef]
- Valiantzas, J.D. New linearized two-parameter infiltration equation for direct determination of conductivity and sorptivity. J. Hydrol. 2010, 384, 1–13. [Google Scholar] [CrossRef]
- Smiles, D.E.; Knight, J.H. A note on the use of the Philip infiltration equation. Aust. J. Soil Res. 1976, 14, 103–108. [Google Scholar] [CrossRef]
- Lassabatère, L.; Angulo-Jaramillo, R.; Soria Ugalde, J.M.; Cuenca, R.; Braud, I.; Haverkamp, R. Beerkan estimation of soil transfer parameters through infiltration experiments—BEST. Soil Sci. Soc. Am. J. 2006, 70, 521–532. [Google Scholar] [CrossRef]
- Angulo-Jaramilloa, R.; Bagarello, V.; Di Prima, S.; Gosset, A.; Iovino, M.; Lassabatere, L. Beerkan Estimation of Soil Transfer parameters (BEST) across soils and scales. J. Hydrol. 2019, 2019 576, 239–261. [Google Scholar] [CrossRef]
- Moret-Fernández, D.; Latorre, B.; López, M.V.; Pueyo, Y.; Lassabatere, L.; Angulo-Jaramilo, R.; Rahmati, M.; Tormo, J.; Nicolau, J.M. Three- and four-term approximate expansions of the Haverkamp formulation to estimate soil hydraulic properties from disc infiltrometer measurements. Hydrol. Processes 2020, 34, 5543–5556. [Google Scholar] [CrossRef]
- Rahmati, M.; Vanderborght, J.; Šimůnek, J.; Vrugt, J.A.; Moret-Fernández, D.; Latorre, B.; Lassabatere, L.; Vereecken, H. Soil hydraulic properties estimation fromone-dimensional infiltration experiments using characteristic time concept. Vadose Zone J. 2020, 19, e20068. [Google Scholar] [CrossRef]
- Moret-Fernandez, D.; Latorre, B.; Lassabatere, L.; Di Prima, S.; Castellini, M.; Yilmaz, D.; Angulo-Jaramilo, R. Sequential infiltration analysis of infiltration curves measured with disc infiltrometer in layered soils. J. Hydrol. 2021, 600, 126542. [Google Scholar] [CrossRef]
- Van Genuchten, M.T.A. Closed form equation for predicting the hydraulic conductivity of unsaturated soils. Soil Sci. Soc. Am. J. 1980, 44, 892–898. [Google Scholar] [CrossRef] [Green Version]
- Bagarello, V.; Ferraris, S.; Iovino, M. An Evaluation of the Single-test Tension Infiltrometer Method for determining the Hydraulic Conductivity of Lateral Capillarity Domain Soils. Biosyst. Eng. 2004, 87, 247–255. [Google Scholar] [CrossRef]
- Bagarello, V.; Iovino, M.; Tusa, G. Factors affecting measurement of the near-saturated soil hydraulic conductivity. Soil Sci. Soc. Am. J. 2000, 64, 1203–1210. [Google Scholar] [CrossRef]
- Bagarello, V.; Castellini, M.; Iovino, M. Influence of the pressure head sequence on the soil hydraulic conductivity determined with tension infiltrometer. Appl. Eng. Agric. 2005, 21, 383–391. [Google Scholar] [CrossRef]
- Jarvis, N.J.; Messing, I. Near-saturated hydraulic conductivity in soils of contrasting texture measured by tension infiltrometers. Soil Sci. Soc. Am. J. 1995, 59, 27–34. [Google Scholar] [CrossRef]
- McKenzie, N.J.; Cresswell, H.P.; Rath, H.; Jacquier, D. Measurement of unsaturated hydraulic conductivity using tension and drip infiltrometers. Soil Res. 2001, 39, 823–836. [Google Scholar] [CrossRef]
- Bagarello, V.; Castellini, M.; Iovino, M. Comparison of unconfined and confined unsaturated hydraulic conductivity. Geoderma 2007, 137, 394–400. [Google Scholar] [CrossRef]
- Šimůnek, J.; Van Genuchten, M.T. Estimating unsaturated soil hydraulic properties from tension disc infiltrometer data by numerical inversion. Water Resour. Res. 1996, 32, 2683–2696. [Google Scholar] [CrossRef]
- Ramos, T.B.; Goncalves, M.C.; Martins, J.C.; Van Genuchten, M.T.; Pires, F.P. Estimation of soil hydraulic properties from numerical inversion of tension disk infiltrometer data. Vadose Zone J. 2006, 5, 684–696. [Google Scholar] [CrossRef] [Green Version]




| Coefficients | CL Method | DL Method |
|---|---|---|
| C1 (mm min−0.5) | 3.9267 | 4.9331 |
| C2 (mm min−1) | 0.3198 | 0.18115 |
Publisher’s Note: MDPI stays neutral with regard to jurisdictional claims in published maps and institutional affiliations. |
© 2022 by the authors. Licensee MDPI, Basel, Switzerland. This article is an open access article distributed under the terms and conditions of the Creative Commons Attribution (CC BY) license (https://creativecommons.org/licenses/by/4.0/).
Share and Cite
Kargas, G.; Koka, D.; Londra, P.A. Evaluation of Soil Hydraulic Parameters Calculation Methods Using a Tension Infiltrometer. Soil Syst. 2022, 6, 63. https://doi.org/10.3390/soilsystems6030063
Kargas G, Koka D, Londra PA. Evaluation of Soil Hydraulic Parameters Calculation Methods Using a Tension Infiltrometer. Soil Systems. 2022; 6(3):63. https://doi.org/10.3390/soilsystems6030063
Chicago/Turabian StyleKargas, George, Dimitrios Koka, and Paraskevi A. Londra. 2022. "Evaluation of Soil Hydraulic Parameters Calculation Methods Using a Tension Infiltrometer" Soil Systems 6, no. 3: 63. https://doi.org/10.3390/soilsystems6030063
APA StyleKargas, G., Koka, D., & Londra, P. A. (2022). Evaluation of Soil Hydraulic Parameters Calculation Methods Using a Tension Infiltrometer. Soil Systems, 6(3), 63. https://doi.org/10.3390/soilsystems6030063

