Next Article in Journal
Endocannabinoid System Modulates Glial Responses and Motoneuron Preservation After Spinal Cord Ventral Root Axotomy
Previous Article in Journal
Neuroinflammation and Neurological Sequelae of COVID-19: Insights from Clinical and Experimental Evidence
 
 
Font Type:
Arial Georgia Verdana
Font Size:
Aa Aa Aa
Line Spacing:
Column Width:
Background:
Article

Damage-Derived Reactive Glia from a Parkinson’s Disease Model Are Neurotoxic to Substantia Nigra Dopaminergic Neurons in Naïve Animals

by
Agustina Dapueto
1,
Silvia Olivera-Bravo
2 and
Giselle Prunell
1,*
1
Laboratorio de Mecanismos de Neurodegeneración y Neuroprotección, Departamento de Neurobiología y Neuropatología, Instituto de Investigaciones Biológicas Clemente Estable, Avenida Italia 3318, Montevideo 11600, Uruguay
2
Departamento de Neurobiología y Neuropatología, Instituto de Investigaciones Biológicas Clemente Estable, Avenida Italia 3318, Montevideo 11600, Uruguay
*
Author to whom correspondence should be addressed.
Neuroglia 2026, 7(1), 5; https://doi.org/10.3390/neuroglia7010005
Submission received: 28 November 2025 / Revised: 8 January 2026 / Accepted: 9 January 2026 / Published: 19 January 2026

Abstract

Background/Objective: Parkinson’s disease (PD) has long been viewed from a neurocentric perspective; however, increasing evidence indicates that glial dysfunction also contributes to dopaminergic neurodegeneration. Although neurotoxic glial phenotypes have been described in amyotrophic lateral sclerosis and Alzheimer’s disease in vivo models, it remains unclear whether similar states arise in the pathological milieu of PD. This study aimed to determine whether glial cells with intrinsic neurotoxic properties emerge in the substantia nigra pars compacta (SNpc) in a PD context. Methods: The classical 6-hydroxydopamine rat model was used to obtain glial cultures from the ipsilateral, toxin-damaged SNpc. These cultures were characterized by quantifying cell number and morphology, as well as by assessing the expression of glial markers. Their neurotoxic potential was evaluated in vitro through co-cultures with PC12 cells, and in vivo by transplanting the isolated cells into the SNpc of naïve rats. Assessments included PC12 cell survival, and integrity of the nigrostriatal pathway and motor performance in the cylinder test. Results: Ipsilateral SNpc cultures yielded 25-fold more cells than contralateral controls. Cultured cells co-expressed astrocytic and microglial markers, thus defining a population of damage-derived reactive glia (DDRG). When co-cultured, DDRG reduced PC12 cell survival, whereas control glial cells showed no neurotoxic effects. In vivo, DDRG transplantation induced a dose-dependent loss of dopaminergic neurons and motor impairments, while vehicle and control glia produced no detectable effects. Conclusions: Our findings suggest that glial cells emerging from a neuroinflammatory/neurodegenerative environment in the SNpc may contribute to dopaminergic neuron loss. Within the context of the experimental PD model used, DDRG appears to represent a glial population with potential pathogenic relevance and may constitute a candidate target for further investigation as a therapeutic strategy in Parkinson’s disease.

1. Introduction

Parkinson’s disease (PD), the second most common neurodegenerative disorder, is characterized by the progressive loss of dopaminergic neurons in the substantia nigra pars compacta (SNpc) and the resulting dopamine depletion in the caudate-putamen (striatum), which underlies its cardinal motor symptoms [1]. For decades, its pathogenesis was viewed predominantly through a neurocentric lens, with research efforts largely focused on the intrinsic vulnerability and progressive loss of dopaminergic neurons in the SNpc [2,3]. This perspective has driven major advances in understanding neuronal dysfunction, identifying mitochondrial impairment, oxidative stress and α-synuclein aggregation as central pathogenic events [4,5,6,7]. However, by emphasizing neurons as the primary locus of disease, this neurocentric view has historically overshadowed the contribution of the complex multicellular interactions that shape the disease. In fact, increasing evidence now highlights that non-neuronal cells are main actors in PD pathology.
Among these, microglia and astrocytes have emerged as critical players, capable of influencing neuronal survival. In response to injury or disease, glial cells undergo a process known as glial reactivity, characterized by dynamic and context-dependent molecular, morphological, and functional changes that alter their homeostatic roles [8,9,10,11,12,13]. This reactive state can result in both protective and detrimental outcomes and has traditionally been framed within a binary classification comprising pro-neurotoxic/pro-inflammatory A1 astrocytes and M2 microglia, versus neuroprotective/anti-inflammatory A2 astrocytes and M1 microglia [12,14]. However, accumulating transcriptomic, spatial, and functional evidence indicates that this dichotomous model is overly simplistic, as glial cells can adopt multiple, context-dependent reactive states [10,13,15].
Within this framework, neuroinflammation is tightly linked to glial reactivity and is characterized by the release of pro-inflammatory cytokines, reactive oxygen and nitrogen species, and complement factors, together with blood–brain barrier dysfunction. These mediators can propagate neuroinflammation across neural circuits, transforming an initially localized inflammatory response into a self-amplifying and chronic process that generates a hostile microenvironment and exacerbates neuronal vulnerability, including that of dopaminergic neurons [11,12].
Several studies on postmortem tissue from PD patients have revealed gliosis and neuroinflammatory changes in affected regions like the SNpc and striatum, highlighting that an important neuroinflammatory reaction occurs in PD [16,17,18,19]. In addition, several preclinical studies indicate that inflammation is not merely a secondary reaction to neuronal loss but an active driver capable of accelerating neurodegeneration in PD [20]. Accordingly, several reports have identified glial phenotypes that may contribute to dopaminergic neuron damage in experimental models of PD [21,22,23,24]. However, it remains unclear whether the presence of proinflammatory microglia and astrocytes contributes to the disease-initiating process.
Harmful glial phenotypes have been documented in rodent models of neurodegenerative diseases, which are characterized by a prominent inflammatory component. The first report described an astrocyte-like cell obtained from the spinal cord of animals within the context of an amyotrophic lateral sclerosis (ALS) model, which exhibited an increased proliferation rate and neurotoxicity toward motor neurons in culture [25]. Recently, glial cells exhibiting toxic effects on primary cortical neuron cultures were isolated from triple-transgenic Alzheimer’s disease mice [26]. These harmful phenotypes have not yet been clearly identified in the context of animal models of PD, but astrocytes expressing the complement component C3, a marker linked to neurotoxic properties for astrocytes in vitro, have been observed in samples from PD patients [12]. Moreover, preclinical models of the disease demonstrate that robust immune activation can precede dopaminergic neuron degeneration in the SNpc [27,28,29,30], and direct injection of lipopolysaccharide, a potent proinflammatory stimulus, into the SNpc is sufficient to trigger dopaminergic neuron loss [31].
To further investigate whether glial cells with neurotoxic phenotypes can arise in the pathological milieu of PD, we employed the classical 6-hydroxydopamine (6-OHDA) model in rats [32] to isolate and characterize glial cells from the damaged SNpc. Rats were chosen instead of mice to obtain larger tissue samples, allowing the isolation of greater numbers of cells for culture. Our results indicate that cells obtained from the toxin-induced inflammatory microenvironment displayed features of neurotoxic glia, both when co-cultured with neuron-like cells and when implanted into the SNpc of naïve animals, where they caused the degeneration of dopaminergic neurons. We called these cells damage-derived reactive glia (DDRG).

2. Methods

2.1. Reagents and Materials

Dulbecco’s Modified Eagle Medium (DMEM, 12100-061), TrypLE Express Enzyme for cell dissociation (12604-013), heat-inactivated horse serum (HS, 26050088), and fetal bovine serum for glial cultures (FBS, 12657011) were obtained from GIBCO, Thermo Fisher Scientific (Massachusetts, MA, USA). Fetal bovine serum used for maintenance of the PC12 cell line (FBS-11A) was purchased from Capricorn Scientific (Ebsdorfergrund, Germany). Plasticware for cell culture was supplied by Greiner Bio-One (Gloucestershire, UK).
RPMI medium (R6504) and other reagents—including bovine serum albumin (BSA, A2153), L-ascorbic acid (A-7631), 6-OHDA (H4381), HEPES buffer (H3375), paraformaldehyde (PFA, 158127), Triton X-100 (1000945815), and D.P.X. mounting medium (317616) were purchased from Sigma-Aldrich (St. Louis, MO, USA).
Primary antibodies anti-connexin 43 (Cx43) (ab11370) and anti-tyrosine hydroxylase (TH) (ab112) were obtained from Abcam (Cambridge, UK). Anti-Glial Fibrillary Acidic Protein (GFAP) (G9269), anti-β-tubulin III (T8578), and anti-α-tubulin (T6199) antibodies were obtained from Sigma-Aldrich. Anti- Ionized calcium-binding adapter molecule 1 (Iba1) (019-19741) was obtained from Wako Chemicals (Osaka, Japan).
Secondary antibodies including goat anti-rabbit IgG conjugated to Alexa Fluor 488 (A-11008) or Alexa Fluor 594 (A-11012), and goat anti-mouse IgG conjugated to Alexa Fluor 488 (A-11001) or Alexa Fluor 594 (A-11005), were from Thermo Fisher Scientific. Goat anti-rabbit IgG conjugated to biotin (A16114) was obtained from Invitrogen, Thermo Fisher Scientific.
Fluorescent probes including acridine orange (A-2886) and Hoechst 33258 33342 (B-2262) were obtained from Sigma-Aldrich, while Isolectin IB4 (L21411) was from Thermo Fisher Scientific.

2.2. Animals

Male and female Sprague-Dawley rats weighing 230–260 g were used. Animals were bred at the Reagents and Experimental Biomodels Unit of the University of the Republic and housed in the animal facility of the Instituto de Investigaciones Biológicas Clemente Estable (IIBCE) during the experiments. They were kept under controlled conditions (20–22 °C; 12:12 h light/dark cycle) with ad libitum access to standard rat diet and water.
All experimental procedures were approved by the Committee on Ethical Care and Use of Laboratory Animals of the IIBCE (protocol numbers 002/03/2011, 002/05/2012, and 001/01/2014) and conducted in accordance with the Uruguayan Animal Experimentation Law (Law No. 18.611). The ARRIVE guidelines were followed in each step involving animals.
Across all experimental groups, sex distribution was balanced, with comparable numbers of males and females.

2.3. 6-OHDA Administration

Animals were anesthetized with ketamine/xylazine (80 and 5 mg/kg i.p., respectively) and a 6 or 12 µg of 6-OHDA (2 µL) was stereotaxically injected into the right SNpc (coordinates H − 5, L − 2.2, V − 7.2 from Bregma) or right and left SNpc (coordinates H − 5, L + 2.2, V − 7.2 from Bregma) [33]. The vehicle solution consisted of 2 mg/mL L-ascorbic acid and 0.05% artificial cerebrospinal fluid (0.3 M NaCl 0.3 M, 2.3 M KCl 2.3 M, 0.03 M CaCl2 0.03 M, 0.05 M MgCl2 0.05 M).
Animals were sacrificed either 3 days post-lesion (for cell culture and inflammation assays) or 30 days post-lesion (for behavioral and nigrostriatal integrity studies). The 3-day time point was selected to obtain cells during an active neuroinflammatory/neurodegenerative process, whereas the 30-day time point corresponds to a stage at which nigrostriatal damage is already established in this experimental model [34,35].

2.4. Immunohistochemistry to Assess Neuroinflammation and Nigro-Striatal Integrity After 6-OHDA Lesioning

At 3 days post neurotoxin injection, immunofluorescence labeling was used to assess tissue inflammation at the time of DDRG extraction. Briefly, animals were anesthetized as previously described and perfused intracardially with 4% PFA. Brains were dissected, post-fixed for 10 days in 4% PFA at 4 °C. Serial coronal sections (30 μm) were obtained using a vibratome (Leica VT1000S, Durham, NC, USA) and stored free-floating in 0.05% sodium azide at 4 °C until immunohistochemical processing.

2.4.1. Inflammation Assessment

Sections containing the SNpc were selected to compare lesioned and non-lesioned sides. After permeabilization with 0.3% Triton X-100, sections were blocked with 5% BSA and incubated for 48 h at 4 °C with primary antibodies against Iba1 (1:500) or GFAP (1:500). After washes, fluorescent secondary antibodies were applied for 90 min, followed by mounting with 50% glycerol containing Hoechst 33258. Images were acquired with a confocal fluorescence microscope (LSM ZEISS 800, Oberkochen, Germany), covering the entire SN area in each section.
Image analysis was performed to determine the percentage of the area occupied by the signal (%Area) and the mean gray value (MGV) using Fiji (ImageJ version 1.54; NIH, Bethesda, MA, USA).

2.4.2. Nigro-Striatal Integrity Assessment

Diaminobenzidine (DAB) based immunostaining was performed on free-floating tissue sections to evaluate the nigrostriatal pathway integrity of these animals. Sections per animal including SNpc and striatum were processed. After blocking endogenous peroxidase (1% H2O2, 30 min) and further blocking/permeabilizing with 5% BSA and 0.3% Triton X-100 for another 60 min, sections were incubated overnight at room temperature with an anti-TH antibody (1:1000). The following day, sections were incubated with a biotinylated anti-rabbit IgG secondary antibody for 90 min, followed by incubation with ABC solution from VECTASTAIN® ABC KIT (VectorLabs PK-6100, Newark, CA, USA) for 60 min. Subsequently, the sections were treated with developer solution (0.02% DAB and 0.003% H2O2 in distilled water) for 10 min or until an adequate stain was observed. Stained sections were then mounted with DPX and imaged using a binocular stereo microscope (Nikon SMZ745T, Tokyo, Japan).
Nigrostriatal integrity was assessed by quantifying the number of TH-positive dopaminergic neurons in the SNpc and TH-positive fiber density in the striatum (%Area).

2.5. Primary Cell Cultures

Animals were sacrificed by decapitation. Cultures were maintained at 37 °C in a humidified incubator with 95% air and 5% CO2 until use.

2.5.1. Damage-Derived Reactive Glia (DDRG) Cell Cultures

DDRG were obtained from the SN of rats injected with 6-OHDA 3 days after surgery. A 2 mm diameter and 2 mm thick tissue sample was collected from each SN. For DDRG characterization SN, striatum and hippocampus samples were collected from rats unilaterally treated with the toxin and dissected bilaterally (ipsilateral/contralateral to lesion). DDRG for in vivo studies were obtained from the SN of animals bilaterally injected in order to increase cell culture yield by pooling the samples from both hemispheres.
Cultures were prepared according to Saneto and De Vellis [36] with minor modifications. Samples were mechanically dissociated, followed by enzymatic dissociation for 20 min at room temperature. Cell suspensions were plated on plastic or glass surfaces according to experimental requirements in glial culture medium consisting of high-glucose DMEM supplemented with 15% fetal FBS, 3.6 g/L HEPES, penicillin (100 IU/mL) and streptomycin (100 IU/mL).

2.5.2. Mixed Glial Cultures

Primary mixed glial cultures were obtained from the cerebral cortex according to Saneto and De Vellis [36] with minor modifications. Cortices were mechanically dissociated in glial culture medium. The resulting cell suspension was plated on 60 mm Petri dishes, and after 48 h, 25% fresh medium was added. Thereafter, the medium was replaced every two days. After approximately 14 days in vitro (DIV), the cultures reached confluence and were ready for subsequent experiments.

2.6. DDRG Culture Yield and Morphology Assessment

SN, striatum and hippocampus cell suspensions were seeded in duplicate for each condition onto Tef-Tek microscope slides with hydrophobic partitions (D116-0620-1020, PorLab Scientific, Nanjing, China, D116-0620-1020). At 3 DIV, live cells were stained with acridine orange (1 mg/mL in serum-free DMEM) for 20 min at 37 °C. Following three washes, cells were immediately imaged using a confocal fluorescence microscope (LSM ZEISS 800). Four images per well were acquired at 20× magnification in cross-field positions for subsequent counting and morphological analysis. Additional high-magnification images were captured for detailed morphological documentation.
The total cell yield of DDRG cultures derived from 6-OHDA injected rats was manually quantified using the Cell Counter plugin in Fiji (ImageJ) software. Cell counting was performed manually. For each animal and brain region, individual counts were summed to obtain a total cell number per condition. Data were expressed as the number of cells per unit area relative to each analyzed region.
Cell morphology was assessed by measuring two size parameters: cell area and cell length. In Fiji (ImageJ), the cell perimeter was manually traced to determine the area, and the maximal straight-line distance across the cell body was used to define cell length (Figure 2C). Mean values were calculated per region and per experiment.

2.7. DDRG Lineage Determination

For cell-type characterization, DDRG were seeded directly into 96-well plates (50 μL per well) and maintained under standard culture conditions. After 3 DIV, cells were fixed with 4% PFA at 37 °C for 20 min and permeabilized with 0.1% Triton X-100 for 20 min. After blocking nonspecific binding with 5% BSA for 30 min, the cultures were incubated with the primary antibodies/fluorescent probes diluted in the blocking solution at 4 °C overnight: Iba1 (1:500) and IB4 (1:100) for microglia, GFAP (1:500) and Cx43 (1:750) for astrocytes, and α-tubulin (1:1000) as a constitutive marker for all cells. Cells were then incubated with secondary anti-bodies (1:1000) at RT for 1 h, followed by nuclear staining with Hoechst 33258.
After image acquisition (same as for culture yield and morphology), the expression of each glial marker was evaluated by manually counting the number of positive cells for each specific marker relative to the total number of cells (α-tubulin-positive).

2.8. In Vitro DDRG Neurotoxicity Assessment Using PC12 Co-Cultures

Neurotoxicity of GRDD was evaluated in vitro using PC12 cells co-cultured with either DDRG or mixed glial cells as control.
PC12 cells (American Type Culture Collection-ATCC-, Manassas, VA, USA, CRL-1721) were cultured as described previously [37,38]. Briefly, cells were grown in collagen-coated flasks at 37 °C in a humidified atmosphere of 5% CO2, using RPMI-1640 medium supplemented with 5% FBS, 10% horse serum (IHS), 0.1% penicillin, and 0.1% streptomycin. Three days prior to the experiments, the culture medium was replaced with glial medium to adapt the cells to the experimental conditions. Cells were maintained by half-medium changes every 3–4 days and passaged weekly.
DDRG were directly cultured into 96-well plates and maintained under standard culture conditions. Mixed glial cells were seeded at 3000 cells per well. At 3 DIV, 1000 PC12 cells were seeded onto each well. Controls included PC12 cells plated on collagen-coated wells without other cells and all conditions were performed in duplicate.
After 24 h, co-cultures were immunostained for ꞵ-tubulin III (1:1000) as a neuronal marker to identify PC12 cells. Iba1 (1:500) was used to identify DDRG. After image acquisition (same as for culture yield and morphology), the number of ꞵ-tubulin III-positive cells for each condition was quantified.

2.9. In Vivo Neurotoxicity Assessment of GRDD

The in vivo neurotoxic potential of DDRG was evaluated by unilateral stereotaxic injection of the cells into the SNpc of naïve rats. Control groups received mixed glial cells, serum-free DMEM (cell vehicle). DDRG at 3 DIV and confluent mixed glial cultures were enzymatically detached and resuspended at the concentration of 10,000, 40,000 and 100,000 cells/μL. Stereotaxic surgery followed the same protocol described for 6-OHDA injections. Rats were monitored until full recovery and then housed under standard conditions at the IIBCE facility, with daily observation until sacrifice.
Motor performance was evaluated using the cylinder test between days 27 and 29 post-treatment. Following a 15 min acclimation period, animals were placed individually in an acrylic cylinder (60 cm height, 15 cm diameter) and behavior was recorded for 3 min to quantify the number of wall contacts made with each forepaw during rearing. Data were expressed as the percentage of wall touches performed with the lesioned (left) forepaw relative to the total number of forepaw contacts.
At 30 days post-injection, animals were processed for nigro-striatal integrity assessment as previously described.

2.10. Statistical Analysis

Statistical analyses were performed using GraphPad Prism 8 (GraphPad Software, San Diego, CA, USA). Data was tested for normal distribution. Comparisons between two groups were conducted using Student’s t-test, while comparisons among three or more groups were performed using one-way analysis of variance (ANOVA) followed by Tukey’s multiple comparisons test. Differences were considered statistically significant at p < 0.05. Data are presented as the mean ± standard error of the mean (SEM).

3. Results

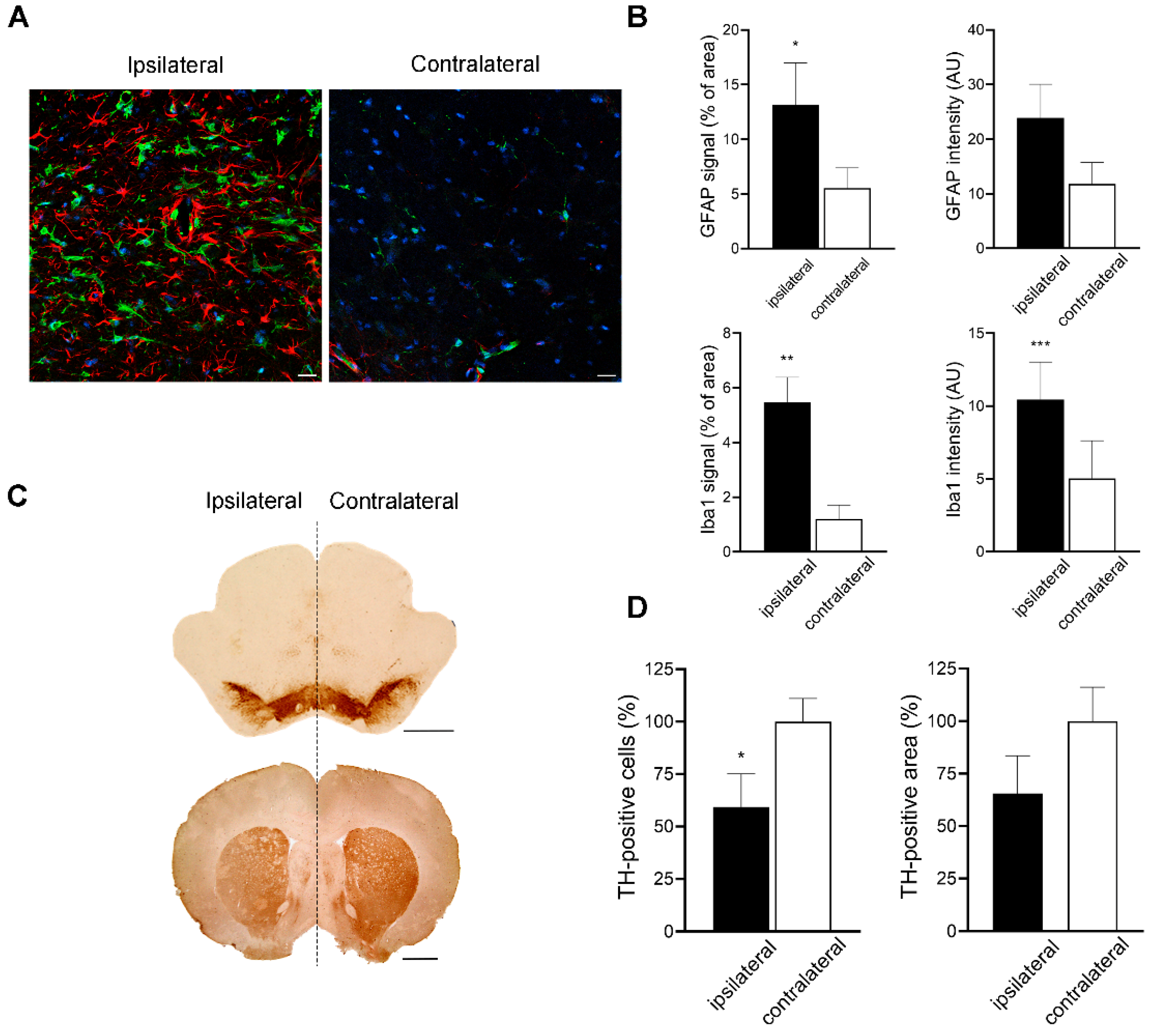
Three days post-unilateral injection of 6-OHDA into the SNpc, the analysis of the tissue microenvironment revealed a significant glial reactivity on the injected side, evidenced by an increased GFAP- and Iba1-covered area and Iba1 intensity compared to the contralateral side (Figure 1A,B). In addition, a reduction in dopaminergic neuron density in the SNpc and TH-positive area in the striatum was observed on the ipsilateral side (Figure 1C,D). At this time point, the SN, striatum, and hippocampus from both hemispheres were dissected and separately cultured using a standard glial cell culture protocol.
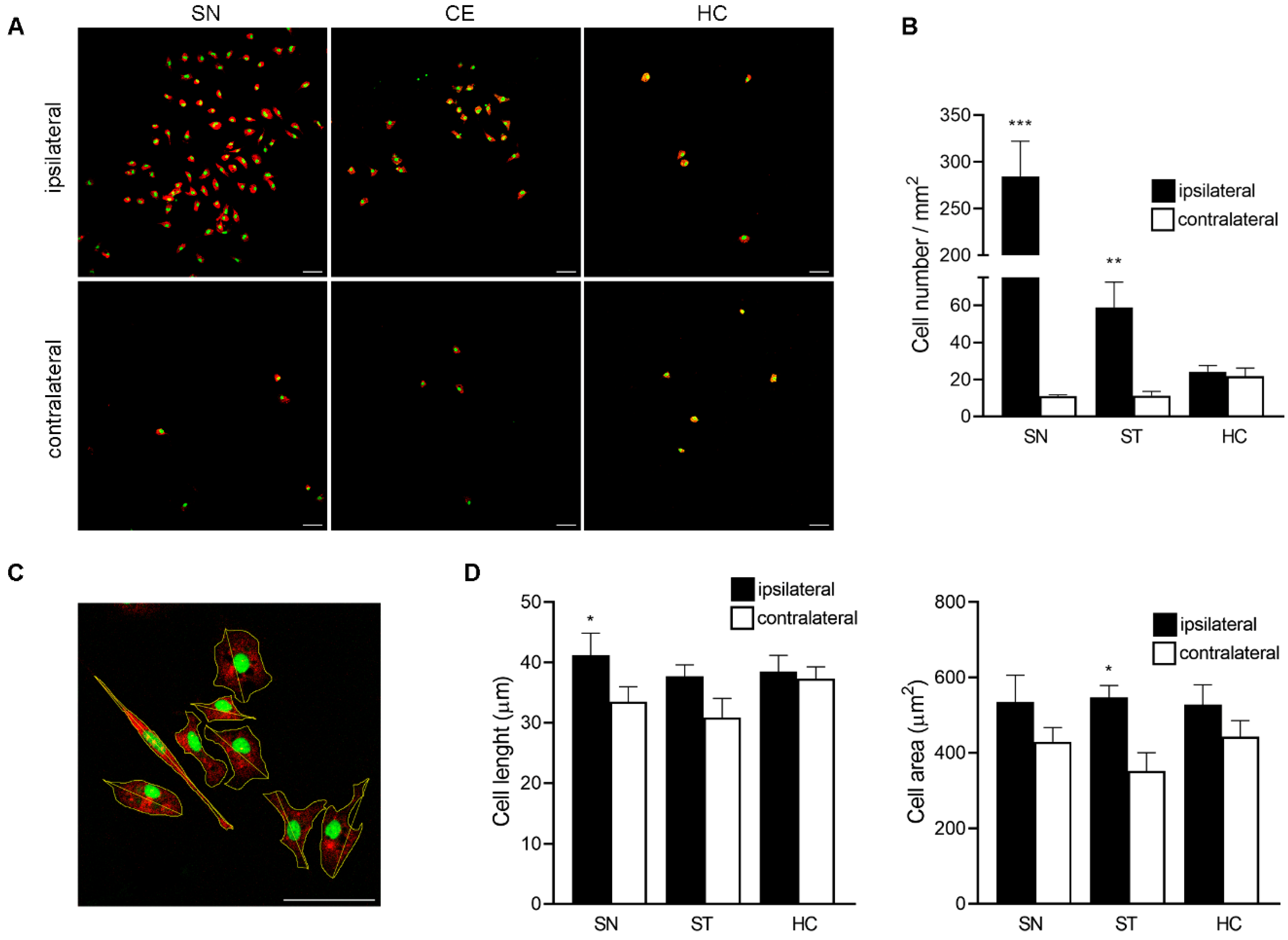
After 3 DIV, cell numbers were approximately 25-fold higher in ipsilateral SN cultures and 5-fold higher in ipsilateral striatal cultures than in contralateral cultures, whereas hippocampal cultures showed similar cell numbers on both sides (Figure 2A,B).
Following administration of a half dose of 6-OHDA, the number of glial cells obtained displayed a similar profile across regions but the increase was markedly reduced in absolute terms (Supplementary Figure S1A). Further characterization revealed that cells derived from the ipsilateral SN displayed a longer major axis, while those from the ipsilateral striatum exhibited an increased cell area compared to their contralateral counterparts (Figure 2C,D). No significant sex-related differences were observed in either cell number or morphological parameters in the SN cultures (Supplementary Figure S1B). Based on these findings, mixed SN cultures from both sexes were used in subsequent experiments.
Analysis of classical glial marker expression in cultures derived from the ipsilateral SN revealed substantial co-expression of astrocytic and microglial markers within individual cells. Specifically, 82% and 88% of the cells expressed the astrocytic markers GFAP and CX43, respectively, while 100% and 96% of the cells expressed the microglial markers Iba1 and IB4, respectively (Figure 3A,B). Interestingly, GFAP signal appears in long disordered filaments and Cx43 as big dotted aggregates, whereas Iba1 and IB4 staining was cytoplasmic with different intensities. Since we could not attribute astrocytic or microglial phenotype to these glial cells, we named them damage-derived reactive glia (DDRG).
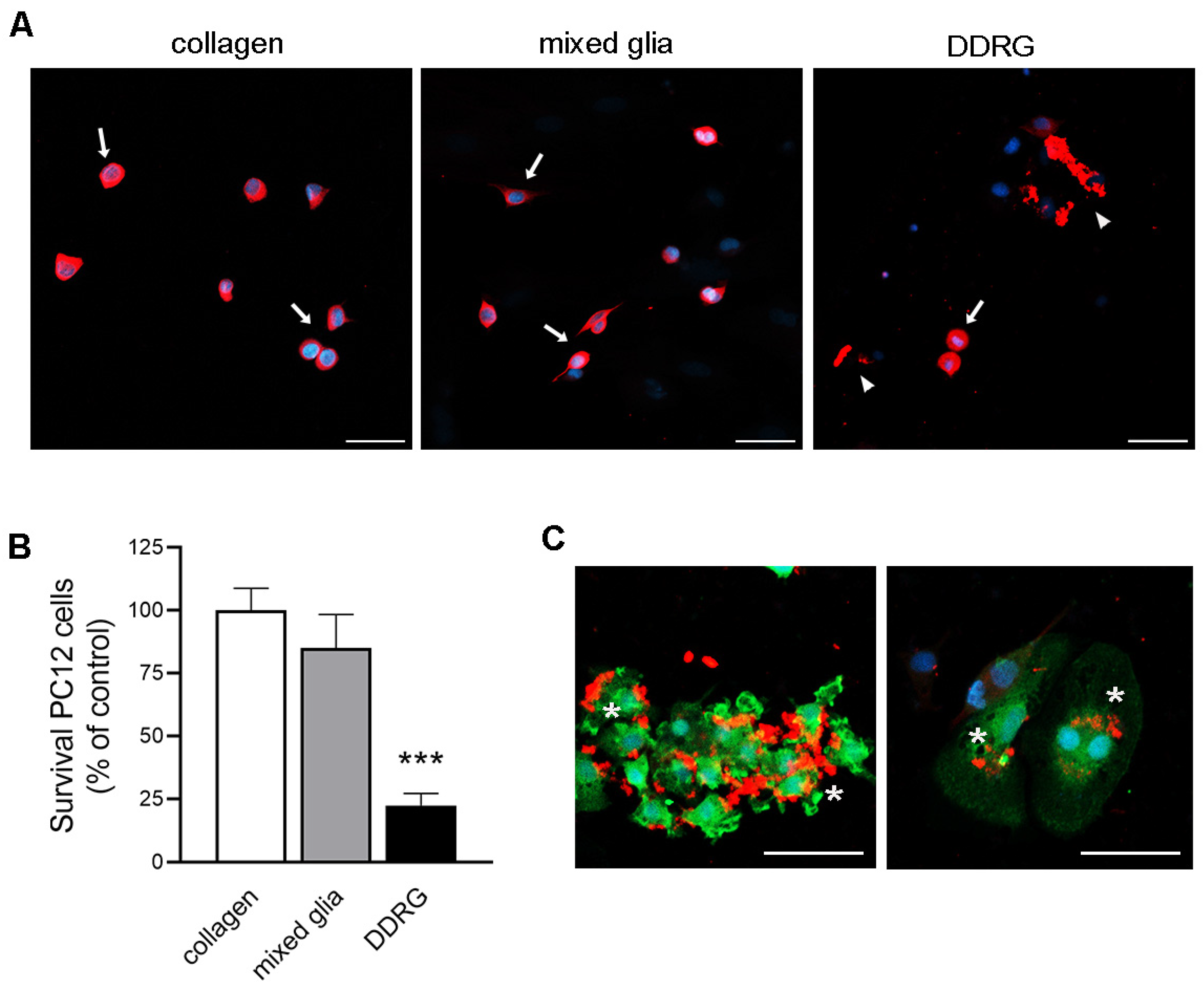
To evaluate whether DDRG cells provide either trophic support or are toxic to neurons, they were co-cultured with PC12 cells. Since glial cultures from the contralateral SNpc yielded very few cells, mixed glial cortical cultures from the cortex were used as controls. The results showed that the number of viable PC12 cells co-cultured with DDRG was significantly lower compared to cultures on the classical substrate collagen or when co-cultured with mixed glial cultures (Figure 4A,B). Furthermore, TH-positive inclusions were observed inside DDRG, suggesting that they may have phagocytosed PC12 cells (Figure 4C).
We then evaluated the effect of unilateral DDRG implantation into the SNpc of control animals. Remarkably, degeneration of TH-positive cells in the SNpc increased with the number of transplanted DDRG, and this was accompanied by a corresponding trend toward motor impairment in the cylinder test 30 days after DDRG injection. Implantation of 10,000, 40,000, and 100,000 cells resulted in approximately 10%, 30%, and 40% reductions in TH-positive neurons, and contralateral paw use of about 51%, 45%, and 37%, respectively (Figure 5A,B). Based on these results, we selected the 100,000-cell injection paradigm for further characterization of DDRG effects. At this dose, the percentage of surviving dopaminergic neurons in the ipsilateral SNpc relative to the contralateral side was significantly lower than in animals injected with vehicle or mixed glial cells obtained from control age-matched animals (Figure 6A,B). Neurodegeneration did not differ between female and male animals receiving DDRG injections (Supplementary Figure S2). Analysis of the TH-immunoreactive area in the striatum revealed no significant changes following DDRG administration (Figure 6A,B).
Related to functional effects in the cylinder test, DDRG-injected animals showed significantly fewer contralateral forelimb touches than those receiving mixed glia, and a non-significant trend toward fewer touches compared to vehicle-injected animals (Table 1). Finally, DDRG administration resulted in significantly less dopaminergic neuronal loss and a smaller reduction in the TH-positive area in the striatum compared to the 6-OHDA positive control, while no significant differences were observed in the cylinder test (Figure 6 and Table 1).

4. Discussion

This study supports the hypothesis that inflammatory conditions in the SNpc promote the emergence of altered glial phenotypes with the capacity to initiate a PD-like neurodegenerative cascade. We used the classical PD model of injection of 6-OHDA in the SNpc to characterize glial cells derived from the immunoreactive and degenerating environment. These cells exhibited distinctive characteristics when compared to those from the non-injected side. For instance, cultures obtained from the SNpc ipsilateral to the toxin injection yielded markedly higher numbers of cells after 3 DIV than cultures from the contralateral side. This increase may reflect enhanced glial proliferation under neuroinflammatory conditions, while also involving other non-mutually exclusive mechanisms, including increased cell survival and/or peripheral cellular infiltration [39,40]. A similar but less pronounced effect was observed from cells obtained from the striatum, whereas no differences were detected in the more distantly related hippocampal region. These results suggest that the neurotoxic insult in the SNpc may be associated with the emergence of these glial cells not only in the vicinity of the injection site but also in regions innervated by the affected neurons. This observation is relevant in the context of Parkinson’s disease, in which degeneration of the nigrostriatal pathway is a hallmark feature [1].
Furthermore, an additional observation was that the magnitude of the ipsilateral–contralateral difference in glial cell numbers scaled with the severity of the noxious stimulus, supporting the notion that the intensity of the insult directly influenced the magnitude of the cellular response. This finding is consistent with the broader damage reported for higher toxin concentrations [41,42].
Another relevant observation regarding the cells derived from the ipsilateral SN is that they displayed a mixed expression profile of astrocytic and microglial markers. Notably, the distribution of the astrocytic marker GFAP appeared atypical in DDRG cells, with staining organized in bundles and aggregates. This pattern suggests an altered organization of intermediate filaments, resembling features of astrocytic pathology reported in Alexander disease [43]. Given this mixed and atypical phenotype, which did not fit any classical glial lineage, we defined them as damage-derived reactive glia (DDRG). Such a mixed phenotype is uncommon, but it has been reported in human neoplastic glioblastoma of multiform cells, and in the SOD1G93A ALS model, both conditions associated with an important inflammatory component [44,45,46]. Particularly relevant to our study, aberrant glial cells with an astrocyte-like phenotype (AbA cells), simultaneously expressing astrocytic and microglial markers, were observed in close proximity to degenerating motor neurons in the spinal cord of a transgenic ALS model [45].
Functionally, DDRG showed a markedly reduced capacity to sustain neuronal viability in culture. PC12 cells co-cultured with DDRG exhibited reduced survival compared to cultures maintained on collagen or mixed glia, and the presence of TH-positive inclusions within DDRG suggests a phagocytic activity toward neuronal elements. These results indicate that DDRG cells do not provide a supportive substrate for neurons and may directly contribute to neuronal damage. Further studies are needed to elucidate the mechanisms by which DDRG affect PC12 cells, including whether these effects involve direct cytotoxicity, phagocytosis, or the release of soluble neurotoxic factors. The in vivo transplantation experiments showing that DDRG grafted into the SNpc of naïve animals induced a substantial loss of dopaminergic neurons strongly support the view that DDRG possess neurotoxic properties and are able to propagate their effects to the surrounding microenvironment. The fact that implanted DDRG cell number influenced the magnitude of neurodegeneration suggests a dose-dependent effect and highlights the potent neurotoxic potential.
Moreover, the results obtained in animals receiving the same number of mixed glial cells and did not exhibit neurodegeneration indicates that the DDRG’s toxic effect is not a general property of glial cells but is specific to the DDRG phenotype. Although no reduction in dopaminergic innervation in the CE, as assessed by TH immunoreactivity, was detected 30 days after the DDRG’s implantation, the animals presented functional impairments in the cylinder test, reinforcing the pathological relevance of DDRG. It is possible that a higher yield of implanted cells or a longer survival time after cell injection may be required to reveal a loss of dopaminergic innervation in the CE.
The mixed astrocytic–microglial identity of DDRG, combined with their deleterious impact on neuronal survival, supports the hypothesis that maladaptive glial phenotypes may play a central role in disease progression in PD. Similar neurotoxic glial populations have been described in the symptomatic phase in preclinical models of ALS and Alzheimer’s disease. In particular, AbA cells were shown to exert high toxicity toward motor neurons in culture [25], and a neurotoxic astrocytic population capable of damaging cortical cultures was isolated from the brains of symptomatic 3xTg-Alzheimer’s mice [26]. To our knowledge, the present report provides the first demonstration of glial cells isolated from a neurodegenerative tissue environment that could elicit significant in vivo toxicity in a healthy brain. This result is especially relevant because even when AbA cells obtained from ALS symptomatic rats were implanted into the spinal cord of wild-type rats, they did not induce motoneuron degeneration despite eliciting a local inflammatory reaction [47].
Another relevant aspect of our work concerns the choice of control cells. Previous studies assessing glial toxicity in models of neurodegenerative disorders have used neonatal glial cultures as control cells [25,26,45,47]; however, the marked phenotypic differences between neonatal and adult glial cells limit their suitability as controls in adult disease models [48,49,50]. Ideally, glial cells obtained from the contralateral SN would represent the most appropriate control for our studies; however, the low yield of these cultures renders this approach impractical. Therefore, we employed glial cells derived from the cortex of age-matched animals. This control strategy strengthens the interpretation that the neurotoxic effects observed in DDRGs are associated with their damage-induced phenotype rather than reflecting differences related to donor age.
At present, it remains unclear whether DDRG corresponds to previously described reactive glial states that have been proposed to negatively influence dopaminergic neuronal viability. Given the diversity of glial activation states, it is plausible that multiple distinct glial phenotypes may contribute to dopaminergic neuron vulnerability, with strong dependence on the cellular environment and disease-specific cues [8,13,51]. Indeed, several glial phenotypes have been suggested to contribute to dysfunction and increased vulnerability of dopaminergic neurons. For instance, astrocytes derived from pluripotent stem cells of familial PD patients were shown to exert neurotoxic effects when co-cultured with dopaminergic neurons, an effect associated with alterations in chaperone-mediated autophagy machinery [21]. In addition, reactive astrocyte phenotypes with potential pro-toxic features, characterized by increased levels of the cystathionine γ-lyase–Yes-associated protein complex, have been reported in the 1-methyl-4-phenyl-1,2,3,6-tetrahydropyridine (MPTP) mouse model and in the SNpc of PD patients [24]. Similarly, cultured microglial cells exposed to PD patient-derived α-synuclein fibrils in combination with inflammatory mediators were reported to polarize into a distinct activation state displaying mixed M1- and M2-related features and exhibiting pronounced neurotoxic activity [23]. Further studies integrating molecular profiling with functional assays will be required to determine the relationship between DDRG and other described glial states associated with PD pathogenesis.
Importantly, the present study raises several open questions regarding DDRG biology. For instance, further work will be required to elucidate the molecular mechanisms underlying DDRG emergence, to determine whether this glial state appears before the neuronal death, and to assess whether its distinctive phenotype represents a transient response to the inflammatory microenvironment or is maintained over time. In addition, characterizing the fate of DDRG following transplantation—including their persistence within host tissue, spatial distribution, and maintenance of reactive features— will be essential for better understanding their contribution to the observed neurodegeneration. Furthermore, additional studies are required to determine whether DDRG neurotoxicity is specific to dopaminergic neurons or also impacts other neuronal phenotypes. Integrative approaches combining molecular analyses with lineage-tracing assays and functional studies are likely to be particularly informative in addressing these questions and clarifying the phenotype and functional properties of DDRG cells. Finally, it would be of interest to investigate whether DDRG are generated in other preclinical models of PD and whether they can ultimately be identified in patients with PD.
In conclusion, our results indicate that a neuroinflammatory/neurodegenerative environment in the SNpc is associated with the emergence of altered glial states that, under the experimental conditions used, can contribute to dopaminergic neuron degeneration when implanted into an SNpc with a physiological environment. DDRG may represent a glial population with potential pathogenic relevance, supporting the notion that maladaptive glial responses could represent an early event contributing to dopaminergic neuron vulnerability, and raising the possibility that targeting such maladaptive states could offer therapeutic benefit in PD and other neurodegenerative disorders.

Supplementary Materials

The following supporting information can be downloaded at: https://www.mdpi.com/article/10.3390/neuroglia7010005/s1, Figure S1: Effect of 6-OHDA dose and sex on glial cell cultures three days after the toxin administration; Figure S2: Survival of dopaminergic neurons after DDRG injection into the SNpc in females and males.

Author Contributions

A.D. conducted experiments, analyzed data, and contributed to figure preparation and writing. S.O.-B. contributed to the conception and design of the study, data interpretation, and reviewed and edited the manuscript. G.P. contributed to the conception and design of the study, supervised the experiments, interpreted data, prepared the figures, and wrote, reviewed, and edited the manuscript. All authors have read and agreed to the published version of the manuscript.

Funding

This work was partially supported by Programa de Desarrollo de las Ciencias Básicas (PEDECIBA), Uruguay, and Comisión Académica de Posgrado (CAP), Universidad de la República, Uruguay.

Institutional Review Board Statement

All experimental procedures involving animals were approved by the Committee on Ethical Care and Use of Laboratory Animals of the IIBCE (protocol numbers 002/03/2011, 002/05/2012, and 001/01/2014, approval date 20 August 2019) and conducted in accordance with the Uruguayan Animal Experimentation Law (Law No. 18.611).

Informed Consent Statement

Not applicable.

Data Availability Statement

Data supporting the findings of this study are included in the manuscript and are available from the corresponding author upon reasonable request.

Acknowledgments

We thank Pablo Diaz-Amarilla and Gustavo Costa for their valuable contributions to the initial conception of this work. We would like to acknowledge the personnel of the animal facility at the IIBCE for their assistance.

Conflicts of Interest

The authors declare no competing interests.

References

  1. Obeso, J.A.; Stamelou, M.; Goetz, C.G.; Poewe, W.; Lang, A.E.; Weintraub, D.; Burn, D.; Halliday, G.M.; Bezard, E.; Przedborski, S.; et al. Past, present, and future of Parkinson’s disease: A special essay on the 200th Anniversary of the Shaking Palsy. Mov. Disord. 2017, 32, 1264–1310. [Google Scholar] [CrossRef]
  2. Double, K.L. Neuronal vulnerability in Parkinson’s disease. Park. Relat. Disord. 2012, 18, S52–S54. [Google Scholar] [CrossRef]
  3. Levy, O.A.; Malagelada, C.; Greene, L.A. Cell death pathways in Parkinson’s disease: Proximal triggers, distal effectors, and final steps. Apoptosis 2009, 14, 478–500. [Google Scholar] [CrossRef]
  4. Dias, V.; Junn, E.; Mouradian, M.M. The role of oxidative stress in Parkinson’s disease. J. Park. Dis. 2013, 3, 461–491. [Google Scholar] [CrossRef]
  5. Stefanis, L. alpha-Synuclein in Parkinson’s disease. Cold Spring Harb. Perspect. Med. 2012, 2, a009399. [Google Scholar] [CrossRef] [PubMed]
  6. Subramaniam, S.R.; Chesselet, M.F. Mitochondrial dysfunction and oxidative stress in Parkinson’s disease. Prog. Neurobiol. 2013, 106–107, 17–32. [Google Scholar] [CrossRef]
  7. Venda, L.L.; Cragg, S.J.; Buchman, V.L.; Wade-Martins, R. alpha-Synuclein and dopamine at the crossroads of Parkinson’s disease. Trends Neurosci. 2010, 33, 559–568. [Google Scholar] [CrossRef] [PubMed]
  8. Sofroniew, M.V. Astrocyte Reactivity: Subtypes, States, and Functions in CNS Innate Immunity. Trends Immunol. 2020, 41, 758–770. [Google Scholar] [CrossRef]
  9. Wendimu, M.Y.; Hooks, S.B. Microglia Phenotypes in Aging and Neurodegenerative Diseases. Cells 2022, 11, 2091. [Google Scholar] [CrossRef] [PubMed]
  10. Escartin, C.; Galea, E.; Lakatos, A.; O’cAllaghan, J.P.; Petzold, G.C.; Serrano-Pozo, A.; Steinhäuser, C.; Volterra, A.; Carmignoto, G.; Agarwal, A.; et al. Reactive astrocyte nomenclature, definitions, and future directions. Nat. Neurosci. 2021, 24, 312–325. [Google Scholar] [CrossRef]
  11. Yun, S.P.; Kam, T.-I.; Panicker, N.; Kim, S.; Oh, Y.; Park, J.-S.; Kwon, S.-H.; Park, Y.J.; Karuppagounder, S.S.; Park, H.; et al. Block of A1 astrocyte conversion by microglia is neuroprotective in models of Parkinson’s disease. Nat. Med. 2018, 24, 931–938. [Google Scholar] [CrossRef]
  12. Liddelow, S.A.; Guttenplan, K.A.; Clarke, L.E.; Bennett, F.C.; Bohlen, C.J.; Schirmer, L.; Bennett, M.L.; Münch, A.E.; Chung, W.-S.; Peterson, T.C.; et al. Neurotoxic reactive astrocytes are induced by activated microglia. Nature 2017, 541, 481–487. [Google Scholar] [CrossRef] [PubMed]
  13. Paolicelli, R.C.; Sierra, A.; Stevens, B.; Tremblay, M.-E.; Aguzzi, A.; Ajami, B.; Amit, I.; Audinat, E.; Bechmann, I.; Bennett, M.; et al. Microglia states and nomenclature: A field at its crossroads. Neuron 2022, 110, 3458–3483. [Google Scholar] [CrossRef] [PubMed]
  14. Cherry, J.D.; Olschowka, J.A.; O’Banion, M.K. Neuroinflammation and M2 microglia: The good, the bad, and the inflamed. J. Neuroinflammation 2014, 11, 98. [Google Scholar] [CrossRef] [PubMed]
  15. Clayton, B.L.L.; Liddelow, S.A. Heterogeneity of Astrocyte Reactivity. Annu. Rev. Neurosci. 2025, 48, 231–249. [Google Scholar] [CrossRef]
  16. Damier, P.; Hirsch, E.C.; Zhang, P.; Agid, Y.; Javoy-Agid, F. Glutathione peroxidase, glial cells and Parkinson’s disease. Neuroscience 1993, 52, 1–6. [Google Scholar] [CrossRef]
  17. Gerhard, A.; Pavese, N.; Hotton, G.; Turkheimer, F.; Es, M.; Hammers, A.; Eggert, K.; Oertel, W.; Banati, R.B.; Brooks, D.J. In vivo imaging of microglial activation with [11C](R)-PK11195 PET in idiopathic Parkinson’s disease. Neurobiol. Dis. 2006, 21, 404–412. [Google Scholar] [CrossRef]
  18. McGeer, P.L.; Itagaki, S.; Boyes, B.E.; McGeer, E.G. Reactive microglia are positive for HLA-DR in the substantia nigra of Parkinson’s and Alzheimer’s disease brains. Neurology 1988, 38, 1285–1291. [Google Scholar] [CrossRef]
  19. Mogi, M.; Harada, M.; Kondo, T.; Riederer, P.; Inagaki, H.; Minami, M.; Nagatsu, T. Interleukin-1 beta, interleukin-6, epidermal growth factor and transforming growth factor-alpha are elevated in the brain from parkinsonian patients. Neurosci. Lett. 1994, 180, 147–150. [Google Scholar] [CrossRef]
  20. Araújo, B.; Caridade-Silva, R.; Soares-Guedes, C.; Martins-Macedo, J.; Gomes, E.D.; Monteiro, S.; Teixeira, F.G. Neuroinflammation and Parkinson’s Disease-From Neurodegeneration to Therapeutic Opportunities. Cells 2022, 11, 2908. [Google Scholar] [CrossRef]
  21. di Domenico, A.; Carola, G.; Calatayud, C.; Pons-Espinal, M.; Muñoz, J.P.; Richaud-Patin, Y.; Fernandez-Carasa, I.; Gut, M.; Faella, A.; Parameswaran, J.; et al. Patient-Specific iPSC-Derived Astrocytes Contribute to Non-Cell-Autonomous Neurodegeneration in Parkinson’s Disease. Stem Cell Rep. 2019, 12, 213–229. [Google Scholar] [CrossRef]
  22. Prunell, G.; Olivera-Bravo, S. A Focus on Astrocyte Contribution to Parkinson’s Disease Etiology. Biomolecules 2022, 12, 1745. [Google Scholar] [CrossRef]
  23. Yildirim-Balatan, C.; Fenyi, A.; Besnault, P.; Gomez, L.; Sepulveda-Diaz, J.E.; Michel, P.P.; Melki, R.; Hunot, S. Parkinson’s disease-derived alpha-synuclein assemblies combined with chronic-type inflammatory cues promote a neurotoxic microglial phenotype. J. Neuroinflammation 2024, 21, 54. [Google Scholar] [CrossRef]
  24. Zhu, R.-X.; Chen, Y.-H.; Xia, X.; Liu, T.; Wang, C.; Cao, L.; Liu, Y.; Lu, M. Formation of CSE-YAP complex drives FOXD3-mediated transition of neurotoxic astrocytes in Parkinson’s disease. Pharmacol. Res. 2024, 210, 107507. [Google Scholar] [CrossRef]
  25. Díaz-Amarilla, P.; Olivera-Bravo, S.; Trias, E.; Cragnolini, A.; Martínez-Palma, L.; Cassina, P.; Beckman, J.; Barbeito, L. Phenotypically aberrant astrocytes that promote motoneuron damage in a model of inherited amyotrophic lateral sclerosis. Proc. Natl. Acad. Sci. USA 2011, 108, 18126–18131. [Google Scholar] [CrossRef]
  26. Diaz-Amarilla, P.; Arredondo, F.; Dapueto, R.; Boix, V.; Carvalho, D.; Santi, M.D.; Vasilskis, E.; Mesquita-Ribeiro, R.; Dajas-Bailador, F.; Abin-Carriquiry, J.A.; et al. Isolation and characterization of neurotoxic astrocytes derived from adult triple transgenic Alzheimer’s disease mice. Neurochem. Int. 2022, 159, 105403. [Google Scholar] [CrossRef]
  27. Miller, R.M.; Kiser, G.L.; Kaysser-Kranich, T.; Casaceli, C.; Colla, E.; Lee, M.K.; Palaniappan, C.; Federoff, H.J. Wild-type and mutant alpha-synuclein induce a multi-component gene expression profile consistent with shared pathophysiology in different transgenic mouse models of PD. Exp. Neurol. 2007, 204, 421–432. [Google Scholar] [CrossRef]
  28. Sherer, T.B.; Betarbet, R.; Kim, J.-H.; Greenamyre, J. Selective microglial activation in the rat rotenone model of Parkinson’s disease. Neurosci. Lett. 2003, 341, 87–90. [Google Scholar] [CrossRef]
  29. Su, X.; Federoff, H.J.; Maguire-Zeiss, K.A. Mutant alpha-synuclein overexpression mediates early proinflammatory activity. Neurotox. Res. 2009, 16, 238–254. [Google Scholar] [CrossRef]
  30. Su, X.; Maguire-Zeiss, K.A.; Giuliano, R.; Prifti, L.; Venkatesh, K.; Federoff, H.J. Synuclein activates microglia in a model of Parkinson’s disease. Neurobiol. Aging 2008, 29, 1690–1701. [Google Scholar] [CrossRef]
  31. Castaño, A.; Herrera, A.J.; Cano, J.; Machado, A. Lipopolysaccharide intranigral injection induces inflammatory reaction and damage in nigrostriatal dopaminergic system. J. Neurochem. 1998, 70, 1584–1592. [Google Scholar] [CrossRef]
  32. Lal, R.; Singh, A.; Watts, S.; Chopra, K. Experimental models of Parkinson’s disease: Challenges and Opportunities. Eur. J. Pharmacol. 2024, 980, 176819. [Google Scholar] [CrossRef]
  33. Paxinos, G.; Watson, C. The Rat Brain in Stereotaxic Coordinates, 3rd ed.; Academic Press: San Diego, CA, USA, 1997. [Google Scholar]
  34. Jeon, B.S.; Jackson-Lewis, V.; Burke, R.E. 6-Hydroxydopamine lesion of the rat substantia nigra: Time course and morphology of cell death. Neurodegeneration 1995, 4, 131–137. [Google Scholar] [CrossRef]
  35. Morales-Garcia, J.A.; Gine, E.; Hernandez-Encinas, E.; Aguilar-Morante, D.; Sierra-Magro, A.; Sanz-SanCristobal, M.; Alonso-Gil, S.; Sanchez-Lanzas, R.; Castaño, J.G.; Santos, A.; et al. CCAAT/Enhancer binding protein beta silencing mitigates glial activation and neurodegeneration in a rat model of Parkinson’s disease. Sci. Rep. 2017, 7, 13526. [Google Scholar] [CrossRef] [PubMed]
  36. Saneto, R.; De Vellis, J. Neuronal and glial cells: Cell culture of the central nervous system. In Neurochemistry: A Practical Approach; Turner, A.J., Brachelard, H.S., Eds.; IRL Press: Ithaca, NY, USA, 1987. [Google Scholar]
  37. Greene, L.A.; Tischler, A.S. Establishment of a noradrenergic clonal line of rat adrenal pheochromocytoma cells which respond to nerve growth factor. Proc. Natl. Acad. Sci. USA 1976, 73, 2424–2428. [Google Scholar] [CrossRef] [PubMed]
  38. Wiatrak, B.; Kubis-Kubiak, A.; Piwowar, A.; Barg, E. PC12 Cell Line: Cell Types, Coating of Culture Vessels, Differentiation and Other Culture Conditions. Cells 2020, 9, 958. [Google Scholar] [CrossRef] [PubMed]
  39. Netzahualcoyotzi, C.; Santillán-Cigales, J.J.; Adalid-Peralta, L.V.; Velasco, I. Infiltration of immune cells to the brain and its relation to the pathogenesis of Alzheimer’s and Parkinson’s diseases. J. Neurochem. 2024, 168, 2316–2334. [Google Scholar] [CrossRef]
  40. Villacampa, N.; Sarlus, H.; Martorell, P.; Bhalla, K.; Castro-Gomez, S.; Vieira-Saecker, A.; Slutzkin, I.; Händler, K.; Venegas, C.; McManus, R.; et al. Proliferating Microglia Exhibit Unique Transcriptional and Functional Alterations in Alzheimer’s Disease. ASN Neuro 2025, 17, 2506406. [Google Scholar] [CrossRef]
  41. Kondoh, T.; Bannai, M.; Nishino, H.; Torii, K. 6-Hydroxydopamine-induced lesions in a rat model of hemi-Parkinson’s disease monitored by magnetic resonance imaging. Exp. Neurol. 2005, 192, 194–202. [Google Scholar] [CrossRef]
  42. Przedbroski, S.; Leviver, M.; Jiang, H.; Ferreira, M.; Jackson-Lewis, V.; Donaldson, D.; Togasaki, D. Dose-dependent lesions of the dopaminergic nigrostriatal pathway induced by intrastriatal injection of 6-hydroxydopamine. Neuroscience 1995, 67, 631–647. [Google Scholar] [CrossRef]
  43. Sosunov, A.A.; McKhann, G.M., 2nd; Goldman, J.E. The origin of Rosenthal fibers and their contributions to astrocyte pathology in Alexander disease. Acta Neuropathol. Commun. 2017, 5, 27. [Google Scholar] [CrossRef] [PubMed]
  44. Persson, A.; Englund, E. Phagocytic properties in tumor astrocytes. Neuropathology 2012, 32, 252–260. [Google Scholar] [CrossRef]
  45. Trias, E.; Díaz-Amarilla, P.; Olivera-Bravo, S.; Isasi, E.; Drechsel, D.A.; Lopez, N.; Bradford, C.S.; Ireton, K.E.; Beckman, J.S.; Barbeito, L. Phenotypic transition of microglia into astrocyte-like cells associated with disease onset in a model of inherited ALS. Front. Cell. Neurosci. 2013, 7, 274. [Google Scholar] [CrossRef] [PubMed]
  46. Trias, E.; Ibarburu, S.; Barreto-Núñez, R.; Barbeito, L. Significance of aberrant glial cell phenotypes in pathophysiology of amyotrophic lateral sclerosis. Neurosci. Lett. 2017, 636, 27–31. [Google Scholar] [CrossRef] [PubMed]
  47. Ibarburu, S.; Trias, E.; Lago, N.; Peluffo, H.; Barreto-Núñez, R.; Varela, V.; Beckman, J.S.; Barbeito, L. Focal Transplantation of Aberrant Glial Cells Carrying the SOD1G93A Mutation into Rat Spinal Cord Induces Extensive Gliosis. Neuroimmunomodulation 2017, 24, 143–153. [Google Scholar] [CrossRef]
  48. Freitag, K.; Eede, P.; Ivanov, A.; Sterczyk, N.; Schneeberger, S.; Borodina, T.; Sauer, S.; Beule, D.; Heppner, F.L. Diverse but unique astrocytic phenotypes during embryonic stem cell differentiation, culturing and development. Commun. Biol. 2023, 6, 40. [Google Scholar] [CrossRef]
  49. Hammond, T.R.; Dufort, C.; Dissing-Olesen, L.; Giera, S.; Young, A.; Wysoker, A.; Walker, A.J.; Gergits, F.; Segel, M.; Nemesh, J.; et al. Single-Cell RNA Sequencing of Microglia throughout the Mouse Lifespan and in the Injured Brain Reveals Complex Cell-State Changes. Immunity 2019, 50, 253–271.e6. [Google Scholar] [CrossRef]
  50. Ngwa, C.; Qi, S.; Al Mamun, A.; Xu, Y.; Sharmeen, R.; Liu, F. Age and sex differences in primary microglia culture: A comparative study. J. Neurosci. Methods 2021, 364, 109359. [Google Scholar] [CrossRef]
  51. Gertig, U.; Hanisch, U.-K. Microglial diversity by responses and responders. Front. Cell. Neurosci. 2014, 8, 101. [Google Scholar] [CrossRef]
Figure 1. Inflammatory state in the Substantia Nigra pars compacta (SNpc) three days after 6-hydroxydopamine (6-OHDA) administration. (A) Representative images of glial fibrillary acidic protein (GFAP) and ionized calcium-binding adapter molecule 1 (Iba1) immunostaining in the SNpc ipsilateral (left panel) and contralateral (right panel) to the 6-OHDA administration. Green: GFAP; red: Iba1; blue: nuclei stained with Hoechst 33258. Scale bar: 20 µm. (B) Quantification of the area covered and signal intensity (AU, arbitrary units) of GFAP and Iba1 staining in the ipsilateral and contralateral SNpc (n = 4 per group). (C) Representative images of tyrosine hydroxylase (TH) immunostaining in the SNpc and striatum after 6-OHDA administration. Scale bar: 2 mm. (D) Quantification of the number of TH-positive neurons in the SNpc (left) and the area covered by TH signal in the striatum (right) (n = 4 per group). Data are expressed as mean ± standard error of the mean (SEM). * p < 0.05, ** p < 0.01, *** p < 0.001 vs. contralateral.
Figure 1. Inflammatory state in the Substantia Nigra pars compacta (SNpc) three days after 6-hydroxydopamine (6-OHDA) administration. (A) Representative images of glial fibrillary acidic protein (GFAP) and ionized calcium-binding adapter molecule 1 (Iba1) immunostaining in the SNpc ipsilateral (left panel) and contralateral (right panel) to the 6-OHDA administration. Green: GFAP; red: Iba1; blue: nuclei stained with Hoechst 33258. Scale bar: 20 µm. (B) Quantification of the area covered and signal intensity (AU, arbitrary units) of GFAP and Iba1 staining in the ipsilateral and contralateral SNpc (n = 4 per group). (C) Representative images of tyrosine hydroxylase (TH) immunostaining in the SNpc and striatum after 6-OHDA administration. Scale bar: 2 mm. (D) Quantification of the number of TH-positive neurons in the SNpc (left) and the area covered by TH signal in the striatum (right) (n = 4 per group). Data are expressed as mean ± standard error of the mean (SEM). * p < 0.05, ** p < 0.01, *** p < 0.001 vs. contralateral.
Neuroglia 07 00005 g001
Figure 2. Cultures of glial cells three days after 6-OHDA administration. (A) Representative images of glial cultures obtained from the SN, striatum (ST), and hippocampus (HC) ipsilateral (left panel) and contralateral (right panel) to the 6-OHDA administration, stained with acridine orange. Scale bar: 50 µm. Quantification of glial cell number (B), cell length, and cell area (D) in cultures after 3 days in vitro, obtained from the SN, ST and HC ipsilateral and contralateral to the 6-OHDA administration (n = 8–12 per group). Data are presented as mean ± SEM. * p < 0.05, ** p < 0.01, *** p < 0.001 vs. contralateral. (C) Representative images showing cell perimeter delineation and the maximal straight-line distance across the cell bodies used to quantify area and length in (D). Scale bar: 50 µm.
Figure 2. Cultures of glial cells three days after 6-OHDA administration. (A) Representative images of glial cultures obtained from the SN, striatum (ST), and hippocampus (HC) ipsilateral (left panel) and contralateral (right panel) to the 6-OHDA administration, stained with acridine orange. Scale bar: 50 µm. Quantification of glial cell number (B), cell length, and cell area (D) in cultures after 3 days in vitro, obtained from the SN, ST and HC ipsilateral and contralateral to the 6-OHDA administration (n = 8–12 per group). Data are presented as mean ± SEM. * p < 0.05, ** p < 0.01, *** p < 0.001 vs. contralateral. (C) Representative images showing cell perimeter delineation and the maximal straight-line distance across the cell bodies used to quantify area and length in (D). Scale bar: 50 µm.
Neuroglia 07 00005 g002
Figure 3. Phenotype of glial cells obtained from the damaged SNpc. (A) Representative images showing immunostaining for the astrocytic markers GFAP and connexin 43 (Cx43) and for the microglial marker Iba1, as well as isolectin B4 (IB4) lectin labeling of microglia (green). Images are counterstained with α-tubulin (red) and Hoechst 33258 (blue). Scale bar: 20 µm. (B) Quantification of the percentage of cells positive for GFAP, Cx43, IB4, and Iba1 staining (n = 8–12 per group). Dotted line indicates 100% of cells. Data are mean ± SEM.
Figure 3. Phenotype of glial cells obtained from the damaged SNpc. (A) Representative images showing immunostaining for the astrocytic markers GFAP and connexin 43 (Cx43) and for the microglial marker Iba1, as well as isolectin B4 (IB4) lectin labeling of microglia (green). Images are counterstained with α-tubulin (red) and Hoechst 33258 (blue). Scale bar: 20 µm. (B) Quantification of the percentage of cells positive for GFAP, Cx43, IB4, and Iba1 staining (n = 8–12 per group). Dotted line indicates 100% of cells. Data are mean ± SEM.
Neuroglia 07 00005 g003
Figure 4. Survival of PC12 cells co-cultured with disease-derived reactive glia (DDRG). (A) Representative images of PC12 cells stained for β-tubulin III (red) cultured on collagen (left), mixed glia (middle), or DDRG (right). Cells were counterstained with Hoechst 33258 (blue). Arrows and arrowheads indicated PC12 cells and β-tubulin III-positive cells debris, respectively. Scale bars: 50 µm. (B) Quantification of PC12 cell number under each condition (n = 8–12 per group). Data are mean ± SEM. *** p < 0.001 vs. collagen and mixed glia. (C) Magnified view of PC12-DDRG co-cultures. Asterisks indicate β-tubulin III-positive inclusions (red) within DDRG labeled with Iba1 (green). Nuclei are counterstained with Hoechst 33258 (blue). Scale bar: 50 µm.
Figure 4. Survival of PC12 cells co-cultured with disease-derived reactive glia (DDRG). (A) Representative images of PC12 cells stained for β-tubulin III (red) cultured on collagen (left), mixed glia (middle), or DDRG (right). Cells were counterstained with Hoechst 33258 (blue). Arrows and arrowheads indicated PC12 cells and β-tubulin III-positive cells debris, respectively. Scale bars: 50 µm. (B) Quantification of PC12 cell number under each condition (n = 8–12 per group). Data are mean ± SEM. *** p < 0.001 vs. collagen and mixed glia. (C) Magnified view of PC12-DDRG co-cultures. Asterisks indicate β-tubulin III-positive inclusions (red) within DDRG labeled with Iba1 (green). Nuclei are counterstained with Hoechst 33258 (blue). Scale bar: 50 µm.
Neuroglia 07 00005 g004
Figure 5. Effect of the number of DDRGs implanted into the SNpc on dopaminergic neuron survival and motor performance in the cylinder test. (A) Quantification of TH-positive neurons in the ipsilateral SNpc 30 days after implantation of 10,000, 40,000, or 100,000 DDRGs (n = 4–8 per group). Data are mean ± SEM, expressed as percentage of the contralateral side. Dotted line indicates the contralateral baseline (100%). ** p < 0.01 vs. 100,000 DDRGs. (B) Quantification of contralateral forelimb wall touches in the cylinder test 30 days after implantation of 10,000, 40,000, or 100,000 DDRGs (n = 4–6 per group). Data are mean ± SEM, expressed as percentage of total forelimb wall touches. Dotted line indicates equal contralateral and ipsilateral forelimb contacts (50%).
Figure 5. Effect of the number of DDRGs implanted into the SNpc on dopaminergic neuron survival and motor performance in the cylinder test. (A) Quantification of TH-positive neurons in the ipsilateral SNpc 30 days after implantation of 10,000, 40,000, or 100,000 DDRGs (n = 4–8 per group). Data are mean ± SEM, expressed as percentage of the contralateral side. Dotted line indicates the contralateral baseline (100%). ** p < 0.01 vs. 100,000 DDRGs. (B) Quantification of contralateral forelimb wall touches in the cylinder test 30 days after implantation of 10,000, 40,000, or 100,000 DDRGs (n = 4–6 per group). Data are mean ± SEM, expressed as percentage of total forelimb wall touches. Dotted line indicates equal contralateral and ipsilateral forelimb contacts (50%).
Neuroglia 07 00005 g005
Figure 6. Neurotoxic effect of DDRG implanted into the SNpc. (A) Representative images of TH immunostaining in the SNpc and striatum 30 days after administration of vehicle, mixed glia, DDRG, or 6-OHDA. Scale bar: 2 mm. (B) Quantification of TH-positive neurons in the SNpc (n = 3–6 per group). (C) Quantification of TH-positive area in the striatum (n = 3–6 per group). Data are mean ± SEM. Dotted lines indicate the contralateral baseline (100%). * p < 0.05 vs. vehicle; ++ p < 0.01 vs. mixed glia; ### p < 0.001 vs. all other groups.
Figure 6. Neurotoxic effect of DDRG implanted into the SNpc. (A) Representative images of TH immunostaining in the SNpc and striatum 30 days after administration of vehicle, mixed glia, DDRG, or 6-OHDA. Scale bar: 2 mm. (B) Quantification of TH-positive neurons in the SNpc (n = 3–6 per group). (C) Quantification of TH-positive area in the striatum (n = 3–6 per group). Data are mean ± SEM. Dotted lines indicate the contralateral baseline (100%). * p < 0.05 vs. vehicle; ++ p < 0.01 vs. mixed glia; ### p < 0.001 vs. all other groups.
Neuroglia 07 00005 g006
Table 1. Motor performance in the cylinder test.
Table 1. Motor performance in the cylinder test.
TreatmentForepaw Contacts (%)
Vehicle48.00 ± 1.97
DDRG37.33 ± 6.27+
Mixed glia56.00 ± 3.10
6-OHDA39.43 ± 5.23
Data represent contralateral forepaw contacts expressed as a percentage of total contacts (n = 4–6 per group). Data are mean ± SEM. DDRG, disease-derived reactive glia; 6-OHDA, 6-hydroxydopamine. + = p < 0.01 vs. mixed glia.
Disclaimer/Publisher’s Note: The statements, opinions and data contained in all publications are solely those of the individual author(s) and contributor(s) and not of MDPI and/or the editor(s). MDPI and/or the editor(s) disclaim responsibility for any injury to people or property resulting from any ideas, methods, instructions or products referred to in the content.

Share and Cite

MDPI and ACS Style

Dapueto, A.; Olivera-Bravo, S.; Prunell, G. Damage-Derived Reactive Glia from a Parkinson’s Disease Model Are Neurotoxic to Substantia Nigra Dopaminergic Neurons in Naïve Animals. Neuroglia 2026, 7, 5. https://doi.org/10.3390/neuroglia7010005

AMA Style

Dapueto A, Olivera-Bravo S, Prunell G. Damage-Derived Reactive Glia from a Parkinson’s Disease Model Are Neurotoxic to Substantia Nigra Dopaminergic Neurons in Naïve Animals. Neuroglia. 2026; 7(1):5. https://doi.org/10.3390/neuroglia7010005

Chicago/Turabian Style

Dapueto, Agustina, Silvia Olivera-Bravo, and Giselle Prunell. 2026. "Damage-Derived Reactive Glia from a Parkinson’s Disease Model Are Neurotoxic to Substantia Nigra Dopaminergic Neurons in Naïve Animals" Neuroglia 7, no. 1: 5. https://doi.org/10.3390/neuroglia7010005

APA Style

Dapueto, A., Olivera-Bravo, S., & Prunell, G. (2026). Damage-Derived Reactive Glia from a Parkinson’s Disease Model Are Neurotoxic to Substantia Nigra Dopaminergic Neurons in Naïve Animals. Neuroglia, 7(1), 5. https://doi.org/10.3390/neuroglia7010005

Article Metrics

Back to TopTop