On Disintegrating Lean Hydrogen Flames in Narrow Gaps
Abstract
1. Introduction
2. Reaction Diffusion Model



3. Reduction to a Free-Boundary Problem
4. Reduction to a Quasi-1D Model
4.1. General

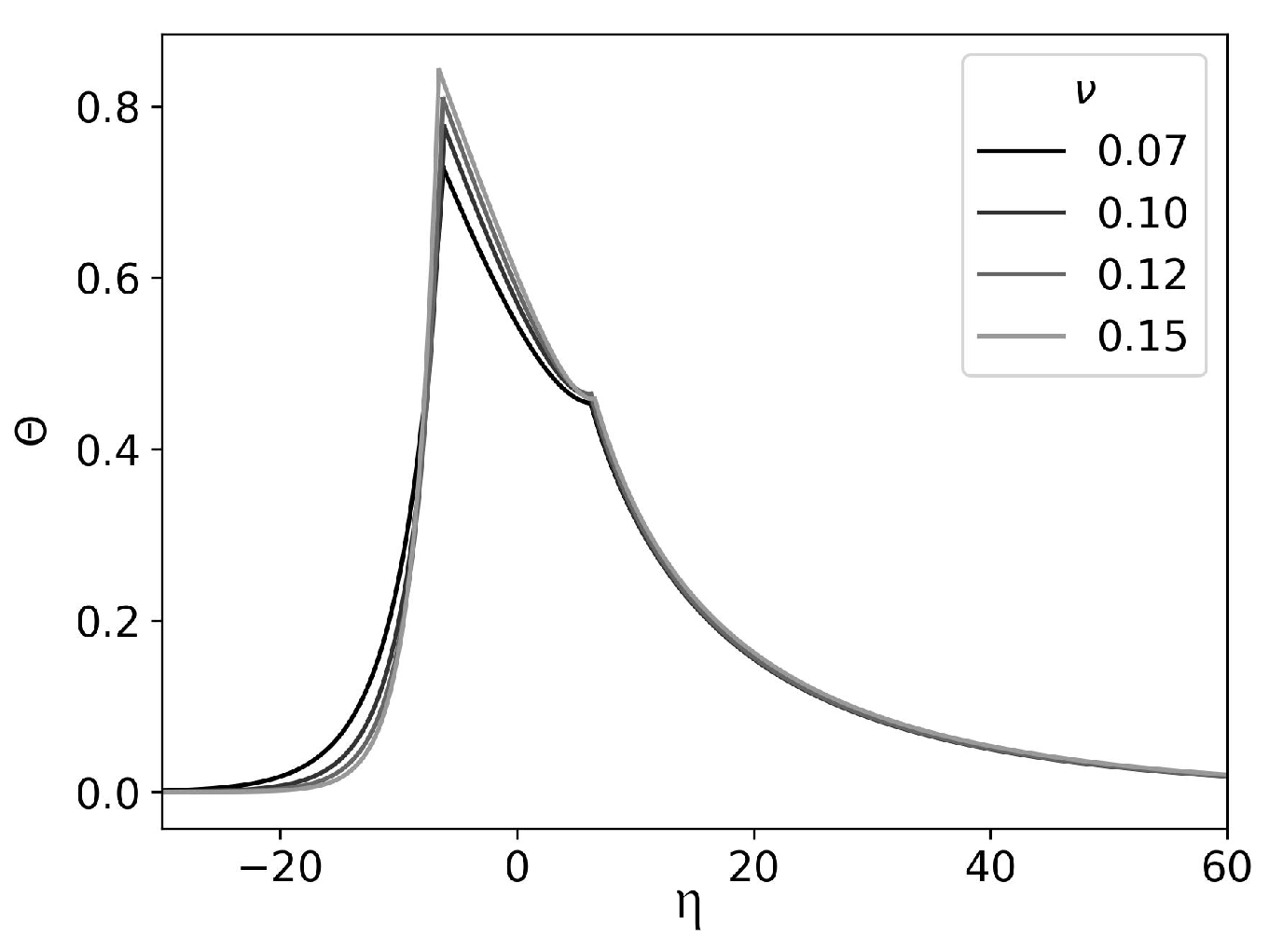
4.2. Results
- 1.
- The Lewis number parameter, , strongly affects , dependencies. The heat loss intensity at the quenching (turning) point, , increases with the decrease in the Lewis number, .
- 2.
- For re-scaled heat losses smaller than the heat loss intensity at the quenching point , , multiplicity in the solutions , is observed. A similar non-uniqueness is known to occur in planar () non-adiabatic flames, which leads to the -independent relation between V and , [17].
- 3.
- Once the solutions for , for a certain Lewis number parameter are available, one can plot spatial profiles of all state variables involved. For brevity, we depict here only the re-scaled temperature for the upper and lower branches of (Figure 11 and Figure 12). A significant drop in temperature at the rear side () of the self-drifting flame ball might explain the horseshoe shape of the advancing flamelet. The latter is often perceived as a local extinction (opening) of the front.
5. Concluding Remarks
- 1.
- In constructing a workable approximate solution, we truncated a series involving an infinite number of terms, as in Equation (15), setting index m to zero to deal with sums involving only a finite number of terms.
- 2.
- There is an important distinction between the 3D and effectively 2D situation typical of large-aspect-ratio Hele–Shaw cells. The 3D case allows for stationary spherical flame balls which may bifurcate into a self-drifting mode [11,12]. In the 2D case, the non-drifting circular flame balls are ruled out. They cannot meet boundary conditions at infinity (due to the logarithmic tail of the associated concentration profiles [8]). So, in narrow gaps, 2D self-drifting flame balls should emerge not as a bifurcation but rather as the only way for the 2D flame balls to exist.
- 3.
- 4.
- The reaction diffusion model in Section 2 does not seem capable of reproducing two-headed flamelets. The latter is often observed experimentally [4,19] as well as in simulations of more sophisticated models that consider the burned gas thermal expansion [8,20] and are therefore susceptible to Darrieus–Landau instability. At the moment, the issue of two-headed flamelets remains unexplained.
- 5.
- This study is devoted to estimates of the propagation velocity of an individual flame ball in a flat channel. It would be interesting to extend the analysis over the collective propagation of a group of flame balls appearing in Figure 1, Figure 2 and Figure 3, where the flamelets are competing for common fuel and mutual heating of one another. A mean-field type of approach such as that developed by D’Angelo and Joulin [21] or Williams and Grcar [22] seems particularly promising.
- 6.
- In the present study, flame balls emerge in gaseous premixtures as an extreme case of diffusive thermal instability, where invariably . A similar pattern is observed in the smoldering burning of thin solid sheets with and without imposed air flows [23,24,25,26,27,28,29]. There, similar to the gaseous systems, the effective Lewis number is considerably below unity [29]. It would be interesting to also extend the 1D approach of this paper to the smoldering problem.
Author Contributions
Funding
Data Availability Statement
Conflicts of Interest
References
- Tingas, E.-A.; Taylor, A.M.K.P. Hydrogen for Future Thermal Engines; Springer: Berlin/Heidelberg, Germany, 2023. [Google Scholar]
- Williams, F.A. Combustion Theory; Perseus Book Pub.: Reading, MA. USA, 1985. [Google Scholar]
- Clavin, P.; Searby, G. Combustion Waves and Fronts in Flows: Flames, Shocks, Detonations, Ablation Fronts and Explosion of Stars; Cambridge University Press: Cambridge, UK, 2016. [Google Scholar]
- Veiga-López, F.; Kuznetsov, M.; Martínez-Ruiz, D.; Fernández-Tarrazo, E.; Grune, J.; Sánchez-Sanz, M. Unexpected propagation of ultra-lean hydrogen flames in narrow gaps. Phys. Rev. Lett. 2020, 124, 174501. [Google Scholar] [CrossRef]
- Veiga-López, F.; Martínez-Ruiz, D.; Kuznetsov, M.; Sánchez-Sanz, M. Thermoacoustic analysis of lean premixed hydrogen flames in narrow vertical channels. Fuel 2020, 278, 118212. [Google Scholar] [CrossRef]
- Kuznetsov, M.; Grune, J. Experiments on combustion regimes for hydrogen/air mixtures in a thin layer geometry. Int. J. Hydrogen Energy 2019, 44, 8727–8742. [Google Scholar] [CrossRef]
- Kagan, L.; Sivashinsky, G. Self-fragmentation of nonadiabatic cellular flames. Combust. Flame 1997, 108, 220–226. [Google Scholar] [CrossRef]
- Martínez-Ruiz, D.; Veiga-López, F.; Fernández-Galisteo, D.; Kurdyumov, V.N.; Sxaxnchez-Sanz, M. The role of conductive heat losses on the formation of isolated flame cells in Hele-Shaw chambers. Combust. Flame 2019, 209, 187–199. [Google Scholar] [CrossRef]
- Dejoan, A.; Fernández-Galisteo, D.; Kurdyumov, V.N. Numerical study of the propagation patterns of lean hydrogen-air flames under confinement. In Proceedings of the 29th ICDERS, SNU, Siheung, Republic of Korea, 23–28 July 2023. [Google Scholar]
- Kuznetsov, M.; Yanez, J.; Veiga-López, F. Near limit flame propagation in a thin layer geometry at low Peclet numbers. In Proceedings of the 18th International Conference on Flow Dynamics (ICFD 2021), Miyagi, Japan, 27–29 October 2021; pp. 688–692. [Google Scholar]
- Brailovsky, I.; Sivashinsky, G. On stationary and travelling flame balls. Combust. Flame 1997, 110, 524–529. [Google Scholar] [CrossRef]
- Minaev, S.; Kagan, L.; Joulin, G.; Sivashinsky, G. On self-drifting flame balls. Combust. Theor. Model. 2001, 5, 609. [Google Scholar] [CrossRef]
- Matkowsky, B.; Sivashinsky, G. An asymptotic derivation of two models in flame theory associated with the constant density approximation. SIAM J. App. Math. 1979, 37, 686–699. [Google Scholar] [CrossRef]
- Lamb, H. Hydrodynamics; Cambridge University Press: Cambridge, UK, 1924. [Google Scholar]
- Tomotika, S.; Aoi, T. The steady flow of viscous fluid past a sphere and circular cylinder at small Reynolds numbers. Q. J. Mech. Appl. Math. 1950, 3, 141–161. [Google Scholar] [CrossRef]
- Yanez, J.; Kagan, L.; Sivashinsky, G.; Kuznetsov, M. Modeling of 2D self-drifting flame-balls in Hele-Shaw cells. Combust. Flame 2023, 258, 113059. [Google Scholar] [CrossRef]
- Sivashinsky, G.; Matkowsky, B. On the stability of nonadiabatic flames. SIAM J. Appl. Math. 1981, 40, 255–260. [Google Scholar] [CrossRef]
- Moskalev, P.V.; Denisenko, V.P.; Kirillov, I.A. Classification and dynamics of ultralean hydrogen–air flames in horizontal cylindrical Hele–Shaw cells. J. Exp. Theor. Phys. 2023, 137, 104–113. [Google Scholar] [CrossRef]
- Escanciano, J.Y.; Kuznetsov, M.; Veiga-López, F. Characterization of unconventional hydrogen flame propagation in narrow gaps. Phys. Rev. E 2021, 103, 033101. [Google Scholar] [CrossRef]
- Domínguez-González, A.; Martínez-Ruiz, D.; Sánchez-Sanz, M. Stable circular and double-cell lean hydrogen-air premixed flames in quasi twodimensional channels. Proc. Combust. Inst. 2023, 39, 1731–1741. [Google Scholar] [CrossRef]
- D’Angelo, Y.; Joulin, G. Collective effects and dynamics of non-adiabatic flame balls. Combust. Theory Model. 2001, 5, 1–20. [Google Scholar] [CrossRef]
- Williams, F.A.; Grcar, J.F. A hypothetical burning velocity formula for very lean hydrogen–air mixtures. Proc. Combust. Inst. 2009, 32, 1351–1357. [Google Scholar] [CrossRef]
- Zhang, Y.; Ronney, P.; Roegner, E.; Greenberg, J. Lewis number effects on flame spreading over thin solid fuels. Combust. Flame 1992, 90, 71–83. [Google Scholar] [CrossRef]
- Zik, O.; Olami, Z.; Moses, E. Fingering instability in combustion. Phys. Rev. Lett. 1998, 81, 3868. [Google Scholar] [CrossRef]
- Matsuoka, T.; Nakashima, K.; Nakamura, Y.; Noda, S. Appearance of flamelets spreading over thermally thick fuel. Proc. Combust. Inst. 2017, 36, 3019–3026. [Google Scholar] [CrossRef]
- Zhu, F.; Lu, Z.; Wang, S.; Yin, Y. Microgravity diffusion flame spread over a thick solid in step-changed low velocity opposed flows. Combust. Flame 2019, 205, 55–67. [Google Scholar] [CrossRef]
- Malchi, J.; Yetter, R.; Son, S.; Risha, G. Nano-aluminum flame spread with fingering combustion instabilities. Proc. Combust. Inst. 2007, 31, 2617–2624. [Google Scholar] [CrossRef]
- Olson, S.; Baum, H.; Kashiwagi, T. Finger-like smoldering over thin cellulosic sheets in microgravity. Symp. (Int.) Combust. 1998, 27, 2525–2533. [Google Scholar] [CrossRef]
- Uchida, Y.; Kuwana, K.; Kushida, G. Experimental val idation of Lewis number and convection effects on the smoldering combustion of a thin solid in a narrow space. Combust. Flame 2015, 162, 1957–1963. [Google Scholar] [CrossRef]








Disclaimer/Publisher’s Note: The statements, opinions and data contained in all publications are solely those of the individual author(s) and contributor(s) and not of MDPI and/or the editor(s). MDPI and/or the editor(s) disclaim responsibility for any injury to people or property resulting from any ideas, methods, instructions or products referred to in the content. |
© 2025 by the authors. Licensee MDPI, Basel, Switzerland. This article is an open access article distributed under the terms and conditions of the Creative Commons Attribution (CC BY) license (https://creativecommons.org/licenses/by/4.0/).
Share and Cite
Yanez, J.; Kagan, L.; Kuznetsov, M.; Sivashinsky, G. On Disintegrating Lean Hydrogen Flames in Narrow Gaps. Fire 2025, 8, 345. https://doi.org/10.3390/fire8090345
Yanez J, Kagan L, Kuznetsov M, Sivashinsky G. On Disintegrating Lean Hydrogen Flames in Narrow Gaps. Fire. 2025; 8(9):345. https://doi.org/10.3390/fire8090345
Chicago/Turabian StyleYanez, Jorge, Leonid Kagan, Mike Kuznetsov, and Gregory Sivashinsky. 2025. "On Disintegrating Lean Hydrogen Flames in Narrow Gaps" Fire 8, no. 9: 345. https://doi.org/10.3390/fire8090345
APA StyleYanez, J., Kagan, L., Kuznetsov, M., & Sivashinsky, G. (2025). On Disintegrating Lean Hydrogen Flames in Narrow Gaps. Fire, 8(9), 345. https://doi.org/10.3390/fire8090345

