Hazardous Chemical Laboratory Fire Risk Assessment Based on ANP and 3D Risk Matrix
Abstract
1. Introduction
2. Introduction to the Theoretical Approach
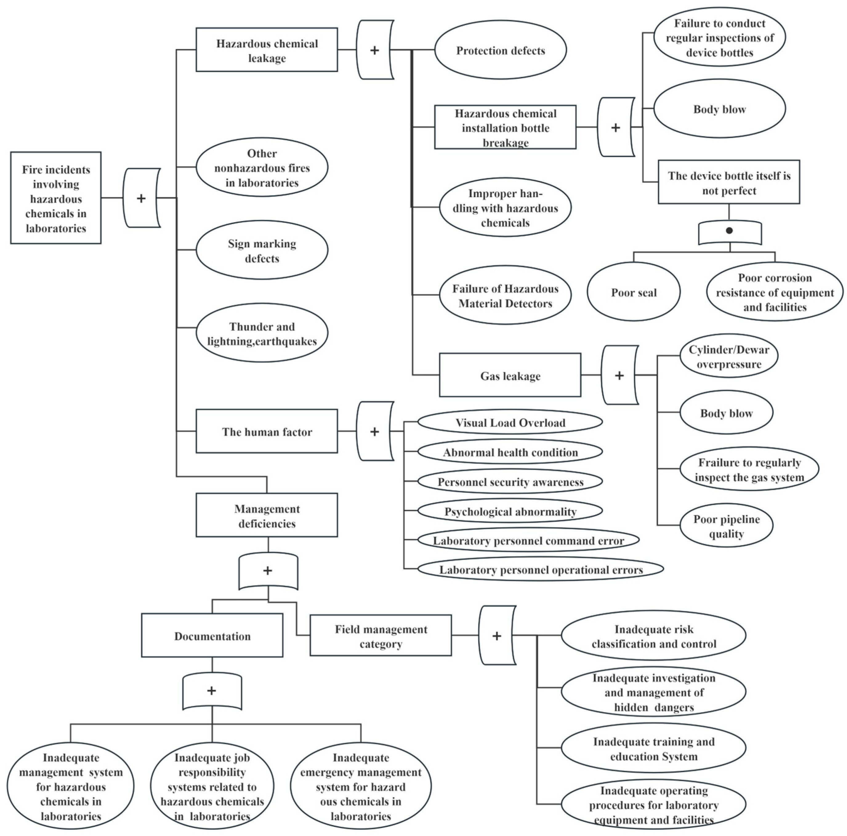
2.1. Bowtie Model
2.2. ANP Analysis Method
2.2.1. ANP Network Model Structure
2.2.2. Unweighted Initial Supermatrix Construction
2.2.3. Weighted Supermatrix Calculation
2.2.4. Limit Supermatrix Calculation to Determine the Risk Factor Weights
2.3. Three-Dimensional Risk Matrix
2.3.1. Guidelines for Establishing Risk Attributes
2.3.2. Establishment of a Three-Dimensional Risk Matrix
2.4. Combination of Methods
3. Comprehensive Risk Analysis
3.1. Bowtie Modeling
3.2. Comprehensive Likelihood Analysis
3.2.1. Single-Indicator Possibilities Identified
3.2.2. Calculation of ANP Indicator Weights
3.2.3. Composite Likelihood Rating Calculation
3.3. Comprehensive Severity Analysis
3.4. Integrated Preventive Analysis
3.5. Combined Risk Level Determination
4. Results and Discussion
- (1)
- Comprehensive likelihood analysis
- (2)
- Comprehensive severity analysis
- (3)
- Integrated preventive analysis
- (4)
- Comprehensive risk analysis
5. Conclusions
- (1)
- A new method for assessing fire risk related to hazardous chemicals in laboratories was developed. This method constructs a three-dimensional risk matrix based on three factors (comprehensive likelihood, comprehensive severity, and integrated preventive) to comprehensively assess the laboratory’s risk concerning hazardous chemical fires. By integrating these aspects, this method offers practical significance tailored to the specific characteristics of the accidents analyzed.
- (2)
- The conditions for determining the comprehensive preventive grade are mostly based on key points identified during the actual inspection process. Therefore, the level of risk can be updated in real time using inspection results, providing valuable references for law enforcement inspections of research institutes and government departments.
- (3)
- This study only focused on laboratory hazardous chemical fires, aiming to propose effective control measures in a timely manner through safety assessments to reduce casualties. However, it did not address environmental factors, reputation, and other related factors. Future research could explore these areas further using methods such as safety resilience analysis.
Author Contributions
Funding
Institutional Review Board Statement
Informed Consent Statement
Data Availability Statement
Conflicts of Interest
References
- Lu, L.; Liang, W.; Zhang, L.; Zhang, H.; Lu, Z.; Shan, J. A comprehensive risk evaluation method for natural gas pipelines by combining a risk matrix with a bow-tie model. J. Nat. Gas Sci. Eng. 2015, 25, 124–133. [Google Scholar] [CrossRef]
- Xie, S.; Dong, S.; Chen, Y.; Peng, Y.; Li, X. A novel risk evaluation method for fire and explosion accidents in oil depots using bow-tie analysis and risk matrix analysis method based on cloud model theory. Reliab. Eng. Syst. Saf. 2021, 215, 107791. [Google Scholar] [CrossRef]
- Tian, D.; Jia, C.; Song, W. Analysis of factors affecting emergency response capability of universities based on AHP and risk matrix method. Ind. Saf. Environ. Prot. 2022, 48, 1–5. [Google Scholar]
- Zhang, Y.; Zhang, H. Research on accident risk assessment of tourist attractions based on three-dimensional risk matrix. Tour. Res. 2014, 6, 69–74. [Google Scholar]
- Guo, R.; Zhao, X.; Zhang, Z. Research on three-dimensional matrix model for risk evaluation of train control operation. J. Railw. 2017, 39, 78–83. [Google Scholar]
- Ho, C.; Chen, M. Risk assessment and quality improvement of liquid waste management in Taiwan University chemical laboratories. Waste Manag. 2018, 71, 578–588. [Google Scholar] [CrossRef]
- Davardoost, F.; Kahforoushan, D. Health risk assessment of VOC emissions in laboratory rooms via a modeling approach. Environ. Sci. Pollut. Res. 2018, 25, 17890–17900. [Google Scholar] [CrossRef]
- Ozdemir, Y.; Gul, M.; Celik, E. Assessment of occupational hazards and associated risks in fuzzy environment: A case study of a university chemical laboratory. Hum. Ecol. Risk Assess. Int. J. 2017, 23, 895–924. [Google Scholar] [CrossRef]
- Zhao, C.; Liu, B.; Li, J.; Li, S.; Liu, Y.; Guo, Y.; Zhang, X. Evaluation of Laboratory Management Based on a Combination of TOPSIS and RSR Methods: A Study in 7 Provincial Laboratories of China. Front. Public Health 2022, 10, 883551. [Google Scholar] [CrossRef] [PubMed]
- Mastrantonio, R.; Scatigna, M.; D’Abramo, M.; Martinez, V.; Paoletti, A.; Fabiani, L. Experimental Application of Semi-Quantitative Methods for the Assessment of Occupational Exposure to Hazardous Chemicals in Research Laboratories. Risk Manag. Health Policy 2020, 13, 1929–1937. [Google Scholar] [CrossRef]
- Marendaz, J.-L.; Friedrich, K.; Meyer, T. Safety management and risk assessment in chemical laboratories. Chimia 2011, 65, 734–737. [Google Scholar] [CrossRef]
- Chen, L. Research of the safety path of colleges and universities laboratory basing on the analysis of grey correlation degree. J. Intell. Fuzzy Syst. 2021, 40, 7755–7762. [Google Scholar] [CrossRef]
- Choi, B.; Kim, E. Development of a Safety Rating Method for University Laboratories. J. Korean Soc. Hazard Mitig. 2019, 19, 169–175. [Google Scholar] [CrossRef]
- Zhang, X.; Hu, X.; Bai, Y.; Wu, J. Risk assessment of gas leakage from school laboratories based on the Bayesian network. Int. J. Environ. Res. Public Health 2020, 17, 426. [Google Scholar] [CrossRef]
- Mascia, A.; Cirafici, A.; Bongiovanni, A.; Colotti, G.; Lacerra, G.; Carlo, M.; Digilio, F.; Liguori, G.; Lanati, A.; Kisslinger, A. A failure mode and effect analysis (FMEA)-based approach for risk assessment of scientific processes in non-regulated research laboratories. Accredit. Qual. Assur. 2020, 25, 311–321. [Google Scholar] [CrossRef]
- Li, X.; Zhang, L.; Zhang, R.; Yang, M.; Li, H. A semi-quantitative methodology for risk assessment of university chemical laboratory. J. Loss Prev. Process. Ind. 2021, 72, 104553. [Google Scholar] [CrossRef]
- Yu, H.; Xu, H.; Xu, Y.; Li, Z.; Wang, P.; Wang, P. Construction and evaluation of PHP-based management and training system for electrical power laboratory. Comput. Appl. Eng. Educ. 2016, 24, 371–381. [Google Scholar] [CrossRef]
- Wang, Q.; Ding, F.; Li, S.; Zhao, X. Advance in environmental risk assessment of high level biosafety laboratory. Procedia Environ. Sci. 2012, 13, 1458–1461. [Google Scholar] [CrossRef][Green Version]
- Marendaz, J.; Suard, J.; Meyer, T. A systematic tool for assessment and classification of hazards in laboratories (ACHiL). Saf. Sci. 2013, 53, 168–176. [Google Scholar] [CrossRef]
- Mulcahy, M.B.; Boylan, C.; Sigmann, S.; Stuart, R. Using bowtie methodology to support laboratory hazard identification, risk management, and incident analysis. J. Chem. Health Saf. 2017, 24, 14–20. [Google Scholar] [CrossRef]
- Fatemi, F.; Dehdashti, A.; Jannati, M. Implementation of Chemical Health, Safety, and Environmental Risk Assessment in Laboratories: A Case-Series Study. Front. Public Health 2022, 10, 898826. [Google Scholar] [CrossRef]
- Chen, M.; Wu, Y.; Wang, K.; Guo, H.; Ke, W. An explosion accident analysis of the laboratory in university. Process. Saf. Prog. 2020, 39, e12150. [Google Scholar] [CrossRef]
- Kim, T.; Rhie, K.; Seo, D.; Lee, I.; Yoon, C.; Lee, Y.; Park, J. A Study on the Hazard Identification of Laboratory using 4M & HAZOP. J. Korean Soc. Saf. 2013, 28, 88–94. [Google Scholar] [CrossRef]
- Kim, S. A Study on the Improvement of Risk Assessment Method in Laboratory. J. Soc. Disaster Inf. 2022, 18, 444–456. [Google Scholar] [CrossRef]
- Sundawa, B.V.; Hutajulu, E.; Sirait, R.; Banurea, W.; Indrayadi; Mulyadi, S. Risk assessment for safety laboratories in Politeknik Negeri Medan. J. Phys. Conf. Ser. 2017, 890, 012147. [Google Scholar] [CrossRef]
- Zhang, Y.; Mao, P.; Li, H.; Xu, Y.; You, D.; Liu, H.; Huang, W.; Yuan, J. Assessing the safety risks of civil engineering laboratories based on lab criticity index: A case study in Jiangsu province. Int. J. Environ. Res. Public Health 2020, 17, 6244. [Google Scholar] [CrossRef]
- Alshammari, S.; Irfan, U. Hazardous chemicals’ safety measures and awareness in public and private hospital laboratories in Buraydah, Al Qassim. Life Int. J. Health Life-Sci. 2018, 4, 102–117. [Google Scholar] [CrossRef]
- Dehdashti, A.; Fatemi, F.; Jannati, M.; Asadi, F.; Kangarloo, M. Applying health, safety, and environmental risk assessment at academic settings. BMC Public Health 2020, 20, 1328. [Google Scholar] [CrossRef]
- Cho, N.; Ji, Y. A study on application method & system introduction of laboratory pre-hazards risk analysis. J. Korean Soc. Saf. 2016, 31, 126–135. [Google Scholar] [CrossRef][Green Version]
- Bai, M.; Liu, Y.; Qi, M.; Roy, N.; Shu, C.; Khan, F.; Zhao, D. Current status, challenges, and future directions of university laboratory safety in China. J. Loss Prev. Process. Ind. 2022, 74, 104671. [Google Scholar] [CrossRef]
- Cheng, L.; Wang, Y.; Peng, Y. Research on risk assessment of high-speed railway operation based on network ANP. Smart Resilient Transp. 2021, 3, 37–51. [Google Scholar] [CrossRef]
- Zhang, H. Research on Risk Control Model of Worker Safety Behaviour in Vehicle Service System Based on Gridding; Beijing Jiaotong University: Beijing, China, 2020. [Google Scholar]
- Williams, T. The two-dimensionality of project risk. Int. J. Proj. Manag. 1996, 14, 185–186. [Google Scholar] [CrossRef]
- Ward, C. Assessing and managing important risks. Int. J. Proj. Manag. 1999, 17, 331–336. [Google Scholar] [CrossRef]
- Song, Z.; Ma, Z. Discussion on airline operation risk evaluation based on risk matrix method and Borda ordinal value method. J. Civ. Aviat. 2022, 6, 12–15+11. [Google Scholar]











| Serial Number | Time | Type of Accident | Accident Consequences |
|---|---|---|---|
| 1 | 26 December 2018 | Explosion of sewage treatment experimental device | 5 died and 3 injured |
| 2 | 24 October 2021 | Deflagration of hazardous chemicals | 2 died and 9 injured |
| 3 | 21 July 2022 | Catalyst misfire | 1 died and 1 injured |
| 4 | 31 March 2021 | Explosion of the reactor | 1 died |
| 5 | 26 December 2019 | Flammable solvent fire | 1 died |
| Risk Assessment Methods | Advantages | Disadvantages |
|---|---|---|
| FMEA | Identifies potential risks in advance | Higher requirements on the quality of personnel |
| HAZOP | Gives full play to collective wisdom, with strong flexibility | Limited to the evaluation of process flow |
| FTA | Determines the various ways that lead to the top event, which is conducive to providing objective information for decision-making | The focus is on specific events rather than processes |
| ANP | Based on the possible correlation between elements, more comprehensive and objective | Excessive subjectivity |
| Bowtie | Visually displays the cause and the consequences of the accident | Limitations in dealing with complex systems and component polymorphisms |
| 3D risk matrix | Designed for specific objects to improve applicability | The same matrix is not suitable for application in other situations |
| Quantitative | Value Meaning |
|---|---|
| 1 | Indicates that element 1 is just as important as element 2 |
| 3 | Indicates that element 1 is slightly more important than element 2 |
| 5 | Indicates that element 1 is moderately more important than element 2 |
| 7 | Indicates that element 1 is significantly more important than element 2 |
| 9 | Indicates the extreme importance of element 1 compared with element 2 |
| 2, 4, 6, 8 | Intermediate value of two adjacent judgments |
| Combined Likelihood Value | Judgment Level | Description |
|---|---|---|
| 1–1.5 | 1 | Never happened in the past 10 years |
| 1.5–2 | 2 | More than one occurrence in the past 5–10 years |
| 2–2.5 | 3 | More than one occurrence in the past 2–5 years |
| 2.5–3 | 4 | More than one occurrence in the past 2 years |
| Combined Severity Value | Judgment Level | Description |
|---|---|---|
| 1–1.5 | 1 | No injuries or property damage |
| 1.5–2 | 2 | Individual minor illness or injury or small amount of property damage |
| 2–2.5 | 3 | Serious personal injury or property damage |
| 2.5–3 | 4 | Major property damage or death of an individual |
| Combined Precautionary Value | Judgment Level | Description |
|---|---|---|
| 1–1.5 | 1 | Systems, plans, dual controls, etc., are relatively complete, with a high degree of preventive capabilities |
| 1.5–2 | 2 | Missing part of the safety management documents, with a certain degree of preventive capabilities |
| 2–2.5 | 3 | A large number of safety management documents and work accounts are missing, and there are omissions in on-site management, with poor preventive capabilities |
| 2.5–3 | 4 | Large omissions in documents and on-site management, close to a loss of preventive capabilities |
| Rating | Risk Scope | Risk Unit | Risk Level Description |
|---|---|---|---|
| Acceptable (I) | 1–12 | 1-1-1/1-1-2/1-1-3/1-1-4/1-2-1/1-2-2/1-2-3/1-2-4/1-3-1/1-3-2/1-3-3/1-3-4/1-4-1/1-4-2/1-4-3/2-1-1/2-1-2/2-1-3/2-1-4/2-2-1/2-2-2/2-2-3/2-3-1/2-3-2/2-4-1/3-1-1/3-1-2/3-1-3/3-1-4/3-2-1/3-2-2/3-3-1/3-4-1/4-1-1/4-1-2/4-1-3/4-2-1/4-3-1 | Adopt necessary risk management and control based on its own safety management system, preventive measures, control measures, contingency plans, etc., and no further measures need to be taken |
| Tolerable (II) | 16–27 | 1-4-4/2-2-4/2-3-3/2-3-4/2-4-2/2-4-3/2-4-4/3-2-3/3-2-4/3-3-2/3-3-3/3-4-2/4-1-4/4-2-2/4-2-3/4-3-2/4-4-1 | Need to take into account the actual situation of the enterprise and continue to strengthen the management of the relevant secondary indicators and other relevant risk factors when necessary |
| Unacceptable (III) | 32–64 | 3-3-4/3-4-3/3-4-4/4-2-4/4-3-3/4-3-4/4-4-2/4-4-3/4-4-4 | Control of the secondary indicators, taking into account the risk situation, with a greater risk of potential hazards |
| Serial Number | Secondary Indicator Factors | Likelihood Description | Likelihood Level |
|---|---|---|---|
| 1 | Excessive visual load (T11) | Position requiring more than 2 h of continuous work | 1 (Low) |
| Position requiring more than 4 h of continuous work | 2 (Medium) | ||
| High-load job requiring more than 8 h of continuous work | 3 (High) | ||
| 2 | Abnormal health condition (T12) | Completion of medical examination with fewer than 3 health problems | 1 (Low) |
| Completion of medical examination with more than 3 health problems | 2 (Medium) | ||
| Failure to complete medical examination | 3 (High) | ||
| 3 | Lack of personnel safety awareness (T13) | Completion of education and training with an assessment score of 60 or above | 1 (Low) |
| Completion of education and training with an assessment score of 60 or below | 2 (Medium) | ||
| Failure to conduct safety education and training work | 3 (High) | ||
| 4 | Psychological abnormalities (T14) | Psychological assessment of 60–80 points | 1 (Low) |
| Psychological assessment of 40–60 points | 2 (Medium) | ||
| Psychological assessment of below 40 points | 3 (High) | ||
| 5 | Laboratory personnel command error (T15) | Completion of education and training work, with assessment scores between 60 and 80 points | 1 (Low) |
| Completion of education and training, with an assessment score of 60 points or less | 2 (Medium) | ||
| Failure to conduct safety education and training | 3 (High) | ||
| 6 | Laboratory personnel operating errors (T16) | Completion of education and training work, with an assessment score of 60 or above | 1 (Low) |
| Completion of education and training in laboratory operation, with an assessment score of 60 or below | 2 (Medium) | ||
| Failure to carry out safety education and training work | 3 (High) | ||
| 7 | Equipment and facilities protection defects (T21) | Regular inspection of equipment and facilities, etc., with no problems | 1 (Low) |
| Regular inspection of equipment and facilities, with problems and rectification in progress | 2 (Medium) | ||
| Regular inspection of equipment and facilities, with problems but no rectification | 3 (High) | ||
| 8 | Poor sealing of hazardous chemical device bottles (T22) | Regularly carrying out inspections for hidden danger in hazardous chemical storage | 1 (Low) |
| Missing 5 or fewer hidden danger inspections | 2 (Medium) | ||
| Missing more than 5 hidden danger inspections | 3 (High) | ||
| 9 | Poor corrosion resistance of hazardous chemical device bottles (T23) | Regularly carrying out hazardous material storage inspections | 1 (Low) |
| Missing 5 or fewer hidden danger inspections | 2 (Medium) | ||
| Missing more than 5 hidden danger inspections | 3 (High) | ||
| 10 | Gas cylinder/dewar tank overpressure (T24) | Regularly carrying out hazardous material storage inspections | 1 (Low) |
| Missing 5 or fewer hidden danger inspections | 2 (Medium) | ||
| Missing more than 5 hidden danger inspections | 3 (High) | ||
| 11 | Failure of relevant gas detectors (T25) | Regularly carrying out hazardous material storage inspections | 1 (Low) |
| Missing 5 or fewer hidden danger inspections | 2 (Medium) | ||
| Missing more than 5 hidden danger inspections | 3 (High) | ||
| 12 | Pipeline quality defects (T26) | Regularly carrying out hazardous material storage inspections | 1 (Low) |
| Missing 5 or fewer hidden danger inspections | 2 (Medium) | ||
| Missing more than 5 hidden danger inspections | 3 (High) | ||
| 13 | Environmental clutter (T31) | Regular laboratory inventory management | 1 (Low) |
| More than 5 laboratories are not properly arranged | 2 (Medium) | ||
| More than 8 laboratories are not properly arranged | 3 (High) | ||
| 14 | Signage marking defects (T32) | Signs and labels are posted, but they are missing or too small | 1 (Low) |
| Key signs are missing | 2 (Medium) | ||
| Not posted | 3 (High) | ||
| 15 | Lightning and seismic hazards (T33) | Emergency drills have been completed | 1 (Low) |
| Emergency drills have been completed, but there is a problem with going through the motions | 2 (Medium) | ||
| No education and training and no emergency drills | 3 (High) | ||
| 16 | Relevant laboratory hazardous chemical management system is imperfect (T41) | Laboratory hazardous materials system is established, but staff are not familiar with it | 1 (Low) |
| Relevant hazardous laboratory materials systems are established, but they do not match the actual situation | 2 (Medium) | ||
| No system in place | 3 (High) | ||
| 17 | Laboratory hazardous chemical-related job responsibility system is imperfect (T42) | Responsibility system is established, but employees are not familiar with it | 1 (Low) |
| Responsibility for laboratory hazards has been established, but it does not match the actual situation | 2 (Medium) | ||
| No system established | 3 (High) | ||
| 18 | Laboratory hazardous chemical emergency management system is imperfect (T43) | An emergency response system is established, but employees are not familiar with it | 1 (Low) |
| Establishment of a relevant emergency response system, and the actual situation cannot be matched | 2 (Medium) | ||
| No relevant emergency response system has been established | 3 (High) | ||
| 19 | Imperfect dual control management (T44) | Establishment of risk classification and control and a hidden danger investigation and management system | 1 (Low) |
| Risk classification and control and a hidden danger inspection and management system are established, but the use of the system is not smooth | 2 (Medium) | ||
| Dual control system is not established | 3 (High) | ||
| 20 | Imperfect education and training (T45) | Completion of education and training work, with an assessment score of 60 or above | 1 (Low) |
| Completion of education and training work, with an assessment score of 60 points or less | 2 (Medium) | ||
| Failure to carry out safety education and training | 3 (High) | ||
| 21 | Laboratory equipment and facilities operating procedures are imperfect (T46) | Relevant operating procedures are established, but employees are not familiar with them | 1 (Low) |
| Relevant operating procedures have been established, but they do not match the actual situation | 2 (Medium) | ||
| Failure to establish relevant operating procedures | 3 (High) |
| Serial Number | Secondary Indicators | Grade Determination |
|---|---|---|
| 1 | Excessive visual load (T11) | 1 (Low) |
| 2 | Abnormal health condition (T12) | 1 (Low) |
| 3 | Lack of personnel safety awareness (T13) | 1 (Low) |
| 4 | Psychological abnormalities (T14) | 2 (Medium) |
| 5 | Laboratory personnel command error (T15) | 1 (Low) |
| 6 | Laboratory personnel operating errors (T16) | 1 (Low) |
| 7 | Equipment and facilities protection defects (T21) | 2 (Medium) |
| 8 | Poor sealing of hazardous chemical device bottles (T22) | 2 (Medium) |
| 9 | Poor corrosion resistance of hazardous chemical device bottles (T23) | 2 (Medium) |
| 10 | Gas cylinder/dewar tank overpressure (T24) | 1 (Low) |
| 11 | Failure of relevant gas detectors (T25) | 2 (Medium) |
| 12 | Pipeline quality defects (T26) | 2 (Medium) |
| 13 | Environmental clutter (T31) | 2 (Medium) |
| 14 | Signage marking defects (T32) | 1 (Low) |
| 15 | Lightning and seismic hazards (T33) | 2 (Medium) |
| 16 | Relevant laboratory hazardous chemical management system is imperfect (T41) | 1 (Low) |
| 17 | Laboratory hazardous chemical-related job responsibility system is imperfect (T42) | 1 (Low) |
| 18 | Laboratory hazardous chemical emergency management system is imperfect (T43) | 2 (Medium) |
| 19 | Imperfect dual control management (T44) | 1 (Low) |
| 20 | Imperfect education and training (T45) | 1 (Low) |
| 21 | Laboratory equipment and facilities operating procedures are imperfect (T46) | 1 (Low) |
| Level 1 Indicators | Level 1 Indicator Weights | Secondary Indicators | Secondary Indicator Weights |
|---|---|---|---|
| T1 | 0.37983 | T11 | 0.02445 |
| T12 | 0.05433 | ||
| T13 | 0.38555 | ||
| T14 | 0.08463 | ||
| T15 | 0.24698 | ||
| T16 | 0.20407 | ||
| T2 | 0.14972 | T21 | 0.32798 |
| T22 | 0.0829 | ||
| T23 | 0.08773 | ||
| T24 | 0.22816 | ||
| T25 | 0.12341 | ||
| T26 | 0.14983 | ||
| T3 | 0.07866 | T31 | 0.17769 |
| T32 | 0.74675 | ||
| T33 | 0.07557 | ||
| T4 | 0.39179 | T41 | 0.2063 |
| T42 | 0.12087 | ||
| T43 | 0.17225 | ||
| T44 | 0.08901 | ||
| T45 | 0.36813 | ||
| T46 | 0.04343 |
| Serial Number | Category of Control Measures | Measure Judgment | TRT Research Institute Actual Implementation | Control Measures Weight Calculation |
|---|---|---|---|---|
| 1 | Personnel protection (P1) | Yes (1) | Implementation but not effective enough (2) | 0.45227 |
| Implemented but not effective enough (2) | ||||
| No (3) | ||||
| 2 | Firefighting measures (P2) | Yes (1) | Implementation but not effective enough (2) | 0.35357 |
| Implemented but not effective enough (2) | ||||
| No (3) | ||||
| 3 | Ventilation measures (P3) | Yes (1) | No (3) | 0.14616 |
| Implemented but not effective enough (2) | ||||
| No (3) | ||||
| 4 | Clearance measures (P4) | Yes (1) | Yes (1) | 0.04801 |
| Implemented but not effective enough (2) | ||||
| No (3) |
| Serial No. | Satisfaction Survey Category | Satisfaction Judgment | Actual Implementation of TRT Research Institute | Satisfaction Category Weighting Calculation |
|---|---|---|---|---|
| 1 | Hidden danger detection | Satisfied (1) | Dissatisfied (3) | 0.187 |
| More satisfied (2) | ||||
| Dissatisfied (3) | ||||
| 2 | Emergency drills | Satisfied (1) | More satisfied (2) | 0.269 |
| More satisfied (2) | ||||
| Dissatisfied (3) | ||||
| 3 | Education and training | Satisfied (1) | More satisfied (2) | 0.109 |
| More satisfied (2) | ||||
| Dissatisfied (3) | ||||
| 4 | Documentation | Satisfied (1) | Satisfied (1) | 0.302 |
| More satisfied (2) | ||||
| Dissatisfied (3) | ||||
| 5 | Records | Satisfied (1) | Dissatisfied (3) | 0.133 |
| More satisfied (2) | ||||
| Dissatisfied (3) |
Disclaimer/Publisher’s Note: The statements, opinions and data contained in all publications are solely those of the individual author(s) and contributor(s) and not of MDPI and/or the editor(s). MDPI and/or the editor(s) disclaim responsibility for any injury to people or property resulting from any ideas, methods, instructions or products referred to in the content. |
© 2024 by the authors. Licensee MDPI, Basel, Switzerland. This article is an open access article distributed under the terms and conditions of the Creative Commons Attribution (CC BY) license (https://creativecommons.org/licenses/by/4.0/).
Share and Cite
Qi, C.; Zou, Q.; Cao, Y.; Ma, M. Hazardous Chemical Laboratory Fire Risk Assessment Based on ANP and 3D Risk Matrix. Fire 2024, 7, 287. https://doi.org/10.3390/fire7080287
Qi C, Zou Q, Cao Y, Ma M. Hazardous Chemical Laboratory Fire Risk Assessment Based on ANP and 3D Risk Matrix. Fire. 2024; 7(8):287. https://doi.org/10.3390/fire7080287
Chicago/Turabian StyleQi, Changmao, Qifeng Zou, Yu Cao, and Mingyuan Ma. 2024. "Hazardous Chemical Laboratory Fire Risk Assessment Based on ANP and 3D Risk Matrix" Fire 7, no. 8: 287. https://doi.org/10.3390/fire7080287
APA StyleQi, C., Zou, Q., Cao, Y., & Ma, M. (2024). Hazardous Chemical Laboratory Fire Risk Assessment Based on ANP and 3D Risk Matrix. Fire, 7(8), 287. https://doi.org/10.3390/fire7080287
