Cellular Automaton Model for Pedestrian Evacuation Considering Impacts of Fire Products
Abstract
:1. Introduction
2. Model of Pedestrian Evacuation Considering the Effects of Fire Products
2.1. Introduction of Pyrosim
2.2. Impact of Fire Products on Pedestrian Evacuation
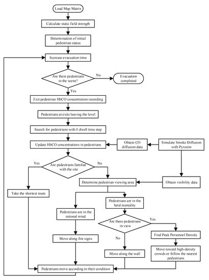
2.3. Combining Cellular Automata Pedestrian Evacuation Modeling with Fire Dynamics Software
3. Simulation and Results Analysis
3.1. Subsection Simulation Results
3.2. Effect of Smoke on Evacuation Times
3.3. Coupled Effects of Pedestrian Visibility and Site Familiarity on Pedestrian Evacuation
3.4. Pedestrian Victimization Analysis
4. Conclusions
- (1)
- The traditional pedestrian evacuation model faces the challenge of accurately representing speed variations in different environments. To address this issue, we propose a novel approach by integrating fire dynamics software, resulting in a dynamic cellular automaton evacuation model with adaptive pedestrian movement parameters. This model allows for real-time updates of pedestrian movement parameters, leading to a more realistic simulation of pedestrian evacuation scenarios in real fire situations.
- (2)
- The evacuation efficiency of pedestrians during a fire is influenced by crowd familiarity, and higher crowd familiarity correlates with shorter evacuation time. In the single-room scenario, as the population density increases from 0.1 to 0.5, the effect of crowd familiarity on evacuation efficiency decreases from 44.93% to 24.52%. Conversely, in the multi-room scenario, the effect of crowd familiarity on evacuation efficiency increases from 23.68% to 38.79%.
- (3)
- During the initial stages of a fire, smoke has little effect on pedestrian movement speed and does not significantly affect pedestrian evacuation efficiency. However, smoke visibility plays a critical role in determining pedestrian movement speed and can increase evacuation time by more than 50%. In addition, CO significantly affects pedestrian evacuation in scenarios with longer evacuation times. We found that pedestrian familiarity can reduce the number of people affected by CO. Additionally, as the CO production rate increases, the percentage of pedestrians less affected by smoke aggression in the crowd decreases and stabilizes.
Author Contributions
Funding
Institutional Review Board Statement
Informed Consent Statement
Data Availability Statement
Conflicts of Interest
References
- Von Schantz, A.; Ehtamo, H. Minimizing the evacuation time of a crowd from a complex building using rescue guides. Phys. A Stat. Mech. Its Appl. 2022, 594, 127011. [Google Scholar] [CrossRef]
- Kuti, R.; Zólyomi, G.; László, G.; Hajdu, C.; Környei, L.; Hajdu, F. Examination of effects of indoor fires on building structures and people. Heliyon 2023, 9, e12720. [Google Scholar] [CrossRef] [PubMed]
- Medved, S.; Medved, S. Buildings Fires and Fire Safety. In Building Physics: Heat, Ventilation, Moisture, Light, Sound, Fire, and Urban Microclimate; Springer Nature: Berlin, Germany, 2022; pp. 407–451. [Google Scholar]
- Long, X.; Zhang, X.; Lou, B. Numerical simulation of dormitory building fire and personnel escape based on Pyrosim and Pathfinder. J. Chin. Inst. Eng. 2017, 40, 257–266. [Google Scholar] [CrossRef]
- Xiao, M.; Zhou, X.; Pan, X.; Wang, Y.; Wang, Y.; Li, X.; Sun, Y.; Wang, Y. Simulation of emergency evacuation from construction site of prefabricated buildings. Sci. Rep. 2022, 12, 2732. [Google Scholar] [CrossRef]
- Liu, Z.; Gu, X.; Hong, R. Fire protection and evacuation analysis in underground interchange tunnels by integrating BIM and numerical simulation. Fire 2023, 6, 139. [Google Scholar] [CrossRef]
- Jiang, S.; Wang, C.; Bimenyimana, S.; Boon, J.; Zhang, G.; Li, H. Standard operational procedures (SOP) for effective fire safety evacuation visualization in college dormitory buildings. J. Vis. 2021, 24, 1207–1235. [Google Scholar] [CrossRef]
- Shams Abadi, S.T.; Moniri Tokmehdash, N.; Hosny, A.; Nik-Bakht, M. BIM-based co-simulation of fire and occupants’ behavior for safe construction rehabilitation planning. Fire 2021, 4, 67. [Google Scholar] [CrossRef]
- Jasztal, M.; Omen, Ł.; Kowalski, M.; Jaskółowski, W. Numerical simulation of the airport evacuation process under fire conditions. Advances in Science and Technology. Res. J. 2022, 16, 249–261. [Google Scholar]
- Zisis, T.; Vasilopoulos, K.; Sarris, I. Effect of Passenger Physical Characteristics in the Uptake of Combustion Products during a Railway Tunnel Evacuation Due to a Fire Accident. Computation 2023, 11, 82. [Google Scholar] [CrossRef]
- Liao, L.; Li, H.; Li, P.; Bao, X.; Hong, C.; Wang, D.; Xie, X.; Fan, J.; Wu, P. Underground Evacuation and Smoke Flow Simulation in Guangzhou International Financial City during Fire. Fire 2023, 6, 266. [Google Scholar] [CrossRef]
- Zhou, M.; Zhou, B.; Zhang, Z.; Zhou, Z.; Liu, J.; Li, B.; Wang, D.; Wu, T. Fire Egress System Optimization of High-Rise Teaching Building Based on Simulation and Machine Learning. Fire 2023, 6, 190. [Google Scholar] [CrossRef]
- Zhang, N.; Liang, Y.; Zhou, C.; Niu, M.; Wan, F. Study on Fire Smoke Distribution and Safety Evacuation of Subway Station Based on BIM. Appl. Sci. 2022, 12, 12808. [Google Scholar] [CrossRef]
- Neumann, J.; Burks, W. Theory of Self-Reproducing Automata; Urbana; University of Illinois Press: Champaign, IL, USA, 1966. [Google Scholar]
- Wen, G.; Hong, Y.; Wei, C. A cellular automaton evacuation model based on mobile robot’s behaviors. Chin. Sci. Bull. 2007, 52, 680–684. [Google Scholar]
- Wang, C.; Tang, Y.; Kassem, M.A.; Li, H.; Wu, Z. Fire evacuation visualization in nursing homes based on agent and cellular automata. J. Saf. Sci. Resil. 2021, 2, 181–198. [Google Scholar] [CrossRef]
- Fu, Z.; Yang, L.; Chen, Y.; Zhu, K.; Zhu, S. The effect of individual tendency on crowd evacuation efficiency under inhomogeneous exit attraction using a static field modified FFCA model. Phys. A Stat. Mech. Its Appl. 2013, 392, 6090–6099. [Google Scholar] [CrossRef]
- Kontou, P.; Georgoulas, I.G.; Trunfio, G.A.; Sirakoulis, G.C. Cellular automata modelling of the movement of people with disabilities during building evacuation. In Proceedings of the 26th Euromicro International Conference on Parallel, Distributed, and Network-Based Processing, PDP, Cambridge, UK, 21–23 March 2018; pp. 550–557. [Google Scholar]
- Miyagawa, D.; Ichinose, G. Cellular automaton model with turning behavior in crowd evacuation. Phys. A Stat. Mech. Its Appl. 2020, 549, 124376. [Google Scholar] [CrossRef]
- Martha, M.; Nikolaos, I.D.; Georgios, C.S.; Katsuhiro, N. Spatial games and memory effects on crowd evacuation behavior with Cellular Automata. J. Comput. Sci. 2019, 32, 87–98. [Google Scholar]
- Khandoker, M.A.R.; Mou, R.J.; Muntaha, M.A.; Rahman, M.A. Numerical simulation of fire in a multistoried ready-made garments factory using PyroSim. In Proceedings of the International Conference on Mechanical Engineering: Proceedings of the 12th International Conference on Mechanical Engineering (ICME 2017), Dhaka, Bangladesh, 20–22 December 2017; AIP Conference Proceedings. AIP Publishing: Melville, NY, USA, 2018; Volume 1980. [Google Scholar]
- Xu, M.; Peng, D. Pyrosim-based numerical simulation of fire safety and evacuation behaviour of college buildings. Int. J. Saf. Secur. Tour. 2020, 10, 293–299. [Google Scholar] [CrossRef]
- Jeon, G.Y.; Kim, J.Y.; Hong, W.H.; Augenbroe, G. Evacuation performance of individuals in different visibility conditions. Build. Environ. 2011, 46, 1094–1103. [Google Scholar] [CrossRef]
- Liu, Y.; Mao, Z. An experimental study on the critical state of herd behavior in decision-making of the crowd evacuation. Phys. A Stat. Mech. Its Appl. 2022, 595, 127087. [Google Scholar] [CrossRef]
- Alex, R.; Alessandro, L. Clustering by fast search and find of density peaks. Science 2014, 344, 1492–1496. [Google Scholar]
- Tanizaki, S. Assessing inhalation injury in the emergency room. Open Access Emerg. Med. 2015, 7, 31–37. [Google Scholar] [CrossRef] [PubMed]
- Usta, N. Investigation of fire behavior of rigid polyurethane foams containing fly ash and intumescent flame retardant by using a cone calorimeter. J. Appl. Polym. Sci. 2012, 124, 3372–3382. [Google Scholar] [CrossRef]
- Qiu, R.; Fan, W. Biological toxicology of harmful reactive products in fire(I): Carbon monoxide, hydrocyanic acid. Fire Saf. Sci. 2001, 10, 154–158. [Google Scholar]
- Anastasios, K.; Despina, P.; Nikolas, G.; Kaliampakos, D. Evacuation in an underground Space: A real-time investigation of occupants’ travel speed in clear and smoked environments. Infrastructures 2022, 7, 57. [Google Scholar] [CrossRef]
- Ye, C.; Liu, Y.; Sun, C. Risk Assessment of Pedestrian Evacuation under the Influence of Fire Products. Discret. Dyn. Nat. Soc. 2020, 2020, 9540942. [Google Scholar] [CrossRef]
- Tong, Y.; Bode, N.W.F. The principles of pedestrian route choice. J. R. Soc. Interface 2022, 19, 20220061. [Google Scholar] [CrossRef]





















| CO Concentration (mg/m3) | Inhalation Period | HbCO Concentration (%) |
|---|---|---|
| 230~340 | 5~6 h | 23~30 |
| 460~690 | 4~5 h | 36~44 |
| 800~1150 | 3~4 h | 47~53 |
| 1260~1720 | 1.5~3 h | 55~60 |
| 1840~2300 | 1~1.5 h | 61~64 |
| 2300~3400 | 30~45 min | 64~68 |
| 3400~5700 | 20~30 min | 68~73 |
| 5700~11,500 | 2~5 min | 73~76 |
| The Room Scenario | The Floor Scenario | |||||
|---|---|---|---|---|---|---|
| Pedestrian Density | Enhanced Efficiency | Enhanced Efficiency | ||||
| 0.1 | 34.5 | 19 | 44.93% | 57 | 43.5 | 23.68% |
| 0.2 | 47.5 | 27 | 43.16% | 97 | 67 | 30.93% |
| 0.3 | 59 | 36 | 38.98% | 142 | 92.5 | 34.86% |
| 0.4 | 66 | 45.5 | 31.06% | 183 | 118.5 | 35.25% |
| 0.5 | 77.5 | 58.5 | 24.52% | 232 | 142 | 38.79% |
Disclaimer/Publisher’s Note: The statements, opinions and data contained in all publications are solely those of the individual author(s) and contributor(s) and not of MDPI and/or the editor(s). MDPI and/or the editor(s) disclaim responsibility for any injury to people or property resulting from any ideas, methods, instructions or products referred to in the content. |
© 2023 by the authors. Licensee MDPI, Basel, Switzerland. This article is an open access article distributed under the terms and conditions of the Creative Commons Attribution (CC BY) license (https://creativecommons.org/licenses/by/4.0/).
Share and Cite
Liu, Y.; Li, J.; Sun, C. Cellular Automaton Model for Pedestrian Evacuation Considering Impacts of Fire Products. Fire 2023, 6, 320. https://doi.org/10.3390/fire6080320
Liu Y, Li J, Sun C. Cellular Automaton Model for Pedestrian Evacuation Considering Impacts of Fire Products. Fire. 2023; 6(8):320. https://doi.org/10.3390/fire6080320
Chicago/Turabian StyleLiu, Yuechan, Junyan Li, and Chao Sun. 2023. "Cellular Automaton Model for Pedestrian Evacuation Considering Impacts of Fire Products" Fire 6, no. 8: 320. https://doi.org/10.3390/fire6080320
APA StyleLiu, Y., Li, J., & Sun, C. (2023). Cellular Automaton Model for Pedestrian Evacuation Considering Impacts of Fire Products. Fire, 6(8), 320. https://doi.org/10.3390/fire6080320

