A Conceptual Logistic–Production Framework for Wastewater Recovery and Risk Management
Abstract
1. Introduction
2. Literature Review
- Physical treatments;
- Chemical treatments;
- Biological treatments;
- Combined treatments.
2.1. Physical Treatments
- Gravitational Separation;
- Centrifugal Separation;
- Coagulation Separation;
- Filtration Separation.
2.2. Chemical Treatments
- Adsorption Methods;
- Electrocoagulation/Electroflocculation Methods;
- Advanced Oxidation Processes (AOPs).
2.3. Biological Treatments
- Microbial Metabolism;
- Activated Sludge;
- Biofilm-based Systems.
2.4. Combined Treatments
- Coagulation/Flotation—Membrane Ultrafiltration;
- Photoelectrochemical Methods;
- Microbial Fuel Cell (MFC)—Electrocoagulation;
- Electrocoagulation—Magnetic Filtration;
- Membrane Ultrafiltration—Wet Air Oxidation (WAO);
- Ozonation—Sequencing Batch Reactor (SBR);
- Fenton Oxidation—Adsorption;
- Coagulation/Flocculation;
- Microbial Electrolysis Cell (MEC)—Anaerobic Granular Sludge (AGS);
- Humidification—Dehumidification.
3. Materials and Methods
- Description of the logistics-production process;
- Hazard identification;
- Application of the FMECA (Failure Modes, Effects, and Criticality Analysis) technique for risk assessment;
- Definition of intervention priorities;
- Definition of corrective actions.

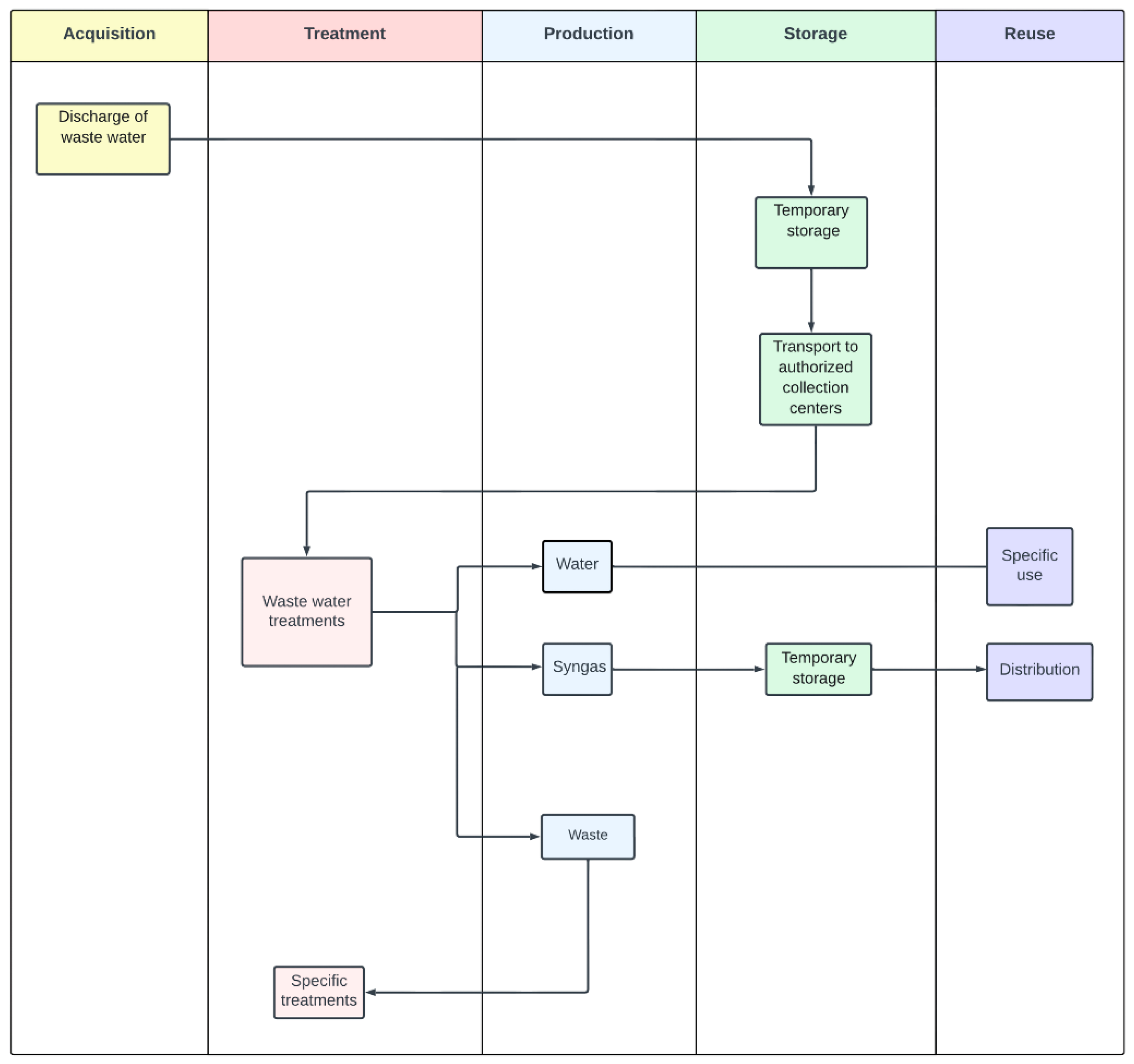
3.1. STEP 1: Description of the Logistic-Production Process
3.1.1. Definition of the Logistic-Production Process Architecture
3.1.2. Modeling the Logistic-Production Process
3.2. STEP 2: Hazard Identification
3.2.1. Identification of Critical Activities
3.2.2. Identification of Hazards
3.3. STEP 3: FMECA
3.4. STEP 4: Definition of Intervention Priorities
- High Priority (H): maximum urgency for intervention;
- Medium Priority (M): moderate urgency for intervention;
- Low Priority (L): low urgency for intervention.

3.5. STEP 5: Definition of Corrective Actions
4. Results and Discussions
- cleaning of treatment facilities, thereby minimizing dependence on potable water;
- irrigation, supporting more sustainable agricultural practices and responsible use of water resources;
- transport to irrigation basins to address drought periods.
- generation of electrical and thermal energy that can be employed to minimize the energy costs required for wastewater treatment, thus contributing to the sustainability of the industry plant;
- commercialization for different applications, such as hydrogen production from renewable energy sources, thereby promoting the adoption of low-carbon solutions.
5. Policy and Economic Implications
6. Conclusions
Author Contributions
Funding
Data Availability Statement
Conflicts of Interest
Abbreviations
| AGS | Anaerobic Granular Sludge |
| AOP | Advanced Oxidation Processes |
| AP | Action Priority |
| BCH | Bubble Column Humidifier |
| CLD | Causal Loop Diagram |
| COD | Chemical Oxygen Demand |
| EC | Electrocoagulation |
| EPS | Extracellular Polymeric Substances |
| FMEA | Failure Mode and Effects Analysis |
| FMECA | Failure Modes, Effects, and Criticality Analysis |
| HPA | Polyhydroxyalkanoates |
| HRT | Hydraulic Retention Time |
| IEA | International Energy Agency |
| MBBR | Moving Bed Biofilm Reactor |
| MEC | Microbial Electrolysis Cell |
| MF | Microfiltration |
| MFC | Microbial Fuel Cell |
| NF | Nanofiltration |
| NTU | Nephelometric Turbidity Unit |
| OWS | Oil Water Separator |
| RPN | Risk Priority Number |
| SBR | Sequencing Batch Reactor |
| SS | Suspended Solids |
| TOC | Total Organic Carbon |
| UF | Ultrafiltration |
| WAO | Wet Air Oxidation |
| ZVI | Zero-Valent Iron |
References
- Bellver-Domingo, Á.; Hernández-Sancho, F. Circular economy and payment for ecosystem services: A framework proposal based on water reuse. J. Environ. Manag. 2022, 305, 114416. [Google Scholar] [CrossRef]
- Puyol, D.; Batstone, D.J.; Hülsen, T.; Astals, S.; Peces, M.; Krömer, J.O. Resource recovery from wastewater by biological technologies: Opportunities, challenges, and prospects. Front. Microbiol. 2017, 7, 2106. [Google Scholar] [CrossRef]
- Di Nardo, M.; Gallab, M.; Murino, T.; Wu, J.; Pandey, S. Integrating sustainability and industry 4.0: A framework for sustainable logistics 4.0. Circ. Econ. Sustain. 2025, 1, 2157–2195. [Google Scholar] [CrossRef]
- Castiglione, A.; Cimmino, L.; Di Nardo, M.; Murino, T. Optimising production efficiency: Managing flexibility in Industry 4.0 systems via simulation. Comput. Ind. Eng. 2024, 197, 110540. [Google Scholar] [CrossRef]
- Upadhyay, A.; Balodi, K.C.; Naz, F.; Di Nardo, M.; Jraisat, L. Implementing industry 4.0 in the manufacturing sector: Circular economy as a societal solution. Comput. Ind. Eng. 2023, 177, 109072. [Google Scholar] [CrossRef]
- Caiazzo, B.; Di Nardo, M.; Murino, T.; Petrillo, A.; Piccirillo, G.; Santini, S. Towards Zero Defect Manufacturing paradigm: A review of the state-of-the-art methods and open challenges. Comput. Ind. 2022, 134, 103548. [Google Scholar] [CrossRef]
- Piubello Orsini, L.; Leardini, C.; Danesi, L.; Guerrini, A.; Frison, N. Circular economy in the water and wastewater sector: Tariff impact and financial performance of SMARTechs. Util. Policy 2023, 83, 101593. [Google Scholar] [CrossRef]
- Najar, I.N.; Sharma, P.; Das, R.; Tamang, S.; Mondal, K.; Thakur, N.; Gandhi, S.G.; Kumar, V. From waste management to circular economy: Leveraging thermophiles for sustainable growth and global resource optimization. J. Environ. Manag. 2024, 360, 121136. [Google Scholar] [CrossRef] [PubMed]
- Hernández-Chover, V.; Castellet-Viciano, L.; Fuentes, R.; Hernández-Sancho, F. Circular economy and efficiency to ensure the sustainability in the wastewater treatment plants. J. Clean. Prod. 2023, 384, 135563. [Google Scholar] [CrossRef]
- Li, S. Reviewing Air Pollutants Generated during the Pyrolysis of Solid Waste for Biofuel and Biochar Production: Toward Cleaner Production Practices. Sustainability 2024, 16, 1169. [Google Scholar] [CrossRef]
- Liu, Z.; Xu, Z.; Zhu, X.; Yin, L.; Yin, Z.; Li, X.; Zheng, W. Calculation of carbon emissions in wastewater treatment and its neutralization measures: A review. Sci. Total Environ. 2024, 912, 169356. [Google Scholar] [CrossRef]
- Koseoglu-Imer, D.Y.; Oral, H.V.; Coutinho Calheiros, C.S.; Krzeminski, P.; Güçlü, S.; Pereira, S.A.; Surmacz-Górska, J.; Plaza, E.; Samaras, P.; Binder, P.M.; et al. Current challenges and future perspectives for the full circular economy of water in European countries. J. Environ. Manag. 2023, 345, 118627. [Google Scholar] [CrossRef] [PubMed]
- Moya-Fernández, P.J.; López-Ruiz, S.; Guardiola, J.; González-Gómez, F. Determinants of the acceptance of domestic use of recycled water by use type. Sustain. Prod. Consum. 2021, 27, 575–586. [Google Scholar] [CrossRef]
- Castellet-Viciano, L.; Hernández-Chover, V.; Hernández-Sancho, F. The benefits of circular economy strategies in urban water facilities. Sci. Total Environ. 2022, 844, 157172. [Google Scholar] [CrossRef]
- Corominas, L.; Byrne, D.M.; Guest, J.S.; Hospido, A.; Roux, P.; Shaw, A.; Short, M.D. The application of life cycle assessment (LCA) to wastewater treatment: A best practice guide and critical review. Water Res. 2020, 184, 116058. [Google Scholar] [CrossRef]
- Finckh, S.; Beckers, L.-M.; Busch, W.; Carmona, E.; Dulio, V.; Kramer, L.; Krauss, M.; Posthuma, L.; Schulze, T.; Slootweg, J.; et al. A risk based assessment approach for chemical mixtures from wastewater treatment plant effluents. Environ. Int. 2022, 164, 107234. [Google Scholar] [CrossRef] [PubMed]
- Eskandarloo, H.; Selig, M.J.; Abbaspourrad, A. In situ H2O2 generation for deemulsification of fine stable bilge water emulsions. Chem. Eng. J. 2018, 335, 434–442. [Google Scholar] [CrossRef]
- Gryta, M. The application of submerged modules for membrane distillation. Membranes 2020, 10, 25. [Google Scholar] [CrossRef]
- Vyrides, I.; Andronikou, M.; Kyprianou, A.; Modic, A.; Filippeti, A.; Yiakoumis, C.; Samanides, C.G. CO2 conversion to CH4 using Zero Valent Iron (ZVI) and anaerobic granular sludge: Optimum batch conditions and microbial pathways. J. CO2 Util. 2018, 27, 415–422. [Google Scholar] [CrossRef]
- McLaughlin, C.; Falatko, D.; Danesi, R.; Albert, R. Characterizing shipboard bilgewater effluent before and after treatment. Environ. Sci. Pollut. Res. 2014, 21, 5637–5652. [Google Scholar] [CrossRef]
- Bian, Y.; Ge, Z.; Albano, C.; Lobo, F.L.; Ren, Z.J. Oily bilge water treatment using DC/AC powered electrocoagulation. Environ. Sci. Water Res. Technol. 2019, 5, 1654–1660. [Google Scholar] [CrossRef]
- Karakulski, K.; Gryta, M. The application of ultrafiltration for treatment of ships generated oily wastewater. Chem. Pap. 2017, 71, 1165–1173. [Google Scholar] [CrossRef]
- Gryta, M. Resistance of polypropylene membrane to oil fouling during membrane distillation. Membranes 2021, 11, 552. [Google Scholar] [CrossRef]
- Tomczak, W.; Gryta, M. Application of ultrafiltration ceramic membrane for separation of oily wastewater generated by maritime transportation. Sep. Purif. Technol. 2021, 261, 118259. [Google Scholar] [CrossRef]
- Tan, Z.; Chen, S.; Mao, X.; Lv, H.; Wang, Y.; Ye, X. Antifouling BaTiO3/PVDF piezoelectric membrane for ultrafiltration of oily bilge water. Water Sci. Technol. 2022, 85, 2980–2992. [Google Scholar] [CrossRef]
- Kuligin, S.V.; Kosyakov, A.V.; Belov, P.V.; Lapenko, A.A.; Ishkov, A.D. Water purification from oil and petrol products by means of nano-porous super-hydrophilic materials. Nanotechnol. Constr. 2021, 13, 63–72. [Google Scholar] [CrossRef]
- Mustapha, S.N.A.; Amran, N.A.; Roslan, I.L.; Chandra Segaran, R.; Samsuri, S. Potential efficient separation of oil from bilgewater and kitchen wastewater by fractional freezing process. Crystals 2021, 11, 685. [Google Scholar] [CrossRef]
- Chen, H.; Zheng, Q.-R.; Wu, M.-B.; Chai, R.; Zhuang, D.-X.; Shi, J.-X.; Li, L.-P. Development of carbon based composites for filtering elements used on bilge’s oily water treatment units. Results Eng. 2022, 15, 100511. [Google Scholar] [CrossRef]
- Cataldo, S.; Muratore, N.; Giannici, F.; Bongiorno, D.; Chiodo, V.; Maisano, S.; Pettignano, A. Hydrocarbons removal from synthetic bilge water by adsorption onto biochars of dead Posidonia oceanica. Environ. Sci. Pollut. Res. 2022, 29, 90231–90247. [Google Scholar] [CrossRef]
- Waller, G.H.; Martin, C.A.; Jones, N.J.; Paynter, D.M. Treatment of oil-in-saltwater emulsions by in-situ production of magnetic FeOx nanoparticles. J. Water Process Eng. 2019, 31, 100851. [Google Scholar] [CrossRef]
- Vozniuk, M.; Shabliy, T.; Gomelya, M.; Sirenko, L.; Sidorov, D. Electrochemical Purification of Oil-Containing Shipping Waters. J. Ecol. Eng. 2023, 24, 246–253. [Google Scholar] [CrossRef] [PubMed]
- Fontana, D.; Cardenia, C.; Pietrantonio, M.; Pucciarmati, S.; Forte, F. Applications of advanced oxidative processes for the recovery of water from bilge water. Int. J. Environ. Sci. Technol. 2023, 20, 8561–8570. [Google Scholar] [CrossRef]
- Zhang, Y.; Jiang, F.; Wang, M.; Zhang, C.; Gong, H.; Qiu, Y.; Feng, X.; Han, Q.; Guo, F. Cysteine controlled Fe2+/PS system to efficiently treat coking wastewater and recover magnetic products simultaneously. Sep. Purif. Technol. 2025, 379, 134987. [Google Scholar] [CrossRef]
- Drakou, E.M.; Amorim, C.L.; Castro, P.M.L.; Panagiotou, F.; Vyrides, I. Wastewater Valorization by Pure Bacterial Cultures to Extracellular Polymeric Substances (EPS) with High Emulsifying Potential and Flocculation Activities. Waste Biomass Valorization 2018, 9, 2557–2564. [Google Scholar] [CrossRef]
- Nisenbaum, M.; Corti-Monzón, G.; Villegas-Plazas, M.; Junca, H.; Mangani, A.; Patat, M.L.; González, J.F.; Murialdo, S.E. Enrichment and key features of a robust and consistent indigenous marine-cognate microbial consortium growing on oily bilge wastewaters. Biodegradation 2020, 31, 91–108. [Google Scholar] [CrossRef]
- Hwang, J.H.; Kim, K.Y.; Resurreccion, E.P.; Lee, W.H. Surfactant addition to enhance bioavailability of bilge water in single chamber microbial fuel cells (MFCs). J. Hazard. Mater. 2019, 368, 732–738. [Google Scholar] [CrossRef]
- Hwang, J.H.; Ryu, H.; Rodriguez, K.L.; Fahad, S.; Domingo, J.S.; Kushima, A.; Lee, W.H. A strategy for power generation from bilgewater using a photosynthetic microalgal fuel cell (MAFC). J. Power Sources 2021, 484, 229222. [Google Scholar] [CrossRef] [PubMed]
- Shi, J.; Zhang, G.; Zhang, S.; Lu, R.; Chen, M. Biodegradation and optimization of bilge water in a sequencing batch reactor using response surface methodology. Chemosphere 2022, 307, 135654. [Google Scholar] [CrossRef]
- Uma, V.; Gandhimathi, R. Organic removal and synthesis of biopolymer from synthetic oily bilge water using the novel mixed bacterial consortium. Bioresour. Technol. 2019, 273, 169–176. [Google Scholar] [CrossRef] [PubMed]
- Mazioti, A.A.; Notarides, G.; Symeou, G.; Vyrides, I. Improving Biological Treatment of Real Bilge Wastewater With Zero Valent Iron and Activated Charcoal Addition. Front. Bioeng. Biotechnol. 2020, 8, 614510. [Google Scholar] [CrossRef]
- Gatidou, G.; Drakou, E.M.; Vyrides, I. Assessment of Bilge Water Degradation by Isolated Citrobacter sp. and Two Indigenous Strains and Identification of Organic Content by GC-MS. Water 2022, 14, 1350. [Google Scholar] [CrossRef]
- Ameen, F.; Al-Homaidan, A.A. Oily bilge water treatment using indigenous soil bacteria: Implications for recycling the treated sludge in vegetable farming. Chemosphere 2023, 334, 139040. [Google Scholar] [CrossRef] [PubMed]
- Mazioti, A.A.; Koutsokeras, L.E.; Constantinides, G.; Vyrides, I. Untapped potential of moving bed biofilm reactors with different biocarrier types for bilge water treatment: A laboratory-scale study. Water 2021, 13, 1810. [Google Scholar] [CrossRef]
- Mazioti, A.A.; Vyrides, I. Treatment of high-strength saline bilge wastewater by four pilot-scale aerobic moving bed biofilm reactors and comparison of the microbial communities. Environ. Technol. 2022, 44, 3600–3616. [Google Scholar] [CrossRef]
- Besharati Fard, M.; Hamidi, D.; Alavi, J.; Jamshidian, R.; Pendashteh, A.; Mirbagheri, S.A. Saline oily wastewater treatment using Lallemantia mucilage as a natural coagulant: Kinetic study, process optimization, and modeling. Ind. Crops Prod. 2021, 163, 113326. [Google Scholar] [CrossRef]
- Hamidi, D.; Besharati Fard, M.; Yetilmezsoy, K.; Alavi, J.; Zarei, H. Application of Orchis mascula tuber starch as a natural coagulant for oily-saline wastewater treatment: Modeling and optimization by multivariate adaptive regression splines method and response surface methodology. J. Environ. Chem. Eng. 2021, 9, 104745. [Google Scholar] [CrossRef]
- Yang, B.; Jiang, F.; Zhao, Y.; Li, H.; Zhang, S.; Liu, K. Phosphate removal performance and mechanism of zirconium-doped magnetic gasification slag. Arab. J. Chem. 2025, 18, 106079. [Google Scholar] [CrossRef]
- Mei, X.; Wang, H.; Hou, D.; Lobo, F.L.; Xing, D.; Ren, Z.J. Shipboard bilge water treatment by electrocoagulation powered by microbial fuel cells. Front. Environ. Sci. Eng. 2019, 13, 46. [Google Scholar] [CrossRef]
- Pinchai, C.; Monnot, M.; Lefèvre, S.; Boutin, O.; Moulin, P. Membrane filtration coupled with wet air oxidation for intensified treatment of biorefractory effluents. Water Sci. Technol. 2019, 80, 2338–2343. [Google Scholar] [CrossRef] [PubMed]
- Uma, V.; Gandhimathi, R. Effectiveness of ozone pretreatment on bioconversion of oily bilge water into biopolymer. J. Water Process Eng. 2020, 36, 101275. [Google Scholar] [CrossRef]
- Öz, Ç.; Çetin, E. Treatment of bilge water by fenton oxidation followed by granular activated carbon adsorption. Water 2021, 13, 2792. [Google Scholar] [CrossRef]
- Gatidou, G.; Constantinou, M.; Koutsokeras, L.; Vyrides, I.; Constantinides, G. Efficiency of Carbon-Based Electrodes on a Microbial Electrolysis System for the Treatment of Bilge Water. Front. Environ. Sci. 2022, 10, 894240. [Google Scholar] [CrossRef]
- Eder, E.; Cordin, M.; Pham, T.; Brüggemann, D.; Preißinger, M. An experimental study of oily wastewater treatment in a humidification–dehumidification system with bubble column humidifier. Therm. Sci. Eng. Prog. 2023, 37, 101578. [Google Scholar] [CrossRef]
- Noran, O. An analysis of the Zachman framework for enterprise architecture from the GERAM perspective. Annu. Rev. Control 2003, 27, 163–183. [Google Scholar] [CrossRef]
- Naciri, L.; Merzouk, S.; Gallab, M.; Chourak, M.; Di Nardo, M.; Murino, T.; Galli, G.; Jais, H.K.; Bouterfa, H.; Benkaddour, H. Addressing Uncertainty in Digital Risk Evaluation Using a Fuzzy-FMEA Methodology. Res. Sq. 2025. [Google Scholar] [CrossRef]
- Murino, T.; Di Nardo, M.; Pollastro, D.; Berx, N.; Di Francia, A.; Decré, W.; Pintelon, L. Exploring a cobot risk assessment approach combining FMEA and PRAT. Qual. Reliab. Eng. Int. 2023, 39, 706–731. [Google Scholar] [CrossRef]
- Di Nardo, M.; Murino, T.; Osteria, G.; Santillo, L.C. A new hybrid dynamic FMECA with decision-making methodology: A case study in an agri-food company. Appl. Syst. Innov. 2022, 5, 45. [Google Scholar] [CrossRef]
- AIAG; VDA. FMEA—Failure Mode and Effects Analysis. 2019. Available online: https://pq-fmea.com/?gad_source=1&gad_campaignid=23300053618&gbraid=0AAAABAB9FGYM_gMSbBXBr3JYrJw_yY4X&gclid=Cj0KCQiAx8PKBhD1ARIsAKsmGbfywZb2m7O_-ilqi1cQRaj_4ud8k9jGagQbKHSZlIyyZoKP1c8P4U8aAn2IEALw_wcB (accessed on 24 December 2025).
- Gniadkowska-Szymańska, A.; Keller, J.; Kowalska, M. Renewable Energy, Macroeconomic Stability and the Sustainable Development of the Logistics Sector: Evidence from the Visegrad Countries. Energies 2025, 18, 5557. [Google Scholar] [CrossRef]
- Elhaj, M.; Mabrouk, F.; Alotaibi, L. Financing the Green Transition: How Green Finance and Renewable Energy Drive CO2 Mitigation. Energies 2025, 18, 5563. [Google Scholar] [CrossRef]
- Nwala, K.C.; Kabeyi, M.J.B.; Olanrewaju, O.A. A Visual and Strategic Framework for Integrated Renewable Energy Systems: Bridging Technological, Economic, Environmental, Social, and Regulatory Dimensions. Energies 2025, 18, 5468. [Google Scholar] [CrossRef]
- Agaton, C.B.; Santos, M.J.A. Social Acceptability of Waste-to-Energy: Research Hotspots, Technologies, and Factors. Clean Technol. 2025, 7, 63. [Google Scholar] [CrossRef]
- Fan, S.; Zhao, Y.; Zuo, S. Financial Development and Energy Transition: A Literature Review. Energies 2025, 18, 4166. [Google Scholar] [CrossRef]
- Chomać-Pierzecka, E.; Kowalska, M.; Czyrka, K. The Problem of Transforming the Energy System Towards Renewable Energy Sources as Perceived by Inhabitants of Rural Areas in South-Eastern Poland. Energies 2025, 18, 5548. [Google Scholar] [CrossRef]


Disclaimer/Publisher’s Note: The statements, opinions and data contained in all publications are solely those of the individual author(s) and contributor(s) and not of MDPI and/or the editor(s). MDPI and/or the editor(s) disclaim responsibility for any injury to people or property resulting from any ideas, methods, instructions or products referred to in the content. |
© 2025 by the authors. Published by MDPI on behalf of the International Institute of Knowledge Innovation and Invention. Licensee MDPI, Basel, Switzerland. This article is an open access article distributed under the terms and conditions of the Creative Commons Attribution (CC BY) license.
Share and Cite
de Falco, M.; Monaco, R.; Murino, T. A Conceptual Logistic–Production Framework for Wastewater Recovery and Risk Management. Appl. Syst. Innov. 2026, 9, 15. https://doi.org/10.3390/asi9010015
de Falco M, Monaco R, Murino T. A Conceptual Logistic–Production Framework for Wastewater Recovery and Risk Management. Applied System Innovation. 2026; 9(1):15. https://doi.org/10.3390/asi9010015
Chicago/Turabian Stylede Falco, Massimo, Roberto Monaco, and Teresa Murino. 2026. "A Conceptual Logistic–Production Framework for Wastewater Recovery and Risk Management" Applied System Innovation 9, no. 1: 15. https://doi.org/10.3390/asi9010015
APA Stylede Falco, M., Monaco, R., & Murino, T. (2026). A Conceptual Logistic–Production Framework for Wastewater Recovery and Risk Management. Applied System Innovation, 9(1), 15. https://doi.org/10.3390/asi9010015

