Abstract
Objective: To assess the ability of cell-free urinary and plasma tumor DNA (cfDNA) to predict pathologic stage at radical cystectomy for patients with clinical muscle-invasive bladder cancer. Methods: A total of 25 patients with clinical muscle-invasive bladder cancer were enrolled before undergoing radical cystectomy. Blood and urine were collected before surgery. The 600-gene PredicineATLAS panel was used to sequence blood buffy-coat germline DNA, plasma cfDNA, and urine cfDNA samples. Low-pass whole genome sequencing was performed on plasma- and urine-derived cfDNA. CfDNA tumor fraction (TF), genome-wide copy number burden (CNB), and estimated tumor mutational burden (TMB) were measured in both plasma and urine samples and their correlation with pathologic T-stage was examined. Results: Three of 25 plasma samples had insufficient cfDNA. In 22 of 22 plasma samples and 24 of 25 urine samples, at least one nonsynonymous somatic variant was detected. Across the cohort, 44% of plasma variants were concordant with paired urine variants. The mean number of variants did not differ between noninvasive (< pT1/pN0) and invasive disease (≥ pT1 or N+) for both plasma (8 vs. 9.5 variants; P = 0.85) and urine (33.7 vs. 30 variants; P = 0.45). A strong correlation was observed between urine TF and urine CNB score within patients (rv = 0.92). Plasma TF (r = 0.38), urine TF (r = 0.21), and urine CNB score (r = 0.16) exhibited positive correlations with pT stage. Patients with carcinoma in situ (CIS) had higher mean urine TF and CNB scores (P = 0.07 and P = 0.05, respectively). Plasma TF and CNB score did not correlate with the presence of CIS. Conclusions: Combining plasma- and urine-based cfDNA analysis may help identify patients with residual disease at radical, although we were unable to predict pathologic T-stage based on these metrics.The presence of CIS may contribute to greater urinary CNB and TF levels. Considering CIS in the analysis may improve the ability to correlate tumor metrics with pathologic stage. Low-pass whole genome sequencing–derived urinary CNB correlates strongly with urinary TF and may provide a less resource-intensive method for future longitudinal disease monitoring.
1. Introduction
Survival following radical cystectomy (RC) for urothelial carcinoma of the bladder is strongly influenced by the pathologic T-stage and the presence of lymph node metastasis[1,2]. Patients with non–organ-confined disease or lymph node involvement have nearly 50% lower survival rates at 5 years. The ability to predict minimal residual disease has profound implications for patient management, especially considering that more than 60% of patients who are pT0 on transurethral resection before radical cystectomy harbor residual disease[3]. Individuals with complete response or minimal residual disease following neoadjuvant chemotherapy may opt for bladder-sparing therapies, while those with more aggressive disease may be counseled to receive additional cycles of chemotherapy or undergo prompt surgical resection.
Cell-free circulating tumor DNA in the plasma (ctDNA) and urine (utDNA) are emerging as promising biomarkers for identifying the presence of bladder cancer, predicting pathologic complete response (pCR), detecting disease recurrence following RC, and assessing response to adjuvant immunotherapy[4,5,6,7,8,9]. Though significant inroads have been made to maximize clinical utility, neither ctDNA nor utDNA has been shown to predict pathologic T-stage following RC. Instead, binary outcomes related to the presence or absence of ct/utDNA have been associated with survival following radical cystectomy[6,8]. In this study, we employed ultra-low-pass whole genome sequencing and ultra-deep–targeted sequencing of both utDNA and ctDNA to investigate the potential of these biomarkers for predicting pathologic stage prior to RC.
2. Materials and Methods
After obtaining institutional review board (IRB) approval (MCC 21616), we prospectively enrolled 25 patients diagnosed with muscle-invasive bladder cancer (MIBC) at H. Lee Moffitt Cancer Center between November 2021 and August 2022, prior to their radical cystectomy. Patients with prior history of upper tract urothelial carcinoma or non-urothelial bladder cancer were not eligible for enrollment. A previous history of nonmuscle-invasive bladder cancer, with or without history of intravesical treatment, was not an exclusion criterion. All patients provided written informed consent and the study was approved by the institutional review board. Treatment and surveillance followed accepted national guidelines. The multidisciplinary treatment team made recommendations regarding the omission of neoadjuvant chemotherapy, the performance of template-based lymphadenectomy, and the administration of adjuvant treatment. Board-certified genitourinary pathology specialists reviewed the pathologic specimens. Postsurgical surveillance consisted of cross-sectional imaging, urine cytology, and laboratory assessment every 3 to 6 months. Peripheral blood (10 mL) was collected in EDTA-containing tubes (Streck cell-free DNA BCT, La Vista, Nebraska, US) 1 to 2 hours prior to surgery. Within 2 hours of collection, whole blood underwent a 2-step centrifugation at 1600g for 10 minutes, followed by 320g for 10 minutes at 10 °C. Plasma, buffy coat, and cell pellets were stored at –80 °C. Urine was collected in a sterile container, with a minimum of 25 mL and a maximum of 45 mL immediately transferred into a 50-mL conical tube. Within 15 minutes of collection, 5 mL of Streck Urine Preserve was added. The capped specimen was gently inverted 10 times, followed by centrifugation at 3200g for 10 minutes at 25 °C. The supernatant was transferred without disturbing the cell pellet and frozen at –80 °C.
2.1. DNA extraction
Germline DNA (gDNA), and plasma cfDNA derived from peripheral blood mononuclear cells (PBMCs) were extracted using a combination of established proprietary kits and in-house column-based methods, as previously described[10]. Plasma and urinary cfDNAs were extracted using a bead-based extraction protocol. Twenty-three of 25 patients had adequate preoperative plasma samples for cfDNA extraction. The quantity and quality of purified cfDNA were assessed using a Qubit fluorimeter (ThermoFisher Scientific, Waltham, Massachusetts, US) and Bioanalyzer 2100 (Agilent Technologies, California, US). For cfDNA samples with significant genomic contamination from peripheral blood cells, a bead-based size selection was performed to remove large genomic fragments (AMPure XP beads, Beckman Coulter, California, US). After quality assessment and quantification, up to 250 ng of gDNA, 5–30 ng of plasma cfDNA, and up to 30 ng urinary cfDNA from urine supernatant were used for next-generation sequencing (NGS) library preparation, panel-based hybridization, and enrichment prior to 150-bp paired-end sequencing on the Illumina NovaSeq 6000 platform (Illumina, San Diego, California, US). The plasma samples were sequenced using the 600-gene CLIA-validated PredicineATLAS panel assay. The urine samples were sequenced using the PredicineWES+ whole-exome panel, which includes approximately 20 000 genes and encompasses all regions present in the ATLAS panel genes. In this study, we compared variants in ATLAS panel genes only. In parallel, both plasma and urine samples were sequenced using low-pass (1–3X) whole genome sequencing (WGS).
2.2. Analyses of NGS data
The data was analyzed using the Predicine DeepSea analysis pipeline, which begins with the raw sequencing data (BCL files) and produces the final variant calls. Briefly, the pipeline first performs adapter trimming, barcode checking, and correction, followed by paired FASTQ read alignment to the human reference genome build hg19 using the BWA software package. Candidate variants, consisting of point mutations, small insertions, and deletions, are identified across the targeted regions covered in the panel.
2.3. Variant calling and annotation
Candidate variants with low base quality, mapping scores, and other quality metrics are filtered as part of the DeepSea pipeline. Sequencing and polymerase chain reaction (PCR) errors are also corrected using a previously described algorithm[11]. White-list variant annotations are applied to genomic regions that are found to be mutated at high frequency in cancer datasets from the Catalogue Of Somatic Mutations In Cancer (COSMIC), The Cancer Genome Atlas (TCGA), and internal Predicine samples. In general, a variant identified in cfDNA is considered a somatic mutation only if (1) at least three distinct fragments—at least one of the fragments with double-strand support; i.e. the mutation is observed on both DNA strands—contain the mutation; and (2) the mutant allele frequency is higher than 0.25%, or 0.1% for white-list mutations—ie, mutations are observed at high frequency across different cancer types in public cancer databases; and (3) the ctDNA variant–containing fragments are significantly over-represented compared to the matched PBMC sample, as determined by a Fisher exact test (P value < 0.01 and odds ratio > 3). Non-white–list variants with high variant frequency (> 30%) are considered suspicious germline variants. Gene-level copy number variants are reported for both urine and plasma at CLIA-validated thresholds: copy number ≥ 2.18 (gain) or ≤ 1.85 (loss)[12,13].
Candidate somatic mutations were annotated for their effect on protein-coding genes as well as probable pathogenicity using the ClinVar database and annotation tool Varsome[14]. Intronic and silent changes were excluded from our analyses, while missense mutations, nonsense mutations, frameshifts, or splice site alterations were retained. We also excluded common germline variants annotated in the 1000 Genomes, ExAC, gnomAD, and KAVIAR databases with a population allele frequency > 0.5%. Finally, CHIP variants were identified by comparing them with matched PBMC samples. Variants in common CHIP genes (DNMT3A, TET2, ASXL1, JAK2, and PPM1D) were called CHIP mutations if there were supporting mutated fragments in matched PBMC samples. Likely CHIP mutations were called for variants in genes such as TP53, ATM, CHEK2, SF3B1, etc., which often share mutations in both CHIP and solid tumors, if there were supporting mutated fragments in matched PBMC samples and the Fisher exact test was not statistically significant.
2.4. Copy number alterations and copy number burden
Copy number variation was first estimated at the gene level using the NGS panel data. The in-house pipeline calculates the on-target unique fragment coverage based on consensus BAM files, which are first corrected for GC bias and then adjusted for probe-level bias (estimated from a pooled reference). Each adjusted coverage profile is self-normalized (assuming diploid status of each sample) and then compared against correspondingly adjusted coverages from a group of normal reference samples to estimate the significance of each copy number variant. To call an amplification or deletion of a gene, we required the absolute z-score and copy number change to pass minimum thresholds.
We measured genome-wide copy number burden with PredicineCNB[15]. This score represents a comprehensive genome-wide measure of copy number variation adapted from the previously developed ichorCNA method. To calculate the CNB score, the ichorCNA algorithm was applied to GC and mappability-normalized reads to estimate plasma and urine copy number variations using a hidden Markov model (HMM)[16]. First, we measured segment level (1 MB) copy number deviation as the log2 ratio of the normalized reads between a sample and normal plasma background (or used a normal gDNA background for urine CNB). Then, we quantified arm-level CNV deviation as the average of segment CNVs across each chromosome arm. Our method also accounts for local cfDNA fragment-size distributions. Finally, we calculated sample-level copy number burden (CNB score) as the sum of absolute z-score of arm-level CNV deviation, where a higher CNB score indicates a greater absolute CNV abnormality compared to the normal background.
2.5. Gene fusions
DNA rearrangement was detected by identifying the alignment break points based on the BAM files before consensus filtering. Suspicious alignments were filtered based on repeat regions, local entropy calculation, and similarity between reference and alternative alignments. To report a DNA fusion, larger than 3 unique alignments (at least one of them double stranded) were required.
2.6. Tumor fraction
The ctDNA fraction was estimated based on the mutant allele fraction of autosomal somatic mutations, as described previously[17]. Briefly, under the conservative assumption that each SNV may have loss of heterozygosity, the mutant allele fraction (MAF) and ctDNA fraction are related as MAF = (ctDNA * 1) / [(1 – ctDNA) * 2 + ctDNA *1], and so ctDNA = 2 / ((1 / MAF) + 1). Somatic mutations in genes with a detectable copy number gain were omitted from ctDNA fraction estimation, thus only a subset of samples could have the ctDNA fraction accurately estimated from mutation data.
2.7. TMB score estimation
Blood- and urine-based tumor mutational burden (TMB) was defined as the number of somatic coding SNVs, including synonymous and nonsynonymous variants, within panel target regions. Because TMB estimation considers all variants (including synonymous), higher variant call specificity is required. More stringent cutoffs were used for variant calls, and only variants with allele frequency ≥ 0.35% were used in score calculation. The TMB score was normalized by the total effective targeted panel size within the coding region. Samples with the maximum somatic allelic frequency (MSAF) < 0.7% were excluded from TMB estimation.
2.8. Outcomes and statistical analyses
The primary objective was to investigate the ability of preoperative plasma and urine to predict pathologic disease stage at cystectomy. All differences between patient group means were tested using a Wilcoxon test. Correlations between tumor burden metrics and pathologic T-stage rank were measured using the Spearman correlation coefficient. Multivariate models to predict CIS were fitted to the entire dataset using binomial logistic regression with pathologic tumor stage as a covariate. All tests were conducted in R version 4.3.0.
3. Results
3.1. Cohort clinicopathologic features and specimen analysis
A total of 25 patients with clinically muscle-invasive bladder cancer underwent RC with curative intent (Online Supplementary Table 1). All but 2 patients were diagnosed with MIBC based on transurethral resection of bladder tumor. Two patients with T1 disease on transurethral resection had cross-sectional imaging concerning for muscle invasion and were considered to have clinical MIBC. Nine received neoadjuvant chemotherapy (NAC) followed by RC, and 16 underwent upfront RC. All surgical procedures were performed at a single institution. Prior to surgery, both urine and plasma were collected from each patient on the day of RC. All 25 urine samples underwent quality control, and all of them passed urinary cell-free DNA extraction quality control. However, 3 plasma samples failed the quality control test. Of these, 2 plasma samples had low sample collection volume (< 2 mL), resulting in low cfDNA extraction yields and the third sample had low sequencing depth, likely due to sample degradation. The plasma samples that passed the quality checks were subjected to sequencing across regions in the PredicineATLAS 600 gene targeted cancer panel using 150 bp paired end reads. Plasma samples were sequenced at an average target depth of 31 000X and an average unique fragment coverage of 3454 fragments (n = 22 patients). Urine samples were sequenced at an average depth of 14 000X and an average unique fragment coverage of 3077 fragments (n = 25 patients). Overall, we detected at least one nonsynonymous somatic variant in all plasma samples and 24 of 25 urine samples.
Across the cohort, we detected 656 non-synonymous single nucleotide variants (SNVs) and indels, 377 gene-level copy number variants (CNVs), and 5 fusion mutations (Online Supplementary Table 2). Plasma samples exhibited a median of 5 SNVs/indels (range, 1–36) and 1 CNV (range, 0–7). In contrast, patient urine samples showed a median of 17 SNVs/indels (range, 0–77) and a median of < 1 CNV (range, 0–54). For concordant variants, the mutant allele frequency (MAF) was almost always higher in urine than in plasma (Figure 1A). Overall, 44% of plasma variants were concordant with paired urinary variants (Figure 1B). Seven nonconcordant plasma variants and 44 nonconcordant urine mutations occurred within white-list genes (ie, genes mutated at high frequency across cancer types). Concordance between plasma- and urine-derived variants ranged between 0% to 70% within patients (Figure 1C).
Figure 1.
We observed somatic alterations in several genes previously associated with bladder cancer (Figure 2)[18]. The most common mutations occurred in TERT promoter (59%), KMT2D (59%), TP53 (55%), ARID1A (45%), and KDM6A (41%). We also observed frequent mutations in genes associated with MIBC, such as EGFR (28%), RB1 (27%), ERBB2 (27%), ATM (20%), and FGFR3 (12%) (Online Supplementary Table 2). Overall, there was no significant difference in the mean number of variants between patients with noninvasive (< pT1/pN0) and invasive (≥ pT1 or N+) disease for both plasma (8 vs. 9.5 variants; P = 0.85) and urine (33.7 vs 30 variants; P = 0.45).
Figure 2.
3.2. Variations in cfDNA metrics based on tumor stage and presence of CIS
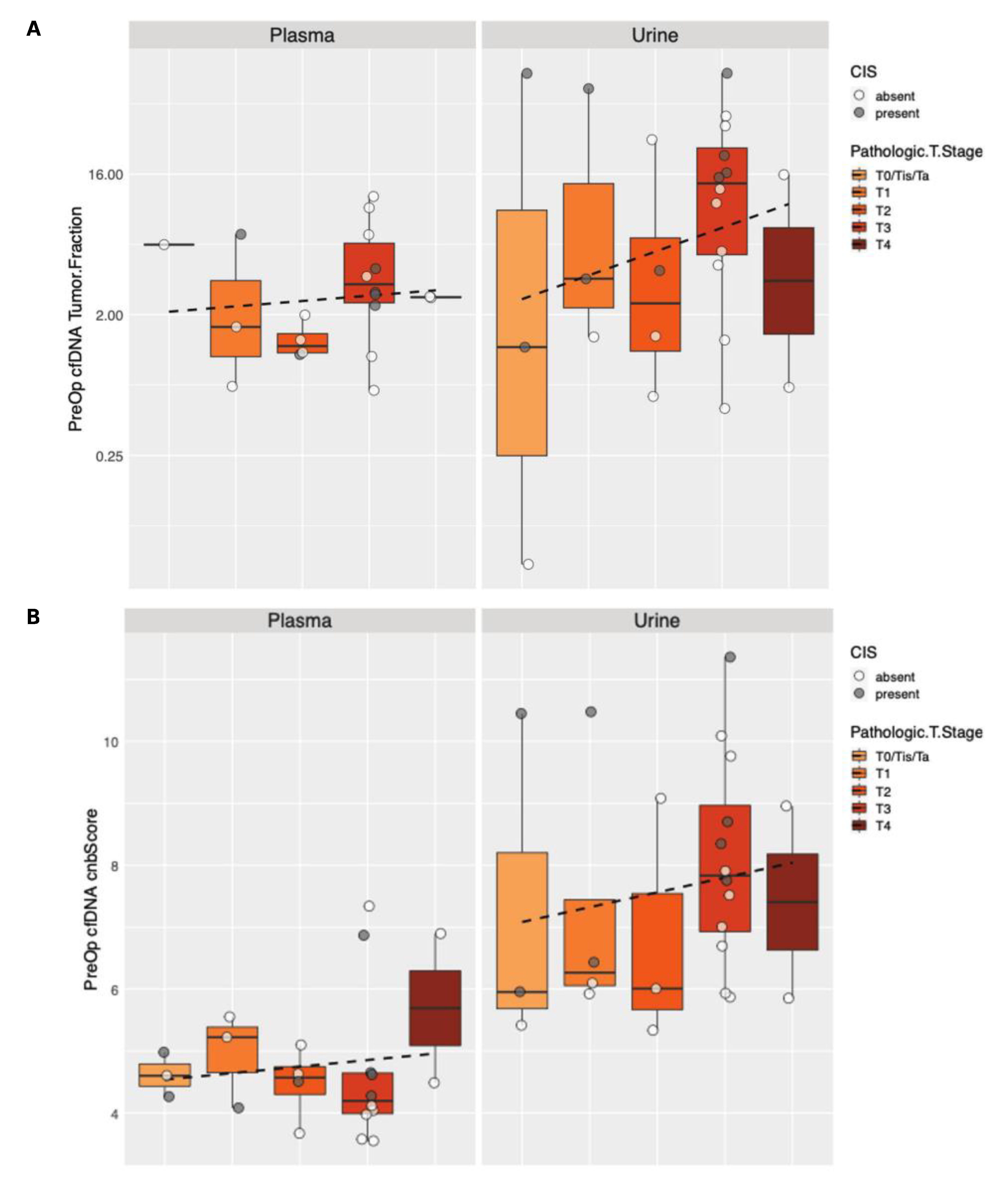
We assessed the cfDNA tumor fraction (TF), genome-wide CNB score, and estimated TMB using both plasma and urine samples. TF, determined based on observed MAFs in the panel, had a mean of 3.5% (range, 0.66%–11.5%) in plasma and a mean of 14.2% (range, 0%–71.0%) in urine. Genome-wide CNB score, determined based on copy number variation across the genome using low-pass sequencing, was also higher in the urine (mean, 7.6; range, 5.3–11.4), versus plasma (mean, 4.8; range, 3.6–7.3). There was a positive correlation between tumor fraction and CNB score calculated from plasma and urine (Online Supplementary Figure 1). A strong correlation was also observed between urine tumor fraction and urine CNB score within patients (r = 0.92).
Using these metrics, we assessed the correlation between preoperative ut/ctDNA burden and pathologic T-stage identified in the RC specimen. Plasma and urine TF showed weak correlations with T-stage (Figure 3A, r = 0.38 and 0.21, respectively). Urine CNB score also showed a positive correlation with T-stage (Figure 3B, r = 0.16). The number of variants observed in plasma and subsequently the estimated plasma TMB showed the greatest difference between the group of 3 patients with noninvasive disease and the 22 patients with invasive disease, although the difference did not reach statistical significance (pTMB, 0.7 vs. 3.4, P = 0.12, Online Supplementary Table 3). Similarly, neither urine- or plasma-derived CNB score nor tumor fraction could distinguish between noninvasive and invasive disease in this small group. Despite the study lacking statistical power to evaluate the accuracy of combining metrics for predicting the presence of invasive vs. noninvasive disease in this cohort of patients, we noted that several patients with fewer than 5 variants detected in plasma still had a high urinary CNB score (Online Supplementary Figure 2). Thus, a combined approach using both plasma variant detection and urinary low-pass sequencing to determine CNB score might be useful for early detection of MIBC.
Figure 3.
It is important to note that utDNA metrics were strongly influenced by the presence of CIS. Both urine mean TF and CNB score were higher in patients with pure or concomitant CIS Figures 4A and B, P = 0.07 and P = 0.05, respectively). The correlations remained statistically significant or marginally significant while controlling for pathologic T-stage within CIS/non-CIS groups (multivariate regression coef = 0.63, P = 0.047 and coef = 4.8, P = 0.08, respectively). In contrast, plasma TF and CNB score did not exhibit significant correlations with the presence of CIS.
Figure 4.
4. Discussion
Deep sequencing of utDNA and ctDNA is increasingly used to help determine minimal residual disease in various bladder cancer settings[5,6,8,9,19]. Significant advances in next-generation sequencing technologies and the integration of genome-wide tumor DNA metrics have improved the ability to predict pathologic complete response to neoadjuvant chemotherapy and estimate survival after RC[6]. However, the accurate prediction of pathologic T-stage using quantitative cfDNA metrics has not yet been demonstrated.
Consistent with previous studies, urine-derived cfDNA exhibited a larger spectrum of unique tumor-derived alterations and higher mean mutant allele frequency compared to plasma-derived cfDNA[19]. Furthermore, we observed a positive correlation between tumor fraction and CNB score derived from both utDNA and ctDNA with increasing pathologic T-stage. However, in this pilot study, we were unable to accurately predict the presence of invasive versus noninvasive residual disease before cystectomy.
To examine the role of cfDNA in predicting response to NAC, Christensen et al. used a custom next-generation sequencing panel to longitudinally assess urine and plasma samples on a cohort of 92 patients undergoing NAC followed by RC[8]. The researchers employed a tumor-informed approach to select 50 somatic variants per patient from transurethral resection specimens to create a custom sequencing panel. cfDNA positivity was established by comparing patient-specific variants to all nonpatient-specific variants, and cfDNA levels were monitored throughout the NAC course using mean variant allele frequency. While the investigators were able to predict treatment response to NAC based on utDNA and ctDNA clearance, they did not identify a significant correlation between mean variant allele frequency of the samples collected after NAC but prior to RC and pathologic stage at RC. In our study, 6 of 9 patients treated with NAC showed a decrease in urinary tumor fraction post-treatment (median change in TF, –1.3%, data not shown). Yet, neither urinary tumor fraction nor CNB levels could distinguish between noninvasive and invasive disease. Future studies should focus on the specific alterations more frequently found in noninvasive versus invasive bladder cancer to improve disease staging.
Moreover, we found a strong, direct association between CNB score calculated from low-pass WGS and panel-derived tumor fraction within the urine. CNB has been used as an alternative strategy for ctDNA analysis because of its low cost and high sensitivity, even when plasma tumor fraction is low[20,21]. In a study aiming to predict minimal residual disease using utDNA, Chauhan and colleagues developed a random forest model incorporating copy number burden–derived tumor fraction from ultra-low-pass WGS, whole-exome–derived estimates of variant allele frequency, and inferred tumor mutational burden from all non-silent mutations[6]. Survival estimates derived from this model aligned with progression-free and overall survival estimates stratified by pathologic complete response, helping to establish the utility of CNB-based analyses of liquid biopsy data.
Importantly, we observed that the presence of CIS was associated with higher urine CNB scores and TF levels. CIS is a well-described high-grade urothelial lesion characterized by cellular discohesion among other features[10]. Due to the propensity of CIS for exfoliation and shedding, the sensitivity of detecting CIS compared to other noninvasive high-grade urothelial tumors is higher using both urine-based conventional cytology and fluorescence in situ hybridization assays[22,23,24]. Our results support these findings and demonstrate higher concentrations of tumor-derived cfDNA in the urine supernatant in the context of CIS. As the disease burden of CIS cannot be reliably estimated due to difficulty with cystoscopic identification, utDNA may serve as an indirect measure of disease burden and treatment response. In addition, utDNA may serve as a more reliable source for genomic studies of CIS, as tissue-based studies have been notoriously difficult because of sample size limitations and the inability to comprehensively capture tumor heterogeneity. As CIS has become an important component in therapeutic trials for nonmuscle-invasive bladder cancer, a reliable utDNA test that correlates with tumor burden and treatment response may also serve as a molecular endpoint for future clinical trials[25]. Further investigations of the utDNA profile associated with CIS are urgently needed.
Our assessment is limited by small sample size and the use of a single preoperative time point for urine and plasma sampling. In addition, a subset of our patient cohort received neoadjuvant chemotherapy, which may have an unknown impact on sample variant makeup. In this study, we lacked the power to test multivariate models, but we did find several non-concordant mutations between plasma and urine in white-list cancer-associated genes, highlighting the utility of mutational profiling using both urine and plasma. Future work incorporating larger datasets is needed to reassess the value of combining cfDNA and clinical features to predict the presence of invasive versus noninvasive disease. Additionally, further studies should explore incorporating the sequencing of personalized markers derived from initial tumor tissue biopsy with the panel genes used in this study.
5. Conclusions
We observed a positive correlation between both utDNA and ctDNA metrics with increasing pathologic T-stage in patients who underwent radical cystectomy. Specifically, patients with CIS on final pathology exhibited higher urinary copy number burden and tumor fraction. Future assessments that control for the presence of CIS may improve the ability to correlate cfDNA metrics with pathologic staging. The observed changes in urinary tumor burden in response to treatment, along with optimized plasma- and urine-based cfDNA metrics, may help to identify patients who are candidates for bladder preservation. The use of combined plasma- and urine-based liquid biopsy techniques holds promise in the early detection of MIBC and the measurement of minimal residual disease during treatment.
Supplementary Materials
The following supporting information can be downloaded at: https://www.mdpi.com/2563-6499/4/4/247/s1.
Conflicts of Interest
None declared.
Abbreviations
| CNVs | copy number variants |
| cfDNA | cell-free DNA |
| ctDNA | circulating tumor DNA |
| gDNA | germline DNA |
| MAF | mutant allele fraction |
| MIBC | muscle-invasive bladder cancer |
| NAC | neoadjuvant chemotherapy |
| NGS | next-generation sequencing |
| PBMCs | peripheral blood mononuclear cells |
| RC | radical cystectomy |
| SNVs | single nucleotide variants |
| TF | tumor fraction |
| TMB | tumor mutational burden |
| utDNA | urinary tumor DNA |
| WGS | whole genome sequencing |
References
- Madersbacher, S.; Hochreiter, W.; Burkhard, F.; Thalmann, G.N.; Danuser, H.; Markwalder, R.; et al. Radical cystectomy for bladder cancer today–a homogeneous series without neoadjuvant therapy. J Clin Oncol. 2003, 21, 690–696. [Google Scholar] [CrossRef] [PubMed]
- Stein, J.P.; Lieskovsky, G.; Cote, R.; Groshen, S.; Feng, A.C.; Boyd, S.; et al. Radical cystectomy in the treatment of invasive bladder cancer: long-term results in 1,054 patients. J Clin Oncol. 2001, 19, 666–675. [Google Scholar] [CrossRef] [PubMed]
- Bree, K.K.; Kokorovic, A.; Westerman, M.E.; Hensley, P.J.; Brooks, N.A.; Qiao, W.; et al. Repeat transurethral resection of muscle-invasive bladder cancer prior to radical cystectomy is prognostic but not therapeutic. J Urol. 2023, 209, 140–149. [Google Scholar] [CrossRef] [PubMed]
- Ward, D.G.; Baxter, L.; Ott, S.; Gordon, N.S.; Wang, J.; Patel, P.; et al. BladderPath Trial Management Group. Highly sensitive and specific detection of bladder cancer via targeted ultra-deep sequencing of urinary DNA. Eur Urol Oncol. 2023, 6, 67–75. [Google Scholar] [CrossRef] [PubMed]
- Dudley, J.C.; Schroers-Martin, J.; Lazzareschi, D.V.; Shi, W.Y.; Chen, S.B.; Esfahani, M.S.; et al. Detection and surveillance of bladder cancer using urine tumor DNA. Cancer Discov. 2019, 9, 500–509. [Google Scholar] [CrossRef] [PubMed] [PubMed Central]
- Chauhan, P.S.; Shiang, A.; Alahi, I.; Sundby, R.T.; Feng, W.; Gungoren, B.; et al. Urine cell-free DNA multi-omics to detect MRD and predict survival in bladder cancer patients. NP J Precis Oncol. 2023, 7, 1–6. [Google Scholar] [CrossRef] [PubMed] [PubMed Central]
- Powles, T.; Assaf, Z.J.; Davarpanah, N.; Banchereau, R.; Szabados, B.E.; Yuen, K.C.; et al. ctDNA guiding adjuvant immunotherapy in urothelial carcinoma. Nature. 2021, 595, 432–437. [Google Scholar] [CrossRef] [PubMed]
- Christensen, E.; Nordentoft, I.; Birkenkamp-Demtröder, K.; Elbæk, S.K.; Lindskrog, S.V.; Taber, A.; et al. Cell-free urine- and plasma DNA mutational analysis predicts neoadjuvant chemotherapy response and outcome in patients with muscle invasive bladder cancer. Clin Cancer Res. 2023, 29, 1582–1591. [Google Scholar] [CrossRef] [PubMed] [PubMed Central]
- Rose, K.M.; Huelster, H.L.; Meeks, J.J.; Faltas, B.M.; Sonpavde, G.P.; Lerner, S.P.; et al. Circulating and urinary tumour DNA in urothelial carcinoma - upper tract, lower tract and metastatic disease. Nat Rev Urol. 2023 March 28. 28 March; Online ahead of print. [CrossRef] [PubMed]
- Nese, N.; Gupta, R.; Bui, M.H.T.; Amin, M.B. Carcinoma in situ of the urinary bladder: review of clinicopathologic characteristics with an emphasis on aspects related to molecular diagnostic techniques and prognosis. J Natl Compr Canc Netw. 2009, 7, 48–57. [Google Scholar] [CrossRef] [PubMed]
- Newman, A.M.; Lovejoy, A.F.; Klass, D.M.; Kurtz, D.M.; Chabon, J.J.; Scherer, F.; et al. Integrated digital error suppression for improved detection of circulating tumor DNA. Nat Biotechnol. 2016, 34, 547–555. [Google Scholar] [CrossRef] [PubMed] [PubMed Central]
- Yu, L.; Lopez, G.; Rassa, J.; Wang, Y.; Basavanhally, T.; Browne, A.; et al. Direct comparison of circulating tumor DNA sequencing assays with targeted large gene panels. PLoS One. 2022, 17, e0266889. [Google Scholar] [CrossRef] [PubMed] [PubMed Central]
- Predicine | Advancing Precision Cancer Therapies. PredicineATLASTM. 22 June. Available online: https://www.predicine (accessed on 22 June 2023).
- Kopanos, C.; Tsiolkas, V.; Kouris, A.; Chapple, C.E.; Albarca Aguilera, M.; Meyer, R.; et al. VarSome: the human genomic variant search engine. Bioinformatics. 2019, 35, 1978–1980. [Google Scholar] [CrossRef] [PubMed] [PubMed Central]
- Davis, A.A.; Luo, J.; Zheng, T.; et al. Genomic complexity predicts resistance to endocrine therapy and CDK4/6 inhibition in hormone receptor–positive (HR+)/HER2-negative metastatic breast cancer. Clin Cancer Res. 2023, 29, 1719–1729. [Google Scholar] [CrossRef] [PubMed] [PubMed Central]
- Adalsteinsson, V.A.; Ha, G.; Freeman, S.S.; Choudhury, A.D.; Stover, D.G.; Parsons, H.A.; et al. Scalable whole-exome sequencing of cell-free DNA reveals high concordance with metastatic tumors. Nat Commun. 2017, 8, 1324. [Google Scholar] [CrossRef] [PubMed] [PubMed Central]
- Newman, A.M.; Bratman, S.V.; To, J.; Wynne, J.F.; Eclov, N.C.; Modlin, L.A.; et al. An ultrasensitive method for quantitating circulating tumor DNA with broad patient coverage. Nat Med. 2014, 20, 548–554. [Google Scholar] [CrossRef] [PubMed] [PubMed Central]
- Robertson, A.G.; Kim, J.; Al-Ahmadie, H.; Bellmunt, J.; Guo, G.; Cherniack, A.D. , et al.; TCGA Research Network. Comprehensive molecular characterization of muscle-invasive bladder cancer. Cell. 2017, 171, 540–556. [Google Scholar] [CrossRef] [PubMed] [PubMed Central]
- Zhang, R.; Zang, J.; Xie, F.; Zhang, Y.; Wang, Y.; Jing, Y.; et al. Urinary molecular pathology for patients with newly diagnosed urothelial bladder cancer. J Urol. 2021, 206, 873–884. [Google Scholar] [CrossRef] [PubMed]
- Lee, D.H.; Yoon, H.; Park, S.; Kim, J.S.; Ahn, Y.H.; Kwon, K.; et al. Urinary exosomal and cell-free DNA detects somatic mutation and copy number alteration in urothelial carcinoma of bladder. Sci Rep. 2018, 8, 14707. [Google Scholar] [CrossRef] [PubMed] [PubMed Central]
- Molparia, B.; Nichani, E.; Torkamani, A. Assessment of circulating copy number variant detection for cancer screening. PLoS One. 2017, 12, e0180647. [Google Scholar] [CrossRef] [PubMed] [PubMed Central]
- Halling, K.C.; King, W.; Sokolova, I.A.; Meyer, R.G.; Burkhardt, H.M.; Halling, A.C.; et al. A comparison of cytology and fluorescence in situ hybridization for the detection of urothelial carcinoma. J Urol. 2000, 164, 1768–1775. [Google Scholar] [CrossRef] [PubMed]
- Owens, C.L.; Epstein, J.I. Significance of denuded urothelium in papillary urothelial lesions. Am J Surg Pathol. 2007, 31, 298–303. [Google Scholar] [CrossRef] [PubMed]
- Levi, A.W.; Potter, S.R.; Schoenberg, M.P.; Epstein, J.I. Clinical significance of denuded urothelium in bladder biopsy. J Urol. 2001, 166, 457–460. [Google Scholar] [CrossRef] [PubMed]
- Kamat, A.M.; Sylvester, R.J.; Böhle, A.; Palou, J.; Lamm, D.L.; Brausi, M.; et al. Definitions, end points, and clinical trial designs for non-muscle-invasive bladder cancer: recommendations from the International Bladder Cancer Group. J Clin Oncol. 2016, 34, 1935–1944. [Google Scholar] [CrossRef] [PubMed] [PubMed Central]
This is an open access article under the terms of a license that permits non-commercial use, provided the original work is properly cited. © 2023 The Authors. Société Internationale d'Urologie Journal, published by the Société Internationale d'Urologie, Canada.



