A Novel Pipeline Age Evaluation: Considering Overall Condition Index and Neural Network Based on Measured Data
Abstract
1. Introduction
2. Literature Review
3. Evaluation Methods
3.1. Overall Condition Index
3.2. Neural Network
4. Data Monitoring
- The cathodic protection station (CPS) is set every 15 days, including pre-set voltage, pre-set current, pre-set injection voltage, pre-set cut-off voltage, post-set transformer voltage, and present, and the color is silica gel;
- Test point measurement (TP) is carried out every four months. If it is in the form of a pool, the cleaning of the pool should also be carried out, and if it is in the form of science, it is measured from the three parts of the science valve, the sheath, and the surge arrester;
- Measurement of flange insulation of turner broadcasting system (TBS) stations once every six months;
- Anodic control is performed every six months to measure the flow of anodes;
- Test the cover with a holiday device or by installing a current source by insulating the damaged points;
- AC line voltage measurement (caused by stray currents), according to US NACL standards, can be omitted if it is less than 15 volts (every four months). This voltage enters the line from one point, and from where it exits it will cause corrosion of the pipe in the same place;
- Existence of a protected structure next to a protected gas pipe (such as a water pipe). Additionally, two lines must be potentialized to prevent corrosion;
- The presence of DC voltage (700 volts) on city trains is harmful;
- The presence of AC voltage (20 kV) in the subway is harmful.
- DC voltage of measuring points in gas networks; the normal value of this voltage is between 0.85 and 2.1 volts;
- AC voltage of measuring points in gas networks; the maximum acceptable voltage is 15 volts;
- DC voltage measuring points. Before adjusting, if the voltage value is more than 2.1 volts and less than 0.85 volts it should be checked;
- The voltage of measuring points in the transformer off mode depends on the type of cover and transformer capacity;
- Circuit resistance in GPS stations; if it is more than 3 ohms, the circuit should be checked;
- Transformer output voltage depends on the injection voltage, and its value is adjusted according to the injection voltage;
- Transformer output current is determined according to the surface of the pipe and the amount of damage to the cover;
- Output current in 75 volts and 25 amps transformers can be from 1 to 25 amps;
- Anode current rate: MMO in water is 8 amps, and silicon in water is 4 amps;
- Water column: at the beginning of drilling, the well should be about 10 m above the anodes;
- Circuit resistance: factors that increase it are lowering the water level, cable cross-section, end of anodes, incomplete coding, and sulfation of cable washer and busbars inbox.
5. Case Study
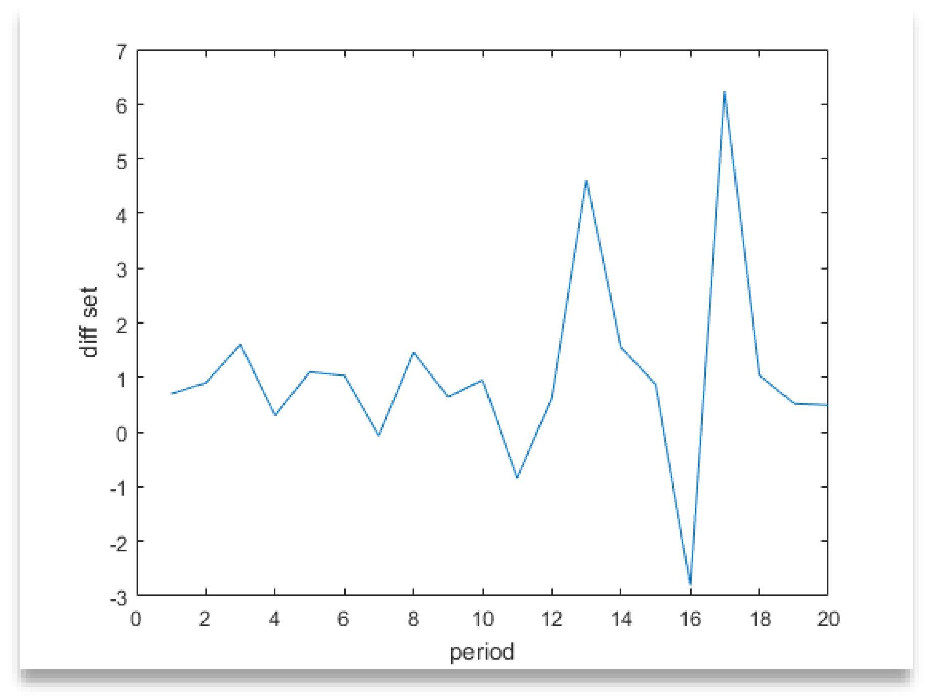
5.1. Results from the Overall Condition Index
5.2. Predicting the Failure Time of Cathodic Protection by the Neural Network
6. Conclusions
Future Study
Author Contributions
Funding
Data Availability Statement
Acknowledgments
Conflicts of Interest
References
- Zhang, X.; Xiao, P.; Yang, Y.; Cheng, Y.; Chen, B.; Gao, D.; Liu, W.; Huang, Z. Remaining useful life estimation using CNN-XGB with extended time window. IEEE Access 2019, 7, 154386–154397. [Google Scholar] [CrossRef]
- Das, A.; Hussain, S.; Yang, F.; Habibullah, M.S.; Kumar, A. Deep recurrent architecture with attention for remaining useful life estimation. In Proceedings of the TENCON 2019–2019 IEEE Region 10 Conference (TENCON), Kochi, India, 17–20 October 2019; pp. 2093–2098. [Google Scholar]
- Zhang, J.; Wang, S.; Chen, L.; Guo, G.; Chen, R.; Vanasse, A. Time-dependent survival neural network for remaining useful life prediction. In Proceedings of the Pacific-Asia Conference on Knowledge Discovery and Data Mining, Macau, China, 14–17 April 2019; Springer: Cham, Switzerland; pp. 441–452. [Google Scholar]
- Kordestani, M.; Samadi, M.F.; Saif, M. A new hybrid fault prognosis method for MFS systems based on distributed neural networks and recursive bayesian algorithm. IEEE Syst. J. 2020, 14, 5407–5416. [Google Scholar] [CrossRef]
- Mezzi, R.; Morando, S.; Steiner, N.Y.; Péra, M.C.; Hissel, D.; Larger, L. Multi-reservoir echo state network for proton exchange membrane fuel cell remaining useful life prediction. In Proceedings of the IECON 2018-44th Annual Conference of the IEEE Industrial Electronics Society, Washington, DC, USA, 21–23 October 2018; pp. 1872–1877. [Google Scholar]
- Polder, R.B.; Leegwater, G.; Worm, D.; Courage, W. Service life and life cycle cost modelling of cathodic protection systems for concrete structures. Cem. Concr. Compos. 2014, 47, 69–74. [Google Scholar] [CrossRef]
- Tang, K. Stray alternating current (AC) induced corrosion of steel fibre reinforced concrete. Corros. Sci. 2019, 152, 153–171. [Google Scholar] [CrossRef]
- Wang, Y.; Li, Z.; He, H.; Lu, W.; Xu, Y.; Mao, Y. An Inductance Forcedly Absorbing Current Circuit to Reduce the Stray Current in the DC Power Supply System. In Proceedings of the 2019 14th IEEE Conference on Industrial Electronics and Applications (ICIEA), Xi’an, China, 19–21 June 2019; pp. 2303–2308. [Google Scholar]
- Avdeeva, K.V. Experimental Research of Stray Currents Influence of DC Railway Transport to Grounding Grid. In Proceedings of the 2019 Dynamics of Systems, Mechanisms and Machines (Dynamics), Omsk, Russia, 5–7 November 2019; pp. 1–4. [Google Scholar]
- Zhao, L.P.; Li, J.H.; Liu, M.J. Simulation and analysis of metro stray current based on multi-locomotives condition. In Proceedings of the 2016 35th Chinese Control Conference (CCC), Chengdu, China, 27–29 July 2016; pp. 9252–9258. [Google Scholar]
- Liu, W.; Li, T.; Zheng, J.; Pan, W.; Yin, Y. Evaluation of the Effect of Stray Current Collection System in DC-Electrified Railway System. IEEE Trans. Veh. Technol. 2021, 70, 6542–6553. [Google Scholar] [CrossRef]
- Yuan, P.; Mao, W.; Ye, H.; Liu, Y. Model Construction and Analysis of Transformer DC Magnetic Bias Induced by Rail Transit Stray Current. In Proceedings of the 2019 IEEE 3rd Conference on Energy Internet and Energy System Integration (EI2), Changsha, China, 8–10 November 2019; pp. 1710–1713. [Google Scholar]
- Lin, Y.; Li, K.; Su, M.; Meng, Y. Research on stray current distribution of metro based on numerical simulation. In Proceedings of the 2018 IEEE International Symposium on Electromagnetic Compatibility and 2018 IEEE Asia-Pacific Symposium on Electromagnetic Compatibility (EMC/APEMC), Suntec City, Singapore, 14–18 May 2018; pp. 36–40. [Google Scholar]
- Mirmozaffari, M.; Yazdani, R.; Shadkam, E.; Khalili, S.M.; Mahjoob, M.; Boskabadi, A. An integrated artificial intelligence model for efficiency assessment in pharmaceutical companies during the COVID-19 pandemic. Sustain. Oper. Comput. 2022, 3, 156–167. [Google Scholar] [CrossRef]
- Mirmozaffari, M.; Shadkam, E.; Khalili, S.M.; Yazdani, M. Developing a novel integrated generalised data envelopment analysis (DEA) to evaluate hospitals providing stroke care services. Bioengineering 2021, 8, 207. [Google Scholar] [CrossRef]
- El-Abbasy, M.S.; Senouci, A.; Zayed, T.; Mirahadi, F.; Parvizsedghy, L. Artificial neural network models for predicting condition of offshore oil and gas pipelines. Autom. Constr. 2014, 45, 50–65. [Google Scholar] [CrossRef]
- Mirmozaffari, M.; Yazdani, R.; Shadkam, E.; Tavassoli, L.S.; Massah, R. VCS and CVS: New combined parametric and non-parametric operation research models. Sustain. Oper. Comput. 2021, 2, 36–56. [Google Scholar] [CrossRef]
- Mirmozaffari, M.; Shadkam, E.; Khalili, S.M.; Kabirifar, K.; Yazdani, R.; Gashteroodkhani, T.A. A novel artificial intelligent approach: Comparison of machine learning tools and algorithms based on optimization DEA Malmquist productivity index for eco-efficiency evaluation. Int. J. Energy Sect. Manag. 2021, 15, 523–550. [Google Scholar] [CrossRef]
- Yazdani, M.; Jolai, F. Lion optimization algorithm (LOA): A nature-inspired metaheuristic algorithm. J. Comput. Des. Eng. 2016, 3, 24–36. [Google Scholar] [CrossRef]
- Zheng, J.; Liang, Y.; Xu, N.; Wang, B.; Zheng, T.; Li, Z.; Liao, Q.; Zhang, H. Deeppipe: A customized generative model for estimations of liquid pipeline leakage parameters. Comput. Chem. Eng. 2021, 149, 107290. [Google Scholar] [CrossRef]
- Al-Waeli, A.H.; Sopian, K.; Kazem, H.A.; Yousif, J.H.; Chaichan, M.T.; Ibrahim, A.; Mat, S.; Ruslan, M.H. Comparison of prediction methods of PV/T nanofluid and nano-PCM system using a measured dataset and artificial neural network. Sol. Energy 2018, 162, 378–396. [Google Scholar] [CrossRef]
- Aranizadeh, A.; Niazazari, I.; Mirmozaffari, M. A novel optimal distributed generation planning in distribution network using cuckoo optimization algorithm. Eur. J. Electr. Eng. Comput. Sci. 2019, 3. [Google Scholar] [CrossRef]
- Aranizadeh, A.; Kazemi, M.; Barahmandpour, H.; Mirmozaffari, M. MULTIMOORA Decision Making Algorithm for Expansion of HVDC and EHVAC in Developing Countries (A Case Study). Iran. J. Optim. 2020, 12, 63–71. [Google Scholar]
- Yazdani, R.; Mirmozaffari, M.; Shadkam, E.; Khalili, S.M. A Lion Optimization Algorithm for a Two-Agent Single-Machine Scheduling with Periodic Maintenance to Minimize the Sum of Maximum Earliness and Tardiness. Int. J. Ind. Syst. Eng. 2022. [Google Scholar] [CrossRef]
- Mirmozaffari, M.; Yazdani, M.; Boskabadi, A.; Ahady Dolatsara, H.; Kabirifar, K.; Amiri Golilarz, N. A novel machine learning approach combined with optimization models for eco-efficiency evaluation. Appl. Sci. 2020, 10, 5210. [Google Scholar] [CrossRef]
- Seghier, M.E.; Keshtegar, B.; Taleb-Berrouane, M.; Abbassi, R.; Trung, N.T. Advanced intelligence frameworks for predicting maximum pitting corrosion depth in oil and gas pipelines. Process Saf. Environ. Prot. 2021, 147, 818–833. [Google Scholar] [CrossRef]
- Shadkam, E.; Yazdani, R.; Mirmozaffari, M.; Adineh, F. The Hybrid DHP Method for Evaluation, Ranking, and Selection of Green Suppliers in the Supply Chain. Int. J. Math. Oper. Res. 2022. [Google Scholar] [CrossRef]
- Dawood, T.; Elwakil, E.; Novoa, H.M.; Delgado, J.F. Artificial intelligence for the modeling of water pipes deterioration mechanisms. Autom. Constr. 2020, 120, 103398. [Google Scholar] [CrossRef]
- Hu, X.; Zhang, H.; Ma, D.; Wang, R. A tnGAN-based leak detection method for pipeline network considering incomplete sensor data. IEEE Trans. Instrum. Meas. 2020, 70, 3510610. [Google Scholar] [CrossRef]
- Mirmozaffari, M.; Yazdani, R.; Shadkam, E.; Khalili, S.M.; Tavassoli, L.S.; Boskabadi, A. A novel hybrid parametric and non-parametric optimisation model for average technical efficiency assessment in public hospitals during and post-COVID-19 pandemic. Bioengineering 2021, 9, 7. [Google Scholar] [CrossRef] [PubMed]
- Sony, S.; Dunphy, K.; Sadhu, A.; Capretz, M. A systematic review of convolutional neural network-based structural condition assessment techniques. Eng. Struct. 2021, 226, 111347. [Google Scholar] [CrossRef]
- Tran, D.H.; Ng, A.W.; Perera, B.J.; Burn, S.; Davis, P. Application of probabilistic neural networks in modelling structural deterioration of stormwater pipes. Urban Water J. 2006, 3, 175–184. [Google Scholar] [CrossRef]
- Rahimi, A.; Hejazi, S.M.; Zandieh, M.; Mirmozaffari, M. A Novel Hybrid Simulated Annealing for No-Wait Open-Shop Surgical Case Scheduling Problems. Appl. Syst. Innov. 2023, 6, 15. [Google Scholar] [CrossRef]
- Parashar, A.; Parashar, A.; Ding, W.; Shekhawat, R.S.; Rida, I. Deep learning pipelines for recognition of gait biometrics with covariates: A comprehensive review. Artif. Intell. Rev. 2023, 1–65. [Google Scholar] [CrossRef]
- Chaki, S.; Routray, A.; Mohanty, W.K. Well-log and seismic data integration for reservoir characterization: A signal processing and machine-learning perspective. IEEE Signal Process. Mag. 2018, 35, 72–81. [Google Scholar] [CrossRef]
- Ahmad, Z.; Nguyen, T.K.; Kim, J.M. Leak detection and size identification in fluid pipelines using a novel vulnerability index and 1-D convolutional neural network. Eng. Appl. Comput. Fluid Mech. 2023, 17, 2165159. [Google Scholar] [CrossRef]
- Yazdani, M.; Kabirifar, K.; Frimpong, B.E.; Shariati, M.; Mirmozaffari, M.; Boskabadi, A. Improving construction and demolition waste collection service in an urban area using a simheuristic approach: A case study in Sydney, Australia. J. Clean. Prod. 2021, 280, 124138. [Google Scholar] [CrossRef]
- Yazdani, R.; Mirmozaffari, M.; Shadkam, E.; Taleghani, M. Minimizing total absolute deviation of job completion times on a single machine with maintenance activities using a Lion Optimization Algorithm. Sustain. Oper. Comput. 2022, 3, 10–16. [Google Scholar] [CrossRef]
- Bayat, R.; Talatahari, S.; Gandomi, A.H.; Habibi, M.; Aminnejad, B. Artificial Neural Networks for Flexible Pavement. Information 2023, 14, 62. [Google Scholar] [CrossRef]
- Sandhu, H.K.; Bodda, S.S.; Gupta, A. Post-hazard condition assessment of nuclear piping-equipment systems: Novel approach to feature extraction and deep learning. Int. J. Press. Vessel. Pip. 2023, 201, 104849. [Google Scholar] [CrossRef]
- Yesilnacar, E.; Topal, T.A. Landslide susceptibility mapping: A comparison of logistic regression and neural networks methods in a medium scale study, Hendek region (Turkey). Eng. Geol. 2005, 79, 251–266. [Google Scholar] [CrossRef]
- Atambo, D.O.; Najafi, M.; Kaushal, V. Development and Comparison of Prediction Models for Sanitary Sewer Pipes Condition Assessment Using Multinomial Logistic Regression and Artificial Neural Network. Sustainability 2022, 14, 5549. [Google Scholar] [CrossRef]
- Yang, Y.; Li, S.; Zhang, P. Data-driven accident consequence assessment on urban gas pipeline network based on machine learning. Reliab. Eng. Syst. Saf. 2022, 219, 108216. [Google Scholar] [CrossRef]
- Pal, R.; Sekh, A.A.; Kar, S.; Prasad, D.K. Neural network based country wise risk prediction of COVID-19. Appl. Sci. 2020, 10, 6448. [Google Scholar] [CrossRef]
- Mirmozaffari, M. Filtering in Image Processing. ENG Trans. 2020, 1, 1–5. [Google Scholar]
- Kumari, P.; Halim, S.Z.; Kwon, J.S.; Quddus, N. An integrated risk prediction model for corrosion-induced pipeline incidents using artificial neural network and Bayesian analysis. Process Saf. Environ. Prot. 2022, 167, 34–44. [Google Scholar] [CrossRef]
- Elshaboury, N.; Abdelkader, E.M.; Al-Sakkaf, A.; Alfalah, G. Teaching-learning-based optimization of neural networks for water supply pipe condition prediction. Water 2021, 13, 3546. [Google Scholar] [CrossRef]
- Roshani, M.; Phan, G.T.; Ali, P.J.; Roshani, G.H.; Hanus, R.; Duong, T.; Corniani, E.; Nazemi, E.; Kalmoun, E.M. Evaluation of flow pattern recognition and void fraction measurement in two phase flow independent of oil pipeline’s scale layer thickness. Alex. Eng. J. 2021, 60, 1955–1966. [Google Scholar] [CrossRef]
- Zhang, D.; Li, W.; Xiong, X.; Liao, R. Evaluating condition index and its probability distribution using monitored data of circuit breaker. Electr. Power Compon. Syst. 2011, 39, 965–978. [Google Scholar] [CrossRef]
- Zhong, J.; Li, W.; Billinton, R.; Yu, J. Incorporating a condition monitoring based aging failure model of a circuit breaker in substation reliability assessment. IEEE Trans. Power Syst. 2015, 30, 3407–3415. [Google Scholar] [CrossRef]
- Mirmozaffari, M. Eco-Efficiency Evaluation in Two-Stage Network Structure: Case Study: Cement Companies. Iran. J. Optim. 2019, 11, 125–135. [Google Scholar]
- Haseli, G.; Ranjbarzadeh, R.; Hajiaghaei-Keshteli, M.; Ghoushchi, S.J.; Hasani, A.; Deveci, M.; Ding, W. HECON: Weight assessment of the product loyalty criteria considering the customer decision’s halo effect using the convolutional neural networks. Inf. Sci. 2023, 623, 184–205. [Google Scholar] [CrossRef]
- Mirmozaffari, M. An Improved Non-dominated Sorting Method in Genetic Algorithm for Bi-objective Problems. ENG Trans. 2021, 2, 1–7. [Google Scholar]
- Calisir, T.; Çolak, A.B.; Aydin, D.; Dalkilic, A.S.; Baskaya, S. Artificial neural network approach for investigating the impact of convector design parameters on the heat transfer and total weight of panel radiators. Int. J. Therm. Sci. 2023, 183, 107845. [Google Scholar] [CrossRef]
- Wang, B.W.; Tang, W.Z.; Song, L.K.; Bai, G.C. Deep neural network-based multiagent synergism method of probabilistic HCF evaluation for aircraft compressor rotor. Int. J. Fatigue 2023, 170, 107510. [Google Scholar] [CrossRef]
- Niu, S.; Zhang, E.; Bazilevs, Y.; Srivastava, V. Modeling finite-strain plasticity using physics-informed neural network and assessment of the network performance. J. Mech. Phys. Solids 2023, 172, 105177. [Google Scholar] [CrossRef]
- Diao, Y.; Jelescu, I. Parameter estimation for WMTI-Watson model of white matter using encoder–decoder recurrent neural network. Magn. Reson. Med. 2023, 89, 1193–1206. [Google Scholar] [CrossRef]
- Miao, X.; Zhao, H.; Xiang, Z. Leakage detection in natural gas pipeline based on unsupervised learning and stress perception. Process Saf. Environ. Prot. 2023, 170, 76–88. [Google Scholar] [CrossRef]
- Zou, Z.; Ergan, S. Towards emotionally intelligent buildings: A Convolutional neural network based approach to classify human emotional experience in virtual built environments. Adv. Eng. Inform. 2023, 55, 101868. [Google Scholar] [CrossRef]
- Tajjour, S.; Garg, S.; Chandel, S.S.; Sharma, D. A novel hybrid artificial neural network technique for the early skin cancer diagnosis using color space conversions of original images. Int. J. Imaging Syst. Technol. 2023, 33, 276–286. [Google Scholar] [CrossRef]
- Wang, K.; Xu, C.; Li, G.; Zhang, Y.; Zheng, Y.; Sun, C. Combining convolutional neural networks and self-attention for fundus diseases identification. Sci. Rep. 2023, 13, 76. [Google Scholar] [CrossRef] [PubMed]
- Rasheed, H.A.; Davis, T.; Morales, E.; Fei, Z.; Grassi, L.; De Gainza, A.; Nouri-Mahdavi, K.; Caprioli, J. RimNet: A Deep Neural Network Pipeline for Automated Identification of the Optic Disc Rim. Ophthalmol. Sci. 2023, 3, 100244. [Google Scholar] [CrossRef]
- Amiri, M.H. Uncertainty Quantification in Neural Network-Based Classification Models. Ph.D. Thesis, University of Ottawa, Ottawa, ON, Canada, 2023. [Google Scholar]
- Oei, R.W.; Hsu, W.; Lee, M.L.; Tan, N.C. Using similar patients to predict complication in patients with diabetes, hypertension, and lipid disorder: A domain knowledge-infused convolutional neural network approach. J. Am. Med. Inform. Assoc. 2023, 30, 273–281. [Google Scholar] [CrossRef]
- Nogay, H.S.; Adeli, H. Diagnostic of autism spectrum disorder based on structural brain MRI images using, grid search optimization, and convolutional neural networks. Biomed. Signal Process. Control 2023, 79, 104234. [Google Scholar] [CrossRef]
- Rong, K.; Fu, M.; Huang, Y.; Zhang, M.; Zheng, L.; Zheng, J.; Scholz, M.; Yaseen, Z.M. Graph attention neural network for water network partitioning. Appl. Water Sci. 2023, 13, 1–14. [Google Scholar] [CrossRef]
- Yang, D.; Zhang, X.; Zhou, T.; Wang, T.; Li, J. A Novel Pipeline Corrosion Monitoring Method Based on Piezoelectric Active Sensing and CNN. Sensors 2023, 23, 855. [Google Scholar] [CrossRef]
- Pérez, E.; Ventura, S. A framework to build accurate Convolutional Neural Network models for melanoma diagnosis. Knowl.-Based Syst. 2023, 260, 110157. [Google Scholar] [CrossRef]
- Singh, P.B.; Singh, P.; Dev, H. Optimized convolutional neural network for glaucoma detection with improved optic-cup segmentation. Adv. Eng. Softw. 2023, 175, 103328. [Google Scholar] [CrossRef]
- Peykani, P.; Seyed Esmaeili, F.S.; Mirmozaffari, M.; Jabbarzadeh, A.; Khamechian, M. Input/output variables selection in data envelopment analysis: A shannon entropy approach. Mach. Learn. Knowl. Extr. 2022, 4, 688–699. [Google Scholar] [CrossRef]
- Mahjoob, M.; Fazeli, S.S.; Tavassoli, L.S.; Mirmozaffari, M.; Milanlouei, S. A green multi-period inventory routing problem with pickup and split delivery: A case study in flour industry. Sustain. Oper. Comput. 2021, 2, 64–70. [Google Scholar] [CrossRef]
- Mahjoob, M.; Fazeli, S.S.; Milanlouei, S.; Tavassoli, L.S.; Mirmozaffari, M. A modified adaptive genetic algorithm for multi-product multi-period inventory routing problem. Sustain. Oper. Comput. 2022, 3, 1–9. [Google Scholar] [CrossRef]
- Tavassoli, L.S.; Massah, R.; Montazeri, A.; Mirmozaffari, M.; Jiang, G.J.; Chen, H.X. A new multiobjective time-cost trade-off for scheduling maintenance problem in a series-parallel system. Math. Probl. Eng. 2021, 2021, 5583125. [Google Scholar] [CrossRef]
- Azeem, G.; Mirmozaffari, M.; Yazdani, R.; Khan, R.A. Exploring the impacts of COVID-19 pandemic on risks faced by infrastructure projects in Pakistan. Int. J. Appl. Decis. Sci. 2022, 15, 181–200. [Google Scholar] [CrossRef]
- Golilarz, N.A.; Mirmozaffari, M.; Gashteroodkhani, T.A.; Ali, L.; Dolatsara, H.A.; Boskabadi, A.; Yazdi, M. Optimized wavelet-based satellite image de-noising with multi-population differential evolution-assisted harris hawks optimization algorithm. IEEE Access 2020, 8, 133076–133085. [Google Scholar] [CrossRef]
- Mirmozaffari, M.; Alinezhad, A. Ranking of Heart Hospitals Using cross-efficiency and two-stage DEA. In Proceedings of the 2017 7th International Conference on Computer and Knowledge Engineering (ICCKE), Mashhad, Iran, 26–27 October 2017; pp. 217–222. [Google Scholar]
- Boskabadi, A.; Mirmozaffari, M.; Yazdani, R.; Farahani, A. Design of a distribution network in a multi-product, multi-period green supply chain system under demand uncertainty. Sustain. Oper. Comput. 2022, 3, 226–237. [Google Scholar] [CrossRef]
- Peykani, P.; Memar-Masjed, E.; Arabjazi, N.; Mirmozaffari, M. Dynamic performance assessment of hospitals by applying credibility-based fuzzy window data envelopment analysis. Healthcare 2022, 10, 876. [Google Scholar] [CrossRef]
- Mirmozaffari, M.; Zandieh, M.; Hejazi, S.M. An Output Oriented Window Analysis Using Two-stage DEA in Heart Hospitals. In Proceedings of the 10th International Conference on Innovations in Science, Engineering, Computers and Technology (ISECT-2017), Dubai, United Arab Emirates, 17–19 October 2017. [Google Scholar]
- Mirmozaffari, M.; Zandieh, M.; Hejazi, S.M. A Cloud Theory-based Simulated Annealing for Discovering Process Model from Event Logs. In Proceedings of the 10th International Conference on Innovations in Science, Engineering, Computers and Technology (ISECT-2017), Dubai, United Arab Emirates, 17–19 October 2017; Dignified Researchers Publication: Sahibzada Ajit Singh Nagar, India; pp. 70–75. [Google Scholar]
- Mirmozaffari, M.; Alinezhad, A. Window analysis using two-stage DEA in heart hospitals. In Proceedings of the 10th International Conference on Innovations in Science, Engineering, Computers and Technology (ISECT-2017), Dubai, United Arab Emirates, 17–19 October 2017; pp. 44–51. [Google Scholar]
- Mirmozaffari, M.; Golilarz, N.A.; Band, S.S. Machine Learning Algorithms Based on an Optimization Model. Preprints 2020, 2020090729. [Google Scholar] [CrossRef]
- Khan, A.; Rajendran, P.; Sidhu, J.S.; Thanigaiarasu, S.; Raja, V.; Al-Mdallal, Q. Convolutional neural network modeling and response surface analysis of compressible flow at sonic and supersonic Mach numbers. Alex. Eng. J. 2023, 65, 997–1029. [Google Scholar] [CrossRef]
- Wilberforce, T.; Alaswad, A.; Garcia–Perez, A.; Xu, Y.; Ma, X.; Panchev, C. Remaining useful life prediction for proton exchange membrane fuel cells using combined convolutional neural network and recurrent neural network. Int. J. Hydrogen Energy 2023, 48, 291–303. [Google Scholar] [CrossRef]
- Qi, J.; Yang, C.H.; Chen, P.Y.; Tejedor, J. Exploiting Low-Rank Tensor-Train Deep Neural Networks Based on Riemannian Gradient Descent with Illustrations of Speech Processing. IEEE/ACM Trans. Audio Speech Lang. Process. 2023, 31, 633–642. [Google Scholar] [CrossRef]













| Method | Nazar Abad | Eshtehard | Karaj |
|---|---|---|---|
| Previous | 17 years and 7 months | 19 years and 9 months | 17 years and 2 months |
| New | 16 years and 3 months | 18 years and 3 months | 16 years and 1 month |
Disclaimer/Publisher’s Note: The statements, opinions and data contained in all publications are solely those of the individual author(s) and contributor(s) and not of MDPI and/or the editor(s). MDPI and/or the editor(s) disclaim responsibility for any injury to people or property resulting from any ideas, methods, instructions or products referred to in the content. |
© 2023 by the authors. Licensee MDPI, Basel, Switzerland. This article is an open access article distributed under the terms and conditions of the Creative Commons Attribution (CC BY) license (https://creativecommons.org/licenses/by/4.0/).
Share and Cite
Noroznia, H.; Gandomkar, M.; Nikoukar, J.; Aranizadeh, A.; Mirmozaffari, M. A Novel Pipeline Age Evaluation: Considering Overall Condition Index and Neural Network Based on Measured Data. Mach. Learn. Knowl. Extr. 2023, 5, 252-268. https://doi.org/10.3390/make5010016
Noroznia H, Gandomkar M, Nikoukar J, Aranizadeh A, Mirmozaffari M. A Novel Pipeline Age Evaluation: Considering Overall Condition Index and Neural Network Based on Measured Data. Machine Learning and Knowledge Extraction. 2023; 5(1):252-268. https://doi.org/10.3390/make5010016
Chicago/Turabian StyleNoroznia, Hassan, Majid Gandomkar, Javad Nikoukar, Ali Aranizadeh, and Mirpouya Mirmozaffari. 2023. "A Novel Pipeline Age Evaluation: Considering Overall Condition Index and Neural Network Based on Measured Data" Machine Learning and Knowledge Extraction 5, no. 1: 252-268. https://doi.org/10.3390/make5010016
APA StyleNoroznia, H., Gandomkar, M., Nikoukar, J., Aranizadeh, A., & Mirmozaffari, M. (2023). A Novel Pipeline Age Evaluation: Considering Overall Condition Index and Neural Network Based on Measured Data. Machine Learning and Knowledge Extraction, 5(1), 252-268. https://doi.org/10.3390/make5010016

