Effective Multi-Layered Structure Design with Carbon-Based Hybrid Polymer Nanocomposites Using Evolutionary Algorithms
Abstract
1. Introduction
2. Mathematical Modeling
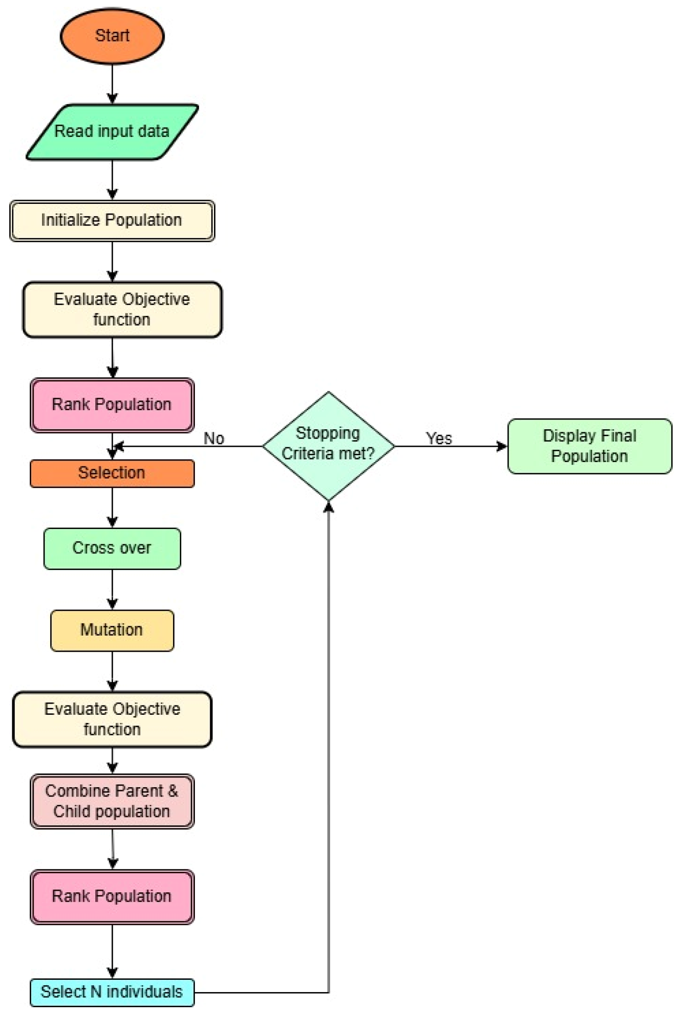
2.1. Non-Sorted Genetic Algorithm-II
2.2. Particle Swarm Optimization
3. Materials and Synthesis of Nanocomposites
3.1. Materials
3.2. Synthesis of PP and Filler (MWCNT and GNP) Materials
4. Results and Discussions
4.1. Characterization of Polypropolene Nanocomposite
4.1.1. XRD Analysis
4.1.2. Morphology Analysis
4.1.3. TEM Analysis
4.1.4. Thermogravimetric Analysis (TGA)
4.2. EM Properties of PP/GNP Nanocomposite
4.3. EM Properties of PP/MWCNT Nanocomposite
4.4. NSGA Analysis
4.5. Comparison of NSGA and PSO Results
5. Conclusions
- The study effectively developed and optimized electromagnetic wave-absorbing materials (EMAMs) using multi-layer PP/GNP and PP/MWCNT nanocomposites adapted for X-band applications.
- The optimization approach, performed using NSGA-II and validated with PSO, identified a high-performance two-layer structure consisting of 1.5% MWCNT/PP/epoxy and 2.7% GNP/PP/epoxy, achieving a reflection loss of −21 dB at a 4.2 GHz bandwidth.
- The work emphasizes the vital significance of additive manufacturing in providing accurate material functioning and structural integration, which are required for broadband absorption.
- The synergy between MWCNTs and GNPs in multi-layer nanocomposites indicates their ability to improve EMAM performance, making them suitable candidates for aircraft, radar systems, and electronic communication equipment.
- Prospects of PP/GNP and PP/MWCNT materials include the following:
- The lightweight and flexible features of the PP/GNP and PP/MWCNT nanocomposites and their superior electromagnetic properties make them promising for future applications in portable electronic devices, 5G communication systems, and stealth technologies.
- Their scalability using additive manufacturing processes allows for mass production and widespread application in sophisticated industries.
- Further research can look into expanding their operating frequency range to accommodate larger applications in millimeter-wave technology and next-generation communication systems.
- Using modern optimization algorithms such as NSGA-II and PSO in material design demonstrates a viable path towards efficient and cost-effective solutions in electromagnetic wave absorption.
Supplementary Materials
Funding
Data Availability Statement
Acknowledgments
Conflicts of Interest
References
- Parfimovich, I.D.; Komarov, F.F.; Milchanin, O.V.; Shchegolkov, A.V.; Tkachev, A.G.; Shchegolkov, A.V. Radio Absorbing Composite Materials of Scattering Type Based on Carbon Nanotubes. Inorg. Mater. Appl. Res. 2023, 14, 962–967. [Google Scholar] [CrossRef]
- Chen, Y.; Li, J.; Li, T.; Zhang, L.; Meng, F. Recent advances in graphene-based films for electromagnetic interference shielding: Review and future prospects. Carbon N. Y. 2021, 180, 163–184. [Google Scholar] [CrossRef]
- Gupta, T.K.; Singh, B.P.; Dhakate, S.R.; Singh, V.N.; Mathur, R.B. Improved nanoindentation and microwave shielding properties of modified MWCNT reinforced polyurethane composites. J. Mater. Chem. A 2013, 1, 9138–9149. [Google Scholar] [CrossRef]
- Wang, H.; Zheng, K.; Zhang, X.; Du, T.; Xiao, C.; Ding, X.; Bao, C.; Chen, L.; Tian, X. Segregated poly(vinylidene fluoride)/MWCNTs composites for high-performance electromagnetic interference shielding. Compos. Part A Appl. Sci. Manuf. 2016, 90, 606–613. [Google Scholar] [CrossRef]
- Zhang, P.; Ding, X.; Wang, Y.; Gong, Y.; Zheng, K.; Chen, L.; Tian, X.; Zhang, X. Segregated double network enabled effective electromagnetic shielding composites with extraordinary electrical insulation and thermal conductivity. Compos. Part A Appl. Sci. Manuf. 2019, 117, 56–64. [Google Scholar] [CrossRef]
- Abbasi, H.; Antunes, M.; Velasco, J.I. Recent advances in carbon-based polymer nanocomposites for electromagnetic interference shielding. Prog. Mater. Sci. 2019, 103, 319–373. [Google Scholar] [CrossRef]
- Dai, M.; Zhai, Y.; Zhang, Y. A green approach to preparing hydrophobic, electrically conductive textiles based on waterborne polyurethane for electromagnetic interference shielding with low reflectivity. Chem. Eng. J. 2021, 421, 127749. [Google Scholar] [CrossRef]
- Huang, M.; Wang, L.; Li, X.; Wu, Z.; Zhao, B.; Pei, K.; Liu, X.; Zhang, X.; Che, R. Magnetic Interacted Interaction Effect in MXene Skeleton: Enhanced Thermal-Generation for Electromagnetic Interference Shielding. Small 2022, 18, 2201587. [Google Scholar] [CrossRef] [PubMed]
- Jia, Z.; Kou, K.; Yin, S.; Feng, A.; Zhang, C.; Liu, X.; Cao, H.; Wu, G. Magnetic Fe nanoparticle to decorate N dotted C as an exceptionally absorption-dominate electromagnetic shielding material. Compos. Part B Eng. 2020, 189, 107895. [Google Scholar] [CrossRef]
- Munalli, D.; Dimitrakis, G.; Chronopoulos, D.; Greedy, S.; Long, A. Electromagnetic shielding effectiveness of carbon fibre reinforced composites. Compos. Part B Eng. 2019, 173, 106906. [Google Scholar] [CrossRef]
- Zhu, X.; Fairbanks, A.J.; Crawford, T.D.; Garner, A.L. Modelling effective electromagnetic properties of composites containing barium strontium titanate and/or nickel zinc ferrite inclusions from 1 to 4 GHz. Compos. Sci. Technol. 2021, 214, 108978. [Google Scholar] [CrossRef]
- Tunakova, V.; Tunak, M. Carbon-fiber reinforcements for epoxy composites with electromagnetic radiation protection—Prediction of electromagnetic shielding ability. Compos. Sci. Technol. 2021, 215, 109029. [Google Scholar] [CrossRef]
- Zhu, S.; Zhou, Q.; Wang, M.; Dale, J.; Qiang, Z.; Fan, Y.; Zhu, M.; Ye, C. Modulating electromagnetic interference shielding performance of ultra-lightweight composite foams through shape memory function. Compos. Part B Eng. 2021, 204, 108497. [Google Scholar] [CrossRef]
- Wang, T.; Yu, W.C.; Zhou, C.G.; Sun, W.J.; Zhang, Y.P.; Jia, L.C.; Gao, J.F.; Dai, K.; Yan, D.X.; Li, Z.M. Self-healing and flexible carbon nanotube/polyurethane composite for efficient electromagnetic interference shielding. Compos. Part B Eng. 2020, 193, 108015. [Google Scholar] [CrossRef]
- Prasanth, S.; Injeti, N.K.; Rao, V.N.B.; Santhosi, B.V.S.R.N. Influence of MWCNTs addition on the electromagnetic absorption performance of polymer-based wave absorber. Nanotechnol. Environ. Eng. 2024, 9, 547–559. [Google Scholar] [CrossRef]
- Santhosi, B.V.S.R.N.; Ramji, K.; Rao, N.M. Microwave absorption performance enhancement using glass fiber-reinforced polymer nanocomposites containing dielectric fillers in X-band. Polym. Polym. Compos. 2021, 29, 444–455. [Google Scholar] [CrossRef]
- Huangfu, Y.; Ruan, K.; Qiu, H.; Lu, Y.; Liang, C.; Kong, J.; Gu, J. Fabrication and investigation on the PANI/MWCNT/thermally annealed graphene aerogel/epoxy electromagnetic interference shielding nanocomposites. Compos. Part A Appl. Sci. Manuf. 2019, 121, 265–272. [Google Scholar] [CrossRef]
- Lei, L.; Yao, Z.; Zhou, J.; Wei, B.; Fan, H. 3D printing of carbon black/polypropylene composites with excellent microwave absorption performance. Compos. Sci. Technol. 2020, 200, 108479. [Google Scholar] [CrossRef]
- Lecocq, H.; Garois, N.; Lhost, O.; Girard, P.F.; Cassagnau, P.; Serghei, A. Polypropylene/carbon nanotubes composite materials with enhanced electromagnetic interference shielding performance: Properties and modeling. Compos. Part B Eng. 2020, 189, 107866. [Google Scholar] [CrossRef]
- Chen, L.; Tang, C.Y.; Ku, H.S.L.; Tsui, C.P.; Chen, X. Microwave sintering and characterization of polypropylene/multi-walled carbon nanotube/hydroxyapatite composites. Compos. Part B Eng. 2014, 56, 504–511. [Google Scholar] [CrossRef]
- Fan, D.; Tan, R.; Wei, B.; Chen, P.; Zhou, J. Broadband microwave absorption performance and theoretical dielectric properties model of hollow porous carbon spheres/expanded polypropylene composite foams. Polymer 2021, 234, 124262. [Google Scholar] [CrossRef]
- Thomassin, J.M.; Jérôme, C.; Pardoen, T.; Bailly, C.; Huynen, I.; Detrembleur, C. Polymer/carbon based composites as electromagnetic interference (EMI) shielding materials. Mater. Sci. Eng. R Rep. 2013, 74, 211–232. [Google Scholar] [CrossRef]
- Yang, Y.; Gupta, M.C.; Dudley, K.L.; Lawrence, R.W. A Comparative Study of EMI Shielding Properties of Carbon Nanofiber and Multi-Walled Carbon Nanotube Filled Polymer Composites. J. Nanosci. Nanotechnol. 2005, 5, 927–931. [Google Scholar] [CrossRef] [PubMed]
- Verma, M.; Chauhan, S.S.; Dhawan, S.K.; Choudhary, V. Graphene nanoplatelets/carbon nanotubes/polyurethane composites as efficient shield against electromagnetic polluting radiations. Compos. Part B Eng. 2017, 120, 118–127. [Google Scholar] [CrossRef]
- Zhang, X.; Xu, Y.; Zhang, X.; Wu, H.; Shen, J.; Chen, R.; Xiong, Y.; Li, J.; Guo, S. Progress on the layer-by-layer assembly of multilayered polymer composites: Strategy, structural control and applications. Prog. Polym. Sci. 2019, 89, 76–107. [Google Scholar] [CrossRef]
- Wang, Y.; Chen, J.; Li, Y.; Niu, Y.; Wang, Q.; Wang, H. Multilayered hierarchical polymer composites for high energydensity capacitors. J. Mater. Chem. A 2019, 7, 2965–2980. [Google Scholar] [CrossRef]
- Liu, L.; Qu, J.; Gu, A.; Wang, B. Percolative polymer composites for dielectric capacitors: A brief history, materials, and multilayer interface design. J. Mater. Chem. A 2020, 8, 18515–18537. [Google Scholar] [CrossRef]
- Li, Y.; Cheng, S.; Wang, S.; Yuan, C.; Luo, Z.; Zhu, Y.; Hu, J.; He, J.; Li, Q. Multilayered ferroelectric polymer composites with high energy density at elevated temperature. Compos. Sci. Technol. 2021, 202, 108594. [Google Scholar] [CrossRef]
- Hewitt, C.A.; Kaiser, A.B.; Roth, S.; Craps, M.; Czerw, R.; Carroll, D.L. Multilayered carbon nanotube/polymer composite based thermoelectric fabrics. Nano Lett. 2012, 12, 1307–1310. [Google Scholar] [CrossRef]
- Zhang, X.; Yang, M.; Zhang, X.; Wu, H.; Guo, S.; Wang, Y. Enhancing the neutron shielding ability of polyethylene composites with an alternating multi-layered structure. Compos. Sci. Technol. 2017, 150, 16–23. [Google Scholar] [CrossRef]
- Bowen, L. Multi-objective optimization of multifunctional composite laminates for improved microwave absorbing and load bearing capacity. Mater. Today Commun. 2024, 38, 108019. [Google Scholar] [CrossRef]
- Lee, D.S.; Morillo, C.; Bugeda, G.; Oller, S.; Onate, E. Multilayered composite structure design optimisation using distributed/parallel multi-objective evolutionary algorithms. Compos. Struct. 2012, 94, 1087–1096. [Google Scholar] [CrossRef]
- Li, B.; Zhang, F.; Jin, P. Multilayer functional structure design and multi-objective optimization. Mech. Based Des. Struct. Mach. 2024, 52, 5836–5848. [Google Scholar] [CrossRef]
- Reis, I.; Teixeira-Dias, F.; Dias-de-Oliveira, J. Optimisation strategies for multi-layered armour plates. Int. J. Model. Simul. 2024, 44, 191–211. [Google Scholar] [CrossRef]
- Raccuglia, P.; Elbert, K.C.; Adler, P.D.F.; Falk, C.; Wenny, M.B.; Mollo, A.; Zeller, M.; Friedler, S.A.; Schrier, J.; Norquist, A.J. Machine-learning-assisted materials discovery using failed experiments. Nature 2016, 533, 73–76. [Google Scholar] [CrossRef] [PubMed]
- Butler, K.T.; Davies, D.W.; Cartwright, H.; Isayev, O.; Walsh, A. Machine learning for molecular and materials science. Nature 2018, 559, 547–555. [Google Scholar] [CrossRef] [PubMed]
- Audus, D.J.; De Pablo, J.J. Polymer Informatics: Opportunities and Challenges. ACS Macro Lett. 2017, 6, 1078–1082. [Google Scholar] [CrossRef] [PubMed]
- Alzghoul, A.; Alhalaweh, A.; Mahlin, D.; Bergström, C.A.S. Experimental and computational prediction of glass transition temperature of drugs. J. Chem. Inf. Model. 2014, 54, 3396–3403. [Google Scholar] [CrossRef] [PubMed]
- Venkatram, S.; Batra, R.; Chen, L.; Kim, C.; Shelton, M.; Ramprasad, R. Predicting Crystallization Tendency of Polymers Using Multifidelity Information Fusion and Machine Learning. J. Phys. Chem. B 2020, 124, 6046–6054. [Google Scholar] [CrossRef]
- Nguyen, H.T.; Nguyen, K.T.Q.; Le, T.C.; Soufeiani, L.; Mouritz, A.P. Predicting heat release properties of flammable fiber-polymer laminates using artificial neural networks. Compos. Sci. Technol. 2021, 215, 109007. [Google Scholar] [CrossRef]
- Tao, C.; Zhang, C.; Ji, H.; Qiu, J. Fatigue damage characterization for composite laminates using deep learning and laser ultrasonic. Compos. Part B Eng. 2021, 216, 108816. [Google Scholar] [CrossRef]
- Micheli, D.; Pastore, R.; Apollo, C.; Marchetti, M.; Gradoni, G.; Primiani, V.M.; Moglie, F. Broadband electromagnetic absorbers using carbon nanostructure-based composites. IEEE Trans. Microw. Theory Tech. 2011, 59, 2633–26646. [Google Scholar] [CrossRef]
- Micheli, D.; Apollo, C.; Pastore, R.; Morles, R.B.; Laurenzi, S.; Marchetti, M. Nanostructured composite materials for electromagnetic interference shielding applications. Acta Astronaut. 2011, 69, 747–757. [Google Scholar] [CrossRef]
- Wang, Z.; Luo, J.; Zhao, G.L. Dielectric and microwave attenuation properties of graphene nanoplatelet-epoxy composites. AIP Adv. 2014, 4, 017139. [Google Scholar] [CrossRef]











| S.No | NSGA-II Parameter | Value |
|---|---|---|
| 1. | Scheduling Objectives | 2 (Reflection Loss and Total Thickness) |
| 2. | Population Size | 100 |
| 3. | Number of generations | 150 |
| 4. | Crossover type | Simulated Binary crossover |
| 5. | Crossover distribution index | 20 |
| 6. | Crossover probability | 0.75 |
| 7. | Mutation type | Polynomial mutation |
| 8. | Mutation distribution index | 20 |
| 9. | Mutation probability | 0.25 |
| 10. | Selection Strategy | Binary tournament |
| 11. | Tournament size | 2 |
| 12. | Lower bounds | [1 1 0 0] |
| 13. | Upper bounds | [21 21 10 10] |
| S.No | Material | Code |
|---|---|---|
| 1. | PP/Epoxy | 1. |
| 2. | PP/Graphene 0.5%/Epoxy | 2. |
| 3. | PP/Graphene 1%/Epoxy | 3. |
| 4. | PP/Graphene 1.5%/Epoxy | 4. |
| 5. | PP/Graphene 2%/Epoxy | 5. |
| 6. | PP/Graphene 2.5%/Epoxy | 6. |
| 7. | PP/Graphene 2.6%/Epoxy | 7. |
| 8. | PP/Graphene 2.7%/Epoxy | 8. |
| 9. | PP/Graphene 2.8%/Epoxy | 9. |
| 10. | PP/Graphene 2.9%/Epoxy | 10. |
| 11. | PP/Graphene 3.0%/Epoxy | 11. |
| 12. | PP/MWCNT 0.5%/Epoxy | 12. |
| 13. | PP/MWCNT 1%/Epoxy | 13. |
| 14. | PP/MWCNT 1.5%/Epoxy | 14. |
| 15. | PP/MWCNT 2%/Epoxy | 15. |
| 16. | PP/MWCNT 2.5%/Epoxy | 16. |
| 17. | PP/MWCNT 2.6%/Epoxy | 17. |
| 18. | PP/MWCNT 2.7%/Epoxy | 18. |
| 19. | PP/MWCNT 2.8%/Epoxy | 19. |
| 20. | PP/MWCNT 2.9%/Epoxy | 20. |
| 21. | PP/MWCNT 3.0%/Epoxy | 21. |
Disclaimer/Publisher’s Note: The statements, opinions and data contained in all publications are solely those of the individual author(s) and contributor(s) and not of MDPI and/or the editor(s). MDPI and/or the editor(s) disclaim responsibility for any injury to people or property resulting from any ideas, methods, instructions or products referred to in the content. |
© 2024 by the author. Licensee MDPI, Basel, Switzerland. This article is an open access article distributed under the terms and conditions of the Creative Commons Attribution (CC BY) license (https://creativecommons.org/licenses/by/4.0/).
Share and Cite
Syed, J. Effective Multi-Layered Structure Design with Carbon-Based Hybrid Polymer Nanocomposites Using Evolutionary Algorithms. J. Compos. Sci. 2024, 8, 537. https://doi.org/10.3390/jcs8120537
Syed J. Effective Multi-Layered Structure Design with Carbon-Based Hybrid Polymer Nanocomposites Using Evolutionary Algorithms. Journal of Composites Science. 2024; 8(12):537. https://doi.org/10.3390/jcs8120537
Chicago/Turabian StyleSyed, Javed. 2024. "Effective Multi-Layered Structure Design with Carbon-Based Hybrid Polymer Nanocomposites Using Evolutionary Algorithms" Journal of Composites Science 8, no. 12: 537. https://doi.org/10.3390/jcs8120537
APA StyleSyed, J. (2024). Effective Multi-Layered Structure Design with Carbon-Based Hybrid Polymer Nanocomposites Using Evolutionary Algorithms. Journal of Composites Science, 8(12), 537. https://doi.org/10.3390/jcs8120537

