Super-Twisting Algorithm Backstepping Adaptive Terminal Sliding-Mode Tracking Control of Quadrotor Drones Subjected to Faults and Disturbances
Abstract
1. Introduction
- 1.
- A novel position–attitude control scheme is developed for quadrotor drones affected by external disturbances and faults.
- 2.
- The proposed STABATSMC control demonstrates strong robustness against nonlinearities, abrupt faults, and external disturbances. Compared with traditional control methods, it offers faster convergence and more precise tracking performance while eliminating system chattering.
- 3.
- The stability proof of the quadrotor’s trajectory tracking and attitude control system is provided based on Lyapunov’s theory.
2. Dynamic Model of Quadrotors
3. Control System Design
3.1. Position Control System
3.1.1. Z-Direction Position Control
3.1.2. X- and Y-Direction Position Control
3.2. Attitude Control System
- 1.
- First step of designing STABATSMC:
- 2.
- Second step of designing STABATSMC:
- 3.
- Third step of designing STABATSMC:
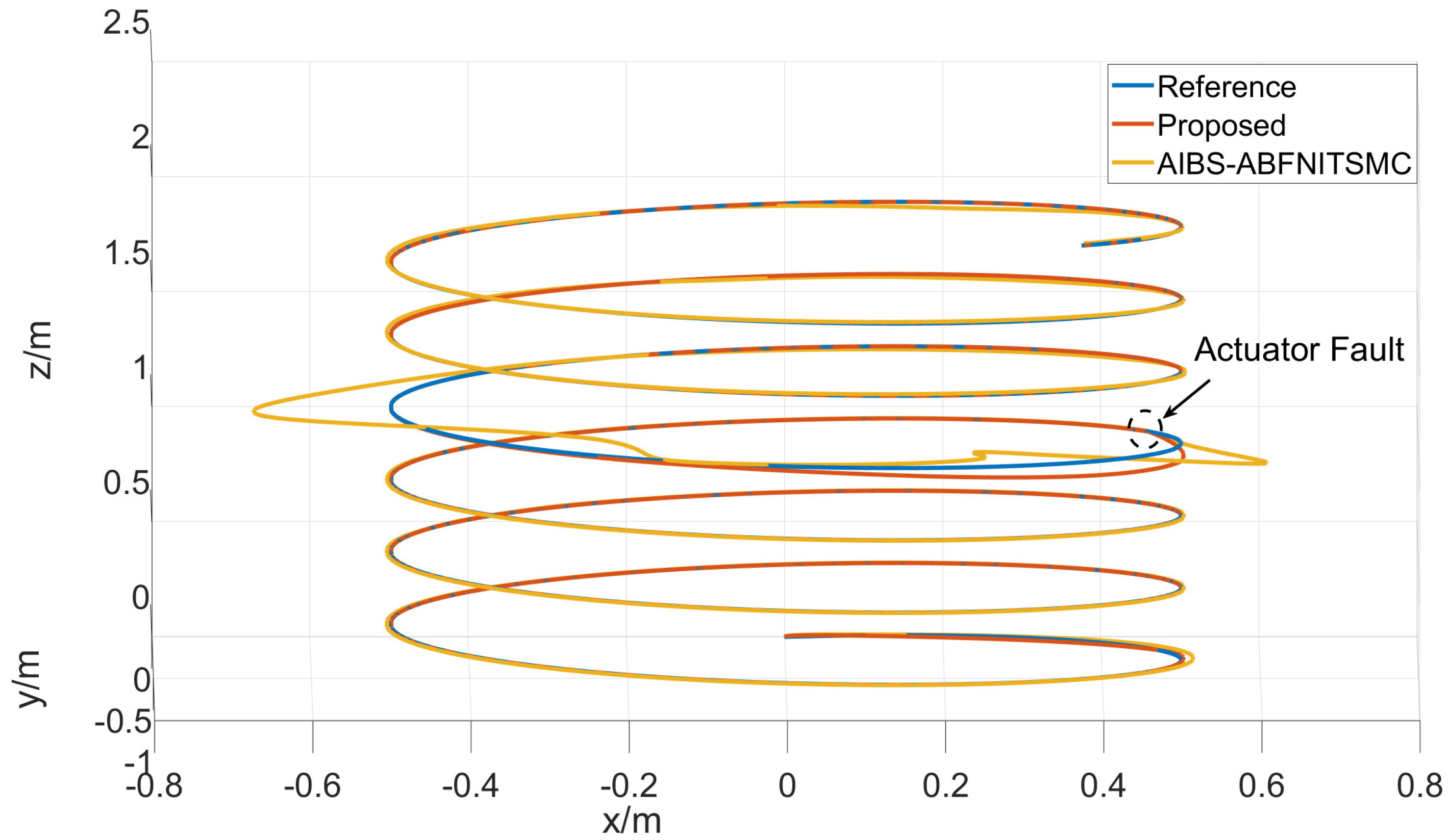
4. Simulation Result and Analysis
4.1. Case 0
4.2. Case 1
4.3. Case 2
4.4. Case 3
5. Conclusions and Future Research
Author Contributions
Funding
Data Availability Statement
Conflicts of Interest
References
- Wang, D.; Pan, Q.; Shi, Y.; Hu, J.; Zhao, C. Efficient nonlinear model predictive control for quadrotor trajectory tracking: Algorithms and experiment. IEEE Trans. Cybern. 2021, 51, 5057–5068. [Google Scholar] [CrossRef] [PubMed]
- Zhang, K.; Shi, Y.; Sheng, H. Robust nonlinear model predictive control based visual servoing of quadrotor UAVs. IEEE/ASME Trans. Mechatron. 2021, 26, 700–708. [Google Scholar] [CrossRef]
- Tang, L.; Wang, H.; Liu, Z.; Wang, Y. A real-time quadrotor trajectory planning framework based on b-spline and nonuniform kinodynamic search. J. Field Robot. 2021, 38, 452–475. [Google Scholar] [CrossRef]
- Chen, M.; Xiong, S.; Wu, Q. Tracking flight control of quadrotor based on disturbance observer. IEEE Trans. Syst. Man Cybern. Syst. 2021, 51, 1414–1423. [Google Scholar] [CrossRef]
- Tran, T.-T.; Ge, S.S.; He, W. Adaptive control of a quadrotor aerial vehicle with input constraints and uncertain parameters. Int. J. Control 2018, 91, 1140–1160. [Google Scholar] [CrossRef]
- Song, Y.; Liu, X.; Xu, B.; Zhang, Y.; Yang, C. Disturbance observer-based control of quadrotors with motor response delay and throttle nonlinearity. In Proceedings of the 2020 International Conference on Unmanned Aircraft Systems (ICUAS), Athens, Greece, 1–4 September 2020; pp. 182–187. [Google Scholar]
- Li, Z.; Zhang, B. Application Study of UAV and IOT Technology in Intelligent Detection of Bridge Engineering. In Proceedings of the 2022 International Conference on Machine Learning, Cloud Computing and Intelligent Mining (MLCCIM), Xiamen, China, 5–7 August 2022; pp. 13–18. [Google Scholar]
- Afonso, B.; Liu, H. Wireless Sensing for Structural Health Monitoring of Bridges by Unmanned Aerial Vehicle (UAV) via BLE Communication. In Proceedings of the 2024 International Wireless Communications and Mobile Computing (IWCMC), Ayia Napa, Cyprus, 27–31 May 2024; pp. 1674–1678. [Google Scholar]
- Sun, S.; Franchi, A. Nonlinear MPC for Full-Pose Manipulation of a Cable-Suspended Load using Multiple UAVs. In Proceedings of the 2023 International Conference on Unmanned Aircraft Systems (ICUAS), Warsaw, Poland, 6–9 June 2023; pp. 969–975. [Google Scholar]
- Li, B.; Gong, W.; Yang, Y.; Xiao, B.; Ran, D. Appointed fixed time observer-based sliding mode control for a quadrotor UAV under external disturbances. IEEE Trans. Aerosp. Electron. Syst. 2021, 58, 290–303. [Google Scholar] [CrossRef]
- Pan, J.; Shao, B.; Xiong, J.; Zhang, Q. Attitude control of quadrotor UAVs based on adaptive sliding mode. Int. J. Control Autom. Syst. 2023, 21, 2698–2707. [Google Scholar] [CrossRef]
- Pouzesh, M.; Mobayen, S. Event-triggered fractional-order sliding mode control technique for stabilization of disturbed quadrotor unmanned aerial vehicles. Aerosp. Sci. Technol. 2022, 121, 107337. [Google Scholar] [CrossRef]
- Sonugür, G. A Review of quadrotor UAV: Control and SLAM methodologies ranging from conventional to innovative approaches. Robot. Auton. Syst. 2023, 161, 104342. [Google Scholar] [CrossRef]
- Xiong, J.; Pan, J.; Chen, G.; Zhang, X.; Ding, F. Sliding mode dual-channel disturbance rejection attitude control for a quadrotor. IEEE Trans. Ind. Electron. 2021, 69, 10489–10499. [Google Scholar] [CrossRef]
- Labbadi, M.; Cherkaoui, M. Robust adaptive nonsingular fast terminal sliding-mode tracking control for an uncertain quadrotor UAV subjected to disturbances. ISA Trans. 2020, 99, 290–304. [Google Scholar] [CrossRef]
- Rojsiraphisal, T.; Mobayen, S.; Asad, J.H.; Vu, M.T.; Chang, A.; Puangmalai, J. Fast terminal sliding control of underactuated robotic systems based on disturbance observer with experimental validation. Mathematics 2021, 9, 1935. [Google Scholar] [CrossRef]
- Lim, D.; Kim, H.; Yee, K. Uncertainty propagation in flight performance of multirotor with parametric and model uncertainties. Aerosp. Sci. Technol. 2022, 122, 107398. [Google Scholar] [CrossRef]
- Kim, H.; Ahn, H.; Chung, Y.; You, K. Quadrotor Position and Attitude Tracking Using Advanced Second-Order Sliding Mode Control for Disturbance. Mathematics 2023, 11, 4786. [Google Scholar] [CrossRef]
- Song, W.; Sun, L.; Wang, Q. Nonlinear Constrained Optimization Method for Dynamic Conversion Corridor of Tilt-Rotor Aircraft. J. Guid. Control. Dyn. 2024, 47, 2661–2666. [Google Scholar] [CrossRef]
- Jiao, J.; Sun, L.; Tan, W.; Liu, X.; Shang, Z. Adaptive Flying Assistance Controller Design to Suppress Nonlinear Pilot-Induced Oscillations. J. Guid. Control. Dyn. 2024, 47, 2133–2147. [Google Scholar] [CrossRef]
- Jiao, J.; Sun, L.; Tan, W.; Xu, S.; Liu, X. Identifying Pilot Control Adaptations to Sudden Changes in Aircraft Dynamics. J. Guid. Control. Dyn. 2023, 46, 1408–1415. [Google Scholar] [CrossRef]
- Barghandan, S.; Badamchizadeh, A.M.; Jahed-Motlagh, M.R.J. Improved adaptive fuzzy sliding mode controller for robust fault tolerant of a Quadrotor. Int. J. Control Autom. Syst. 2017, 15, 427–441. [Google Scholar] [CrossRef]
- Guo, K.; Jia, J.; Yu, X.; Guo, L.; Xie, L. Multiple observers based anti-disturbance control for a quadrotor UAV against payload and wind disturbances. Control Eng. Pract. 2020, 102, 104560. [Google Scholar] [CrossRef]
- Mofid, O.; Mobayen, S. Adaptive Finite-Time Backstepping Global Sliding Mode Tracker of Quad-Rotor UAVs Under Model Uncertainty, Wind Perturbation, and Input Saturation. IEEE Trans. Aerosp. Electron. Syst. 2022, 58, 140–151. [Google Scholar] [CrossRef]
- Sini, S.; Ananthan, T. A Disturbance Observer Based Control for Quadrotor Aircraft Subject to Wind Gusts. In Proceedings of the 2022 IEEE International Conference on Signal Processing, Informatics, Communication and Energy Systems (SPICES), Thiruvananthapuram, India, 10–12 March 2022; pp. 491–496. [Google Scholar]
- Zhao, K.; Zhang, J.; Ma, D.; Xia, Y. Composite disturbance rejection attitude control for quadrotor with unknown disturbance. IEEE Trans. Ind. Electron. 2019, 67, 6894–6903. [Google Scholar] [CrossRef]
- Choi, Y.-C.; Ahn, H.-S. Nonlinear robust control of a quadrotor for point tracking based on nonlinear disturbance observer. In Proceedings of the 2015 15th International Conference on Control, Automation and Systems (ICCAS), Busan, Republic of Korea, 13–16 October 2015; pp. 286–289. [Google Scholar]
- Yu, S.; Yu, X.; Shirinzadeh, B.; Man, Z. Continuous finite-time control for robotic manipulators with terminal sliding mode. Automatica 2005, 41, 1957–1964. [Google Scholar] [CrossRef]
- Shao, K.; Zheng, J.; Huang, K.; Wang, H.; Man, Z.; Fu, M. Finite-time control of a linear motor positioner using adaptive recursive terminal sliding mode. IEEE Trans. Ind. Electron. 2019, 67, 6659–6668. [Google Scholar] [CrossRef]
- Cui, R.; Chen, L.; Yang, C.; Chen, M. Extended state observer-based integral sliding mode control for an underwater robot with unknown disturbances and uncertain nonlinearities. IEEE Trans. Ind. Electron. 2017, 64, 6785–6795. [Google Scholar] [CrossRef]
- Lian, S.; Meng, W.; Shao, K.; Zheng, J.; Zhu, S.; Li, H. Full Attitude Control of a Quadrotor Using Fast Nonsingular Terminal Sliding Mode with Angular Velocity Planning. IEEE Trans. Ind. Electron. 2022, 70, 3975–3984. [Google Scholar] [CrossRef]
- Ebrahimi, N.; Ozgoli, S.; Ramezani, A. Model-free high-order terminal sliding mode controller for Lipschitz nonlinear systems. Implemented on Exoped® exoskeleton robot. Int. J. Syst. Sci. 2021, 52, 1061–1073. [Google Scholar] [CrossRef]
- Mofid, O.; Mobayen, S.; Zhang, C.; Esakki, B. Desired tracking of delayed quadrotor UAV under model uncertainty and wind disturbance using adaptive super-twisting terminal sliding mode control. ISA Trans. 2022, 123, 455–471. [Google Scholar] [CrossRef]
- Jiao, S.; Wang, J.; Hua, Y.; Zhuang, Y.; Yu, X. Trajectory-Tracking Control for Quadrotors Using an Adaptive Integral Terminal Sliding Mode under External Disturbances. Drones 2024, 8, 67. [Google Scholar] [CrossRef]
- Kim, H.; Ahn, H.; You, K. Quadrotor Attitude Control Using Adaptive Novel Super-Twisting Algorithm. In Proceedings of the 2023 23rd International Conference on Control, Automation and Systems (ICCAS), Yeosu, Republic of Korea, 17–20 October 2023; pp. 517–521. [Google Scholar]
- Zhang, Y.; Su, M.; Cheng, Z.; Liu, L.; Wang, B. Adaptive Super Twisting Sliding Mode Control for Flying-Wing UAV. In Proceedings of the 2021 33rd Chinese Control and Decision Conference (CCDC), Kunming, China, 22–24 May 2021; pp. 236–241. [Google Scholar]
- Zakeri, E.; Xie, W.-F. Robust Photogrammetry-Based Online Pose Correction of Industrial Robots Employing Adaptive Integral Terminal Fractional-Order Super-Twisting Algorithm. In Proceedings of the 2022 Sixth IEEE International Conference on Robotic Computing (IRC), Naples, Italy, 5–7 December 2022; pp. 119–126. [Google Scholar]
- Cheng, C.; Liu, Y.; Guo, X. Nonlinear Speed Control of PMSM Based on Improved Super Twisting Algorithm Considering Lumped Disturbance Compensation. In Proceedings of the 2021 IEEE 4th International Electrical and Energy Conference (CIEEC), Wuhan, China, 28–30 May 2021; pp. 1–6. [Google Scholar]
- Huang, H.; Sun, G.; Zhang, D.; Huang, G.; Xu, X.; Zhang, B. Adaptive Attitude Control for a Kind of Heavy-Lift Launch Vehicle Based on Super-Twisting Algorithm. In Proceedings of the 2021 China Automation Congress (CAC), Beijing, China, 22–24 October 2021; pp. 3288–3293. [Google Scholar]
- Sun, S.; Wang, X.; Chu, Q.; de Visser, C. Visser, Incremental Nonlinear Fault-Tolerant Control of a Quadrotor with Complete Loss of Two Opposing Rotors. IEEE Trans. Robot. 2021, 37, 116–130. [Google Scholar] [CrossRef]
Parameter | Value | Meaning |
---|---|---|
the mass of the quadrotor | ||
acceleration of gravity | ||
the arm length of the quadrotor | ||
moment of inertia on the x-axis | ||
moment of inertia on the y-axis | ||
moment of inertia on the z-axis | ||
lift coefficient of the quadrotor | ||
moment coefficient of the quadrotor | ||
aerodynamic drag of the quadrotor during flight |
Controller Name | Control Parameter | Parameter Value |
---|---|---|
Position control on x and y axis | 7 | |
5 | ||
1 | ||
1 | ||
Position control on z-axis | 5 | |
3 | ||
100 | ||
150 | ||
Attitude control | 7 | |
5 | ||
5 | ||
5 | ||
3 | ||
3 | ||
2 |
External Interference Parameter | Value | Meaning |
---|---|---|
interference in the x direction | ||
interference in the y direction | ||
0 | interference in the z direction |
Model Uncertainty Parameter | Value | Meaning |
---|---|---|
error of the mass of the quadrotor | ||
error of the moment of inertia on the x-axis | ||
error of the moment of inertia on the y-axis | ||
0 | error of the moment of inertia on the z-axis |
Speed Drop Parameter | Value |
---|---|
0 |
Disclaimer/Publisher’s Note: The statements, opinions and data contained in all publications are solely those of the individual author(s) and contributor(s) and not of MDPI and/or the editor(s). MDPI and/or the editor(s) disclaim responsibility for any injury to people or property resulting from any ideas, methods, instructions or products referred to in the content. |
© 2025 by the authors. Licensee MDPI, Basel, Switzerland. This article is an open access article distributed under the terms and conditions of the Creative Commons Attribution (CC BY) license (https://creativecommons.org/licenses/by/4.0/).
Share and Cite
Zhang, Y.; Fu, Y.; Han, Z.; Wang, J. Super-Twisting Algorithm Backstepping Adaptive Terminal Sliding-Mode Tracking Control of Quadrotor Drones Subjected to Faults and Disturbances. Drones 2025, 9, 82. https://doi.org/10.3390/drones9020082
Zhang Y, Fu Y, Han Z, Wang J. Super-Twisting Algorithm Backstepping Adaptive Terminal Sliding-Mode Tracking Control of Quadrotor Drones Subjected to Faults and Disturbances. Drones. 2025; 9(2):82. https://doi.org/10.3390/drones9020082
Chicago/Turabian StyleZhang, Ye, Yihao Fu, Zhiguo Han, and Jingyu Wang. 2025. "Super-Twisting Algorithm Backstepping Adaptive Terminal Sliding-Mode Tracking Control of Quadrotor Drones Subjected to Faults and Disturbances" Drones 9, no. 2: 82. https://doi.org/10.3390/drones9020082
APA StyleZhang, Y., Fu, Y., Han, Z., & Wang, J. (2025). Super-Twisting Algorithm Backstepping Adaptive Terminal Sliding-Mode Tracking Control of Quadrotor Drones Subjected to Faults and Disturbances. Drones, 9(2), 82. https://doi.org/10.3390/drones9020082